文库 服务类投标方案 食材配送

广安市广安区花桥中学等36所学校2025年秋季-2026年春季学期营养改善计划学生食材配送服务采购项目投标方案.docx

DOCX   191页   下载913   2025-08-25   浏览87   收藏42   点赞414   评分-   99893字   58.00

AI慧写标书

十分钟千页标书高效生成

温馨提示:当前文档最多只能预览 15 页,若文档总页数超出了 15 页,请下载原文档以浏览全部内容。
广安市广安区花桥中学等36所学校2025年秋季-2026年春季学期营养改善计划学生食材配送服务采购项目投标方案.docx 第1页
广安市广安区花桥中学等36所学校2025年秋季-2026年春季学期营养改善计划学生食材配送服务采购项目投标方案.docx 第2页
广安市广安区花桥中学等36所学校2025年秋季-2026年春季学期营养改善计划学生食材配送服务采购项目投标方案.docx 第3页
广安市广安区花桥中学等36所学校2025年秋季-2026年春季学期营养改善计划学生食材配送服务采购项目投标方案.docx 第4页
广安市广安区花桥中学等36所学校2025年秋季-2026年春季学期营养改善计划学生食材配送服务采购项目投标方案.docx 第5页
广安市广安区花桥中学等36所学校2025年秋季-2026年春季学期营养改善计划学生食材配送服务采购项目投标方案.docx 第6页
广安市广安区花桥中学等36所学校2025年秋季-2026年春季学期营养改善计划学生食材配送服务采购项目投标方案.docx 第7页
广安市广安区花桥中学等36所学校2025年秋季-2026年春季学期营养改善计划学生食材配送服务采购项目投标方案.docx 第8页
广安市广安区花桥中学等36所学校2025年秋季-2026年春季学期营养改善计划学生食材配送服务采购项目投标方案.docx 第9页
广安市广安区花桥中学等36所学校2025年秋季-2026年春季学期营养改善计划学生食材配送服务采购项目投标方案.docx 第10页
广安市广安区花桥中学等36所学校2025年秋季-2026年春季学期营养改善计划学生食材配送服务采购项目投标方案.docx 第11页
广安市广安区花桥中学等36所学校2025年秋季-2026年春季学期营养改善计划学生食材配送服务采购项目投标方案.docx 第12页
广安市广安区花桥中学等36所学校2025年秋季-2026年春季学期营养改善计划学生食材配送服务采购项目投标方案.docx 第13页
广安市广安区花桥中学等36所学校2025年秋季-2026年春季学期营养改善计划学生食材配送服务采购项目投标方案.docx 第14页
广安市广安区花桥中学等36所学校2025年秋季-2026年春季学期营养改善计划学生食材配送服务采购项目投标方案.docx 第15页
剩余176页未读, 下载浏览全部

开通会员, 优惠多多

6重权益等你来

首次半价下载
折扣特惠
上传高收益
特权文档
AI慧写优惠
专属客服
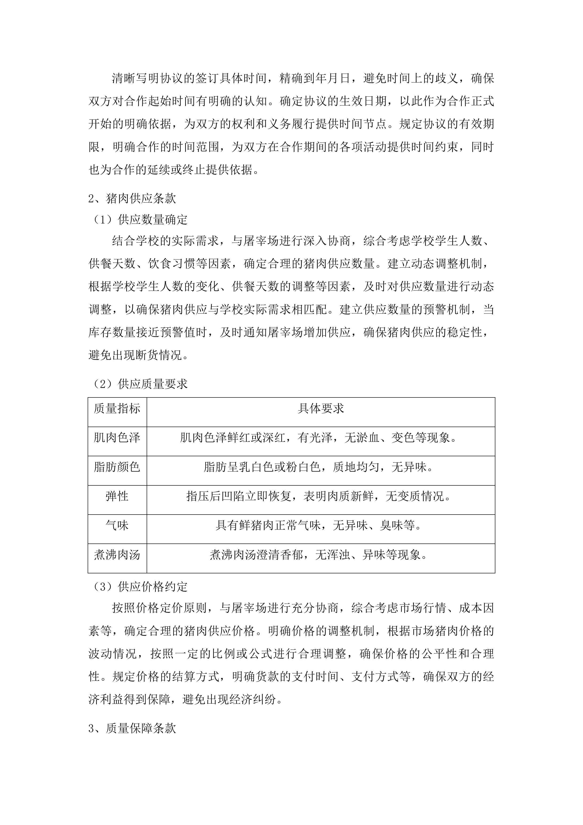
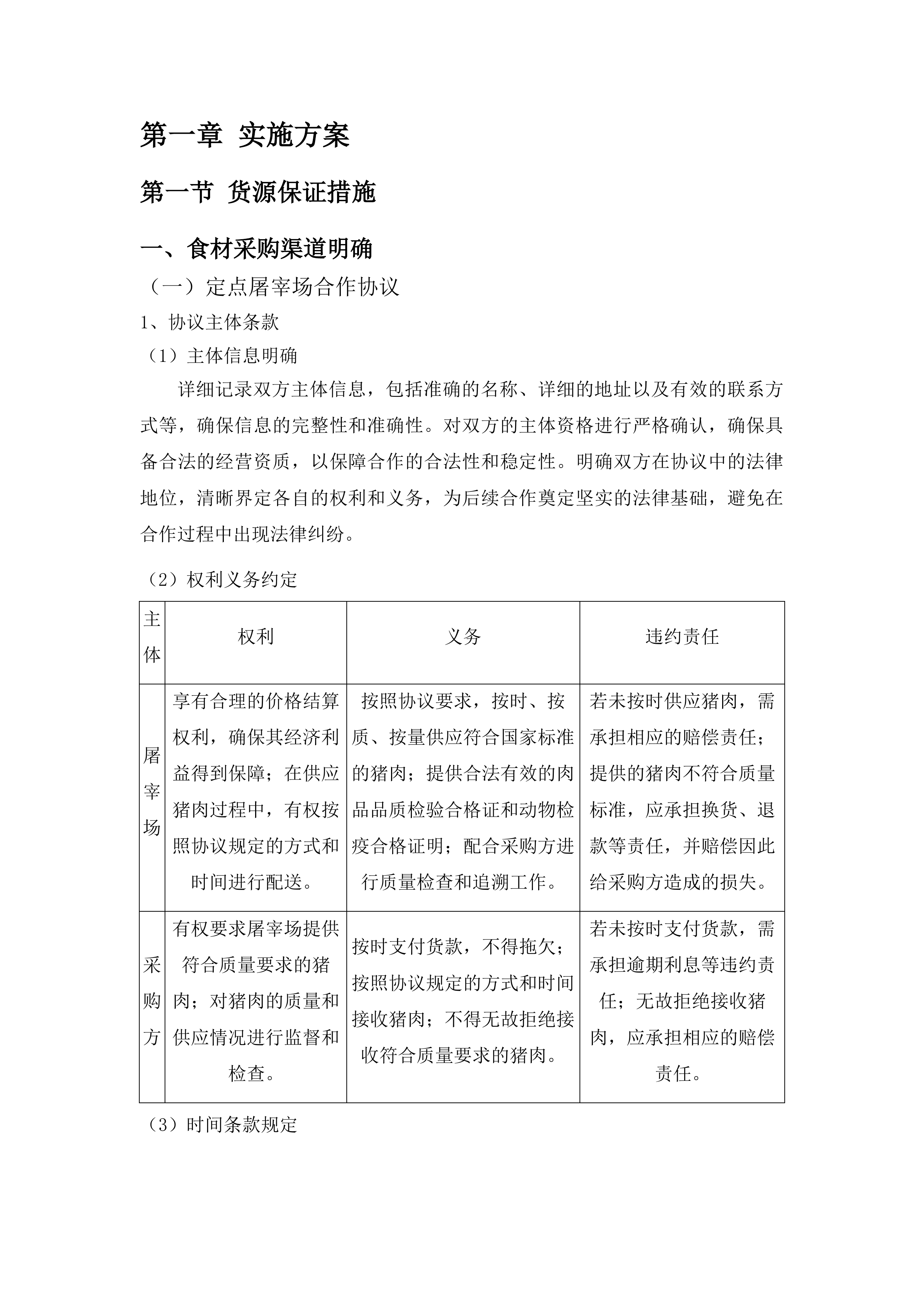
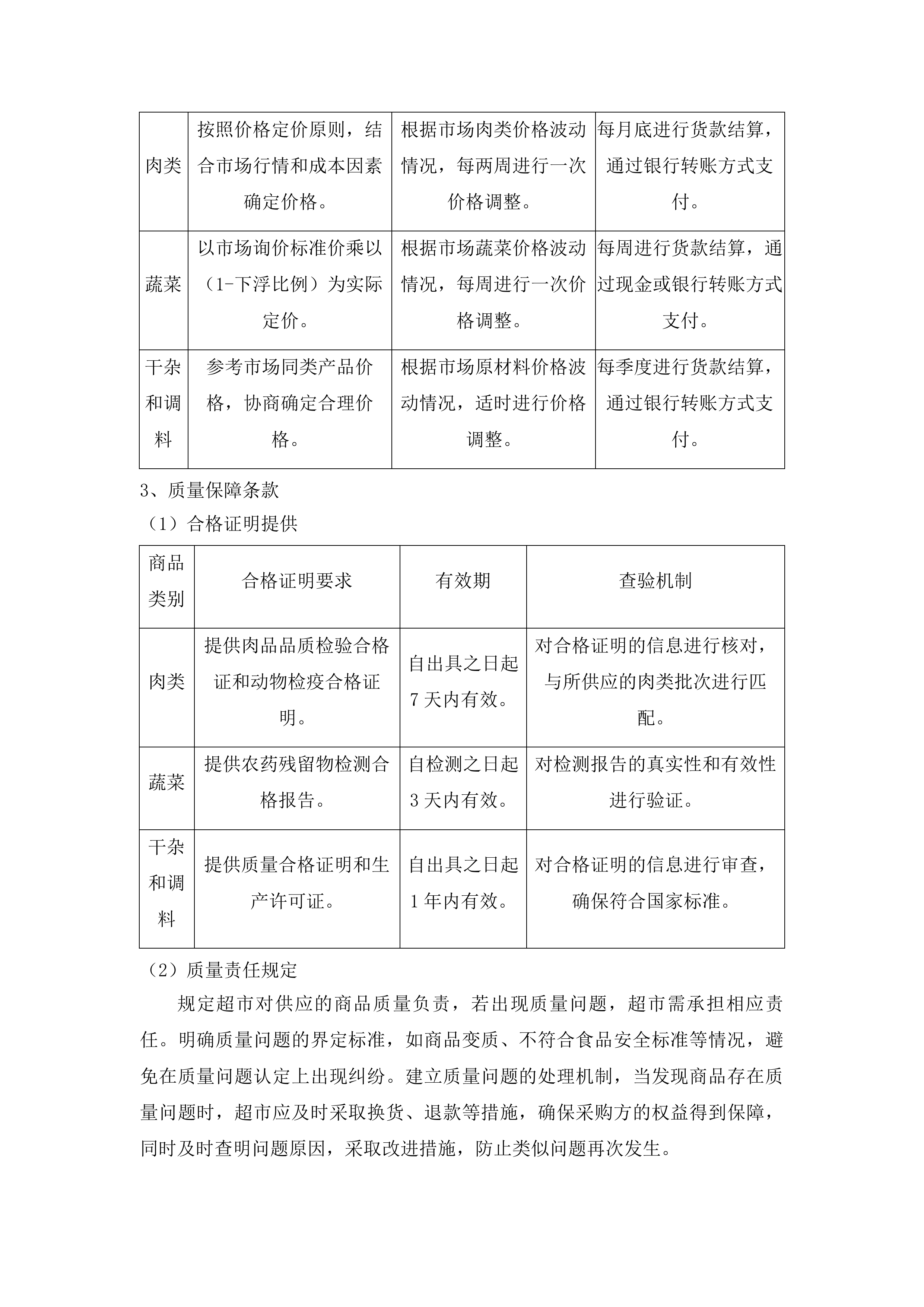
广安市广安区花桥中学等36所学校2025年秋季-2026年春季学期营养改善计划学生食材配送服务采购项目投标方案 第一章 实施方案 3 第一节 货源保证措施 3 一、 食材采购渠道明确 3 二、 供应商评估机制建立 13 三、 食品责任保险保障 21 第二节 配送人员配置 23 一、 配送人员健康管理 23 二、 人员岗位职责明确 35 三、 人员专业培训计划 52 第三节 配送时间计划 59 一、 配送频率科学规划 59 二、 猪肉送达时效保障 76 三、 配送路线优化设计 88 四、 每日配送时间节点 102 第四节 配送质量保障 114 一、 食材质量检验流程 114 二、 运输过程保鲜措施 123 三、 质量问题处理机制 140 第五节 配送应急方案 150 一、 24小时服务响应机制 150 二、 食品安全事件应对 161 三、 突发断货应急保障 172 四、 天气影响应对策略 179 实施方案 货源保证措施 食材采购渠道明确 定点屠宰场合作协议 协议主体条款 主体信息明确 详细记录双方主体信息,包括准确的名称、详细的地址以及有效的联系方式等,确保信息的完整性和准确性。对双方的主体资格进行严格确认,确保具备合法的经营资质,以保障合作的合法性和稳定性。明确双方在协议中的法律地位,清晰界定各自的权利和义务,为后续合作奠定坚实的法律基础,避免在合作过程中出现法律纠纷。 权利义务约定 主体 权利 义务 违约责任 屠宰场 享有合理的价格结算权利,确保其经济利益得到保障;在供应猪肉过程中,有权按照协议规定的方式和时间进行配送。 按照协议要求,按时、按质、按量供应符合国家标准的猪肉;提供合法有效的肉品品质检验合格证和动物检疫合格证明;配合采购方进行质量检查和追溯工作。 若未按时供应猪肉,需承担相应的赔偿责任;提供的猪肉不符合质量标准,应承担换货、退款等责任,并赔偿因此给采购方造成的损失。 采购方 有权要求屠宰场提供符合质量要求的猪肉;对猪肉的质量和供应情况进行监督和检查。 按时支付货款,不得拖欠;按照协议规定的方式和时间接收猪肉;不得无故拒绝接收符合质量要求的猪肉。 若未按时支付货款,需承担逾期利息等违约责任;无故拒绝接收猪肉,应承担相应的赔偿责任。 时间条款规定 清晰写明协议的签订具体时间,精确到年月日,避免时间上的歧义,确保双方对合作起始时间有明确的认知。确定协议的生效日期,以此作为合作正式开始的明确依据,为双方的权利和义务履行提供时间节点。规定协议的有效期限,明确合作的时间范围,为双方在合作期间的各项活动提供时间约束,同时也为合作的延续或终止提供依据。 猪肉供应条款 供应数量确定 结合学校的实际需求,与屠宰场进行深入协商,综合考虑学校学生人数、供餐天数、饮食习惯等因素,确定合理的猪肉供应数量。建立动态调整机制,根据学校学生人数的变化、供餐天数的调整等因素,及时对供应数量进行动态调整,以确保猪肉供应与学校实际需求相匹配。建立供应数量的预警机制,当库存数量接近预警值时,及时通知屠宰场增加供应,确保猪肉供应的稳定性,避免出现断货情况。 供应质量要求 质量指标 具体要求 肌肉色泽 肌肉色泽鲜红或深红,有光泽,无淤血、变色等现象。 脂肪颜色 脂肪呈乳白色或粉白色,质地均匀,无异味。 弹性 指压后凹陷立即恢复,表明肉质新鲜,无变质情况。 气味 具有鲜猪肉正常气味,无异味、臭味等。 煮沸肉汤 煮沸肉汤澄清香郁,无浑浊、异味等现象。 供应价格约定 按照价格定价原则,与屠宰场进行充分协商,综合考虑市场行情、成本因素等,确定合理的猪肉供应价格。明确价格的调整机制,根据市场猪肉价格的波动情况,按照一定的比例或公式进行合理调整,确保价格的公平性和合理性。规定价格的结算方式,明确货款的支付时间、支付方式等,确保双方的经济利益得到保障,避免出现经济纠纷。 质量保障条款 检验合格证提供 明确屠宰场在每次供应猪肉时,必须提供肉品品质检验合格证,该合格证应真实、有效,且与所供应的猪肉批次相对应。规定检验合格证的有效期,确保其在有效期内能够证明猪肉的质量符合标准。建立检验合格证的查验机制,对屠宰场提供的检验合格证进行严格查验,包括核对合格证的信息、验证其真实性等,以保障猪肉质量,防止不合格猪肉进入供应环节。 检疫证明提供 要求屠宰场提供合法有效的动物检疫合格证明,该证明应由具备资质的检疫机构出具,确保其权威性和可靠性。规定检疫证明的出具机构,明确其资质和信誉,以保证检疫证明的质量。建立检疫证明的审核机制,对屠宰场提供的检疫证明进行严格审核,包括核对证明的信息、验证其真实性等,防止虚假证明的出现,保障猪肉的安全和质量。 质量追溯体系 与屠宰场共同建立猪肉质量追溯体系,详细记录猪肉的来源、养殖过程、屠宰时间、加工工艺等信息,确保每一块猪肉都能追溯到其源头。利用信息化手段,如电子标签、二维码等,实现质量追溯的便捷性和高效性,方便采购方和监管部门进行查询和监管。规定在出现质量问题时,双方的追溯责任与义务,明确各自在追溯过程中的职责和行动,及时查明问题原因,采取相应的措施进行处理,保障消费者的健康和安全。 大型生鲜超市供货合同 合同主体条款 主体信息明确 详细记录双方主体信息,包括准确的名称、详细的地址以及有效的联系方式等,确保信息的完整性和准确性。对双方的主体资格进行严格确认,确保具备合法的经营资质,以保障合作的合法性和稳定性。明确双方在合同中的法律地位,清晰界定各自的权利和义务,为后续合作奠定坚实的法律基础,避免在合作过程中出现法律纠纷。 权利义务约定 明确超市在供货方面的权利,如享有合理的结算周期,确保其资金的正常流转;有权按照合同规定的方式和时间进行货物配送。规定自身在采购方面的义务,如按时验收货物,确保货物的质量和数量符合合同要求;按照合同规定的方式和时间支付货款。约定双方在合作过程中的违约责任,如超市未按时供货需承担相应的赔偿责任,采购方未按时支付货款需承担逾期利息等违约责任,以保障合同的顺利履行。 时间条款规定 清晰写明合同的签订具体时间,精确到年月日,避免时间上的歧义,确保双方对合作起始时间有明确的认知。确定合同的生效日期,以此作为合作正式开始的明确依据,为双方的权利和义务履行提供时间节点。规定合同的有效期限,明确合作的时间范围,为双方在合作期间的各项活动提供时间约束,同时也为合作的延续或终止提供依据。 商品供应条款 商品种类明确 与超市协商确定供应的商品种类,包括肉类、蔬菜、干杂和调料等,确保商品种类能够满足学校的实际需求。根据学校的实际需求,动态调整商品种类,如根据季节变化、学生口味偏好等因素,及时调整供应的商品种类。建立商品种类的备选方案,应对特殊情况,如某些商品供应短缺时,能够及时提供替代商品,确保学校的正常用餐需求不受影响。 供应数量确定 结合学校的实际需求,与超市协商确定合理的商品供应数量。综合考虑学校学生人数、供餐天数、饮食习惯等因素,制定科学合理的供应计划。根据学校学生人数的变化、供餐天数的调整等因素,动态调整供应数量,确保商品供应与学校实际需求相匹配。建立供应数量的预警机制,当库存数量接近预警值时,及时通知超市增加供应,确保商品供应的稳定性,避免出现断货情况。 供应价格约定 商品类别 定价原则 价格调整机制 结算方式 肉类 按照价格定价原则,结合市场行情和成本因素确定价格。 根据市场肉类价格波动情况,每两周进行一次价格调整。 每月底进行货款结算,通过银行转账方式支付。 蔬菜 以市场询价标准价乘以(1-下浮比例)为实际定价。 根据市场蔬菜价格波动情况,每周进行一次价格调整。 每周进行货款结算,通过现金或银行转账方式支付。 干杂和调料 参考市场同类产品价格,协商确定合理价格。 根据市场原材料价格波动情况,适时进行价格调整。 每季度进行货款结算,通过银行转账方式支付。 质量保障条款 合格证明提供 商品类别 合格证明要求 有效期 查验机制 肉类 提供肉品品质检验合格证和动物检疫合格证明。 自出具之日起7天内有效。 对合格证明的信息进行核对,与所供应的肉类批次进行匹配。 蔬菜 提供农药残留物检测合格报告。 自检测之日起3天内有效。 对检测报告的真实性和有效性进行验证。 干杂和调料 提供质量合格证明和生产许可证。 自出具之日起1年内有效。 对合格证明的信息进行审查,确保符合国家标准。 质量责任规定 规定超市对供应的商品质量负责,若出现质量问题,超市需承担相应责任。明确质量问题的界定标准,如商品变质、不符合食品安全标准等情况,避免在质量问题认定上出现纠纷。建立质量问题的处理机制,当发现商品存在质量问题时,超市应及时采取换货、退款等措施,确保采购方的权益得到保障,同时及时查明问题原因,采取改进措施,防止类似问题再次发生。 质量检验机制 建立商品质量检验机制,定期对采购的商品进行抽检。规定抽检的项目与标准,如对肉类进行感官检验、理化检验等,对蔬菜进行农药残留检测等,确保检验的科学性和准确性。根据检验结果,采取相应的处理措施,如抽检合格的商品正常使用,抽检不合格的商品及时退换货,保障商品质量,确保学校学生的饮食安全。 蔬菜生产基地直供协议 协议主体条款 主体信息明确 详细记录双方主体信息,包括准确的名称、详细的地址以及有效的联系方式等,确保信息的完整性和准确性。对双方的主体资格进行严格确认,确保具备合法的经营资质,以保障合作的合法性和稳定性。明确双方在协议中的法律地位,清晰界定各自的权利和义务,为后续合作奠定坚实的法律基础,避免在合作过程中出现法律纠纷。 权利义务约定 主体 权利 义务 违约责任 蔬菜生产基地 享有合理的结算周期,确保其资金的正常流转;有权按照协议规定的方式和时间进行蔬菜配送。 按照协议要求,按时、按质、按量供应符合国家标准的蔬菜;提供农药残留物检测合格报告;配合采购方进行质量检查和追溯工作。 若未按时供应蔬菜,需承担相应的赔偿责任;提供的蔬菜不符合质量标准,应承担换货、退款等责任,并赔偿因此给采购方造成的损失。 采购方 有权要求蔬菜生产基地提供符合质量要求的蔬菜;对蔬菜的质量和供应情况进行监督和检查。 按时支付货款,不得拖欠;按照协议规定的方式和时间接收蔬菜;不得无故拒绝接收符合质量要求的蔬菜。 若未按时支付货款,需承担逾期利息等违约责任;无故拒绝接收蔬菜,应承担相应的赔偿责任。 时间条款规定 清晰写明协议的签订具体时间,精确到年月日,避免时间上的歧义,确保双方对合作起始时间有明确的认知。确定协议的生效日期,以此作为合作正式开始的明确依据,为双方的权利和义务履行提供时间节点。规定协议的有效期限,明确合作的时间范围,为双方在合作期间的各项活动提供时间约束,同时也为合作的延续或终止提供依据。 蔬菜供应条款 蔬菜种类明确 与基地协商确定供应的蔬菜种类,包括叶菜类、根茎类、瓜果类等常见蔬菜品种,以满足学校的多样化需求。根据学校的实际需求,动态调整蔬菜种类,如根据季节变化、学生口味偏好等因素,及时调整供应的蔬菜种类。建立蔬菜种类的备选方案,应对特殊情况,如某些蔬菜供应短缺时,能够及时提供替代蔬菜,确保学校的正常用餐需求不受影响。 供应数量确定 结合学校的实际需求,与基地协商确定合理的蔬菜供应数量。综合考虑学校学生人数、供餐天数、饮食习惯等因素,制定科学合理的供应计划。根据学校学生人数的变化、供餐天数的调整等因素,动态调整供应数量,确保蔬菜供应与学校实际需求相匹配。建立供应数量的预警机制,当库存数量接近预警值时,及时通知基地增加供应,确保蔬菜供应的稳定性,避免出现断货情况。 供应价格约定 按照价格定价原则,与基地进行充分协商,综合考虑市场行情、成本因素等,确定合理的蔬菜供应价格。明确价格的调整机制,根据市场蔬菜价格的波动情况,按照一定的比例或公式进行合理调整,确保价格的公平性和合理性。规定价格的结算方式,明确货款的支付时间、支付方式等,确保双方的经济利益得到保障,避免出现经济纠纷。 质量保障条款 检测报告提供 明确基地在每次供应蔬菜时,必须提供农药残留物检测合格报告,该报告应真实、有效,且与所供应的蔬菜批次相对应。规定检测报告的有效期,确保其在有效期内能够证明蔬菜的质量符合标准。建立检测报告的查验机制,对基地提供的检测报告进行严格查验,包括核对报告的信息、验证其真实性等,以保障蔬菜质量,防止农药残留超标的蔬菜进入供应环节。 质量责任规定 规定基地对供应的蔬菜质量负责,若出现质量问题,基地需承担相应责任。明确质量问题的界定标准,如蔬菜存在农药残留超标、变质、有异味等情况,避免在质量问题认定上出现纠纷。建立质量问题的处理机制,当发现蔬菜存在质量问题时,基地应及时采取换货、退款等措施,确保采购方的权益得到保障,同时及时查明问题原因,采取改进措施,防止类似问题再次发生。 质量检验机制 建立蔬菜质量检验机制,定期对采购的蔬菜进行抽检。规定抽检的项目与标准,如对蔬菜进行感官检验、农药残留检测等,确保检验的科学性和准确性。根据检验结果,采取相应的处理措施,如抽检合格的蔬菜正常使用,抽检不合格的蔬菜及时退换货,保障蔬菜质量,确保学校学生的饮食安全。 其他食材稳定供应渠道 供应商资质审核 资质文件审查 要求供应商提供营业执照、食品经营许可证等相关资质文件,确保其具备合法的经营资格。对资质文件的真实性和有效性进行严格核实,通过与相关部门核实、查询官方网站等方式,确保文件的真实性和合法性。建立资质文件的存档机制,将审核通过的资质文件进行妥善存档,便于后续查询和管理,为合作的稳定性和安全性提供保障。 信誉状况考察 通过市场调研、客户反馈等方式,全面了解供应商的信誉状况。考察供应商的履约历史,包括是否按时交货、产品质量是否稳定等情况,确保其能够按时、按质供应食材。建立供应商信誉评价体系,对供应商的信誉状况进行动态管理,根据评价结果对供应商进行分类管理,优先选择信誉良好的供应商进行合作,以保障食材供应的稳定性和质量。 供应能力评估 评估指标 评估内容 预警机制 生产规模 考察供应商的种植面积、养殖数量等,确保其具备足够的生产能力满足采购需求。 当生产规模接近上限时,及时与供应商沟通,调整供应计划。 库存水平 了解供应商的库存情况,确保其有一定的库存储备,以应对突发情况。 当库存水平低于预警值时,及时通知供应商补货。 物流配送能力 评估供应商的运输车辆、配送路线、配送时间等,确保食材能够及时送达。 当物流配送出现延误或异常情况时,及时采取措施进行调整。 合作协议签订 协议条款制定 制定合作协议的具体条款,涵盖食材供应、价格结算、质量保障等方面,确保协议条款的全面性和详细性。确保协议条款符合法律法规和项目要求,避免出现违法违规的条款。对协议条款进行审核和完善,邀请专业律师进行审核,避免潜在的风险,保障双方的合法权益。 冷藏运输车辆 封闭式运输车辆 权利义务明确 明确供应商在食材供应方面的权利,如享有合理的利润空间,确保其经济利益得到保障;有权按照协议规定的方式和时间进行食材配送。规定自身在采购方面的义务,如按时支付货款,不得拖欠;按照协议规定的方式和时间接收食材;不得无故拒绝接收符合质量要求的食材。约定双方在合作过程中的违约责任,如供应商未按时供应食材需承担相应的赔偿责任,采购方未按时支付货款需承担逾期利息等违约责任,以保障协议的顺利履行。 合作期限规定 确定合作协议的有效期限,为合作提供明确的时间范围,便于双方进行规划和安排。规定合作的终止条件,如一方违约、不可抗力等情况,明确双方在合作终止时的权利和义务。建立合作期限的续签机制,在合作期限届满前,双方进行协商,根据合作情况决定是否续签协议,保障长期稳定的合作关系。 质量监督管理 监督体系建立 制定质量监督的流程和标准,明确监督的环节和方法,确保监督的有效性和规范性。明确质量监督的责任主体,将监督责任落实到具体的部门和人员,保障监督工作的落实。建立质量监督的反馈机制,及时收集和处理质量问题信息,对发现的质量问题及时进行整改,确保食材质量符合标准。 食材抽检制度 定期对采购的其他食材进行抽检,包括感官检验、理化检验等项目,确保食材的质量安全。规定抽检的比例和频率,根据食材的种类、来源、风险程度等因素,制定科学合理的抽检计划,确保抽检的科学性和代表性。根据抽检结果,采取相应的处理措施,如抽检合格的食材正常使用,抽检不合格的食材及时退换货,保障食材质量,确保学校学生的饮食安全。 合格证明要求 要求供应商在每次供应食材时,提供质量合格证明,如检验报告、合格证等,确保食材的质量符合标准。对合格证明的真实性和有效性进行核实,通过与相关部门核实、查询官方网站等方式,确保证明的真实性和合法性。建立合格证明的存档机制,将审核通过的合格证明进行妥善存档,便于后续查询和管理,为食材质量追溯提供依据。 供应商评估机制建立 供应商资质审核标准 肉类供应商资质审核 审核项目 审核标准 审核方法 基本资质证明 具备合法的营业执照、食品生产许可证等 查看相关证件原件或复印件 鲜猪肉质量 符合GB/T9959.1—2019国标要求,肌肉色泽鲜红或深红,有光泽;脂肪呈乳白色或粉白色;指压后凹陷立即恢复;外表微干或微湿润,不黏手;具有鲜猪肉正常气味,煮沸肉汤澄清香郁;有“两证”(肉品品质检验合格证、动物检疫合格证明) 实物抽检,查看“两证” 禽肉质量 符合GB16869—2005、GB2707—2016国标要求,具有产品应有的色泽、气味、状态,无异味及可见异物 实物抽检 牛羊肉质量 牛肉符合GB/T17238—2022国标要求,肌肉有光泽,色鲜红或深红,脂肪呈乳白或淡黄色,指压后凹陷可恢复,无异味;羊肉符合GB/T9961—2008国标要求,肌肉色泽浅红、鲜红或深红,有光泽,脂肪呈乳白色、淡黄色或黄色,肉质致密有弹性,切面湿润不粘手,无异味 实物抽检 蔬菜供应商资质审核 1)查看蔬菜供应商是否有稳定的蔬菜生产基地,可要求提供蔬菜基地土地承包合同或蔬菜生产基地合作协议等证明材料。稳定的生产基地是保证蔬菜供应质量和数量的基础,有相关合同或协议能证明供应商具备持续供应的能力。 鲜猪肉 禽肉 2)审核叶菜类供应商提供的蔬菜是否色泽正常,无黄叶、烂叶、病斑,可食用率是否≥92%。色泽正常是蔬菜新鲜度的重要体现,无黄叶、烂叶、病斑保证了蔬菜的品质,较高的可食用率能减少浪费,满足学校的需求。 叶菜类蔬菜 3)检查根茎类供应商的蔬菜是否形体完整无裂口、腐烂、异味,可食用率是否≥90%。形体完整的根茎类蔬菜更易于储存和加工,无裂口、腐烂、异味保证了蔬菜的安全性,符合学校对食材的要求。 4)确认瓜果类供应商的蔬菜是否色泽正常,无腐烂、黑斑,可食用率是否≥95%。色泽正常和无腐烂、黑斑是瓜果类蔬菜新鲜和品质的重要指标,高可食用率能提高食材的利用率。 5)检查食用菌供应商的产品是否无腐烂、破损、杂质,不潮湿粘手,色泽新鲜不发蔫,可食用率是否≥98%。食用菌的新鲜度和卫生状况直接影响其品质和安全性,高可食用率能保证学校的采购效益。 食用菌 6)审核香辛蔬菜类供应商的蔬菜是否无腐烂,色泽香味正常,新鲜嫩气,根部少泥,可食用率是否≥95%。香辛蔬菜类的新鲜度和色泽香味是其品质的关键,根部少泥能减少清洗工作量。 7)查看鲜豆类供应商的蔬菜是否色泽正常,鲜嫩不变色,无虫眼、发热,大小长短均匀。色泽正常和鲜嫩不变色是鲜豆类蔬菜新鲜的标志,无虫眼、发热保证了蔬菜的品质和安全性。 8)检查豆制品类供应商的产品是否清洁卫生,无发酸变质,有正常豆香味及色泽。每批次提供的货物需提供农药残留物检测合格报告。清洁卫生和无发酸变质是豆制品类食品安全的重要保障,农药残留物检测合格报告能证明其符合食品安全标准。 干杂调料供应商资质审核 1)审查干杂和调料等其他类食品原料供应商是否具备合法经营资质,其产品是否符合国家最新质量、卫生、安全标准或行业质量要求。合法经营资质是供应商合法合规经营的基础,产品符合相关标准是保证食品安全的关键。 2)检查预包装类食品原料供应商的商品包装是否符合国家和行业的有关规定,是否具备产品合格证,包装上是否清晰标示货品名称、配料表、净含量、厂名、厂址、生产日期、保质期、货品标准号、生产许可证编号等内容。规范的包装和清晰的标识能保证消费者对产品的了解和使用安全。 干杂调料包装 3)确认供应商提供的干杂调料是否不变质、不过期,包装无破损。不变质、不过期和包装无破损是干杂调料质量和安全性的重要保障。 4)核查供应商是否能保证所供干杂调料的质量稳定,符合相关标准要求。质量稳定是学校持续采购的重要前提,能保证学生饮食的质量和安全。 5)查看供应商是否能提供干杂调料的质量检测报告,证明其产品符合国家相关标准。质量检测报告是产品质量的重要证明文件,能增加学校对供应商的信任。 6)检查供应商的仓储条件是否符合要求,是否能保证干杂调料的储存质量。良好的仓储条件能防止干杂调料受潮、变质等情况发生。 7)了解供应商的供货能力和配送服务,是否能按时、按量、按要求将干杂调料送达学校。及时的供货和优质的配送服务能保证学校的正常使用。 供货质量定期检查方案 肉类供货质量检查 1)定期检查鲜猪肉的色泽、气味、弹性等是否符合GB/T9959.1—2019国标要求,查看“两证”是否齐全有效。色泽鲜红或深红、有光泽,脂肪呈乳白色或粉白色,指压后凹陷立即恢复,具有鲜猪肉正常气味等是鲜猪肉质量的重要指标,“两证”齐全有效是猪肉来源合法和安全的重要保障。 2)抽检禽肉是否符合GB16869—2005、GB2707—2016国标要求,有无异味及可见异物。符合国标要求和无异味及可见异物是禽肉质量和安全的重要标准。 3)检测牛羊肉的色泽、指压凹陷恢复情况、有无异味等是否符合相应国标要求,如牛肉符合GB/T17238—2022,羊肉符合GB/T9961—2008。色泽、指压凹陷恢复情况和无异味等是判断牛羊肉新鲜度和品质的重要依据。 4)检查肉类的储存条件是否符合要求,防止变质。肉类的储存温度、湿度等条件直接影响其质量和安全性,合适的储存条件能延长肉类的保质期。 5)定期对肉类进行微生物检测,确保其符合食品安全标准。微生物检测能及时发现肉类中的有害微生物,保障学生的饮食安全。 6)检查肉类的运输过程是否符合要求,是否存在污染风险。专业的运输车辆和规范的运输操作能保证肉类在运输过程中的质量和安全。 7)查看肉类供应商的生产记录和质量追溯体系是否完善,以便在出现问题时能及时追溯和处理。完善的生产记录和质量追溯体系能提高食品安全管理的效率和准确性。 蔬菜供货质量检查 检查项目 检查标准 检查方法 叶菜类蔬菜 色泽正常,无黄叶、烂叶、病斑,可食用率≥92% 随机抽样检查,测量可食用部分重量 根茎类蔬菜 形体完整无裂口、腐烂、异味,可食用率≥90% 外观检查,测量可食用部分重量 瓜果类蔬菜 色泽正常,无腐烂、黑斑,可食用率≥95% 外观检查,测量可食用部分重量 食用菌 无腐烂、破损、杂质,不潮湿粘手,色泽新鲜不发蔫,可食用率≥98% 外观检查,测量可食用部分重量 香辛蔬菜类 无腐烂,色泽香味正常,新鲜嫩气,根部少泥,可食用率≥95% 外观检查,测量可食用部分重量 鲜豆类蔬菜 色泽正常,鲜嫩不变色,无虫眼、发热,大小长短均匀 外观检查 豆制品类 清洁卫生,无发酸变质,有正常豆香味及色泽,每批次提供农药残留物检测合格报告 外观检查,查看检测报告 农药残留物检测报告 每批次蔬菜提供农药残留物检测合格报告 查看报告原件或复印件 干杂调料供货质量检查 检查项目 检查标准 检查方法 包装情况 包装完好,无破损、变质、过期现象 外观检查 标识信息 预包装类食品原料标识清晰,包含货品名称、配料表、净含量等必要信息 查看包装标识 质量标准 符合国家最新质量、卫生、安全标准或行业质量要求 抽样检测 储存环境 储存环境符合要求,确保质量稳定 查看储存场所 生产记录 有完整的生产记录,可追溯产品来源 查看生产记录文件 质量检测报告 提供每批次产品的质量检测报告 查看检测报告原件或复印件 断货风险预警及应对 断货风险预警指标设定 预警指标 预警条件 预警方式 肉类库存 鲜猪肉、禽肉、牛羊肉等库存低于一定数量 系统自动发出预警信号 蔬菜库存 叶菜类、根茎类、瓜果类等蔬菜库存接近下限值 系统自动启动预警机制 干杂调料库存 库存水平降至预警线 系统自动发出断货风险预警 供应商供货历史数据 出现频繁延迟供货或供货量不稳定的情况 人工分析数据后发出预警 应急调货机制建立 调货类别 调货方式 调货渠道 肉类 与多家肉类供应商建立合作关系,当主供应商出现断货情况时,迅速从备用供应商处调货 备用肉类供应商 蔬菜 和多个蔬菜生产基地达成应急供货协议,确保在蔬菜供应紧张时,及时获取所需蔬菜 合作蔬菜生产基地 干杂调料 储备一定数量的常用干杂调料,以应对短期的断货情况 自有仓库储备 物流运输 建立快速物流通道,确保应急调货能够及时、安全地送达 合作物流企业 断货应对措施执行 1)一旦出现断货预警,立即与供应商沟通,了解断货原因和预计恢复供货时间。及时沟通能掌握供应商的情况,为后续应对措施提供依据。 2)若供应商无法及时恢复供货,迅速启动应急调货机制,从备用渠道获取食材。备用渠道的建立能保证在断货情况下及时补充食材,减少对学校的影响。 3)及时向学校说明断货情况,并承诺尽快解决,争取学校的理解和支持。与学校的良好沟通能避免不必要的误解和矛盾。 4)对断货事件进行总结分析,采取措施避免类似情况再次发生。总结分析能找出断货的原因和问题,采取针对性的措施能提高供应链的稳定性。 5)在断货期间,加强对库存的管理和监控,合理安排食材的使用,确保有限的食材得到充分利用。 6)及时调整采购计划,增加安全库存,提高应对断货风险的能力。 7)与供应商共同探讨解决方案,加强合作,提高供应商的供货稳定性。 食品责任保险保障 食品责任险保单复印件 我公司提供针对本次投标保额不低于3000万元的食品责任险保单复印件。此复印件是具备相应保险保障能力的有力证明。在食品责任事故发生时,充足的保额可确保有足够资金用于赔偿等相关事宜。这不仅保障了学校及学生的合法权益,也体现了我公司对食品安全责任的重视和担当。若发生学生食用配送食材后出现身体不适等情况,该保险能及时发挥作用,为事故处理提供资金支持,避免因资金问题导致处理不及时。同时,这也让学校在选择我公司服务时更加放心,相信我公司有能力应对可能出现的食品安全风险。 从保险的作用来看,它是一种风险转移的有效手段。对于本项目而言,食品责任险能够在意外发生时,减轻我公司的经济负担,使其能够持续稳定地为学校提供食材配送服务。而且,这也是对学校食品安全保障体系的一种补充和完善。学校可以将更多的精力放在教学和学生管理上,而不必过多担忧食品安全事故带来的经济压力。此外,提供保单复印件也是对学校和社会的一种诚信展示,表明我公司严格遵守相关规定,积极履行社会责任。 在实际操作中,保额不低于3000万元的食品责任险能够覆盖可能出现的各种食品责任风险。无论是轻微的食品安全问题,还是较为严重的事故,都能在保险的保障范围内得到妥善处理。这有助于维护学校的正常教学秩序,保障学生的身体健康。同时,也为我公司的长期发展奠定了良好的基础,提升了公司的信誉和形象。我公司将严格按照保险合同的约定,积极配合保险机构的工作,确保在事故发生时能够快速、有效地获得赔偿,为学校和学生提供更好的服务。 保额达标承诺书 若我公司未提供保单复印件,将提供保额达标承诺书。该承诺书明确承诺在中标后,签订合同前提供针对本次投标保额不低于3000万的食品责任险。以书面承诺的形式,保障保险责任的落实,让学校能够放心选择我公司的服务。承诺书具有法律效力,是我公司对自身责任的一种明确界定和庄严承诺。 从承诺书的意义来看,它体现了我公司对食品安全责任的高度重视。即使暂时无法提供保单复印件,也通过承诺的方式向学校表明了我公司的决心和能力。这有助于建立学校对我公司的信任,为双方的合作奠定良好的基础。同时,承诺书也是我公司自我约束的一种方式,促使我公司在中标后尽快落实保险事宜,确保食品安全责任得到有效保障。 在实际操作中,承诺书的签订将作为我公司的一项重要任务来完成。我公司将安排专人负责办理保险相关手续,确保在规定的时间内提供符合要求的食品责任险保单。这不仅是对学校的承诺,也是对社会的一种责任担当。我公司深知食品安全问题的重要性,将全力以赴保障学生的饮食安全。 以下是保额达标承诺书的具体内容表格: 承诺事项 详细内容 保额承诺 承诺提供针对本次投标保额不低于3000万元的食品责任险 时间承诺 在中标后,签订合同前完成食品责任险的办理并提供保单 责任承担 若未按承诺提供保险,愿意承担相应的法律责任和违约责任 监督机制 接受学校和相关部门的监督,定期汇报保险办理进度 赔偿保障 确保保险赔偿能够及时用于处理食品责任事故,保障学校和学生权益 配送人员配置 配送人员健康管理 健康证备案管理办法 健康证收集流程 指定机构选择 在指定机构选择上,我公司会进行全面考量。首先筛选具备资质的医疗机构作为指定健康检查机构,会查看其是否拥有开展健康检查的相关许可和认证,确保其专业性和权威性。之后与指定机构建立合作关系,明确双方的权利和义务,保证检查项目符合《食品安全法》等相关法律法规对食品配送人员健康的要求以及行业标准。并且定期对指定机构的服务质量进行评估和调整,比如考察检查报告的准确性、出报告的时效性以及服务态度等方面。若发现服务质量不达标,会及时更换合作机构,以保障健康证办理的质量和效率。 提交时间规定 步骤 具体内容 目的 明确期限 明确规定配送人员入职后需在一周内提交健康证。 确保人员健康状况及时得到确认,保障食品安全。 及时提醒 对于未能按时提交的人员,在入职后第三天进行短信提醒,第五天进行电话督促。 避免人员因疏忽错过提交时间。 处理措施 对逾期未提交的人员,暂停其配送工作,直至提交健康证。若逾期超过两周,将视为不符合录用条件,解除劳动关系。 维护公司健康证管理制度的严肃性,保障配送工作安全进行。 初步审核要点 在对健康证进行初步审核时,会从多个要点进行仔细核对。首先仔细核对健康证上的个人信息与员工档案是否一致,包括姓名、性别、身份证号等关键信息,防止出现冒名顶替的情况。其次检查健康证的有效期是否覆盖工作期间,因为只有在有效期内的健康证才能证明员工当前的健康状况符合要求。最后查看证件是否有涂改、伪造等异常情况,通过观察证件的纸质、印章、字体等细节来判断其真实性。若发现信息不一致、有效期不符或有异常情况,会及时与员工沟通并要求其提供真实有效的健康证,确保配送人员的健康状况符合食品安全的要求。 健康证信息录入系统 录入内容标准 健康证信息录入系统时,会严格按照标准进行操作。首先录入员工姓名、性别、身份证号等基本信息,这些信息是识别员工身份的关键,准确录入有助于后续的管理和查询。接着记录健康证编号、发证日期、有效期等关键信息,方便对健康证的有效期进行监控和管理。同时上传健康证的扫描件或照片,以备查验,这样可以在需要时直观地查看健康证的原始内容,确保信息的真实性和准确性。通过完整准确的信息录入,能够建立起完善的健康证信息数据库,为后续的健康证管理工作提供有力支持。 档案建立方式 在档案建立方面,会采用科学合理的方式。按照员工姓名或工号对健康证档案进行分类管理,这样便于快速查找和定位员工的健康证信息。为每个员工建立独立的健康证档案文件夹,将健康证的相关信息,如扫描件、有效期记录、变更情况等都存放在该文件夹中,保证信息的完整性和独立性。在档案中记录健康证的变更情况和相关备注信息,例如健康证的换证时间、异常情况说明等,以便对员工的健康证历史进行全面了解和跟踪。通过这种档案建立方式,能够有效地管理健康证信息,提高工作效率和管理水平。 信息更新频率 更新频率 具体内容 目的 定期全面检查 每月对健康证信息进行全面检查和更新,核对信息的准确性和完整性。 确保健康证信息的及时性和准确性。 临近有效期提醒 当健康证有效期临近前一个月,通过短信、邮件等方式及时通知员工进行换证。 避免员工因疏忽导致健康证过期,影响工作。 健康状况变化记录 对员工健康状况发生变化的情况及时进行记录和更新,如患病、康复等情况。 实时掌握员工健康状况,保障食品安全。 健康证有效期监控 监控系统设置 设置内容 具体操作 作用 提醒功能设置 在管理系统中设置健康证有效期提醒功能,根据健康证的有效期提前一个月、半个月、一周分别进行提醒。 确保员工及时知晓健康证有效期,按时换证。 预警级别设置 根据健康证的有效期设置不同的预警级别,如距离有效期一个月为黄色预警,半个月为橙色预警,一周为红色预警。 方便管理人员根据不同级别采取相应措施。 系统检查维护 定期对监控系统进行检查和维护,每月进行一次全面检查,确保其正常运行。 保障监控系统的稳定性和可靠性。 通知方式选择 通知方式 具体操作 适用情况 短信通知 通过短信平台向员工发送健康证即将过期的提醒信息,包括过期时间、换证要求等。 适用于所有员工,能及时传达信息。 邮件通知 发送详细的邮件通知,包含健康证信息、换证流程等内容。 适用于需要详细说明的情况,方便员工查阅。 当面沟通 对于多次提醒仍未换证的员工,安排管理人员与其当面沟通和督促。 确保员工重视换证事宜,解决其可能存在的问题。 内部公告 在公司内部公告栏发布健康证有效期提醒信息。 提醒全体员工关注健康证有效期,营造良好的健康管理氛围。 暂停工作处理 在处理健康证过期员工的工作暂停问题时,会严格执行相关规定。一旦发现员工健康证过期,会立即严格执行暂停配送工作的规定,这是为了确保食品安全,避免因员工健康问题导致食品受到污染。之后与员工沟通暂停工作的原因和后续处理流程,向员工说明健康证对于食品配送工作的重要性,以及换证的具体要求和时间节点。在员工换发新的健康证后,会及时恢复其工作,并对其进行必要的培训和提醒,确保其了解最新的健康管理要求。通过这样的处理方式,既能保障食品安全,又能维护员工的合法权益。 入职健康体检要求 体检项目确定 法规标准依据 在确定入职健康体检项目时,会严格依据相关法规标准。首先参考《食品安全法》等相关法律法规对从业人员健康的要求,这些法规明确了从事食品行业人员在健康方面的基本标准和底线。同时遵循行业内关于食品配送人员健康体检的标准和规范,这些标准是行业经验的总结,具有很强的针对性和实用性。此外,结合地方卫生部门的具体要求,因为不同地区可能会根据当地的实际情况和卫生状况制定一些特殊的体检要求。综合考虑这些因素,确定全面、合理的体检项目,以确保入职员工的健康状况符合食品配送工作的要求。 常规项目设置 常规项目设置是入职健康体检的重要组成部分。血常规检查可了解员工是否有贫血等血液系统疾病,因为贫血可能会影响员工的身体耐力和工作效率。肝功能检查有助于发现肝脏疾病,肝脏是人体重要的代谢器官,肝脏疾病可能会影响员工的身体健康和工作状态。胸透检查可排查肺部疾病,保障员工的呼吸健康,在食品配送工作中,健康的呼吸系统对于保障工作的正常进行至关重要。通过这些常规项目的检查,可以初步了解员工的身体基本状况,筛选出可能存在健康问题的人员。 特定项目增加 除了常规项目,还会增加一些特定项目。检查是否感染痢疾、伤寒等肠道传染病,因为这些传染病可能会通过食品传播,对食品安全造成严重威胁。检测是否携带致病性微生物,这是为了保障食品安全,防止食品被污染。对皮肤病等可能影响食品卫生的疾病进行筛查,因为皮肤病可能会导致皮肤碎屑等污染物进入食品中。通过增加这些特定项目的检查,可以更全面地了解员工的健康状况,确保食品配送工作的安全性和卫生性。 体检机构选择 资质信誉考察 在选择体检机构时,会对其资质信誉进行全面考察。查看体检机构的营业执照、医疗机构执业许可证等资质文件,确保其具备合法开展健康体检的资格。了解体检机构在行业内的口碑和评价,可以通过咨询其他企业、查看网络评价等方式进行。查询体检机构是否有违规记录和不良行为,例如是否存在虚假报告、违规操作等情况。只有选择资质信誉良好的体检机构,才能保证体检结果的准确性和可靠性,为员工的健康管理提供有力支持。 设备技术评估 设备技术评估也是选择体检机构的重要环节。检查体检机构的检测设备是否先进、准确,先进的设备能够提供更精确的检测结果,有助于及时发现员工的健康问题。评估体检机构的技术人员专业水平和经验,专业的技术人员能够正确操作设备、准确解读检测结果。了解体检机构的检验流程和质量控制体系,规范的检验流程和严格的质量控制体系能够保证体检结果的可靠性和一致性。通过对设备技术的评估,选择能够提供高质量体检服务的机构。 合作协议签订 与体检机构签订合作协议时,会明确各项条款。明确体检项目、费用标准、报告出具时间等条款,确保双方对合作内容有清晰的认识。规定双方在体检过程中的责任和义务,例如体检机构要保证体检质量和报告的准确性,我公司要按时支付费用等。约定合作期限和续约条件,为双方的合作提供明确的框架和保障。通过签订详细的合作协议,保障双方的合法权益,确保体检工作的顺利进行。 体检结果审核 报告审核要点 在审核体检报告时,会关注多个要点。检查各项检查指标是否在正常范围内,这是判断员工健康状况的重要依据。查看体检报告是否有医生签字和盖章,确保报告的真实性和有效性。核实体检报告的真实性和准确性,例如可以通过与体检机构沟通、查看原始检测数据等方式进行。对于异常指标,会进一步要求员工进行复查或提供详细的诊断说明。通过严格的审核要点,确保体检结果能够真实反映员工的健康状况。 不合格评估流程 步骤 具体操作 目的 专家复查诊断 安排内部医疗专家或外部权威专家对不合格项目进行复查和诊断。 准确判断员工健康问题的性质和严重程度。 综合评估 综合考虑员工的健康状况和岗位需求,进行全面评估。 确定员工是否适合从事食品配送工作。 处理建议 根据评估结果,给出合理的处理建议,如调整岗位、治疗后复查等。 保障员工健康和工作的合理安排。 录用决策依据 健康状况 录用决策 原因 体检合格 正常办理入职手续 员工健康状况符合工作要求。 轻微疾病不影响工作 视情况决定是否录用 需综合考虑疾病的可控性和对工作的影响程度。 严重传染病或不适合工作 不予录用 为保障食品安全和其他员工健康。 年度健康复查计划 复查时间安排 时间节点确定 在确定年度健康复查时间节点时,会综合考虑多方面因素。根据员工入职时间或上一次复查时间,确定复查周期为一年。选择业务相对空闲的时间段进行复查,例如学校假期期间,这样可以减少对配送工作的影响。将复查时间提前一个月公布,让员工有足够的时间安排个人事务,避免因时间冲突导致员工无法按时参加复查。通过合理确定时间节点,既能保证员工的健康得到及时检查,又能减少对工作的干扰。 年度复查 复查顺序规划 分组方式 具体安排 目的 按部门分组 按照不同的工作部门对员工进行分组。 便于组织和管理复查工作。 按岗位分组 根据岗位的不同,如司机、搬运工等进行分组。 优先安排与食品直接接触岗位的员工复查。 合理安排时间 合理安排每组员工的复查时间,避免人员过于集中。 提高复查效率,减少等待时间。 提前通知方式 为确保员工能够按时参加复查,会采用多种提前通知方式。通过内部公告、邮件等方式通知员工复查时间和地点,内部公告可以让全体员工都能看到通知信息,邮件则可以提供详细的复查要求和注意事项。提醒员工携带相关证件和资料前往复查,例如身份证、上一次的体检报告等。对未收到通知或有疑问的员工进行单独沟通和解答,确保每一位员工都清楚复查的相关事宜。通过这些提前通知方式,提高员工的参与度和复查的顺利进行。 复查项目设定 结合入职项目 复查项目 具体内容 目的 重点项目复查 对入职时检查的重点项目,如血常规、肝功能等进行再次检查。 对比结果变化,了解员工健康状况的动态变化。 健康状况监测 查看员工的健康状况是否有新的变化或异常。 及时发现潜在的健康问题。 项目调整 根据入职体检结果,有针对性地增加或减少复查项目。 提高复查的针对性和有效性。 职业病检查增加 考虑到食品配送工作的特点,会增加职业病检查项目。针对食品配送工作可能导致的职业病,如颈椎病、腰椎病等进行检查,因为长时间驾驶、搬运货物等工作容易引发这些疾病。检测员工是否存在与工作环境相关的健康问题,例如长时间在车内可能导致的呼吸道疾病等。对长期从事配送工作的员工,增加相关职业病的筛查项目,以便早期发现和治疗职业病,保障员工的身体健康。 项目调整依据 复查项目会根据多种因素进行调整。对于年龄较大的员工,增加心血管疾病等检查项目,因为随着年龄的增长,心血管疾病的发病率会增加。根据员工的既往病史和家族病史,适当调整复查项目,例如有家族糖尿病史的员工,增加血糖检测项目。结合近期员工的健康状况和工作压力,灵活调整复查项目,如近期工作压力大的员工,增加心理状态评估项目。通过合理调整复查项目,能够更准确地了解员工的健康状况。 复查结果处理 结果反馈方式 复查结果会以多种方式反馈给员工。以书面报告的形式将复查结果通知员工本人,书面报告内容详细,包括各项检查指标、诊断意见等,方便员工保存和查阅。安排专人与员工进行沟通,解释复查结果和注意事项,例如对于异常指标,会详细说明可能的原因和后续的建议。在公司内部建立复查结果查询系统,方便员工随时查询自己的复查结果,提高信息的透明度和员工的参与度。通过这些反馈方式,让员工及时了解自己的健康状况。 异常治疗安排 对于复查异常的员工,会提供全面的治疗安排。为复查异常的员工提供专业的医疗建议和治疗方案,会咨询内部医疗专家或外部权威医生,根据员工的具体情况制定个性化的治疗方案。协助员工联系相关医疗机构进行进一步的检查和治疗,例如提供医院的推荐信息、帮助预约挂号等。跟踪员工的治疗进展,定期与员工沟通,了解治疗效果,确保治疗方案的顺利实施。通过这些措施,保障员工能够得到及时有效的治疗。 工作调整措施 根据复查结果,会对员工的工作进行合理调整。对于健康状况不适合当前工作的员工,调整其工作岗位,例如将患有颈椎病的司机调整为办公室岗位。为身体较弱的员工安排适当的工作任务和休息时间,减少工作强度,保障员工的身体健康。根据复查结果,制定个性化的健康管理计划,例如建议员工进行适当的运动、饮食调整等,提高员工健康水平。通过这些工作调整措施,既能保障员工的健康,又能保证工作的正常进行。 突发疾病应急处理 疾病发现报告 监测机制建立 为及时发现员工的突发疾病,会建立完善的监测机制。通过每日健康打卡、体温检测等方式,监测员工健康状况,要求员工每天在上班前进行健康打卡,如实填写身体状况信息,同时在进入公司时进行体温检测。关注员工的工作状态和精神面貌,及时发现异常情况,例如员工是否出现疲劳、精神萎靡等症状。鼓励员工之间相互关注和提醒,共同做好健康防护,营造良好的健康管理氛围。通过这些监测机制,能够及时发现员工的健康问题,采取相应的措施。 员工报告要求 报告要求 具体内容 目的 明确方式流程 明确员工报告疾病的方式为电话或邮件,报告流程为直接向主管报告。 确保信息及时传递。 如实报告 要求员工如实报告自己的症状和接触史。 为诊断和防控提供准确信息。 处罚隐瞒 对隐瞒病情的员工,给予警告、罚款等相应的处罚。 维护疾病报告制度的严肃性。 主管响应措施 主管在接到员工疾病报告后,会立即采取响应措施。主管接到报告后,立即安排员工停止工作,进行隔离,避免疾病的传播。向上级领导汇报情况,并联系医疗机构进行诊断,提供员工的症状、接触史等详细信息。做好现场的应急处理和防护工作,例如对员工工作区域进行消毒、为其他员工发放防护用品等,防止疾病传播。通过这些响应措施,能够及时控制疾病的扩散,保障其他员工的健康安全。 紧急隔离措施 隔离区域设置 在设置隔离区域时,会充分考虑员工的安全和健康。选择通风良好、相对独立的房间作为隔离区域,确保空气流通,减少病毒传播的风险。配备必要的生活设施和医疗设备,如床、桌椅、体温计、口罩等,满足隔离员工的基本需求。设置明显的隔离标识,防止无关人员进入,保障隔离区域的安全性。通过合理设置隔离区域,为隔离员工提供一个安全、舒适的环境。 消毒防护要求 消毒防护是紧急隔离措施的重要环节。定期对隔离区域进行全面消毒,包括地面、墙壁、家具等,每天至少进行两次消毒。为隔离员工提供必要的防护用品,如口罩、手套等,要求员工正确佩戴和使用。严格控制人员进出隔离区域,减少交叉感染的风险,只有必要的工作人员才能进入隔离区域,且必须做好防护措施。通过严格的消毒防护要求,确保隔离区域的卫生安全。 专人服务安排 服务内容 具体安排 目的 生活服务 安排专人负责为隔离员工送餐、送药等生活服务。 保障隔离员工的基本生活需求。 健康关注 密切关注隔离员工的身体状况和心理状态,每天至少进行两次询问。 及时发现健康问题和心理问题。 医疗沟通 与医疗机构保持密切联系,随时报告隔离员工的病情变化。 确保员工得到及时的医疗救治。 医疗救治协调 医疗机构联系 为确保员工在突发疾病时能够得到及时救治,会与周边医疗机构建立合作关系。了解医疗机构的接诊流程和应急响应机制,提前做好沟通和协调工作。在员工突发疾病时,迅速拨打医疗机构的急救电话,同时提供员工的基本信息和病情情况。通过与医疗机构的紧密联系,保障员工能够尽快得到专业的医疗救治。 协助诊断治疗 协助内容 具体操作 目的 信息提供 向医疗机构提供员工的病史、症状等相关信息,帮助诊断。 提高诊断的准确性和效率。 治疗配合 配合医疗机构进行检查和治疗,如协助员工进行检查、遵医嘱用药等。 确保治疗方案的顺利实施。 疫情防控 协助医疗机构做好疫情防控工作,如对员工接触区域进行消毒等。 防止疾病传播。 康复安排跟进 跟进内容 具体操作 目的 治疗进展关注 关注员工的治疗进展和康复情况,每周与医疗机构沟通一次。 了解员工的康复状态。 工作调整安排 根据员工的康复状况,合理安排工作调整和恢复计划。 保障员工能够顺利恢复工作。 心理支持指导 为康复员工提供必要的心理支持和健康指导。 帮助员工恢复身心健康。 人员岗位职责明确 食材装车规范操作 食材分类整理 肉类单独存放 1)将鲜猪肉、禽肉、牛羊肉等不同种类的肉类,分别放置在专门的区域。这是因为不同肉类的特性不同,分开存放能避免相互影响。鲜猪肉需符合GB/T9959.1—2019国标要求,禽肉要符合GB16869—2005、GB2707—2016国标要求,牛肉符合GB/T17238—2022国标要求,羊肉符合GB/T9961—2008国标要求,分开存放便于按照各自的标准进行管理。 肉类分类存放 2)确保肉类存放区域的温度和湿度适宜,以保持其新鲜度和品质。合适的温湿度环境是肉类保鲜的关键,温度过高容易导致肉类变质,湿度不合适也会影响其口感和安全性。例如,鲜猪肉需要在特定的低温环境下保存,以保证其色泽、气味和弹性符合标准。 3)对肉类进行适当的包装和防护,避免在装车过程中受到损坏。包装不仅能防止肉类受到物理损伤,还能减少与外界环境的接触,降低污染的风险。在包装时,要选择合适的材料和方式,确保肉类在运输过程中的质量不受影响。 蔬菜合理摆放 1)根据叶菜类、根茎类、瓜果类等蔬菜的特点,进行分层或分区摆放。不同类型的蔬菜具有不同的物理特性和保鲜要求,分层或分区摆放可以更好地满足它们的需求。叶菜类蔬菜较为脆弱,需要避免挤压;根茎类蔬菜相对耐储存,但也需要适当的通风和空间。 2)避免蔬菜受到挤压和碰撞,保证其完整性和可食用率。蔬菜在运输过程中容易受到挤压和碰撞而受损,这会降低其可食用率和品质。在摆放时,要合理安排空间,使用合适的容器和填充物,减少蔬菜之间的相互挤压。 3)对于易受损的蔬菜,采取额外的保护措施,如使用泡沫箱或保鲜膜。易受损的蔬菜如草莓、西红柿等,需要特殊的保护来防止其在运输过程中受到损坏。泡沫箱具有良好的缓冲性能,可以减少碰撞对蔬菜的影响;保鲜膜可以防止蔬菜水分流失和受到污染。 干杂调料有序排列 操作步骤 具体要求 原因 将干杂和调料按照品种和规格,整齐排列在相应的位置 按照不同的品种和规格进行分类,确保排列整齐 便于管理和查找,提高装车效率 确保干杂调料的包装完好,防止受潮和变质 检查包装是否有破损、漏气等情况 干杂调料容易受潮和变质,完好的包装是保证其质量的关键 对于有特殊储存要求的干杂调料,按照...
广安市广安区花桥中学等36所学校2025年秋季-2026年春季学期营养改善计划学生食材配送服务采购项目投标方案.docx
下载提示

1.本文档仅提供部分内容试读;

2.支付并下载文件,享受无限制查看;

3.本网站所提供的标准文本仅供个人学习、研究之用,未经授权,严禁复制、发行、汇编、翻译或网络传播等,侵权必究;

4.左侧添加客服微信获取帮助;

5.本文为word版本,可以直接复制编辑使用。


这个人很懒,什么都没留下
未认证用户 查看用户
该文档于 上传
×
精品标书制作
百人专家团队
擅长领域:
工程标 服务标 采购标
16852
已服务主
2892
中标量
1765
平台标师
扫码添加客服
客服二维码
咨询热线:192 3288 5147
公众号
微信客服
客服