文库 货物类投标方案 教学设备

额尔古纳市义务教育优质均衡能力提升改造项目投标方案.docx

DOCX   1154页   下载833   2025-08-25   浏览76   收藏70   点赞977   评分-   609853字   228.00

AI慧写标书

十分钟千页标书高效生成

温馨提示:当前文档最多只能预览 15 页,若文档总页数超出了 15 页,请下载原文档以浏览全部内容。
额尔古纳市义务教育优质均衡能力提升改造项目投标方案.docx 第1页
额尔古纳市义务教育优质均衡能力提升改造项目投标方案.docx 第2页
额尔古纳市义务教育优质均衡能力提升改造项目投标方案.docx 第3页
额尔古纳市义务教育优质均衡能力提升改造项目投标方案.docx 第4页
额尔古纳市义务教育优质均衡能力提升改造项目投标方案.docx 第5页
额尔古纳市义务教育优质均衡能力提升改造项目投标方案.docx 第6页
额尔古纳市义务教育优质均衡能力提升改造项目投标方案.docx 第7页
额尔古纳市义务教育优质均衡能力提升改造项目投标方案.docx 第8页
额尔古纳市义务教育优质均衡能力提升改造项目投标方案.docx 第9页
额尔古纳市义务教育优质均衡能力提升改造项目投标方案.docx 第10页
额尔古纳市义务教育优质均衡能力提升改造项目投标方案.docx 第11页
额尔古纳市义务教育优质均衡能力提升改造项目投标方案.docx 第12页
额尔古纳市义务教育优质均衡能力提升改造项目投标方案.docx 第13页
额尔古纳市义务教育优质均衡能力提升改造项目投标方案.docx 第14页
额尔古纳市义务教育优质均衡能力提升改造项目投标方案.docx 第15页
剩余1139页未读, 下载浏览全部

开通会员, 优惠多多

6重权益等你来

首次半价下载
折扣特惠
上传高收益
特权文档
AI慧写优惠
专属客服
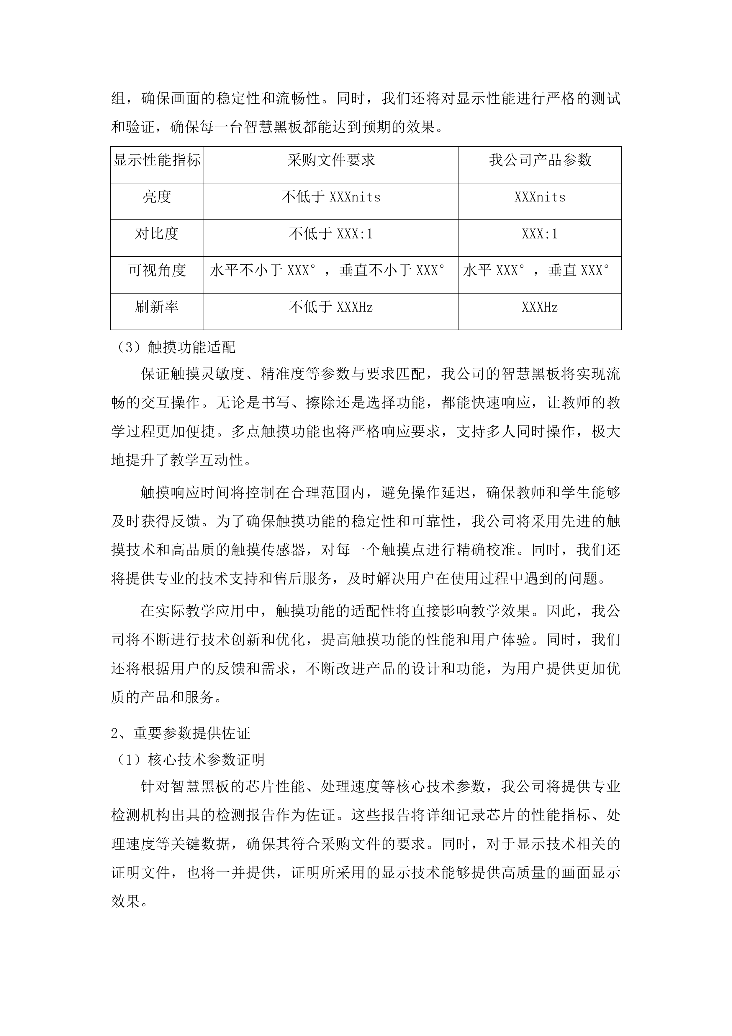
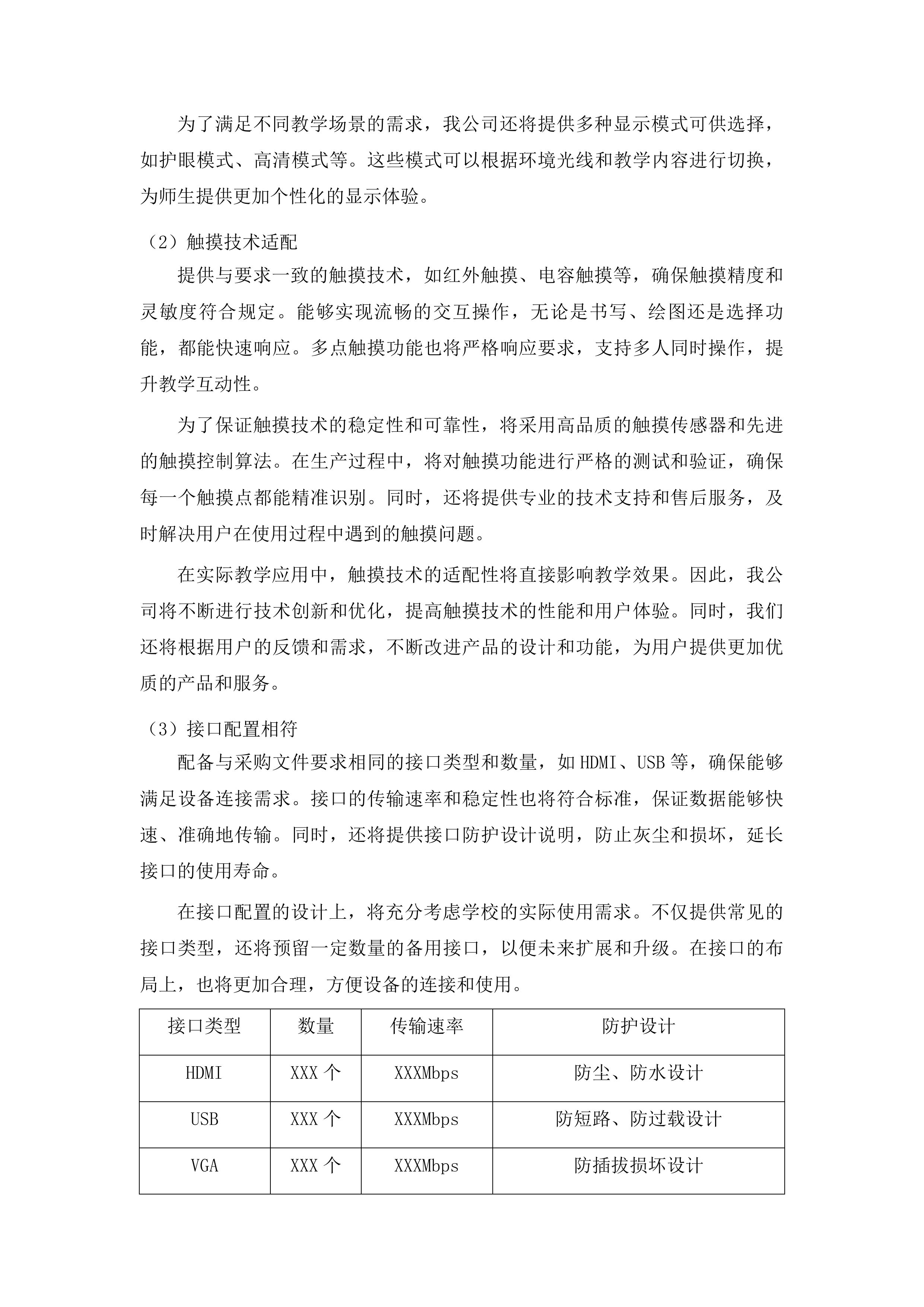
额尔古纳市义务教育优质均衡能力提升改造项目投标方案 第一章 技术参数 7 第一节 技术参数响应 7 一、 采购包1技术参数响应 7 二、 采购包2技术参数响应 29 三、 采购包3技术参数响应 41 四、 重要参数佐证材料 62 五、 技术参数偏离说明 69 第二章 供货方案 89 第一节 供货进度保证措施 89 一、 采购包1设备供货计划 89 二、 采购包2设备供货计划 107 三、 采购包3设备供货计划 126 第二节 运输方案 137 一、 精密设备运输保护措施 137 二、 运输方式与路线规划 162 三、 特殊设备运输方案 172 第三节 特殊情况保管与保障 179 一、 临时仓储方案 179 二、 特殊存储设备保障 197 三、 保管责任人员安排 206 第四节 到货验收方案 228 一、 开箱检查与数量清点 228 二、 功能测试与资料核对 244 三、 验收责任人与标准 262 第五节 不合格货物退换方案 282 一、 不合格判定标准与处理流程 282 二、 退货换货补发机制 303 三、 响应时间与备用方案 316 第三章 安装调试方案 326 第一节 人员配备 326 一、 团队人员数量配置 326 二、 人员专业资质要求 336 三、 人员履历材料准备 354 第二节 具体措施 372 一、 采购包1设备安装流程 372 二、 采购包2设备安装标准 382 三、 采购包3设备安装方案 396 四、 通用安装调试规范 412 第三节 进度安排 423 一、 分阶段安装时间规划 423 二、 与供货进度协同计划 434 三、 关键节点时间控制 455 第四节 技术支持 465 一、 现场技术指导服务 465 二、 技术问题响应机制 478 三、 常见问题处理方案 487 第五节 应急预案 499 一、 设备安装异常应对 499 二、 系统调试失败处理 512 三、 人员突发状况预案 519 第四章 质量保证措施及承诺 528 第一节 运输途中保护措施 528 一、 运输全程防护方案 528 二、 专用运输车辆保障 552 三、 额尔古纳运输路线规划 562 四、 运输人员专业管理 572 第二节 产品质量标准 585 一、 教学设备技术参数响应 585 二、 教学仪器行业认证 596 三、 课桌椅质量规范 614 四、 质量证明文件体系 619 第三节 存储保存措施 635 一、 仓储环境控制标准 635 二、 货物分类存储方案 654 三、 额尔古纳气候适应措施 670 四、 定期检查维护机制 683 第四节 质量保障目标及人员职责 696 一、 质量保障核心目标 697 二、 质量管理团队分工 711 三、 教学仪器专项负责人 726 四、 课桌椅质量专员 734 第五节 保障机制 749 一、 质量检查制度规范 749 二、 不合格品控制流程 761 三、 质量问题追溯机制 775 四、 应急处理预案体系 780 第五章 供货进度计划 787 第一节 备货方案 787 一、 设备采购渠道规划 787 二、 备货批次计划制定 793 三、 供货保障协议签订 805 四、 备货质量抽检管理 812 第二节 供货进度保障 820 一、 供货时间节点安排 820 二、 运输方式与物流合作 828 三、 偏远区域配送方案 836 四、 供货进度监控机制 843 五、 备用供应商机制建立 849 第三节 安装调试进度计划 857 一、 安装时间周期安排 857 二、 分类型设备安装计划 866 三、 安装调试人员配置 874 四、 现场勘查准备工作 882 五、 功能验证测试流程 890 第四节 验收计划及问题处理预案 894 一、 设备到货验收流程 894 二、 验收标准制定依据 908 三、 不合格设备处理流程 916 四、 备用设备替代方案 925 五、 验收报告签署管理 932 第五节 供货进度横道图 941 一、 全过程进度可视化设计 941 二、 关键节点设置规划 949 三、 教学周期协调安排 956 四、 横道图格式与管理 962 五、 进度动态调整机制 975 第六章 售后服务及维护方案 981 第一节 售后服务团队配置 981 一、 技术工程师资质配置 981 二、 客服专员职责划分 990 三、 调度人员工作机制 997 第二节 售后响应时间 1009 一、 全天候服务保障体系 1009 二、 故障现场到达时效 1019 三、 应急联络与备用支持 1030 第三节 故障排除方案 1048 一、 设备故障分类处理流程 1048 二、 远程诊断与现场支持 1059 三、 备件供应保障机制 1076 第四节 质保期内回访计划 1089 一、 定期上门巡检服务 1089 二、 多渠道回访沟通机制 1102 三、 回访问题处理闭环 1117 第五节 质保期后解决方案 1126 一、 有偿维修服务内容 1126 二、 灵活延保服务选项 1134 三、 长期技术支持保障 1145 技术参数 技术参数响应 采购包1技术参数响应 智慧黑板参数响应情况 基本参数严格响应 尺寸规格相符 我公司承诺,提供的智慧黑板尺寸规格严格与采购文件要求一致,能够完美适配教室的安装与使用需求。在显示比例方面,将严格遵循标准参数,确保为师生提供清晰、舒适的视觉体验,避免因显示比例不当而导致的视觉疲劳。同时,对于分辨率等关键参数,也将严格把控,保证能够呈现出高质量的教学内容,无论是文字、图片还是视频,都能以最佳的状态展示给学生,助力高效教学。 为了确保尺寸规格的精准性,我公司将在生产过程中采用高精度的测量工具和先进的生产工艺,对每一块智慧黑板进行严格检测。在安装过程中,也将有专业的技术人员进行现场指导,确保设备能够准确无误地安装到教室中。此外,我们还将提供详细的产品说明书和安装指南,方便学校进行日常维护和管理。 在显示比例和分辨率的把控上,我公司将与专业的显示技术供应商合作,采用高品质的显示面板和先进的图像处理技术,确保画面的清晰度和色彩还原度。同时,我们还将不断进行技术创新和升级,以满足不断变化的教学需求。 显示性能达标 响应采购文件对亮度、对比度等显示性能的要求,我公司提供的智慧黑板将保证画面清晰、色彩鲜艳。亮度方面,能够在不同的环境光条件下提供足够的亮度,确保学生在任何位置都能清晰看到屏幕内容。对比度上,将呈现出鲜明的色彩差异,使图像更加生动逼真。可视角度也将满足参数规定,让教室各个角落的学生都能获得良好的观看体验。 刷新率等指标也将严格符合标准,有效减少画面闪烁,保护学生的视力健康。为了实现这一目标,我公司将采用先进的显示驱动技术和高品质的背光模组,确保画面的稳定性和流畅性。同时,我们还将对显示性能进行严格的测试和验证,确保每一台智慧黑板都能达到预期的效果。 显示性能指标 采购文件要求 我公司产品参数 亮度 不低于XXXnits XXXnits 对比度 不低于XXX:1 XXX:1 可视角度 水平不小于XXX°,垂直不小于XXX° 水平XXX°,垂直XXX° 刷新率 不低于XXXHz XXXHz 触摸功能适配 保证触摸灵敏度、精准度等参数与要求匹配,我公司的智慧黑板将实现流畅的交互操作。无论是书写、擦除还是选择功能,都能快速响应,让教师的教学过程更加便捷。多点触摸功能也将严格响应要求,支持多人同时操作,极大地提升了教学互动性。 触摸响应时间将控制在合理范围内,避免操作延迟,确保教师和学生能够及时获得反馈。为了确保触摸功能的稳定性和可靠性,我公司将采用先进的触摸技术和高品质的触摸传感器,对每一个触摸点进行精确校准。同时,我们还将提供专业的技术支持和售后服务,及时解决用户在使用过程中遇到的问题。 在实际教学应用中,触摸功能的适配性将直接影响教学效果。因此,我公司将不断进行技术创新和优化,提高触摸功能的性能和用户体验。同时,我们还将根据用户的反馈和需求,不断改进产品的设计和功能,为用户提供更加优质的产品和服务。 重要参数提供佐证 核心技术参数证明 针对智慧黑板的芯片性能、处理速度等核心技术参数,我公司将提供专业检测机构出具的检测报告作为佐证。这些报告将详细记录芯片的性能指标、处理速度等关键数据,确保其符合采购文件的要求。同时,对于显示技术相关的证明文件,也将一并提供,证明所采用的显示技术能够提供高质量的画面显示效果。 触摸技术的认证材料也将作为重要的佐证,证明其稳定性和可靠性。我公司将与知名的触摸技术供应商合作,采用经过市场验证的触摸技术,确保触摸功能的精准度和灵敏度。在生产过程中,也将对触摸技术进行严格的测试和验证,确保每一台智慧黑板的触摸功能都能达到最佳状态。 为了保证核心技术参数的真实性和可靠性,我公司将建立完善的质量控制体系,对每一个生产环节进行严格监控。同时,我们还将与检测机构保持密切合作,定期对产品进行检测和评估,及时发现和解决问题。 安全性能参数佐证 我公司将提供智慧黑板的电气安全、电磁兼容等安全性能参数的检测报告,确保设备在使用过程中不会对师生的身体健康造成危害。同时,对于防火、防潮等防护性能的相关证明,也将提供,保障设备在学校环境中的安全使用。环保指标的检测材料也将一应俱全,确保产品符合绿色教学的要求。 在电气安全方面,将严格遵循国家相关标准,采用高品质的电气元件和先进的电路设计,确保设备的稳定性和安全性。电磁兼容方面,将采取有效的屏蔽措施,减少电磁辐射对周围环境的影响。防火、防潮等防护性能也将通过特殊的材料和工艺进行保障,确保设备在不同的环境条件下都能正常运行。 为了确保安全性能参数的有效性,我公司将定期对产品进行安全检测和评估。同时,我们还将建立完善的售后服务体系,及时处理用户在使用过程中遇到的安全问题。 软件功能参数说明 针对智慧黑板预装的教学软件,我公司将提供详细的功能说明和测试报告,证明其符合教学需求。软件将具备丰富的教学工具和资源,如课件展示、互动教学、在线测试等,能够满足不同学科、不同教学阶段的需求。同时,还将提供软件的兼容性证明,确保能与学校现有的教学系统无缝对接。 教学软件 为了保证软件功能的持续优化,我公司将出具软件更新服务的承诺和相关方案。定期对软件进行更新和升级,修复已知问题,增加新功能,以适应不断变化的教学需求。在软件更新过程中,将充分考虑学校的使用习惯和教学安排,尽量减少对正常教学的影响。 软件功能 功能说明 测试结果 课件展示 支持多种格式的课件展示,如PPT、PDF等 通过测试,展示效果良好 互动教学 具备多种互动教学工具,如投票、抢答等 通过测试,互动效果良好 在线测试 支持在线出题、答题和评分 通过测试,功能正常 兼容性 与学校现有教学系统无缝对接 通过测试,兼容性良好 整体性能完全响应 运行稳定性保障 我公司承诺,提供的智慧黑板在长时间使用过程中运行稳定,不会出现死机、卡顿等现象。为了实现这一目标,将采用高品质的硬件组件和优化的系统架构,确保设备能够高效运行。同时,散热设计也将充分考虑,保证设备在高温环境下也能正常工作。 定期维护和优化也是保障运行稳定性的重要措施。我公司将制定详细的维护计划,对设备进行定期检查和保养,及时发现和解决潜在问题。同时,还将根据用户的反馈和使用情况,对设备进行优化升级,不断提升其性能和稳定性。 在实际应用中,运行稳定性直接关系到教学的顺利进行。因此,我公司将高度重视这一问题,采取一系列措施确保智慧黑板能够稳定可靠地运行。 兼容性全面支持 保证智慧黑板能与常见的教学设备和软件兼容,如投影仪、教学课件等。在接口类型和数量方面,将详细说明,确保满足学校多样化的连接需求。无论是有线连接还是无线连接,都能稳定可靠地实现数据传输。 投影仪 对于兼容性问题,我公司将提供及时的技术支持和解决方案。专业的技术团队将随时待命,为学校提供远程协助或现场服务,确保问题能够得到快速解决。同时,我们还将不断关注市场上的新技术和新产品,及时对智慧黑板进行升级和优化,以保持其兼容性。 兼容性的全面支持能够为学校的教学工作带来极大的便利,提高教学效率和质量。因此,我公司将竭尽全力确保智慧黑板与各种教学设备和软件的良好兼容性。 易用性设计合理 设计简洁易懂的操作界面,方便教师和学生快速上手。操作提示和引导也将更加人性化,降低使用难度。无论是新手还是有经验的用户,都能轻松掌握智慧黑板的使用方法。 为了确保用户能够高效使用设备,我公司将提供专业的操作培训。培训内容将包括设备的基本操作、教学软件的使用方法等,使教师和学生能够充分发挥智慧黑板的功能。同时,还将提供详细的使用手册和视频教程,方便用户随时查阅和学习。 易用性设计特点 说明 简洁界面 操作界面简洁明了,减少操作步骤 人性化提示 提供操作提示和引导,降低使用难度 操作培训 提供专业的操作培训,确保用户高效使用 使用手册 提供详细的使用手册和视频教程,方便查阅 交互智能平板参数匹配 技术规格精准对应 显示技术匹配 我公司提供的交互智能平板将采用与采购文件要求相符的显示技术,如液晶显示等,以保证画面质量。屏幕尺寸和分辨率将严格按照要求提供,确保呈现出清晰、细腻的显示效果。显示色彩准确性和亮度均匀性等指标也将符合标准,为师生提供舒适的视觉体验。 在显示技术的选择上,将与知名的显示技术供应商合作,采用高品质的显示面板和先进的图像处理技术。在生产过程中,将对每一台交互智能平板进行严格的检测和调试,确保各项显示指标都能达到最佳状态。同时,还将提供详细的产品检测报告,证明产品的质量和性能。 为了满足不同教学场景的需求,我公司还将提供多种显示模式可供选择,如护眼模式、高清模式等。这些模式可以根据环境光线和教学内容进行切换,为师生提供更加个性化的显示体验。 触摸技术适配 提供与要求一致的触摸技术,如红外触摸、电容触摸等,确保触摸精度和灵敏度符合规定。能够实现流畅的交互操作,无论是书写、绘图还是选择功能,都能快速响应。多点触摸功能也将严格响应要求,支持多人同时操作,提升教学互动性。 为了保证触摸技术的稳定性和可靠性,将采用高品质的触摸传感器和先进的触摸控制算法。在生产过程中,将对触摸功能进行严格的测试和验证,确保每一个触摸点都能精准识别。同时,还将提供专业的技术支持和售后服务,及时解决用户在使用过程中遇到的触摸问题。 在实际教学应用中,触摸技术的适配性将直接影响教学效果。因此,我公司将不断进行技术创新和优化,提高触摸技术的性能和用户体验。同时,我们还将根据用户的反馈和需求,不断改进产品的设计和功能,为用户提供更加优质的产品和服务。 接口配置相符 配备与采购文件要求相同的接口类型和数量,如HDMI、USB等,确保能够满足设备连接需求。接口的传输速率和稳定性也将符合标准,保证数据能够快速、准确地传输。同时,还将提供接口防护设计说明,防止灰尘和损坏,延长接口的使用寿命。 在接口配置的设计上,将充分考虑学校的实际使用需求。不仅提供常见的接口类型,还将预留一定数量的备用接口,以便未来扩展和升级。在接口的布局上,也将更加合理,方便设备的连接和使用。 接口类型 数量 传输速率 防护设计 HDMI XXX个 XXXMbps 防尘、防水设计 USB XXX个 XXXMbps 防短路、防过载设计 VGA XXX个 XXXMbps 防插拔损坏设计 重要参数佐证充分 性能参数检测报告 提供交互智能平板的处理器性能、内存容量等性能参数的检测报告,证明其符合采购文件的要求。显示效果相关参数的测试证明,如色彩还原度、对比度等,也将一并提供,确保能够提供高质量的显示效果。触摸响应时间等关键参数的检测材料也将作为佐证,保证触摸功能的流畅性和精准性。 为了确保性能参数的真实性和可靠性,将与专业的检测机构合作,对每一台交互智能平板进行严格的检测和评估。检测报告将详细记录各项性能参数的测试结果,为用户提供有力的参考依据。同时,还将建立完善的质量追溯体系,对产品的生产过程和检测结果进行全程跟踪和管理。 在实际应用中,性能参数的优劣直接关系到交互智能平板的使用体验和教学效果。因此,我公司将高度重视性能参数的把控,不断提升产品的性能和质量。 安全参数认证文件 提供电气安全、电磁辐射等安全参数的认证文件,确保设备在使用过程中不会对师生的身体健康造成危害。防爆、防火等防护性能的检测报告也将提供,保障设备使用安全。环保指标的检测证明也将一应俱全,确保符合绿色教学要求。 在安全参数的把控上,将严格遵循国家相关标准和规范。采用高品质的电气元件和先进的电路设计,确保设备的电气安全性能。在防护性能方面,将采用特殊的材料和工艺进行保障,提高设备的防爆、防火等能力。同时,还将关注环保问题,采用环保材料和工艺进行生产,降低设备对环境的影响。 安全是教学设备的首要考虑因素。因此,我公司将始终把安全放在首位,为学校提供安全可靠的交互智能平板。 软件功能参数说明 针对预装的教学软件,将提供详细的功能说明和测试报告,证明其符合教学需求。软件将具备丰富的教学工具和资源,如课件展示、互动教学、在线测试等,能够满足不同学科、不同教学阶段的需求。同时,还将提供软件的兼容性证明,确保能与学校现有的教学系统无缝对接。 为了保证软件功能的持续优化,将出具软件更新服务的承诺和相关方案。定期对软件进行更新和升级,修复已知问题,增加新功能,以适应不断变化的教学需求。在软件更新过程中,将充分考虑学校的使用习惯和教学安排,尽量减少对正常教学的影响。 软件功能的优劣直接关系到交互智能平板的教学应用价值。因此,我公司将不断投入研发资源,提升软件的功能和性能。同时,还将积极与学校和教师进行沟通和交流,了解他们的需求和反馈,为软件的优化和升级提供依据。 整体性能满足需求 运行稳定性保障 确保交互智能平板在长时间使用过程中运行稳定,不会出现死机、卡顿等现象。采用高品质的硬件组件和优化的系统架构,确保设备能够高效运行。散热设计也将充分考虑,保证设备在高温环境下也能正常工作。 定期维护和优化也是保障运行稳定性的重要措施。将制定详细的维护计划,对设备进行定期检查和保养,及时发现和解决潜在问题。同时,还将根据用户的反馈和使用情况,对设备进行优化升级,不断提升其性能和稳定性。 在实际教学应用中,运行稳定性直接关系到教学的顺利进行。因此,我公司将高度重视这一问题,采取一系列措施确保交互智能平板能够稳定可靠地运行。 兼容性全面支持 保证交互智能平板能与常见的教学设备和软件兼容,如投影仪、教学课件等。在接口类型和数量方面,将详细说明,确保满足学校多样化的连接需求。无论是有线连接还是无线连接,都能稳定可靠地实现数据传输。 对于兼容性问题,将提供及时的技术支持和解决方案。专业的技术团队将随时待命,为学校提供远程协助或现场服务,确保问题能够得到快速解决。同时,还将不断关注市场上的新技术和新产品,及时对交互智能平板进行升级和优化,以保持其兼容性。 兼容性的全面支持能够为学校的教学工作带来极大的便利,提高教学效率和质量。因此,我公司将竭尽全力确保交互智能平板与各种教学设备和软件的良好兼容性。 易用性设计合理 设计简洁易懂的操作界面,方便教师和学生快速上手。操作提示和引导也将更加人性化,降低使用难度。无论是新手还是有经验的用户,都能轻松掌握交互智能平板的使用方法。 为了确保用户能够高效使用设备,将提供专业的操作培训。培训内容将包括设备的基本操作、教学软件的使用方法等,使教师和学生能够充分发挥交互智能平板的功能。同时,还将提供详细的使用手册和视频教程,方便用户随时查阅和学习。 易用性是教学设备的重要考量因素。因此,我公司将始终把易用性作为产品设计的重要原则,为学校提供操作简单、使用方便的交互智能平板。 彩色打印机性能指标 打印技术与速度匹配 打印技术相符 采用与采购文件要求一致的打印技术,如喷墨打印、激光打印等,确保打印分辨率、色彩精度等参数符合标准。能够提供高质量的打印效果,无论是文字、图片还是图表,都能清晰、准确地打印出来。打印灰度和色彩模式等功能也将响应要求,满足多样化的打印需求。 在打印技术的选择上,将根据不同的打印需求和使用场景进行合理搭配。对于需要高质量彩色打印的场景,将采用喷墨打印技术;对于需要快速打印大量文档的场景,将采用激光打印技术。同时,还将不断关注打印技术的发展趋势,及时引入新的打印技术和工艺,提升打印质量和效率。 为了确保打印技术的稳定性和可靠性,将与知名的打印技术供应商合作,采用高品质的打印头和墨盒等耗材。在生产过程中,将对每一台彩色打印机进行严格的检测和调试,确保各项打印指标都能达到最佳状态。同时,还将提供详细的产品检测报告,证明产品的质量和性能。 打印速度达标 保证彩色打印机的打印速度符合采购文件规定,能够满足学校日常打印需求。将提供不同打印模式下的速度参数说明,如草稿模式、高质量模式等,让学校可以根据实际需求进行选择。同时,还将确保打印速度的稳定性,避免出现速度波动,影响打印效率。 为了提高打印速度,将采用高速打印引擎和优化的打印算法。在打印过程中,将对打印任务进行智能分配和优化,提高打印效率。同时,还将不断对打印速度进行测试和优化,确保能够达到最佳的打印速度。 在实际应用中,打印速度直接关系到学校的工作效率。因此,我公司将高度重视打印速度的提升,为学校提供快速、高效的彩色打印服务。 打印负荷满足 响应月打印负荷量等参数要求,保证打印机能承受学校的打印工作量。将提供打印头寿命等相关参数说明,确保设备的长期稳定使用。同时,还将承诺对打印机进行定期维护和保养,延长使用寿命。 为了确保打印机能够满足学校的打印负荷需求,将采用高品质的打印头和墨盒等耗材。在生产过程中,将对打印机的内部结构和散热系统进行优化设计,提高打印机的稳定性和可靠性。同时,还将提供详细的使用说明书和维护指南,指导学校正确使用和维护打印机。 打印负荷指标 采购文件要求 我公司产品参数 月打印负荷量 不低于XXX页 XXX页 打印头寿命 不低于XXX页 XXX页 维护周期 建议每XXX页进行一次维护 每XXX页进行一次维护 重要参数佐证详实 性能参数检测报告 提供彩色打印机的打印分辨率、色彩准确性等性能参数的检测报告,证明其符合采购文件的要求。打印速度、打印负荷等关键参数的测试证明也将提供,确保打印机能够满足学校的实际使用需求。同时,还将提供打印机的稳定性和可靠性相关参数的检测材料,为学校提供有力的参考依据。 为了确保性能参数的真实性和可靠性,将与专业的检测机构合作,对每一台彩色打印机进行严格的检测和评估。检测报告将详细记录各项性能参数的测试结果,为用户提供有力的参考依据。同时,还将建立完善的质量追溯体系,对产品的生产过程和检测结果进行全程跟踪和管理。 在实际应用中,性能参数的优劣直接关系到彩色打印机的使用体验和工作效率。因此,我公司将高度重视性能参数的把控,不断提升产品的性能和质量。 安全参数认证文件 提供电气安全、电磁辐射等安全参数的认证文件,确保设备在使用过程中不会对师生的身体健康造成危害。防火、防潮等防护性能的检测报告也将提供,保障设备使用安全。环保指标的检测证明也将一应俱全,确保符合绿色办公要求。 在安全参数的把控上,将严格遵循国家相关标准和规范。采用高品质的电气元件和先进的电路设计,确保设备的电气安全性能。在防护性能方面,将采用特殊的材料和工艺进行保障,提高设备的防火、防潮等能力。同时,还将关注环保问题,采用环保材料和工艺进行生产,降低设备对环境的影响。 安全是办公设备的首要考虑因素。因此,我公司将始终把安全放在首位,为学校提供安全可靠的彩色打印机。 耗材参数说明 针对打印机的耗材,如墨盒、硒鼓等,将提供详细的参数说明和质量保证。确保耗材的质量和性能符合打印机的要求,能够提供高质量的打印效果。同时,还将提供耗材的兼容性证明,确保能与打印机正常配合使用。 为了保障打印机的正常运行,将承诺提供优质的耗材供应服务。建立完善的耗材供应体系,确保耗材的及时供应和质量稳定。同时,还将提供专业的技术支持和售后服务,帮助学校正确使用和更换耗材。 耗材类型 参数说明 质量保证 兼容性 墨盒 容量为XXXml,可打印XXX页 提供XXX年质保 与打印机完全兼容 硒鼓 寿命为XXX页,打印分辨率为XXXdpi 提供XXX年质保 与打印机完全兼容 整体性能满足教学 运行稳定性保障 确保彩色打印机在长时间使用过程中运行稳定,不会出现卡纸、漏墨等现象。采用高品质的硬件组件和优化的系统架构,确保设备能够高效运行。散热设计也将充分考虑,保证设备在高温环境下也能正常工作。 定期维护和优化也是保障运行稳定性的重要措施。将制定详细的维护计划,对设备进行定期检查和保养,及时发现和解决潜在问题。同时,还将根据用户的反馈和使用情况,对设备进行优化升级,不断提升其性能和稳定性。 运行稳定性指标 说明 卡纸率 不高于XXX% 漏墨率 不高于XXX% 维护周期 建议每XXX页进行一次维护 兼容性全面支持 保证彩色打印机能与常见的操作系统和办公软件兼容,如Windows、Word等。在接口类型和数量方面,将详细说明,确保满足学校多样化的连接需求。无论是有线连接还是无线连接,都能稳定可靠地实现数据传输。 对于兼容性问题,将提供及时的技术支持和解决方案。专业的技术团队将随时待命,为学校提供远程协助或现场服务,确保问题能够得到快速解决。同时,还将不断关注市场上的新技术和新产品,及时对彩色打印机进行升级和优化,以保持其兼容性。 兼容性的全面支持能够为学校的教学工作带来极大的便利,提高教学效率和质量。因此,我公司将竭尽全力确保彩色打印机与各种操作系统和办公软件的良好兼容性。 易用性设计合理 设计简洁易懂的操作界面,方便教师和学生快速上手。操作提示和引导也将更加人性化,降低使用难度。无论是新手还是有经验的用户,都能轻松掌握彩色打印机的使用方法。 为了确保用户能够高效使用设备,将提供专业的操作培训。培训内容将包括设备的基本操作、打印设置等,使教师和学生能够充分发挥彩色打印机的功能。同时,还将提供详细的使用手册和视频教程,方便用户随时查阅和学习。 易用性是教学设备的重要考量因素。因此,我公司将始终把易用性作为产品设计的重要原则,为学校提供操作简单、使用方便的彩色打印机。 投影仪技术参数确认 投影技术与亮度对应 投影技术相符 采用与采购文件要求一致的投影技术,如LCD投影、DLP投影等,确保投影分辨率、对比度等参数符合标准。能够提供清晰、明亮的投影效果,无论是文字、图片还是视频,都能以最佳的状态展示给学生。投影比例、梯形校正等功能也将响应要求,满足不同教室的安装需求。 在投影技术的选择上,将根据不同的投影需求和使用场景进行合理搭配。对于需要高分辨率投影的场景,将采用LCD投影技术;对于需要高对比度投影的场景,将采用DLP投影技术。同时,还将不断关注投影技术的发展趋势,及时引入新的投影技术和工艺,提升投影质量和效果。 为了确保投影技术的稳定性和可靠性,将与知名的投影技术供应商合作,采用高品质的投影芯片和光学镜头等组件。在生产过程中,将对每一台投影仪进行严格的检测和调试,确保各项投影指标都能达到最佳状态。同时,还将提供详细的产品检测报告,证明产品的质量和性能。 亮度指标达标 保证投影仪的亮度符合采购文件规定,能够满足教室的投影需求。将提供不同环境光条件下的亮度参数说明,确保在各种场景下都能清晰投影。同时,还将确保亮度的稳定性,避免出现亮度波动,影响观看体验。 为了提高投影仪的亮度,将采用高亮度的光源和优化的光学系统。在投影过程中,将对光源的亮度进行实时监测和调整,确保亮度的稳定性。同时,还将不断对亮度进行测试和优化,确保能够达到最佳的投影效果。 亮度指标 采购文件要求 我公司产品参数 标准亮度 不低于XXX流明 XXX流明 环境光下亮度 在Xlux环境光下不低于XXX流明 在Xlux环境光下为XXX流明 亮度稳定性 亮度波动不超过XXX% 亮度波动不超过XXX% 投影尺寸满足 响应投影画面尺寸等参数要求,保证能在教室中投射出合适大小的画面。将提供投影距离与画面尺寸的对应关系说明,方便安装调试。同时,还将确保投影画面的清晰度和均匀度,提升观看体验。 为了满足不同教室的投影需求,将提供多种投影尺寸可供选择。在安装过程中,将根据教室的实际情况和投影需求,选择合适的投影尺寸和安装位置。同时,还将提供专业的安装指导和调试服务,确保投影仪能够正确安装和使用。 在实际应用中,投影尺寸的合适性直接关系到学生的观看体验和学习效果。因此,我公司将高度重视投影尺寸的选择和调整,为学校提供最佳的投影解决方案。 重要参数佐证充分 性能参数检测报告 提供投影仪的投影分辨率、对比度等性能参数的检测报告,证明其符合采购文件的要求。亮度、投影尺寸等关键参数的测试证明也将提供,确保能够满足教室的投影需求。同时,还将提供投影仪的稳定性和可靠性相关参数的检测材料,为学校提供有力的参考依据。 为了确保性能参数的真实性和可靠性,将与专业的检测机构合作,对每一台投影仪进行严格的检测和评估。检测报告将详细记录各项性能参数的测试结果,为用户提供有力的参考依据。同时,还将建立完善的质量追溯体系,对产品的生产过程和检测结果进行全程跟踪和管理。 在实际应用中,性能参数的优劣直接关系到投影仪的使用体验和教学效果。因此,我公司将高度重视性能参数的把控,不断提升产品的性能和质量。 安全参数认证文件 提供电气安全、电磁辐射等安全参数的认证文件,确保设备在使用过程中不会对师生的身体健康造成危害。防火、防潮等防护性能的检测报告也将提供,保障设备使用安全。环保指标的检测证明也将一应俱全,确保符合绿色教学要求。 在安全参数的把控上,将严格遵循国家相关标准和规范。采用高品质的电气元件和先进的电路设计,确保设备的电气安全性能。在防护性能方面,将采用特殊的材料和工艺进行保障,提高设备的防火、防潮等能力。同时,还将关注环保问题,采用环保材料和工艺进行生产,降低设备对环境的影响。 安全是教学设备的首要考虑因素。因此,我公司将始终把安全放在首位,为学校提供安全可靠的投影仪。 灯泡参数说明 针对投影仪的灯泡,将提供详细的参数说明和质量保证。确保灯泡的寿命和亮度衰减等相关参数符合要求,能够提供稳定、持久的投影效果。同时,还将承诺提供优质的灯泡更换服务,保障投影仪的正常运行。 为了确保灯泡的质量和性能,将与知名的灯泡供应商合作,采用高品质的灯泡和先进的灯泡技术。在使用过程中,将对灯泡的亮度和寿命进行实时监测和管理,及时提醒用户更换灯泡。同时,还将提供专业的灯泡更换服务,确保更换过程安全、快捷。 在实际应用中,灯泡的质量和性能直接关系到投影仪的使用成本和效果。因此,我公司将高度重视灯泡的选择和管理,为学校提供优质、经济的灯泡解决方案。 整体性能契合教学 运行稳定性保障 确保投影仪在长时间使用过程中运行稳定,不会出现死机、画面闪烁等现象。采用高品质的硬件组件和优化的系统架构,确保设备能够高效运行。散热设计也将充分考虑,保证设备在高温环境下也能正常工作。 定期维护和优化也是保障运行稳定性的重要措施。将制定详细的维护计划,对设备进行定期检查和保养,及时发现和解决潜在问题。同时,还将根据用户的反馈和使用情况,对设备进行优化升级,不断提升其性能和稳定性。 在实际教学应用中,运行稳定性直接关系到教学的顺利进行。因此,我公司将高度重视这一问题,采取一系列措施确保投影仪能够稳定可靠地运行。 兼容性全面支持 保证投影仪能与常见的教学设备和软件兼容,如电脑、教学课件等。在接口类型和数量方面,将详细说明,确保满足学校多样化的连接需求。无论是有线连接还是无线连接,都能稳定可靠地实现数据传输。 对于兼容性问题,将提供及时的技术支持和解决方案。专业的技术团队将随时待命,为学校提供远程协助或现场服务,确保问题能够得到快速解决。同时,还将不断关注市场上的新技术和新产品,及时对投影仪进行升级和优化,以保持其兼容性。 兼容性的全面支持能够为学校的教学工作带来极大的便利,提高教学效率和质量。因此,我公司将竭尽全力确保投影仪与各种教学设备和软件的良好兼容性。 易用性设计合理 设计简洁易懂的操作界面,方便教师和学生快速上手。操作提示和引导也将更加人性化,降低使用难度。无论是新手还是有经验的用户,都能轻松掌握投影仪的使用方法。 为了确保用户能够高效使用设备,将提供专业的操作培训。培训内容将包括设备的基本操作、投影设置等,使教师和学生能够充分发挥投影仪的功能。同时,还将提供详细的使用手册和视频教程,方便用户随时查阅和学习。 易用性是教学设备的重要考量因素。因此,我公司将始终把易用性作为产品设计的重要原则,为学校提供操作简单、使用方便的投影仪。 交互智能平板含视频展台配置 设备整体参数匹配 交互平板参数相符 我公司提供的交互智能平板的技术参数将与采购文件要求一致,包括显示尺寸、分辨率等关键参数。触摸功能的灵敏度和精准度也将符合标准,能够实现流畅的交互操作。接口配置等参数也将严格响应要求,满足设备连接需求。 会议室显示屏 在交互平板的生产过程中,将采用高精度的生产工艺和严格的质量控制体系,确保每一台设备都能达到高质量标准。对于显示尺寸和分辨率,将使用先进的显示技术和高品质的显示面板,保证画面的清晰度和细腻度。触摸功能方面,将采用先进的触摸传感器和优化的触摸算法,提高触摸的灵敏度和精准度。接口配置将根据学校的实际需求进行合理设计,提供丰富的接口类型和数量。 为了确保交互平板的性能和质量,还将提供详细的产品检测报告和质量保证承诺。同时,将建立完善的售后服务体系,及时解决用户在使用过程中遇到的问题。 视频展台性能达标 视频展台的拍摄分辨率、色彩还原度等性能参数将符合规定,能够提供高质量的图像展示。扫描速度和图像传输稳定性也将满足教学需求,确保能够快速、准确地将图像传输到交互平板上。接口类型和数量也将响应要求,方便与交互平板连接。 为了提高视频展台的性能,将采用高分辨率的摄像头和先进的图像处理技术,保证拍摄的图像清晰、色彩鲜艳。扫描速度方面,将优化扫描算法和硬件结构,提高扫描效率。图像传输稳定性将通过采用高速稳定的传输接口和优化的传输协议来实现。接口配置将根据交互平板的接口类型和数量进行匹配,确保两者能够无缝连接。 在视频展台的生产过程中,将进行严格的质量检测和调试,确保每一台设备都能达到最佳性能状态。同时,将提供详细的使用说明书和操作指南,帮助学校正确使用和维护视频展台。 整体兼容性保证 保证交互智能平板与视频展台之间的兼容性,实现无缝连接和协同工作。将提供设备之间的数据传输稳定性证明,确保教学过程中无卡顿现象。对于兼容性问题,将承诺提供及时的技术支持和解决方案。 为了确保交互平板和视频展台的兼容性,将在产品设计阶段进行充分的兼容性测试和优化。在生产过程中,将对每一组设备进行配对测试,确保两者能够完美配合。数据传输稳定性将通过采用高速稳定的传输接口和优化的传输协议来实现。同时,将建立专业的技术支持团队,及时响应学校的需求,解决兼容性问题。 在实际教学应用中,交互平板和视频展台的兼容性直接关系到教学效果。因此,我公司将高度重视这一问题,采取一系列措施确保两者能够稳定、高效地协同工作。 重要参数佐证完备 交互平板性能证明 提供交互智能平板的处理器性能、内存容量等性能参数的检测报告,证明其符合采购文件的要求。显示效果相关参数的测试证明,如色彩还原度、对比度等,也将一并提供,确保能够提供高质量的显示效果。触摸响应时间等关键参数的检测材料也将作为佐证,保证触摸功能的流畅性和精准性。 为了确保交互平板的性能和质量,将与专业的检测机构合作,对每一台设备进行严格的检测和评估。检测报告将详细记录各项性能参数的测试结果,为用户提供有力的参考依据。同时,还将建立完善的质量追溯体系,对产品的生产过程和检测结果进行全程跟踪和管理。 在实际应用中,交互平板的性能直接关系到教学效果。因此,我公司将高度重视性能参数的把控,不断提升产品的性能和质量。 视频展台参数认证 提供视频展台的拍摄分辨率、色彩准确性等性能参数的认证文件,证明其符合要求。扫描速度、图像传输稳定性等关键参数的测试证明也将提供,确保能够满足教学需求。同时,还将提供视频展台的稳定性和可靠性相关参数的检测材料,为学校提供有力的参考依据。 为了确保视频展台的性能和质量,将与专业的检测机构合作,对每一台设备进行严格的检测和评估。检测报告将详细记录各项性能参数的测试结果,为用户提供有力的参考依据。同时,还将建立完善的质量追溯体系,对产品的生产过程和检测结果进行全程跟踪和管理。 在实际应用中,视频展台的性能直接关系到教学效果。因此,我公司将高度重视性能参数的把控,不断提升产品的性能和质量。 整体协同性说明 提供交互智能平板与视频展台协同工作的性能测试报告,证明其稳定性和高效性。设备之间数据传输的兼容性证明也将提供,确保无数据丢失或错误。对于整体协同性问题,将承诺提供及时的技术支持和解决方案。 为了确保交互平板和视频展台的协同工作性能,将在产品设计阶段进行充分的协同性测试和优化。在生产过程中,将对每一组设备进行配对测试,确保两者能够完美配合。数据传输兼容性将通过采用高速稳定的传输接口和优化的传输协议来实现。同时,将建立专业的技术支持团队,及时响应学校的需求,解决协同性问题。 在实际教学应用中,交互平板和视频展台的协同工作性能直接关系到教学效果。因此,我公司将高度重视这一问题,采取一系列措施确保两者能够稳定、高效地协同工作。 满足教学实际需求 教学功能实现 确保交互智能平板和视频展台能实现教学所需的各种功能,如展示图片、视频等。教学软件将具备丰富的功能和资源,如课件展示、互动教学、在线测试等,能够满足不同学科、不同教学阶段的需求。将提供教学软件的功能说明和测试报告,证明其实用性和易用性。同时,响应教学互动功能要求,提升教学效果。 为了满足教学实际需求,将不断对教学软件进行优化和升级,增加新的功能和资源。在教学软件的设计上,将充分考虑教师和学生的使用习惯和需求,提供简洁易用的操作界面和丰富的教学工具。互动教学功能将通过采用先进的技术和创新的教学方法来实现,提高学生的参与度和学习效果。 教学功能 功能说明 测试结果 课件展示 支持多种格式的课件展示,如PPT、PDF等 通过测试,展示效果良好 互动教学 具备多种互动教学工具,如投票、抢答等 通过测试,互动效果良好 在线测试 支持在线出题、答题和评分 通过测试,功能正常 操作便捷性保障 设计简洁易懂的操作界面,方便教师和学生快速上手。操作提示和引导也将更加人性化,降低使用难度。无论是新手还是有经验的用户,都能轻松掌握交互智能平板和视频展台的使用方法。 为了确保用户能够高效使用设备,将提供专业的操作培训。培训内容将包括设备的基本操作、教学软件的使用方法等,使教师和学生能够充分发挥设备的功能。同时,还将提供详细的使用手册和视频教程,方便用户随时查阅和学习。 操作便捷性设计特点 说明 简洁界面 操作界面简洁明了,减少操作步骤 人性化提示 提供操作提示和引导,降低使用难度 操作培训 提供专业的操作培训,确保用户高效使用 使用手册 提供详细的使用手册和视频教程,方便查阅 运行稳定性承诺 确保交互智能平板含视频展台在长时间使用过程中运行稳定,不会出现死机、卡顿等现象。采用高品质的硬件组件和优化的系统架构,确保设备能够高效运行。散热设计也将充分考虑,保证设备在高温环境下也能正常工作。 定期维护和优化也是保障运行稳定性的重要措施。将制定详细的维护计划,对设备进行定期检查和保养,及时发现和解决潜在问题。同时,还将根据用户的反馈和使用情况,对设备进行优化升级,不断提升其性能和稳定性。 在实际教学应用中,运行稳定性直接关系到教学的顺利进行。因此,我公司将高度重视这一问题,采取一系列措施确保交互智能平板含视频展台能够稳定可靠地运行。 台式计算机技术参数响应 硬件配置精准匹配 处理器性能达标 我公司提供的台式计算机将配备与采购文件要求相符的处理器,确保其性能能够满足教学和办公需求。处理器的核心数、主频等参数将严格按照要求提供,保证计算机在多任务处理和复杂运算时能够高效运行。同时,将采用先进的散热技术,确保处理器在长时间使用过程中保持稳定的性能。 为了确保处理器的性能和质量,将与知名的处理器供应商合作,采用高品质的处理器产品。在生产过程中,将对每一台计算机进行严格的性能测试和稳定性测试,确保处理器能够达到最佳状态。同时,还将提供详细的处理器性能检测报告,证明其符合采购文件的要求。 在实际应用中,处理器的性能直接关系到计算机的使用体验和工作效率。因此,我公司将高度重视处理器的选择和配置,为学校提供高性能的台式 采购包2技术参数响应 初中化学教学仪器参数 参数严格匹配 响应具体参数 1)对于初中化学教学仪器的规格、型号、材质等参数,会进行精准响应,确保与采购要求完全一致。比如仪器的尺寸大小、所使用的材料质量等,都会严格按照规定提供,保证仪器能在教学中正常使用。 2)针对精度、误差范围等性能参数,将严格依据规定给出相应准确指标。像测量仪器的精度要达到何种程度,误差需控制在怎样的范围之内,都会清晰明确地呈现,以满足化学实验教学的严谨性要求。 测量仪器 3)同时,会充分响应仪器的使用条件、环境要求等相关参数,确保仪器能在实际教学场景中稳定运行。例如某些仪器对温度、湿度有特定要求,会详细说明并保证能够满足这些条件。 标注重要条款 操作步骤 具体内容 目的 单独列出参数条款 将带“★”或“▲”的参数条款从众多条款中单独挑出,以醒目的方式进行展示。 让评标委员会能够快速关注到重要条款 详细解读条款 对重要条款进行深入剖析,包括条款的含义、在教学中的作用等方面进行详细说明。 确保对重要条款理解准确无误 准备佐证材料 针对重要条款,收集如检测报告、认证文件等充分的佐证材料。 证明仪器完全符合重要条款的要求 避免参数遗漏 操作措施 具体做法 作用 审查公告附件 组织专业人员仔细审查公告附件,不放过任何一个参数要求。 防止遗漏参数 建立核对清单 制定详细的参数核对清单,逐一检查各项参数的响应情况。 确保参数响应无遗漏 专业审核把关 安排专业的化学教学仪器技术人员对参数响应进行审核。 保证参数响应的完整性 提供佐证材料 收集检测报告 1)会从正规且具有权威性的检测机构获取初中化学教学仪器的检测报告,确保报告的可信度和有效性。这些检测机构具备专业的检测设备和技术人员,能够对仪器进行全面准确的检测。 2)检测报告的内容会详细涵盖仪器重要参数的检测结果,并且与采购要求相对应。比如仪器的性能指标、安全指标等方面的检测数据,都能清晰地展示出来。 3)为了防止检测报告丢失或损坏,会对其进行备份处理,采用电子文档和纸质文档双重备份的方式,以便在需要时能够及时提供。 整理说明书 操作内容 具体做法 意义 提供详细说明 提供初中化学教学仪器的详细说明书,包含仪器的技术参数、使用方法、维护保养等内容。 让教学人员能够全面了解仪器 确保清晰易懂 对说明书的语言进行优化,使其表述清晰、简洁,便于教学人员理解和操作。 提高教学人员使用仪器的效率 规范格式排版 对说明书的格式进行调整,使其排版整齐、美观,符合专业规范。 提升说明书的专业性和可读性 分类佐证材料 1)会按照参数类别对初中化学教学仪器的佐证材料进行细致分类,如规格参数、性能参数、安全参数等类别。这样分类有助于快速查找和使用相关材料。 2)制作详细的材料清单,在清单上明确标注每份材料所对应的参数条款,方便评标委员会查阅和核对。 3)将分类后的佐证材料装订成册,采用牢固的装订方式,保证材料的完整性和稳定性,便于评标委员会翻阅和审查。 明确偏离情况 准确标注偏离 1)会对初中化学教学仪器的每一项参数进行全面评估,通过与采购要求仔细对比,确定是否存在偏离情况。 2)在响应表中使用明确且统一的符号来标注正偏离、负偏离或完全响应。例如,用“+”表示正偏离,“-”表示负偏离,“√”表示完全响应。 3)标注完成后,会安排专人对标注的偏离情况进行再次核对,确保标注准确无误,避免出现错误或遗漏。 说明偏离原因 操作步骤 具体内容 要求 详细说明原因 若存在偏离情况,会详细阐述产生偏离的原因,如因技术升级、材料改进等因素导致。 原因要合理可信 确保与实际相符 原因说明会紧密结合实际情况,保证其真实性和可靠性。 符合实际情况 书面记录备案 对偏离原因进行书面记录,形成详细的文档,以备评标委员会询问时能够及时提供。 便于查询和沟通 提出替代方案 操作内容 具体做法 目标 针对负偏离提方案 针对负偏离情况,会提出切实可行的替代方案。 满足教学基本需求 确保教学效果 替代方案会充分考虑教学的实际需求,保证不影响教学效果。 保障教学质量 详细说明方案 对替代方案进行详细说明,包括技术参数、性能特点、使用方法等方面。 让评标委员会全面了解方案 小学美术教学器材指标 指标详细匹配 列出具体指标 器材类型 具体指标 说明 绘画工具 明确绘画工具的尺寸大小、材质质量、颜色种类等指标。 满足绘画教学的不同需求 雕塑器材 说明雕塑器材的重量、硬度、形状等指标。 保证雕塑教学的顺利进行 手工制作材料 确定手工制作材料的环保标准、耐用程度、可操作性等指标。 保障学生的健康和教学效果 核对指标要求 1)会仔细对比小学美术教学器材的各项指标与采购文件的要求,逐字逐句进行审查,确保没有任何差异。 绘画工具 雕塑器材 手工制作材料 中学美术教学器材 2)对指标的精度、范围等要求进行严格把关,查看是否符合教学的实际需要。例如,颜料的色彩精度、纸张的尺寸范围等。 3)若在核对过程中发现指标存在疑问,会及时与采购方取得联系,进行沟通确认,确保对指标的理解准确无误。 区分器材类型 1)按照绘画、雕塑、手工等不同类型,分别确定小学美术教学器材的指标。针对不同类型器材的特点,制定出与之相适应的指标标准。 2)对于绘画器材,会注重其色彩表现力、笔触效果等指标;对于雕塑器材,会关注其材质的可塑性、稳定性等指标;对于手工制作材料,会强调其环保性、安全性等指标。 3)确保不同类型器材的指标要求既合理又符合小学美术教学的实际情况,能够有效促进教学目标的实现。 提供指标佐证 收集佐证材料 1)会从小学美术教学器材的供应商处积极获取产品说明书、质量检验报告等相关材料。这些材料能够提供器材的详细信息和质量证明。 2)严格确保佐证材料的真实性和有效性,对材料来源进行核实,保证其具有权威性。 3)对收集到的材料进行认真筛选,选取与指标相关的内容,去除无关信息,以便更清晰地展示器材的指标情况。 证明指标符合 操作步骤 具体做法 目的 详细说明符合情况 通过佐证材料,详细阐述小学美术教学器材如何符合所列出的指标。 让评标委员会了解器材情况 分析数据信息 对材料中的数据和信息进行深入分析,与指标要求进行细致对比。 验证器材是否达标 提供额外证明 若有必要,会提供额外的测试报告或实际案例,进一步证明指标的可靠性。 增强说服力 整理归档材料 操作内容 具体做法 作用 分类整理材料 将佐证材料按照指标类别进行分类整理,如绘画指标、雕塑指标、手工指标等类别。 便于查找和管理 制作材料目录 制作详细的材料目录,在目录上标注每份材料对应的指标和器材类型。 方便评标委员会查阅 装订成册保存 将整理好的材料装订成册,采用牢固的装订方式,确保材料的完整性和稳定性。 提升材料的规范性 评估指标偏离 标注偏离情况 1)对小学美术教学器材的每项指标进行全面评估,通过与采购要求对比,确定是否存在正偏离、负偏离或完全响应。 2)在响应表中使用清晰、统一的符号标注偏离情况,如“↑”表示正偏离,“↓”表示负偏离,“〇”表示完全响应。 3)对标注的偏离情况进行严格审核,确保准确无误,避免出现误判或遗漏。 分析影响程度 1)针对小学美术教学器材指标的偏离情况,会深入分析其对小学美术教学效果的影响。考虑偏离指标在教学中的重要性和使用频率等因素。 2)评估影响的程度,如轻微影响、较大影响等。会结合教学实际需求和学生的学习特点进行客观判断。 3)对影响程度的评估会基于教学实际情况,做到客观合理,为后续提出解决方案提供准确依据。 提出解决办法 1)根据小学美术教学器材指标的偏离情况和影响程度,会提出相应的解决方案。方案会充分考虑实际操作的可行性和成本效益。 2)解决方案要具有可操作性...
额尔古纳市义务教育优质均衡能力提升改造项目投标方案.docx
下载提示

1.本文档仅提供部分内容试读;

2.支付并下载文件,享受无限制查看;

3.本网站所提供的标准文本仅供个人学习、研究之用,未经授权,严禁复制、发行、汇编、翻译或网络传播等,侵权必究;

4.左侧添加客服微信获取帮助;

5.本文为word版本,可以直接复制编辑使用。


这个人很懒,什么都没留下
未认证用户 查看用户
该文档于 上传
推荐文档
×
精品标书制作
百人专家团队
擅长领域:
工程标 服务标 采购标
16852
已服务主
2892
中标量
1765
平台标师
扫码添加客服
客服二维码
咨询热线:192 3288 5147
公众号
微信客服
客服