文库 货物类投标方案 教学设备

平桂区2025年义务教育学校多媒体教学设备采购投标方案.docx

DOCX   733页   下载951   2025-08-26   浏览89   收藏13   点赞707   评分-   417407字   158.00

AI慧写标书

十分钟千页标书高效生成

温馨提示:当前文档最多只能预览 15 页,若文档总页数超出了 15 页,请下载原文档以浏览全部内容。
平桂区2025年义务教育学校多媒体教学设备采购投标方案.docx 第1页
平桂区2025年义务教育学校多媒体教学设备采购投标方案.docx 第2页
平桂区2025年义务教育学校多媒体教学设备采购投标方案.docx 第3页
平桂区2025年义务教育学校多媒体教学设备采购投标方案.docx 第4页
平桂区2025年义务教育学校多媒体教学设备采购投标方案.docx 第5页
平桂区2025年义务教育学校多媒体教学设备采购投标方案.docx 第6页
平桂区2025年义务教育学校多媒体教学设备采购投标方案.docx 第7页
平桂区2025年义务教育学校多媒体教学设备采购投标方案.docx 第8页
平桂区2025年义务教育学校多媒体教学设备采购投标方案.docx 第9页
平桂区2025年义务教育学校多媒体教学设备采购投标方案.docx 第10页
平桂区2025年义务教育学校多媒体教学设备采购投标方案.docx 第11页
平桂区2025年义务教育学校多媒体教学设备采购投标方案.docx 第12页
平桂区2025年义务教育学校多媒体教学设备采购投标方案.docx 第13页
平桂区2025年义务教育学校多媒体教学设备采购投标方案.docx 第14页
平桂区2025年义务教育学校多媒体教学设备采购投标方案.docx 第15页
剩余718页未读, 下载浏览全部

开通会员, 优惠多多

6重权益等你来

首次半价下载
折扣特惠
上传高收益
特权文档
AI慧写优惠
专属客服
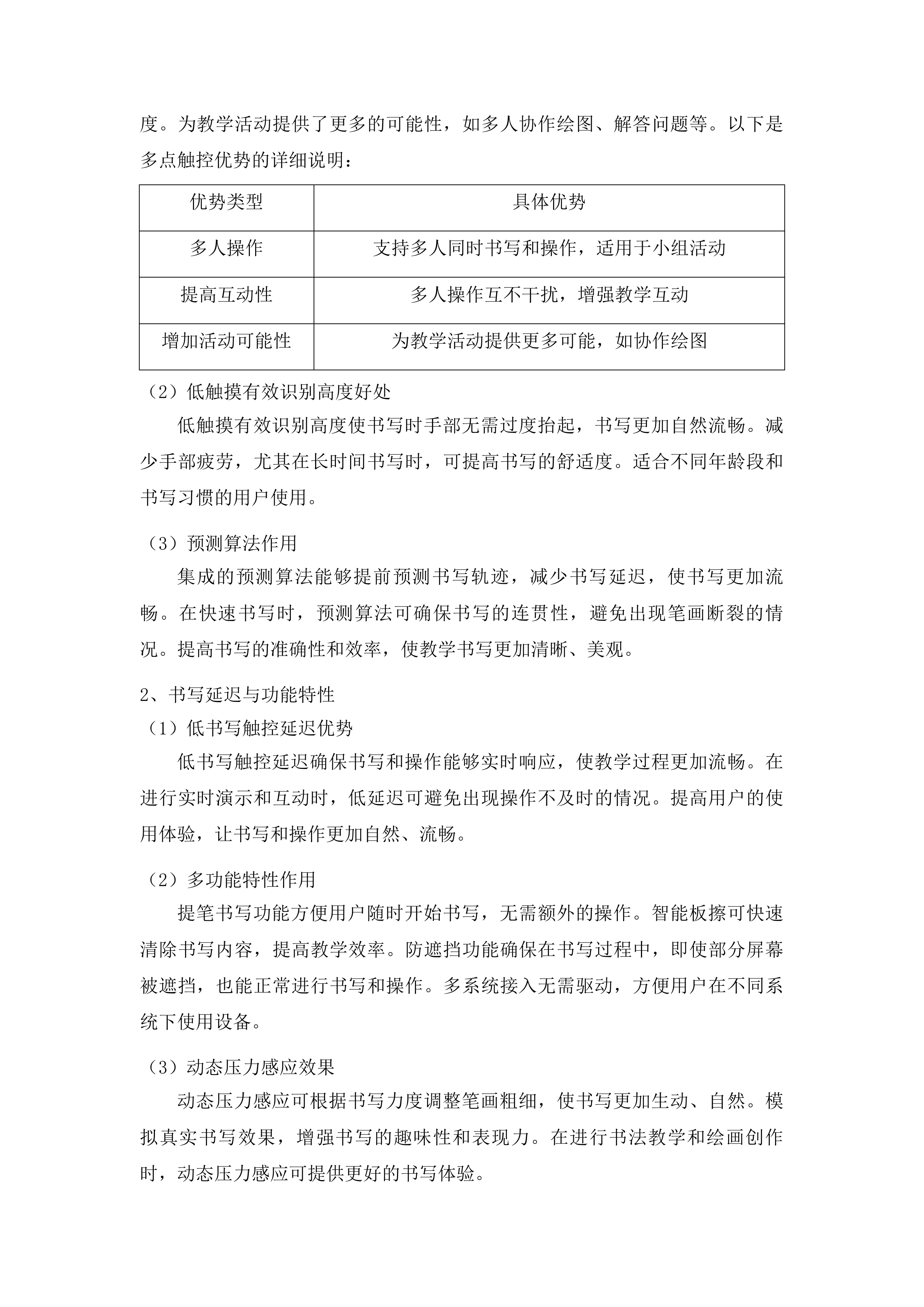
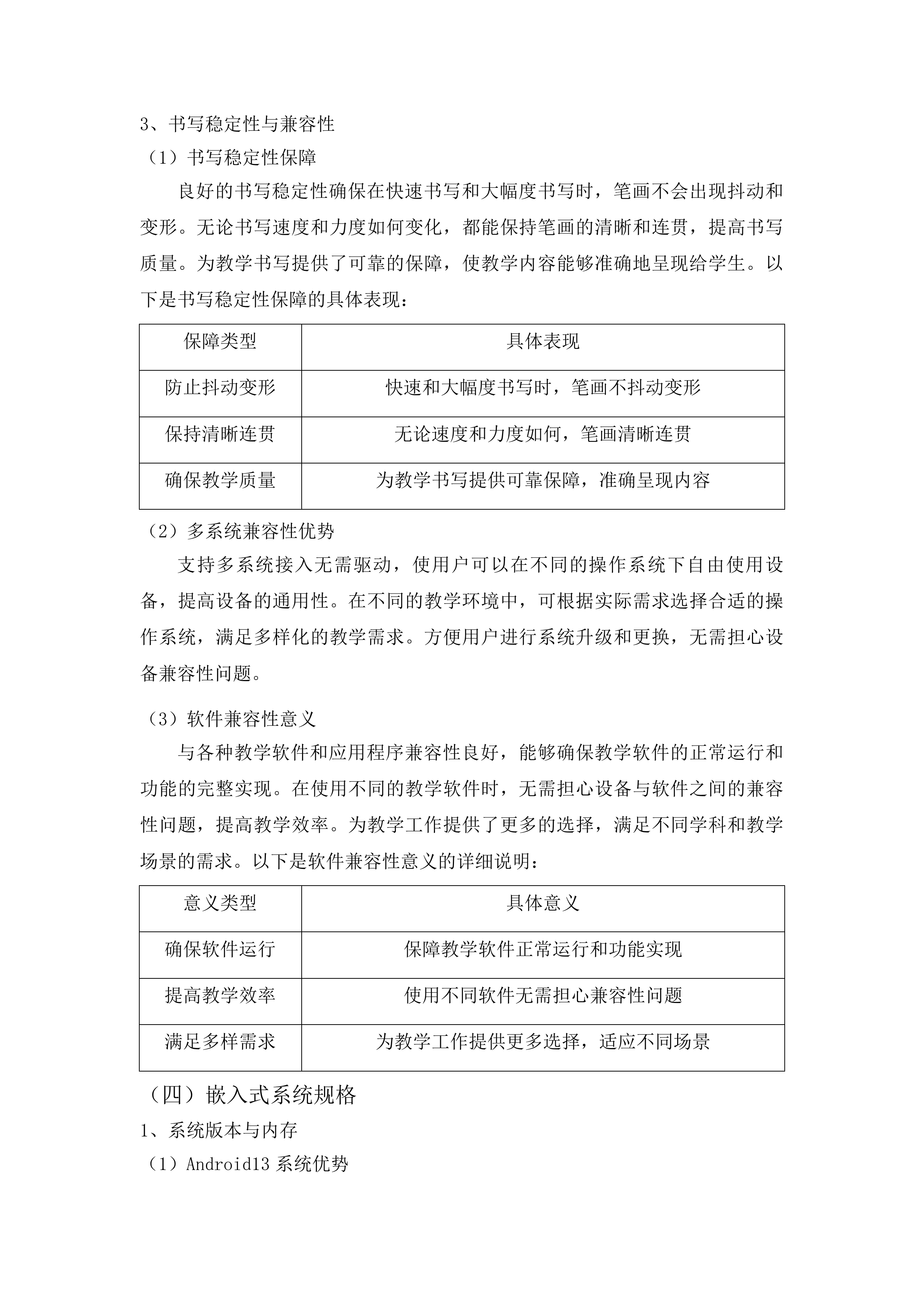
平桂区2025年义务教育学校多媒体教学设备采购投标方案 第一章 产品技术性能及配置 5 第一节 技术参数响应 5 一、 86吋交互智能平板参数 5 二、 75吋交互智能平板参数 17 三、 配套设备技术参数 26 第二节 产品功能说明 43 一、 教学桌面功能 43 二、 教学互动功能 58 三、 文件传输功能 67 四、 巡课与音频功能 81 第三节 安全与护眼设计 90 一、 物理安全防护 90 二、 护眼显示技术 97 三、 用电安全设计 116 第四节 整机结构与接口设计 122 一、 整机外观结构 122 二、 接口配置方案 140 三、 按键功能设计 154 四、 内置电脑结构 176 第五节 配件与集成设备 185 一、 基础教学配件 185 二、 课堂智能系统 203 三、 AI辅助教学设备 224 第二章 项目实施方案 231 第一节 项目实施组织机构 231 一、 项目组织架构搭建 231 二、 团队协作管理规范 250 第二节 项目需求分析 257 一、 设备功能需求解析 257 二、 用户使用场景分析 278 第三节 项目实施计划 295 一、 设备全周期实施规划 295 二、 分阶段任务时间管理 313 第四节 人员安排与培训 330 一、 实施团队人员配置 330 二、 教师培训课程体系 341 第五节 物流管理计划 364 一、 设备包装防护方案 364 二、 运输配送保障机制 378 第六节 施工管理与质量保障 389 一、 设备安装施工规范 389 二、 质量控制检查体系 404 第七节 风险控制措施 416 一、 潜在风险识别分析 416 二、 风险应对解决方案 433 第八节 项目运行管理 449 一、 设备运行状态监控 449 二、 技术支持服务保障 462 第三章 售后服务方案 480 第一节 服务响应时效 480 一、 现场技术服务时效保障 480 二、 远程支持服务响应机制 497 第二节 故障解决方案 506 一、 三级故障处理机制构建 506 二、 故障处理报告管理规范 520 第三节 定期维护安排 530 一、 季度巡检服务实施内容 530 二、 巡检报告与档案管理 543 第四节 维修服务保障 555 一、 专属维修服务通道建设 555 二、 远程诊断与回访服务 571 第五节 服务资质与能力 577 一、 服务资质证明文件 577 二、 服务团队能力保障 584 第六节 快速技术支持 594 一、 本地化技术支持配置 594 二、 实时响应服务渠道建设 615 第七节 技术培训与责任落实 619 一、 现场技术培训实施安排 619 二、 服务责任清单管理机制 635 第八节 延保与服务承诺 649 一、 原厂保修服务内容 649 二、 服务承诺合同保障 671 第四章 产品特性政策 685 第一节 节能产品说明 685 一、 国家节能产品清单 685 二、 节能认证证书文件 704 第二节 环境标志产品说明 713 一、 环境标志产品清单 713 二、 环境认证支持材料 724 产品技术性能及配置 技术参数响应 86吋交互智能平板参数 屏幕显示性能指标 屏幕尺寸与设计 大尺寸优势 较大的屏幕尺寸在教学中优势显著,能够展示更多的教学信息,如丰富的课件内容、精彩的教学视频等,减少频繁的翻页操作,大大提高了教学效率。在较大的教室环境中使用,能确保后排和两侧的学生也能清晰看到屏幕内容,保证了每个学生都能获取到完整的教学信息。同时,为教学互动提供更广阔的空间,例如在进行小组讨论时可展示更多的资料,方便学生们共同探讨和学习。 屏幕显示 大屏显示 高分辨率效果 高分辨率保证了文字、图像和视频的清晰显示,避免出现模糊不清的情况。对于复杂的图表和图形,高分辨率能够准确呈现其细节,帮助学生更好地理解其中的信息。在播放高清教学视频时,高分辨率可带来流畅、清晰的视觉效果,让学生仿佛身临其境,增强了学习的沉浸感。 高色域作用 高色域使色彩更加生动逼真,能够吸引学生的注意力,提高学习兴趣。在展示艺术、自然科学等相关内容时,高色域能够更准确地还原真实场景,让学生更直观地感受知识的魅力。有助于提高教学内容的表现力,使学生更容易理解和接受所学内容。 调光与护眼技术 DC调光益处 DC调光能够避免屏幕闪烁对眼睛造成的刺激,尤其在长时间观看屏幕时,可有效减轻眼睛疲劳。减少闪烁带来的视觉干扰,使学生能够更专注地观看教学内容。对于视力较弱的学生,DC调光可提供更友好的观看体验。以下是DC调光益处的详细说明: 益处类型 具体表现 减轻眼疲劳 长时间观看屏幕时,避免眼睛受闪烁刺激,减轻疲劳感 减少视觉干扰 降低闪烁干扰,使学生专注于教学内容 保护视力 为视力较弱学生提供更友好观看体验 低蓝光保护 硬件低蓝光技术从根源上减少蓝光的发出,降低蓝光对眼睛视网膜的损伤风险。适合长时间使用屏幕的教学场景,为学生和教师的眼睛健康提供保障。与普通屏幕相比,低蓝光屏幕可有效缓解眼睛干涩、酸胀等不适症状。以下是低蓝光保护的具体优势: 优势类型 具体优势 降低损伤风险 减少蓝光发出,降低视网膜损伤风险 适应教学场景 适合长时间使用屏幕的教学环境 缓解不适症状 缓解眼睛干涩、酸胀等不适 纸质护眼模式优势 纸质护眼模式模拟纸质书籍的视觉效果,使眼睛在观看屏幕时感觉更加自然、舒适。减少强光反射和眩光,降低眼睛的负担,提高阅读和观看的舒适度。在不同的光线环境下,纸质护眼模式都能提供良好的视觉体验。 画质调节功能 PQ画质调节特性 AI-PQ画质调节能够智能识别教学内容的类型,如文字、图像、视频等,并自动调整画质参数。根据环境光线的变化,实时优化画面亮度、对比度和色彩,使画面始终保持最佳状态。无需用户手动调节,即可获得优质的视觉效果,提高教学效率。 色彩空间选择意义 提供多种色彩空间选项,用户可以根据教学内容的特点和个人喜好进行选择。在展示艺术作品时,可选择更丰富的色彩空间,以呈现出更生动的色彩。对于科学实验等需要准确色彩还原的内容,可选择更精准的色彩空间。 色彩空间选择 画质调节效果 通过画质调节功能,能够提升画面的清晰度和细节表现,使教学内容更加生动形象。优化后的画质可增强学生的视觉体验,提高学习效果。在不同的教学场景中,画质调节功能都能发挥重要作用,确保画面质量始终如一。以下是画质调节效果的具体体现: 效果类型 具体体现 提升清晰度 增强画面清晰度,使教学内容更生动 增强视觉体验 优化画质,提高学生学习效果 保障画面质量 在不同场景中确保画面质量稳定 内置电脑硬件配置 CPU与内存配置 CPU性能优势 Intel酷睿系列i5CPU或以上具有较高的主频和多核心处理能力,能够快速响应教学软件的各种操作。在运行大型教学软件和进行复杂的数据分析时,CPU能够保持高效运行,不出现明显的延迟。强大的CPU性能可支持多线程任务,如同时运行多个教学应用程序和进行视频播放。 内存容量作用 8GBDDR4笔记本内存或以上能够提供足够的运行空间,确保教学软件和系统的稳定运行。在多任务处理时,大容量内存可避免系统因内存不足而出现卡顿或崩溃的情况。支持快速的数据读写,提高教学软件的启动速度和运行效率。 CPU与内存协同效应 高性能CPU和大容量内存的协同工作,能够充分发挥各自的优势,为教学提供流畅的使用体验。在处理复杂的教学任务时,两者相互配合,提高系统的整体性能。确保教学过程中不会因为硬件性能不足而影响教学进度和效果。 存储与接口设计 SSD固态硬盘优势 SSD固态硬盘具有快速的数据读写速度,能够显著缩短系统和教学软件的启动时间。相比传统机械硬盘,SSD固态硬盘更加耐用,抗震动和抗冲击能力更强。快速的数据读写性能可提高教学工作的效率,减少等待时间。 可抽拉式设计好处 可抽拉式插入设计方便用户在需要时更换硬盘,无需复杂的拆卸过程。便于对硬盘进行维护和数据备份,提高设备的可维护性。在硬盘出现故障时,可快速更换,减少对教学工作的影响。 万兆级接口意义 万兆级接口能够实现高速的数据传输,满足教学中对大数据量文件的快速传输需求。在进行远程教学和数据共享时,万兆级接口可提供稳定、快速的网络连接。支持多设备同时进行高速数据传输,提高教学资源的共享效率。以下是万兆级接口意义的详细说明: 意义类型 具体意义 高速数据传输 满足大数据量文件快速传输需求 稳定网络连接 在远程教学和数据共享时提供稳定连接 多设备共享 支持多设备同时高速传输数据 供电与软件配置 供电保护模块作用 供电保护模块能够在突然断电时,及时切断电源,保护电脑硬件不受损坏。防止因断电导致的数据丢失和系统故障,保障教学数据的安全。延长电脑硬件的使用寿命,减少维修成本。以下是供电保护模块作用的具体体现: 作用类型 具体体现 保护硬件 突然断电时切断电源,保护硬件 保障数据安全 防止断电导致数据丢失和系统故障 降低成本 延长硬件寿命,减少维修成本 正版操作系统优势 正版操作系统提供了稳定的运行环境,减少系统崩溃和故障的发生。能够及时获得系统更新和安全补丁,保障系统的安全性。与各种教学软件的兼容性更好,确保教学工作的顺利进行。 WPS365软件功能 WPS365协作办公教育版标准平台(3+3)软件提供了丰富的办公和教学功能,如文档编辑、表格制作、演示文稿等。支持多人在线协作编辑,方便教师和学生进行团队合作。具备云存储功能,可方便地存储和共享教学资料。 触摸书写技术参数 触控点数与感应技术 多点触控优势 40点或以上的触控点数支持多人同时在屏幕上进行书写和操作,适用于小组教学和互动活动。多人同时操作时互不干扰,提高了教学的互动性和参与度。为教学活动提供了更多的可能性,如多人协作绘图、解答问题等。以下是多点触控优势的详细说明: 优势类型 具体优势 多人操作 支持多人同时书写和操作,适用于小组活动 提高互动性 多人操作互不干扰,增强教学互动 增加活动可能性 为教学活动提供更多可能,如协作绘图 低触摸有效识别高度好处 低触摸有效识别高度使书写时手部无需过度抬起,书写更加自然流畅。减少手部疲劳,尤其在长时间书写时,可提高书写的舒适度。适合不同年龄段和书写习惯的用户使用。 预测算法作用 集成的预测算法能够提前预测书写轨迹,减少书写延迟,使书写更加流畅。在快速书写时,预测算法可确保书写的连贯性,避免出现笔画断裂的情况。提高书写的准确性和效率,使教学书写更加清晰、美观。 书写延迟与功能特性 低书写触控延迟优势 低书写触控延迟确保书写和操作能够实时响应,使教学过程更加流畅。在进行实时演示和互动时,低延迟可避免出现操作不及时的情况。提高用户的使用体验,让书写和操作更加自然、流畅。 多功能特性作用 提笔书写功能方便用户随时开始书写,无需额外的操作。智能板擦可快速清除书写内容,提高教学效率。防遮挡功能确保在书写过程中,即使部分屏幕被遮挡,也能正常进行书写和操作。多系统接入无需驱动,方便用户在不同系统下使用设备。 动态压力感应效果 动态压力感应可根据书写力度调整笔画粗细,使书写更加生动、自然。模拟真实书写效果,增强书写的趣味性和表现力。在进行书法教学和绘画创作时,动态压力感应可提供更好的书写体验。 书写稳定性与兼容性 书写稳定性保障 良好的书写稳定性确保在快速书写和大幅度书写时,笔画不会出现抖动和变形。无论书写速度和力度如何变化,都能保持笔画的清晰和连贯,提高书写质量。为教学书写提供了可靠的保障,使教学内容能够准确地呈现给学生。以下是书写稳定性保障的具体表现: 保障类型 具体表现 防止抖动变形 快速和大幅度书写时,笔画不抖动变形 保持清晰连贯 无论速度和力度如何,笔画清晰连贯 确保教学质量 为教学书写提供可靠保障,准确呈现内容 多系统兼容性优势 支持多系统接入无需驱动,使用户可以在不同的操作系统下自由使用设备,提高设备的通用性。在不同的教学环境中,可根据实际需求选择合适的操作系统,满足多样化的教学需求。方便用户进行系统升级和更换,无需担心设备兼容性问题。 软件兼容性意义 与各种教学软件和应用程序兼容性良好,能够确保教学软件的正常运行和功能的完整实现。在使用不同的教学软件时,无需担心设备与软件之间的兼容性问题,提高教学效率。为教学工作提供了更多的选择,满足不同学科和教学场景的需求。以下是软件兼容性意义的详细说明: 意义类型 具体意义 确保软件运行 保障教学软件正常运行和功能实现 提高教学效率 使用不同软件无需担心兼容性问题 满足多样需求 为教学工作提供更多选择,适应不同场景 嵌入式系统规格 系统版本与内存 Android13系统优势 Android13系统具有更稳定的性能和更高的安全性,能够保障设备的正常运行。提供了更多的系统功能和优化,如更好的隐私保护、更流畅的界面交互等。支持最新的应用程序和技术,为教学工作带来更多的便利。 2GB内存作用 2GB或以上的内存能够提供足够的运行空间,确保系统和教学应用的稳定运行。在多任务处理时,大容量内存可避免系统因内存不足而出现卡顿或崩溃的情况。支持快速的数据读写,提高系统的响应速度和运行效率。 系统与内存协同效果 较高的系统版本和充足的内存相互配合,能够充分发挥各自的优势,为教学提供流畅的使用体验。在运行复杂的教学应用和进行多任务处理时,两者协同工作,提高系统的整体性能。确保教学过程中不会因为系统性能不足而影响教学进度和效果。以下是系统与内存协同效果的具体体现: 效果类型 具体体现 发挥优势 系统和内存配合,充分发挥各自优势 提高性能 运行复杂应用和多任务时,提升整体性能 保障教学 避免因系统性能不足影响教学进度 存储空间与白板功能 8GB存储空间意义 8GB或以上的存储空间能够满足教学中对资料存储的需求,如课件、视频、图片等。方便用户存储和管理教学资源,无需频繁清理存储空间。为教学应用程序的安装和运行提供了足够的空间,确保教学工作的顺利进行。 白板多笔书写优势 无PC状态下支持十笔书写,可实现多人同时在白板上书写和操作,提高教学的互动性。多人同时书写时互不干扰,为小组教学和讨论提供了便利。十笔书写功能增加了教学的趣味性和参与度,使学生更加积极地参与到教学活动中。 白板其他功能效果 手掌擦除功能方便用户快速清除白板上的内容,提高教学效率。全局漫游功能可让用户在白板上自由移动和缩放画面,便于展示大尺寸的教学内容。这些功能使白板的使用更加灵活、便捷,满足不同的教学需求。以下是白板其他功能效果的详细说明: 功能类型 具体效果 手掌擦除 快速清除白板内容,提高教学效率 全局漫游 自由移动和缩放画面,展示大尺寸内容 满足需求 使白板使用更灵活,满足不同教学需求 系统稳定性与兼容性 系统稳定性保障 良好的系统稳定性确保在长时间使用过程中,系统不会出现卡顿、死机等故障。能够持续稳定地运行各种教学应用程序,保证教学工作的连续性。减少因系统故障而导致的教学中断,提高教学效率。 软件兼容性优势 与各种教学软件兼容性良好,能够确保教学软件的正常运行和功能的完整实现。在使用不同的教学软件时,无需担心系统与软件之间的兼容性问题,提高教学效率。为教学工作提供了更多的选择,满足不同学科和教学场景的需求。 硬件兼容性意义 与各种硬件设备兼容性良好,如外接摄像头、麦克风、打印机等,可实现设备之间的无缝连接和协同工作。方便用户根据教学需求扩展设备功能,提高教学的灵活性和多样性。确保教学过程中硬件设备的正常使用,为教学工作提供了有力的支持。 教学软件功能清单 云存储与账号功能 可扩展云存储空间好处 可扩展的云存储空间能够满足教师对教学资料存储的不断增长的需求,无需担心存储空间不足的问题。方便教师随时随地访问和管理教学资料,提高工作效率。支持多人共享云存储空间,便于团队协作和资源共享。 个人账号作用 个人账号为教师提供了个性化的使用体验,可进行自定义设置和资料管理。支持账号登录、退出,保护教师的隐私和教学资料安全。方便教师在不同设备上同步使用教学资料和设置,提高教学的便捷性。以下是个人账号作用的详细说明: 作用类型 具体作用 个性化体验 提供个性化使用体验,可自定义设置 保护隐私安全 支持账号登录退出,保护隐私和资料安全 方便教学 不同设备同步资料和设置,提高教学便捷性 云功能效果 课件分享功能可促进教师之间的交流和合作,共同提高教学质量。云教案设计使教师能够更加方便地编写和修改教案,提高备课效率。移动授课和备授课一体化功能让教师可以在任何时间、任何地点进行教学工作,提高教学的灵活性。以下是云功能效果的具体体现: 功能类型 具体效果 课件分享 促进教师交流合作,提高教学质量 云教案设计 方便编写和修改教案,提高备课效率 移动授课与一体化 随时随地教学,提高教学灵活性 备课模式功能 图形自由创作优势 图形自由创作功能提供了丰富的图形工具和样式,教师可以根据教学内容自由创建各种图形。能够制作出生动、形象的教学图形,帮助学生更好地理解抽象的知识。提高教学内容的表现力,使教学更加生动有趣。 图片处理效果 图片处理功能可对图片进行裁剪、调整颜色、添加文字等操作,使图片更加清晰、美观。能够优化图片的质量,使其更适合教学展示。提高教学图片的利用率,减少寻找合适图片的时间。 其他备课功能作用 组合快捷按键可提高备课效率,减少重复操作。自定义路径动画和关键帧标记功能可制作出动态、生动的教学课件,吸引学生的注意力。全文快速搜索功能可让教师快速找到所需的教学资料,节省时间。以下是其他备课功能作用的详细说明: 功能类型 具体作用 组合快捷按键 提高备课效率,减少重复操作 自定义动画与标记 制作动态课件,吸引学生注意力 全文快速搜索 快速找到教学资料,节省时间 授课模式功能 互动游戏种类意义 多种课堂互动游戏提供了丰富的教学形式,能够满足不同学科和教学内容的需求。判断题竞赛可快速检验学生对知识点的掌握情况,提高学生的反应能力。互动分类、智能选词填空、智能配对等游戏可加深学生对知识的理解和记忆。分组竞争游戏可培养学生的团队合作精神和竞争意识。以下是互动游戏种类意义的详细说明: 游戏类型 具体意义 判断题竞赛 快速检验知识点掌握情况,提高反应能力 互动分类等 加深知识理解和记忆 分组竞争 培养团队合作和竞争意识 互动游戏趣味性效果 互动游戏增加了课堂的趣味性,使学生更加积极主动地参与到教学活动中。改变了传统的教学模式,让课堂氛围更加活跃、轻松。提高学生的学习兴趣和注意力,改善学习效果。以下是互动游戏趣味性效果的具体体现: 效果类型 具体体现 增加趣味性 使学生积极参与教学活动 改变教学模式 营造活跃轻松的课堂氛围 提高学习效果 提升学习兴趣和注意力 互动游戏反馈作用 通过互动游戏,教师可以实时了解学生的学习情况,发现学生存在的问题和不足。根据反馈结果,教师可以及时调整教学策略,有针对性地进行辅导和讲解。提高教学的有效性和针对性,促进学生的学习进步。以下是互动游戏反馈作用的详细说明: 作用类型 具体作用 了解学习情况 实时掌握学生学习状况,发现问题 调整教学策略 根据反馈结果,有针对性辅导讲解 促进学习进步 提高教学有效性和针对性 75吋交互智能平板参数 显示面板规格参数 屏幕尺寸及特性 高色域覆盖率 我公司提供的75吋交互智能平板拥有高色域覆盖率,能够呈现出更丰富、更鲜艳的色彩,使教学内容的展示更加生动形象。高色域可以准确还原各种色彩,让学生能够更清晰地观察到教学素材中的细节,有助于提高学生对教学内容的关注度和理解度。无论是展示图片、视频还是图表等教学素材,都能提供更好的显示效果,增强了教学的直观性,使学生更容易接受和掌握知识。 75吋交互智能平板 DC调光技术 采用DC调光技术,有效减少屏幕闪烁,降低对学生眼睛的伤害。DC调光通过调节电流来控制屏幕亮度,提供更稳定的亮度输出,使学生在长时间观看屏幕时眼睛不易疲劳。这种调光技术符合教学环境对健康护眼的要求,保障了学生的用眼安全。以下是DC调光技术的相关优势: 优势 说明 减少闪烁 降低眼睛疲劳 稳定亮度 提供舒适视觉体验 健康护眼 符合教学环境要求 硬件低蓝光 我公司的75吋交互智能平板具备硬件低蓝光功能,能够进一步减少蓝光对学生眼睛的刺激。蓝光是导致眼睛疲劳、近视等眼部问题的主要原因之一,而硬件低蓝光技术从根源上降低了蓝光的辐射,有效预防了近视等眼部问题,为学生的视力健康提供了保障。让学生在使用设备进行学习时更加舒适和安心,能够专注于学习内容。 色彩空间及调节 色彩准确性 75吋交互智能平板的色彩准确性高,能够真实还原教学素材的颜色,避免颜色偏差对教学造成影响。在教学过程中,准确的色彩展示对于学生准确观察和学习教学内容中的色彩信息至关重要。无论是生物课上的细胞结构、美术课上的色彩搭配还是地理课上的地图标识,准确的色彩都能提高教学的质量和效果,帮助学生更好地理解和掌握知识。 画面层次感 通过优化色彩空间和画质调节,增强了画面的层次感。使教学内容更加立体、生动,有助于学生更好地理解和掌握知识。在展示一些具有深度和立体感的教学内容时,如物理课上的三维模型、历史课上的场景复原等,画面的层次感能够让学生更直观地感受和理解,提升了学生的学习体验。 环境适应性 该平板能够适应不同的环境光条件,自动调整色彩和亮度。在明亮的教室中,屏幕能够提高亮度,保证内容清晰可见;在较暗的环境中,屏幕会降低亮度,避免光线过强对学生眼睛造成刺激。这种环境适应性保证了在各种教学环境下都能提供清晰、舒适的显示效果,保证了教学的正常进行。 安全护眼设计 玻璃标准符合度 书写面板符合国家强制玻璃标准,确保了玻璃的质量和安全性。高质量的玻璃面板为学生和教师提供了可靠的使用保障,避免因玻璃质量问题导致的安全隐患。无论是日常使用还是在一些意外情况下,都能保证设备的安全性和稳定性。 纸质护眼模式 全通道支持纸质护眼模式,模拟纸质阅读的视觉感受。这种模式有效减轻了眼睛疲劳,让学生在长时间学习过程中更加舒适。在纸质护眼模式下,屏幕的显示效果更接近纸质书籍,减少了电子屏幕对眼睛的刺激,符合教学环境对健康护眼的要求。 防护性能 防盐雾锈蚀功能保证了设备在潮湿、腐蚀性环境中的使用寿命。抗振动和防跌落设计使设备能够适应各种运输和使用场景,减少了设备因意外情况损坏的风险。无论是在日常教学使用中还是在搬运过程中,都能保证设备的完整性和稳定性。 防盐雾锈蚀功能 抗振动防跌落设计 核心硬件配置详情 内置电脑配置 可抽拉式设计 内置电脑采用可抽拉式插入设计,方便维护和更换。当设备出现故障或需要升级硬件时,可快速抽出内置电脑进行维修或更换,减少了设备维修的时间和成本。这种设计提高了设备的可用性和可靠性,确保教学过程不受设备故障的影响。 万兆级接口 具备万兆级接口,提供高速的数据传输能力。在教学过程中,需要快速传输大量的教学资源,如高清视频、大型课件等,万兆级接口能够满足这些数据的快速传输需求,提高了教学资源的共享和利用效率。教师可以更快速地获取和展示教学内容,提升教学效果。 供电保护模块 搭配供电保护模块,有效保护内置电脑免受电源波动的影响。电源波动可能会对电脑硬件造成损坏,影响设备的正常运行。供电保护模块能够稳定电源供应,延长了内置电脑的使用寿命,保障了设备的稳定运行,确保教学工作的顺利进行。 嵌入式系统配置 系统性能 Android13系统具有较高的性能和稳定性,能够快速响应操作指令。为教学应用提供了良好的运行环境,提高了教学效率。以下是Android13系统的相关性能优势: 优势 说明 高性能 快速响应操作 稳定性 保障教学应用运行 兼容性 支持多种教学应用 内存和存储 足够的内存和存储空间保证了系统和应用程序的流畅运行。可以存储大量的教学资料和数据,满足了教学过程中的多样化需求。教师可以将各种教学课件、视频、文档等资料存储在设备中,随时调用,方便教学工作的开展。 白板功能 丰富的白板功能为教学提供了更多的交互方式。十笔书写和手掌擦除等功能提高了书写的效率和便捷性,教师可以更快速地进行书写和擦除操作。全局漫游功能方便教师展示大尺寸的教学内容,如地图、图表等,使学生能够更全面地观察和学习。 整机接口配置 接口多样性 多种输入输出接口可以连接摄像头、投影仪、音箱等设备。实现了教学设备的互联互通,提高了教学资源的整合和利用效率。教师可以根据教学需要,灵活连接各种设备,丰富教学手段,提升教学效果。 C接口功能 Type-C接口的多功能性为设备的使用提供了更多的便利。可以同时为设备充电和传输音视频数据,方便教师连接外接电脑进行教学演示。教师无需额外携带充电线和数据线,只需一根Type-C线即可完成充电和数据传输,简化了教学设备的连接和使用。 USB接口保护 防撞挡板设计保护了前置USB接口,延长了接口的使用寿命。减少了因接口损坏导致的设备故障,提高了设备的可靠性和稳定性。在日常使用中,USB接口可能会受到碰撞和挤压,防撞挡板能够有效保护接口,确保设备的正常使用。 触控响应技术指标 触控技术类型 高精度触控 红外触控技术能够准确识别触摸位置,实现精准操作。提高了书写和绘图的质量,为教学交互提供了更好的体验。教师可以在屏幕上进行精准的书写和标注,学生也可以更准确地进行操作和互动,增强了教学的效果。 多点触控支持 40点或以上的多点触控支持多人同时在屏幕上进行操作。促进了课堂的互动和协作学习,提高了学生的参与度和学习效果。多个学生可以同时在屏幕上进行书写、绘图、操作等,激发了学生的学习兴趣和团队合作精神。 低识别高度 低触摸有效识别高度减少了手指与屏幕的距离,使操作更加自然和流畅。降低了误操作的概率,提高了操作的准确性。学生和教师在使用设备时,能够更轻松地进行操作,提高了教学和学习的效率。 书写性能指标 低延迟书写 低书写触控延迟让教师的书写更加流畅自然。提高了教学的效率和质量,使学生能够更清晰地看到书写内容。教师在书写过程中不会出现明显的延迟,书写内容能够及时显示在屏幕上,保证了教学的连贯性。 智能书写功能 提笔书写、智能板擦等功能提供了更便捷的书写体验。教师可以快速地进行书写和擦除操作,提高了教学的灵活性。在教学过程中,教师可以根据需要随时进行书写和修改,节省了时间和精力。 多系统兼容性 多系统接入无需驱动,方便设备与不同操作系统的电脑连接。扩大了设备的使用范围,提高了设备的通用性和适用性。无论是Windows、Mac还是Linux系统的电脑,都可以轻松连接到交互智能平板上,实现数据共享和教学互动。 动态压力感应 压力感应精度 动态压力感应精度高,能够准确反映书写力度的变化。使书写线条的粗细变化更加自然流畅,提高了书写的艺术效果。以下是动态压力感应的相关优势: 优势 说明 高精度 准确反映书写力度 自然流畅 线条粗细变化自然 艺术效果 提升书写质量 书写表现力 根据书写力度调整线条粗细,增强了书写的表现力。可以突出重点内容,提高教学效果。教师可以通过不同的书写力度来强调重点知识,让学生更容易关注到重要的知识点。 趣味性提升 生动的书写效果为教学增添了趣味性。吸引了学生的注意力,提高了学习的积极性,使课堂氛围更加活跃。学生对生动有趣的书写内容更感兴趣,能够更主动地参与到学习中。 系统功能支持清单 教学桌面功能 快速启动 开机自动进入教学桌面,节省了教师的准备时间。提高了教学的效率,使教学过程更加流畅。以下是快速启动的相关优势: 优势 说明 节省时间 减少教师准备工作 提高效率 快速进入教学状态 流畅性 保障教学过程连贯 账号管理 支持账号登录、退出,方便教师管理自己的教学资源。获取云端课件列表,实现了教学资源的云端存储和共享,提高了教学资源的利用效率。以下是账号管理的相关优势: 优势 说明 方便管理 轻松管理教学资源 云端存储 实现资源共享 高效利用 提高资源利用率 外接设备支持 支持外接存储设备直接显示文件列表,方便教师导入教学资料。可以使用U盘、移动硬盘等设备进行数据传输,提高了教学的灵活性和便捷性。教师可以根据需要随时导入和使用外部教学资源,丰富教学内容。 教学功能模块 巡课功能优势 高像素摄像头提供清晰的画面,便于教师观察课堂情况。宽视场角和画面畸变矫正功能扩大了观察范围,人脸识别、清点人数、随机抽人等功能提高了课堂管理的效率。教师可以实时了解学生的学习状态,及时调整教学方法和策略。 音频功能特点 多种音效模式可以根据教学内容和场景进行调整。2.2声道扬声器和8阵列麦克风提供了清晰、立体的音频效果,提高了学生的听觉体验。以下是音频功能的相关优势: 优势 说明 音效模式多样 适应不同教学场景 清晰立体 提供优质音频效果 听觉体验好 提升学生学习感受 网络及蓝牙连接 无需外接无线网卡,支持多种网络和蓝牙连接方式。Wi-Fi6无线网卡提供了高速、稳定的网络连接,超声波配对投屏功能方便教师分享教学内容。教师可以轻松地将教学内容投屏到其他设备上,实现资源共享和互动教学。 教学软件功能 整体设计优势 可扩展云存储空间满足了教师对教学资源存储的需求。个人账号方便教师管理自己的教学资料,课件分享、云教案设计、移动授课、备授课一体化等功能提高了教学的效率和质量。以下是教学软件整体设计的相关优势: 优势 说明 云存储 满足资源存储需求 个人账号 方便资料管理 功能多样 提高教学效率和质量 备课模式功能 图形自由创作和图片处理功能丰富了备课的素材。组合快捷按键、自定义路径动画、关键帧标记等功能提高了备课的效率。全文快速搜索功能方便教师查找教学资料。教师可以在备课过程中更加高效地准备教学内容,节省时间和精力。 优势 说明 素材丰富 提供更多备课选择 效率提高 节省备课时间 查找方便 快速定位教学资料 授课模式互动 多种课堂互动游戏增加了课堂的趣味性和学生的参与度。判断题竞赛、互动分类、智能选词填空、智能配对、分组竞争等游戏激发了学生的学习兴趣,提高了教学的效果。以下是授课模式互动的相关优势: 优势 说明 趣味性增加 吸引学生注意力 参与度提高 激发学习兴趣 教学效果好 提升教学质量 配套设备技术参数 视频展台硬件规格 摄像头像素规格 图像捕捉清晰度 高像素摄像头对于教学展示至关重要。在本项目中,视频展台配备≥800万像素摄像头,能够保证在拍摄展示物品时,图像细节清晰呈现。无论是教材上的文字、复杂的图表,还是实验器材的精细结构,都能让学生清晰观看,有助于提高学生对教学内容的理解和掌握。高像素摄像头还能在不同光照条件下,尽可能还原物品的真实色彩和细节,为教学提供高质量的视觉展示。 摄像头 适用展示场景 视频展台的高像素摄像头适用于多种教学展示场景。为了更清晰地呈现其适用性,以下通过表格进行说明: 展示场景 具体描述 优势体现 教材资料展示 可以清晰展示教材上的文字、图片、图表等内容 方便学生跟随教师的讲解进行阅读和理解 实验器材展示 能够呈现实验器材的外观、结构和细节 让学生更直观地了解实验器材的使用方法 学生作业展示 清晰展示学生作业的书写内容和完成情况 便于教师进行点评和讲解,同时激励学生 图像质量保障 较高的像素规格对图像质量保障起到关键作用。以下表格详细说明其在不同操作下对图像质量的影响: 操作类型 可能出现的问题(低像素情况) 高像素的保障效果 图像放大 图像模糊、失真,细节丢失 保持清晰,细节依然可见 图像缩小 可能出现锯齿、边缘不清晰 图像平滑,边缘清晰 图像裁剪 裁剪后部分区域可能无法看清 裁剪后仍能保证关键区域的清晰度 电源供电方式 连接便捷性 视频展台通过USB接口直接连接电脑或其他设备,实现供电和数据传输,这种方式极大地简化了设备的连接过程。以下表格从不同方面展示其便捷性: 电源供电方式 连接要素 传统供电连接方式 USB供电连接方式 连接步骤 需要额外的电源适配器和复杂的线路连接 只需将USB接口插入设备即可 连接时间 连接过程繁琐,耗时较长 快速完成连接,节省时间 设备兼容性 可能存在电源适配器不匹配的问题 大多数具备USB接口的设备都可兼容 通用性优势 USB供电方式具有广泛的通用性,这是其显著优势。在教学场景中,大多数教学设备如电脑、投影仪等都具备USB接口,视频展台采用USB供电方式,可适配这些设备。这意味着教师无需为视频展台准备专门的电源设备,提高了设备的使用灵活性。无论是在不同的教室,还是与不同的教学设备搭配使用,都能轻松实现连接和供电,为教学带来极大的便利。 供电稳定性 USB电源能够为视频展台提供稳定的电力供应。稳定的供电对于视频展台的正常运行至关重要,它可以减少因电源问题导致的故障。在教学过程中,如果电源不稳定,可能会出现视频卡顿、图像闪烁等问题,影响教学效果。而USB电源具有良好的稳压性能,能够保证视频展台持续、稳定地工作,确保教学展示的顺利进行。 拍摄幅面及预览 幅面适用性 视频展台A4大小的拍摄幅面具有很强的适用性。在教学中,大多数教材、试卷、资料等的尺寸都在A4大小范围内,这使得教师可以方便地将这些教学材料放置在展台上进行展示。以下表格展示了不同教学材料的适用性: 存储配置 教学材料类型 尺寸情况 A4幅面适用性 教材 常见尺寸接近A4 能够完整展示教材页面内容 试卷 一般为A4或A3(可折叠展示) 可清晰展示试卷题目和答案 资料 多为A4规格 方便展示资料中的文字和图表 预览流畅性 视频展台具备1080P动态视频预览及30帧/秒的帧率,这使得在展示过程中画面流畅,无卡顿现象。流畅的预览效果对于教学展示至关重要,它能够让学生更清晰地观看展示内容,提高教学效果。教师在操作视频展台时,可以实时看到流畅的画面,准确把握展示的进度和效果,避免因画面卡顿而影响教学的连贯性。 实时反馈性 流畅的预览功能能够为教师提供实时的展示反馈。以下表格说明其在不同方面的反馈作用: 反馈方面 反馈内容 作用 内容展示 教师能及时看到展示内容是否完整、清晰 便于调整展示角度和位置 光照情况 观察展示物品的光照是否均匀 可调整光照条件 操作效果 了解放大、缩小等操作的效果 优化操作方式 教学音箱性能参数 功放与音箱设计 空间利用优势 教学有源音箱采用功放与有源音箱一体化设计,在空间利用方面具有显著优势。以下表格对比了一体化设计与分离式设计在教学空间中的表现: 音箱设计 设计类型 空间占用情况 布局便利性 一体化设计 占用空间小,设备集成度高 可灵活布局,不造成空间拥挤 分离式设计 需要多个设备放置空间,线路复杂 布局困难,易造成空间杂乱 安装便捷性 相比于分离式的功放和音箱,一体化设计的教学有源音箱安装过程更加简便快捷。以下表格展示了两者在安装方面的差异: 设计类型 安装步骤 安装时间 安装难度 一体化设计 只需进行简单的固定和连接操作 短 低 分离式设计 需要分别安装功放和音箱,并连接复杂线路 长 高 性能稳定性 一体化设计减少了设备之间的连接环节,降低了信号传输过程中的干扰,提高了音箱的性能稳定性。在教学环境中,稳定的性能对于保证教学音频的质量至关重要。如果音箱性能不稳定,可能会出现声音失真、杂音等问题,影响教学效果。而一体化设计的教学有源音箱能够有效避免这些问题,为教学提供清晰、稳定的音频支持。 输出功率指标 音量覆盖范围 教学有源音箱输出额定功率≥2x15W,足够的输出功率可以保证声音能够清晰地传播到教室的各个角落。在不同大小的教室中,充足的音量覆盖范围能够确保每个学生都能清楚地听到教学内容。无论是前排还是后排的学生,都能接收到清晰、洪亮的声音,避免因音量不足而导致部分学生听不清讲解。 输出功率 音质保障 合适的功率输出对于保障音质的清晰和饱满至关重要。以下表格说明不同功率输出对音质的影响: 功率输出情况 音质表现 问题说明 功率不足 声音微弱、失真、模糊 影响学生对教学内容的理解 功率合适(≥2x15W) 声音清晰、饱满、无杂音 提供良好的听觉体验 功率过大 可能出现声音过载、失真 同样影响教学效果 环境适应性 不同大小的教室环境对音箱功率有不同的要求,本教学有源音箱的输出功率能够适应多种教室环境。无论是小型的多媒体教室,还是大型的阶梯教室,该音箱都能提供合适的音量和音质。这提高了音箱的适用性,减少了因教室环境不同而需要更换音箱的麻烦,为学校的教学设备配置提供了便利。 功能支持情况 无线扩音便利性 教学有源音箱支持无线麦克风扩音接收,这为教师的教学带来了极大的便利性。教师可以自由走动进行教学,不受有线麦克风的限制,能够更近距离地与学生互动,增强教学的灵活性。在讲解过程中,教师可以在教室里自由穿梭,关注到每一位学生的学习情况,及时给予指导和反馈。 无线麦克风 连接灵活性 教学有源音箱具备红外对码和蓝牙无线接收功能,使得其能够方便地与其他设备进行连接。以下表格展示了其连接的灵活性: 连接设备类型 连接方式 连接优势 手机 蓝牙无线连接 可随时播放手机中的音频资料 平板 红外对码或蓝牙连接 实现音频的无线传输,方便教学展示 其他智能设备 根据设备支持情况选择连接方式 扩大了音频来源和播放的可能性 音量控制便捷性 教学有源音箱支持安卓手机和交互智能平板控制音量,教师可以根据实际情况随时调整音量大小。在教学过程中,可能会遇到不同的环境噪音、学生人数等情况,教师可以通过手机或平板轻松调节音量,操作更加便捷。无需走到音箱前进行手动调节,节省了时间和精力,提高了教学效率。 音箱控制 无线麦克风技术指标 功能集成设计 设备精简优势 无线麦克风集音频发射处理器等功能于一体,这种一体化设计减少了额外的音频发射处理器设备。设备更加简洁,便于携带和使用。在教学场景中,教师无需携带多个设备,只需手持无线麦克风即可进行教学。这不仅减轻了教师的负担,还减少了设备丢失或损坏的风险,提高了教学的便利性。 处理器 麦克风技术 信号传输稳定性 集多种功能于一体的设计,缩短了信号传输路径,提高了信号传输的稳定性。在复杂的教学环境中,信号的稳定传输至关重要。如果信号不稳定,可能会出现音频卡顿、杂音等问题,影响教学效果。而无线麦克风通过一体化设计,减少了信号干扰和失真的可能性,保证了音频信号的清晰、流畅传输。 操作简便性 无线麦克风单一设备的操作更加简便。以下表格对比了传统多设备和无线麦克风的操作情况: 设备类型 操作步骤 操作难度 需要注意力 传统多设备 需要分别操作音频发射处理器、麦克风等多个设备 高 分散 无线麦克风 只需开启麦克风即可使用 低 集中 传输技术特点 抗干扰性能 无线麦克风采用数字U段传输技术,能够有效抵抗其他无线信号的干扰。在现代教学环境中,存在着各种无线信号,如wifi信号、蓝牙信号等。这些信号可能会对无线麦克风的音频传输产生干扰。而数字U段传输技术具有较强的抗干扰能力,能够确保在复杂的电磁环境下也能稳定传输音频信号,保证教学的正常进行。 信号稳定性 稳定的信号传输对于无线麦克风至关重要。数字U段传输技术可以避免音频出现卡顿、杂音等问题,提供清晰、流畅的声音效果。在教学过程中,稳定的信号能够让学生清晰地听到教师的讲解,提高学习效果。无论是在教室的哪个位置,学生都能接收到高质量的音频信号。 传输距离优势 数字U段传输技术在一定程度上可以保证较远的传输距离。无线麦克风有效工作距离≥10米,这满足了教师在教室不同位置使用的需求。教师可以在教室里自由走动,进行全方位的教学讲解,而不用担心信号中断或减弱的问题。无论是走到教室的前排、后排还是两侧,都能保持良好的音频传输效果。 充电与工作距离 充电便捷性 无线麦克风采用触点磁吸式充电方式,无需插拔充电线,操作简单。这种充电方式还使得充电连接更加稳固,减少了充电接口损坏的风险。在频繁使用的情况下,传统的插拔式充电线容易导致接口松动或损坏,影响充电效果。而触点磁吸式充电方式则避免了这些问题,提高了设备的使用寿命和可靠性。 活动范围灵活性 无线麦克风不低于10米的有效工作距离,使得教师可以在教室的大部分区域自由走动进行教学。教师可以走到学生中间,与学生进行更近距离的互动和交流,增强了教学的互动性。这种灵活性有助于提高学生的参与度和学习积极性,营造更加活跃的课堂氛围。 教学适应性 较大的工作距离能够适应不同大小的教室环境。无论是小型教室还是大型教室,无线麦克风都能满足教学需求。这提高了无线麦克风的适用性,减少了因教室大小不同而需要更换设备的麻烦。学校可以统一配备这种无线麦克风,适用于各种教学场景。 智能笔功能参数 外观与按键设计 握持舒适性 智能笔采用笔型设计,符合人体工程学原理,使得在握持时更加自然。长时间使用不易疲劳,提高了教师的使用体验。在教学过程中,教师可能需要频繁使用智能笔进行课件操作和书写批注,舒适的握持感能够减少手部的疲劳感,让教师更加专注于教学内容的讲解。 操作便捷性 智能笔设置了三个遥控按键,使得教师可以通过简单的按键操作实现多种功能。无需在设备上进行复杂的设置,提高了操作效率。教师在讲台上可以直接通过按下智能笔的按键来切换课件页面、进行批注等操作,节省了时间和精力,让教学过程更加流畅。 功能多样性 智能笔不同的按键可以对应不同的功能,为教师提供了多样化的操作选择。教师可以根据教学需求灵活使用这些功能,满足教学过程中的不同场景。例如,一个按键可以用于切换课件页面,另一个按键可以用于开启批注功能,第三个按键可以用于调用特定的教学工具,提高了教学的灵活性和效率。 连接技术优势 连接稳定性 智能笔采用2.4G无线连接技术,能够提供稳定的信号传输。在教学过程中,稳定的连接对于智能笔的正常使用至关重要。如果连接不稳定,可能会出现按键无响应、操作延迟等问题,影响教学效果。而2.4G无线连接技术具有较强的抗干扰能力,能够保证智能笔与设备之间的稳定连接。 空间占用优势 智能笔的无线接收器采用微型nano设计,体积小巧,不占用过多的接口空间。以下表格对比了不同设计的无线接收器在空间占用方面的差异: 接收器设计类型 体积大小 接口占用情况 使用便利性 传统设计 较大 占用多个接口或较大接口空间 低 微型nano设计 小巧 仅占用一个小型接口 高 通用性特点 2.4G无线连接技术具有广泛的通用性,可适配多种具备相应接口的教学设备。无论是电脑、投影仪还是交互智能平板,智能笔都能与之稳定连接。这提高了智能笔的兼容性,学校无需为不同的设备配备不同的遥控工具,降低了设备采购和管理的成本。 功能使用特性 远程操作便利性 智能笔支持多种课件远程无线翻页,教师无需走到设备前进行操作。在教室的任何位置,教师都能轻松控制课件的展示,提高了教学效率。教师可以在教室里自由走动,根据教学内容的需要随时切换课件页面,与学生进行更紧密的互动。 个性化定制性 智能笔的功能按键可自定义,教师可以根据自己的使用习惯和教学需求,将不同的功能分配到相应的按键上。这种个性化的设置能够满足教师多样化的教学需求,提高了智能笔的实用性。例如,教师可以将常用的批注功能设置在一个按键上,方便快速调用。 教学灵活性提升 智能笔个性化的功能设置和远程操作能力,使得教师在教学过程中更加灵活自如。教师可以根据教学现场的情况及时调整课件展示和操作,更好地引导学生参与课堂。教师可以在教室里走动,随时使用智能笔进行操作,与学生进行互动,增强了教学的生动性和趣味性。 AI算力模块配置详情 外壳与固定方式 散热性能优势 AI算力模块采用铝合金外壳,具有良好的导热性。在设备运行过程中,会产生大量的热量,如果不能及时散发出去,会影响设备的性能和使用寿命。铝合金外壳能够及时将设备产生的热量散发出去,保证设备在稳定的温度环境下运行。这有助于延长设备的使用寿命,减少因过热导致的故障发生。 散热性能 防护性能特点 铝合金外壳质地坚固,能够有效保护内部的电子元件。在教学环境中,设备可能会受到外力撞击、灰尘、湿气等的损害。铝合金外壳可以防止这些因素对内部元件的影响,提高设备的可靠性和稳定性。即使在较为恶劣的环境下,AI算力模块也能正常工作。 空间利用与安装便利性 AI算力模块采用壁挂式固定方式,不占用地面或桌面空间。以下表格展示了其在空间利用和安装方面的优势: 固定方式类型 空间占用情况 安装灵活性 维护便利性 桌面或地面放置 占用较大空间 低 低 壁挂式固定 不占用地面或桌面空间 高 高 处理器与系统配置 计算能力保障 AI算力模块采用不低于8核的A53内核芯片和2.3GHz的主频,能够提供足够的计算资源。在处理和分析大量数据时,强大的计算能力是必不可少的。以下表格展示了不同配置在数据处理方面的表现: 处理器配置 计算能力 数据处理速度 能否满足需求 低核数、低主频 弱 慢 否 不低于8核A53内核芯片,主频≥2.3GHz 强 快 是 系统稳定性 AI算力模块支持linux5.4系统,该系统具有高度的稳定性和安全性。在长时间运行过程中,稳定的系统能够保证设备的正常工作,减少系统故障的发生。对于需要持续进行数据处理和分析的AI算力模块来说,系统的稳定性至关重要。它可以避免因系统崩溃而导致的数据丢失和工作中断。 软件兼容性 linux系统具有广泛的软件兼容性,便于安装和运行各种与AI算力相关的软件和应用程序。在教学和科研中,可能需要使用不同的AI软件进行数据分析和处理。linux系统能够支持这些软件的运行,为用户提供了更多的选择。这有助于提高AI算力模块的实用性和应用范围。 存储与加密功能 存储性能优势 AI算力模块采用LPDDR4内存和SSD存储,具有高速的数据读写性能和大容量的存储空间。在处理大量数据时,高速的内存能够快速处理数据,提高数据处理效率。SSD存储则提供了稳定的数据存储空间,保证数据的安全和完整性。这使得AI算力模块能够高效地处理和存储数据。 数据安全保障 AI算力模块具备硬件加密功能,可以对存储的数据进行加密处理。在数据传输和存储过程中,数据的安全性至关重要。硬件加密功能可以防止数据被窃取或篡改,保障数据的安全。以下表格展示了不同情况下数据的安全状况: 加密情况 数据安全性 风险程度 无加密 低 高 硬件加密 高 低 处理效率提升 高速的内存和稳定的存储设备相结合,能够提高AI算力模块的数据处理效率。在处理大量数据时,快速的数据读写和存储能够加快分析和计算的速度。这使得AI算力模块能够更及时地提供处理结果,满足教学和科研的需求。 产品功能说明 教学桌面功能 账号登录管理机制 账号登录便捷性 简化登录流程 优化登录流程,大幅减少不必要的输入步骤,让教师能够在短时间内迅速完成登录。采用记忆功能,针对常用账号,下次登录时可自动填充部分信息,进一步提高登录效率。支持快速切换账号,方便不同教师在同一设备上灵活使用。为实现这些功能,我公司在技术上进行了深度优化,通过精准的算法和高效的程序设计,确保登录流程的简洁与快速。例如,在账号记忆方面,采用了先进的加密存储技术,保障账号信息的安全。同时,快速切换账号功能通过后台数据的智能管理,实现了无缝切换,为教师提供了极大的便利。 优化措施 具体效果 减少输入步骤 缩短登录时间,提高效率 记忆常用账号 自动填充信息,方便快捷 支持快速切换账号 满足不同教师使用需求 多方式登录选择 除传统的账号密码登录方式外,还支持指纹识别、人脸识别等生物识别登录方式,大大提高了登录的安全性和便捷性。支持扫码登录,教师可使用手机扫描二维码快速登录教学桌面。提供第三方账号登录选项,如微信、QQ等,方便教师使用已有的账号进行登录。为了实现这些多样化的登录方式,我公司投入了大量的研发资源,与专业的生物识别技术公司合作,确保指纹和人脸识别的准确性和安全性。同时,与微信、QQ等第三方平台建立了稳定的接口,保障登录的顺畅。 生物识别登录 登录方式 特点 生物识别登录 安全便捷 扫码登录 快速高效 第三方账号登录 利用已有账号 登录提示引导 在登录界面提供详细的操作提示,引导教师正确输入账号和密码。当登录出现错误时,及时给出明确的错误提示信息,帮助教师快速解决问题。提供常见问题解答和帮助文档链接,方便教师在遇到问题时自行查找解决方案。为了让教师能够更轻松地完成登录,我公司对登录提示引导进行了精心设计。操作提示采用简洁明了的语言,错误提示信息准确具体,常见问题解答和帮助文档内容丰富全面。同时,不断收集教师的反馈,对提示引导内容进行优化和完善。 账号登录界面 账号信息管理 信息修改权限 教师拥有自主修改账号基本信息的权限,可根据自身需求随时更新个人资料。修改重要信息时,需进行身份验证,确保是账号本人操作,提高信息修改的安全性。提供信息修改记录查询功能,教师可查...
平桂区2025年义务教育学校多媒体教学设备采购投标方案.docx
下载提示

1.本文档仅提供部分内容试读;

2.支付并下载文件,享受无限制查看;

3.本网站所提供的标准文本仅供个人学习、研究之用,未经授权,严禁复制、发行、汇编、翻译或网络传播等,侵权必究;

4.左侧添加客服微信获取帮助;

5.本文为word版本,可以直接复制编辑使用。


这个人很懒,什么都没留下
未认证用户 查看用户
该文档于 上传
推荐文档
×
精品标书制作
百人专家团队
擅长领域:
工程标 服务标 采购标
16852
已服务主
2892
中标量
1765
平台标师
扫码添加客服
客服二维码
咨询热线:192 3288 5147
公众号
微信客服
客服