文库 货物类投标方案 医疗器械

微生物等试剂耗材(五次).docx

DOCX   1547页   下载751   2025-07-12   浏览84   收藏45   点赞442   评分-   926054字   228.00

AI慧写标书

十分钟千页标书高效生成

温馨提示:当前文档最多只能预览 15 页,若文档总页数超出了 15 页,请下载原文档以浏览全部内容。
微生物等试剂耗材(五次).docx 第1页
微生物等试剂耗材(五次).docx 第2页
微生物等试剂耗材(五次).docx 第3页
微生物等试剂耗材(五次).docx 第4页
微生物等试剂耗材(五次).docx 第5页
微生物等试剂耗材(五次).docx 第6页
微生物等试剂耗材(五次).docx 第7页
微生物等试剂耗材(五次).docx 第8页
微生物等试剂耗材(五次).docx 第9页
微生物等试剂耗材(五次).docx 第10页
微生物等试剂耗材(五次).docx 第11页
微生物等试剂耗材(五次).docx 第12页
微生物等试剂耗材(五次).docx 第13页
微生物等试剂耗材(五次).docx 第14页
微生物等试剂耗材(五次).docx 第15页
剩余1532页未读, 下载浏览全部

开通会员, 优惠多多

6重权益等你来

首次半价下载
折扣特惠
上传高收益
特权文档
AI慧写优惠
专属客服
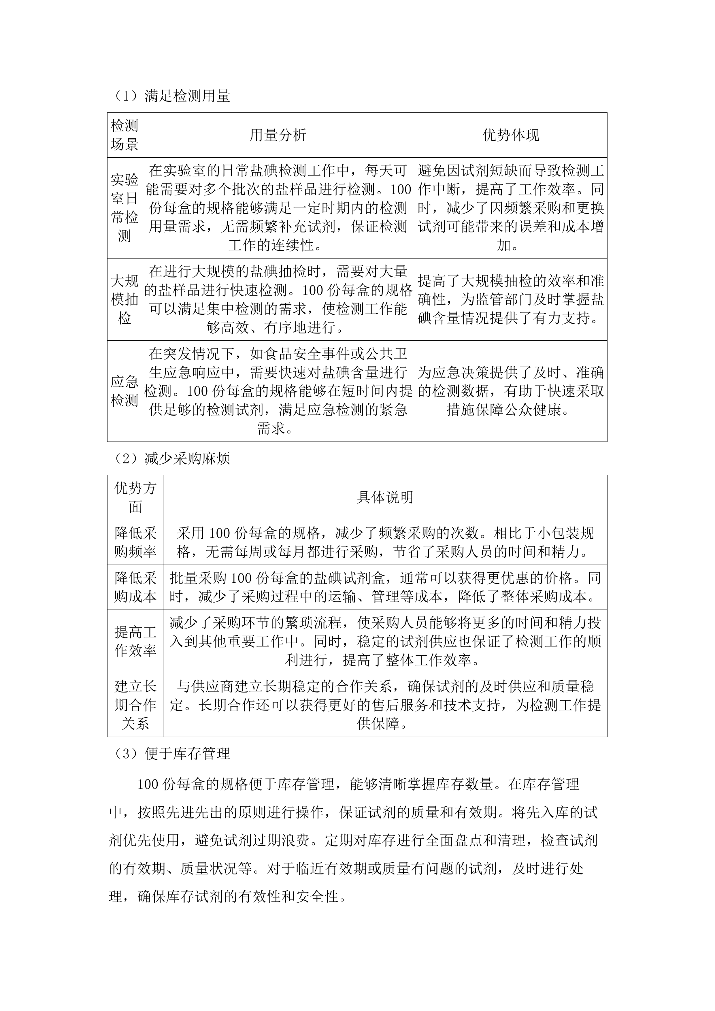
微生物等试剂耗材(五次) 第一章 技术指标响应程度 9 第一节 试剂盒技术参数响应 9 一、 盐碘试剂盒国标法直接滴定法 9 二、 盐碘试剂盒国标法氧化还原滴定法 27 三、 适配塞克陆德DAT -50SG尿碘试剂盒 37 四、 适配塞克陆德DAT -50SG水碘试剂盒 48 五、 GB/T5750.5 -2023标准水碘试剂盒0 -20μg/L 64 六、 GB/T5750.5 -2023标准水碘试剂盒0 -200μg/L 77 七、 国家碘缺乏病实验室推荐水碘试剂盒 91 八、 卫生行业标准尿碘试剂盒0 -300μg/L 103 九、 卫生行业标准尿碘试剂盒300 -1200μg/L 117 十、 盐碘半定量检测试剂加碘酸钾 136 十一、 盐碘半定量检测试剂海藻盐等 144 第二节 标准物质及耗材提供 153 一、 冻干人尿砷成分分析标准物质 153 二、 冻干人尿氟成分分析标准物质 164 三、 砷单元素标准物质 175 四、 水中氟成分分析标准物质 185 五、 茶叶中氟成分分析标准物质 194 六、 TAKA淀粉酶 203 七、 大米中总砷成分分析标准物质 216 八、 茶叶中砷分析质控样品 227 九、 头发中砷分析质控样品 234 第三节 仪器配件及设备供应 252 一、 适配PHS -3G等的复合电极 252 二、 适配DZS -708等的PF202复合电极 269 三、 适配江苏江分WL -15B的F -1复合氟电极 278 四、 适配AFS230E的进样针 292 五、 适配AFS230E的泵管 301 六、 小型粉碎机 322 第四节 通用实验耗材提供 340 一、 石英玻璃蓝盖试剂瓶 340 二、 蜀牛肖特试剂瓶GL45密封盖 353 三、 10ml冻存管 374 四、 10A转16A大功率插座转换器 384 五、 聚四氟乙烯转子 391 六、 热电配套5ml枪头 407 七、 热电配套5ml枪头盒子 416 八、 亚克力漏斗架 430 九、 塑料75mm漏斗 442 十、 80×80cm滤纸 459 十一、 50ml聚丙烯塑料烧杯 478 十二、 100ml食品级PET塑料瓶 493 十三、 优级纯抗坏血酸 505 十四、 分析纯柠檬酸 517 十五、 50ml离心管 533 十六、 15ml离心管 542 十七、 32升加厚聚丙烯收纳箱 550 十八、 16厘米不锈钢药匙 563 第二章 实施方案 574 第一节 备货方案制定 574 一、 盐碘试剂盒备货 574 二、 尿碘试剂盒备货 583 三、 冻干标准物质备货 592 四、 电极备货 600 五、 离心管备货 608 六、 塑料烧杯备货 618 第二节 包装运输保护措施 631 一、 试剂类包装运输 631 二、 玻璃器皿类包装运输 644 三、 塑料制品类包装运输 654 第三节 供货流程建立 663 一、 订单确认环节 663 二、 备货出库环节 674 三、 物流调度环节 686 四、 配送到点环节 697 五、 签收确认环节 704 第四节 供货进度安排 715 一、 第一包供货进度 715 二、 第二包供货进度 726 三、 第八包供货进度 735 第五节 人员团队配备方案 748 一、 采购专员配备 748 二、 仓储管理员配备 760 三、 物流调度员配备 768 四、 配送司机配备 778 五、 现场交接人员配备 786 六、 专业技术支持人员配备 794 第六节 重点难点应对策略 805 一、 试剂温湿度敏感应对 805 二、 玻璃制品易碎应对 815 三、 偏远地区配送困难应对 825 四、 突发缺货情况应对 835 第七节 配送保护措施规划 841 一、 试剂类配送保护 841 二、 需避光产品配送保护 854 三、 易碎品配送保护 869 四、 货物预冷预热处理 879 第八节 运输风险应急预案 890 一、 交通事故应急 890 二、 交通堵塞应急 899 三、 恶劣天气应急 907 四、 设备故障应急 920 第九节 配送流程设计 928 一、 配送申请环节 928 二、 任务分配环节 943 三、 装车检查环节 953 四、 运输执行环节 961 五、 到货核验环节 973 六、 签收回传环节 981 第十节 配送质量控制方案 989 一、 配送质量追溯体系 989 二、 内部质量抽检机制 997 第三章 货物验收方案 1006 第一节 验收操作流程制定 1006 一、 布鲁氏杆菌检测试剂验收 1006 二、 理化同位素标准品验收 1015 三、 理化色谱柱验收 1027 四、 鼠疫相关国产试剂验收 1041 五、 地方病实验专用材料验收 1049 六、 微生物检测培养基试剂验收 1055 七、 微生物检测分子诊断试剂验收 1063 八、 微生物测序药敏试剂验收 1069 第二节 技术服务人员配备 1077 一、 质量检测工程师配备 1077 二、 试剂类专业技术人员配备 1085 三、 设备校验人员配备 1092 第三节 验收职责义务划分 1104 一、 供应商交货责任 1104 二、 采购方接收责任 1122 三、 第三方检测机构职责 1130 第四节 验收记录档案管理 1141 一、 验收单据归档管理 1141 二、 检测报告保存方式 1151 三、 影像资料管理流程 1158 第四章 质量保证措施 1169 第一节 产品质量安全保障 1169 一、 检测试剂盒存储安全 1169 二、 标准物质运输安全 1177 三、 电极使用安全 1191 第二节 产品质量稳定性控制 1202 一、 盐碘试剂盒稳定性 1202 二、 尿碘试剂盒稳定性 1210 三、 冻干人尿砷标准物质稳定性 1220 第三节 产品与设备兼容性说明 1231 一、 进样针与AFS230E适配性 1231 二、 泵管与AFS230E兼容性 1243 三、 电极与DZS -708适配性 1251 第四节 产品实用性优化建议 1261 一、 检测类产品实用性 1261 二、 培养类产品实用性 1269 三、 分离类产品实用性 1283 第五节 产品技术成熟度证明 1292 一、 检测试剂盒技术成熟度 1292 二、 色谱柱技术成熟度 1306 三、 标准物质技术成熟度 1317 第六节 产品绿色环保性说明 1323 一、 检测试剂盒环保属性 1323 二、 标准物质环保特性 1328 三、 电极环保说明 1335 第七节 制作工艺先进性描述 1340 一、 试剂盒自动化封装工艺 1340 二、 标准物质冻干与分装工艺 1354 三、 塑料制品一体成型工艺 1375 第八节 质量保证承诺内容 1392 一、 质量保证期承诺 1392 二、 退换货机制承诺 1399 三、 技术支持响应承诺 1403 第九节 质量管理体系说明 1414 一、 ISO9001质量管理体系 1414 二、 ISO13485质量管理体系 1423 三、 全链条质量控制节点 1428 第十节 质量管理制度介绍 1435 一、 原材料入库检验制度 1435 二、 过程质量巡检制度 1444 三、 成品出库抽检制度 1454 第五章 应急处理预案 1468 第一节 运输损坏处理措施 1468 一、 运输风险应对措施 1468 二、 运输资源调配机制 1479 三、 快速理赔与更换流程 1492 四、 受损物品反馈流程 1501 第二节 使用故障处理方案 1511 一、 试剂异常结果处理 1511 二、 配套耗材中断处理 1519 三、 技术支持热线服务 1532 四、 库存周转样品更换 1537 技术指标响应程度 试剂盒技术参数响应 盐碘试剂盒国标法直接滴定法 配套国标法直接滴定 遵循国标规范 试剂精准配比 按照国标法直接滴定的严格要求,对盐碘试剂盒中的试剂进行精准配比。精确把控试剂的浓度与用量,是保证滴定反应顺利进行的基础。通过精准的配比,能够使滴定反应更加稳定和准确,有效避免因试剂配比不当而导致的误差,进而提高检测结果的重复性和准确性,为盐碘含量的检测提供可靠的数据支持。 在实际操作中,会采用高精度的称量设备和先进的配制工艺,确保每一份试剂的浓度和用量都能严格符合国标要求。同时,对配制好的试剂进行严格的质量检测,包括浓度测定、纯度分析等,只有检测合格的试剂才能投入使用。此外,还会建立完善的试剂配制记录和追溯体系,以便对试剂的质量和使用情况进行全程监控和管理。 为了进一步提高试剂配比的精准度,会定期对操作人员进行专业培训,使其熟悉国标法直接滴定的要求和操作规范。同时,引入先进的自动化配制设备,减少人为因素对试剂配比的影响,提高配制效率和准确性。通过这些措施,确保盐碘试剂盒中的试剂能够满足国标法直接滴定的要求,为盐碘检测提供可靠的技术支持。 规范操作流程 操作步骤 具体要求 准备工作 操作人员需穿戴好实验服、手套等防护用品,检查滴定管、移液管等仪器设备是否干净、完好。准备好盐碘样品、试剂和标准溶液,并确保其符合国标要求。 样品处理 按照规定的方法对盐碘样品进行处理,如溶解、稀释等,确保样品均匀、稳定。处理过程中要严格控制温度、时间等条件,避免样品损失或污染。 滴定操作 将处理好的样品溶液置于滴定杯中,加入适量的指示剂。用滴定管缓慢滴加标准溶液,同时不断搅拌溶液,观察溶液颜色的变化。接近滴定终点时,要逐滴加入标准溶液,直至溶液颜色发生明显变化且在半分钟内不褪色。 数据记录与处理 准确记录滴定消耗的标准溶液体积,根据滴定结果计算盐碘含量。对测量数据进行多次平行测定,取平均值作为最终结果。同时,对测量结果进行不确定度分析,评估测量结果的可靠性。 清洗与整理 滴定结束后,及时清洗滴定管、移液管等仪器设备,并将其妥善保管。清理实验台面,保持实验室整洁。 科学判断终点 采用科学的方法判断滴定终点,确保与国标规定的标准保持高度一致。在滴定过程中,通过观察溶液颜色变化、电位变化等多个关键指标,能够准确确定滴定终点。溶液颜色的变化是判断终点的直观依据,而电位变化则能从更精确的角度反映反应的进行程度。通过综合运用这些指标,可以有效避免因单一指标判断不准确而导致的误差。 为了提高判断终点的准确性,会对判断终点的方法进行不断的验证和优化。利用先进的仪器设备对溶液的颜色和电位变化进行实时监测和分析,建立科学的判断模型。同时,定期对操作人员进行培训,使其熟练掌握判断终点的方法和技巧。此外,还会进行大量的实验研究,对比不同判断方法的准确性和可靠性,选择最优的方法应用于实际检测中。 在实际操作中,会严格按照验证和优化后的方法进行判断。在滴定接近终点时,放慢滴定速度,仔细观察溶液的变化情况。当溶液颜色或电位达到设定的标准时,立即停止滴定,确保滴定终点的判断准确无误。通过这些措施,提高了盐碘检测的准确性和可靠性,为盐业生产和质量监管提供了有力的技术保障。 适配滴定要求 快速反应特性 盐碘试剂盒中的试剂具有快速反应的显著特性,能够在滴定过程中迅速与滴定剂发生反应。这种快速反应能力大大缩短了反应时间,有效提高了检测效率,能够很好地满足实际检测工作的紧迫需求。在实际应用中,对于大量盐碘样品的检测,快速反应特性可以使检测周期大幅缩短,提高工作效率。 为了进一步增强试剂的反应活性,会对试剂配方进行持续优化。通过深入研究化学反应原理和试剂的性能特点,筛选出最适合的化学成分和配比。同时,采用先进的生产工艺和技术,确保试剂的纯度和活性。在优化过程中,会进行大量的实验和测试,对比不同配方和工艺下试剂的反应速度和效果,不断调整和改进,以达到最佳的反应性能。 此外,还会对试剂的储存条件和稳定性进行研究,确保试剂在储存和运输过程中能够保持良好的反应活性。通过合理的包装设计和储存建议,减少外界因素对试剂性能的影响。定期对试剂进行质量检测,确保其在有效期内始终具备快速反应的特性。通过这些措施,保证了盐碘试剂盒能够高效、准确地完成盐碘检测任务。 误差控制措施 采取有效的误差控制措施,全面减少滴定过程中的误差。对试剂的纯度、稳定性等关键因素进行严格控制,从源头上降低误差的产生。在试剂的采购和生产过程中,选择优质的原材料,采用先进的生产工艺和质量检测手段,确保试剂的纯度和稳定性符合要求。对试剂的储存和运输条件进行严格管理,避免试剂受到污染或变质。 在滴定操作中,采用多次测量取平均值的科学方法,有效提高检测结果的精度。多次测量可以减少单次测量的偶然性误差,使检测结果更加接近真实值。同时,在测量过程中,严格控制操作条件和环境因素,如温度、湿度、滴定速度等,确保每次测量的条件一致。对测量设备进行定期校准和维护,保证其准确性和可靠性。 此外,还会建立完善的质量控制体系,对整个检测过程进行全程监控和管理。对检测数据进行实时分析和评估,及时发现和纠正可能出现的误差。定期对操作人员进行培训和考核,提高其操作技能和质量意识。通过这些综合措施,有效控制了滴定过程中的误差,提高了盐碘检测结果的准确性和可靠性。 提高检测精度 措施 具体内容 优化试剂盒设计 采用先进的材料和工艺,优化试剂盒的内部结构和布局,减少试剂的残留和交叉污染,提高检测的准确性。 选择优质试剂 对试剂的原材料进行严格筛选和检验,选择纯度高、稳定性好的试剂,确保检测结果的可靠性。 引入先进技术 采用先进的检测技术和设备,如高精度的滴定仪、先进的光谱分析技术等,提高检测的灵敏度和准确性。 质量控制与验证 建立完善的质量控制体系,对检测结果进行多次验证和比对,确保检测精度符合国标要求。定期参加能力验证活动,与其他实验室进行比对,不断提高检测水平。 持续改进与创新 关注行业最新动态和技术发展趋势,不断改进检测方法和技术,提高检测精度的稳定性和可靠性。 保障检测效果 准确反映含量 盐碘试剂盒能够准确反映盐碘的实际含量,为实际应用提供可靠的数据支持。通过与标准物质进行严格比对,验证检测结果的准确性。在检测过程中,使用经过国家权威机构认证的标准物质,按照规定的方法进行操作和比对,确保检测结果与标准值的偏差在允许范围内。对检测结果进行深入的分析和处理,采用科学的统计方法和质量控制手段,排除可能的干扰因素,确保结果的可靠性。 为了保证试剂盒的准确性和可靠性,会定期对其进行校准和验证。建立完善的校准体系,按照规定的周期和方法对试剂盒进行校准,确保其性能稳定。同时,对校准过程进行详细记录和管理,以便追溯和查询。此外,还会对检测环境和条件进行严格控制,避免外界因素对检测结果的影响。 在实际应用中,盐碘试剂盒的准确检测结果对于盐业生产、质量监管和公众健康保障具有重要意义。能够帮助企业准确控制盐碘的添加量,保证产品质量符合国家标准;为监管部门提供科学依据,加强对盐业市场的监管力度;为公众提供安全、健康的食盐产品,保障公众的身体健康。 提供决策依据 准确的盐碘检测结果能够为相关决策提供可靠依据。在盐业生产领域,通过准确的检测结果,可以合理调整盐碘的添加量,保证产品质量的稳定性和一致性。根据不同地区的碘缺乏情况和市场需求,科学制定盐碘的添加标准,提高产品的适用性和竞争力。在质量监管方面,检测结果可以作为判断食盐是否合格的重要依据,加强对盐业市场的监管力度,保障消费者的合法权益。 在公众健康保障方面,准确的盐碘检测结果能够为制定科学的碘营养政策提供数据支持。了解不同地区人群的碘营养状况,及时调整碘摄入策略,预防碘缺乏病和碘过量等问题的发生。同时,为医疗机构提供准确的诊断依据,帮助医生更好地治疗与碘相关的疾病。 为了确保检测结果能够有效为决策提供依据,会建立完善的数据管理和分析系统。对检测数据进行及时、准确的记录和整理,运用先进的数据分析方法和工具,挖掘数据背后的潜在信息。与相关部门和机构保持密切的沟通和合作,及时将检测结果反馈给决策层,为决策提供科学、可靠的支持。 评估验证质量 评估方法 具体内容 内部质量控制 建立完善的内部质量控制体系,定期对盐碘检测效果进行评估和验证。采用标准物质比对、重复检测、回收率试验等方法,确保检测结果的准确性和可靠性。 外部比对验证 定期参加能力验证活动和实验室间比对,与其他权威实验室进行检测结果的比对。通过与同行的交流和学习,发现自身存在的问题和不足,及时进行改进和提高。 方法验证与优化 对检测方法进行定期验证和优化,确保其符合最新的国家标准和行业要求。采用新的技术和方法,提高检测的灵敏度、准确性和特异性。 数据分析与评估 对检测数据进行深入分析和评估,运用统计方法和质量控制工具,监控检测过程的稳定性和可靠性。及时发现异常数据和趋势,采取相应的措施进行处理。 持续改进措施 根据评估验证结果,及时制定和实施改进措施,不断提高检测质量和水平。加强人员培训和管理,提高操作人员的专业素质和技能。 100份每盒规格 规格符合需求 满足检测用量 检测场景 用量分析 优势体现 实验室日常检测 在实验室的日常盐碘检测工作中,每天可能需要对多个批次的盐样品进行检测。100份每盒的规格能够满足一定时期内的检测用量需求,无需频繁补充试剂,保证检测工作的连续性。 避免因试剂短缺而导致检测工作中断,提高了工作效率。同时,减少了因频繁采购和更换试剂可能带来的误差和成本增加。 大规模抽检 在进行大规模的盐碘抽检时,需要对大量的盐样品进行快速检测。100份每盒的规格可以满足集中检测的需求,使检测工作能够高效、有序地进行。 提高了大规模抽检的效率和准确性,为监管部门及时掌握盐碘含量情况提供了有力支持。 应急检测 在突发情况下,如食品安全事件或公共卫生应急响应中,需要快速对盐碘含量进行检测。100份每盒的规格能够在短时间内提供足够的检测试剂,满足应急检测的紧急需求。 为应急决策提供了及时、准确的检测数据,有助于快速采取措施保障公众健康。 减少采购麻烦 优势方面 具体说明 降低采购频率 采用100份每盒的规格,减少了频繁采购的次数。相比于小包装规格,无需每周或每月都进行采购,节省了采购人员的时间和精力。 降低采购成本 批量采购100份每盒的盐碘试剂盒,通常可以获得更优惠的价格。同时,减少了采购过程中的运输、管理等成本,降低了整体采购成本。 提高工作效率 减少了采购环节的繁琐流程,使采购人员能够将更多的时间和精力投入到其他重要工作中。同时,稳定的试剂供应也保证了检测工作的顺利进行,提高了整体工作效率。 建立长期合作关系 与供应商建立长期稳定的合作关系,确保试剂的及时供应和质量稳定。长期合作还可以获得更好的售后服务和技术支持,为检测工作提供保障。 便于库存管理 100份每盒的规格便于库存管理,能够清晰掌握库存数量。在库存管理中,按照先进先出的原则进行操作,保证试剂的质量和有效期。将先入库的试剂优先使用,避免试剂过期浪费。定期对库存进行全面盘点和清理,检查试剂的有效期、质量状况等。对于临近有效期或质量有问题的试剂,及时进行处理,确保库存试剂的有效性和安全性。 为了提高库存管理的效率和准确性,会采用信息化的库存管理系统。通过该系统,可以实时监控库存数量、出入库情况、有效期等信息,方便管理人员进行查询和统计。同时,系统还可以设置库存预警功能,当库存数量低于设定的阈值时,及时提醒管理人员进行采购补充。 此外,合理规划库存空间和布局也是库存管理的重要环节。将不同规格和批次的试剂进行分类存放,便于查找和取用。保持库存环境的整洁和适宜,避免试剂受到损坏和污染。通过这些措施,提高了库存管理的水平,降低了库存成本,保证了盐碘检测工作的顺利进行。 包装合理设计 保护试剂安全 包装措施 作用说明 选用防震材料 采用防震性能良好的包装材料,如泡沫、海绵等,对盐碘试剂盒进行包裹和填充。在运输过程中,能够有效缓冲外界的冲击力,减少试剂盒受到碰撞和震动的影响,保护试剂不受损坏。 抗压结构设计 设计具有抗压能力的包装结构,如采用坚固的纸盒或塑料盒,确保在堆叠和挤压的情况下,试剂盒不会变形或破裂。对包装的边角进行加固处理,提高其抗压强度。 密封防护处理 对包装进行密封处理,防止灰尘、水分和其他污染物进入试剂盒内部。采用密封胶条、密封盖等方式,确保包装的密封性良好。同时,在包装内部放置干燥剂等防潮物品,进一步保护试剂的稳定性。 运输加固措施 在运输过程中,对包装进行额外的加固处理,如使用打包带、缠绕膜等进行捆绑和固定。确保试剂盒在运输过程中的稳定性,减少因颠簸和晃动而导致的损坏风险。 确保试剂稳定 包装特性 作用机制 保障效果 良好的密封性 包装材料具有良好的密封性能,能够有效阻止空气、水分和氧气等进入试剂盒内部。防止试剂与外界环境发生化学反应,避免试剂受潮、氧化等现象的发生,保证试剂的化学稳定性。 确保试剂在储存和运输过程中性能稳定,延长试剂的有效期,提高检测结果的准确性和可靠性。 防潮性能 包装材料采用防潮设计,如使用防潮膜、铝箔等材质。能够有效阻隔水分的侵入,保持试剂的干燥状态。特别是在潮湿的环境中,防潮包装能够保护试剂不受影响,确保其性能稳定。 避免试剂因受潮而失效或变质,减少因环境因素导致的检测误差。 遮光性能 部分试剂对光线敏感,光照可能会导致试剂分解或变质。包装材料具有良好的遮光性能,能够有效阻挡光线的照射,保护试剂不受光的影响。 保证试剂的稳定性和活性,提高检测结果的准确性。 密封性检测与验证 对包装的密封性进行严格的检测和验证,采用专业的检测设备和方法,确保包装的密封性能符合要求。定期对包装进行抽检,及时发现和处理密封不良的问题。 确保每一个试剂盒的包装都能有效保护试剂的稳定性,为检测工作提供可靠的保障。 标注产品信息 在包装上标注清晰的产品信息,包括产品名称、规格、有效期等。这些信息能够便于用户识别和使用,避免因信息不清而导致的误操作。明确的产品名称和规格可以让用户快速找到所需的试剂,提高工作效率。标注有效期可以提醒用户及时使用试剂,避免使用过期试剂而影响检测结果。 除了基本信息外,还会在包装上标注详细的使用说明和注意事项。使用说明会详细介绍试剂的使用方法、操作步骤、储存条件等内容,帮助用户正确使用试剂。注意事项会提醒用户在使用过程中需要注意的安全问题和特殊要求,如避免接触皮肤和眼睛、防止试剂泄漏等。 为了确保用户能够清晰地看到和理解这些信息,会采用清晰、醒目的字体和颜色进行标注。同时,会对标注内容进行审核和校对,确保信息的准确性和完整性。在产品更新或改进时,及时更新包装上的信息,保证用户能够获取到最新的产品信息。通过这些措施,提高了用户使用试剂的安全性和准确性。 利于使用操作 方便试剂取用 设计特点 优势体现 合理的取放方式设计 100份每盒的规格在设计时充分考虑了试剂的取放便利性。采用易于开启和关闭的包装方式,如翻盖式或推拉式设计,使用户能够轻松从盒中取出所需的试剂。同时,试剂在盒内的排列整齐有序,便于快速查找和取用。 减少取用难度 避免了因包装设计不合理而导致的取用困难问题。例如,不会出现试剂粘连、难以取出等情况,提高了取用的效率和准确性。特别是在紧急情况下,能够快速获取试剂,为检测工作争取时间。 提高检测进度 方便的试剂取用方式能够有效提高检测进度。减少了因取用试剂而浪费的时间,使检测人员能够更加专注于检测操作,提高了整体工作效率。在大规模检测或时间紧迫的情况下,这种优势更加明显。 减少操作复杂 该规格减少了盐碘检测操作的复杂性。不需要频繁更换试剂盒,降低了操作的难度和出错的概率。对于操作人员来说,只需要按照规定的方法从同一盒中取用试剂进行检测,无需在不同的试剂盒之间进行切换和调整,减少了操作的步骤和环节。 为了确保操作人员能够熟练掌握操作方法,会对其进行专业培训。培训内容包括试剂的使用方法、操作流程、注意事项等方面。通过培训,使操作人员熟悉检测流程和操作规范,提高操作的准确性和效率。同时,会提供详细的操作手册和视频教程,方便操作人员随时查阅和学习。 此外,还会不断优化操作流程,进一步简化操作步骤。通过引入先进的检测技术和设备,减少人工操作的环节,提高检测的自动化程度。在实际应用中,减少操作复杂性可以提高检测工作的质量和可靠性,为盐业生产和质量监管提供有力的支持。 提高工作效率 提高效率措施 具体作用 快速找到试剂 在使用过程中,100份每盒的规格便于快速找到所需的盐碘试剂。试剂在盒内的排列有序,并且包装上标注清晰的信息,使操作人员能够迅速定位到所需的试剂,减少了查找时间。 合理摆放设计 对试剂的摆放位置进行合理设计,根据使用频率和操作顺序进行布局。将常用的试剂放置在易于取用的位置,方便操作人员快速获取。同时,对不同规格和类型的试剂进行分类存放,便于管理和查找。 优化操作流程 通过优化操作流程,减少不必要的时间浪费。例如,对检测步骤进行简化和合并,提高操作的连贯性和效率。引入先进的检测设备和技术,实现检测过程的自动化和智能化,减少人工干预,提高检测速度。 人员培训与管理 对操作人员进行专业培训,提高其操作技能和效率。建立完善的绩效考核制度,激励操作人员提高工作效率。合理安排人员岗位和工作任务,充分发挥每个人的优势和潜力。 响应技术参数 参数完全匹配 遵循成分要求 盐碘试剂盒的试剂成分严格遵循招标要求的技术参数。对试剂的原料进行严格筛选和检验,是保证成分纯度和质量的关键。在原料采购过程中,选择具有良好信誉和质量保证的供应商,对原料进行多批次的检验和分析,确保其符合规定的标准。按照规定的配方进行精确生产,保证试剂的有效性和稳定性。在生产过程中,采用先进的生产工艺和设备,严格控制生产条件和参数,确保每一批次的试剂都能达到相同的质量水平。 为了确保试剂成分的质量和稳定性,会建立完善的质量控制体系。对生产过程中的每一个环节进行严格监控和管理,从原料采购、生产加工到成品检验,都有详细的记录和检测报告。定期对试剂进行质量抽检,及时发现和解决可能出现的问题。同时,对生产工艺进行不断优化和改进,提高试剂的质量和性能。 此外,还会与相关科研机构和专家进行合作,开展技术研发和创新。不断探索新的试剂配方和生产工艺,提高试剂的灵敏度、特异性和稳定性。通过这些措施,保证盐碘试剂
微生物等试剂耗材(五次).docx
下载提示

1.本文档仅提供部分内容试读;

2.支付并下载文件,享受无限制查看;

3.本网站所提供的标准文本仅供个人学习、研究之用,未经授权,严禁复制、发行、汇编、翻译或网络传播等,侵权必究;

4.左侧添加客服微信获取帮助;

5.本文为word版本,可以直接复制编辑使用。


这个人很懒,什么都没留下
未认证用户 查看用户
该文档于 上传
推荐文档
×
精品标书制作
百人专家团队
擅长领域:
工程标 服务标 采购标
16852
已服务主
2892
中标量
1765
平台标师
扫码添加客服
客服二维码
咨询热线:192 3288 5147
公众号
微信客服
客服