文库 服务类投标方案 农业服务

黄平县2025年耕地轮作项目投标方案.docx

DOCX   558页   下载963   2025-08-29   浏览65   收藏13   点赞934   评分-   339633字   128.00

AI慧写标书

十分钟千页标书高效生成

温馨提示:当前文档最多只能预览 15 页,若文档总页数超出了 15 页,请下载原文档以浏览全部内容。
黄平县2025年耕地轮作项目投标方案.docx 第1页
黄平县2025年耕地轮作项目投标方案.docx 第2页
黄平县2025年耕地轮作项目投标方案.docx 第3页
黄平县2025年耕地轮作项目投标方案.docx 第4页
黄平县2025年耕地轮作项目投标方案.docx 第5页
黄平县2025年耕地轮作项目投标方案.docx 第6页
黄平县2025年耕地轮作项目投标方案.docx 第7页
黄平县2025年耕地轮作项目投标方案.docx 第8页
黄平县2025年耕地轮作项目投标方案.docx 第9页
黄平县2025年耕地轮作项目投标方案.docx 第10页
黄平县2025年耕地轮作项目投标方案.docx 第11页
黄平县2025年耕地轮作项目投标方案.docx 第12页
黄平县2025年耕地轮作项目投标方案.docx 第13页
黄平县2025年耕地轮作项目投标方案.docx 第14页
黄平县2025年耕地轮作项目投标方案.docx 第15页
剩余543页未读, 下载浏览全部

开通会员, 优惠多多

6重权益等你来

首次半价下载
折扣特惠
上传高收益
特权文档
AI慧写优惠
专属客服
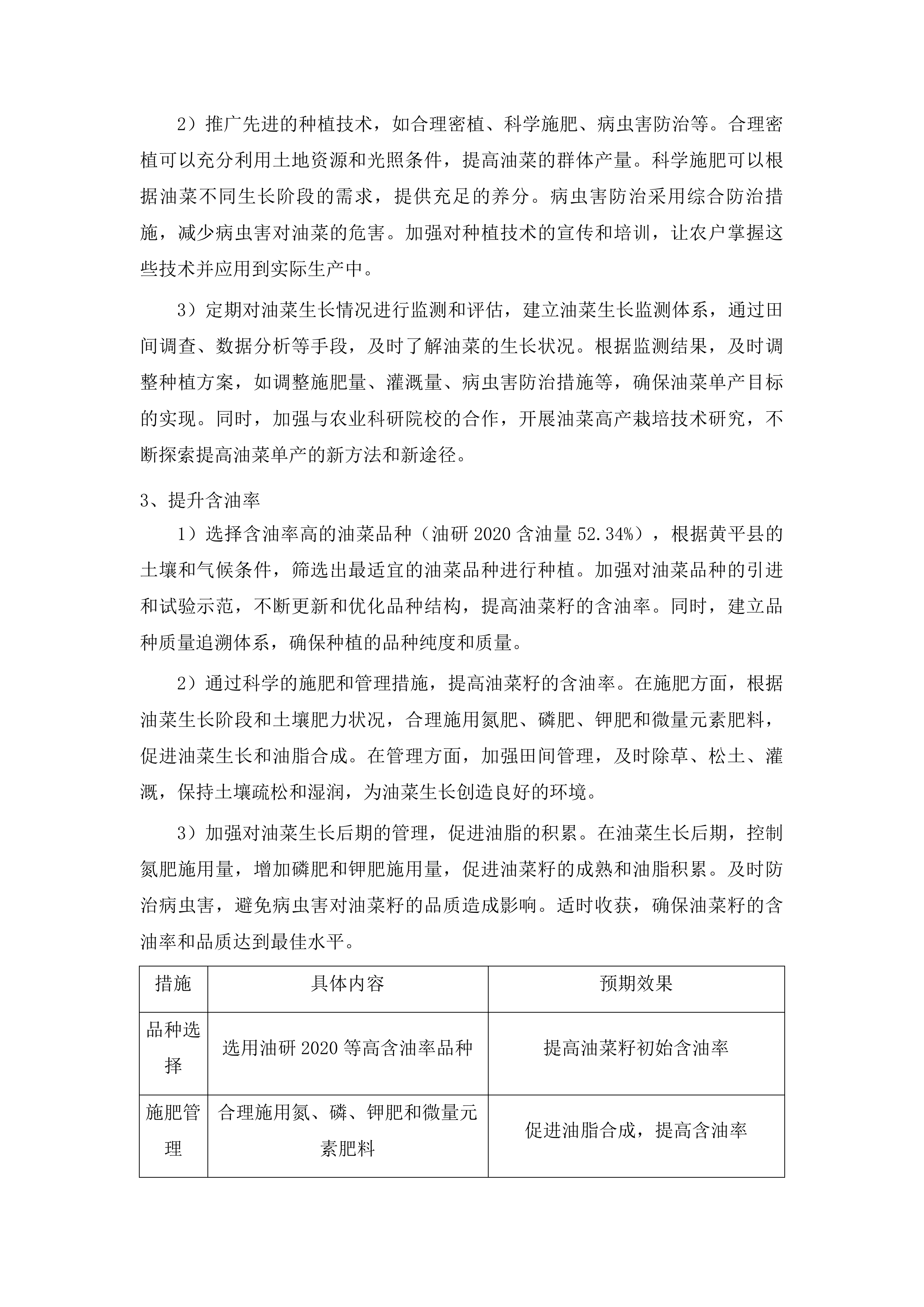
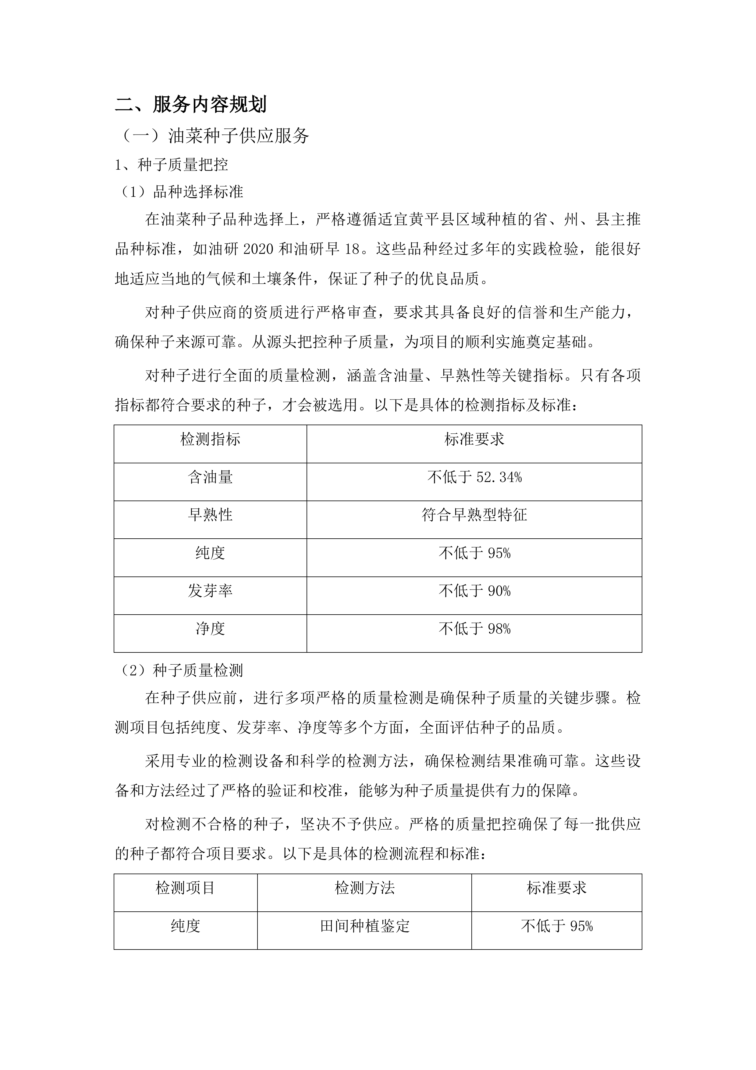
黄平县2025年耕地轮作项目投标方案 第一章 服务方案 5 第一节 服务方案完整性 5 一、 服务目标设定 5 二、 服务内容规划 12 三、 服务流程设计 30 第二节 服务方案合理性 42 一、 黄平县农业服务机制 42 二、 服务人员职责分工 57 三、 专项服务支持措施 74 第三节 服务方案实施性 80 一、 服务响应机制建设 80 二、 服务监督反馈机制 101 三、 应急预案制定 113 第二章 供货方案 127 第一节 储存与运输方案 127 一、 油菜种子储存环境控制 127 二、 复合肥运输安全保障 149 第二节 货物发运计划 160 一、 分批次发运时间规划 160 二、 运输路线应急保障 172 第三节 质量保证措施 180 一、 油菜种子质量合规性 180 二、 复合肥品质追溯体系 195 第四节 响应时间安排 209 一、 订单处理快速响应 209 二、 突发情况应急处置 231 第五节 计划与执行措施 252 一、 供货总计划管理 252 二、 供货连续性保障 267 第三章 质量与检测标准 286 第一节 质量标准依据 286 一、 油菜品种区域适应性要求 286 二、 复合肥技术参数标准 292 第二节 检测项目与方法 297 一、 油菜种子检测指标体系 297 二、 复合肥质量检测项目 308 三、 第三方检测实施要求 314 第三节 质量保障措施 323 一、 产品资质文件管理 323 二、 质量追溯体系建设 336 三、 技术服务与售后保障 340 第四章 运输要求 353 第一节 运输方案制定 353 一、 油研2020运输规划 353 二、 油研早18配送方案 363 三、 复合肥运输安排 385 第二节 货物包装与装卸 402 一、 油研2020包装工艺 402 二、 油研早18包装处理 419 三、 复合肥包装规范 423 四、 装卸作业管理 430 第三节 运输过程管理 449 一、 交通法规执行方案 449 二、 货物质量保障措施 455 三、 包装状态监控机制 473 第四节 响应时间控制 483 一、 货物调配响应机制 483 二、 运输时效管理计划 496 三、 应急响应保障体系 507 第五节 暗标格式执行 523 一、 正文格式规范 523 二、 标题格式要求 538 三、 图表文字规范 542 四、 页面格式控制 546 服务方案 服务方案完整性 服务目标设定 黄平县轮作项目总体目标 实现耕地合理轮作 1)依据黄平县当地农业种植特点和土壤状况,深入分析不同区域的土壤肥力、酸碱度、质地等因素,结合油菜生长特性,科学规划油菜与其他作物的轮作模式。通过合理安排轮作顺序和时间,使土壤中的养分得到均衡利用,提升土壤肥力和土地利用率。例如,在肥力较高的区域,可以适当增加油菜的种植比例;在肥力较低的区域,则可以先种植一些绿肥作物,改善土壤结构后再进行油菜种植。 2)确保轮作计划符合黄平县2025年耕地轮作项目的整体要求,充分考虑项目的目标、任务和政策导向,与当地农业发展规划相衔接。加强与相关部门的沟通协调,争取政策支持和资源保障,促进农业可持续发展。同时,注重生态环境保护,采用绿色、环保的种植方式,减少对土壤和环境的污染。 3)通过合理轮作,改变病虫害的生存环境,减少病虫害的发生。不同作物对病虫害的抗性不同,轮作可以避免单一作物连作导致的病虫害积累。同时,降低农药使用量,采用生物防治、物理防治等绿色防控技术,保障农产品质量安全。加强对病虫害的监测和预警,及时采取有效的防治措施,确保油菜生长健康。 保障物资稳定供应 1)按照项目要求,建立完善的物资采购和供应体系,确保及时、准确地提供适宜黄平县区域种植的油菜种子(油研2020、油研早18)和复合肥。与优质的种子供应商和肥料生产企业建立长期合作关系,保证物资的质量和供应稳定性。加强对物资采购过程的管理,严格把控物资的质量检验和验收环节,确保所供物资符合国家标准和项目招标文件要求。 2)对所供物资进行严格的质量检测和监控,确保其质量符合国家标准和项目招标文件要求。建立物资质量追溯体系,对物资的采购、运输、储存、使用等环节进行全程记录,以便在出现质量问题时能够及时追溯和处理。定期对物资质量进行抽检,发现问题及时整改,确保满足黄平县耕地轮作项目的需求。 3)建立稳定的物资供应渠道,制定应急预案,应对可能出现的供应风险。加强与供应商的沟通协调,及时了解物资供应情况,提前做好物资储备和调配工作。在遇到自然灾害、市场波动等突发情况时,能够迅速启动应急预案,保障项目的顺利进行。同时,加强对物资库存的管理,合理控制库存水平,避免物资积压和浪费。 推动农业技术应用 1)向黄平县农户推广先进的油菜种植和复合肥施用技术,通过举办培训班、发放技术资料、现场示范等方式,让农户了解和掌握这些技术。邀请农业专家和技术人员深入田间地头,为农户提供面对面的技术指导和服务。同时,结合黄平县的实际情况,对先进技术进行本地化改良和创新,提高技术的适用性和有效性。 2)开展技术培训和指导活动,根据农户的需求和实际情况,制定个性化的培训方案。培训内容包括油菜种植技术、复合肥施用技术、病虫害防治技术等方面。通过培训,帮助农户掌握科学的种植和施肥方法,提升农业生产效率。定期对农户进行技术回访,了解技术应用情况,及时解决农户在生产过程中遇到的问题。 3)促进农业新技术在黄平县的应用和推广,建立农业新技术示范基地,展示新技术的应用效果和优势。鼓励农户积极参与新技术的应用和推广,对应用新技术取得良好效果的农户给予奖励和支持。加强与科研院校的合作,引进和推广最新的农业科研成果,推动当地农业现代化发展。 油菜种植产量提升目标 提高种子发芽率 1)选用优质的油菜种子(油研2020、油研早18),从正规渠道采购种子,确保种子的纯度、净度、发芽率等指标符合行业标准。对种子进行严格的质量检测,筛选出饱满、无病虫害的种子进行播种。同时,建立种子质量追溯体系,确保种子来源可查、质量可控。 2)通过科学的种子处理和储存方法,保持种子的活力。在播种前,对种子进行晒种、浸种、拌种等处理,提高种子的发芽率和抗逆性。储存种子时,要注意控制温度、湿度和通风条件,避免种子受潮、发霉和虫害。定期对种子进行检查和更新,确保种子的质量和活力。 3)在播种前,为农户提供种子处理技术指导,根据黄平县的气候和土壤条件,制定合理的种子处理方案。指导农户掌握正确的晒种、浸种、拌种方法和时间,确保种子在适宜的条件下发芽生长。同时,提供种子催芽设备和技术支持,帮助农户提高种子发芽率。 增加单产水平 1)根据黄平县的土壤和气候条件,制定合理的油菜种植方案。深入分析土壤肥力、酸碱度、质地等因素,结合油菜生长特性,确定适宜的种植密度、施肥量、灌溉量等参数。根据不同区域的气候特点,合理安排播种时间和收获时间,确保油菜生长周期与气候条件相匹配。 2)推广先进的种植技术,如合理密植、科学施肥、病虫害防治等。合理密植可以充分利用土地资源和光照条件,提高油菜的群体产量。科学施肥可以根据油菜不同生长阶段的需求,提供充足的养分。病虫害防治采用综合防治措施,减少病虫害对油菜的危害。加强对种植技术的宣传和培训,让农户掌握这些技术并应用到实际生产中。 3)定期对油菜生长情况进行监测和评估,建立油菜生长监测体系,通过田间调查、数据分析等手段,及时了解油菜的生长状况。根据监测结果,及时调整种植方案,如调整施肥量、灌溉量、病虫害防治措施等,确保油菜单产目标的实现。同时,加强与农业科研院校的合作,开展油菜高产栽培技术研究,不断探索提高油菜单产的新方法和新途径。 提升含油率 1)选择含油率高的油菜品种(油研2020含油量52.34%),根据黄平县的土壤和气候条件,筛选出最适宜的油菜品种进行种植。加强对油菜品种的引进和试验示范,不断更新和优化品种结构,提高油菜籽的含油率。同时,建立品种质量追溯体系,确保种植的品种纯度和质量。 2)通过科学的施肥和管理措施,提高油菜籽的含油率。在施肥方面,根据油菜生长阶段和土壤肥力状况,合理施用氮肥、磷肥、钾肥和微量元素肥料,促进油菜生长和油脂合成。在管理方面,加强田间管理,及时除草、松土、灌溉,保持土壤疏松和湿润,为油菜生长创造良好的环境。 3)加强对油菜生长后期的管理,促进油脂的积累。在油菜生长后期,控制氮肥施用量,增加磷肥和钾肥施用量,促进油菜籽的成熟和油脂积累。及时防治病虫害,避免病虫害对油菜籽的品质造成影响。适时收获,确保油菜籽的含油率和品质达到最佳水平。 措施 具体内容 预期效果 品种选择 选用油研2020等高含油率品种 提高油菜籽初始含油率 施肥管理 合理施用氮、磷、钾肥和微量元素肥料 促进油脂合成,提高含油率 田间管理 及时除草、松土、灌溉 为油菜生长创造良好环境,利于油脂积累 后期管理 控制氮肥,增加磷钾肥,防治病虫害 促进油脂积累,保障油菜籽品质 复合肥施用效率目标 精准施肥指导 1)根据黄平县土壤肥力状况和油菜生长需求,为农户提供精准的复合肥施用方案。对黄平县不同区域的土壤进行全面检测和分析,了解土壤中氮、磷、钾等养分含量和分布情况。结合油菜生长的不同阶段和产量目标,制定个性化的施肥方案,明确施肥时间、施肥量和施肥方法。 2)开展土壤检测和分析工作,建立土壤养分数据库。采用先进的检测技术和设备,准确测定土壤中养分含量。定期对土壤进行监测,及时掌握土壤养分变化情况。根据土壤检测结果,调整施肥配方,确保施肥的精准性和有效性。 3)指导农户按照施肥方案进行施肥,避免盲目施肥和过度施肥。通过举办培训班、发放宣传资料、现场指导等方式,向农户普及复合肥施用知识和技术。帮助农户掌握正确的施肥时间、施肥量和施肥方法,提高施肥效率。同时,加强对施肥过程的监督和检查,确保农户按照施肥方案进行操作。 提高肥料利用率 1)推广先进的施肥技术,如深施、分层施肥等。深施可以将肥料施入土壤深层,减少肥料的挥发和流失,提高肥料利用率。分层施肥可以根据油菜根系的分布特点,将肥料分层施入土壤中,使根系能够充分吸收养分。加强对施肥技术的宣传和培训,让农户掌握这些技术并应用到实际生产中。 2)选用优质的复合肥(N:P:K=15:15:15),确保肥料的有效性和养分含量。从正规渠道采购复合肥,严格把控肥料质量。对复合肥进行质量检测,确保其养分含量符合国家标准和项目要求。同时,建立肥料质量追溯体系,确保肥料来源可查、质量可控。 3)加强对施肥过程的管理和监督,制定施肥操作规程,明确施肥的时间、地点、方法和用量。加强对农户的施肥指导和培训,提高农户的施肥技术水平。定期对施肥效果进行评估和监测,及时调整施肥方案,避免肥料的浪费和流失。 减少环境污染 1)合理控制复合肥的施用量,根据土壤肥力状况和油菜生长需求,精确计算施肥量,避免过量施肥。过量施肥不仅会造成肥料浪费,还会导致土壤污染和水体富营养化。采用测土配方施肥技术,根据土壤检测结果和油菜生长需求,制定合理的施肥方案,提高肥料利用率,减少肥料对土壤和环境的污染。 2)推广有机肥料和生物肥料的使用,降低化学肥料的依赖。有机肥料和生物肥料具有营养丰富、肥效持久、改善土壤结构等优点,可以减少化学肥料的使用量。加强对有机肥料和生物肥料的宣传和推广,让农户了解其优点和使用方法。同时,鼓励农户采用绿肥种植、秸秆还田等方式,增加土壤有机质含量,改善土壤质量。 3)加强对施肥后的土壤和水质监测,建立土壤和水质监测体系,定期对土壤和水质进行检测和分析。及时掌握土壤和水质的变化情况,发现问题及时采取措施进行处理。加强对农户的环保宣传和教育,提高农户的环保意识,引导农户采用绿色、环保的施肥方式。 服务质量保障目标 专业服务团队 1)组建专业的服务团队,团队成员包括农业专家、技术人员、农艺师等,具备丰富的农业知识和实践经验。明确团队成员的职责和分工,制定团队管理制度和工作流程,确保团队高效运作。为黄平县耕地轮作项目提供全方位的技术支持和服务,包括项目规划、技术指导、培训咨询等。 2)服务团队成员具备丰富的农业知识和实践经验,能够熟练掌握油菜种植和复合肥施用技术。定期组织团队成员参加培训和学习,不断更新知识和技能。鼓励团队成员开展科研和创新活动,提高团队的技术水平和服务能力。同时,加强与国内外农业科研机构的合作与交流,引进先进的技术和理念。 3)定期对服务团队进行培训和考核,制定培训计划和考核标准。培训内容包括农业新技术、新政策、服务意识等方面,考核内容包括专业知识、实践技能、服务态度等方面。通过培训和考核,提高团队的专业素质和服务水平,确保服务质量。建立激励机制,对表现优秀的团队成员给予奖励和表彰。 及时响应服务 1)建立快速响应机制,设立专门的服务热线和投诉渠道,确保农户的咨询和问题能够得到及时处理。制定服务响应时间标准,明确在接到农户咨询和问题后,应在规定的时间内给予回复。加强对服务热线和投诉渠道的管理,确保信息畅通。 2)承诺在规定的时间内到达服务现场,根据黄平县的地理分布和交通状况,合理安排服务人员和车辆。制定应急预案,应对突发情况,确保在遇到恶劣天气、交通拥堵等情况下,也能够按时到达服务现场。为农户提供现场服务和技术指导,帮助农户解决实际问题。 3)开通服务热线,方便农户随时联系服务团队。安排专人负责接听服务热线,记录农户的咨询和问题,并及时转交给相关人员处理。建立服务热线回访制度,对农户的咨询和问题处理情况进行跟踪和回访,确保服务的及时性和有效性。同时,通过服务热线收集农户的意见和建议,不断改进服务工作。 客户满意度提升 1)定期对农户进行满意度调查,设计科学合理的调查问卷,内容包括服务质量、技术水平、响应速度等方面。采用多种调查方式,如问卷调查、电话访谈、现场访谈等,确保调查结果的真实性和可靠性。了解农户对服务的需求和意见,为改进服务提供依据。 2)根据调查结果,及时调整服务方案和措施。对农户反映的问题和建议进行认真分析和研究,制定针对性的改进措施。加强对服务过程的管理和监督,确保改进措施得到有效落实。不断提高服务质量和客户满意度,赢得农户的信任和支持。 3)建立客户反馈机制,鼓励农户提出建议和意见。设立意见箱、电子邮箱等反馈渠道,方便农户随时反馈问题和建议。对农户提出的建议和意见进行及时回复和处理,让农户感受到被重视。根据农户的反馈,不断改进服务工作,提高服务水平。 服务内容规划 油菜种子供应服务 种子质量把控 品种选择标准 在油菜种子品种选择上,严格遵循适宜黄平县区域种植的省、州、县主推品种标准,如油研2020和油研早18。这些品种经过多年的实践检验,能很好地适应当地的气候和土壤条件,保证了种子的优良品质。 对种子供应商的资质进行严格审查,要求其具备良好的信誉和生产能力,确保种子来源可靠。从源头把控种子质量,为项目的顺利实施奠定基础。 对种子进行全面的质量检测,涵盖含油量、早熟性等关键指标。只有各项指标都符合要求的种子,才会被选用。以下是具体的检测指标及标准: 检测指标 标准要求 含油量 不低于52.34% 早熟性 符合早熟型特征 纯度 不低于95% 发芽率 不低于90% 净度 不低于98% 种子质量检测 在种子供应前,进行多项严格的质量检测是确保种子质量的关键步骤。检测项目包括纯度、发芽率、净度等多个方面,全面评估种子的品质。 采用专业的检测设备和科学的检测方法,确保检测结果准确可靠。这些设备和方法经过了严格的验证和校准,能够为种子质量提供有力的保障。 对检测不合格的种子,坚决不予供应。严格的质量把控确保了每一批供应的种子都符合项目要求。以下是具体的检测流程和标准: 检测项目 检测方法 标准要求 纯度 田间种植鉴定 不低于95% 发芽率 发芽试验 不低于90% 净度 净度分析 不低于98% 水分含量 烘干法 不高于12% 活力指数 活力测定 不低于80% 质量追溯体系 建立完善的种子质量追溯体系,对种子从采购到供应的全过程进行详细记录。记录内容包括种子的来源、采购时间、检测结果、运输过程等信息,确保每一批种子都有完整的追溯链条。 为每批种子提供唯一的质量追溯码,方便用户查询和管理。通过扫描追溯码,用户可以快速了解种子的详细信息,增加了种子质量的透明度和可信度。 一旦发现质量问题,能够迅速追溯到源头并采取相应措施。及时召回问题种子,避免对项目造成更大的损失。同时,对问题原因进行深入分析,总结经验教训,不断完善质量追溯体系。 种子包装服务 包装材料选择 选用符合国家标准的包装材料,确保种子在储存和运输过程中不受损坏。这些包装材料具备防潮、防晒、防虫等功能,能够有效保护种子的质量。 根据种子的特性和数量,选择合适的包装规格。对于不同品种和数量的种子,采用不同大小和材质的包装,以满足其特定的需求。 对包装材料的质量进行严格检测,确保其符合相关标准。以下是包装材料的具体要求和检测标准: 包装材料类型 特性要求 检测标准 塑料袋 防潮、防晒、防虫 厚度不低于0.05mm,密封性良好 纸盒 强度高、防潮 抗压强度不低于500N,含水率不高于12% 铝箔袋 避光、防潮 阻隔性良好,透氧率不高于10cm³/(m²·24h·0.1MPa) 包装标识规范 在种子包装上清晰标注品种、规格、生产日期、保质期等信息,方便用户识别和使用。这些信息准确无误,能够帮助用户正确选择和使用种子。 按照相关规定,标注种子的质量指标和使用说明。包括发芽率、纯度、净度等质量指标,以及播种方法、施肥建议等使用说明,为用户提供全面的指导。 确保包装标识的清晰度和准确性,避免因标识不清而导致的误解和误用。以下是包装标识的具体内容和要求: 标识内容 要求 品种名称 准确无误,与种子实际品种一致 规格 明确标注种子的重量、粒数等信息 生产日期 清晰可辨,格式为XXX年XXX月XXX日 保质期 标注有效期限,如XXX个月 质量指标 详细列出发芽率、纯度、净度等指标 使用说明 包括播种方法、施肥建议、病虫害防治等内容 包装质量检测 对包装后的种子进行质量检测,检查包装是否完好、标识是否清晰。通过严格的检测,确保每一个包装都符合要求,避免在运输和储存过程中出现问题。 对检测中发现的不合格包装,及时进行更换和处理。确保所有供应的种子包装都能提供良好的保护和准确的信息。 建立包装质量检测记录,对每一批次的检测结果进行详细记录。以便在需要时进行查询和追溯,不断提高包装质量。 种子供应计划 供应时间安排 根据黄平县2025年耕地轮作项目的实施计划,合理安排种子供应时间。确保种子在最合适的种植季节到达,满足项目的种植需求。 与采购人保持密切沟通,及时了解项目的实际进展情况。根据实际情况灵活调整供应计划,确保种子供应的及时性和准确性。 制定详细的供应时间表,明确每一批种子的供应日期和交付地点。提前做好准备工作,确保按时、按量供应种子。同时,预留一定的时间缓冲,以应对可能出现的突发情况。 供应数量确定 根据项目需求和种植面积,准确计算种子供应数量。充分考虑种子的发芽率、损耗率等因素,确保供应的种子数量足够满足种植需求。 预留一定的备用量,以应对可能出现的意外情况,如补种、自然灾害等。备用量的确定根据实际情况进行科学评估,确保在紧急情况下能够及时补充种子。 定期对种子库存进行盘点,实时掌握库存数量。根据库存情况及时调整采购计划,确保种子供应的连续性和稳定性。同时,避免库存积压,降低成本。 供应渠道管理 建立稳定的种子供应渠道,与优质的种子供应商建立长期合作关系。这些供应商具有良好的信誉和生产能力,能够提供高质量的种子,保障种子质量和供应稳定性。 对供应渠道进行定期评估和优化,不断提高供应效率和服务质量。评估内容包括供应商的交货及时性、种子质量稳定性、售后服务等方面。根据评估结果,及时调整合作策略,确保供应渠道的可靠性。 加强与供应商的沟通和协作,共同解决供应过程中出现的问题。建立有效的信息共享机制,及时了解种子的生产进度和供应情况。以下是供应渠道管理的具体措施和评估指标: 管理措施 评估指标 供应商资质审查 信誉评级、生产能力、质量控制体系 合同管理 交货期、质量标准、违约责任 定期评估 交货及时性、种子质量稳定性、售后服务满意度 优化调整 供应效率提升、成本降低、服务质量改善 复合肥配送服务 复合肥质量把控 产品质量标准 提供的复合肥为通用型(N:P:K=15:15:15),严格符合国家标准和行业要求。选用优质的原材料生产复合肥,保证产品质量稳定。 对复合肥进行全面的质量检测,涵盖养分含量、颗粒度等关键指标。只有各项指标都符合规定的产品,才会被选用。以下是具体的检测指标及标准: 检测指标 标准要求 总养分含量 不低于45% 颗粒度 1-4mm颗粒含量不低于90% 水分含量 不高于2% 酸碱度 pH值在6-8之间 质量检测流程 在复合肥采购前,对供应商进行严格的资质审查和产品质量评估。要求供应商具备相关的生产许可证和质量认证,确保其生产的复合肥符合标准。 到货后,进行抽样检测,包括化学分析、物理性能测试等。通过专业的检测设备和方法,准确测定复合肥的各项指标。 对检测结果进行严格审核,只有检测合格的复合肥才会被接收和使用。建立检测报告档案,对每一批次的检测结果进行详细记录,以便追溯和查询。 质量追溯体系 建立复合肥质量追溯体系,记录产品从生产到配送的全过程。包括原材料采购、生产工艺、质量检测、运输过程等信息,确保每一批复合肥都有完整的追溯链条。 为每批复合肥提供唯一的质量追溯码,方便用户查询和管理。通过扫描追溯码,用户可以快速了解复合肥的详细信息,增加了产品质量的透明度和可信度。 一旦发现质量问题,能够迅速追溯到源头并采取相应措施。及时召回问题产品,避免对项目造成更大的损失。同时,对问题原因进行深入分析,总结经验教训,不断完善质量追溯体系。 复合肥包装服务 包装材料选择 选用防潮、防晒、防腐蚀的包装材料,确保复合肥在储存和运输过程中质量不受影响。这些包装材料具备一定的强度和密封性,能够有效防止肥料泄漏。 根据复合肥的特性和数量,选择合适的包装规格。对于不同重量和用途的复合肥,采用不同大小和材质的包装,以满足其特定的需求。 对包装材料的质量进行严格检测,确保其符合相关标准。以下是包装材料的具体要求和检测标准: 包装材料类型 特性要求 检测标准 塑料编织袋 防潮、防晒、强度高 经纬密度不低于40×40根/100mm,断裂强力不低于500N 复合塑料袋 防潮、防腐蚀 厚度不低于0.1mm,热合强度不低于20N/15mm 铁桶 防腐蚀、密封性好 壁厚不低于1mm,密封性能良好 包装标识规范 在复合肥包装上清晰标注成分、含量、生产日期、保质期等信息,方便用户识别和使用。这些信息准确无误,能够帮助用户正确选择和使用复合肥。 按照相关规定,标注产品的使用说明和注意事项。包括施肥方法、用量建议、储存条件等内容,为用户提供全面的指导。 确保包装标识的清晰度和准确性,避免因标识不清而导致的误解和误用。以下是包装标识的具体内容和要求: 标识内容 要求 成分及含量 明确标注N、P、K等养分含量 生产日期 清晰可辨,格式为XXX年XXX月XXX日 保质期 标注有效期限,如XXX个月 使用说明 包括施肥方法、用量建议、适用作物等内容 注意事项 储存条件、防潮防晒等提示 包装质量检测 对包装后的复合肥进行质量检测,检查包装是否完好、标识是否清晰。通过严格的检测,确保每一个包装都符合要求,避免在运输和储存过程中出现问题。 对检测中发现的不合格包装,及时进行更换和处理。确保所有供应的复合肥包装都能提供良好的保护和准确的信息。 建立包装质量检测记录,对每一批次的检测结果进行详细记录。以便在需要时进行查询和追溯,不断提高包装质量。 复合肥配送计划 配送时间安排 根据项目需求和种植进度,合理安排复合肥配送时间。确保复合肥在合适的施肥时期到达,满足项目使用需求。 与采购人保持密切沟通,及时了解项目的实际进展情况。根据实际情况灵活调整配送计划,确保配送的及时性和准确性。 制定详细的配送时间表,明确每一批复合肥的配送日期和交付地点。提前做好准备工作,确保按时、按量配送复合肥。同时,预留一定的时间缓冲,以应对可能出现的突发情况。 配送路线规划 根据配送地点和交通状况,规划合理的配送路线。选择路况良好、运输距离短的路线,提高配送效率。 定期对配送路线进行评估和优化,根据实际路况和交通流量及时调整路线。确保配送安全和准时,降低运输成本。 以下是配送路线规划的具体考虑因素和评估指标: 考虑因素 评估指标 路况 道路平整度、拥堵情况 运输距离 实际里程数 交通流量 高峰时段、车流量大小 安全因素 事故发生率、道路设施状况 配送车辆管理 选用符合运输要求的车辆进行复合肥配送,确保车辆性能良好。车辆具备足够的承载能力和稳定性,能够安全、高效地运输复合肥。 对车辆进行定期维护和保养,保证运输安全。维护内容包括车辆的发动机、刹车系统、轮胎等关键部件。定期检查车辆的各项性能指标,及时发现和排除故障。 为车辆配备必要的防护设备,如防雨布、防滑链等,防止复合肥在运输过程中受到损坏。根据不同的天气和路况条件,合理使用防护设备,确保复合肥的质量不受影响。 种植技术指导服务 种植前技术指导 土壤检测与分析 对黄平县耕地的土壤进行全面的检测和分析,了解土壤肥力、酸碱度等关键指标。通过专业的检测设备和科学的分析方法,准确掌握土壤的状况。 根据检测结果,为种植户提供合理的施肥建议和土壤改良方案。针对不同的土壤条件,制定个性化的施肥配方和改良措施,帮助种植户优化土壤条件,提高油菜种植效果。 定期对土壤进行跟踪检测,评估施肥和改良措施的效果。根据检测结果及时调整方案,确保土壤质量不断改善。同时,为种植户提供持续的技术支持和指导,帮助他们科学种植油菜。 种子处理指导 指导种植户进行种子处理,包括选种、晒种、浸种等操作。选种时,帮助种植户选择适合当地种植的优良品种;晒种可以提高种子的发芽率;浸种能够促进种子的萌发和生长。 提供种子处理的正确方法和注意事项,提高种子发芽率和抗病能力。详细介绍每种处理方法的具体步骤和时间要求,以及在处理过程中需要注意的问题。 根据不同品种的种子特性,制定个性化的处理方案。针对油研2020和油研早18等不同品种的种子,采用不同的处理方法,确保种子能够充分发挥其优势。同时,定期对种子处理效果进行跟踪评估,及时调整处理方案。 种植规划建议 根据黄平县的气候、土壤等条件,为种植户提供合理的种植规划建议。包括种植密度、行距、株距等方面的指导,确保油菜生长空间合理。 结合项目需求和种植面积,制定科学的种植方案。充分考虑油菜的生长特点和市场需求,合理安排种植布局。以下是种植规划的具体建议和参数: 规划内容 建议参数 种植密度 根据品种和土壤肥力,每亩种植8000-12000株 行距 30-40cm 株距 15-20cm 种植方式 条播或撒播 种植中技术指导 施肥管理指导 根据油菜生长阶段和土壤肥力状况,指导种植户进行合理施肥。在不同的生长阶段,油菜对养分的需求不同,因此需要根据实际情况调整施肥方案。 提供复合肥和其他肥料的使用量、使用时间和使用方法建议。详细介绍每种肥料的特点和适用范围,帮助种植户科学施肥,提高肥料利用率,减少浪费和环境污染。 定期对土壤肥力和油菜生长情况进行监测,根据监测结果及时调整施肥方案。同时,为种植户提供施肥技术培训和指导,帮助他们掌握科学施肥的方法和技巧。 病虫害防治指导 定期巡查油菜种植地,及时发现病虫害问题。建立病虫害监测体系,采用科学的监测方法,准确掌握病虫害的发生情况。 提供病虫害防治的方法和措施,包括生物防治、物理防治和化学防治等。根据病虫害的种类和严重程度,选择合适的防治方法,确保防治效果和农产品质量安全。 指导种植户正确使用农药,严格按照农药的使用说明和安全操作规程进行操作。同时,推广绿色防治技术,减少农药的使用量,保护环境。定期对防治效果进行评估,及时调整防治方案。 田间管理指导 指导种植户进行田间管理,包括中耕除草、浇水灌溉、整枝打杈等操作。中耕除草可以疏松土壤、去除杂草;浇水灌溉能够满足油菜生长的水分需求;整枝打杈有助于调整油菜的生长结构。 提供田间管理的正确方法和时间节点,提高油菜生长质量。详细介绍每种操作的具体步骤和注意事项,帮助种植户科学管理田间。 根据天气变化和实际情况,及时调整田间管理措施。在干旱、洪涝等特殊天气条件下,为种植户提供针对性的管理建议,确保油菜能够正常生长。同时,为种植户提供田间管理技术培训和指导,帮助他们提高管理水平。 种植后技术指导 收获时间确定 根据油菜品种和生长情况,指导种植户确定最佳收获时间。不同品种的油菜成熟时间不同,需要根据实际情况进行判断。 提供收获的判断标准和方法,确保油菜产量和质量。通过观察油菜的外观特征、测定种子的含水量等方法,准确判断油菜的成熟度。以下是具体的判断标准和方法: 判断指标 标准要求 外观特征 角果变黄、种子变硬 种子含水量 不高于13% 收获时间 在早晨或傍晚进行,避免高温时段 收获方法指导 指导种植户采用正确的收获方法,包括收割、脱粒、晾晒等操作。收割时要注意留茬高度,避免损伤油菜;脱粒要彻底,确保种子的收获率;晾晒要及时,防止种子霉变。 提供收获设备的使用方法和注意事项,提高收获效率和质量。详细介绍收割机、脱粒机等设备的操作要点和维护方法,帮助种植户正确使用设备。 帮助种植户减少收获过程中的损失和浪费。在收获过程中,及时清理杂质和破损的种子,提高种子的纯净度。同时,为种植户提供收获技术培训和指导,帮助他们掌握科学的收获方法。 产后处理建议 为种植户提供油菜产后处理的建议,包括储存、加工等方面。储存时,要选择干燥、通风的仓库,防止种子霉变和虫害;加工时,要根据市场需求选择合适的加工方式,提高产品附加值。 指导种植户合理储存油菜籽,采用科学的储存方法和措施。定期检查种子的储存情况,及时发现和处理问题。以下是产后处理的具体建议和措施: 处理内容 建议措施 储存 水分含量不高于10%,温度控制在10-15℃,相对湿度控制在60%以下 加工 压榨、精炼、包装等环节严格按照标准操作 质量检测 定期检测种子的水分、含油量等指标 运输储存保障服务 运输过程保障 运输法规遵循 在运输过程中,严格遵循有关交通法规,办理相关手续。确保货物检验合格,符合国家相关要求。遵守运输安全规定,保障人员和货物安全。 定期对运输人员进行法规培训,提高他们的法律意识和安全意识。确保运输过程合法合规,避免因违规行为导致的事故和损失。 以下是运输法规遵循的具体要求和措施: 法规要求 措施 车辆证件齐全 确保车辆行驶证、驾驶证、运输许可证等证件有效 遵守交通规则 限速行驶、按规定路线行驶、不超载超限 货物安全保障 固定货物、防止泄漏、采取防护措施 应急处理预案 制定交通事故、火灾等应急预案 运输防护措施 对油菜种子和复合肥采取防潮、防晒、防破裂等防护措施。使用专业的运输设备和包装材料,确保货物在运输过程中不受损坏。 定期检查货物包装,及时发现和处理可能出现的问题。在运输过程中,安排专人负责货物的监管,确保防护措施落实到位。 根据不同的运输环境和条件,调整防护措施。在高温、潮湿等恶劣天气条件下,加强防潮、防晒措施;在颠簸路段,加强防破裂措施。同时,为运输人员提供防护培训,提高他们的防护意识和能力。 运输安全管理 对运输车辆进行定期维护和保养,确保车辆性能良好。建立车辆维护档案,记录车辆的维护情况和维修历史。定期检查车辆的各项性能指标,及时发现和排除故障。 为运输车辆配备必要的安全设备,如消防器材、防滑链等。定期检查安全设备的有效性,确保在紧急情况下能够正常使用。 加强对运输司机的安全教育和管理,提高安全意识。定期组织司机参加安全培训和应急演练,提高他们的应急处理能力。同时,建立司机考核机制,对表现优秀的司机进行奖励,对违规司机进行处罚。 储存条件保障 储存环境要求 产品应贮存于阴凉干燥处,保持适宜的温度和湿度。温度控制在10-15℃,相对湿度控制在60%以下,能够有效防止种子和复合肥的霉变和损坏。 储存场所应通风良好,防止潮湿和霉变。定期对储存场所进行通风换气,保持空气流通。同时,安装温湿度监测设备,实时监控储存环境的温湿度变化。 对储存环境进行定期监测和调整,确保符合要求。建立环境监测档案,记录温湿度变化情况。根据监测结果,及时采取措施调整环境条件,如开启空调、除湿机等设备。 储存设施管理 选用符合要求的储存设施,如仓库、货架等。仓库应具备良好的防潮、防晒、防虫等功能;货架应具有足够的承载能力和稳定性。 对储存设施进行定期清洁和消毒,防止病虫害滋生。清洁时要彻底清除杂物和灰尘,消毒要使用合适的消毒剂,确保消毒效果。 合理规划储存空间,确保货物摆放整齐、有序。根据货物的种类、规格和数量,进行分类存放,方便管理和取用。以下是储存设施管理的具体要求和措施: 管理内容 要求和措施 仓库建设 选址合理、结构牢固、密封性好 货架选择 承载能力强、稳定性好、便于操作 清洁消毒 定期进行、使用合适的消毒剂 空间规划 分类存放、标识清晰、通道畅通 库存盘点管理 定期对库存进行盘点,确保货物数量准确无误。建立库存盘点制度,规定盘点的周期和方法。盘点时要认真核对货物的数量、规格和型号,确保账实相符。 及时发现和处理库存中的积压、损坏等问题。对积压的货物,要及时采取促销、退货等措施;对损坏的货物,要及时进行清理和更换。 建立库存管理系统,实时监控库存情况。通过信息化手段,实现库存数据的实时更新和查询。以下是库存盘点管理的具体流程和方法: 管理流程 方法和要求 制定计划 确定盘点时间、人员和范围 实施盘点 实地清点货物、记录数据 数据核对 与库存系统数据进行比对 问题处理 对积压、损坏货物进行处理 结果分析 总结经验教训、提出改进措施 应急处理保障 应急预案制定 制定运输和储存过程中的应急预案,应对可能出现的突发情况。包括火灾、水灾、交通事故等紧急情况的应对措施。 定期对应急预案进行演练和评估,确保其有效性和可操作性。演练内容包括应急响应、救援行动、物资调配等环节。通过演练,发现问题并及时改进预案。 与相关部门保持密切联系,建立应急联动机制。在突发情况发生时,能够及时获得支持和援助。同时,定期对应急预案进行更新和完善,以适应不断变化的情况。 应急物资储备 储备必要的应急物资,如消防器材、急救药品、防护用品等。确保物资的数量充足、质量可靠,能够满足应急处理的需要。 定期检查应急物资的数量和质量,确保其处于可用状态。建立应急物资管理制度,规定检查的周期和方法。对过期、损坏的物资要及时更换和补充。 根据实际情况,及时补充和更新应急物资。随着情况的变化和需求的增加,调整应急物资的储备种类和数量。同时,为应急物资的储备提供必要的资金和保障。 应急响应机制 建立快速响应的应急机制,确保在突发情况发生时能够及时采取措施。明确应急处理的责任人和流程,提高应急处理效率。 与相关部门保持密切联系,及时获取支持和援助。在突发情况发生时,能够迅速启动应急响应程序,调动各方资源进行救援和处理。 定期对应急响应机制进行演练和评估,不断优化和完善机制。通过演练,检验机制的有效性和可操作性,发现问题并及时改进。同时,为应急响应人员提供培训和教育,提高他们的应急处理能力。 发放流程管理服务 发放前准备工作 货物清点核对 在发放前,对油菜种子和复合肥进行详细的清点和核对。确保货物数量准确、质量合格,与采购合同一致。 对发现的问题及时进行处理和解决。如数量不符,及时与供应商沟通协调;如质量问题,对货物进行更换或退货处理。 建立货物清点核对记录,对每一批次的清点情况进行详细记录。记录内容包括货物名称、数量、规格、质量等信息。以便在需要时进行查询和追溯,确保发放工作的准确性和可靠性。 发放场地布置 选择合适的发放场地,确保场地安全、整洁、通风良好。场地应具备足够的空间,便于货物的堆放和发放操作。 对发放场地进行合理布置,设置明显的标识和引导牌。标识和引导牌要清晰、准确,能够帮助用户快速找到所需货物。以下是发放场地布置的具体要求和措施: 布置内容 要求和措施 场地选择 交通便利、地势平坦、无安全隐患 货物堆放 分类堆放、整齐有序、便于取用 标识设置 清晰准确、位置合理、易于识别 引导牌设置 指向明确、数量足够、醒目易见 人员组织安排 组织专业的发放人员,明确各人员的职责和分工。发放人员应具备良好的服务意识和业务能力,能够熟练操作发放流程。 对发放人员进行培训,提高服务意识和业务水平。培训内容包括发放流程、货物知识、服务规范等方面。通过培训,使发放人员熟悉工作流程,掌握服务技巧。 建立人员考核机制,对发放人员的工作表现进行评估和考核。对表现优秀的人员进行奖励,对不称职的人员进行调整或辞退。以下是人员组织安排的具体措施和要求: 组织内容 措施和要求 人员选拔 具备相关经验和技能、责任心强 职责分工 明确各岗位的职责和权限 培训计划 定期组织培训、内容全面实用 考核机制 建立考核指标、严格执行考核 发放过程管理 发放流程规范 制定规范的发放流程,确保发放工作有条不紊。包括登记、核对、发放等环节,严格按照流程操作。 对发放过程进行监控和记录,便于查询和管理。通过信息化手段,实现发放数据的实时更新和查询。同时,为每一个发放环节设置明确的操作标准和时间要求,确保发放工作的高效进行。 定期对发放流程进行评估和优化,根据实际情况调整流程。通过评估,发现问题并及时改进流程,提高发放工作的质量和效率。 质量检验复核 在发放过程中,对货物质量进行再次检验和复核。确保发放的货物符合质量要求,避免不合格产品流入市场。 对发现的质量问题及时进行处理和更换。如发现种子发芽率不达标、复合肥养分含量不足等问题,立即停止发放,并对问题货物进行处理。 建立质量检验复核记录,对每一批次的检验情况进行详细记录。记录内容包括货物名称、检验指标、检验结果等信息。以便在需要时进行查询和追溯,确保发放货物的质量安全。 服务态度保障 要求发放人员保持良好的服务态度,热情、耐心地为用户服务。及时解答用户的疑问和问题,提高用户满意度。 对用户的反馈意见进行收集和整理,不断改进服务质量。通过问卷调查、电话回访等方式,了解用户的需求和意见。根据反馈意见,及时调整服务策略,提高服务水平。 建立服务质量监督机制,对发放人员的服务态度进行监督和考核。对服务态度不好的人员进行批评教育和处罚,对表现优秀的人员进行奖励。 发放后跟踪服务 用户反馈收集 发放后,及时收集用户的反馈意见和建议。了解用户对货物质量、发放服务等方面的评价。 通过问卷调查、电话回访等方式进行反馈收集。设计科学合理的调查问卷,涵盖货物质量、发放流程、服务态度等方面的内容。以下是具体的反馈收集方式和要求: 反馈方式 要求 问卷调查 问题清晰、易于回答、涵盖关键内容 电话回访 态度热情、记录详细、及时反馈 现场访谈 深入了解、客观记录、提出建议 问题处理解决 对用户反馈的问题和意见进行及时处理和解决。建立问题处理台账,跟踪问题处理进度。确保用户的问题得到妥善解决,提高用户满意度。 对问题进行分类整理,分析问题产生的原因。根据问题的性质和严重程度,制定相应的解决方案。同时,为用户提供反馈渠道,及时告知问题处理结果。 定期对问题处理情况进行总结和分析,找出问题的根源和规律。通过改进工作流程、加强管理等措施,避免类似问题的再次发生。 服务质量评估 定期对发放服务质量进行评估和总结。分析存在的问题和不足,制定改进措施和方案。 建立服务质量评估指标体系,从货物质量、发放效率、服务态度等方面进行评估。根据评估结果,对表现优秀的人员和环节进行表彰和奖励,对存在问题的人员和环节进行整改和优化。以下是服务质量评估的具体指标和方法: 评估指标 评估方法 货物质量 抽样检测、用户反馈 发放效率 发放时间、流程顺畅度 服务态度 用户满意度调查、现场观察 问题处理能力 问题解决率、处理时间 服务流程设计 货物采购验收流程 采购环节流程 需求确认 与黄平县农业农村局展开深入且充分的沟通,全面明确油研2020、油研早18油菜种子和复合肥的各项采购需求。针对油菜种子,详细了解其具体的规格要求,像油研2020的含油量需达到52.34%,油研早18需为早熟型品种等;对于复合肥,明确其N:P:K=15:15:15的规格标准。同时,精准确定所需的数量,油研2020为730公斤、油研早18为200公斤、复合肥为295吨。通过多轮沟通与确认,确保采购需求的准确性和完整性,为后续的采购工作奠定坚实基础。 供应商筛选 依据本项目的要求,严格筛选符合条件的供应商。重点考察供应商提供的油菜种子是否适宜黄平县区域种植,且为省、州、县主推品种。对于复合肥,确保其为通用型且质量可靠。对供应商的生产能力、信誉状况、产品质量等方面进行全面评估,通过实地考察、查阅资料、询问其他客户等方式,筛选出能够稳定提供高质量产品的供应商。与筛选出的供应商进行初步沟通,了解其供应能力和合作意向,为后续的采购工作提供可靠的供应商选择。 合同签订 与选定的供应商签订详细且具有法律效力的采购合同。合同中明确规定产品质量标准,如油菜种子的含油量、早熟性等指标,复合肥的养分含量等;确定合理的价格,避免价格波动对项目造成影响;约定准确的交货时间,确保货物能按时供应到项目地点。此外,合同中还会明确双方的权利和义务、违约责任、售后服务等条款,以保障双方的合法权益。以下是合同部分条款示例: 条款项目 具体内容 产品质量 油研2020含油量52.34%,油研早18为早熟型,复合肥N:P:K=15:15:15 价格 按照市场行情和双方协商确定 交货时间 明确具体的交货日期 违约责任 如供应商未按时交货或产品质量不达标,需承担相应赔偿责任 售后服务 供应商提供产品使用指导和技术支持 采购执行 按照签订的合同要求,及时向供应商下达采购订单。在订单中详细注明产品的规格、数量、交货时间等信息,确保供应商准确理解采购需求。安排专人跟进供应商的生产和备货情况,定期与供应商沟通,了解生产进度和可能出现的问题。若发现生产进度延迟或出现其他异常情况,及时与供应商协商解决方案,确保货物能够按时、按质、按量供应。同时,对采购资金进行合理安排和管理,确保资金及时支付,保障采购工作的顺利进行。 运输环节验收 运输前检查 在货物运输前,对油菜种子和复合肥的包装进行全面细致的检查。查看包装是否完好无损,有无渗漏、破损等情况。对于油菜种子,检查包装的密封性,防止种子受潮、受污染;对于复合肥,检查包装袋是否牢固,标签是否清晰,注明产品名称、规格、养分含量等信息。同时,核对货物的数量和规格是否与采购合同一致,确保运输的货物准确无误。以下是运输前检查的详细内容: 检查项目 检查内容 包装完整性 检查油菜种子和复合肥包装有无破损、渗漏 包装密封性 查看油菜种子包装是否密封良好 标签信息 核对复合肥包装袋标签的产品名称、规格、养分含量等信息 数量规格 确认货物数量和规格与采购合同一致 运输过程监督 在运输过程中,对整个运输过程进行严格监督。要求运输方严格遵循交通法规,办理相关的运输手续,确保运输过程合法合规。监督运输方采取有效的防潮、防晒、防破裂措施,如为货物覆盖防雨布、避免货物暴晒、合理固定货物防止碰撞等。安排专人通过GPS定位等方式实时跟踪运输车辆的位置和行驶状态,及时了解运输进度。若遇到恶劣天气、交通拥堵等特殊情况,及时与运输方沟通,调整运输方案,确保货物安全运输。以下是运输过程监督的主要方面: 监督项目 监督内容 法规遵循 检查运输方是否遵守交通法规,办理相关手续 防护措施 查看运输过程中防潮、防晒、防破裂措施是否到位 运输进度 通过GPS定位实时跟踪车辆位置和行驶状态 特殊情况处理 遇到恶劣天气、交通拥堵等及时调整运输方案 到货检查 货物到达指定地点后,立即组织人员再次对包装和货物的完整性进行检查。仔细查看包装是否在运输过程中受到损坏,如有破损及时记录并拍照留存。核对货物的数量和规格是否与采购合同和运输单据一致,如有差异及时与供应商和运输方沟通。对货物进行抽样检查,查看油菜种子的外观、色泽等是否正常,复合肥的结块情况等。确保货物的质量和数量符合要求后,才能进行下一步的入库操作。以下是到货检查的具体流程: 检查项目 检查内容 包装情况 检查包装有无破损、变形等情况 数量规格 核对货物数量和规格与合同、单据是否一致 抽样检查 对油菜种子外观、复合肥结块情况等进行抽样检查 运输问题处理 若运输过程中出现问题,如货物损坏、延误等,立即启动问题处理机制。及时与供应商和运输方取得联系,详细了解问题的发生原因和具体情况。对于货物损坏的情况,要求运输方提供相关的证明材料,如事故报告、照片等,并根据合同约定确定责任方。与责任方协商解决方案,如更换货物、赔偿损失等。对于货物延误的情况,了解延误的原因和预计到达时间,根据实际情况调整项目进度安排。在处理问题的过程中,保持与黄平县农业农村局的沟通,及时向其汇报问题处理进展,确保项目不受太大影响。 入库验收流程 质量检测 对入库的油菜种子和复合肥进行严格的质量检测。对于油菜种子,检测其含油量、发芽率、纯度等指标,确保其符合相关标准和项目要求。采用专业的检测设备和方法,对种子进行抽样检测,确保检测结果准确可靠。对于复合肥,检测其养分含量、酸碱度等指标,保证其质量稳定。将检测结果与采购合同和相关标准进行对比,若发现质量问题,及时与供应商沟通处理。通过严格的质量检测,确保入库的货物质量合格,为项目的顺利实施提供保障。 数量核对 再次对入库货物的数量进行仔细核对,确保与采购合同和运输单据一致。安排专人负责数量核对工作,采用逐件清点、称重等方式,确保数量的准确性。若发现数量差异,及时与供应商和运输方进行沟通,查找原因并解决问题。对于数量短缺的情况,要求供应商及时补货;对于数量多余的情况,根据实际情况进行处理。通过严格的数量核对,避免因数量问题给项目带来不必要的麻烦。 入库登记 将验收合格的货物进行详细的入库登记。记录货物的名称、规格、数量、入库时间等信息,建立完善的库存管理档案。采用电子表格或专门的库存管理系统进行登记,确保信息的准确性和可查询性。以下是入库登记的部分示例: 登记项目 具体内容 货物名称 油研2020、油研早18油菜种子,复合肥 规格 油研2020100克/包,油研早1890克/包,复合肥N:P:K=15:15:15 数量 油研2020730公斤,油研早18200公斤,复合肥295吨 入库时间 具体日期和时间 问题反馈 若验收过程中发现质量或数量问题,立即向供应商反馈相关情况。详细说明问题的具体表现和检测结果,提供相关的证据材料,如检测报告、照片等。与供应商进行协商,共同制定解决方案,如更换货物、补货、退款等。明确问题解决的时间节点和责任分工,确保问题能够得到及时有效的解决。在问题解决后,对处理结果进行跟踪和评估,避免类似问题再次出现。同时,将问题处理情况及时向黄平县农业农村局汇报,保持信息的透明和沟通的顺畅。 分阶段实施流程图 前期准备阶段 需求调研 深入了解黄平县农业农村局对油研2020、油研早18油菜种子和复合肥的具体需求。与相关负责人进行面对面交流,了解他们对产品质量、规格、数量等方面的期望和要求。实地考察种植区域的土壤条件、气候环境等因素,结合当地的农业种植习惯,为确定合适的产品提供依据。收集黄平县以往类似项目的资料,分析其使用情况和效果,总结经验教训。通过多方面的调研,全面准确地掌握项目需求,为后续的方案制定提供有力支持。 方案制定 根据需求调研结果,制定详细的服务方案和供货方案。服务方案中明确服务内容、服务标准、服务流程等,为黄平县农业农村局提供全方位的服务。供货方案中确定采购渠道、运输方式、交货时间等,确保货物能够按时、按质、按量供应。对方案进行反复论证和优化,邀请相关专家和黄平县农业农村局的代表进行评审,听取他们的意见和建议。以下是方案部分内容示例: 方案项目 具体内容 服务内容 提供产品使用指导、技术支持、售后服务等 服务标准 按照行业标准和项目要求执行 供货渠道 选择优质供应商 运输方式 根据货物特点和实际情况选择 交货时间 明确具体交货日期 供应商选择 筛选合适的供应商,确保其能提供符合要求的油菜种子和复合肥。对供应商的资质进行严格审查...
黄平县2025年耕地轮作项目投标方案.docx
下载提示

1.本文档仅提供部分内容试读;

2.支付并下载文件,享受无限制查看;

3.本网站所提供的标准文本仅供个人学习、研究之用,未经授权,严禁复制、发行、汇编、翻译或网络传播等,侵权必究;

4.左侧添加客服微信获取帮助;

5.本文为word版本,可以直接复制编辑使用。


这个人很懒,什么都没留下
未认证用户 查看用户
该文档于 上传
推荐文档
×
精品标书制作
百人专家团队
擅长领域:
工程标 服务标 采购标
16852
已服务主
2892
中标量
1765
平台标师
扫码添加客服
客服二维码
咨询热线:192 3288 5147
公众号
微信客服
客服