文库 服务类投标方案 林业服务

广东省湛江市北部湾沿海防护林建设项目徐闻县2025年林分优化提升投标方案.docx

DOCX   1400页   下载279   2025-08-18   浏览127   收藏40   点赞481   评分-   669083字   228.00

AI慧写标书

十分钟千页标书高效生成

温馨提示:当前文档最多只能预览 15 页,若文档总页数超出了 15 页,请下载原文档以浏览全部内容。
广东省湛江市北部湾沿海防护林建设项目徐闻县2025年林分优化提升投标方案.docx 第1页
广东省湛江市北部湾沿海防护林建设项目徐闻县2025年林分优化提升投标方案.docx 第2页
广东省湛江市北部湾沿海防护林建设项目徐闻县2025年林分优化提升投标方案.docx 第3页
广东省湛江市北部湾沿海防护林建设项目徐闻县2025年林分优化提升投标方案.docx 第4页
广东省湛江市北部湾沿海防护林建设项目徐闻县2025年林分优化提升投标方案.docx 第5页
广东省湛江市北部湾沿海防护林建设项目徐闻县2025年林分优化提升投标方案.docx 第6页
广东省湛江市北部湾沿海防护林建设项目徐闻县2025年林分优化提升投标方案.docx 第7页
广东省湛江市北部湾沿海防护林建设项目徐闻县2025年林分优化提升投标方案.docx 第8页
广东省湛江市北部湾沿海防护林建设项目徐闻县2025年林分优化提升投标方案.docx 第9页
广东省湛江市北部湾沿海防护林建设项目徐闻县2025年林分优化提升投标方案.docx 第10页
广东省湛江市北部湾沿海防护林建设项目徐闻县2025年林分优化提升投标方案.docx 第11页
广东省湛江市北部湾沿海防护林建设项目徐闻县2025年林分优化提升投标方案.docx 第12页
广东省湛江市北部湾沿海防护林建设项目徐闻县2025年林分优化提升投标方案.docx 第13页
广东省湛江市北部湾沿海防护林建设项目徐闻县2025年林分优化提升投标方案.docx 第14页
广东省湛江市北部湾沿海防护林建设项目徐闻县2025年林分优化提升投标方案.docx 第15页
剩余1385页未读, 下载浏览全部

开通会员, 优惠多多

6重权益等你来

首次半价下载
折扣特惠
上传高收益
特权文档
AI慧写优惠
专属客服
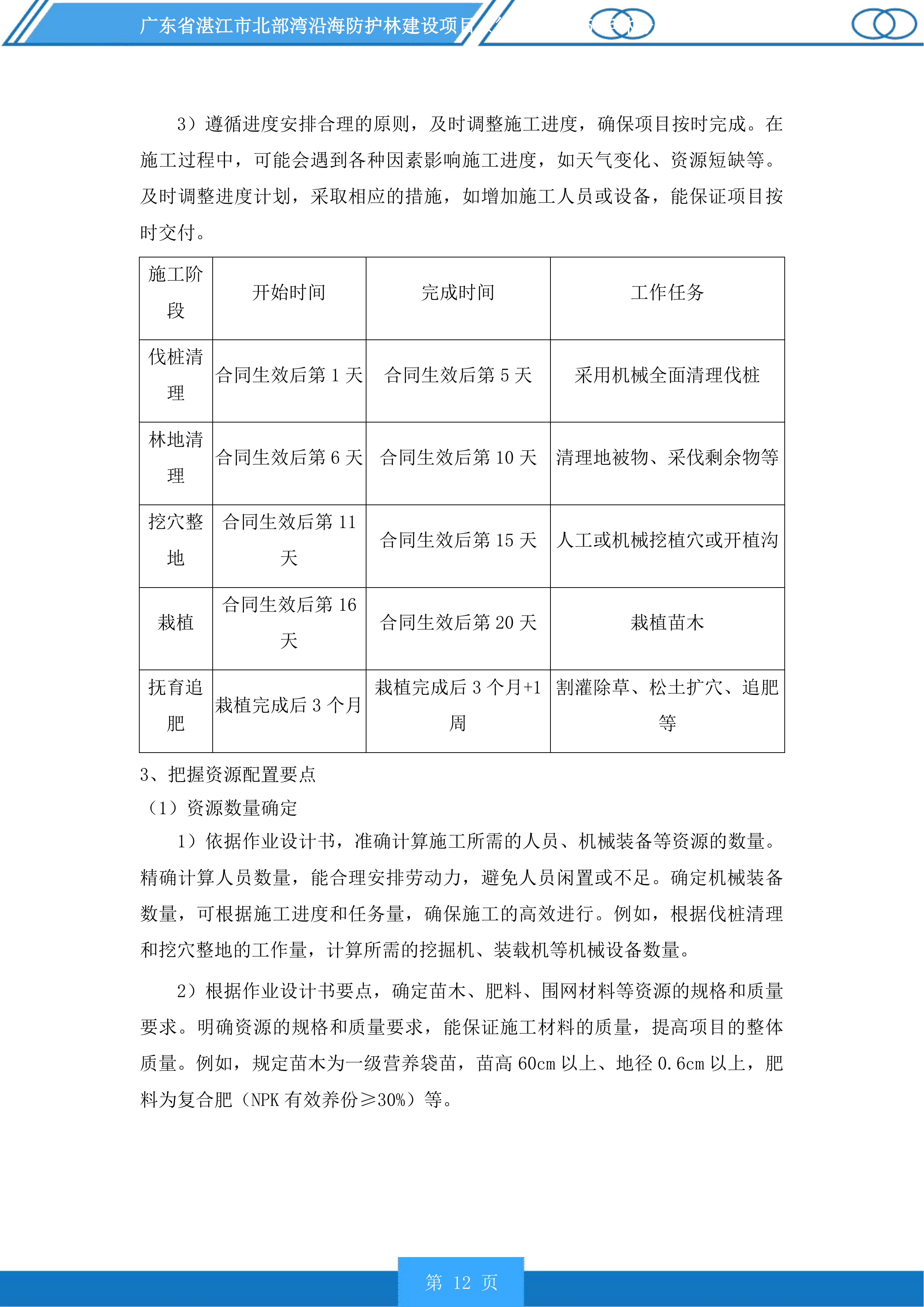
广东省湛江市北部湾沿海防护林建设项目徐闻县2025年林分优化提升投标方案 第一章 项目实施方案 8 第一节 方案编制依据 8 一、 作业设计书依据 8 二、 国家造林标准依据 29 三、 行业规范及招标要求 44 第二节 方案实施内容 70 一、 伐桩清理实施 70 二、 林地清理工作 78 三、 挖穴整地作业 95 四、 施基肥操作 112 五、 苗木栽植流程 125 六、 围网设立工程 146 第三节 林地清理方案 159 一、 机械人工结合清理 159 二、 特定区域杂草清理 174 三、 堆沤提升土壤肥力 183 四、 原生植被保护措施 190 第四节 开沟挖穴方案 200 一、 人工挖穴方式 200 二、 履带拖拉机开沟 208 三、 植穴布局规划 226 四、 密度与株行距控制 238 第五节 施工组织安排 247 一、 作业小班区域划分 247 二、 逐片推进施工策略 257 三、 现场管理小组设置 274 四、 施工工序衔接规划 285 第六节 施工工艺流程 295 一、 伐桩清理工序 295 二、 林地清理环节 307 三、 开沟挖穴流程 324 四、 下基肥与回土操作 329 五、 苗木栽植工艺 343 六、 围网设立工作 357 七、 抚育管护流程 373 第七节 施工资源配置 388 一、 施工人员配备 388 二、 机械装备调配 397 三、 苗木资源供应 417 四、 肥料物资准备 433 五、 围网材料筹备 442 第八节 质量控制措施 454 一、 施工前技术交底 454 二、 施工中过程检查 462 三、 施工后验收评估 479 四、 栽植环节质量把控 488 五、 成活率目标保障 495 第九节 生态保护措施 506 一、 原生植被保护 506 二、 水土保持方案 514 三、 施工废弃物处理 537 四、 扬尘噪声污染防治 560 五、 环保标准遵循 570 第二章 作业进度计划方案 593 第一节 抚育追肥计划 593 一、 第一次抚育工作安排 593 二、 第二三年抚育要求 611 第二节 配套设施建设 618 一、 隔离网木桩设置 618 二、 硬塑荷兰网安装 642 第三节 施工节点安排 646 一、 种植工期进度安排 646 二、 管护期工作规划 666 第四节 进度管理机制 674 一、 进度报告制度 674 二、 施工调度会议 686 三、 阶段性进度评估 694 第五节 工期风险分析 703 一、 自然天气风险 703 二、 其他潜在风险 717 第六节 进度保障措施 731 一、 资源提前筹备 731 二、 进度计划制定 745 三、 现场协调调度 759 四、 奖惩与监控机制 765 第三章 质量承诺及保障措施方案 783 第一节 质量管理目标 783 一、 造林成活率目标 783 二、 施工环节质量目标 796 第二节 组织职责分工 806 一、 质量管理小组设立 806 二、 岗位质量职责明确 818 第三节 质量制度流程 833 一、 图纸会审制度 833 二、 施工交底制度 840 三、 材料进场检验制度 860 四、 工序交接检查制度 870 五、 质量巡查制度 880 六、 质量整改闭环制度 892 第四节 关键工序质控 901 一、 伐桩清理质量控制 901 二、 林地清理质量控制 913 三、 挖穴整地质量控制 927 四、 施基肥质量控制 941 五、 栽植质量控制 949 六、 抚育追肥质量控制 960 七、 围网安装质量控制 976 八、 日常管护质量控制 988 第五节 分项工程质控 1005 一、 林地清理质量措施 1005 二、 挖穴整地质量措施 1018 三、 苗木栽植质量措施 1032 四、 围网安装质量措施 1041 第六节 质量监控体系 1057 一、 施工员自检体系 1057 二、 质量员专检体系 1065 三、 项目经理抽检体系 1079 四、 配合监理巡查体系 1090 第七节 质量通病防治 1104 一、 苗木死亡防治措施 1105 二、 栽植深度不足防治 1119 三、 肥料烧根防治措施 1136 四、 围网固定不牢防治 1153 第八节 工程质量验收 1173 一、 林地清理验收制度 1173 二、 挖穴整地验收制度 1187 三、 苗木进场验收制度 1199 四、 栽植质量验收制度 1208 五、 抚育追肥验收制度 1219 六、 围网安装验收制度 1231 第九节 质量应急预案 1244 一、 大面积苗木死亡响应 1244 二、 栽植质量问题处理 1254 三、 围网破损修复预案 1272 第四章 应急方案 1285 第一节 苗木供应应急 1285 一、 备用供应基地建设 1285 二、 备用苗木储备管理 1306 三、 苗木运输调配机制 1315 四、 苗木质量查验标准 1334 第二节 巡护保障应急 1346 一、 专业巡护队伍组建 1346 二、 明确巡护重点区域 1362 三、 突发事件响应机制 1374 四、 应急物资配备管理 1389 项目实施方案 方案编制依据 作业设计书依据 依据作业设计书要点 明确项目目标要点 目标精准定位 1)精准定位沿海防护林灾后生态修复的面积和范围,这是保障项目实施准确性的关键。明确修复面积,能合理规划资源投入,避免资源浪费或不足;确定范围则有助于界定施工边界,防止施工越界或遗漏。通过精准定位,可确保项目按计划有序推进,提高实施的准确性。 2)依据作业设计书,明确各个作业小班的具体位置和边界,为后续施工提供清晰的指导。清楚每个小班的位置和边界,施工人员能准确到达施工地点,避免因位置不清导致的施工混乱。同时,这也便于对施工过程进行管理和监督,保证施工质量。 3)根据作业设计书要点,确定每个技术措施的具体目标和要求,如造林成活率不低于85%等。明确技术措施的目标和要求,能让施工人员清楚知道每个环节的工作标准,有助于提高施工质量和效率。以造林成活率为例,不低于85%的要求促使施工人员在各个环节严格把控,确保苗木的生长环境和养护措施到位。 小班合理规划 1)根据作业设计书,对11个作业小班进行合理规划,考虑地形、土壤等因素,确保小班的布局科学合理。地形和土壤条件会影响苗木的生长和施工的难易程度。在规划小班时,充分考虑这些因素,能使苗木更好地适应生长环境,提高造林成活率。同时,科学合理的布局也便于施工管理和资源调配。 2)明确每个小班的作业顺序和时间安排,保证施工的连续性和高效性。合理的作业顺序能避免施工过程中的冲突和干扰,提高施工效率。明确时间安排,能让施工人员合理安排工作进度,确保项目按时完成。例如,先进行伐桩清理和林地清理,再进行挖穴整地和栽植,这样的顺序能使施工流程更加顺畅。 3)依据作业设计书要点,为每个小班制定详细的作业方案,确保各项技术措施的落实。详细的作业方案能为施工人员提供具体的操作指导,明确每个环节的工作内容和质量要求。这有助于提高施工质量,确保各项技术措施得到有效落实。例如,在栽植环节,方案中应明确苗木的选择、栽植方法和养护措施等。 土壤腐殖质堆沤 措施明确细化 1)对伐桩清理、林地清理等各项技术措施进行明确细化,规定具体的操作方法和质量标准。明确操作方法能让施工人员准确掌握技术要点,提高施工质量。规定质量标准则为施工质量的检查和验收提供了依据。例如,在伐桩清理中,明确采用机械全面清理伐桩的方法,并规定清理后的伐桩残留高度等质量标准。 2)依据作业设计书,确定每个技术措施的施工时间和资源需求,确保施工的顺利进行。合理安排施工时间能避免施工过程中的冲突和延误,保证施工进度。确定资源需求则有助于提前准备所需的材料和设备,避免因资源短缺导致的施工中断。例如,根据造林进度,确定苗木、肥料等资源的供应时间和数量。 复合肥 3)根据作业设计书要点,制定技术措施的检查和验收标准,保证施工质量。检查和验收标准是衡量施工质量的重要依据。通过制定明确的标准,能及时发现施工中的问题并进行整改,确保项目质量符合要求。例如,在造林成活率的检查中,明确检查方法和合格标准,对成活率不达标的小班及时进行补植。 遵循施工流程要点 流程顺序规范 1)严格按照作业设计书规定的施工流程进行操作,不得随意更改顺序。作业设计书中的施工流程是经过科学规划和实践验证的,随意更改顺序可能会导致施工质量下降或施工进度延误。按照规范的流程操作,能保证施工的顺利进行,提高项目的整体质量。 2)依据作业设计书要点,明确每个施工环节的前置条件和后续工作,确保流程的连贯性。清楚每个环节的前置条件和后续工作,能使施工人员提前做好准备,避免因准备不足导致的施工停顿。同时,也有助于各环节之间的衔接,保证施工流程的连贯性。例如,在挖穴整地前,需确保林地清理工作已完成;挖穴整地完成后,及时进行下基肥和回穴土等工作。 3)遵循流程顺序规范,制定施工进度计划,合理安排资源和人员。施工进度计划是项目顺利实施的重要保障。根据流程顺序规范制定计划,能使资源和人员得到合理配置,提高施工效率。例如,根据不同施工阶段的需求,合理安排施工人员的数量和工种,以及机械设备的投入。 质量控制精准 1)依据作业设计书要点,为每个施工环节制定详细的质量控制标准,确保施工质量。详细的质量控制标准能让施工人员清楚知道每个环节的工作要求,有助于提高施工质量。例如,在苗木选择环节,规定苗木的规格、质量和来源等标准,确保选用的苗木符合要求。 2)在施工过程中,严格按照质量控制标准进行检查和验收,及时发现和解决问题。定期的检查和验收能及时发现施工中的质量问题,并采取措施进行整改,避免问题扩大化。例如,在栽植后,检查苗木的成活率和生长状况,对未成活的苗木及时进行补植。 3)遵循质量控制精准的原则,对施工人员进行技术培训和质量教育,提高施工质量意识。技术培训能提高施工人员的操作技能,质量教育能增强他们的质量意识。通过培训和教育,使施工人员认识到质量的重要性,自觉遵守质量控制标准,提高施工质量。 进度安排合理 1)根据作业设计书的要求,结合项目实际情况,合理安排施工进度。考虑到项目的规模、施工难度和资源供应等因素,制定出符合实际的施工进度计划。这样既能保证项目按时完成,又能避免因进度过快或过慢导致的问题。 2)依据作业设计书要点,制定施工进度计划,明确每个阶段的工作任务和时间节点。详细的进度计划能让施工人员清楚知道每个阶段的工作目标和时间要求,便于他们合理安排工作。例如,明确伐桩清理、林地清理、挖穴整地等各个阶段的开始时间和完成时间。 3)遵循进度安排合理的原则,及时调整施工进度,确保项目按时完成。在施工过程中,可能会遇到各种因素影响施工进度,如天气变化、资源短缺等。及时调整进度计划,采取相应的措施,如增加施工人员或设备,能保证项目按时交付。 施工阶段 开始时间 完成时间 工作任务 伐桩清理 合同生效后第1天 合同生效后第5天 采用机械全面清理伐桩 林地清理 合同生效后第6天 合同生效后第10天 清理地被物、采伐剩余物等 挖穴整地 合同生效后第11天 合同生效后第15天 人工或机械挖植穴或开植沟 栽植 合同生效后第16天 合同生效后第20天 栽植苗木 抚育追肥 栽植完成后3个月 栽植完成后3个月+1周 割灌除草、松土扩穴、追肥等 把握资源配置要点 资源数量确定 1)依据作业设计书,准确计算施工所需的人员、机械装备等资源的数量。精确计算人员数量,能合理安排劳动力,避免人员闲置或不足。确定机械装备数量,可根据施工进度和任务量,确保施工的高效进行。例如,根据伐桩清理和挖穴整地的工作量,计算所需的挖掘机、装载机等机械设备数量。 2)根据作业设计书要点,确定苗木、肥料、围网材料等资源的规格和质量要求。明确资源的规格和质量要求,能保证施工材料的质量,提高项目的整体质量。例如,规定苗木为一级营养袋苗,苗高60cm以上、地径0.6cm以上,肥料为复合肥(NPK有效养份≥30%)等。 3)把握资源数量确定的原则,制定资源采购计划,确保资源的供应。合理的采购计划能保证资源按时、按质、按量供应,避免因资源短缺影响施工进度。根据施工进度计划,提前安排资源采购,确保在需要时能及时投入使用。 资源名称 数量 规格 质量要求 苗木 122000株 一级营养袋苗,苗高60cm以上、地径0.6cm以上 具有“两证一签一说明” 肥料 83250kg 复合肥(NPK有效养份≥30%) 符合国家标准 围网材料 硬塑荷兰网长16091米,2米长木桩5364根,钢钉42912枚 网宽1.5米,网孔6×6cm,线径3mm;木桩尾径6cm以上;钢钉长6cm以上 质量合格 供应时间安排 1)根据作业设计书的施工进度要求,合理安排资源的供应时间。在施工的不同阶段,对资源的需求不同。提前规划好资源的供应时间,能保证施工的连续性,避免因资源供应不及时导致的停工。例如,在栽植前,确保苗木按时供应;在抚育追肥阶段,及时提供肥料。 木桩钢钉 2)依据作业设计书要点,确定资源的供应方式,确保资源及时到达施工现场。选择合适的供应方式,能提高资源运输的效率和安全性。可以根据资源的特点和运输距离,选择公路运输、铁路运输等方式。同时,与供应商协商好运输时间和交货地点,确保资源按时到达。 3)把握供应时间安排的原则,与供应商建立良好的合作关系,保证资源的稳定供应。与供应商保持密切沟通,及时了解资源的生产和运输情况。建立长期稳定的合作关系,能在资源供应紧张时优先获得保障,确保项目的顺利进行。 资源优化配置 1)依据作业设计书要点,对资源进行优化配置,提高资源利用效率。根据施工任务和资源特点,合理分配资源,避免资源的浪费。例如,在不同的作业小班,根据地形和土壤条件,合理安排苗木的种类和数量,提高苗木的成活率和生长效果。 品字形植穴分布 2)根据施工实际情况,合理调整资源的分配,确保资源的合理利用。在施工过程中,可能会出现资源需求的变化。及时调整资源分配,能保证资源的有效利用。例如,当某个作业小班的施工进度加快时,适当增加该小班的资源投入。 3)把握资源优化配置的原则,加强资源管理,降低施工成本。建立完善的资源管理制度,对资源的采购、运输、使用和储存进行严格管理。通过优化配置和有效管理,降低资源的消耗和浪费,降低施工成本。 参考作业设计书标准 参考造林技术标准 苗木质量标准 1)严格按照作业设计书的标准,选择符合要求的一级营养袋苗。一级营养袋苗具有根系发达、顶芽饱满、生长健壮等优点,能提高造林成活率。选择符合标准的苗木,是保证造林质量的基础。 2)依据苗木质量标准,检查苗木的根系、顶芽、生长状况等,确保苗木质量。详细检查苗木的各项指标,能及时发现不合格的苗木,避免使用到施工中。例如,检查根系是否完整、顶芽是否饱满、苗木是否有病虫害等。 3)参考苗木质量标准,要求所选苗木具有“两证一签一说明”。“两证一签一说明”是苗木质量的重要保障,能确保苗木的来源合法、质量可靠。严格要求苗木具备这些证件和说明,能提高造林的安全性和可靠性。 苗木规格标准 1)按照作业设计书的标准,确定苗木的苗高和地径要求。明确的苗高和地径要求,能保证苗木具有足够的生长潜力和适应性。选择符合规格的苗木,能提高造林的效果和质量。 2)依据苗木规格标准,对苗木进行筛选和分级,确保苗木规格一致。筛选和分级能使苗木的质量更加均匀,便于施工和管理。将规格相近的苗木集中使用,能提高造林的整齐度和美观度。 3)参考苗木规格标准,保证苗木的生长潜力和适应性。符合规格标准的苗木,在生长过程中能更好地适应环境,提高成活率和生长速度。选择具有良好生长潜力和适应性的苗木,是造林成功的关键。 树种配置标准 1)依据作业设计书标准,确定树种的选择和配置方式。根据项目造林地的立地条件和作用,选择合适的树种进行配置。合理的树种选择和配置方式,能提高森林的生态功能和稳定性。 2)参考树种配置标准,根据项目造林地的立地条件,合理搭配树种。考虑到土壤、气候等因素,选择适合当地生长的树种进行搭配。例如,在沿海地区,选择木麻黄、黑木相思、大叶相思等树种,能提高森林的抗风能力和防护效果。 施工安全防护 3)按照树种配置标准,采用随机混交方式种植,保证树种的多样性。随机混交能增加森林的生物多样性,提高森林的生态稳定性和抗病虫害能力。通过合理的树种搭配和混交方式,营造出健康、稳定的森林生态系统。 参照质量验收标准 环节质量检查 1)按照质量验收标准,对伐桩清理、林地清理等施工环节进行质量检查。在每个施工环节完成后,及时进行质量检查,能及时发现问题并进行整改。例如,检查伐桩清理是否彻底、林地清理是否符合要求等。 2)依据环节质量检查的要求,检查施工质量是否符合标准。严格按照规定的标准进行检查,确保每个环节的施工质量都能达到要求。如检查挖穴的规格、深度是否符合设计要求。 3)参照环节质量检查的标准,及时发现和纠正施工中的质量问题。对检查中发现的问题,及时采取措施进行纠正,避免问题积累影响项目的整体质量。例如,对不合格的挖穴进行重新挖掘。 指标验收方法 1)依据质量验收标准,确定造林成活率、栽植质量等关键指标的验收方法。明确的验收方法能保证验收结果的准确性和公正性。例如,规定造林成活率的检查方法和计算方式。 2)参照指标验收方法,对造林小班进行抽样检查,确保验收结果的准确性。抽样检查能在保证验收质量的前提下,提高验收效率。按照一定的比例对造林小班进行抽样,检查苗木的成活率、生长状况等指标。 大叶相思苗木 3)按照指标验收方法的要求,记录验收数据,为质量评估提供依据。详细记录验收数据,能为项目的质量评估和后续管理提供有力支持。例如,记录每个抽样小班的苗木成活率、栽植质量等数据。 验收指标 验收方法 抽样比例 合格标准 造林成活率 实地调查,统计成活苗木数量 每个作业小班抽取3-5个样方 不低于85% 栽植质量 检查苗木栽植深度、扶正情况等 每个作业小班抽取10-20株苗木 符合设计要求 质量档案建立 1)参照质量验收标准,建立施工质量验收档案。质量档案能记录项目的施工过程和质量情况,为项目的后续管理和评估提供重要依据。详细记录每个施工环节的质量检查结果和验收数据。 2)依据质量档案建立的要求,记录施工过程中的质量情况和验收结果。准确记录质量情况和验收结果,能及时发现质量问题和变化趋势。如记录苗木的成活率变化、施工环节的质量改进情况等。 3)按照质量档案建立的标准,对质量档案进行管理和保存,以备查阅。建立完善的档案管理制度,确保档案的安全和完整。定期对档案进行整理和备份,便于在需要时查阅和使用。 依照环保标准要求 植被保护措施 1)依照环保标准要求,在林地清理时,加强对造林地原生阔叶树种及生长较好的杂灌木的保护。原生阔叶树种和杂灌木在维持生态平衡、保护生物多样性等方面具有重要作用。在清理林地时,采取措施避免对它们造成破坏,如划定保护区域、设置警示标志等。 2)依据植被保护措施的要求,制定具体的保护方案,避免破坏原生植被。详细的保护方案能为施工人员提供明确的操作指导,确保植被得到有效保护。方案中应包括保护的范围、方法和责任等内容。 3)参照植被保护措施的标准,对施工人员进行环保教育,提高环保意识。通过环保教育,使施工人员认识到保护植被的重要性,自觉遵守保护措施。定期组织环保培训和宣传活动,增强施工人员的环保意识。 保护区域 保护方法 责任人员 监督措施 原生阔叶树种集中区域 设置隔离带,禁止施工机械进入 施工班组长 定期巡查 生长较好的杂灌木区域 人工清理周边杂草,避免破坏 施工人员 现场监督 废弃物处理方案 1)依照环保标准要求,制定施工废弃物的处理方案。合理的处理方案能减少废弃物对环境的污染。根据废弃物的种类和数量,确定处理方式和地点。 2)依据废弃物处理方案的要求,对施工废弃物进行分类收集和处理。分类收集能提高废弃物的回收利用价值,减少对环境的影响。将施工废弃物分为可回收物、有害废弃物和一般废弃物等类别,分别进行处理。 3)参照废弃物处理方案的标准,确保施工废弃物的处理符合环保要求。严格按照方案的要求进行处理,避免随意丢弃废弃物。如将可回收物进行回收利用,有害废弃物交由专业机构处理。 污染控制措施 1)依照环保标准要求,采取措施降低施工扬尘与噪声污染。施工扬尘和噪声会对周边环境和居民生活造成影响。采取洒水降尘、合理安排施工时间等措施,减少扬尘和噪声污染。 2)依据污染控制措施的要求,选用环保型的施工设备和材料。环保型设备和材料能减少污染物的排放,降低对环境的影响。例如,选用低噪音的施工机械、环保型的肥料等。 3)参照污染控制措施的标准,合理安排施工时间,减少对周边环境的影响。避免在居民休息时间进行高噪音的施工活动,合理调整施工顺序和进度,减少施工对周边环境的干扰。 遵循作业设计书规范 遵循施工安全规范 制度建立完善 1)遵循作业设计书的要求,建立健全施工安全管理制度。完善的安全管理制度是保障施工安全的基础。明确安全管理的目标、职责和流程,制定各项安全规章制度。 2)依据制度建立完善的原则,明确安全管理职责和工作流程。清晰的职责和流程能确保安全管理工作的有效开展。规定各级管理人员和施工人员的安全职责,以及安全检查、隐患排查等工作的流程。 3)参照制度建立完善的标准,定期对安全管理制度进行评估和修订。定期评估和修订能使安全管理制度适应项目的实际情况和发展需求。根据施工过程中发现的问题和新的安全要求,及时对制度进行调整和完善。 人员安全培训 1)按照施工安全规范的要求,对施工人员进行安全培训。安全培训能提高施工人员的安全意识和操作技能,减少安全事故的发生。培训内容包括安全操作规程、应急处理方法等。 2)依据人员安全培训的标准,培训施工人员的安全操作技能和应急处理能力。通过实际操作培训和案例分析,使施工人员掌握正确的安全操作方法和应急处理技能。例如,培训施工人员如何正确使用施工设备、如何应对火灾等安全事故。 3)参照人员安全培训的要求,定期组织安全培训和演练,提高施工人员的安全意识。定期的培训和演练能强化施工人员的安全意识,提高他们在紧急情况下的应对能力。例如,每月组织一次安全培训,每季度进行一次应急演练。 培训内容 培训方式 培训时间 培训人员 安全操作规程 课堂讲解、现场示范 施工前 全体施工人员 应急处理方法 案例分析、模拟演练 每季度 全体施工人员 防护用品配备 1)遵循施工安全规范,为施工人员配备必要的安全防护用品。必要的防护用品能有效保护施工人员的安全。根据施工岗位的不同,配备相应的防护用品,如安全帽、安全带、防护手套等。 2)依据防护用品配备的标准,选择符合质量要求的防护用品。符合质量要求的防护用品能发挥其应有的防护作用。选择具有质量认证的防护用品,确保其性能和安全性。 3)参照防护用品配备的要求,监督施工人员正确佩戴和使用防护用品。正确佩戴和使用防护用品是保障安全的关键。加强现场监督,及时纠正施工人员不正确的佩戴方式。 施工岗位 防护用品名称 配备数量 使用要求 伐桩清理 安全帽、防护眼镜、防护手套 每人一套 施工时必须佩戴 挖穴整地 安全帽、安全鞋、防护手套 每人一套 施工时必须佩戴 栽植 安全帽、防护手套 每人一套 施工时必须佩戴 遵守技术操作规范 环节技术指导 1)遵守作业设计书的技术操作规范,为开沟挖穴、栽植等施工环节提供技术指导。专业的技术指导能保证施工环节的质量和效率。在每个施工环节开始前,向施工人员详细讲解技术要点和操作方法。 2)依据环节技术指导的要求,明确施工技术要点和质量标准。清晰的技术要点和质量标准能使施工人员准确掌握施工要求。例如,规定开沟挖穴的规格、深度和栽植的方法、深度等。 3)参照环节技术指导的标准,及时解决施工中的技术问题。在施工过程中,遇到技术问题及时提供解决方案,确保施工顺利进行。如指导施工人员如何处理遇到的石头、树根等问题。 规程制定完善 1)依据技术操作规范,制定详细的施工操作规程。详细的操作规程能为施工人员提供具体的操作指南。根据不同的施工环节和设备,制定相应的操作规程。 2)按照规程制定完善的原则,明确施工操作步骤和要求。清晰的操作步骤和要求能保证施工的规范性和质量。例如,规定挖穴的步骤为定位、挖掘、清理等。 3)参照规程制定完善的标准,对施工操作规程进行审核和批准。审核和批准能确保操作规程的科学性和可行性。组织专业人员对操作规程进行审核,确保其符合技术要求和安全规范。 施工环节 操作步骤 质量要求 安全注意事项 开沟挖穴 定位、挖掘、清理 规格50cm×50cm×40cm,沟宽50cm,深40cm以上 注意防止塌方 栽植 挖栽植孔、去包扎材料、放苗、扶正、回填土、压实、淋定根水 苗木扶正,土蔸状,减少水分蒸发 避免损伤苗木 过程技术管理 1)遵守技术操作规范,加强施工过程中的技术管理。有效的技术管理能保证施工质量和进度。建立技术管理体系,对施工过程进行全程监督和指导。 2)依据过程技术管理的要求,监督施工人员按照操作规程进行施工。严格的监督能确保施工人员遵守技术规范。安排技术人员现场监督,及时纠正施工人员的违规操作。 3)参照过程技术管理的标准,对施工质量进行检查和评估。定期的检查和评估能及时发现质量问题并采取措施进行整改。按照一定的时间间隔对施工质量进行检查,评估施工效果。 检查时间 检查内容 评估标准 处理措施 每天 施工人员操作规范 符合操作规程 对违规人员进行教育 每周 施工质量指标 符合设计要求 对不合格部位进行整改 每月 施工进度完成情况 符合进度计划 调整施工安排 依照档案管理规范 制度建立健全 1)依照作业设计书的要求,建立健全项目档案管理制度。完善的档案管理制度能保证档案的完整性和安全性。明确档案管理的目标、职责和流程,制定档案收集、整理、保管等方面的规章制度。 2)依据制度建立健全的原则,明确档案管理职责和工作流程。清晰的职责和流程能确保档案管理工作的有效开展。规定档案管理人员的职责,以及档案收集、整理、归档等工作的流程。 3)参照制度建立健全的标准,定期对档案管理制度进行评估和修订。定期评估和修订能使档案管理制度适应项目的实际情况和发展需求。根据档案管理过程中发现的问题和新的要求,及时对制度进行调整和完善。 档案管理环节 职责人员 工作流程 时间要求 档案收集 施工人员、技术人员 及时收集施工过程中的文件、资料 每周 档案整理 档案管理人员 分类存放档案资料 每月 档案保管 档案管理人员 选择合适的地点和方式保存档案 长期 资料收集整理 1)按照档案管理规范的要求,对施工过程中的文件、资料等进行收集和整理。全面的资料收集和整理能为项目的总结和评估提供有力支持。收集施工图纸、施工记录、质量检查报告等文件和资料。 2)依据资料收集整理的标准,分类存放档案资料,便于查阅和管理。合理的分类存放能提高档案资料的利用效率。按照文件的类型、时间、项目等进行分类,建立清晰的档案目录。 3)参照资料收集整理的要求,确保档案资料的完整性和准确性。完整准确的档案资料能反映项目的真实情况。对收集到的资料进行审核和校对,确保其内容准确无误。 档案保存管理 1)依照档案管理规范,妥善保存项目档案。妥善的保存能保证档案的安全和长期使用。选择干燥、通风、防火、防盗的档案保存地点。 2)依据档案保存管理的要求,选择合适的档案保存地点和方式。合适的保存地点和方式能延长档案的使用寿命。可以采用纸质档案和电子档案相结合的方式进行保存。 3)参照档案保存管理的标准,对档案进行定期检查和维护,确保档案的安全。定期的检查和维护能及时发现档案的损坏和丢失情况,采取措施进行修复和补充。例如,每年对档案进行一次全面检查,对损坏的档案进行修复。 保存地点 保存方式 检查时间 维护措施 专用档案柜 纸质档案装订成册,电子档案存储在硬盘 每年 对损坏档案进行修复,更新电子档案备份 结合作业设计书要求 结合工期要求安排 计划制定合理 1)结合作业设计书的工期要求,制定科学合理的施工进度计划。考虑到项目的规模、施工难度和资源供应等因素,制定出符合实际的施工进度计划。这样既能保证项目按时完成,又能避免因进度过快或过慢导致的问题。 2)依据计划制定合理的原则,考虑施工难度、资源供应等因素,合理安排施工时间。充分考虑各种因素,能使施工进度计划更加可行。例如,在雨季尽量避免进行室外作业,提前储备好施工所需的资源。 3)参照计划制定合理的标准,对施工进度计划进行审核和优化。审核和优化能确保施工进度计划的科学性和合理性。组织相关人员对计划进行审核,根据审核意见进行调整和优化。 顺序时间安排 1)按照工期要求安排,确定施工顺序和时间节点。合理的施工顺序和时间节点能保证施工的连续性和高效性。明确各个施工环节的先后顺序和开始、完成时间。 2)依据顺序时间安排的要求,合理安排各施工环节的衔接,确保施工的连续性。顺畅的衔接能避免施工过程中的停顿和延误。例如,伐桩清理完成后及时进行林地清理,挖穴整地完成后尽快进行栽植。 3)参照顺序时间安排的标准,制定施工进度横道图,直观展示施工进度。施工进度横道图能让施工人员和管理人员清晰地了解施工进度。用横道图表示每个施工环节的时间安排和进度情况,便于监控和调整。 进度监控调整 1)结合工期要求安排,对施工进度进行实时监控。实时监控能及时发现施工进度的偏差。安排专人负责监控施工进度,记录实际完成情况。 2)依据进度监控调整的要求,及时发现施工进度偏差,并采取措施进行调整。及时的调整能保证项目按时完成。分析偏差产生的原因,采取增加施工人员、延长工作时间等措施进行调整。 3)参照进度监控调整的标准,定期对施工进度进行评估和总结,确保工期目标的实现。定期的评估和总结能为后续施工提供经验教训。按照一定的时间间隔对施工进度进行评估,总结经验,改进不足。 监控时间 计划进度 实际进度 偏差情况 调整措施 每周 完成伐桩清理 完成80%伐桩清理 滞后20% 增加施工人员 每两周 完成林地清理 完成90%林地清理 滞后10% 延长工作时间 每月 完成挖穴整地 完成100%挖穴整地 无偏差 无 契合质量要求保障 体系建立健全 1)契合作业设计书的质量要求,建立健全质量保障体系。完善的质量保障体系是保证施工质量的关键。明确质量目标、质量责任和质量控制措施,建立质量管理制度。 2)依据体系建立健全的原则,明确质量目标、质量责任和质量控制措施。清晰的质量目标和责任能使质量保障工作更加有效。例如,规定造林成活率不低于85%的目标,明确各部门和人员的质量责任。 3)参照体系建立健全的标准,对质量保障体系进行审核和完善。审核和完善能确保质量保障体系的科学性和可行性。组织专业人员对体系进行审核,根据审核意见进行调整和完善。 质量目标 质量责任部门 质量控制措施 审核周期 造林成活率不低于85% 施工部门、技术部门 苗木选择、栽植技术、抚育管理 每月 施工质量符合设计要求 施工部门、质检部门 施工过程检查、质量验收 每周 环节质量把控 1)依据质量要求保障,对苗木选择、栽植技术等施工环节进行严格质量把控。严格的质量把控能保证每个施工环节的质量。在苗木选择时,检查苗木的质量和规格;在栽植时,监督施工人员的操作方法。 2)按照环节质量把控的要求,检查苗木质量、栽植深度、压实度等关键指标。详细的检查能及时发现质量问题。规定苗木的质量标准、栽植深度和压实度的要求,进行逐一检查。 3)参照环节质量把控的标准,及时发现和纠正质量问题,确保施工质量。及时的纠正能避免质量问题扩大化。对检查中发现的不合格苗木及时更换,对栽植深度不符合要求的及时进行调整。 成活率保障措施 1)契合质量要求保障,采取有效措施提高造林成活率。有效的措施能提高苗木的成活率和生长效果。加强苗木养护管理,提供良好的生长环境。 2)依据成活率保障措施的要求,加强苗木养护管理,确保苗木生长环境良好。良好的生长环境能促进苗木的生长。例如,及时浇水、施肥、除草,防治病虫害。 3)参照成活率保障措施的标准,制定应急预案,应对苗木短缺、病虫害等问题,确保造林成活率达到并超过85%。应急预案能在遇到突发情况时保证项目的顺利进行。准备备用苗木,制定病虫害防治方案,确保在遇到问题时能及时采取措施。 符合环保要求措施 方案制定合理 1)符合作业设计书的环保要求,制定科学合理的环保措施方案。合理的方案能减少施工对环境的影响。考虑施工特点和环境因素,确定环保措施的内容和实施方式。 2)依据方案制定合理的原则,考虑施工特点和环境影响,确定环保措施的内容和实施方式。充分考虑各种因素,能使环保措施更加有效。例如,根据施工地点的生态环境,确定植被保护和废弃物处理的具体措施。 3)参照方案制定合理的标准,对环保措施方案进行审核和优化。审核和优化能确保方案的科学性和可行性。组织环保专家对方案进行审核,根据审核意见进行调整和优化。 生态保护措施 1)按照环保要求措施,在林地清理和施工过程中,采取生态保护措施。生态保护措施能减少对生态环境的破坏。保护原生植被和野生动物栖息地,减少水土流失。 2)依据生态保护措施的要求,保护原生植被和野生动物栖息地,减少对生态环境的破坏。保护原生植被和栖息地能维护生态平衡。划定保护区域,设置警示标志,避免施工对其造成破坏。 3)参照生态保护措施的标准,加强施工监管,确保生态保护措施的落实。严格的监管能保证生态保护措施得到有效执行。安排专人现场监督,对违规行为进行及时制止和处理。 生态保护区域 保护措施 监管人员 监管周期 原生植被集中区域 设置隔离带,禁止施工机械进入 施工班组长 每天 野生动物栖息地 减少施工噪音,避免惊扰 施工人员 实时 废弃物处理措施 1)符合环保要求措施,制定施工废弃物处理措施。合理的处理措施能减少废弃物对环境的污染。根据废弃物的种类和数量,确定处理方式和地点。 2)依据废弃物处理措施的要求,对施工废弃物进行分类收集、运输和处理。分类收集和处理能提高废弃物的回收利用价值。将施工废弃物分为可回收物、有害废弃物和一般废弃物等类别,分别进行处理。 3)参照废弃物处理措施的标准,确保施工废弃物得到妥善处理,减少对环境的污染。严格按照标准处理废弃物,能保护环境。如将可回收物进行回收利用,有害废弃物交由专业机构处理。 国家造林标准依据 依照国家造林标准 遵循造林规划原则 科学规划区域 依据项目所在地广东省湛江市徐闻县的地形、土壤、气候等自然条件,结合生态保护和经济发展的需求,科学划分造林区域。充分考虑沿海地区的特点,将防风固沙、生态保护作为主要功能定位,确保各区域的功能明确,如将靠近海岸线的区域作为重点防风区域,合理规划各区域的面积和范围,使整个沿海防护林体系布局更加科学合理,提高生态防护效能。 确定合理规模 综合考虑本项目的生态效益、经济效益和社会效益,合理确定造林规模。既要避免过度造林造成资源浪费和生态压力,又要防止造林不足无法达到预期的生态防护效果。根据规划,本项目实施沿海防护林灾后生态修复1000亩,区划11个作业小班,这一规模的确定是经过充分论证和分析的,能够在满足生态保护需求的同时,兼顾当地的经济发展和资源承载能力。 选择适宜树种 依据适地适树原则,充分考虑当地的土壤、气候和生态环境,选择根系发达、适应性强、抗逆性好的树种。结合徐闻县的实际情况,本次设计选用木麻黄、黑木相思、大叶相思等3个树种。木麻黄和黑木相思为目的树种,具有较强的抗风能力和适应性;大叶相思作为配置树种,能够增加生物多样性。所选苗木均为根系发达、顶芽饱满、生长健壮、无病虫害的一级营养袋苗,且具有“两证一签一说明”,确保树木的成活率和生长质量。 木麻黄苗木 融合周边环境 注重造林的整体性和系统性,将沿海防护林建设与周边的农田、湿地、海洋等生态环境相融合。通过合理规划树种布局和造林方式,使沿海防护林与周边生态环境形成有机的生态系统。在造林过程中,加强对原生阔叶树种及生长较好的杂灌木的保护,减少对周边生态环境的干扰。同时,考虑到沿海防护林对农田的防护作用,合理设置林带间距和走向,为周边农田提供良好的生态屏障。 坚持持续发展 合理利用自然资源,采用科学的造林技术和管理方法,保护生态环境,确保造林项目的长期稳定运行。在造林过程中,注重土壤肥力的保护和提升,采用堆沤杂草杂灌等方式增加土壤腐殖质。同时,加强对造林地的抚育和管护,采用“造抚一体,一包三年”的模式,确保树木的健康生长。此外,积极推广生态造林技术,提高造林的生态效益和可持续性。 堆沤杂草杂灌 引导群众参与 充分尊重当地群众的意愿和利益,通过宣传教育、技术培训等方式,积极引导群众参与造林项目。在项目实施前,组织开展造林技术培训,提高群众的造林技能和生态保护意识。同时,为群众提供就业机会,让群众从造林项目中获得实际利益,提高群众参与的积极性。通过群众的参与,不仅能够加快造林项目的实施进度,还能够增强群众对生态保护的责任感和使命感。 规范造林技术流程 造林地调查评估 对造林地的土壤肥力、地形地貌、植被状况等进行全面细致的调查和评估,为造林方案的制定提供科学依据。采用专业的检测设备和方法,对土壤的酸碱度、有机质含量、肥力状况等进行检测分析。同时,详细了解造林地的地形地貌,包括坡度、坡向、海拔等,以便合理选择造林方式和树种。此外,对造林地的植被状况进行调查,明确原生阔叶树种和杂灌木的分布情况,为林地清理和保护提供参考。 林地清理规范 采用机械与人工相结合的方式,全面清理伐桩、地被物、采伐剩余物等。使用专业的机械设备清理伐桩,提高工作效率。在清理地被物、采伐剩余物等时,注意加强对原生阔叶树种和优良杂灌木的保护。在打穴位置1m×1m块状清理杂草杂灌,并进行堆沤,以增加土壤腐殖质,提高土壤肥力。同时,采取有效的水土保持措施,防止水土流失,保护生态环境。 隔离网木桩 开沟挖穴标准 根据不同的地形和土壤条件,选择合适的开沟挖穴方式。对于地势较为平坦的区域,采用履带拖拉机开植沟,沟宽50cm,深40cm以上;对于地形复杂的区域,采取人工挖植穴,规格为50cm×50cm×40cm。植穴原则上按照水平布设,上、下两行植穴呈“品”字形分布,部分地段可根据实际情况(如避开石头等)局部位移,采取不规则式随机布设,但要保证单位面积密度和适当的株行距,为树木的生长提供良好的基础。 履带拖拉机开植沟 苗木质量把控 选用符合国家质量标准的苗木,严格检查苗木的根系、顶芽、病虫害等情况。要求苗木根系发达、顶芽饱满、生长健壮、无病虫害,苗高60cm以上、地径0.6cm以上。木麻黄和大叶相思为实生苗,黑木相思为无性系组培苗。所选苗木必须具有“两证一签一说明”,即“林草种子生产经营许可证、产地检疫合格证、苗木标签和使用说明书”,禁止使用无证、来源不清、带病虫害的不合格苗木造林,确保苗木质量符合要求。 栽植技术要求 在栽植过程中,严格按照技术要求进行操作。栽植前苗木要淋足水以湿透营养土,宜在透雨后的阴雨天进行栽植。先在种植沟(或植穴)中央挖一个比苗木泥头稍大稍深的栽植孔,轻轻去掉苗木的包扎材料或营养袋后,带土轻放于栽植孔中,扶正苗木,适当深栽。然后在苗木的四周回填细土,回满时用手把回填土压实,使苗木与原土紧密接触。继续回土至穴面,压实后再回松土呈土蔸状,以减少水分蒸发。栽植后淋足定根水。施工期间,技术人员应到现场进行技术指导,加强质量检查,确保栽植质量。 苗木栽植过程 抚育管护措施 加强造林后的抚育管护工作,包括施肥、浇水、除草、病虫害防治等。实行造林“造抚一体,一包三年”模式,造林后抚育连续三年三次。第一年抚育费用列入本项目投资预算,第二、三年抚育费用不纳入本次预算。第一次抚育在造林完成3个月后进行,主要是割灌除草、松土扩穴、追肥、培土和补植。当年造林小班成活率达85%以上,苗木长势良好,造林后第二年抚育一次,抚育率达100%,林木保存率低于85%的小班要求补植。造林后第三年抚育一次,抚育率达100%,林木保存率低于80%小班要求补植。通过科学的抚育管护措施,确保树木的健康生长。 执行造林质量标准 质量管理制度 建立健全造林质量管理制度,明确各环节的质量要求和责任,确保造林质量全程可控。以下是具体的质量管理制度表格: 环节 质量要求 责任人 考核方式 造林地调查评估 全面准确,提供科学依据 调查评估人员 报告审核、现场核查 林地清理 清理彻底,保护原生植被 林地清理施工人员 现场检查 开沟挖穴 规格符合要求,布局合理 开沟挖穴施工人员 测量检查 苗木采购 质量合格,证件齐全 苗木采购人员 查验证件、抽样检测 栽植 符合技术要求,成活率高 栽植施工人员 成活率统计、现场检查 抚育管护 及时有效,促进树木生长 抚育管护人员 生长情况监测、现场检查 施工质量监督 加强对造林施工过程的质量监督,定期进行检查和评估,及时发现和解决质量问题。以下是施工质量监督的表格: 品字形植穴布局 施工阶段 监督内容 监督频率 处理方式 林地清理阶段 清理是否彻底,原生植被保护情况 每周一次 不合格要求返工 开沟挖穴阶段 规格和布局是否符合要求 每5天一次 不符合要求进行整改 苗木栽植阶段 栽植技术是否规范,成活率情况 每天一次 发现问题及时纠正 抚育管护阶段 抚育措施是否到位,树木生长情况 每半月一次 不达标要求加强管护 严格造林验收 严格按照国家造林标准进行验收,对造林成活率、保存率、生长量等关键指标进行严格考核,确保造林质量达到预期目标。以下是造林验收的表格: 验收指标 标准要求 验收方法 验收结果处理 造林成活率 当年达85%(含)以上 抽样调查统计 未达标进行补植 林木保存率 第二年不低于85%,第三年不低于80% 抽样调查统计 不达标进行补植 生长量 符合树种生长规律 测量统计 生长不良分析原因并采取措施 人员培训管理 加强对造林技术人员的培训和管理,提高其业务水平和质量意识,确保造林工作的顺利开展。以下是人员培训管理的表格: 培训内容 培训方式 培训频率 考核方式 造林技术规范 集中授课、现场示范 每年一次 理论考试、实操考核 质量意识教育 专题讲座、案例分析 每半年一次 问卷调查、工作表现评估 安全知识培训 集中培训、应急演练 每年一次 考试、演练效果评估 推广先进经验 积极推广应用先进的造林技术和管理经验,不断提高造林质量和效益。关注行业内的新技术、新方法,如新型肥料的应用、病虫害生物防治技术等。同时,学习其他地区成功的造林管理经验,结合本项目的实际情况进行应用和创新。通过推广先进经验,提高造林工作的科学性和效率,降低成本,提高树木的成活率和生长质量。 割灌除草作业 抚育追肥作业 建立质量档案 建立造林质量档案,对造林项目的规划、设计、施工、验收等全过程进行详细记录,为今后的造林工作提供参考和借鉴。以下是质量档案的表格: 档案内容 记录方式 保管人员 查阅权限 造林规划设计 纸质文件、电子文档 档案管理人员 相关管理人员 施工过程记录 照片、视频、文字记录 施工人员、档案管理人员 相关管理人员、技术人员 验收报告 纸质文件、电子文档 档案管理人员 所有人员可查阅 质量问题处理记录 文字记录 质量监督人员、档案管理人员 相关管理人员、技术人员 契合国家造林规范 符合生态保护要求 保护原生植被 在造林过程中,加强对原生植被的保护,避免对其造成破坏,维护生态系统的稳定性。在林地清理时,严格划定清理范围,对造林地原生阔叶树种及生长较好的杂灌木进行标记和保护。对于必须清理的地被物和采伐剩余物,采取堆沤等方式进行处理,减少对土壤和植被的影响。同时,在造林过程中,合理选择树种和造林方式,避免对原生植被的生长空间造成挤压,确保生态系统的平衡和稳定。 保护生物多样 选择多种树种进行混交造林,为野生动物提供适宜的栖息环境,保护生物多样性。本项目选用木麻黄、黑木相思、大叶相思等3个树种进行随机混交种植,不同树种的组合可以提供多样化的食物资源和栖息空间,吸引更多的野生动物栖息和繁衍。同时,在造林地周边保留一定的自然植被和湿地,为生物提供更加丰富的生态环境,促进生物多样性的保护。 保持水土措施 采取有效的水土保持措施,如修筑梯田、种植植被等,防止水土流失,保护土壤肥力。在造林地的坡度较大区域,修筑梯田可以减缓水流速度,减少土壤侵蚀。同时,在造林过程中,及时种植植被,利用植被的根系固土保水。在林地清理时,对杂草杂灌进行堆沤处理,增加土壤腐殖质,提高土壤的保水保肥能力。此外,合理设置排水系统,避免积水对土壤造成冲刷。 控制造林密度 合理控制造林密度,根据不同的树种和立地条件,确定适宜的造林密度,避免过度造林对生态环境造成负面影响。本项目造林密度为111株/亩,株行距为3m×2m。有特殊情况的造林地,按照实际情况确定造林密度,但要保持造林小班株数达到造林密度要求。以下是不同树种和立地条件下的造林密度表格: 树种 立地条件 造林密度(株/亩) 木麻黄 沿海沙地 111 黑木相思 山坡地 111 大叶相思 平地 111 监测周边环境 加强对造林地周边生态环境的监测和评估,及时发现和解决生态问题,确保造林项目的生态效益。定期对造林地周边的土壤、水质、空气等环境指标进行监测,建立监测数据库。同时,关注周边野生动物的栖息和繁衍情况,以及植被的生长变化。一旦发现生态问题,及时采取相应的措施进行解决,如调整造林方案、加强生态修复等,确保造林项目与周边生态环境协调发展。 推广生态技术 积极推广生态造林技术,如森林碳汇造林、湿地造林等,提高造林的生态效益。在本项目中,可以探索森林碳汇造林技术,通过增加森林植被的碳储量,为应对气候变化做出贡献。同时,结合沿海地区的特点,推广湿地造林技术,改善湿地生态环境,提高生物多样性。此外,还可以应用生态修复技术,对受损的生态系统进行修复和重建,提高生态系统的稳定性和服务功能。 满足社会发展需求 结合经济发展 造林项目应与当地的社会经济发展相结合,充分考虑当地群众的利益和需求,为当地经济发展提供支持。以下是造林项目与当地经济发展结合的表格: 结合方式 具体措施 预期效果 提供就业机会 在造林施工和抚育管护阶段招聘当地群众 增加群众收入,促进就业 发展林下经济 种植中药材、养殖家禽等 增加经济收入,提高资源利用率 带动相关产业发展 木材加工、生态旅游等 促进产业升级,推动经济发展 提供就业机会 通过造林项目的实施,提供就业机会,促进当地群众增收致富,提高当地居民的生活水平。在造林施工阶段,招聘当地群众参与林地清理、开沟挖穴、苗木栽植等工作。在抚育管护阶段,继续雇佣当地群众进行施肥、浇水、除草、病虫害防治等工作。以下是就业机会提供的表格: 阶段 岗位 人数 工作内容 待遇 造林施工阶段 林地清理工 50 清理伐桩、地被物等 按日计算工资 造林施工阶段 开沟挖穴工 30 开沟挖穴 按日计算工资 造林施工阶段 苗木栽植工 40 栽植苗木 按日计算工资 抚育管护阶段 抚育管护工 20 施肥、浇水、除草等 按月计算工资 改善生活质量 营造良好的生态环境,改善当地的气候条件,减少自然灾害的发生,提高居民的生活质量。以下是造林项目对居民生活质量改善的表格: 改善方面 具体表现 预期效果 气候条件 调节气温、湿度,减少风沙 提高居住舒适度 自然灾害 减少台风、暴雨等灾害影响 保障生命财产安全 空气质量 增加氧气含量,净化空气 有益身体健康 景观环境 形成美丽的森林景观 提升生活美感 争取政策支持 加强与当地政府和相关部门的沟通与合作,争取政策支持和资金投入,推动造林项目的顺利实施。积极与林业部门沟通,了解国家和地方的造林政策,争取项目补贴和资金支持。同时,与财政部门协调,确保项目资金的及时到位。此外,与环保、农业等部门合作,共同推进生态建设和环境保护工作,为造林项目创造良好的政策环境。 提高环保意识 注重造林项目的社会效益,通过宣传教育等方式,提高公众的生态保护意识,促进社会的可持续发展。以下是提高环保意识的表格: 宣传方式 具体内容 预期效果 举办讲座 生态保护知识、造林意义等 提高公众认知 发放宣传资料 宣传海报、手册等 扩大宣传范围 开展志愿者活动 植树造林、环保清理等 增强公众参与度 发展生态旅游 结合当地的文化特色和旅游资源,发展生态旅游等产业,实现生态效益与经济效益的双赢。利用沿海防护林的自然风光和生态环境,开发生态旅游线路,如森林徒步、观鸟等。同时,挖掘当地的文化特色,如民俗文化、海洋文化等,打造具有特色的旅游产品。通过发展生态旅游,吸...
广东省湛江市北部湾沿海防护林建设项目徐闻县2025年林分优化提升投标方案.docx
下载提示

1.本文档仅提供部分内容试读;

2.支付并下载文件,享受无限制查看;

3.本网站所提供的标准文本仅供个人学习、研究之用,未经授权,严禁复制、发行、汇编、翻译或网络传播等,侵权必究;

4.左侧添加客服微信获取帮助;

5.本文为word版本,可以直接复制编辑使用。


这个人很懒,什么都没留下
未认证用户 查看用户
该文档于 上传
推荐文档
×
精品标书制作
百人专家团队
擅长领域:
工程标 服务标 采购标
16852
已服务主
2892
中标量
1765
平台标师
扫码添加客服
客服二维码
咨询热线:192 3288 5147
公众号
微信客服
客服