文库 工程类投标方案 改造工程

格尔木市教育局国家教育考试考务平台及标准化考点改造项目.docx

DOCX   598页   下载911   2025-07-22   浏览103   收藏38   点赞303   评分-   350525字   128.00

AI慧写标书

十分钟千页标书高效生成

温馨提示:当前文档最多只能预览 15 页,若文档总页数超出了 15 页,请下载原文档以浏览全部内容。
格尔木市教育局国家教育考试考务平台及标准化考点改造项目.docx 第1页
格尔木市教育局国家教育考试考务平台及标准化考点改造项目.docx 第2页
格尔木市教育局国家教育考试考务平台及标准化考点改造项目.docx 第3页
格尔木市教育局国家教育考试考务平台及标准化考点改造项目.docx 第4页
格尔木市教育局国家教育考试考务平台及标准化考点改造项目.docx 第5页
格尔木市教育局国家教育考试考务平台及标准化考点改造项目.docx 第6页
格尔木市教育局国家教育考试考务平台及标准化考点改造项目.docx 第7页
格尔木市教育局国家教育考试考务平台及标准化考点改造项目.docx 第8页
格尔木市教育局国家教育考试考务平台及标准化考点改造项目.docx 第9页
格尔木市教育局国家教育考试考务平台及标准化考点改造项目.docx 第10页
格尔木市教育局国家教育考试考务平台及标准化考点改造项目.docx 第11页
格尔木市教育局国家教育考试考务平台及标准化考点改造项目.docx 第12页
格尔木市教育局国家教育考试考务平台及标准化考点改造项目.docx 第13页
格尔木市教育局国家教育考试考务平台及标准化考点改造项目.docx 第14页
格尔木市教育局国家教育考试考务平台及标准化考点改造项目.docx 第15页
剩余583页未读, 下载浏览全部

开通会员, 优惠多多

6重权益等你来

首次半价下载
折扣特惠
上传高收益
特权文档
AI慧写优惠
专属客服
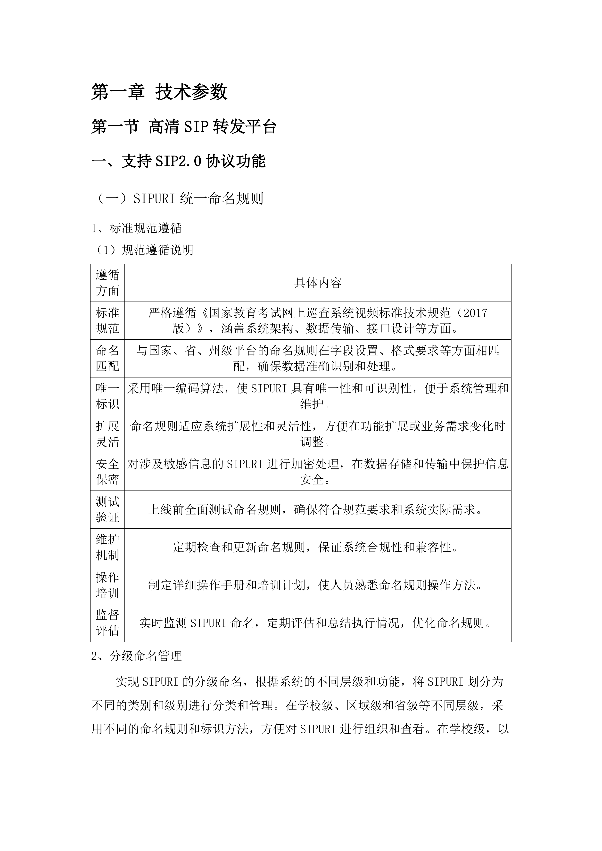
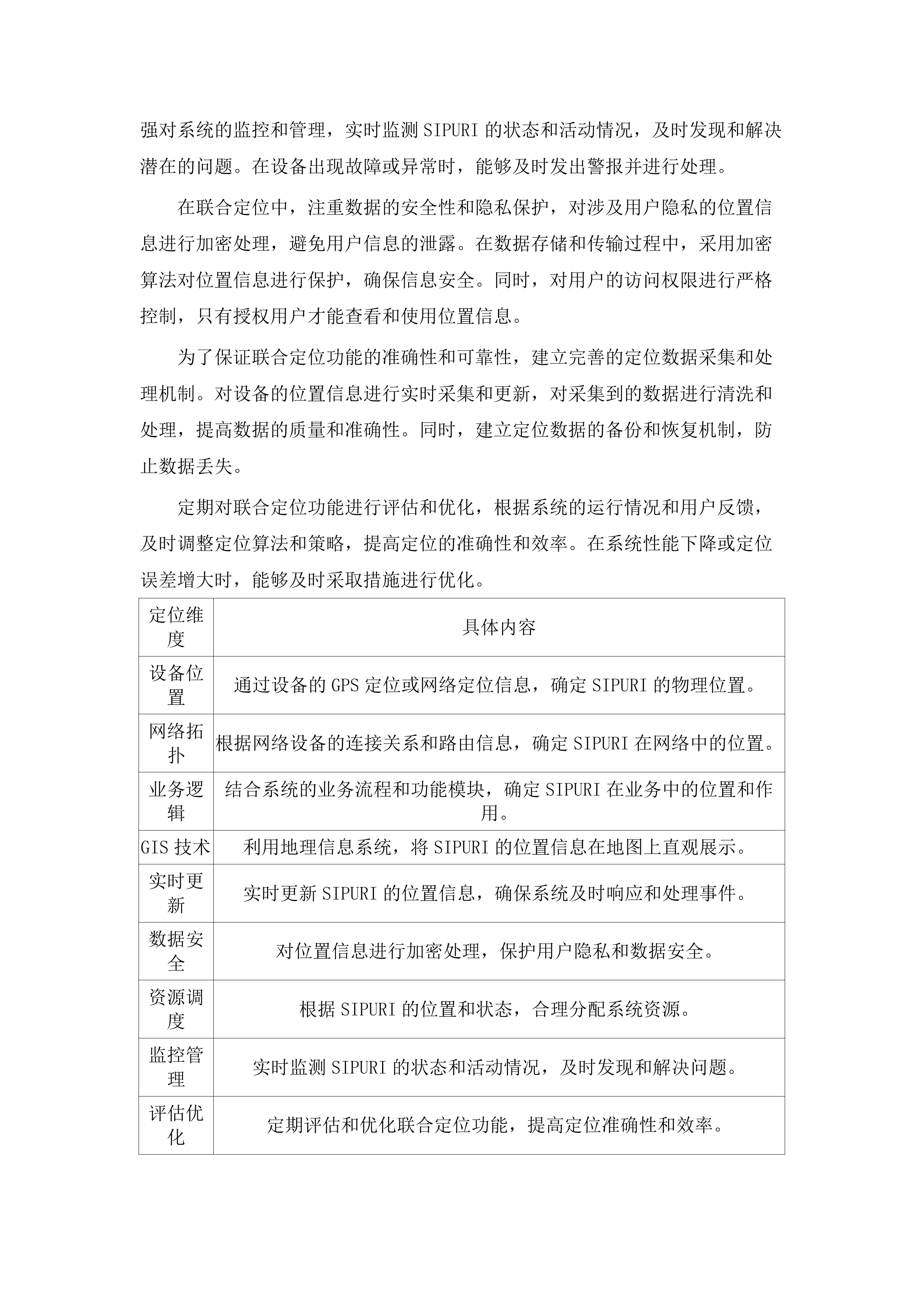
格尔木市教育局国家教育考试考务平台及标准化考点改造项目 第一章 技术参数 5 第一节 高清SIP转发平台 5 一、 支持SIP2.0协议功能 5 二、 支持多种音视频编码 11 三、 用户与权限管理 32 四、 跨平台播放功能 41 五、 集成特色管理功能 48 六、 与多级平台对接 60 第二节 网络流媒体存储平台 70 一、 操作界面支持 70 二、 网络性能指标 82 三、 视频回放输出 89 四、 智能分析功能 101 五、 编码协议支持 109 六、 设备接口配置 131 七、 特色存储功能 139 第三节 监控专用硬盘 156 一、 硬盘基本参数 156 二、 硬盘性能指标 165 三、 硬盘适配情况 168 第四节 巡查指挥终端 177 一、 系统架构设计 177 二、 内置镜头参数 182 三、 音视频标准支持 187 四、 会议功能实现 193 五、 外接设备与显示 197 六、 与平台对接情况 203 第五节 高清电视墙管理平台 207 一、 平台设计架构 207 二、 视频编码解码能力 217 三、 显示输出功能 227 四、 拼接漫游功能 237 五、 预设场景与底图 243 六、 网络级联与协议 247 第六节 大屏中控管理平台 265 一、 平台布局同步功能 265 二、 地图信息查看 271 三、 屏幕显示模式 293 四、 远程控制管理 298 五、 轮巡与云台控制 307 六、 报警搜索与预览 324 七、 智能传输切换 330 第七节 红外高清半球摄像机 351 一、 摄像机检测功能 351 二、 图像传感器参数 357 三、 视频输出能力 366 第二章 节能和环保 375 第一节 节能产品认证 375 一、 高清SIP转发管理三合一平台节能认证 375 二、 标考网络流媒体存储平台节能认证 383 三、 硬盘节能产品认证 390 四、 巡查指挥终端节能认证 401 五、 标考高清电视墙管理平台节能认证 409 六、 大屏中控管理平台软件节能认证 420 七、 红外高清半球摄像机节能认证 426 第二节 环保产品认证 433 一、 高清SIP转发管理三合一平台环保认证 433 二、 标考网络流媒体存储平台环保认证 443 三、 硬盘环保产品认证 448 四、 巡查指挥终端环保认证 455 五、 标考高清电视墙管理平台环保认证 465 六、 大屏中控管理平台软件环保认证 473 七、 红外高清半球摄像机环保认证 483 第三章 自主创新产品 493 第一节 自主知识产权 493 一、 专利证书提供 493 二、 软件著作权登记 504 三、 产品自主研发报告 515 四、 核心技术研发过程 526 五、 研发团队构成说明 535 六、 研发成果归属情况 542 七、 知识产权无争议声明 549 八、 软件源代码归属证明 560 九、 软件开发日志提供 568 十、 硬件设计图纸资料 577 十一、 硬件测试验证报告 588 技术参数 高清SIP转发平台 支持SIP2.0协议功能 SIPURI统一命名规则 标准规范遵循 规范遵循说明 遵循方面 具体内容 标准规范 严格遵循《国家教育考试网上巡查系统视频标准技术规范(2017版)》,涵盖系统架构、数据传输、接口设计等方面。 命名匹配 与国家、省、州级平台的命名规则在字段设置、格式要求等方面相匹配,确保数据准确识别和处理。 唯一标识 采用唯一编码算法,使SIPURI具有唯一性和可识别性,便于系统管理和维护。 扩展灵活 命名规则适应系统扩展性和灵活性,方便在功能扩展或业务需求变化时调整。 安全保密 对涉及敏感信息的SIPURI进行加密处理,在数据存储和传输中保护信息安全。 测试验证 上线前全面测试命名规则,确保符合规范要求和系统实际需求。 维护机制 定期检查和更新命名规则,保证系统合规性和兼容性。 操作培训 制定详细操作手册和培训计划,使人员熟悉命名规则操作方法。 监督评估 实时监测SIPURI命名,定期评估和总结执行情况,优化命名规则。 分级命名管理 实现SIPURI的分级命名,根据系统的不同层级和功能,将SIPURI划分为不同的类别和级别进行分类和管理。在学校级、区域级和省级等不同层级,采用不同的命名规则和标识方法,方便对SIPURI进行组织和查看。在学校级,以学校名称和设备编号为基础进行命名;在区域级,以区域名称和学校编号为基础进行命名;在省级,以省份名称和区域编号为基础进行命名。 分级命名管理 安全保密 支持树形列表管理,通过树形结构展示SIPURI的分级关系,方便用户直观地查看和管理。用户可以根据需要展开或收缩树形列表,快速定位和操作所需的SIPURI。在分级命名中,明确各级别SIPURI的职责和权限,规定不同层级的SIPURI可以访问和操作的资源范围,确保系统的有序运行。在学校级,只能访问和操作本校的设备和数据;在区域级,可以访问和操作本区域内的学校设备和数据;在省级,可以访问和操作全省的学校设备和数据。 通过分级命名,实现对SIPURI的精细化管理,对不同层级和功能的SIPURI进行针对性的配置和管理,提高系统的安全性和可靠性。在学校级,对设备的访问权限进行严格控制;在区域级,对数据的备份和恢复策略进行统一管理;在省级,对系统的整体性能和稳定性进行监控和优化。根据不同的业务需求,灵活调整分级命名的规则和结构,在考试期间,可以增加临时的SIPURI层级,用于管理考试相关的设备和数据;在日常教学期间,可以简化SIPURI层级,提高管理效率。 在分级命名过程中,注重数据的一致性和完整性,采用数据同步机制,确保各级别SIPURI的信息一致。在学校级设备信息更新后,及时同步到区域级和省级平台。同时,对SIPURI的命名进行严格的审核和验证,避免出现命名冲突和数据错误。在命名审核过程中,检查命名是否符合规则要求,是否存在重复命名等问题。 为了保证分级命名管理的有效性,建立完善的权限管理体系。对不同用户角色分配不同的权限,确保只有授权用户才能进行分级命名的操作。同时,建立分级命名的审计机制,对分级命名的操作进行记录和审计,便于追溯和管理。 定期对分级命名规则进行评估和优化,根据系统的发展和业务需求的变化,及时调整分级命名规则和结构。在系统功能扩展或业务需求变化时,能够快速适应并做出相应的调整,提高系统的适应性和灵活性。 联合定位功能 定位功能说明 支持SIPURI的联合定位,通过多个维度的信息,如设备位置、网络拓扑、业务逻辑等,准确确定SIPURI的位置和状态。利用地理信息系统(GIS)技术,将SIPURI的位置信息在地图上直观地展示出来,方便用户进行管理和调度。在系统中,每个SIPURI都与一个具体的地理位置相关联,用户可以通过地图快速定位到所需的SIPURI。 利用联合定位功能,实现对系统资源的有效管理和调度,根据SIPURI的位置和状态,合理分配系统资源,提高系统的运行效率。在考试期间,根据考场的位置和设备需求,合理分配考试设备和网络资源。在联合定位过程中,结合地理信息系统(GIS)等技术,提供更加直观和准确的定位信息。通过GIS技术,用户可以直观地查看SIPURI的分布情况和周边环境信息,为系统管理和调度提供有力支持。 支持实时更新SIPURI的位置信息,当SIPURI的位置发生变化时,系统能够及时更新其位置信息,确保系统能够及时响应和处理各种事件。在设备移动或网络拓扑变化时,能够快速更新SIPURI的位置信息。通过联合定位功能,加强对系统的监控和管理,实时监测SIPURI的状态和活动情况,及时发现和解决潜在的问题。在设备出现故障或异常时,能够及时发出警报并进行处理。 在联合定位中,注重数据的安全性和隐私保护,对涉及用户隐私的位置信息进行加密处理,避免用户信息的泄露。在数据存储和传输过程中,采用加密算法对位置信息进行保护,确保信息安全。同时,对用户的访问权限进行严格控制,只有授权用户才能查看和使用位置信息。 为了保证联合定位功能的准确性和可靠性,建立完善的定位数据采集和处理机制。对设备的位置信息进行实时采集和更新,对采集到的数据进行清洗和处理,提高数据的质量和准确性。同时,建立定位数据的备份和恢复机制,防止数据丢失。 定期对联合定位功能进行评估和优化,根据系统的运行情况和用户反馈,及时调整定位算法和策略,提高定位的准确性和效率。在系统性能下降或定位误差增大时,能够及时采取措施进行优化。 定位维度 具体内容 设备位置 通过设备的GPS定位或网络定位信息,确定SIPURI的物理位置。 网络拓扑 根据网络设备的连接关系和路由信息,确定SIPURI在网络中的位置。 业务逻辑 结合系统的业务流程和功能模块,确定SIPURI在业务中的位置和作用。 GIS技术 利用地理信息系统,将SIPURI的位置信息在地图上直观展示。 实时更新 实时更新SIPURI的位置信息,确保系统及时响应和处理事件。 数据安全 对位置信息进行加密处理,保护用户隐私和数据安全。 资源调度 根据SIPURI的位置和状态,合理分配系统资源。 监控管理 实时监测SIPURI的状态和活动情况,及时发现和解决问题。 评估优化 定期评估和优化联合定位功能,提高定位准确性和效率。 SIPURI地址解析 高效解析机制 建立高效的SIPURI地址解析机制,采用先进的算法和技术,如哈希算法、索引技术等,确保能够快速准确地解析SIPURI地址。对SIPURI地址进行预处理,提取关键信息,建立索引表,提高解析效率。支持批量解析功能,采用多线程处理技术,能够同时处理多个SIPURI地址的解析请求,提高系统的处理能力。在考试期间,能够快速解析大量考场设备的SIPURI地址。 在解析过程中,对地址进行有效性验证,检查地址的格式、长度、字符等是否符合要求,避免无效地址的干扰,提高系统的稳定性。在地址验证过程中,采用正则表达式等技术,对地址进行精确匹配。通过高效的解析机制,确保系统能够及时响应和处理各种业务请求,提高用户体验。在用户发起请求时,能够快速解析SIPURI地址,定位到所需的资源。 不断优化解析机制,根据实际应用情况进行调整和改进,对解析算法进行优化,提高解析效率和准确性;对系统配置进行调整,提高系统的性能。定期对解析机制进行评估和测试,发现问题及时解决。为了保证解析机制的高效性,建立解析结果的缓存机制。对经常解析的SIPURI地址进行缓存,下次解析时直接从缓存中获取结果,减少解析时间。 在解析过程中,对解析结果进行日志记录,记录解析的时间、地址、结果等信息,为后续的问题分析和解决提供依据。在解析出现错误时,能够根据日志信息快速定位问题。同时,对解析机制进行监控和预警,实时监测解析的性能和状态,当出现异常情况时及时发出警报。 为了提高解析机制的可靠性,采用分布式解析架构,将解析任务分布到多个节点上进行处理,提高系统的容错能力。在某个节点出现故障时,其他节点能够继续完成解析任务。同时,对解析节点进行定期的维护和升级,确保系统的稳定性和性能。 建立解析机制的应急处理预案,在遇到突发情况时,能够快速启动应急处理流程,保证系统的正常运行。在网络故障或系统故障时,能够及时切换到备用解析节点,确保SIPURI地址的正常解析。 动态更新策略 制定动态更新策略,及时更新SIPURI地址解析信息,确保解析结果的准确性。当SIPURI地址发生变化时,能够自动触发更新机制,采用消息通知机制,当设备的SIPURI地址更新时,及时通知系统进行更新。同时,支持手动更新功能,用户可以根据需要手动更新地址解析信息,提高系统的灵活性。在系统维护或故障修复后,用户可以手动更新地址解析信息。 在更新过程中,对更新信息进行验证和审核,检查更新信息的合法性和准确性,避免错误的更新信息影响系统的正常运行。在更新审核过程中,检查更新信息是否符合系统的命名规则和地址格式要求。通过动态更新策略,及时适应系统的变化和发展,在系统升级或业务需求变化时,能够快速更新地址解析信息,保证系统的正常运行。 定期对地址解析信息进行备份,采用增量备份和全量备份相结合的方式,定期对地址解析信息进行备份,防止数据丢失,确保系统的可靠性。在备份过程中,对备份数据进行加密处理,保护数据安全。为了保证动态更新策略的有效性,建立更新信息的管理机制。对更新信息进行记录和跟踪,确保更新信息的及时处理和准确应用。 在更新过程中,对系统的性能进行监控,实时监测系统的负载和响应时间,避免更新操作对系统性能造成过大影响。在更新操作前,对系统的资源进行评估,合理安排更新时间和顺序。同时,建立更新失败的重试机制,当更新失败时,能够自动进行重试,确保更新操作的成功。 建立动态更新策略的评估机制,定期对更新策略的效果进行评估和分析,根据评估结果调整和优化更新策略。在更新策略效果不佳时,及时调整更新频率或更新方式。同时,对更新策略进行培训和宣传,让用户了解更新策略的重要性和操作方法。 为了提高动态更新策略的安全性,对更新操作进行权限控制,只有授权用户才能进行更新操作。同时,对更新过程进行加密传输,防止更新信息被窃取或篡改。 错误处理方案 制定完善的错误处理方案,当地址解析过程中出现错误时,能够及时进行处理。对不同类型的错误进行分类和处理,如地址格式错误、地址不存在错误、解析超时错误等,提供相应的错误提示和解决方案,方便用户进行排查和修复。在地址格式错误时,提示用户检查地址格式;在地址不存在错误时,提示用户确认地址是否正确。 在错误处理过程中,记录错误信息,记录错误的时间、地址、类型、错误代码等信息,为后续的问题分析和解决提供依据。在解析出现错误时,能够根据错误信息快速定位问题。支持重试机制,当解析失败时,能够自动进行重试,设置重试次数和重试间隔时间,提高解析的成功率。 通过完善的错误处理方案,降低系统的故障率,提高系统的可靠性和稳定性。在错误发生时,能够快速处理,减少对系统的影响。定期对错误处理方案进行评估和优化,根据实际情况进行调整和改进,对错误分类进行细化,提高处理的针对性;对错误提示和解决方案进行优化,提高用户的使用体验。 为了保证错误处理方案的有效性,建立错误处理的流程和规范。明确错误处理的责任人和处理流程,确保错误能够得到及时处理。同时,对错误处理人员进行培训和考核,提高其处理能力和水平。 在错误处理过程中,对错误进行预警和监控,实时监测系统的错误情况,当错误数量超过一定阈值时及时发出警报。对错误处理的结果进行跟踪和反馈,确保问题得到彻底解决。 为了提高错误处理方案的可扩展性,采用模块化设计,将错误处理功能封装成模块,方便后续的功能扩展和维护。在系统升级或业务需求变化时,能够快速添加新的错误处理模块。 支持多种音视频编码 支持MPEG4视频格式 视频格式支持 标准严格遵循 完全遵循《国家教育考试网上巡查系统视频标准技术规范(2017版)》对MPEG4视频格式的要求,确保系统规范性。在视频处理中,严格依据规范进行解码和播放,保障视频质量。对于采用MPEG4格式录制的考试巡查视频,无论是考场内的实时监控,还是保密室的安全监管视频,都能准确无误地进行处理和展示,为教育考试的公平公正提供有力支持。 MPEG4视频格式 严格的标准遵循,使得系统在处理MPEG4视频时,能够与国家教育考试的整体要求高度契合。在解码过程中,精确还原视频的每一帧画面,避免出现画面失真、卡顿等问题。在播放时,保证视频的流畅性和稳定性,让巡查人员能够清晰地查看考试现场的情况。同时,对于不同分辨率和码率的MPEG4视频,也能进行有效的处理,满足多样化的考试巡查需求。 考场监控MPEG4视频 这种对标准的严格遵循,不仅体现了系统的专业性和可靠性,也为教育考试的信息化管理提供了坚实的基础。通过准确处理和展示MPEG4视频,能够及时发现考试过程中的异常情况,为考试的顺利进行提供保障。 兼容性保障 平台支持MPEG4视频格式,可与其他支持该格式的设备和系统进行无缝对接。在不同的网络环境和设备条件下,都能稳定地处理MPEG4视频,提高系统的兼容性。无论是本地存储的MPEG4视频,还是通过网络传输的该格式视频,都能顺利处理,确保在各种场景下都能正常使用。 在网络环境方面,即使是在网络带宽有限或不稳定的情况下,平台也能通过优化算法,保证MPEG4视频的流畅播放。在设备条件方面,无论是高清的大屏幕显示器,还是普通的电脑终端,都能完美适配MPEG4视频的展示。这种兼容性保障,使得平台能够广泛应用于不同的教育考试巡查场景中。 通过与其他设备和系统的无缝对接,平台可以实现数据的共享和交互。例如,与学校的监控系统对接,能够实时获取考场内的视频信息;与教育管理部门的系统对接,能够将考试巡查视频及时上传和反馈。这种兼容性保障,为教育考试的信息化管理提供了便利。 场景适用性 场景 适用性说明 考场监控 支持MPEG4视频格式可满足考场实时监控需求,对不同分辨率和码率的视频都能有效处理和分析,确保及时发现考场异常情况。 保密室监控 在保密室监控场景中,能够准确处理MPEG4视频,保障考试相关资料的安全,为考试的公平公正提供保障。 远程巡查 即使在远程巡查的情况下,也能稳定处理MPEG4视频,方便教育管理部门对多个考点进行实时监督。 在教育考试的各种巡查场景中,如考场监控、保密室监控等,支持MPEG4视频格式可满足多样化的需求。对于不同分辨率和码率的MPEG4视频,都能进行有效的处理和分析。能够根据实际场景的需要,灵活调整对MPEG4视频的处理方式,提高系统的适用性。 在考场监控场景中,高分辨率的MPEG4视频能够清晰地捕捉考生的一举一动,便于巡查人员及时发现作弊等违规行为。在保密室监控场景中,稳定的视频处理能力能够确保考试相关资料的安全。在远程巡查场景中,即使网络条件有限,也能通过优化处理,保证视频的流畅传输和查看。 这种场景适用性,使得平台能够在不同的教育考试巡查场景中发挥重要作用,为教育考试的公平公正提供有力保障。 视频处理能力 快速解码播放 采用先进的解码算法,能够快速对MPEG4视频进行解码,实现流畅的播放效果。在短时间内即可完成对MPEG4视频的解码和加载,提高系统的响应速度。即使是高分辨率的MPEG4视频,也能快速解码并播放,满足实时巡查的需求。 先进的解码算法能够充分利用系统的硬件资源,提高解码效率。在解码过程中,能够快速识别视频的编码格式,并进行相应的解码操作。对于高分辨率的MPEG4视频,能够通过优化算法,减少解码时间,保证视频的流畅播放。 这种快速解码播放的能力,使得巡查人员能够及时查看考试现场的情况,及时发现异常情况并采取相应的措施。同时,也提高了系统的使用效率,减少了巡查人员的等待时间。 大数据处理 处理能力 说明 数据量处理 对于大量的MPEG4视频数据,系统具备高效的处理能力,不会出现数据拥堵现象。 多视频流处理 能够同时处理多个MPEG4视频流,确保在多场景巡查时的稳定性。 性能稳定性 在处理大数据量的MPEG4视频时,系统的性能不会受到明显影响,保证巡查工作的正常进行。 对于大量的MPEG4视频数据,系统具备高效的处理能力,不会出现数据拥堵现象。能够同时处理多个MPEG4视频流,确保在多场景巡查时的稳定性。在处理大数据量的MPEG4视频时,系统的性能不会受到明显影响,保证巡查工作的正常进行。 系统采用了分布式存储和并行处理技术,能够将大量的MPEG4视频数据分散存储在多个节点上,并同时进行处理。这种技术架构使得系统能够高效地处理大数据量的视频数据,避免了数据拥堵现象的发生。 同时,系统还具备智能调度和负载均衡功能,能够根据系统的资源使用情况,自动调整视频处理任务的分配,确保系统在多场景巡查时的稳定性。在处理大数据量的MPEG4视频时,系统的性能不会受到明显影响,保证了巡查工作的正常进行。 实时分析处理 可以对MPEG4视频进行实时的分析和处理,如行为分析、异常检测等。能够及时发现视频中的异常情况,并发出警报,为考试安全提供保障。通过实时分析MPEG4视频,可提高教育考试巡查的效率和准确性。 在行为分析方面,系统能够对考生的行为进行实时监测,如是否有交头接耳、东张西望等违规行为。在异常检测方面,能够对考场内的环境进行实时监测,如是否有异常声音、光线变化等。一旦发现异常情况,系统能够及时发出警报,提醒巡查人员进行处理。 这种实时分析处理的能力,使得教育考试巡查更加高效和准确。通过及时发现异常情况并采取相应的措施,能够有效防止考试作弊等违规行为的发生,保障考试的公平公正。 视频质量保障 画质优化增强 运用先进的画质优化算法,对MPEG4视频进行处理,提高视频的清晰度和色彩还原度。能够去除视频中的噪点和干扰,使画面更加纯净和清晰。通过画质增强技术,让MPEG4视频在不同的显示设备上都能呈现出最佳效果。 先进的画质优化算法能够对视频的每一帧画面进行精细处理,提高画面的清晰度和色彩还原度。在去除噪点和干扰方面,能够通过滤波、降噪等技术,有效减少视频中的噪声和干扰,使画面更加纯净和清晰。 这种画质优化增强的能力,使得巡查人员能够更加清晰地查看考试现场的情况。无论是在高清的大屏幕显示器上,还是在普通的电脑终端上,都能看到清晰、逼真的视频画面,为教育考试的巡查工作提供有力支持。 多环境适应 在不同的光照条件和网络环境下,都能保障MPEG4视频的质量。即使在低光照或网络不稳定的情况下,也能通过技术手段优化视频质量。确保MPEG4视频在各种复杂环境下都能为教育考试巡查提供可靠的画面支持。 在光照条件方面,系统能够根据不同的光照强度,自动调整视频的亮度、对比度等参数,保证视频画面的清晰可见。在网络环境方面,系统能够通过自适应编码和传输技术,根据网络带宽的变化,自动调整视频的码率和分辨率,保证视频的流畅播放。 这种多环境适应的能力,使得系统能够在各种复杂的环境下正常使用。无论是在光线昏暗的考场内,还是在网络信号不稳定的偏远地区,都能为教育考试巡查提供可靠的画面支持。 画面清晰呈现 保障措施 说明 质量损失控制 严格控制视频处理过程中的质量损失,确保MPEG4视频的画面清晰可辨。 细节呈现 对于视频中的细节部分,能够清晰地呈现出来,便于巡查人员进行观察和分析。 考试保障 在教育考试巡查中,清晰的MPEG4视频画面有助于及时发现问题,保障考试的公平公正。 严格控制视频处理过程中的质量损失,确保MPEG4视频的画面清晰可辨。对于视频中的细节部分,能够清晰地呈现出来,便于巡查人员进行观察和分析。在教育考试巡查中,清晰的MPEG4视频画面有助于及时发现问题,保障考试的公平公正。 在视频处理过程中,系统采用了无损压缩和高质量编码技术,最大限度地减少视频的质量损失。同时,通过优化算法,提高视频的细节呈现能力,使得巡查人员能够清晰地看到考生的表情、动作等细节。 这种清晰的画面呈现能力,为教育考试的巡查工作提供了有力支持。巡查人员能够通过清晰的视频画面,及时发现考试过程中的异常情况,如作弊行为、设备故障等,并采取相应的措施进行处理,保障考试的公平公正。 支持G.722音频格式 音频格式支持 标准严格遵循 遵循标准 说明 规范要求 完全遵循《国家教育考试网上巡查系统视频标准技术规范(2017版)》对G.722音频格式的要求,保证系统规范性。 处理流程 在音频处理过程中,严格按照规范进行解码和播放,确保音频质量。 准确展示 对于采用G.722格式录制的考试巡查音频,能够准确无误地进行处理和展示。 完全遵循《国家教育考试网上巡查系统视频标准技术规范(2017版)》对G.722音频格式的要求,保证系统的规范性。在音频处理过程中,严格按照规范进行解码和播放,确保音频质量。对于采用G.722格式录制的考试巡查音频,无论是考场内的语音交流,还是指挥中心的指令传达,都能准确无误地进行处理和展示。 严格的标准遵循,使得系统在处理G.722音频时,能够与国家教育考试的整体要求高度契合。在解码过程中,精确还原音频的每一个声音细节,避免出现声音失真、杂音等问题。在播放时,保证音频的清晰度和流畅性,让巡查人员能够清晰地听到考试现场的声音。同时,对于不同音质和码率的G.722音频,也能进行有效的处理,满足多样化的考试巡查需求。 这种对标准的严格遵循,不仅体现了系统的专业性和可靠性,也为教育考试的信息化管理提供了坚实的基础。通过准确处理和展示G.722音频,能够及时发现考试过程中的异常情况,为考试的顺利进行提供保障。 兼容性保障 平台支持G.722音频格式,可与其他支持该格式的设备和系统进行无缝对接。在不同的网络环境和设备条件下,都能稳定地处理G.722音频,提高系统的兼容性。无论是本地存储的G.722音频,还是通过网络传输的该格式音频,都能顺利处理,确保在各种场景下都能正常使用。 在网络环境方面,即使是在网络带宽有限或不稳定的情况下,平台也能通过优化算法,保证G.722音频的流畅播放。在设备条件方面,无论是专业的音频播放设备,还是普通的电脑终端,都能完美适配G.722音频的展示。这种兼容性保障,使得平台能够广泛应用于不同的教育考试巡查场景中。 通过与其他设备和系统的无缝对接,平台可以实现数据的共享和交互。例如,与学校的广播系统对接,能够实时播放考试指令;与教育管理部门的系统对接,能够将考试巡查音频及时上传和反馈。这种兼容性保障,为教育考试的信息化管理提供了便利。 场景适用性 在教育考试的各种巡查场景中,如考场语音监听、指挥通信等,支持G.722音频格式可满足多样化的需求。对于不同音质和码率的G.722音频,都能进行有效的处理和分析。能够根据实际场景的需要,灵活调整对G.722音频的处理方式,提高系统的适用性
格尔木市教育局国家教育考试考务平台及标准化考点改造项目.docx
下载提示

1.本文档仅提供部分内容试读;

2.支付并下载文件,享受无限制查看;

3.本网站所提供的标准文本仅供个人学习、研究之用,未经授权,严禁复制、发行、汇编、翻译或网络传播等,侵权必究;

4.左侧添加客服微信获取帮助;

5.本文为word版本,可以直接复制编辑使用。


这个人很懒,什么都没留下
未认证用户 查看用户
该文档于 上传
×
精品标书制作
百人专家团队
擅长领域:
工程标 服务标 采购标
16852
已服务主
2892
中标量
1765
平台标师
扫码添加客服
客服二维码
咨询热线:192 3288 5147
公众号
微信客服
客服