文库 货物类投标方案 系统集成

广州市胸科医院核心临床信息系统建设项目.docx

DOCX   1115页   下载86   2025-07-09   浏览106   收藏49   点赞195   评分-   680401字   228.00

AI慧写标书

十分钟千页标书高效生成

温馨提示:当前文档最多只能预览 15 页,若文档总页数超出了 15 页,请下载原文档以浏览全部内容。
广州市胸科医院核心临床信息系统建设项目.docx 第1页
广州市胸科医院核心临床信息系统建设项目.docx 第2页
广州市胸科医院核心临床信息系统建设项目.docx 第3页
广州市胸科医院核心临床信息系统建设项目.docx 第4页
广州市胸科医院核心临床信息系统建设项目.docx 第5页
广州市胸科医院核心临床信息系统建设项目.docx 第6页
广州市胸科医院核心临床信息系统建设项目.docx 第7页
广州市胸科医院核心临床信息系统建设项目.docx 第8页
广州市胸科医院核心临床信息系统建设项目.docx 第9页
广州市胸科医院核心临床信息系统建设项目.docx 第10页
广州市胸科医院核心临床信息系统建设项目.docx 第11页
广州市胸科医院核心临床信息系统建设项目.docx 第12页
广州市胸科医院核心临床信息系统建设项目.docx 第13页
广州市胸科医院核心临床信息系统建设项目.docx 第14页
广州市胸科医院核心临床信息系统建设项目.docx 第15页
剩余1100页未读, 下载浏览全部

开通会员, 优惠多多

6重权益等你来

首次半价下载
折扣特惠
上传高收益
特权文档
AI慧写优惠
专属客服
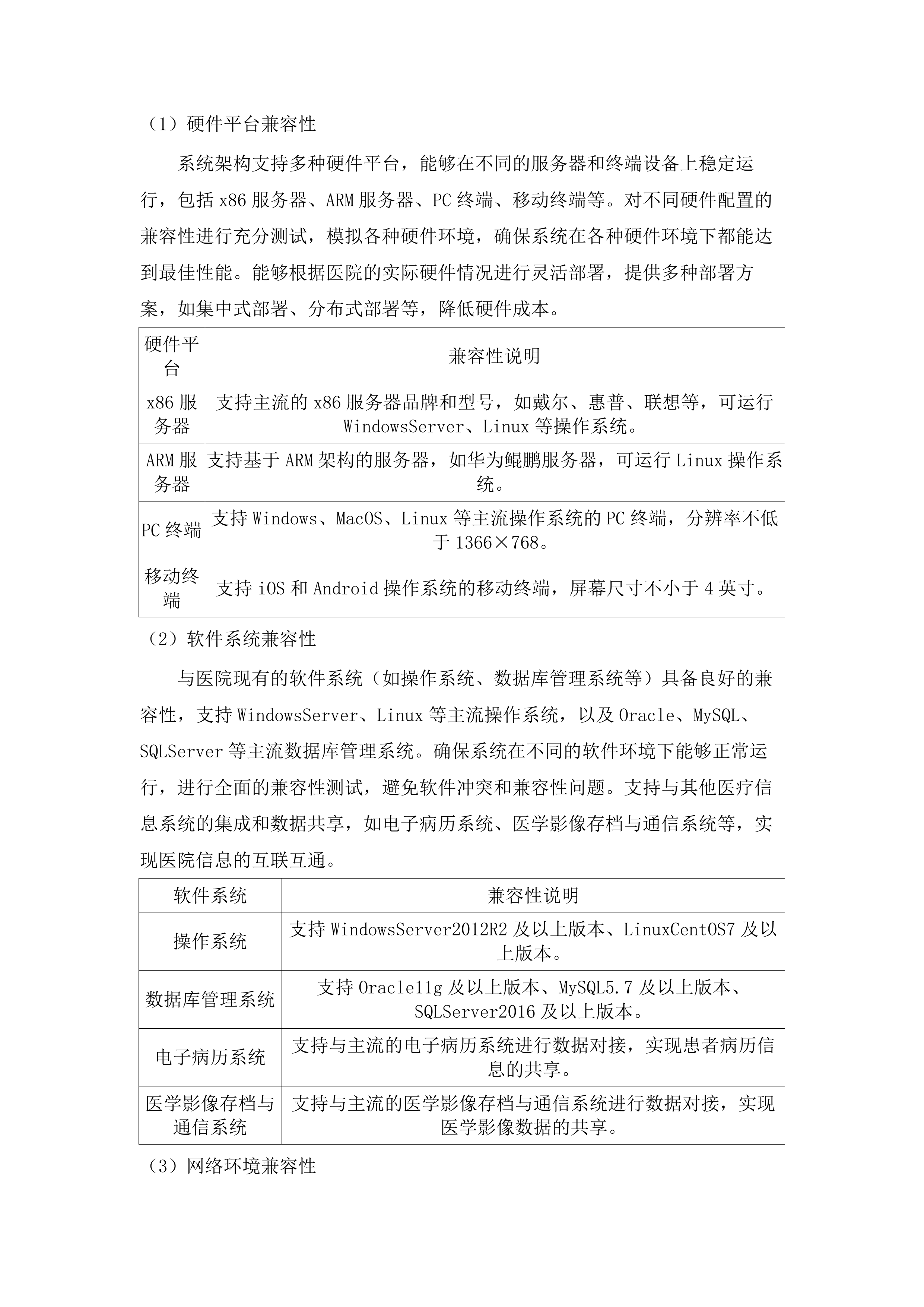
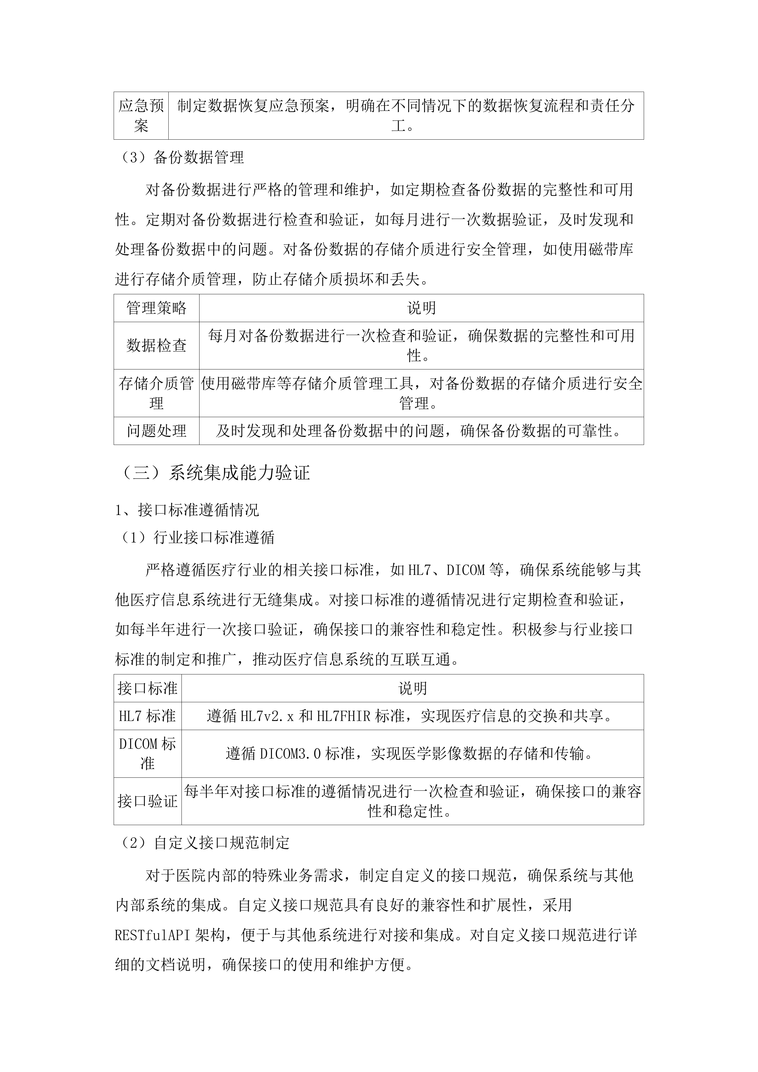
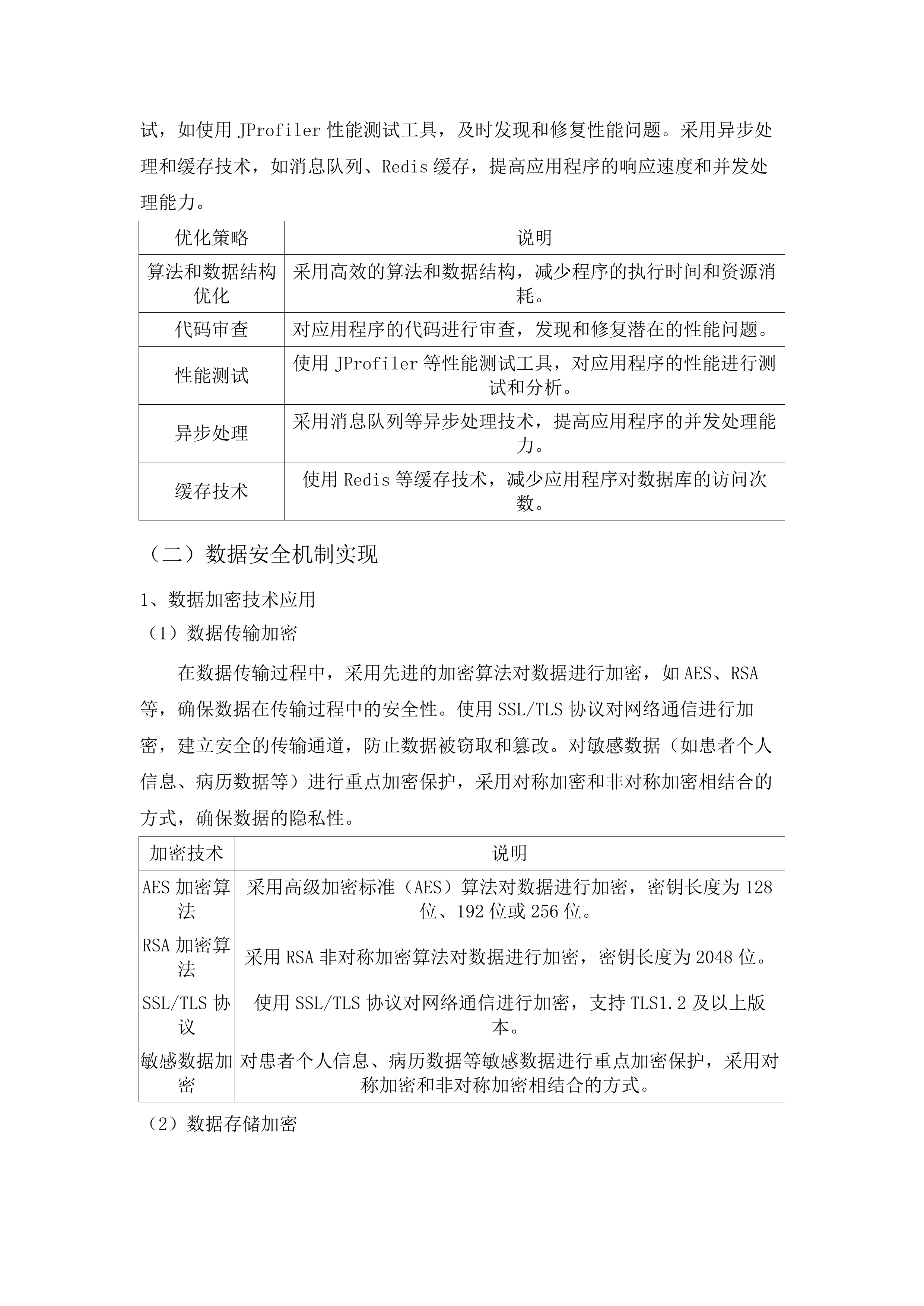
广州市胸科医院核心临床信息系统建设项目 第一章 重要技术参数响应情况 7 第一节 重要技术参数响应 7 一、 总体技术要求响应 7 二、 门诊挂号预约管理系统 18 三、 门急诊收费管理系统 32 四、 门诊医生工作站系统 42 五、 住院医生工作站系统 52 六、 急诊医学信息系统 66 七、 住院护士工作站系统 75 八、 医技收费管理系统 87 九、 门诊药房管理系统 101 十、 住院药房管理系统 110 十一、 出入院管理系统 128 十二、 报表管理系统 138 十三、 运维预警监控功能 149 十四、 信息安全等级保护 168 十五、 数据交换接口标准 182 十六、 系统并发处理能力 194 十七、 移动端应用支持 210 十八、 临床决策支持系统 225 十九、 电子病历质控功能 234 二十、 抗菌药物管理模块 243 二十一、 临床路径管理系统 253 二十二、 手术麻醉系统对接 266 二十三、 输血管理系统集成 275 二十四、 病理信息系统接口 286 二十五、 体检管理系统联动 307 二十六、 物资供应链管理 318 二十七、 系统升级维护方案 338 第二章 总体建设方案 354 第一节 项目理解 354 一、 医院信息化现状分析 354 二、 行业发展趋势研判 374 三、 项目建设目标规划 393 第二节 架构设计 415 一、 整体技术架构 416 二、 前端适配方案 424 三、 后端服务架构 437 第三节 功能设计 454 一、 门诊挂号预约管理系统 454 二、 门急诊收费管理系统 464 三、 门诊医生工作站系统 469 第四节 实施方案 483 一、 项目进度计划 483 二、 资源配置方案 500 三、 风险管理措施 513 第五节 项目质量管理 524 一、 质量保障体系 524 二、 测试验证方案 539 三、 验收交付标准 553 第三章 系统架构 567 第一节 门诊挂号预约管理系统 567 一、 浏览器端功能实现 567 二、 系统界面展示 574 第二节 门急诊收费管理系统 590 一、 收费流程设计 590 二、 核心功能展示 602 第三节 门诊医生工作站系统 613 一、 诊疗功能模块 613 二、 系统交互设计 622 第四节 住院医生工作站系统 630 一、 住院诊疗功能 630 二、 系统界面截图 640 第五节 急诊医学信息系统 645 一、 急诊处置功能 645 二、 系统界面展示 654 第六节 住院护士工作站系统 664 一、 护理业务功能 664 二、 系统操作界面 677 第七节 医技收费管理系统 684 一、 收费管理功能 684 二、 系统界面截图 692 第八节 门诊药房管理系统 700 一、 药品管理功能 700 二、 系统操作界面 707 第九节 住院药房管理系统 715 一、 住院用药管理 715 二、 系统功能展示 723 第十节 出入院管理系统 732 一、 住院流程管理 732 二、 系统界面截图 739 第四章 系统重点功能演示 744 第一节 HIS系统组件配置 744 一、 患者信息建档组件配置 744 二、 患者信息展示组件功能 757 三、 检索组件配置流程 768 四、 特殊就诊登记组件 780 第二节 门诊医生工作站集成操作 798 一、 诊疗一体化界面展示 798 二、 抗菌药物管理模块 806 三、 诊疗路径模式应用 816 四、 病历书写辅助功能 829 第三节 报表管理系统功能展示 838 一、 多类型报表集成管理 838 二、 权限控制体系实现 848 三、 报表变更追溯机制 854 四、 可视化设计工具 865 第四节 运维预警监控功能 884 一、 全栈式监控看板 884 二、 智能预警机制 895 三、 数据库深度监控 906 四、 变更日志分析 917 第五章 售后服务方案 931 第一节 售后服务方案 931 一、 质保期服务承诺 931 二、 服务团队架构 941 第二节 质保期限承诺 949 一、 系统维护保障 949 二、 质保期延长方案 959 第三节 响应速度保障 967 一、 故障分级响应 967 二、 本地化服务团队 978 第四节 维保方案细化 989 一、 年度维护计划 989 二、 定制化服务模块 999 第五节 组织管理与执行机构 1008 一、 专属服务小组 1008 二、 本地服务机构 1015 第六章 培训方案 1024 第一节 提供完整培训方案 1024 一、 培训目标与对象 1024 二、 培训方式设计 1039 三、 培训周期规划 1058 第二节 优化培训方案内容 1074 一、 创新培训形式 1074 二、 培训资源配置 1086 三、 质量保障机制 1104 重要技术参数响应情况 重要技术参数响应 总体技术要求响应 系统架构设计响应 架构合理性评估 架构设计原则遵循 确保系统架构设计严格遵循医疗行业的相关标准和规范,如HL7、DICOM等,满足广州市胸科医院核心临床信息系统建设的业务需求,为医院门诊、住院、医技等核心业务流程提供有力支持。采用模块化设计理念,将系统拆分为多个独立的模块,每个模块专注于特定的功能,提高系统的可扩展性和可维护性,便于后续功能的添加和升级。充分考虑系统的性能和稳定性,优化架构设计以应对高并发和大数据量的业务场景,采用分布式架构、缓存技术等手段,确保系统在高负载情况下仍能保持高效运行。 功能模块划分合理性 对系统的功能模块进行科学合理的划分,确保各模块之间的职责清晰,减少耦合度。依据医院的业务流程和管理模式,将系统划分为门诊挂号预约管理、门急诊收费管理、门诊医生工作站、住院医生工作站等核心模块,每个模块具有明确的功能和接口,便于用户操作和使用。各功能模块具备良好的独立性和协作性,能够高效地完成系统的整体功能,通过标准化的接口和协议进行数据交互和业务协同,确保系统的稳定性和可靠性。 系统扩展性评估 系统架构具备良好的扩展性,能够方便地添加新的功能模块和业务流程。在架构设计中预留接口,采用开放式架构和插件化设计,便于与其他系统进行集成和数据交互,如与医院现有的财务系统、药剂系统等进行对接。采用先进的技术架构和设计模式,如微服务架构、容器化技术等,确保系统能够适应未来业务的发展和变化,提高系统的灵活性和可维护性。 架构兼容性考量 硬件平台兼容性 系统架构支持多种硬件平台,能够在不同的服务器和终端设备上稳定运行,包括x86服务器、ARM服务器、PC终端、移动终端等。对不同硬件配置的兼容性进行充分测试,模拟各种硬件环境,确保系统在各种硬件环境下都能达到最佳性能。能够根据医院的实际硬件情况进行灵活部署,提供多种部署方案,如集中式部署、分布式部署等,降低硬件成本。 硬件平台 兼容性说明 x86服务器 支持主流的x86服务器品牌和型号,如戴尔、惠普、联想等,可运行WindowsServer、Linux等操作系统。 ARM服务器 支持基于ARM架构的服务器,如华为鲲鹏服务器,可运行Linux操作系统。 PC终端 支持Windows、MacOS、Linux等主流操作系统的PC终端,分辨率不低于1366×768。 移动终端 支持iOS和Android操作系统的移动终端,屏幕尺寸不小于4英寸。 软件系统兼容性 与医院现有的软件系统(如操作系统、数据库管理系统等)具备良好的兼容性,支持WindowsServer、Linux等主流操作系统,以及Oracle、MySQL、SQLServer等主流数据库管理系统。确保系统在不同的软件环境下能够正常运行,进行全面的兼容性测试,避免软件冲突和兼容性问题。支持与其他医疗信息系统的集成和数据共享,如电子病历系统、医学影像存档与通信系统等,实现医院信息的互联互通。 软件系统 兼容性说明 操作系统 支持WindowsServer2012R2及以上版本、LinuxCentOS7及以上版本。 数据库管理系统 支持Oracle11g及以上版本、MySQL5.7及以上版本、SQLServer2016及以上版本。 电子病历系统 支持与主流的电子病历系统进行数据对接,实现患者病历信息的共享。 医学影像存档与通信系统 支持与主流的医学影像存档与通信系统进行数据对接,实现医学影像数据的共享。 网络环境兼容性 系统架构能够适应不同的网络环境,包括局域网、广域网等,采用分布式架构和负载均衡技术,确保系统在不同网络环境下的稳定性和可用性。具备良好的网络容错能力,在网络不稳定的情况下能够保证系统的正常运行,采用数据缓存、重试机制等手段,减少网络故障对系统的影响。采用安全可靠的网络传输协议,如SSL/TLS协议,确保数据在传输过程中的安全性和完整性,防止数据被窃取和篡改。 架构性能优化策略 数据库性能优化 对数据库进行优化设计,采用合理的数据库架构和索引策略,如分区表、索引优化等,提高数据的查询和存储效率。定期对数据库进行维护和优化,清理无用数据,减少数据库的冗余和碎片,如定期进行数据库备份、恢复测试等。采用数据库缓存技术,如Redis缓存,减少数据库的访问次数,提高系统的响应速度,降低数据库的负载。 服务器性能优化 对服务器进行合理配置,根据系统的负载情况调整服务器的硬件资源,如CPU、内存、硬盘等,确保服务器的性能稳定。采用服务器集群和负载均衡技术,如Nginx负载均衡,提高系统的并发处理能力和可用性,避免单点故障。对服务器进行实时监控和性能分析,如使用Zabbix监控系统,及时发现和解决性能瓶颈问题,确保服务器的高效运行。 优化策略 说明 硬件资源配置 根据系统的负载情况,合理配置服务器的CPU、内存、硬盘等硬件资源。 服务器集群 采用服务器集群技术,将多个服务器组成一个集群,提高系统的并发处理能力和可用性。 负载均衡 使用Nginx等负载均衡软件,将用户请求均匀分配到多个服务器上,避免单点故障。 实时监控 使用Zabbix等监控系统,对服务器的性能指标进行实时监控和分析。 应用程序性能优化 对应用程序进行优化开发,采用高效的算法和数据结构,如哈希表、二叉树等,减少程序的执行时间和资源消耗。对应用程序进行代码审查和性能测试,如使用JProfiler性能测试工具,及时发现和修复性能问题。采用异步处理和缓存技术,如消息队列、Redis缓存,提高应用程序的响应速度和并发处理能力。 优化策略 说明 算法和数据结构优化 采用高效的算法和数据结构,减少程序的执行时间和资源消耗。 代码审查 对应用程序的代码进行审查,发现和修复潜在的性能问题。 性能测试 使用JProfiler等性能测试工具,对应用程序的性能进行测试和分析。 异步处理 采用消息队列等异步处理技术,提高应用程序的并发处理能力。 缓存技术 使用Redis等缓存技术,减少应用程序对数据库的访问次数。 数据安全机制实现 数据加密技术应用 数据传输加密 在数据传输过程中,采用先进的加密算法对数据进行加密,如AES、RSA等,确保数据在传输过程中的安全性。使用SSL/TLS协议对网络通信进行加密,建立安全的传输通道,防止数据被窃取和篡改。对敏感数据(如患者个人信息、病历数据等)进行重点加密保护,采用对称加密和非对称加密相结合的方式,确保数据的隐私性。 加密技术 说明 AES加密算法 采用高级加密标准(AES)算法对数据进行加密,密钥长度为128位、192位或256位。 RSA加密算法 采用RSA非对称加密算法对数据进行加密,密钥长度为2048位。 SSL/TLS协议 使用SSL/TLS协议对网络通信进行加密,支持TLS1.2及以上版本。 敏感数据加密 对患者个人信息、病历数据等敏感数据进行重点加密保护,采用对称加密和非对称加密相结合的方式。 数据存储加密 对存储在数据库和服务器中的数据进行加密存储,采用数据库加密技术和磁盘加密技术,防止数据在存储过程中被非法访问。采用数据库加密技术,如透明数据加密(TDE),对数据库中的敏感数据进行加密处理。对服务器的磁盘进行加密,如使用BitLocker磁盘加密软件,确保数据在磁盘存储过程中的安全性。 加密技术 说明 数据库加密 采用透明数据加密(TDE)技术对数据库中的敏感数据进行加密处理。 磁盘加密 使用BitLocker等磁盘加密软件对服务器的磁盘进行加密。 加密密钥管理 建立完善的加密密钥管理机制,对加密密钥进行安全存储和管理。 加密密钥管理 建立完善的加密密钥管理机制,对加密密钥进行安全存储和管理,采用密钥管理系统(KMS)对加密密钥进行集中管理。定期更换加密密钥,提高数据的安全性,设置合理的密钥更换周期。对加密密钥的访问进行严格的权限控制,只有授权人员能够访问和使用加密密钥,采用角色权限管理和访问控制列表(ACL)等技术。 管理策略 说明 密钥管理系统 采用密钥管理系统(KMS)对加密密钥进行集中管理。 定期更换密钥 设置合理的密钥更换周期,定期更换加密密钥。 权限控制 采用角色权限管理和访问控制列表(ACL)等技术,对加密密钥的访问进行严格的权限控制。 访问控制策略制定 用户身份认证 采用多因素身份认证方式,如用户名/密码、短信验证码、指纹识别等,确保用户身份的真实性和合法性。对用户的登录行为进行实时监控,如使用入侵检测系统(IDS),对异常登录行为进行及时预警和处理。定期对用户的密码进行更新和重置,提高用户账户的安全性,设置合理的密码更新周期。 用户权限管理 根据用户的角色和职责,为用户分配不同的操作权限,如管理员、医生、护士等,确保用户只能访问和操作其权限范围内的数据和功能。对用户的权限进行定期审核和调整,如每季度进行一次权限审核,确保用户权限的合理性和有效性。建立用户权限审批机制,对用户权限的变更进行严格的审批和管理,采用工作流引擎进行权限审批。 访问审计与日志记录 对用户的访问行为进行全面的审计和记录,包括访问时间、访问内容、操作结果等,使用日志管理系统对访问日志进行集中管理。定期对访问审计日志进行分析和审查,如每月进行一次日志分析,及时发现和处理异常访问行为。对访问审计日志进行安全存储和备份,如使用磁带库进行日志备份,确保日志数据的完整性和可用性。 数据备份与恢复方案 备份策略制定 制定科学合理的数据备份策略,根据数据的重要性和变化频率,确定备份的时间间隔和备份方式,如每日全量备份、每小时增量备份。采用全量备份和增量备份相结合的方式,提高备份效率和数据的安全性。对备份数据进行异地存储,如使用云存储服务进行异地备份,防止因自然灾害等原因导致数据丢失。 恢复测试与演练 定期进行数据恢复测试和演练,如每季度进行一次恢复测试,确保在数据丢失或损坏的情况下能够快速、准确地恢复数据。对恢复测试和演练的结果进行记录和分析,及时发现和解决恢复过程中存在的问题。制定数据恢复应急预案,明确在不同情况下的数据恢复流程和责任分工,提高应急处理能力。 测试内容 说明 恢复测试 每季度进行一次数据恢复测试,确保数据能够快速、准确地恢复。 结果分析 对恢复测试和演练的结果进行记录和分析,及时发现和解决恢复过程中存在的问题。 应急预案 制定数据恢复应急预案,明确在不同情况下的数据恢复流程和责任分工。 备份数据管理 对备份数据进行严格的管理和维护,如定期检查备份数据的完整性和可用性。定期对备份数据进行检查和验证,如每月进行一次数据验证,及时发现和处理备份数据中的问题。对备份数据的存储介质进行安全管理,如使用磁带库进行存储介质管理,防止存储介质损坏和丢失。 管理策略 说明 数据检查 每月对备份数据进行一次检查和验证,确保数据的完整性和可用性。 存储介质管理 使用磁带库等存储介质管理工具,对备份数据的存储介质进行安全管理。 问题处理 及时发现和处理备份数据中的问题,确保备份数据的可靠性。 系统集成能力验证 接口标准遵循情况 行业接口标准遵循 严格遵循医疗行业的相关接口标准,如HL7、DICOM等,确保系统能够与其他医疗信息系统进行无缝集成。对接口标准的遵循情况进行定期检查和验证,如每半年进行一次接口验证,确保接口的兼容性和稳定性。积极参与行业接口标准的制定和推广,推动医疗信息系统的互联互通。 接口标准 说明 HL7标准 遵循HL7v2.x和HL7FHIR标准,实现医疗信息的交换和共享。 DICOM标准 遵循DICOM3.0标准,实现医学影像数据的存储和传输。 接口验证 每半年对接口标准的遵循情况进行一次检查和验证,确保接口的兼容性和稳定性。 自定义接口规范制定 对于医院内部的特殊业务需求,制定自定义的接口规范,确保系统与其他内部系统的集成。自定义接口规范具有良好的兼容性和扩展性,采用RESTfulAPI架构,便于与其他系统进行对接和集成。对自定义接口规范进行详细的文档说明,确保接口的使用和维护方便。 接口文档完整性 提供完整、详细的接口文档,包括接口的功能描述、输入输出参数、调用方式等。接口文档具有良好的可读性和可理解性,采用Swagger等工具生成接口文档,便于开发人员进行接口的开发和调试。定期对接口文档进行更新和维护,确保接口文档与实际接口的一致性。 数据交换协议应用 常用数据交换协议使用 采用常用的数据交换协议,如HTTP、FTP、XXXML等,确保数据在不同系统之间的准确、高效传输。对数据交换协议的使用进行优化和调整,如采用HTTP/2协议提高数据传输效率。对数据交换协议的安全性进行保障,如使用HTTPS协议进行数据传输,防止数据在传输过程中被窃取和篡改。 数据格式转换处理 能够对不同系统之间的数据格式进行转换和处理,如将XXXML格式的数据转换为JSON格式的数据,确保数据的一致性和兼容性。采用先进的数据格式转换技术,如ApacheCamel等,提高数据转换的效率和准确性。对数据格式转换过程进行监控和管理,如使用日志记录和错误处理机制,及时发现和解决数据转换过程中存在的问题。 数据交换的稳定性和可靠性 确保数据交换的稳定性和可靠性,采用数据重试机制和错误处理机制,如设置重试次数和超时时间,防止数据丢失和传输失败。对数据交换的过程进行实时监控和日志记录,如使用ELKStack进行日志监控,及时发现和处理数据交换过程中的异常情况。定期对数据交换的性能进行测试和评估,如每季度进行一次性能测试,确保数据交换的效率和质量。 系统间对接实际案例展示 成功对接案例介绍 提供与其他医疗信息系统成功对接的案例,包括对接的系统名称、对接的功能和效果等。对成功对接案例进行详细的分析和总结,分享对接过程中的经验和教训。展示成功对接案例的相关实证材料,如对接文档、测试报告等,证明系统的集成能力。 对接系统名称 对接功能 对接效果 电子病历系统 实现患者病历信息的共享和查询 提高了医生的工作效率,减少了病历信息的重复录入 医学影像存档与通信系统 实现医学影像数据的存储和传输 方便了医生对患者影像资料的查看和诊断 对接过程中的问题解决 分享在系统对接过程中遇到的问题和解决方案,如接口兼容性问题、数据格式不一致问题等。对问题解决的过程进行详细的记录和分析,为后续的系统对接提供参考和借鉴。建立问题反馈和处理机制,及时解决系统对接过程中出现的新问题。 对接效果评估与改进 对系统对接的效果进行评估和分析,包括数据传输的准确性、系统的稳定性等。根据评估结果,对系统对接的方案和技术进行改进和优化,如调整接口参数、优化数据转换算法等,提高系统的集成能力和对接效果。定期对系统对接的效果进行跟踪和监测,如每月进行一次效果评估,确保系统对接的持续稳定运行。 评估指标 说明 数据传输准确性 通过对比对接前后的数据,评估数据传输的准确性。 系统稳定性 监测系统的运行状态,评估系统对接后的稳定性。 改进措施 根据评估结果,对系统对接的方案和技术进行改进和优化。 跟踪监测 每月对系统对接的效果进行一次跟踪和监测,确保系统对接的持续稳定运行。 性能指标达标证明 并发用户数测试结果 测试环境搭建 搭建与实际生产环境相似的测试环境,包括服务器、网络、数据库等,确保测试结果的准确性和可靠性。对测试环境进行严格的配置和管理,如设置服务器的硬件资源、网络带宽等,确保测试环境的稳定性和一致性。在测试环境中模拟不同的业务场景和用户行为,如门诊挂号、住院登记等,提高测试的真实性和有效性。 并发用户数测试方法 采用专业的性能测试工具,如LoadRunner、JMeter等,对系统的并发用户数进行测试。设置不同的并发用户数和测试时间,如100个并发用户、测试时间为1小时,模拟真实的业务场景,对系统的性能进行全面测试。对测试过程进行实时监控和记录,收集系统的性能指标数据,如响应时间、吞吐量等。 测试结果分析与评估 对并发用户数测试的结果进行分析和评估,判断系统是否满足规定的并发用户数要求。分析测试结果中出现的性能瓶颈和问题,如数据库查询缓慢、服务器响应时间过长等,提出相应的优化建议和解决方案。根据测试结果,对系统的性能进行优化和调整,如优化数据库查询语句、增加服务器硬件资源等,提高系统的并发处理能力。 分析指标 说明 并发用户数要求 对比测试结果与规定的并发用户数要求,判断系统是否满足要求。 性能瓶颈分析 分析测试结果中出现的性能瓶颈和问题,如数据库查询缓慢、服务器响应时间过长等。 优化建议 根据性能瓶颈分析结果,提出相应的优化建议和解决方案。 性能优化 根据测试结果,对系统的性能进行优化和调整,提高系统的并发处理能力。 响应时间测试报告 响应时间测试场景设计 设计不同的响应时间测试场景,包括正常业务场景、高并发业务场景等,全面测试系统的响应时间。对测试场景进行详细的描述和定义,如设置测试场景的输入参数、业务操作等,确保测试的可重复性和可比性。在测试场景中设置不同的输入参数和业务操作,模拟真实的用户行为,如门诊挂号、住院登记等。 测试场景 描述 正常业务场景 模拟日常业务操作,如门诊挂号、住院登记等。 高并发业务场景 模拟多个用户同时进行业务操作,如在挂号高峰期进行挂号操作。 输入参数设置 设置不同的输入参数,如患者姓名、身份证号等,模拟真实的用户行为。 业务操作定义 详细定义测试场景中的业务操作,如点击挂号按钮、提交住院申请等。 响应时间测试数据收集 使用专业的性能测试工具,如LoadRunner、JMeter等,对系统的响应时间进行实时监测和记录。收集不同测试场景下的响应时间数据,包括平均响应时间、最大响应时间、最小响应时间等。对响应时间测试数据进行整理和分析,绘制响应时间曲线,直观展示系统的响应时间变化情况。 测试工具 说明 LoadRunner 专业的性能测试工具,可对系统的响应时间进行实时监测和记录。 JMeter 开源的性能测试工具,可对系统的响应时间进行实时监测和记录。 数据收集 收集不同测试场景下的响应时间数据,包括平均响应时间、最大响应时间、最小响应时间等。 数据分析 对响应时间测试数据进行整理和分析,绘制响应时间曲线。 响应时间达标情况评估 将测试得到的响应时间数据与规定的响应时间指标进行对比,评估系统的响应时间是否达标。分析响应时间不达标的原因,如系统性能瓶颈、网络延迟等,提出相应的改进措施。对系统进行优化和调整后,再次进行响应时间测试,验证改进措施的有效性。 系统吞吐量测试验证 吞吐量测试方案制定 制定详细的系统吞吐量测试方案,明确测试的目标、方法、步骤和指标。根据系统的业务需求和性能要求,确定合理的吞吐量测试指标,如每秒事务数、每秒请求数等。在测试方案中考虑不同的业务场景和用户负载,如门诊挂号高峰期、住院登记高峰期等,确保测试的全面性和准确性。 吞吐量测试过程实施 按照测试方案的要求,对系统的吞吐量进行测试。在测试过程中,实时监控系统的性能指标,如CPU使用率、内存使用率、网络带宽等,确保系统的稳定性和安全性。记录测试过程中的相关数据和信息,如测试时间、测试结果、异常情况等,为后续的分析和评估提供依据。 吞吐量测试结果分析 对吞吐量测试的结果进行深入分析,判断系统的吞吐量是否满足业务需求。分析吞吐量测试结果中出现的问题和瓶颈,如系统资源不足、算法效率低下等,提出相应的优化建议和解决方案。根据测试结果,对系统的性能进行优化和调整,如增加服务器硬件资源、优化算法等,提高系统的吞吐量和处理能力。 分析指标 说明 吞吐量要求 对比测试结果与业务需求,判断系统的吞吐量是否满足要求。 问题分析 分析吞吐量测试结果中出现的问题和瓶颈,如系统资源不足、算法效率低下等。 优化建议 根据问题分析结果,提出相应的优化建议和解决方案。 性能优化 根据测试结果,对系统的性能进行优化和调整,提高系统的吞吐量和处理能力。 门诊挂号预约管理系统 实名制建档功能截图 清晰展示患者信息 基本信息明确 确保姓名、性别、年龄等基本信息准确无误地显示在截图中,保证信息排版清晰,易于查看和识别。采用合适的字体和字号,使信息清晰可读,对不同类型的信息进行合理区分和布局,方便医护人员快速获取关键信息。 信息类别 显示要求 格式规范 姓名 准确完整 字体清晰、无错字 性别 明确显示 统一表述方式 年龄 精确到岁 数字准确无误 信息排版 清晰易读 合理布局区分 实名信息完整 完整展示患者身份证号码,无遮挡或模糊,同时显示身份证有效期等相关信息。确保实名信息与患者实际情况相符,并对实名信息进行安全加密处理,防止信息泄露,保障患者隐私安全。 患者实名信息 实名信息 展示标准 安全措施 身份证号码 完整、无遮挡 加密存储 有效期 准确显示 定期更新验证 信息真实性 与实际相符 核对原始证件 信息安全 防止泄露 加密处理与访问控制 联系方式准确 准确呈现患者手机号码,可验证其有效性,同时显示电子邮箱地址,方便后续沟通。提供联系方式的修改和更新功能,并对联系方式进行保密设置,保护患者隐私。 在截图中,手机号码将以清晰、完整的形式展示,确保能够通过短信或电话进行有效沟通。电子邮箱地址的显示也会遵循规范,便于发送重要通知和信息。为了保证信息的及时性和准确性,会提供修改和更新功能,让患者可以随时调整自己的联系
广州市胸科医院核心临床信息系统建设项目.docx
下载提示

1.本文档仅提供部分内容试读;

2.支付并下载文件,享受无限制查看;

3.本网站所提供的标准文本仅供个人学习、研究之用,未经授权,严禁复制、发行、汇编、翻译或网络传播等,侵权必究;

4.左侧添加客服微信获取帮助;

5.本文为word版本,可以直接复制编辑使用。


这个人很懒,什么都没留下
未认证用户 查看用户
该文档于 上传
推荐文档
×
精品标书制作
百人专家团队
擅长领域:
工程标 服务标 采购标
16852
已服务主
2892
中标量
1765
平台标师
扫码添加客服
客服二维码
咨询热线:192 3288 5147
公众号
微信客服
客服