文库 货物类投标方案 教学设备

省县共建临床特色专科眼科建设项目投标方案.docx

DOCX   391页   下载839   2025-08-14   浏览77   收藏92   点赞45   评分-   238398字   128.00

AI慧写标书

十分钟千页标书高效生成

温馨提示:当前文档最多只能预览 15 页,若文档总页数超出了 15 页,请下载原文档以浏览全部内容。
省县共建临床特色专科眼科建设项目投标方案.docx 第1页
省县共建临床特色专科眼科建设项目投标方案.docx 第2页
省县共建临床特色专科眼科建设项目投标方案.docx 第3页
省县共建临床特色专科眼科建设项目投标方案.docx 第4页
省县共建临床特色专科眼科建设项目投标方案.docx 第5页
省县共建临床特色专科眼科建设项目投标方案.docx 第6页
省县共建临床特色专科眼科建设项目投标方案.docx 第7页
省县共建临床特色专科眼科建设项目投标方案.docx 第8页
省县共建临床特色专科眼科建设项目投标方案.docx 第9页
省县共建临床特色专科眼科建设项目投标方案.docx 第10页
省县共建临床特色专科眼科建设项目投标方案.docx 第11页
省县共建临床特色专科眼科建设项目投标方案.docx 第12页
省县共建临床特色专科眼科建设项目投标方案.docx 第13页
省县共建临床特色专科眼科建设项目投标方案.docx 第14页
省县共建临床特色专科眼科建设项目投标方案.docx 第15页
剩余376页未读, 下载浏览全部

开通会员, 优惠多多

6重权益等你来

首次半价下载
折扣特惠
上传高收益
特权文档
AI慧写优惠
专属客服
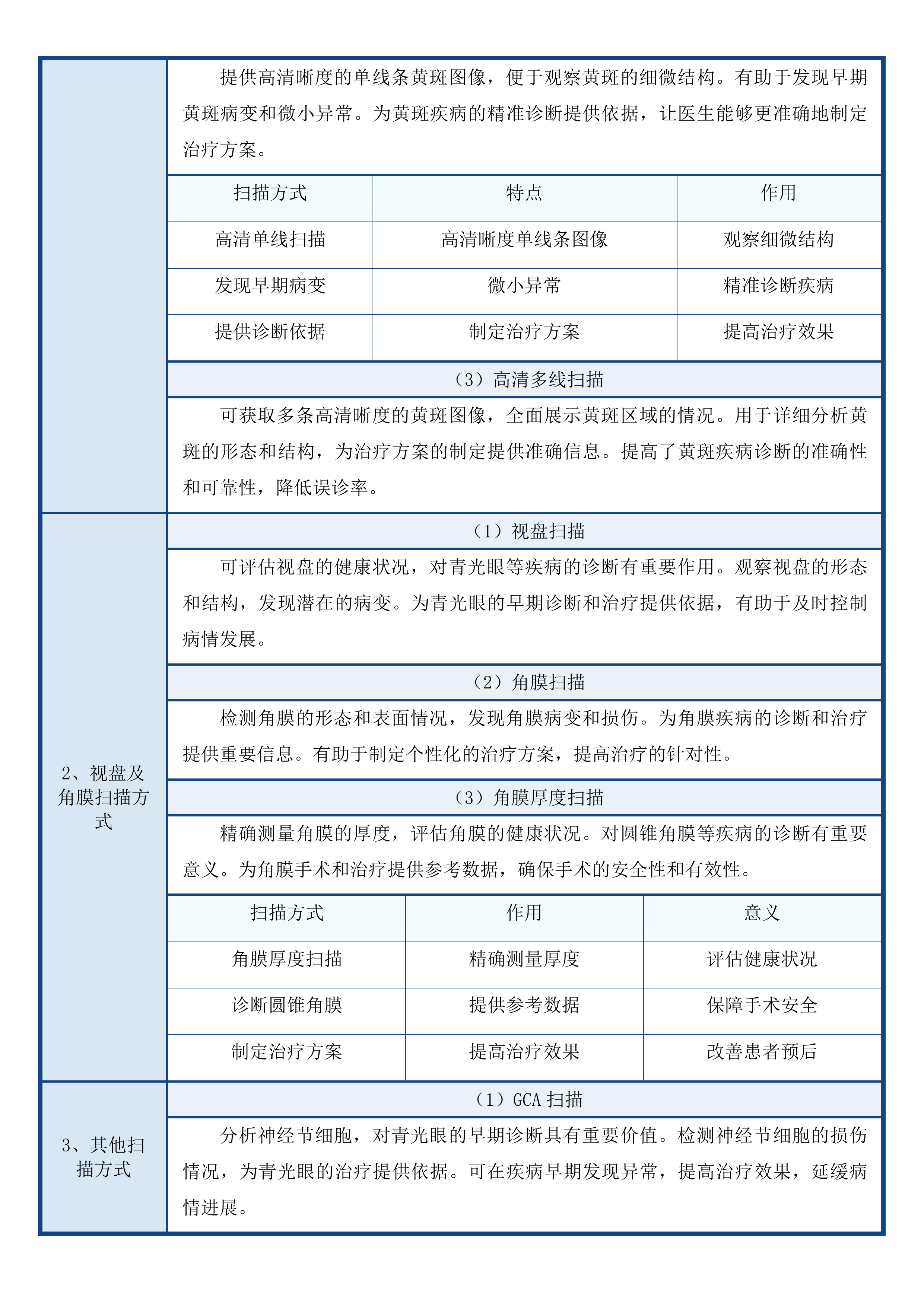
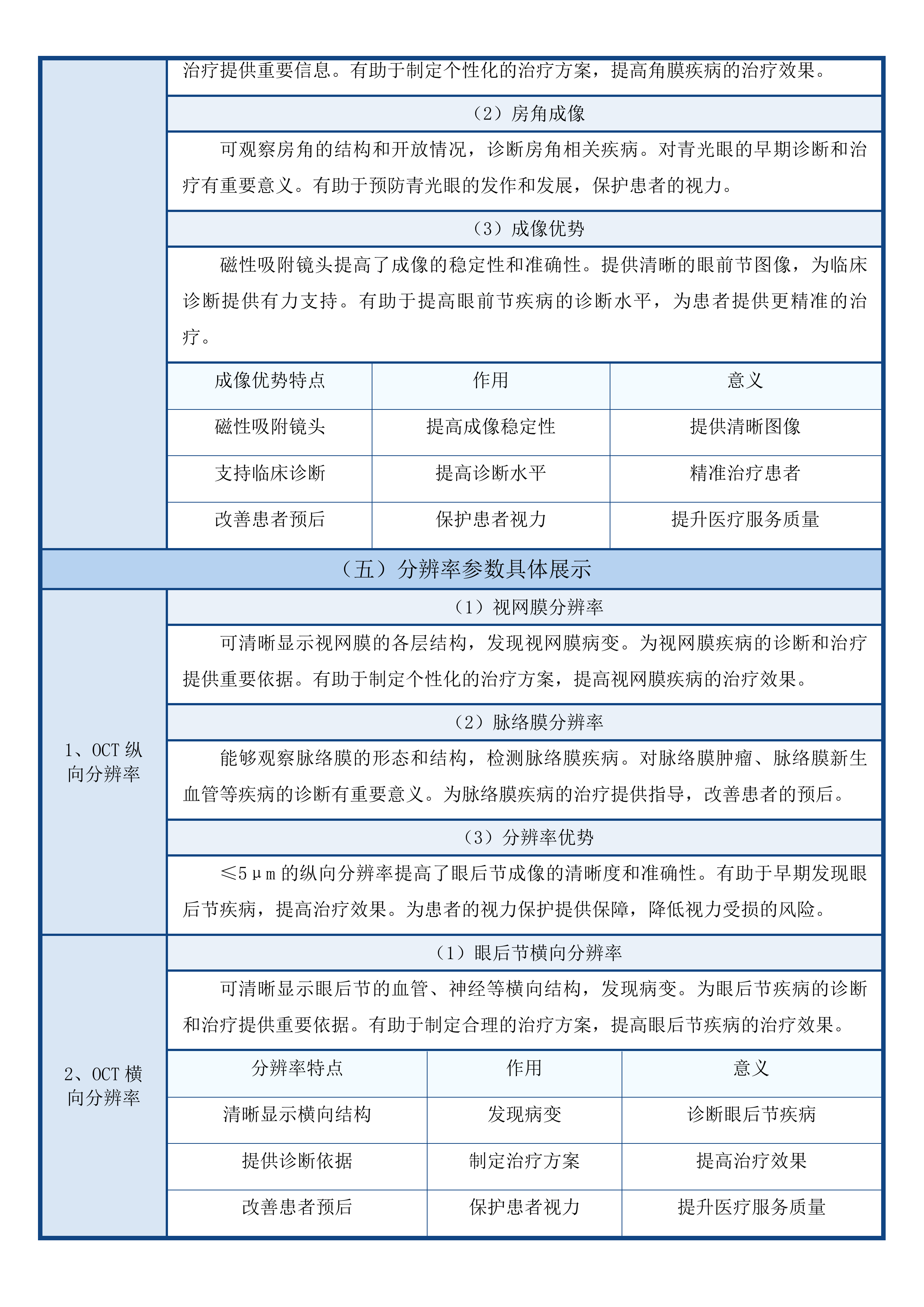
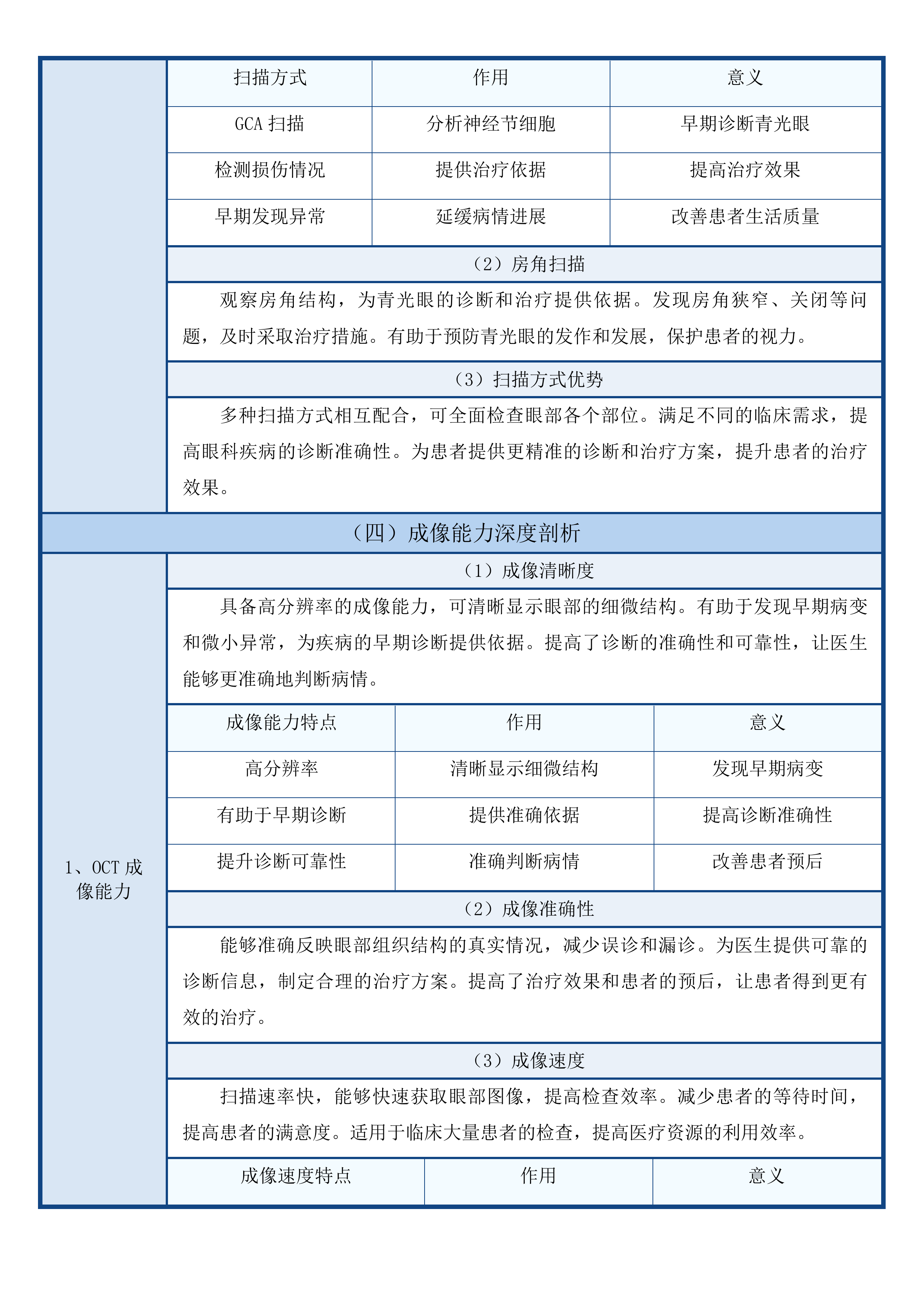
省县共建临床特色专科眼科建设项目投标方案 第一章 技术参数 4 第一节 技术参数响应说明 4 一、 眼科光学相干断层扫描仪 4 二、 全自动电脑验光仪 15 三、 白内障超声乳化仪 25 四、 眼科手术显微镜 39 五、 直接检眼镜 50 六、 免散瞳眼底照相机 60 七、 裂隙灯显微镜 76 第二节 核心产品指标响应 88 一、 眼科光学相干断层扫描仪 89 第三节 其他设备参数说明 99 一、 全自动电脑验光仪 99 二、 白内障超声乳化仪 121 三、 眼科手术显微镜 127 四、 直接检眼镜 137 五、 免散瞳眼底照相机 144 六、 裂隙灯显微镜 155 第四节 设备配置清单说明 169 一、 眼科光学相干断层扫描仪 169 二、 全自动电脑验光仪 190 三、 白内障超声乳化仪 197 四、 眼科手术显微镜 210 五、 直接检眼镜 222 六、 免散瞳眼底照相机 226 七、 裂隙灯显微镜 235 第五节 响应材料完整附上 247 一、 产品检验报告 248 二、 产品彩页 259 第二章 类似业绩情况 273 第一节 类似业绩证明材料 273 一、 中标通知书复印件 273 二、 合同关键页复印件 293 三、 合同扫描件资料 305 第二节 业绩相似性说明 319 一、 产品类型相似性 319 二、 使用功能相似性 338 三、 合同规模相似性 351 第三节 业绩资料完整性保障 365 一、 资料完整性核查 365 二、 资料可追溯性措施 370 三、 资料真实性保障 384 技术参数 技术参数响应说明 眼科光学相干断层扫描仪 设备功能详细说明 临床应用功能 视网膜分析功能 通过对视网膜黄斑厚度变化的分析,能够及时发现黄斑病变等问题。精准的黄斑厚度数据,可辅助眼科医生制定科学的治疗方案。长期跟踪患者视网膜黄斑区域的健康状况,有助于及时调整治疗策略,提高治疗效果。 分析项目 作用 意义 视网膜黄斑厚度变化分析 及时发现黄斑病变 为早期治疗提供依据 提供黄斑厚度数据 辅助制定治疗方案 提高治疗的精准性 长期跟踪健康状况 调整治疗策略 改善患者预后 青光眼分析功能 神经节细胞分析(GCA)可检测神经节细胞的损伤情况,对青光眼的早期诊断具有重要意义。视盘及视网膜神经纤维层厚度分析能够评估青光眼的病情进展,为个性化治疗提供依据。通过定期检测,可及时发现病情变化,调整治疗方案。 青光眼分析功能 分析项目 作用 意义 神经节细胞分析(GCA) 检测神经节细胞损伤 早期诊断青光眼 视盘及视网膜神经纤维层厚度分析 评估病情进展 制定个性化治疗方案 定期检测 发现病情变化 及时调整治疗 眼前节检查功能 角膜厚度测量和地形图功能可全面了解角膜的形态和厚度。角膜高清图像和测量尺方便医生进行精确测量和分析,房角高清图像有助于诊断房角相关疾病。准确的检查结果,为角膜疾病和青光眼的治疗提供重要依据。 眼前节检查功能 检查项目 作用 意义 角膜厚度测量和地形图 了解角膜形态和厚度 诊断角膜疾病 角膜高清图像和测量尺 精确测量和分析 提高诊断准确性 房角高清图像 诊断房角相关疾病 为青光眼治疗提供依据 扫描方式功能 黄斑扫描功能 黄斑扫描可获取黄斑区域的详细图像,用于黄斑疾病的诊断。高清单线扫描和高清多线扫描能够提供更清晰的黄斑图像,便于医生观察细节。为黄斑疾病的早期发现和治疗提供重要依据,有助于提高患者的视力恢复效果。 黄斑扫描功能 房角扫描 角膜厚度扫描 视盘及角膜扫描功能 视盘扫描可评估视盘的健康状况,对青光眼等疾病的诊断有重要作用。角膜扫描和角膜厚度扫描能够检测角膜的形态和厚度,为角膜疾病的诊断提供信息。有助于发现角膜病变和其他眼部问题,为治疗提供准确的依据。 扫描项目 作用 意义 视盘扫描 评估视盘健康状况 诊断青光眼等疾病 角膜扫描 检测角膜形态和厚度 诊断角膜疾病 角膜厚度扫描 提供角膜厚度信息 为治疗提供依据 其他扫描功能 GCA扫描可分析神经节细胞,对青光眼的早期诊断具有重要价值。房角扫描可观察房角结构,为青光眼的诊断和治疗提供依据。不同的扫描功能相互配合,提高眼科疾病的诊断准确性。通过综合运用各种扫描方式,能够更全面地了解眼部情况。 扫描项目 作用 意义 GCA扫描 分析神经节细胞 早期诊断青光眼 房角扫描 观察房角结构 为青光眼治疗提供依据 多种扫描功能配合 提高诊断准确性 全面了解眼部情况 定量分析能力 黄斑厚度分析 对黄斑厚度进行精确测量和分析,有助于发现黄斑病变等问题。为黄斑疾病的早期诊断和治疗提供重要数据,可用于评估治疗效果和病情的变化。定期进行黄斑厚度分析,能够及时调整治疗方案,保障患者的视力健康。 神经节细胞分析 神经节细胞分析(GCA)可检测神经节细胞的损伤情况,对青光眼的早期诊断具有重要意义。为青光眼的个性化治疗提供依据,有助于评估病情进展和治疗效果。通过持续监测神经节细胞的状态,可优化治疗策略。 视盘及视网膜神经纤维层分析 视盘及视网膜神经纤维层厚度分析(ONH&RNFL)能够评估青光眼的病情进展。为青光眼的诊断和治疗提供重要信息,可用于监测病情的变化和评估治疗效果。及时发现视盘和视网膜神经纤维层的异常,对控制病情至关重要。 性能指标精准呈现 OCT成像指标 成像技术优势 频域光学相干断层成像技术SD-OCT具有高分辨率和快速成像的特点。能够清晰地显示眼部组织结构,为疾病诊断提供准确的图像信息。提高了眼科疾病的诊断准确性和效率,减少患者的等待时间。 OCT成像指标 技术特点 作用 意义 高分辨率 清晰显示眼部组织结构 提高诊断准确性 快速成像 提供准确图像信息 提高诊断效率 减少等待时间 改善患者体验 提升医疗服务质量 光源及参数 超级发光二极管(SLD)作为光源,具有稳定性好、寿命长等优点。840nm的波长和≤1000uW的光功率,在保证成像质量的同时,确保对患者眼睛的安全性。符合相关的眼科设备安全标准,为患者提供可靠的检查环境。 扫描速率及速度 每秒钟200,000次A扫描的速率和≤1秒的扫描速度,能够快速获取眼部图像。提高了检查效率,减少患者的等待时间。眼底扫描速率≥4帧/秒,可满足临床检查的需求,为医生提供及时的诊断依据。 扫描参数 作用 意义 每秒200,000次A扫描速率 快速获取眼部图像 提高检查效率 ≤1秒扫描速度 减少等待时间 改善患者体验 眼底扫描速率≥4帧/秒 满足临床检查需求 提供及时诊断依据 眼底成像指标 成像原理及光源 共聚焦激光成像(cSLO)技术可提高眼底图像的分辨率和对比度。超发光二极管(SLD)作为光源,具有良好的发光性能。840nm的波长有助于获取清晰的眼底图像,为眼底疾病的诊断提供有力支持。 眼底成像指标 OCT成像能力 光能量及扫描速率 ≤1.5mW的光能量(角膜处)确保对患者眼睛的安全性。扫描速率≥4帧/秒,能够快速获取眼底图像,提高检查效率。满足临床对眼底快速成像的需求,为及时诊断和治疗提供保障。 瞳孔及视野范围 最小瞳孔直径2mm的要求较低,方便不同患者进行检查。29°×21°(W×H)±7%的视野范围可覆盖较大的眼底区域。有助于全面观察眼底情况,发现潜在的病变,为早期治疗提供机会。 指标参数 作用 意义 最小瞳孔直径2mm 方便不同患者检查 扩大检查适用范围 29°×21°(W×H)±7%视野范围 覆盖较大眼底区域 全面观察眼底情况 发现潜在病变 早期治疗提供机会 改善患者预后 内固视灯指标 光源类型及波长 发光二极管(LED)作为光源,具有节能、寿命长等优点。525nm的波长能够吸引患者的注意力,提供良好的固视引导。提高了成像的准确性和稳定性,为医生提供清晰的图像。 光功率及安全性 ≤20uW的光功率(角膜处)确保对患者眼睛的安全性。符合相关的眼科设备安全要求,保护患者的眼睛健康。可放心使用,无需担心光损伤问题,让患者更安心地接受检查。 光功率参数 作用 意义 ≤20uW光功率(角膜处) 确保眼睛安全性 保护患者健康 符合安全要求 消除患者顾虑 提高患者依从性 放心使用 提供安全检查环境 提升医疗服务质量 固视引导作用 内固视灯能够引导患者保持正确的注视方向,保证成像的准确性。有助于获取清晰的眼部图像,提高诊断的可靠性。为眼科检查提供了重要的辅助功能,帮助医生更准确地诊断疾病。 功能作用 效果 意义 引导正确注视方向 保证成像准确性 提高诊断可靠性 获取清晰眼部图像 辅助医生诊断 提升医疗诊断水平 提供辅助功能 准确诊断疾病 改善患者治疗效果 扫描方式全面解析 黄斑扫描方式 普通黄斑扫描 能够快速获取黄斑区域的大致图像,用于初步检查。可发现黄斑区域的明显病变,为进一步检查提供线索。操作简便,适用于大规模筛查,可在短时间内对大量人群进行初步评估。 高清单线扫描 提供高清晰度的单线条黄斑图像,便于观察黄斑的细微结构。有助于发现早期黄斑病变和微小异常。为黄斑疾病的精准诊断提供依据,让医生能够更准确地制定治疗方案。 扫描方式 特点 作用 高清单线扫描 高清晰度单线条图像 观察细微结构 发现早期病变 微小异常 精准诊断疾病 提供诊断依据 制定治疗方案 提高治疗效果 高清多线扫描 可获取多条高清晰度的黄斑图像,全面展示黄斑区域的情况。用于详细分析黄斑的形态和结构,为治疗方案的制定提供准确信息。提高了黄斑疾病诊断的准确性和可靠性,降低误诊率。 视盘及角膜扫描方式 视盘扫描 可评估视盘的健康状况,对青光眼等疾病的诊断有重要作用。观察视盘的形态和结构,发现潜在的病变。为青光眼的早期诊断和治疗提供依据,有助于及时控制病情发展。 角膜扫描 检测角膜的形态和表面情况,发现角膜病变和损伤。为角膜疾病的诊断和治疗提供重要信息。有助于制定个性化的治疗方案,提高治疗的针对性。 角膜厚度扫描 精确测量角膜的厚度,评估角膜的健康状况。对圆锥角膜等疾病的诊断有重要意义。为角膜手术和治疗提供参考数据,确保手术的安全性和有效性。 扫描方式 作用 意义 角膜厚度扫描 精确测量厚度 评估健康状况 诊断圆锥角膜 提供参考数据 保障手术安全 制定治疗方案 提高治疗效果 改善患者预后 其他扫描方式 GCA扫描 分析神经节细胞,对青光眼的早期诊断具有重要价值。检测神经节细胞的损伤情况,为青光眼的治疗提供依据。可在疾病早期发现异常,提高治疗效果,延缓病情进展。 扫描方式 作用 意义 GCA扫描 分析神经节细胞 早期诊断青光眼 检测损伤情况 提供治疗依据 提高治疗效果 早期发现异常 延缓病情进展 改善患者生活质量 房角扫描 观察房角结构,为青光眼的诊断和治疗提供依据。发现房角狭窄、关闭等问题,及时采取治疗措施。有助于预防青光眼的发作和发展,保护患者的视力。 扫描方式优势 多种扫描方式相互配合,可全面检查眼部各个部位。满足不同的临床需求,提高眼科疾病的诊断准确性。为患者提供更精准的诊断和治疗方案,提升患者的治疗效果。 成像能力深度剖析 OCT成像能力 成像清晰度 具备高分辨率的成像能力,可清晰显示眼部的细微结构。有助于发现早期病变和微小异常,为疾病的早期诊断提供依据。提高了诊断的准确性和可靠性,让医生能够更准确地判断病情。 成像能力特点 作用 意义 高分辨率 清晰显示细微结构 发现早期病变 有助于早期诊断 提供准确依据 提高诊断准确性 提升诊断可靠性 准确判断病情 改善患者预后 成像准确性 能够准确反映眼部组织结构的真实情况,减少误诊和漏诊。为医生提供可靠的诊断信息,制定合理的治疗方案。提高了治疗效果和患者的预后,让患者得到更有效的治疗。 成像速度 扫描速率快,能够快速获取眼部图像,提高检查效率。减少患者的等待时间,提高患者的满意度。适用于临床大量患者的检查,提高医疗资源的利用效率。 成像速度特点 作用 意义 扫描速率快 快速获取眼部图像 提高检查效率 减少等待时间 提高患者满意度 改善医疗服务体验 适用于大量患者检查 提高资源利用率 优化医疗资源配置 眼底成像能力 血管成像 能够清晰显示眼底血管的形态和分布,发现血管病变。为糖尿病视网膜病变、视网膜静脉阻塞等疾病的诊断提供依据。有助于及时采取治疗措施,保护患者的视力,降低失明风险。 血管成像 神经成像 可观察眼底神经的结构和功能,检测神经损伤和病变。对青光眼、视神经炎等疾病的诊断有重要意义。为神经疾病的治疗提供指导,帮助患者恢复神经功能。 成像项目 作用 意义 眼底神经成像 观察结构和功能 检测神经损伤 诊断青光眼等疾病 提供治疗指导 恢复神经功能 改善患者预后 提高生活质量 保障患者健康 图像质量 提供高清晰度、高对比度的眼底图像,便于医生观察和分析。提高了眼底疾病的诊断准确性和可靠性。为患者的治疗提供更准确的依据,确保治疗方案的有效性。 前节扫描成像能力 角膜成像 能够清晰显示角膜的形态、厚度和结构,发现角膜病变。为角膜疾病的诊断和治疗提供重要信息。有助于制定个性化的治疗方案,提高角膜疾病的治疗效果。 房角成像 可观察房角的结构和开放情况,诊断房角相关疾病。对青光眼的早期诊断和治疗有重要意义。有助于预防青光眼的发作和发展,保护患者的视力。 成像优势 磁性吸附镜头提高了成像的稳定性和准确性。提供清晰的眼前节图像,为临床诊断提供有力支持。有助于提高眼前节疾病的诊断水平,为患者提供更精准的治疗。 成像优势特点 作用 意义 磁性吸附镜头 提高成像稳定性 提供清晰图像 支持临床诊断 提高诊断水平 精准治疗患者 改善患者预后 保护患者视力 提升医疗服务质量 分辨率参数具体展示 OCT纵向分辨率 视网膜分辨率 可清晰显示视网膜的各层结构,发现视网膜病变。为视网膜疾病的诊断和治疗提供重要依据。有助于制定个性化的治疗方案,提高视网膜疾病的治疗效果。 脉络膜分辨率 能够观察脉络膜的形态和结构,检测脉络膜疾病。对脉络膜肿瘤、脉络膜新生血管等疾病的诊断有重要意义。为脉络膜疾病的治疗提供指导,改善患者的预后。 分辨率优势 ≤5μm的纵向分辨率提高了眼后节成像的清晰度和准确性。有助于早期发现眼后节疾病,提高治疗效果。为患者的视力保护提供保障,降低视力受损的风险。 OCT横向分辨率 眼后节横向分辨率 可清晰显示眼后节的血管、神经等横向结构,发现病变。为眼后节疾病的诊断和治疗提供重要依据。有助于制定合理的治疗方案,提高眼后节疾病的治疗效果。 分辨率特点 作用 意义 清晰显示横向结构 发现病变 诊断眼后节疾病 提供诊断依据 制定治疗方案 提高治疗效果 改善患者预后 保护患者视力 提升医疗服务质量 眼前节横向分辨率 能够观察眼前节的角膜、房角等横向结构,诊断疾病。对青光眼、角膜疾病等的诊断有重要意义。为眼前节疾病的治疗提供指导,帮助患者恢复健康。 横向分辨率优势 合适的横向分辨率提供了清晰的眼部横向图像,提高了诊断的准确性。有助于全面评估眼部健康状况,制定个性化的治疗方案。为患者的眼部健康提供保障,提升患者的生活质量。 分辨率优势特点 作用 意义 提供清晰横向图像 提高诊断准确性 全面评估眼部健康 制定个性化方案 保障眼部健康 提升生活质量 改善患者预后 保护患者视力 优化医疗服务效果 眼底成像分辨率 血管分辨率 可清晰显示眼底血管的形态和分支,发现血管病变。为糖尿病视网膜病变、视网膜静脉阻塞等疾病的诊断提供依据。有助于及时采取治疗措施,保护患者的视力,降低视力丧失的风险。 分辨率特点 作用 意义 清晰显示血管形态 发现血管病变 诊断相关疾病 提供诊断依据 及时采取治疗 保护患者视力 降低视力丧失风险 改善患者预后 提升医疗服务质量 神经分辨率 能够观察眼底神经的结构和功能,检测神经损伤和病变。对青光眼、视神经炎等疾病的诊断有重要意义。为神经疾病的治疗提供指导,帮助患者恢复神经功能。 分辨率特点 作用 意义 观察神经结构功能 检测神经损伤 诊断神经疾病 提供治疗指导 恢复神经功能 改善患者预后 提升生活质量 保护患者视力 优化医疗服务效果 分辨率对诊断的影响 高分辨率的眼底成像有助于早期发现眼底疾病,提高治疗效果。为医生提供准确的诊断信息,制定合理的治疗方案。减少患者的视力损失,提高患者的生活质量,让患者拥有更好的视觉体验。 全自动电脑验光仪 测量范围细致介绍 顶点距离规格 1)提供0mm、12.00mm、13.5mm、15.00m四个顶点距离规格,满足不同测量需求。多种顶点距离规格的设置,是充分考虑到不同患者眼部的生理特征差异。比如,有些患者眼球较为突出,或者眼眶结构特殊,不同的顶点距离能够更好地贴合其眼部,从而使测量设备与眼睛保持最佳的测量位置。 2)多种顶点距离规格可适应不同患者的眼部特征,提高测量的准确性。当顶点距离与患者眼部特征相匹配时,光线在眼睛中的传播路径更符合实际情况,减少了因距离不合适而导致的测量误差。这样获取到的验光数据能够更真实地反映患者的视力状况,为后续的矫正方案提供更可靠的依据。 3)精准的顶点距离设置有助于获取更精确的验光数据。在验光过程中,顶点距离的微小偏差都可能对测量结果产生影响。精确的顶点距离可以确保测量设备准确地捕捉到光线在眼睛中的折射和聚焦情况,从而得出更精准的球镜度、柱镜度等数据,使医生能够更准确地判断患者的视力问题。 4)不同顶点距离规格的设计,使验光过程更加灵活和个性化。医生可以根据患者的具体情况,如年龄、眼部疾病史等,选择最合适的顶点距离进行测量。这种个性化的测量方式能够更好地满足患者的需求,提高验光的质量和效果。 顶点距离规格(mm) 适用人群特点 对测量准确性的影响 在验光过程中的优势 0 适用于眼球较为凹陷或眼眶较深的患者 可减少因距离过远导致的光线散射,提高测量精度 能更准确地测量此类患者的视力情况 12.00 为常见的顶点距离,适用于大多数患者 符合一般眼部结构的测量要求,保证测量的准确性和稳定性 广泛应用于常规验光,提高验光效率 13.5 对于眼球稍微突出的患者较为合适 避免因距离过近造成的测量干扰,使测量结果更可靠 满足特殊眼部特征患者的测量需求 15.00 适用于眼球突出较为明显的患者 确保测量设备与眼睛的最佳距离,减少误差 实现对特殊患者的精准测量 球镜度与柱镜度范围 1)球镜度测量范围为-25.00D~+20.00D(VD=12mm),每步可选择0.12D或0.25D,能满足大多数患者的球镜度测量需求。较宽的球镜度范围涵盖了从高度近视到高度远视的不同视力情况。每步的精细选择,使得医生可以根据患者的具体视力变化,进行更精准的测量和调整,确保矫正度数的准确性。 球镜度与柱镜度范围 2)柱镜度测量范围是0.00D~±10.00D,每步同样可选择0.12D或0.25D,可准确检测患者的散光情况。散光患者的散光度数和轴向各不相同,这个较宽的柱镜度范围能够适应不同程度的散光。精细的步长设置可以更精确地确定散光度数,为患者提供更合适的矫正方案。 3)较宽的球镜度和柱镜度范围,为不同视力状况的患者提供了全面的测量支持。无论是青少年的轻度近视,还是老年人的高度远视和散光,都能在这个测量范围内得到准确的检测。这使得验光设备具有更广泛的适用性,能够满足不同人群的视力测量需求。 4)精细的步长设置,使得测量结果更加精准,有助于医生制定更合适的矫正方案。精确的测量结果能够让医生更准确地判断患者的视力问题,从而选择更合适的镜片度数和类型。这不仅可以提高矫正效果,还能减少因矫正不当而导致的眼部疲劳和其他问题。 测量参数 测量范围 步长选择 对测量结果的影响 对矫正方案的意义 球镜度 -25.00D~+20.00D(VD=12mm) 0.12D或0.25D 可准确测量不同程度的近视和远视 为患者提供更精准的矫正度数 柱镜度 0.00D~±10.00D 0.12D或0.25D 能精确检测不同程度的散光 制定更合适的散光矫正方案 其他测量参数 1)轴位测量范围为1°~180°,每步1°,能精确确定散光的轴向。散光患者的散光轴向是矫正散光的关键参数之一。精确的轴位测量可以确保矫正镜片的轴位与患者的实际散光轴向相匹配,从而达到最佳的矫正效果。每步1°的精细测量,能够更准确地捕捉到散光轴向的微小变化,为患者提供更精准的矫正方案。 轴位测量 2)最小可测瞳孔直径为2.00mm,适应不同瞳孔大小的患者。在验光过程中,瞳孔大小会受到光线、情绪等多种因素的影响。较小的最小可测瞳孔直径意味着设备能够适应更多不同瞳孔状态的患者,扩大了测量的适用范围。即使患者的瞳孔在某些情况下较小,也能准确地进行测量。 3)角膜曲率半径测量范围是6.5mm~9.5mm,每步0.01mm,可详细了解角膜的曲率情况。角膜的曲率对于视力有着重要的影响。通过精确测量角膜曲率半径,医生可以了解角膜的形状是否规则,是否存在散光等问题。每步0.01mm的精细测量能够更准确地反映角膜曲率的微小变化,为角膜屈光手术等提供更详细的信息。 角膜曲率半径测量 4)角膜屈光度测量范围为35.5D~52.0D(折射率:1.3375),为角膜屈光手术等提供重要参考。角膜屈光度是评估角膜屈光能力的重要指标。准确的角膜屈光度测量可以帮助医生判断患者是否适合进行角膜屈光手术,以及确定手术的具体参数。这个测量范围涵盖了大多数正常角膜的屈光度,为临床治疗提供了可靠的依据。 角膜屈光度测量 操作模式清晰讲解 全自动操作优势 1)全自动操作模式可快速、准确地完成验光过程,提高工作效率。在大规模的验光筛查工作中,时间和效率至关重要。全自动操作模式能够自动完成一系列的测量步骤,减少了人工操作的时间和复杂性,使得验光过程更加高效。 手动操作 操作模式清晰讲解 2)减少人为因素的干扰,使测量结果更加客观和可靠。人工操作可能会受到操作人员的经验、疲劳等因素的影响,从而导致测量结果出现偏差。全自动操作模式按照预设的程序进行测量,避免了这些人为因素的干扰,保证了测量结果的客观性和可靠性。 3)适合大规模的验光筛查工作,节省时间和人力成本。在学校、社区等进行大规模验光筛查时,全自动操作模式可以快速完成大量患者的验光工作,减少了所需的人力和时间成本。同时,也提高了筛查的质量和效率。 4)自动跟踪功能可确保测量过程中设备与患者眼部的准确对准,提高测量精度。在验光过程中,患者的眼球可能会出现轻微的移动,这会影响测量的准确性。自动跟踪功能可以实时监测患者眼球的位置,并自动调整设备的位置,确保测量设备始终与患者的眼部保持准确对准,从而提高测量精度。 全自动操作优势 具体表现 对验光工作的影响 提高工作效率 快速、准确完成验光过程 适用于大规模验光筛查 减少人为干扰 测量结果更客观可靠 保证验光质量 节省成本 减少人力和时间投入 降低验光成本 提高测量精度 自动跟踪确保设备与眼部对准 提供更精准的验光数据 手动操作灵活性 1)手动操作模式为医生提供了更多的操作自主性,可根据患者的具体情况进行调整。在某些特殊情况下,如患者的配合度不佳、眼部存在特殊疾病等,医生可以根据自己的经验和判断,手动调整测量参数和步骤,以确保获得准确的测量结果。 2)在一些特殊情况下,如患者配合度不佳时,手动操作可更好地完成测量。有些患者可能由于年龄较小、情绪紧张等原因,无法很好地配合全自动验光。此时,医生可以通过手动操作,逐步引导患者完成测量过程,提高测量的成功率。 3)医生可以根据自己的经验和判断,灵活选择测量参数和步骤。不同的医生在验光过程中可能有不同的习惯和方法。手动操作模式允许医生根据自己的经验,选择最适合患者的测量参数和步骤,从而提高验光的准确性和效果。 4)手动操作模式增加了设备的适应性和实用性。设备的应用场景和患者的情况各不相同,手动操作模式使得设备能够更好地适应各种复杂的情况,提高了设备的实用性和适应性。 手动操作灵活性 适用情况 对验光的作用 提供操作自主性 患者配合度不佳、眼部有特殊疾病等 确保获得准确测量结果 适应特殊情况 患者无法配合全自动验光 提高测量成功率 灵活选择参数 医生根据经验判断 提高验光准确性和效果 增加设备适应性 各种复杂应用场景 提升设备实用性 操作模式切换便捷 1)全自动和手动操作模式之间可快速切换,方便医生根据实际情况选择合适的操作方式。在验光过程中,可能会遇到各种突发情况,需要医生迅速切换操作模式。便捷的切换功能使得医生能够及时调整操作方式,以适应不同的患者需求和测量情况。 2)切换过程简单易懂,无需复杂的操作步骤,减少医生的操作负担。复杂的操作步骤会增加医生的操作时间和难度,容易导致操作失误。简单易懂的切换过程使得医生能够轻松地在两种操作模式之间进行切换,提高了工作效率。 3)便捷的操作模式切换功能,提高了验光过程的流畅性和效率。流畅的验光过程可以减少患者的等待时间,提高患者的满意度。同时,也提高了验光工作的整体效率。 4)医生可以在不同操作模式之间灵活转换,以满足不同患者的需求。不同的患者可能适合不同的操作模式,医生可以根据患者的具体情况,灵活地在全自动和手动操作模式之间进行转换,为患者提供更个性化的验光服务。 操作模式切换优势 具体表现 对验光的意义 快速切换 根据实际情况迅速调整操作方式 适应不同患者需求 简单易懂 减少医生操作负担 提高工作效率 提高流畅性 减少患者等待时间 提升患者满意度 灵活转换 提供个性化验光服务 满足不同患者需求 镜头特性专业解读 哈特曼微透镜阵列优势 1)哈特曼微透镜阵列可提高光线的聚焦能力,使成像更加清晰。在验光过程中,清晰的成像对于准确测量视力至关重要。微透镜阵列能够将光线更有效地聚焦在测量传感器上,减少了光线的散射和模糊,从而使成像更加清晰,提高了测量的准确性。 哈特曼微透镜阵列 2)能够有效减少像差,提高测量的准确性和精度。像差是影响光学测量准确性的一个重要因素。哈特曼微透镜阵列通过其特殊的结构和光学性能,能够对光线进行精确的调控,减少像差的产生。这样可以使测量得到的数据更加准确地反映患者的视力状况,为医生提供更可靠的诊断依据。 3)增强了设备对不同光线条件的适应性,提高了测量的稳定性。在不同的环境光线条件下,普通的镜头可能会出现成像质量下降的问题。而哈特曼微透镜阵列具有更好的光线调节能力,能够在不同的光线强度和角度下,保持较好的成像效果。这使得设备在各种环境下都能稳定地进行测量,提高了测量结果的可靠性。 4)微透镜阵列的设计有助于提高光线的利用率,减少能量损失。在光学测量中,光线的利用率直接影响到测量的灵敏度和准确性。哈特曼微透镜阵列能够将更多的光线聚焦到测量区域,减少了光线在传输过程中的损失,提高了光线的利用率。这不仅可以提高测量的精度,还可以降低设备的能耗。 自动切纸热敏打印机功能 1)自动切纸功能可快速、整齐地输出验光报告,提高工作效率。在验光结束后,及时准确地输出报告是非常重要的。自动切纸功能可以在打印完成后迅速将报告切断,避免了人工切纸的繁琐和不整齐。这使得报告的输出更加高效,节省了时间和人力。 自动切纸热敏打印机 2)热敏打印机打印速度快,图像清晰,且无需使用墨水,降低了使用成本。热敏打印技术利用热敏纸的特性,通过加热来实现图像和文字的打印。这种打印方式速度快,能够在短时间内输出清晰的报告。同时,无需使用墨水,减少了耗材的成本和更换墨水的麻烦。 3)打印的报告可长期保存,方便患者和医生查阅。热敏打印的报告具有较好的耐久性,能够在较长时间内保持清晰的字迹和图像。这对于患者的病历保存和医生的后续诊断参考都非常有帮助。患者可以随时查阅自己的验光报告,了解自己的视力变化情况。 4)自动切纸热敏打印机的设计,使验光报告的输出更加便捷和规范。整齐的报告输出不仅方便患者携带和保存,也体现了验光机构的专业性和规范性。自动切纸功能和热敏打印技术的结合,为验光工作提供了更优质的报告输出解决方案。 波前像差作用 1)波前像差在引导准分子激光补矫中发挥重要作用,可对术中发生角膜并发症或术后高阶像差明显增加的角膜屈光手术进行补矫。在角膜屈光手术中,由于各种原因可能会出现角膜并发症或高阶像差增加的情况。波前像差的检测和分析可以为医生提供更详细的眼部信息,帮助医生制定更精准的补矫方案,以改善患者的视力。 波前像差 2)能有效减少术源性高阶像差,提高手术效果和患者的视觉质量。术源性高阶像差是角膜屈光手术中常见的问题之一,它会影响患者的视觉质量,导致视力模糊、眩光等问题。波前像差技术可以在手术前对患者的眼部进行全面的检测,找出潜在的高阶像差,并在手术中进行针对性的矫正。这样可以减少术源性高阶像差的产生,提高手术的成功率和患者的视觉满意度。 3)为角膜屈光手术提供了更精准的矫正方案,降低了手术风险。传统的角膜屈光手术主要基于球镜度和柱镜度的矫正,而忽略了高阶像差的影响。波前像差技术的应用使得手术能够更加个性化,根据患者的具体眼部情况进行精确的矫正。这不仅提高了矫正效果,还降低了手术的风险,减少了术后并发症的发生。 4)波前像差的检测和分析,有助于医生更好地了解患者的眼部情况,制定个性化的治疗方案。每个患者的眼部结构和像差情况都是独特的。通过波前像差的检测,医生可以深入了解患者的眼部特征,包括角膜的形状、高阶像差的分布等。这使得医生能够根据患者的具体情况制定个性化的治疗方案,提供更精准的矫正服务。 白内障超声乳化仪 功能特点全面阐述 操作便捷性优势 一键式操作便利 该设备的一键式预灌注和手柄微调测试功能,极大简化了操作流程。操作人员无需进行复杂的步骤,即可快速完成设备的准备工作,有效节省了时间。在紧急手术情况下,此功能能够让设备迅速响应,为患者争取到宝贵的治疗时间,提高了整体的工作效率。 功能特点全面阐述 功能特点 优势说明 一键式预灌注 快速完成灌注准备,节省时间 手柄微调测试 确保手柄状态良好,提高操作准确性 简化操作流程 降低操作人员负担,提高工作效率 紧急响应能力 为紧急手术争取宝贵时间 触摸屏功能丰富 全彩LCD触摸屏可直观地显示设备的各项参数,如能量值、真空度、抽吸速率、玻切速率等,方便使用者实时监控设备的运行状态,并可通过触摸屏直接进行调整。该触摸屏支持多国语言,还具备音频提示功能,能满足不同地区使用者的需求,提升了操作的便捷性和准确性。 全彩LCD触摸屏 功能特点 优势说明 全彩LCD触摸屏 直观显示参数,方便操作 多国语言支持 满足不同地区使用者需求 音频提示功能 在光线不足或注意力分散时提醒使用者 实时参数调整 可随时根据手术情况调整设备参数 声音提示及时 设备在工作状态下具备负压声音提示功能,能让使用者及时了解设备的工作情况。当负压出现异常时,声音提示会立刻提醒使用者采取相应措施,避免影响手术的正常进行。即使在光线不足或使用者注意力分散的情况下,音频提示功能也能起到很好的提醒作用,为手术安全提供了有力保障。 功能特点 优势说明 负压声音提示 及时反馈设备工作状态 异常情况提醒 避免负压异常影响手术 光线不足适用 在不同环境下都能发挥作用 注意力分散提醒 确保使用者及时关注设备状态 参数存储灵活性 多医生参数存储 设备能够存储≥20位不同医生的参数配置,充分适应了不同医生的操作习惯。每个医生可以根据自己的经验和偏好设置个性化的参数,这不仅提高了手术的个性化程度,还能让医生在操作时更加得心应手。医院也可以根据医生的分工,合理分配参数配置,从而提高设备的使用效率。 功能特点 优势说明 多医生参数存储 适应不同医生操作习惯 个性化参数设置 提高手术个性化程度 合理分配参数 提高设备使用效率 医生操作得心应手 提升手术操作的准确性 每组多参数设置 每位医生可设置≥8组参数配置,能够针对不同的手术类型和患者情况进行灵活设置。在面对复杂的手术情况时,医生可以快速切换到合适的参数配置,提高了手术的应对能力。这种参数设置的灵活性有助于提高手术的成功率,同时也能提升患者的满意度。 例如,对于不同硬度的晶状体,医生可以提前设置好相应的参数组,在手术中根据实际情况快速调用,确保手术的顺利进行。而且,随着医疗技术的不断发展和患者情况的多样化,多组参数配置能够更好地满足各种复杂手术的需求。 快速调用参数 在手术过程中,设备能够快速调用相应的参数配置,大大节省了时间。对于紧急手术情况,这一功能能够使医生迅速调整设备参数,为患者提供及时的治疗。参数的快速调用不仅提高了手术的效率,还增强了手术的精准度,有助于提高患者的治疗效果。 当遇到突发情况需要改变手术策略时,医生可以迅速切换到预先设置好的参数组,避免了因调整参数而浪费的时间,确保手术能够按照最佳方案进行。此外,快速调用参数也减少了医生在手术中的操作失误,提高了手术的安全性。 系统诊断可靠性 全面检测功能 设备的系统诊断功能可对设备的连接及工作状况进行全面检测,涵盖了设备的电气连接、机械部件运行等多个方面。通过定期进行系统诊断,能够及时发现潜在的故障隐患,确保设备始终处于正常运行状态,为手术的顺利进行提供了可靠保障。 系统诊断功能 在手术前进行全面检测,可以避免因设备故障而导致手术中断或出现意外情况。而且,对于一些潜在的故障隐患,系统诊断功能能够提前发现并提示维修,延长了设备的使用寿命,降低了医院的维修成本。 故障提示及时 当设备出现异常情况时,会立即停止工作,同时触摸屏会提示详细的故障信息,并发出故障提示音。操作人员能够及时了解设备的故障情况,迅速采取相应的措施进行处理,减少了设备损坏的风险,也降低了手术风险。 及时的故障提示能够让操作人员在第一时间做出反应,避免了因故障未被及时发现而导致的更严重问题。此外,清晰的故障信息提示也有助于维修人员快速定位问题,提高维修效率,缩短设备的维修时间。 保障使用安全 系统诊断功能确保了设备的使用安全,有效减少了因设备故障导致的手术事故。在手术前进行系统诊断,能够保证设备处于良好的工作状态,提高了患者的治疗效果和满意度。 功能特点 优势说明 系统诊断功能 确保设备使用安全 手术前检测 保证设备良好状态 减少手术事故 提高患者治疗效果 提升患者满意度 增强医院的信誉度 参数指标严格把控 超声振动速率精准 高频手柄速率稳定 高频手柄尖端超声振动的最大速率为(10.0±2.0)m/s,速率稳定。在手术过程中,稳定的速率能够保证乳化效果的一致性,使手术操作更加精准。对于较硬的晶状体,高频手柄能够更好地发挥作用,提高了手术的效率和质量。 低频手柄 稳定的超声振动速率有助于医生更准确地控制手术过程,减少了因速率不稳定而导致的手术误差。而且,对于一些复杂的白内障手术,高频手柄的稳定速率能够更好地应对各种情况,确保手术的顺利进行。 低频手柄适用范围广 低频手柄尖端超声振动的最大速率为(7.5±1.5)m/s,适用于不同情况的手术。对于较软的晶状体或需要更精细操作的手术,低频手柄更为合适,能够减少对周围组织的损伤,提高手术的安全性和精准度。 在处理一些特殊情况的白内障手术时,低频手柄能够根据手术的具体需求进行更精细的操作,避免了对周围组织的过度损伤。而且,低频手柄的使用也降低了手术的风险,提高了患者的康复速度。 速率选择灵活性 不同频率的手柄可根据手术需求灵活选择,为医生提供了更大的操作灵活性。医生可以根据患者的具体情况和手术经验,选择最合适的手柄和速率,有助于提高手术的效果和患者的舒适度。 在实际手术中,医生可以根据晶状体的硬度、手术的复杂程度等因素,随时切换高频或低频手柄,以达到最佳的手术效果。这种速率选择的灵活性也体现了设备的人性化设计,能够更好地满足不同患者的需求。 功率输出范围合理 宽范围功率输出 设备的功率输出范围为0-100%(增量为1%),覆盖了手术所需的各种功率需求。在手术开始时,可以使用较低的功率进行定位和初步操作,随着手术的进行,根据需要逐渐增加功率,以达到更好的乳化效果。 宽范围的功率输出能够适应不同类型的白内障手术,满足手术过程中不同阶段的功率需求。而且,精确的功率增量设置也使医生能够更准确地控制能量输出,提高手术的精准度。 精确功率调整 设备的功率调整增量为1%,使医生能够精确控制能量输出。对于不同类型的晶状体和手术情况,精确的功率调整能够保证手术的效果,减少了因功率过大或过小导致的手术风险,提高了手术的安全性。 功能特点 优势说明 精确功率调整 控制能量输出精准 适应不同手术 保证手术效果良好 减少手术风险 提高手术安全性 满足多样需求 适应不同晶状体情况 适应不同手术需求 合理的功率输出范围能够适应不同的手术需求,提高了设备的通用性。无论是简单的白内障手术还是复杂的联合手术,都能提供合适的功率支持,有助于提高手术的成功率和患者的满意度。 功能特点 优势说明 合理功率范围 适应不同手术需求 设备通用性强 满足多种手术类型 提供合适功率 提高手术成功率 提升患者满意度 增强医院的服务质量 负压控制稳定可靠 合适的负压范围 设备的负压范围为0-650mmHg,能够满足不同手术的需求。在手术过程中,医生可以根据晶状体的硬度和手术阶段,选择合适的负压值,有助于提高手术的效率和效果。 合适的负压范围为医生提供了更多的操作选择,使手术能够根据实际情况进行精准调整。而且,稳定的负压控制也保证了手术过程中流体的平稳运行,减少了手术中的波动。 双模式负压控制 负压控制采用固定模式/线性模式,提供了更多的操作选择。固定模式适用于需要稳定负压的手术阶段,线性模式则可根据手术情况实时调整负压,提高了手术的灵活性和精准度。 双模式的负压控制能够更好地适应不同手术的需求,使医生在手术过程中能够根据实际情况灵活调整负压。而且,这种灵活的控制方式也有助于保持手术视野的清晰,提高手术的成功率。 保障流体平稳运行 稳定的负压控制确保了手术过程中流体的平稳运行,减少了手术中的波动。平稳的流体运行有助于保持手术视野的清晰,提高手术的成功率,保障了患者的安全和手术效果。 在手术中,流体的平稳运行对于手术的顺利进行至关重要。稳定的负压控制能够避免因流体波动而导致的手术失误,为医生提供了更好的手术环境。而且,平稳的流体运行也有助于减少对周围组织的损伤,促进患者的康复。 手柄特性深度说明 双频手柄设计优势 低频手柄特点 低频30kHz的手柄适用于较软的晶状体或需要更精细操作的手术。在处理较软的晶状体时,低频手柄能够减少对周围组织的损伤,在精细操作时,能够更好地控制乳化范围,提高手术的精准度。 低频手柄的使用能够降低手术对周围组织的刺激,减少术后并发症的发生。而且,对于一些需要精细操作的部位,低频手柄能够更精准地控制乳化过程,提高手术的质量。 高频手柄优势 高频40kHz的手柄适用于较硬的晶状体,能够提供更强的乳化能力。在处理较硬的晶状体时,高频手柄能够更快地完成乳化过程,提高手术效率,减少手术时间,降低患者的痛苦。 高频手柄的强大乳化能力能够在短时间内将较硬的晶状体乳化,缩短了手术时间,减少了患者在手术中的不适感。而且,快速的乳化过程也降低了手术的风险,提高了手术的成功率。 轴向振动高效 手柄的工作方式为轴向振动,提高了手柄的乳化效率和精准度。轴向振动能够使手柄更好地与晶状体接触,提高乳化效果,减少手术中的能量消耗,降低对周围组织的损伤。 功能特点 优势说明 轴向振动方式 提高乳化效率精准 接触晶状体好 增强乳化效果明显 减少能量消耗 降低手术成本 降低组织损伤 促进患者康复 传感器监测功能 实时负压监测 手柄内部的传感器能够实时监测负压变化,为手术提供可靠的保障。在手术过程中,负压的变化可能会影响手术的进行,传感器能够及时发现并反馈,有助于医生及时调整操作,保证手术的顺利进行。 实时的负压监测能够让医生随时了解手术过程中的负压情况,及时发现异常并采取措施。而且,传感器的高精度监测也提高了手术的安全性和精准度。 浪涌控制有效 传感器可提前监测负压,有效控制浪涌,减少手术风险。浪涌可能会导致手术器械的不稳定,影响手术的精准度,传感器能够及时控制浪涌,提高了手术的安全性和可靠性。 浪涌控制的有效性能够避免因浪涌而导致的手术失误,保证手术器械的稳定运行。而且,及时的浪涌控制也减少了对周围组织的损伤,提高了患者的康复速度。 保障手术安全 传感器的监测功能保障了手术的安全,减少了因负压异常导致的手术事故。在手术前,传感器可对设备进行自检,确保设备处于良好的工作状态,为患者的安全提供了有力的保障。 手术前的自检功能能够提前发现设备的潜在问题,避免在手术过程中出现故障。而且,手术过程中的实时监测也让医生能够及时调整操作,确保手术的顺利进行。 针头选择多样性 多种型号选择 超声乳化针头拥有不同型号,可满足不同手术的需求。不同型号的针头在设计和功能上有所差异,医生可以根据手术的具体情况选择合适的型号,提高了手术的精准度和成功率。 功能特点 优势说明 多种型号针头 满足不同手术需求 设计功能差异 提供更多选择可能 精准选择型号 提高手术精准程度 提升手术效果 增加手术成功几率 不同角度和外径 针头具有多种切口角度和外径,可支持不同切口。不同角度的针头适用于不同的手术部位和操作方式,不同外径的针头可根据切口大小选择,提高了手术的适应性和灵活性。 功能特点 优势说明 多种切口角度 适应不同手术部位 不同外径选择 匹配不同切口大小 提高手术适应 增强操作灵活性 满足多样需求 提升手术效果 满足多样化需求 针头选择的多样性满足了医生多样化的需求,提高了手术的个性化程度。医生可以根据自己的经验和患者的情况,选择最适合的针头,有助于提高手术的效果和患者的满意度。 多样化的针头选择使医生能够根据手术的具体情况进行精准选择,提高了手术的质量。而且,个性化的手术方案也能更好地满足患者的需求,增强患者的满意度。 灌注抽吸精准分析 灌注模式及调节 重力灌注优势 灌注模式采用重力灌注,具有简单可靠的特点。重力灌注不需要额外的动力设备,减少了设备故障的风险,稳定的灌注液供应保证了手术过程中眼内压力的稳定。 简单可靠的重力灌注方式降低了设备的复杂性,减少了维护成本。而且,稳定的眼内压力对于手术的顺利进行至关重要,能够避免因压力波动而导致的手术失误。 高度调节灵活 IV升降杆可调节重力灌注的高度,调节范围30-110cm,加延长杆可到140cm。医生可以根据手术的具体情况和患者的需求,灵活调整灌注高度,提高了手术的适应性和精准度。 灵活的高度调节能够使灌注高度更好地适应不同手术的需求,为医生提供了更多的操作选择。而且,精准的灌注高度调整也有助于保持眼内压力的稳定,提高手术的成功率。 适应不同手术 可调节的灌注高度能够满足不同手术的需求,提高了设备的通用性。对于不同类型的白内障手术,如超声乳化手术和小切口手术,都能提供合适的灌注支持,有助于提高手术的成功率和患者的满意度。 设备的通用性使得它能够在多种手术中发挥作用,减少了医院的设备采购成本。而且,合适的灌注支持也保证了手术的顺利进行,提高了患者的康复速度。 抽吸泵性能 蠕动泵稳定性 抽吸泵采用蠕动泵,性能稳定,为灌注抽吸提供可靠的动力。蠕动泵的工作原理使其能够提供平稳的抽吸流量,减少了波动,有助于保持手术视野的清晰,提高手术的精准度。 功能特点 优势说明 蠕动泵稳定 提供可靠动力 平稳抽吸流量 减少手术波动 保持视野清晰 提高手术精准 保障手术效果 提升手术成功率 负压范围合理 抽吸泵的负压范围0-650mmHg,能够满足不同手术的需求。医生可以根据晶状体的硬度和手术阶段,选择合适的负压值,有助于提高手术的效率和效果。 功能特点 优势说明 合理负压范围 满足不同手术需求 灵活选择负压 适应不同手术阶段 提高手术效率 保证手术效果良好 减少手术风险 提升手术安全性 流量精确控制 抽吸流量0-60cc/min,使医生能够精确控制灌注抽吸过程。精确的流量控制有助于保持眼内压力的稳定,减少手术并发症,提高了手术的安全性和成功率。 精确的流量控制能够使医生根据手术的具体情况进行精准调整,避免因流量不当而导致的手术问题。而且,稳定的眼内压力也有助于减少手术并发症,促进患者的康复。 前房平衡保障 稳定控制系统 前房稳定控制系统能够实时监测眼内压力,为手术提供可靠的保障。在手术过程中,眼内压力的变化可能会影响手术的进行,稳定控制系统能够及时调整,有助于提高手术的精准度和成功率。 实时的眼内压力监测能够让医生随时了解手术过程中的压力情况,及时发现异常并采取措施。而且,稳定的前房压力也为手术操作提供了更好的条件,提高了手术的精准度。 储液腔回吐功能 储液腔回吐功能可在必要时补充灌注液,保障前房平衡。当眼内压力过低时,储液腔回吐功能可及时补充灌注液,维持前房的稳定,减少手术并发症,提高手术的安全性。 及时的灌注液补充能够避免因眼内压力过低而导致的手术问题,保证手术的顺利进行。而且,稳定的前房压力也有助于减少手术并发症,提高患者的康复速度。 提高手术安全性 前房平衡的保障提高了手术的安全性,减少了因前房不稳定导致的手术事故。在手术前,前房稳定控制系统可对设备进行自检,确保设备处于良好的工作状态,为患者的安全提供了有力的保障。 手术前的自检功能能够提前发现设备的潜在问题,避免在手术过程中出现故障。而且,手术过程中的实时监测和调整也让医生能够及时处理异常情况,确保手术的安全进行。 电凝功能详细解读 电凝输出参数 频率与功率合适 双极电凝输出频率为1.5MHz,最大输出功率为10±3W,能够有效地进行止血。合适的频率和功率能够在不损伤周围组织的情况下,快速止血,保证了手术的效果和安全性。 功能特点 优势说明 合适输出频率 有效进行止血 合理输出功率 避免组织损伤 快速止血效果 保证手术顺利 保障手术安全 提升手术质量 输出设置灵活 电凝的输出设置为0-100%(增量为1%),使医生能够根据手术情况进行精确控制。医生可以根据出血的程度和部位,选择合适的输出功率,提高了手术的精准度和成功率。 灵活的输出设置为医生提供了更多的操作选择,使电凝功能能够更好地适应不同手术的需求。而且,精确的功率控制也有助于减少对周围组织的损伤,提高手术的安全性。 满足止血需求 合适的输出参数和灵活的设置能够满足手术中的止血需求。在白内障手术中,电凝功能可用于止血和凝固组织,保证手术的顺利进行,有助于减少手术并发症,提高患者的恢复速度。 功能特点 优势说明 合适输出参数 满足止血需求 灵活设置方式 适应不同手术 保证手术顺利 减少手术并发症 促进患者恢复 提高康复速度 电凝操作便捷 设置简单易懂 电凝输出设置简单,医生能够快速掌握操作方法。不需要复杂的培训,医生即可熟练使用电凝功能,提高了手术的效率和安全性。 简单易懂的设置降低了医生的操作难度,使电凝功能能够更快地应用于手术中。而且,快速的操作上手也减少了手术时间,提高了手术的效率。 快速调整输出 医生可根据需求快速调整电凝输出,适应不同的手术情况。在手术过程中,出血情况可能会随时变化,医生能够及时调整输出功率,有助于提高手术的精准度和成功率。 功能特点 优势说明 快速调整输出 适应不同手术情况 应对出血变化 保证手术顺利进行 提高手术精准 增加手术成功率 减少手术风险 保障患者安全 提高手术效率 便捷的电凝操作提高了手术效率,减少了手术时间。手术时间的缩短有助于减少患者的痛苦和并发症,提高了医院的工作效率和患者的满意度。 高效的电凝操作能够使手术更快地完成,减少了患者在手术中的不适感。而且,减少手术时间也降低了手术风险,提高了患者的康复速度。 电凝安全性保障 安全保护机制 设备具备安全保护机制,能够防止电凝过程中的意外情况。如过流保护、过热保护等功能,确保设备在安全的范围内运行,为手术提供了可靠的保障。 功能特点 优势说明 安全保护机制 防止意外情况 过流过热保护 确保设备安全 保障手术顺利 提高手术质量 减少手术风险 保护患者安全 保障手术安全 安全保护机制减少了电凝操作中的手术风险,保障了患者的安全。在手术前,设备会进行自检,确保安全保护机制正常工作,手术过程中的实时监测和保护,为患者的安全提供了有力的保障。 功能特点 优势说明 减少手术风险 保障患者安全 手术前自检 确保机制正常 实时监测保护 提供有力保障 提升手术质量 增强患者信任 提高信任度 可靠的安全性保障提高了医生和患者对设备的信任度。医生可以放心使用电凝功能,患者也能更加安心地接受手术,有助于提高手术的成功率和患者的满意度。 高信任度的设备能够让医生更加专注于手术操作,提高手术的质量。而且,患者的安心也有助于减少心理压力,促进康复。 眼科手术显微镜 显微镜参数讲解 目镜规格与视野 目镜视野优势 10×广角目...
省县共建临床特色专科眼科建设项目投标方案.docx
下载提示

1.本文档仅提供部分内容试读;

2.支付并下载文件,享受无限制查看;

3.本网站所提供的标准文本仅供个人学习、研究之用,未经授权,严禁复制、发行、汇编、翻译或网络传播等,侵权必究;

4.左侧添加客服微信获取帮助;

5.本文为word版本,可以直接复制编辑使用。


这个人很懒,什么都没留下
未认证用户 查看用户
该文档于 上传
推荐文档
×
精品标书制作
百人专家团队
擅长领域:
工程标 服务标 采购标
16852
已服务主
2892
中标量
1765
平台标师
扫码添加客服
客服二维码
咨询热线:192 3288 5147
公众号
微信客服
客服