文库 货物类投标方案 医疗器械

广州市第一人民医院手术麻醉管理系统项目投标方案.docx

DOCX   1585页   下载834   2025-08-30   浏览57   收藏79   点赞692   评分-   907441字   228.00

AI慧写标书

十分钟千页标书高效生成

温馨提示:当前文档最多只能预览 15 页,若文档总页数超出了 15 页,请下载原文档以浏览全部内容。
广州市第一人民医院手术麻醉管理系统项目投标方案.docx 第1页
广州市第一人民医院手术麻醉管理系统项目投标方案.docx 第2页
广州市第一人民医院手术麻醉管理系统项目投标方案.docx 第3页
广州市第一人民医院手术麻醉管理系统项目投标方案.docx 第4页
广州市第一人民医院手术麻醉管理系统项目投标方案.docx 第5页
广州市第一人民医院手术麻醉管理系统项目投标方案.docx 第6页
广州市第一人民医院手术麻醉管理系统项目投标方案.docx 第7页
广州市第一人民医院手术麻醉管理系统项目投标方案.docx 第8页
广州市第一人民医院手术麻醉管理系统项目投标方案.docx 第9页
广州市第一人民医院手术麻醉管理系统项目投标方案.docx 第10页
广州市第一人民医院手术麻醉管理系统项目投标方案.docx 第11页
广州市第一人民医院手术麻醉管理系统项目投标方案.docx 第12页
广州市第一人民医院手术麻醉管理系统项目投标方案.docx 第13页
广州市第一人民医院手术麻醉管理系统项目投标方案.docx 第14页
广州市第一人民医院手术麻醉管理系统项目投标方案.docx 第15页
剩余1570页未读, 下载浏览全部

开通会员, 优惠多多

6重权益等你来

首次半价下载
折扣特惠
上传高收益
特权文档
AI慧写优惠
专属客服
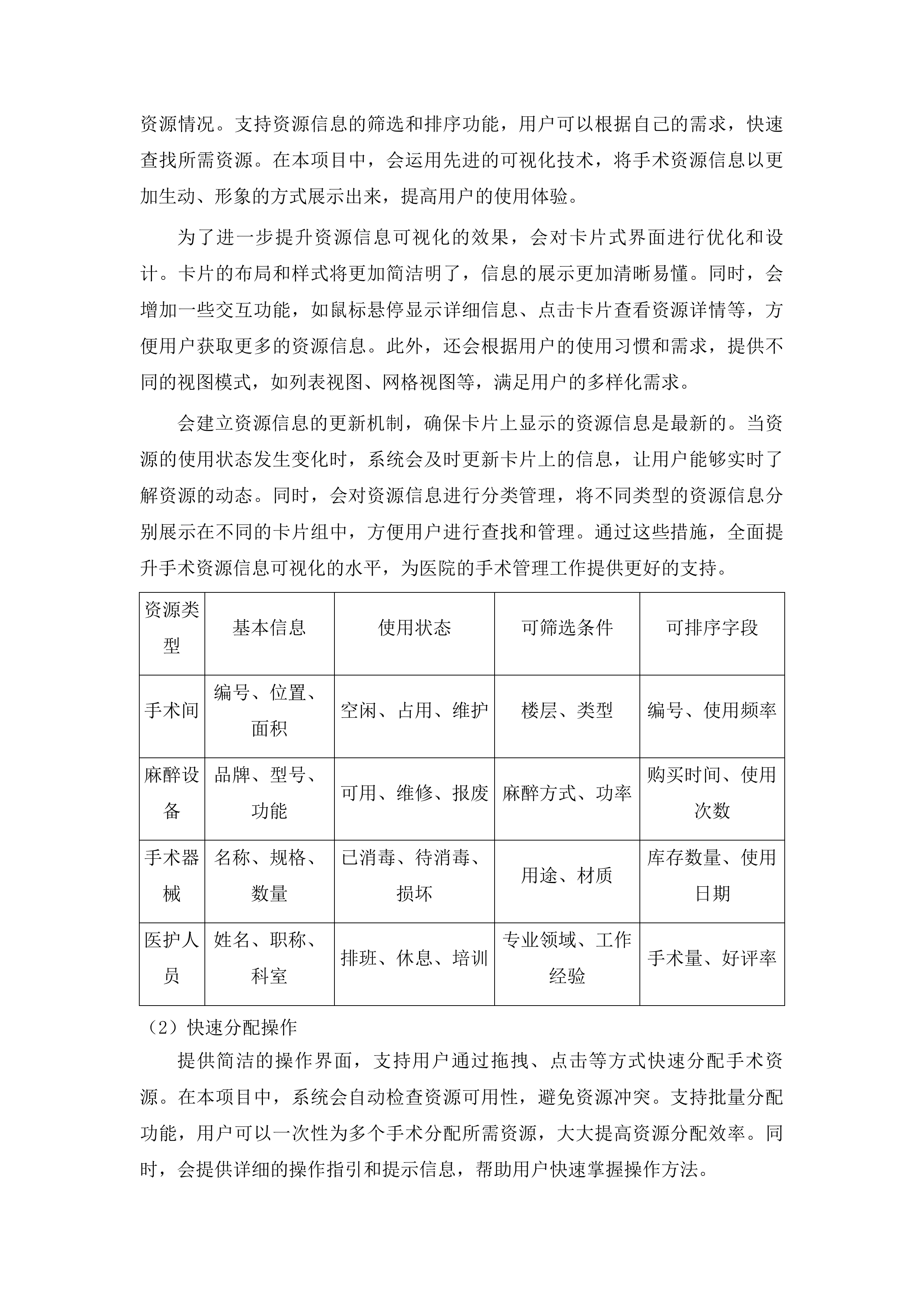
广州市第一人民医院手术麻醉管理系统项目投标方案 第一章 产品技术参数及性能响应情况 10 第一节 软件参数响应 10 一、 手术管理功能响应 10 二、 麻醉管理功能响应 32 三、 体外循环功能响应 42 四、 监管平台功能响应 52 五、 统计分析功能响应 62 第二节 硬件参数响应 81 一、 工作站配置响应 81 二、 医用电脑支架响应 99 三、 移动推车配置响应 118 四、 移动端Pad参数响应 134 五、 服务器配置响应 155 第三节 系统界面截图佐证 179 一、 手术排程界面截图 179 二、 麻醉记录单界面截图 195 三、 镇痛管理流程截图 216 四、 远程音视频指导截图 235 五、 宣教内容设置截图 258 第四节 一般技术指标响应 263 一、 数据采集技术指标 263 二、 系统性能技术指标 280 三、 接口对接技术指标 292 四、 安全防护技术指标 314 五、 运行环境技术指标 326 第五节 重要评分指标响应 348 一、 电子病历评级响应 348 二、 等级医院评审响应 361 三、 智慧服务评价响应 372 四、 数据自动采集响应 388 五、 医疗文书生成响应 411 第二章 实施方案1 419 第一节 项目实施流程 419 一、 项目启动规划 419 二、 需求调研阶段 426 三、 系统设计开发 432 四、 软硬件部署实施 437 五、 系统测试验证 446 六、 人员培训计划 456 七、 系统上线运行 473 第二节 人员安排 480 一、 项目经理配置 480 二、 技术负责人职责 490 三、 软件开发团队 497 四、 硬件实施团队 504 五、 数据管理专员 511 六、 培训讲师配置 520 第三节 进度安排 526 一、 项目总体时间规划 526 二、 需求调研阶段进度 534 三、 系统开发进度安排 543 四、 部署实施进度计划 552 五、 培训与上线进度 559 第四节 质量保障措施 570 一、 需求分析质量控制 570 二、 系统开发质量保障 578 三、 实施过程质量控制 585 四、 多部门协作机制 594 五、 项目文档管理规范 603 六、 验收标准制定 609 第三章 实施方案 618 第一节 实施流程优化 618 一、 核心区域实施规划 618 二、 敏捷开发阶段管理 633 三、 系统部署关键环节 648 第二节 人员安排科学性 667 一、 项目团队角色配置 667 二、 团队经验匹配方案 680 三、 人员职责分工明细 696 第三节 进度安排合理性 707 一、 甘特图进度规划 707 二、 里程碑节点设置 716 三、 进度控制保障措施 732 第四节 质量保障措施 740 一、 测试验证体系构建 740 二、 质量监督管理机制 752 三、 系统运行监控方案 767 第五节 方案优化建议 777 一、 智能化功能提升 777 二、 集成化方案优化 794 三、 易用性改进建议 811 第四章 技术方案1 824 第一节 系统架构设计 824 一、 B/S架构实施要点 824 二、 前端交互设计方案 831 三、 后端数据处理逻辑 838 四、 负载均衡与高可用 843 第二节 功能模块实现 847 一、 手术管理模块功能 847 二、 麻醉管理功能实现 855 三、 体外循环信息管理 860 四、 监管平台功能构建 868 五、 统计分析功能模块 874 六、 数据采集功能实现 878 七、 基础平台功能配置 885 八、 移动终端应用功能 892 九、 定制开发功能模块 895 第三节 接口对接方案 901 一、 HIS系统对接方案 901 二、 LIS系统接口设计 904 三、 PACS系统对接实现 911 四、 EMR系统数据交互 919 五、 集成平台对接策略 924 六、 其他系统对接方案 930 第四节 安全与合规性保障 936 一、 等保二级合规措施 936 二、 密评要求达标方案 943 三、 双虚拟机热备方案 950 四、 软件授权合规证明 956 五、 应急数据保障机制 963 第五节 技术更新与维护机制 969 一、 年度系统更新计划 969 二、 补丁发布管理机制 975 三、 远程支持服务体系 981 四、 现场技术支持流程 988 五、 系统可持续运行保障 993 第五章 技术方案2 1002 第一节 技术方案先进性 1002 一、 B/S架构设计 1002 二、 双虚拟机热备策略 1014 三、 多模式登录系统 1023 四、 移动端Pad应用 1032 第二节 功能完整性 1042 一、 手术管理模块 1042 二、 麻醉管理功能 1054 三、 科研与会诊支持 1064 四、 体外循环管理 1080 五、 监管平台功能 1089 第三节 系统兼容性 1098 一、 医院信息系统对接 1098 二、 临床系统整合 1112 三、 专科系统对接 1119 四、 管理系统互联 1131 第四节 系统安全性 1140 一、 等保二级合规设计 1140 二、 密评要求实现 1150 三、 异常数据保护 1165 四、 操作安全保障 1173 第五节 技术扩展性 1186 一、 多院区部署架构 1186 二、 多手术室并发支持 1199 三、 设备数据采集扩展 1212 四、 功能模块集成能力 1221 第六章 节能产品和环境标志产品响应 1236 第一节 节能产品响应 1236 一、 工作站节能认证材料 1236 二、 大屏显示器节能文件 1240 三、 多功能触控一体机节能证明 1249 四、 壁挂查询一体机节能资料 1255 第二节 环境标志产品响应 1261 一、 服务器环境标志认证材料 1262 二、 环境标志产品符合性说明 1267 第三节 强制认证产品响应 1277 一、 服务器CCC认证承诺 1277 二、 显示器CCC认证材料 1282 三、 强制认证产品总体说明 1287 第七章 核心功能演示 1297 第一节 手术计划分配 1297 一、 手术科室时段配置 1297 二、 计划安排复制功能 1311 第二节 麻醉记录单操作 1316 一、 所见即所得编辑 1316 二、 特殊手术模式支持 1325 第三节 镇痛管理流程 1333 一、 全流程信息化支持 1333 二、 人员追溯机制 1345 第四节 手术间实时状态 1351 一、 集中状态监控平台 1351 二、 远程音视频指导 1368 第五节 宣教内容设置 1373 一、 多类型宣教资源 1373 二、 适用对象精准配置 1382 第八章 售后服务 1390 第一节 售后服务承诺 1390 一、 系统运行保障服务 1390 二、 定期巡检服务安排 1400 第二节 服务响应流程 1418 一、 一级响应服务规范 1418 二、 二级响应实施细则 1425 第三节 应急服务流程 1432 一、 全天候应急响应机制 1432 二、 硬件故障应急处理 1440 第九章 售后服务 1447 第一节 服务承诺优化 1447 一、 全天候响应保障 1447 二、 系统维护服务保障 1459 第二节 服务流程完善 1472 一、 标准化服务流程设计 1472 二、 流程节点管理机制 1489 第三节 应急服务机制 1493 一、 多场景应急预案 1493 二、 应急响应能力建设 1513 第四节 售后团队配置 1529 一、 专业团队组建 1529 二、 团队资质保障 1546 第五节 培训与知识转移 1556 一、 分层级培训实施 1556 二、 培训效果保障措施 1567 产品技术参数及性能响应情况 软件参数响应 手术管理功能响应 手术排程功能实现 手术通知同步机制 接口对接稳定性 采用成熟的接口技术,确保与其他系统的稳定对接,避免数据传输错误。在本项目中,会定期对接口进行监测和维护,运用先进的技术手段保证数据同步的及时性和准确性。同时,具备数据纠错和重传机制,一旦发现数据传输有误,将立即启动纠错程序,确保手术通知信息完整无误地传递到相关系统和人员手中。通过这些措施,保障手术排程中手术通知同步的高效稳定,为手术的顺利开展提供坚实基础。 为了进一步提升接口对接的稳定性,会建立详细的接口对接日志,记录每次数据传输的情况,包括时间、数据量、传输状态等信息。通过对这些日志的分析,可以及时发现潜在的问题,并采取相应的措施进行解决。此外,还会与其他系统的开发团队保持密切沟通,及时了解系统的更新和变化情况,确保接口对接的兼容性和稳定性。 手术间 在数据传输过程中,会采用多重加密技术,对手术通知信息进行加密处理,防止数据在传输过程中被窃取或篡改。同时,会设置严格的访问权限,只有经过授权的人员才能访问和操作相关数据,确保数据的安全性和保密性。通过这些措施,全面保障手术通知同步机制的接口对接稳定性,为医院的手术管理工作提供可靠的技术支持。 通知提醒多样化 支持多种通知提醒方式,如系统消息、短信、邮件等,方便相关人员及时获取信息。在本项目中,会根据用户的需求和使用习惯,为其设置个性化的通知提醒规则。系统会自动根据这些规则,在合适的时间向相关人员发送手术通知提醒。同时,提供提醒记录查询功能,方便追溯通知提醒情况,确保每一次通知都能被准确记录和查询。 为了确保通知提醒的及时性和有效性,会对通知提醒的内容进行优化和规范。通知内容将包含手术的基本信息、时间、地点、相关注意事项等,让相关人员能够快速了解手术的具体情况。此外,还会设置不同级别的通知提醒,对于紧急手术通知,会采用更加强烈的提醒方式,如语音提醒、弹窗提醒等,确保相关人员能够及时响应。 会建立通知提醒的反馈机制,让相关人员在收到通知提醒后能够及时反馈信息。如果相关人员没有及时收到通知提醒或者对通知内容有疑问,可以通过系统反馈功能进行反馈,系统会及时进行处理和回复。通过这些措施,全面提升手术通知提醒的多样化和有效性,为医院的手术管理工作提供更好的服务。 数据一致性保障 采用数据加密和校验技术,确保手术通知数据在传输过程中的安全性和完整性。在本项目中,会定期对数据进行比对和验证,运用先进的算法和技术手段,及时发现并解决数据不一致问题。同时,建立数据备份和恢复机制,防止数据丢失导致的通知信息错误。即使在遇到突发情况导致数据丢失时,也能通过备份数据快速恢复,确保手术通知信息的准确性和连续性。 为了进一步保障数据一致性,会对数据的来源和传输过程进行严格的监控和管理。在数据录入阶段,会对数据的准确性和完整性进行审核,确保录入的数据符合要求。在数据传输过程中,会采用加密技术对数据进行加密处理,防止数据被篡改或丢失。同时,会建立数据传输的监控机制,实时监测数据的传输情况,一旦发现异常情况,将立即采取措施进行处理。 会建立数据一致性的评估机制,定期对数据的一致性进行评估和分析。通过对数据的比对和验证,发现数据中存在的问题和差异,并及时进行调整和修正。同时,会根据评估结果,不断优化数据管理和传输的流程和方法,提高数据一致性的保障水平。通过这些措施,全面保障手术通知数据的一致性,为医院的手术管理工作提供可靠的数据支持。 卡片式资源分配管理 资源信息可视化 通过卡片式界面,将手术资源信息以直观的方式展示给用户,方便查看和管理。卡片上会清晰显示资源的基本信息、使用状态等,使用户能够快速了解资源情况。支持资源信息的筛选和排序功能,用户可以根据自己的需求,快速查找所需资源。在本项目中,会运用先进的可视化技术,将手术资源信息以更加生动、形象的方式展示出来,提高用户的使用体验。 为了进一步提升资源信息可视化的效果,会对卡片式界面进行优化和设计。卡片的布局和样式将更加简洁明了,信息的展示更加清晰易懂。同时,会增加一些交互功能,如鼠标悬停显示详细信息、点击卡片查看资源详情等,方便用户获取更多的资源信息。此外,还会根据用户的使用习惯和需求,提供不同的视图模式,如列表视图、网格视图等,满足用户的多样化需求。 会建立资源信息的更新机制,确保卡片上显示的资源信息是最新的。当资源的使用状态发生变化时,系统会及时更新卡片上的信息,让用户能够实时了解资源的动态。同时,会对资源信息进行分类管理,将不同类型的资源信息分别展示在不同的卡片组中,方便用户进行查找和管理。通过这些措施,全面提升手术资源信息可视化的水平,为医院的手术管理工作提供更好的支持。 资源类型 基本信息 使用状态 可筛选条件 可排序字段 手术间 编号、位置、面积 空闲、占用、维护 楼层、类型 编号、使用频率 麻醉设备 品牌、型号、功能 可用、维修、报废 麻醉方式、功率 购买时间、使用次数 手术器械 名称、规格、数量 已消毒、待消毒、损坏 用途、材质 库存数量、使用日期 医护人员 姓名、职称、科室 排班、休息、培训 专业领域、工作经验 手术量、好评率 快速分配操作 提供简洁的操作界面,支持用户通过拖拽、点击等方式快速分配手术资源。在本项目中,系统会自动检查资源可用性,避免资源冲突。支持批量分配功能,用户可以一次性为多个手术分配所需资源,大大提高资源分配效率。同时,会提供详细的操作指引和提示信息,帮助用户快速掌握操作方法。 麻醉设备 手术器械 医护人员 为了进一步优化快速分配操作的流程,会对操作界面进行优化和设计。界面的布局将更加合理,操作按钮的位置和大小将更加符合人体工程学原理,方便用户进行操作。同时,会增加一些智能提示功能,如当用户选择的资源不可用时,系统会自动提示用户选择其他可用资源。此外,还会提供操作记录和撤销功能,方便用户对自己的操作进行管理和修正。 会建立资源分配的审核机制,确保资源分配的合理性和公正性。当用户进行资源分配操作时,系统会自动对分配方案进行审核,检查是否存在资源冲突、是否符合医院的规定和要求等。如果发现问题,系统会及时提示用户进行修改。同时,会对资源分配的结果进行记录和统计,为医院的资源管理提供数据支持。通过这些措施,全面提升手术资源快速分配操作的效率和准确性,为医院的手术管理工作提供更好的服务。 操作方式 操作步骤 资源可用性检查 批量分配支持 操作指引 拖拽分配 选择资源卡片,拖拽到目标手术 实时检查,冲突提示 支持多选资源批量分配 鼠标悬停显示操作说明 点击分配 点击资源,选择目标手术确认 分配前检查,避免冲突 可按条件批量分配资源 界面显示操作步骤提示 批量分配 选择多个资源和手术,一键分配 全面检查,确保无冲突 支持按科室、时间等批量分配 提供批量分配示例 资源调整灵活性 允许用户在手术排程过程中随时调整资源分配,满足手术变化需求。在本项目中,系统会自动更新资源分配状态,确保信息的实时性。提供资源调整记录功能,方便追溯资源分配变化情况。用户可以随时查看资源的调整历史,了解资源的使用情况和分配变化。 为了进一步提升资源调整的灵活性,会对系统的功能进行优化和扩展。用户可以根据手术的实际情况,灵活调整资源的分配数量、时间等参数。同时,会提供一些预设的调整方案,用户可以根据自己的需求快速选择合适的方案。此外,还会增加一些提醒功能,当资源的分配状态发生变化时,系统会及时提醒相关人员进行处理。 会建立资源调整的审批机制,确保资源调整的合理性和必要性。当用户进行资源调整操作时,系统会自动对调整方案进行审核,检查是否符合医院的规定和要求。如果发现问题,系统会及时提示用户进行修改。同时,会对资源调整的结果进行记录和统计,为医院的资源管理提供数据支持。通过这些措施,全面提升手术资源调整的灵活性和可控性,为医院的手术管理工作提供更好的保障。 绿色通道手术安排 优先级别设置 为绿色通道手术设置高优先级,确保在资源分配时优先考虑。在本项目中,系统会自动识别绿色通道手术,快速安排手术资源。可根据手术紧急程度调整优先级别,保证资源合理分配。对于特别紧急的手术,会给予最高优先级,确保在最短时间内安排手术。 为了进一步优化绿色通道手术的优先级别设置,会对手术紧急程度的评估标准进行细化和完善。根据手术的病情严重程度、手术时间要求等因素,将手术紧急程度分为不同的等级,并为每个等级设置相应的优先级别。同时,会建立手术紧急程度的动态评估机制,根据手术的进展情况和患者的病情变化,及时调整手术的优先级别。 会建立优先级别设置的审核机制,确保优先级别设置的合理性和公正性。当系统自动识别绿色通道手术并设置优先级别时,会自动对设置结果进行审核,检查是否符合医院的规定和要求。如果发现问题,系统会及时进行调整。同时,会对优先级别设置的结果进行记录和统计,为医院的手术管理提供数据支持。通过这些措施,全面提升绿色通道手术优先级别设置的科学性和有效性,为医院的手术管理工作提供更好的保障。 快速通道流程 简化绿色通道手术的安排流程,减少不必要的审批环节。在本项目中,提供快速通道入口,方便相关人员快速提交手术申请。系统会自动推送手术安排信息,确保相关人员及时了解手术情况。通过优化流程,缩短手术安排的时间,提高手术的及时性。 为了进一步优化快速通道流程,会对手术申请的提交方式进行改进。提供多种提交方式,如线上提交、移动端提交等,方便相关人员随时随地提交手术申请。同时,会对手术申请的审核流程进行简化和优化,减少人工干预,提高审核效率。此外,还会增加一些自动提醒功能,当手术申请审核通过或有新的手术安排信息时,系统会及时提醒相关人员。 会建立快速通道流程的监控机制,实时监测手术申请的提交、审核和安排情况。当发现流程中存在问题或延误时,系统会及时发出预警信息,并采取相应的措施进行处理。同时,会对快速通道流程的运行情况进行统计和分析,不断优化流程,提高快速通道的运行效率。通过这些措施,全面提升绿色通道手术快速通道流程的效率和便捷性,为医院的手术管理工作提供更好的服务。 紧急情况处理 具备紧急情况处理机制,当出现紧急手术时,系统会自动调整资源分配。在本项目中,提供紧急手术通知功能,确保相关人员及时响应。建立应急资源储备,保证紧急手术的顺利进行。应急资源储备包括手术间、麻醉设备、手术器械等,确保在紧急情况下能够迅速调配资源。 为了进一步完善紧急情况处理机制,会对紧急手术的判断标准进行明确和细化。根据手术的病情严重程度、手术时间要求等因素,制定明确的紧急手术判断标准。同时,会建立紧急手术的预警机制,当患者的病情出现紧急变化时,系统会及时发出预警信息,提醒相关人员进行处理。此外,还会增加一些应急演练功能,定期组织相关人员进行应急演练,提高应急处理能力。 会建立紧急情况处理的记录和评估机制,对每次紧急情况的处理过程和结果进行记录和评估。通过对记录和评估结果的分析,总结经验教训,不断完善紧急情况处理机制。同时,会将紧急情况处理的结果纳入医院的绩效考核体系,激励相关人员提高应急处理能力。通过这些措施,全面提升紧急情况处理的能力和水平,为医院的手术管理工作提供更好的保障。 手术记录自动生成 数据采集准确性 设备接口兼容性 支持多种医疗设备接口,确保与不同品牌和型号的设备兼容。在本项目中,会定期对设备接口进行测试和维护,运用先进的技术手段保证数据采集的稳定性。具备设备故障报警功能,一旦发现设备出现故障,会及时发出报警信息,以便及时发现并解决数据采集问题。通过这些措施,保障手术记录数据采集的准确性和稳定性。 医疗设备接口 为了进一步提升设备接口兼容性,会与医疗设备的供应商建立密切的合作关系。及时了解设备的更新和升级情况,确保系统的设备接口能够与最新的设备兼容。同时,会对设备接口进行优化和改进,提高接口的稳定性和可靠性。此外,还会建立设备接口的测试平台,定期对新的设备接口进行测试和验证,确保其符合系统的要求。 会建立设备接口的管理机制,对设备接口的使用情况进行记录和统计。通过对设备接口的使用情况进行分析,及时发现潜在的问题,并采取相应的措施进行解决。同时,会对设备接口的性能进行评估,不断优化接口的性能,提高数据采集的效率和质量。通过这些措施,全面提升手术记录数据采集设备接口的兼容性和稳定性,为医院的手术管理工作提供可靠的技术支持。 数据校验机制 采用数据校验算法,对采集的数据进行有效性检查。在本项目中,设置数据阈值,对异常数据进行预警和处理。建立数据审核流程,确保采集的数据符合要求。当采集的数据超出预设的阈值时,系统会自动发出预警信息,提醒相关人员进行处理。 为了进一步完善数据校验机制,会对数据校验算法进行优化和改进。采用更加先进的算法,提高数据校验的准确性和效率。同时,会对数据阈值进行动态调整,根据实际情况和历史数据,合理设置数据阈值。此外,还会增加一些数据审核的环节,如人工审核、自动审核等,确保采集的数据的真实性和可靠性。 会建立数据校验的记录和分析机制,对每次数据校验的结果进行记录和分析。通过对数据校验记录的分析,发现数据中存在的问题和规律,及时采取措施进行改进。同时,会将数据校验的结果纳入医院的质量控制体系,提高医院的医疗质量。通过这些措施,全面提升手术记录数据采集的数据校验机制的有效性和可靠性,为医院的手术管理工作提供更好的保障。 数据质量保障 定期对采集的数据进行清洗和整理,去除重复和错误数据。在本项目中,建立数据备份和恢复机制,防止数据丢失影响手术记录生成。提供数据质量报告,方便用户了解数据采集情况。通过数据清洗和整理,提高数据的准确性和可用性。 为了进一步提升数据质量保障的水平,会对数据清洗和整理的方法进行优化和改进。采用更加先进的技术手段,提高数据清洗和整理的效率和准确性。同时,会对数据备份和恢复机制进行完善,增加备份的频率和存储的容量,确保数据的安全性和可靠性。此外,还会对数据质量报告的内容和格式进行优化,使其更加直观、清晰地展示数据采集情况。 会建立数据质量的评估和改进机制,定期对数据质量进行评估和分析。通过对数据质量的评估,发现数据中存在的问题和不足,及时采取措施进行改进。同时,会将数据质量的评估结果纳入医院的绩效考核体系,激励相关人员提高数据质量。通过这些措施,全面提升手术记录数据采集的数据质量保障水平,为医院的手术管理工作提供更好的支持。 模板化记录生成 模板定制灵活性 支持用户根据实际需求定制手术记录模板,满足不同科室和手术类型的要求。在本项目中,提供模板编辑功能,方便用户对模板进行修改和调整。可保存不同版本的模板,方便历史记录查询和对比。用户可以根据自己的工作习惯和需求,自由定制手术记录模板的格式和内容。 为了进一步提升模板定制的灵活性,会对模板编辑功能进行优化和扩展。提供更多的编辑工具和选项,如字体、颜色、排版等,让用户能够更加自由地设计模板。同时,会增加一些模板导入和导出功能,方便用户与其他科室或医院共享模板。此外,还会建立模板库,将常用的模板进行分类管理,方便用户查找和使用。 会建立模板定制的审核机制,确保模板的合理性和规范性。当用户定制或修改模板时,系统会自动对模板进行审核,检查是否符合医院的规定和要求。如果发现问题,系统会及时提示用户进行修改。同时,会对模板的使用情况进行记录和统计,为医院的模板管理提供数据支持。通过这些措施,全面提升手术记录模板定制的灵活性和可控性,为医院的手术管理工作提供更好的服务。 数据填充准确性 确保采集的数据准确无误地填充到手术记录模板中。在本项目中,采用数据映射技术,将采集的数据与模板字段进行匹配。对填充的数据进行再次校验,保证记录的准确性。通过数据映射技术,提高数据填充的效率和准确性。 为了进一步提升数据填充的准确性,会对数据映射技术进行优化和改进。采用更加智能的算法,提高数据映射的准确性和可靠性。同时,会对填充的数据进行多次校验,确保数据的真实性和完整性。此外,还会增加一些数据填充的提示功能,当数据填充出现错误时,系统会及时提示用户进行修改。 会建立数据填充的记录和分析机制,对每次数据填充的结果进行记录和分析。通过对数据填充记录的分析,发现数据填充中存在的问题和规律,及时采取措施进行改进。同时,会将数据填充的结果纳入医院的质量控制体系,提高医院的医疗质量。通过这些措施,全面提升手术记录数据填充的准确性和可靠性,为医院的手术管理工作提供更好的保障。 记录生成效率 优化系统算法,提高手术记录生成速度。在本项目中,支持批量生成手术记录,满足大量手术记录生成需求。提供记录生成进度查询功能,方便用户了解生成情况。通过优化系统算法,减少记录生成的时间消耗。 为了进一步提升记录生成效率,会对系统的硬件和软件进行升级和优化。增加服务器的处理能力和存储容量,提高系统的运行速度。同时,会对系统的算法进行优化和改进,采用更加高效的算法,提高记录生成的效率。此外,还会增加一些并行处理功能,支持多个手术记录同时生成,进一步提高记录生成的速度。 会建立记录生成效率的评估和改进机制,定期对记录生成效率进行评估和分析。通过对记录生成效率的评估,发现系统中存在的问题和不足,及时采取措施进行改进。同时,会将记录生成效率的评估结果纳入医院的绩效考核体系,激励相关人员提高工作效率。通过这些措施,全面提升手术记录生成的效率和质量,为医院的手术管理工作提供更好的支持。 优化措施 效果提升 批量生成支持 进度查询功能 算法优化 生成速度显著提高 支持多记录同时生成 实时显示生成进度 硬件升级 处理能力增强 可处理大量记录生成 可按时间、科室查询进度 并行处理 多任务同时执行 提高批量生成效率 提供详细进度报告 记录审核与修改 审核流程设置 根据医院管理要求,设置手术记录审核流程。在本项目中,明确审核人员的职责和权限,确保审核工作的规范进行。提供审核进度查询功能,方便用户了解审核情况。审核流程将严格按照医院的规定和标准进行,确保手术记录的质量。 为了进一步优化审核流程设置,会对审核人员的培训和管理进行加强。定期组织审核人员进行业务培训,提高审核人员的专业水平和业务能力。同时,会建立审核人员的考核机制,对审核人员的工作质量和效率进行考核。此外,还会对审核流程进行动态调整,根据实际情况和反馈意见,不断优化审核流程。 会建立审核流程的监控和评估机制,实时监测审核流程的运行情况。当发现审核流程中存在问题或延误时,系统会及时发出预警信息,并采取相应的措施进行处理。同时,会对审核流程的运行效果进行评估和分析,总结经验教训,不断完善审核流程。通过这些措施,全面提升手术记录审核流程设置的科学性和有效性,为医院的手术管理工作提供更好的保障。 修改与批注功能 允许审核人员对手术记录进行修改和批注,确保记录的准确性。在本项目中,记录修改和批注的历史信息,方便追溯和查询。提供修改权限控制,防止未经授权的修改。审核人员可以根据实际情况对手术记录进行必要的修改和批注。 为了进一步完善修改与批注功能,会对修改和批注的方式进行优化和改进。提供更加便捷的操作界面,让审核人员能够更加轻松地进行修改和批注。同时,会对修改和批注的历史信息进行详细记录,包括修改时间、修改人员、修改内容等,方便追溯和查询。此外,还会增加一些审批功能,对于重要的修改和批注,需要经过上级领导的审批才能生效。 会建立修改与批注功能的安全机制,确保手术记录的安全性和保密性。对修改和批注的权限进行严格控制,只有经过授权的审核人员才能进行修改和批注。同时,会对修改和批注的内容进行加密处理,防止信息泄露。通过这些措施,全面提升手术记录修改与批注功能的安全性和可靠性,为医院的手术管理工作提供更好的支持。 记录完整性保障 对审核通过的手术记录进行再次检查,确保记录的完整性。在本项目中,建立记录归档机制,将审核通过的记录进行妥善保存。提供记录查询和打印功能,方便用户使用手术记录。通过再次检查,确保手术记录没有遗漏重要信息。 为了进一步提升记录完整性保障的水平,会对记录归档机制进行优化和完善。建立科学合理的归档分类体系,将手术记录按照科室、时间、手术类型等进行分类归档,方便查询和管理。同时,会对记录的存储环境进行优化,确保记录的安全性和可靠性。此外,还会增加一些备份和恢复功能,防止记录丢失或损坏。 会建立记录完整性保障的评估和改进机制,定期对记录完整性进行评估和分析。通过对记录完整性的评估,发现记录中存在的问题和不足,及时采取措施进行改进。同时,会将记录完整性的评估结果纳入医院的绩效考核体系,激励相关人员提高记录质量。通过这些措施,全面提升手术记录完整性保障的水平,为医院的手术管理工作提供更好的保障。 手术器械追溯管理 器械信息录入 录入方式多样性 提供手动输入和扫码录入两种方式,方便用户根据实际情况选择。在本项目中,支持批量录入功能,提高器械信息录入效率。可导入Excel文件进行器械信息批量录入。通过多样化的录入方式,满足不同用户的需求。 为了进一步提升录入方式的多样性,会对扫码录入功能进行优化和扩展。支持多种扫码设备,如扫码枪、手机扫码等,方便用户随时随地进行扫码录入。同时,会对扫码录入的准确性和速度进行优化,提高录入效率。此外,还会增加一些语音录入功能,让用户可以通过语音输入器械信息,进一步提高录入的便捷性。 会建立录入方式的培训和指导机制,帮助用户快速掌握各种录入方式的使用方法。提供详细的操作指南和视频教程,让用户能够轻松上手。同时,会设立专门的客服人员,为用户提供及时的技术支持和帮助。通过这些措施,全面提升手术器械信息录入方式的多样性和便捷性,为医院的手术管理工作提供更好的服务。 信息校验机制 对录入的器械信息进行格式和逻辑校验,确保信息的准确性。在本项目中,设置必填字段和数据范围,防止录入错误信息。提供信息审核功能,对录入的信息进行二次确认。通过信息校验机制,保证器械信息的质量。 为了进一步完善信息校验机制,会对校验规则进行细化和优化。根据器械的不同类型和用途,设置不同的校验规则,提高校验的准确性和针对性。同时,会对必填字段和数据范围进行动态调整,根据实际情况和业务需求,合理设置必填字段和数据范围。此外,还会增加一些智能校验功能,如自动识别错误信息、提示正确录入方式等,提高信息录入的效率和准确性。 会建立信息校验的记录和分析机制,对每次信息校验的结果进行记录和分析。通过对信息校验记录的分析,发现信息录入中存在的问题和规律,及时采取措施进行改进。同时,会将信息校验的结果纳入医院的质量控制体系,提高医院的管理水平。通过这些措施,全面提升手术器械信息录入的信息校验机制的有效性和可靠性,为医院的手术管理工作提供更好的保障。 校验内容 校验规则 必填字段 数据范围 审核方式 器械名称 格式规范,无特殊字符 是 长度限制 自动审核 规格型号 符合行业标准 是 特定范围 人工审核 生产日期 日期格式正确 是 合理区间 自动审核 有效期 大于生产日期 是 合理时长 人工审核 信息质量保障 定期对录入的器械信息进行清洗和整理,去除重复和错误信息。在本项目中,建立信息备份和恢复机制,防止信息丢失影响追溯管理。提供信息质量报告,方便用户了解信息录入情况。通过信息清洗和整理,提高信息的准确性和可用性。 为了进一步提升信息质量保障的水平,会对信息清洗和整理的方法进行优化和改进。采用更加先进的技术手段,提高信息清洗和整理的效率和准确性。同时,会对信息备份和恢复机制进行完善,增加备份的频率和存储的容量,确保信息的安全性和可靠性。此外,还会对信息质量报告的内容和格式进行优化,使其更加直观、清晰地展示信息录入情况。 会建立信息质量的评估和改进机制,定期对信息质量进行评估和分析。通过对信息质量的评估,发现信息中存在的问题和不足,及时采取措施进行改进。同时,会将信息质量的评估结果纳入医院的绩效考核体系,激励相关人员提高信息质量。通过这些措施,全面提升手术器械信息录入的信息质量保障水平,为医院的手术管理工作提供更好的支持。 保障措施 效果提升 备份恢复机制 质量报告内容 信息清洗 去除重复错误信息 定期备份,快速恢复 录入准确率、错误率 数据整理 信息分类清晰 多介质备份,确保安全 信息完整性、一致性 质量评估 发现问题及时改进 恢复测试,保证可用 数据更新及时性 器械使用跟踪 扫码跟踪功能 支持使用扫码设备对器械二维码或条形码进行扫描,记录器械的使用信息。在本项目中,扫码后自动更新器械的使用状态,如已使用、待消毒等。提供扫码记录查询功能,方便追溯器械使用过程。通过扫码跟踪功能,实现器械使用信息的实时记录。 为了进一步提升扫码跟踪功能的效果,会对扫码设备的性能进行优化和升级。提高扫码设备的扫描速度和准确性,减少扫码误差。同时,会对扫码记录的存储和管理进行优化,增加存储容量,提高查询效率。此外,还会增加一些数据分析功能,对扫码记录进行分析和统计,为医院的器械管理提供决策依据。 会建立扫码跟踪功能的培训和指导机制,帮助用户正确使用扫码设备和查询扫码记录。提供详细的操作指南和视频教程,让用户能够轻松上手。同时,会设立专门的客服人员,为用户提供及时的技术支持和帮助。通过这些措施,全面提升手术器械扫码跟踪功能的实用性和可靠性,为医院的手术管理工作提供更好的服务。 扫码设备类型 扫描速度 准确性 使用状态更新 记录查询功能 扫码枪 快速 高 实时更新 按时间、器械查询 手机扫码 适中 较高 及时更新 按科室、手术查询 使用状态更新 根据器械的使用情况,实时更新器械的使用状态。在本项目中,提供状态变更提醒功能,如器械消毒到期提醒等。可设置不同的使用状态,满足医院管理需求。通过实时更新使用状态,让相关人员及时了解器械的动态。 为了进一步完善使用状态更新功能,会对状态变更提醒的方式进行优化和扩展。除了传统的消息提醒外,还会增加语音提醒、短信提醒等方式,确保相关人员能够及时收到提醒信息。同时,会对使用状态的设置进行细化和分类,根据器械的不同类型和用途,设置不同的使用状态,提高管理的针对性和有效性。 会建立使用状态更新的监控和管理机制,对器械的使用状态进行实时监控和管理。当器械的使用状态发生异常变化时,系统会及时发出预警信息,并采取相应的措施进行处理。同时,会对使用状态更新的记录进行统计和分析,为医院的器械管理提供数据支持。通过这些措施,全面提升手术器械使用状态更新的及时性和准确性,为医院的手术管理工作提供更好的保障。 查询与管理便捷性 提供器械使用情况查询功能,用户可根据器械编号、使用时间等条件进行查询。在本项目中,支持对器械使用记录进行统计和分析,为医院管理提供决策依据。可生成器械使用报表,方便打印和存档。通过便捷的查询和管理功能,提高工作效率。 为了进一步提升查询与管理便捷性,会对查询界面进行优化和设计。采用更加简洁明了的界面布局,让用户能够快速找到所需的查询功能。同时,会对查询条件进行细化和扩展,增加更多的查询条件选项,满足用户的多样化需求。此外,还会增加一些数据导出功能,支持将查询结果导出为Excel、PDF等格式,方便用户进行数据分析和处理。 会建立查询与管理便捷性的评估和改进机制,定期对查询与管理功能进行评估和分析。通过对查询与管理功能的评估,发现系统中存在的问题和不足,及时采取措施进行改进。同时,会将查询与管理便捷性的评估结果纳入医院的绩效考核体系,激励相关人员提高工作效率。通过这些措施,全面提升手术器械查询与管理的便捷性和实用性,为医院的手术管理工作提供更好的支持。 追溯报表生成 报表定制灵活性 支持用户根据实际需求定制追溯报表的格式和内容。在本项目中,可选择不同的统计维度和显示方式,满足多样化需求。提供报表模板管理功能,方便用户保存和使用常用模板。通过报表定制灵活性,满足不同用户的个性化需求。 为了进一步提升报表定制灵活性,会对报表定制界面进行优化和设计。提供更多的定制选项和工具,让用户能够更加自由地设计报表的格式和内容。同时,会对统计维度和显示方式进行扩展和丰富,增加更多的选择项,满足用户的多样化需求。此外,还会增加一些模板分享功能,支持用户将自己定制的模板分享给其他用户,提高模板的利用率。 会建立报表定制灵活性的培训和指导机制,帮助用户正确使用报表定制功能。提供详细的操作指南和视频教程,让用户能够轻松上手。同时,会设立专门的客服人员,为用户提供及时的技术支持和帮助。通过这些措施,全面提升手术器械追溯报表定制的灵活性和实用性,为医院的手术管理工作提供更好的服务。 定制选项 统计维度 显示方式 模板管理 格式 使用时间、科室 表格、图表 保存、加载 内容 器械类型、手术名称 列表、柱状图 分享、删除 颜色 使用次数、消毒次数 折线图、饼图 修改、重命名 导出与打印功能 支持将追溯报表导出为Excel、PDF等格式,方便用户进行数据分析和分享。在本项目中,提供报表打印功能,可直接打印报表。优化报表导出和打印性能,提高工作效率。通过导出与打印功能,方便用户对报表进行进一步处理和使用。 为了进一步提升导出与打印功能的效果,会对导出和打印的性能进行优化和改进。提高导出和打印的速度,减少等待时间。同时,会对导出和打印的格式进行优化,确保导出和打印的报表质量高、格式规范。此外,还会增加一些批量导出和打印功能,支持用户一次性导出和打印多个报表,提高工作效率。 会建立导出与打印功能的测试和验证机制,对导出和打印的报表进行测试和验证。确保导出和打印的报表内容准确、格式规范。同时,会对导出和打印功能的使用情况进行统计和分析,为系统的优化和改进提供依据。通过这些措施,全面提升手术器械追溯报表导出与打印功能的实用性和可靠性,为医院的手术管理工作提供更好的服务。 导出格式 导出速度 打印质量 批量操作支持 Excel 快速 高 支持多报表导出 PDF 适中 高 支持多报表打印 数据准确性保障 对生成的追溯报表进行数据校验,确保报表数据的准确性。在本项目中,定期对报表数据进行更新和维护,保证数据的时效性。提供报表数据备份和恢复机制,防止数据丢失。通过数据准确性保障,确保追溯报表的可靠性。 为了进一步提升数据准确性保障的水平,会对数据校验的方法进行优化和改进。采用更加先进的算法和技术手段,提高数据校验的准确性和可靠性。同时,会对报表数据的更新和维护机制进行完善,增加更新的频率和数据的来源,确保报表数据的时效性和完整性。此外,还会对报表数据备份和恢复机制进行优化,增加备份的容量和恢复的速度,确保数据的安全性和可靠性。 会建立数据准确性保障的评估和改进机制,定期对数据准确性进行评估和分析。通过对数据准确性的评估,发现数据中存在的问题和不足,及时采取措施进行改进。同时,会将数据准确性的评估结果纳入医院的绩效考核体系,激励相关人员提高工作质量。通过这些措施,全面提升手术器械追溯报表数据的准确性和可靠性,为医院的手术管理工作提供更好的保障。 手术流程标准化配置 流程模板定制 模板设计依据 结合医院的手术规范和管理要求,设计手术流程模板。在本项目中,参考行业标准和最佳实践,确保模板的科学性和合理性。与医院相关科室进行沟通和调研,了解实际需求。通过这些依据,设计出符合医院实际情况的手术流程模板。 为了进一步提升模板设计的科学性和合理性,会对医院的手术规范和管理要求进行深入研究和分析。结合医院的发展战略和业务需求,制定出更加科学合理的模板设计方案。同时,会密切关注行业的最新动态和发展趋势,及时将先进的理念和技术应用到模板设计中。此外,还会加强与医院相关科室的沟通和协作,充分听取他们的意见和建议,确保模板设计能够满足实际需求。 会建立模板设计依据的评估和改进机制,定期对模板设计依据进行评估和分析。通过对模板设计依据的评估,发现其中存在的问题和不足,及时采取措施进行改进。同时,会将模板设计依据的评估结果纳入医院的绩效考核体系,激励相关人员提高工作质量。通过这些措施,全面提升手术流程模板设计的科学性和合理性,为医院的手术管理工作提供更好的支持。 设计依据 参考标准 沟通调研 科学性保障 手术规范 行业标准 相关科室 数据分析 管理要求 最佳实践 医护人员 专家评估 实际需求 最新趋势 患者反馈 持续改进 模板修改与调整 提供模板编辑功能,允许用户对手术流程模板进行修改和调整。在本项目中,可添加、删除和修改流程环节,满足业务变化需求。对修改后的模板进行审核和测试,确保模板的正确性。通过模板修改与调整,适应不断变化的手术业务需求。 为了进一步提升模板修改与调整的灵活性和有效性,会对模板编辑功能进行优化和扩展。提供更多的编辑工具和选项,让用户能够更加自由地对模板进行修改和调整。同时,会对修改和调整的流程进行规范和标准化,确保修改后的模板符合医院的规定和要求。此外,还会增加一些版本管理功能,支持用户对模板的不同版本进行管理和比较,方便追溯和查询。 会建立模板修改与调整的审核和测试机制,确保修改后的模板的正确性和可靠性。在模板修改完成后,会自动对模板进行审核和测试,检查是否存在逻辑错误、流程冲突等问题。如果发现问题,会及时提示用户进行修改。同时,会对审核和测试的结果进行记录和统计,为医院的模板管理提供数据支持。通过这些措施,全面提升手术流程模板修改与调整的质量和效率,为医院的手术管理工作提供更好的保障。 修改操作 调整方式 审核机制 测试内容 添加环节 流程顺序调整 自动审核 逻辑正确性 删除环节 环节参数修改 人工审核 流程连贯性 修改环节 关联关系调整 双重审核 数据准确性 模板适用性评估 定期对手术流程模板的适用性进行评估,根据评估结果进行优化。在本项目中,收集用户反馈意见,了解模板在实际使用中的问题和不足。对模板进行持续改进,提高模板的质量和效果。通过模板适用性评估,确保模板能够满足实际需求。 为了进一步提升模板适用性评估的准确性和有效性,会对评估方法和指标进行优化和完善。采用多种评估方法,如问卷调查、实地调研、数据分析等,全面了解模板的使用情况和用户需求。同时,会建立科学合理的评估指标体系,从多个维度对模板的适用性进行评估。此外,还会加强对用户反馈意见的收集和整理,及时发现模板中存在的问题和不足,并采取相应的措施进行改进。 会建立模板适用性评估的跟踪和反馈机制,对评估结果进行跟踪和分析。根据评估结果,及时调整模板的优化方向和策略。同时,会将评估结果和改进措施反馈给用户,让用户了解模板的改进情况和效果。通过这些措施,全面提升手术流程模板的适用性和质量,为医院的手术管理工作提供更好的支持。 流程节点监控 监控点设置 根据手术流程模板,在关键节点设置监控点。在本项目中,明确监控点的监控指标和阈值,确保监控的有效性。支持对监控点进行添加、删除和修改操作。通过合理设置监控点,实现对手术流程的有效监控。 为了进一步提升监控点设置的科学性和合理性,会对手术流程模板进行深入分析和研究。结合手术的特点和风险,确定关键节点和监控指标。同时,会根据实际情况和历史数据,合理设置监控指标的阈值。此外,还会加强对监控点的管理和维护,定期检查监控点的运行情况,确保监控点的正常工作。 会建立监控点设置的评估和改进机制,定期对监控点设置进行评估和分析。通过对监控点设置的评估,发现其中存在的问题和不足,及时采取措施进行改进。同时,会将监控点设置的评估结果纳入医院的绩效考核体系,激励相关人员提高工作质量。通过这些措施,全面提升手术流程节点监控点设置的科学性和有效性,为医院的手术管理工作提供更好的保障。 节点状态获取 通过系统接口与相关设备和系统对接,实时获取手术流程节点的状态信息。在本项目中,对获取的状态信息进行处理和分析,判断节点是否正常。提供节点状态查询功能,方便用户了解手术进展情况。通过节点状态获取,实现手术流程的实时监控。 为了进一步提升节点状态获取的准确性和及时性,会对系统接口进行优化和升级。提高接口的稳定性和数据传输速度,确保状态信息能够及时准确地获取。同时,会对状态信息的处理和分析方法进行改进,采用更加先进的算法和技术手段,提高判断节点状态的准确性。此外,还会加强对节点状态查询功能的开发和优化,提供更加便捷的查询界面和方式,方便用户了解手术进展情况。 会建立节点状态获取的监控和预警机制,对节点状态进行实时监控。当节点状态出现异常时,系统会及时发出预警信息,提醒相关人员进行处理。同时,会对节点状态获取的结果进行记录和统计,为医院的手术管理提供数据支持。通过这些措施,全面提升手术流程节点状态获取的准确性和及时性,为医院的手术管理工作提供更好的服务。 异常预警与处理 当手术流程节点出现异常时,系统自动发出预警信息。在本项目中,提供异常处理流程和指导,帮助用户及时解决问题。记录异常处理过程和结果,为后续分析和改进提供依据。通过异常预警与处理,保障手术流程的顺利进行。 为了进一步提升异常预警与处理的效果,会对异常预警的规则和方式进行优化和改进。根据手术流程的特点和风险,设置合理的异常预警规则。同时,会采用多种预警方式,如声光报警、短信提醒、系统消息等,确保相关人员能够及时收到预警信息。此外,还会加强对异常处理流程和指导的完善和更新,提供更加详细和实用的处理方法和建议。 会建立异常预警与处理的评估和改进机制,定期对异常预警与处理的效果进行评估和分析。通过对异常预警与处理效果的评估,发现其中存在的问题和不足,及时采取措施进行改进。同时,会将异常预警与处理的评估结果纳入医院的绩效考核体系,激励相关人员提高工作质量。通过这些措施,全面提升手术流程异常预警与处理的有效性和可靠性,为医院的手术管理工作提供更好的保障。 流程优化与改进 问题分析与诊断 定期对手术流程监控数据进行分析,发现流程中存在的瓶颈和问题。在本项目中,收集用户反馈意见,了解流程在实际使用中的不便和不足。运用数据分析工具和方法,深入挖掘问题根源。通过问题分析与诊断,为流程优化提供依据。 为了进一步提升问题分析与诊断的准确性和有效性,会对手术流程监控数据进行全面和深入的分析。采用多种数据分析工具和方法,如数据挖掘、机器学习等,挖掘数据中隐藏的信息和规律。同时,会加强对用户反馈意见的收集和整理,及时了解流程在实际使用中的问题和不足。此外,还会建立问题分析与诊断的团队和机制,组织专业人员对问题进行深入研究和分析,确保问题得到准确诊断和解决。 会建立问题分析与诊断的评估和改进机制,定期对问题 麻醉管理功能响应 麻醉计划制定模块 手术通知查询功能 查询界面设计 1)界面简洁明了,操作方便快捷。 2)提供搜索框和筛选条件,方便用户快速定位所需信息。 3)查询结果以列表形式展示,清晰易懂。 设计要点 具体内容 简洁性 界面布局合理,无过多冗余元素,操作流程简单直接。 搜索功能 搜索框支持关键词搜索,筛选条件涵盖手术时间、地点、患者信息等。 结果展示 列表展示包含手术基本信息,可点击查看详细内容。 查询结果展示 1)展示手术的基本信息,如手术时间、地点、患者信息等。 2)提供手术详细信息的链接,方便用户进一步查看。 3)支持导出查询结果,方便用户进行数据整理和分析。 展示内容 具体说明 基本信息 包括手术时间、地点、患者姓名、年龄、性别等。 详细信息链接 点击链接可查看手术的详细信息,如手术方式、麻醉方法等。 导出功能 支持将查询结果导出为Excel或CSV格式。 查询结果更新 1)实时更新查询结果,确保用户获取最新的手术信息。 2)提供消息提醒功能,当有新的手术通知时及时通知用户。 3)支持设置查询提醒时间,方便用户定期获取信息。 麻醉人员安排功能 人员信息管理 1)录入和管理麻醉人员的基本信息,如姓名、资质、经验等。 2)支持对人员信息进行修改和删除,确保信息的准确性。 3)提供人员信息的查询功能,方便管理者快速获取所需信息。 管理内容 具体操作 信息录入 录入麻醉人员的姓名、资质、经验等基本信息。 信息修改删除 可对人员信息进行修改和删除操作。 信息查询 支持按姓名、资质等条件查询人员信息。 安排方式选择 1)手动安排:管理者根据手术需求和人员情况进行手动分配。 2)自动安排:系统根据预设的规则和算法进行自动分配。 3)支持对自动安排结果进行调整和优化。 安排结果展示 1)展示麻醉人员的安排情况,包括手术时间、地点、人员姓名等。 2)提供安排详细信息的链接,方便用户进一步查看。 3)支持导出安排结果,方便用户进行数据整理和分析。 麻醉计划制定流程 计划制定依据 1)参考手术通知、患者病历等信息,了解手术需求和患者情况。 2)考虑麻醉人员的经验和资质,选择合适的麻醉方法和药物。 3)遵循相关的麻醉指南和规范,确保麻醉计划的科学性和安全性。 模板使用方法 1)提供多种麻醉计...
广州市第一人民医院手术麻醉管理系统项目投标方案.docx
下载提示

1.本文档仅提供部分内容试读;

2.支付并下载文件,享受无限制查看;

3.本网站所提供的标准文本仅供个人学习、研究之用,未经授权,严禁复制、发行、汇编、翻译或网络传播等,侵权必究;

4.左侧添加客服微信获取帮助;

5.本文为word版本,可以直接复制编辑使用。


这个人很懒,什么都没留下
未认证用户 查看用户
该文档于 上传
推荐文档
×
精品标书制作
百人专家团队
擅长领域:
工程标 服务标 采购标
16852
已服务主
2892
中标量
1765
平台标师
扫码添加客服
客服二维码
咨询热线:192 3288 5147
公众号
微信客服
客服