文库 服务类投标方案 软件开发

佛山职业技术学院数据基座项目(一期)投标方案.docx

DOCX   1083页   下载130   2025-08-30   浏览59   收藏96   点赞747   评分-   691806字   228.00

AI慧写标书

十分钟千页标书高效生成

温馨提示:当前文档最多只能预览 15 页,若文档总页数超出了 15 页,请下载原文档以浏览全部内容。
佛山职业技术学院数据基座项目(一期)投标方案.docx 第1页
佛山职业技术学院数据基座项目(一期)投标方案.docx 第2页
佛山职业技术学院数据基座项目(一期)投标方案.docx 第3页
佛山职业技术学院数据基座项目(一期)投标方案.docx 第4页
佛山职业技术学院数据基座项目(一期)投标方案.docx 第5页
佛山职业技术学院数据基座项目(一期)投标方案.docx 第6页
佛山职业技术学院数据基座项目(一期)投标方案.docx 第7页
佛山职业技术学院数据基座项目(一期)投标方案.docx 第8页
佛山职业技术学院数据基座项目(一期)投标方案.docx 第9页
佛山职业技术学院数据基座项目(一期)投标方案.docx 第10页
佛山职业技术学院数据基座项目(一期)投标方案.docx 第11页
佛山职业技术学院数据基座项目(一期)投标方案.docx 第12页
佛山职业技术学院数据基座项目(一期)投标方案.docx 第13页
佛山职业技术学院数据基座项目(一期)投标方案.docx 第14页
佛山职业技术学院数据基座项目(一期)投标方案.docx 第15页
剩余1068页未读, 下载浏览全部

开通会员, 优惠多多

6重权益等你来

首次半价下载
折扣特惠
上传高收益
特权文档
AI慧写优惠
专属客服
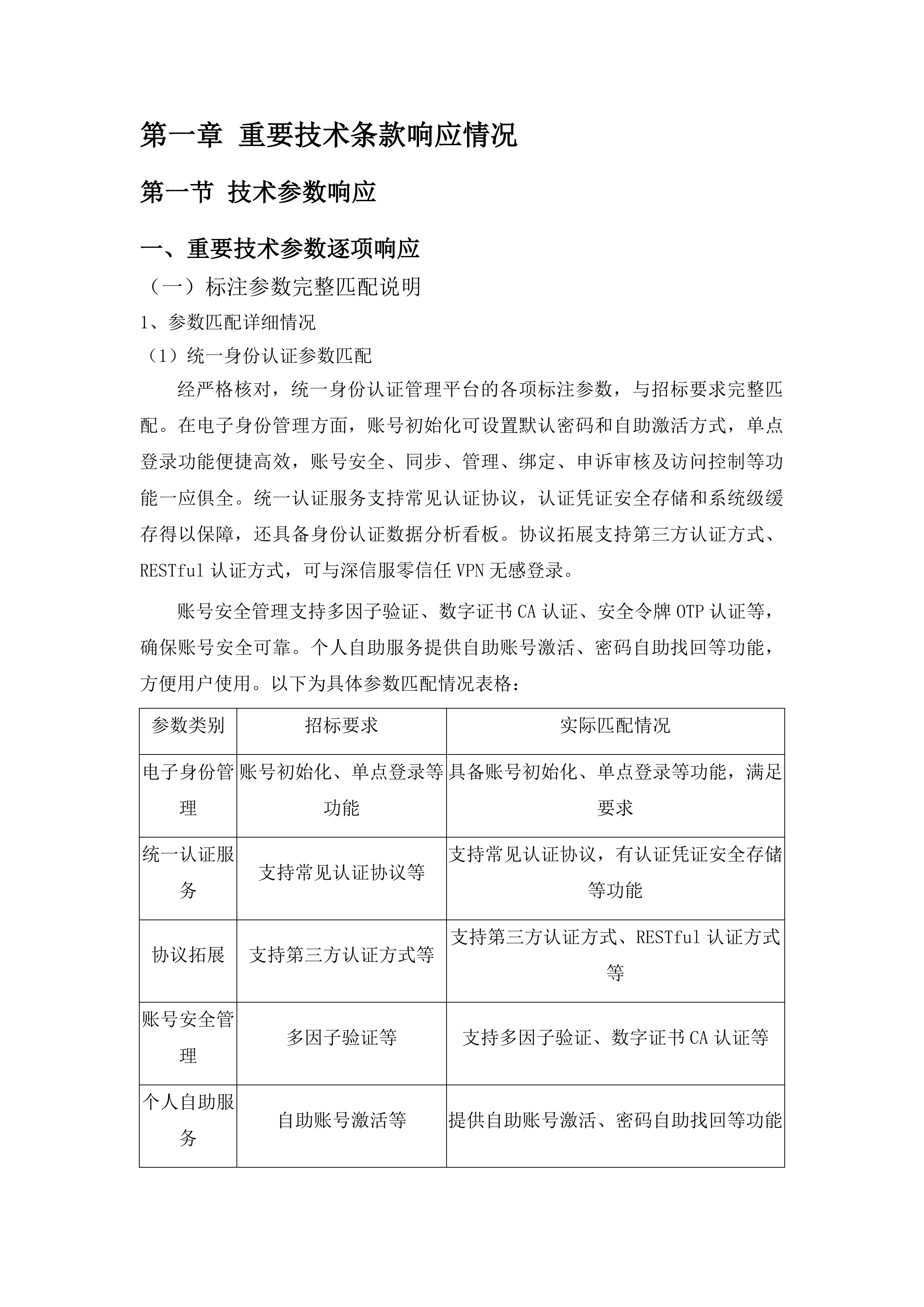
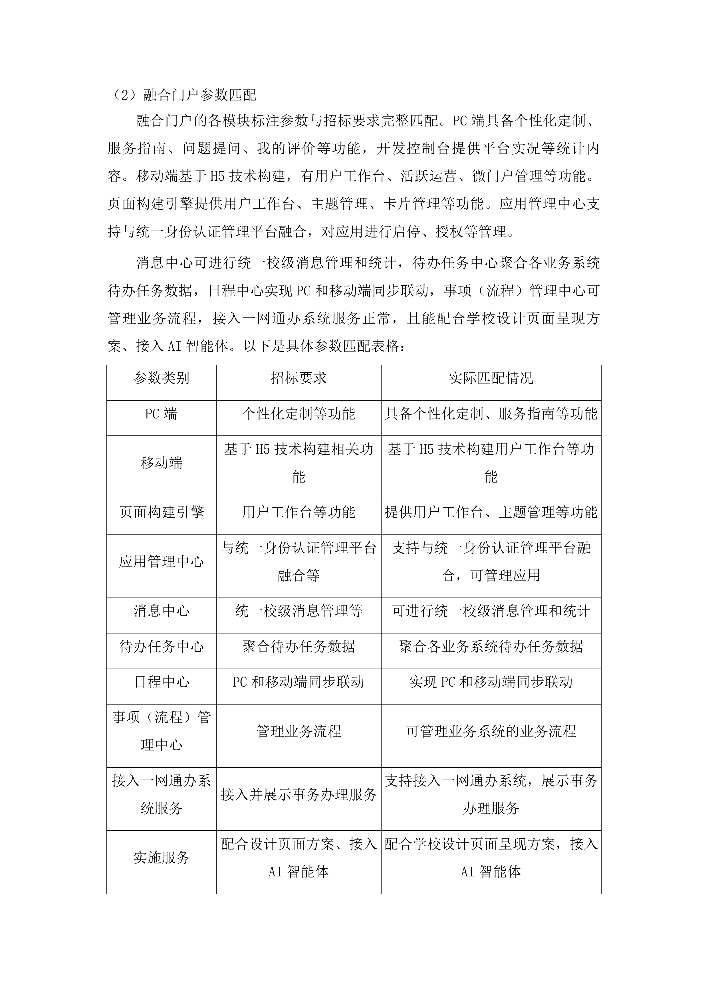
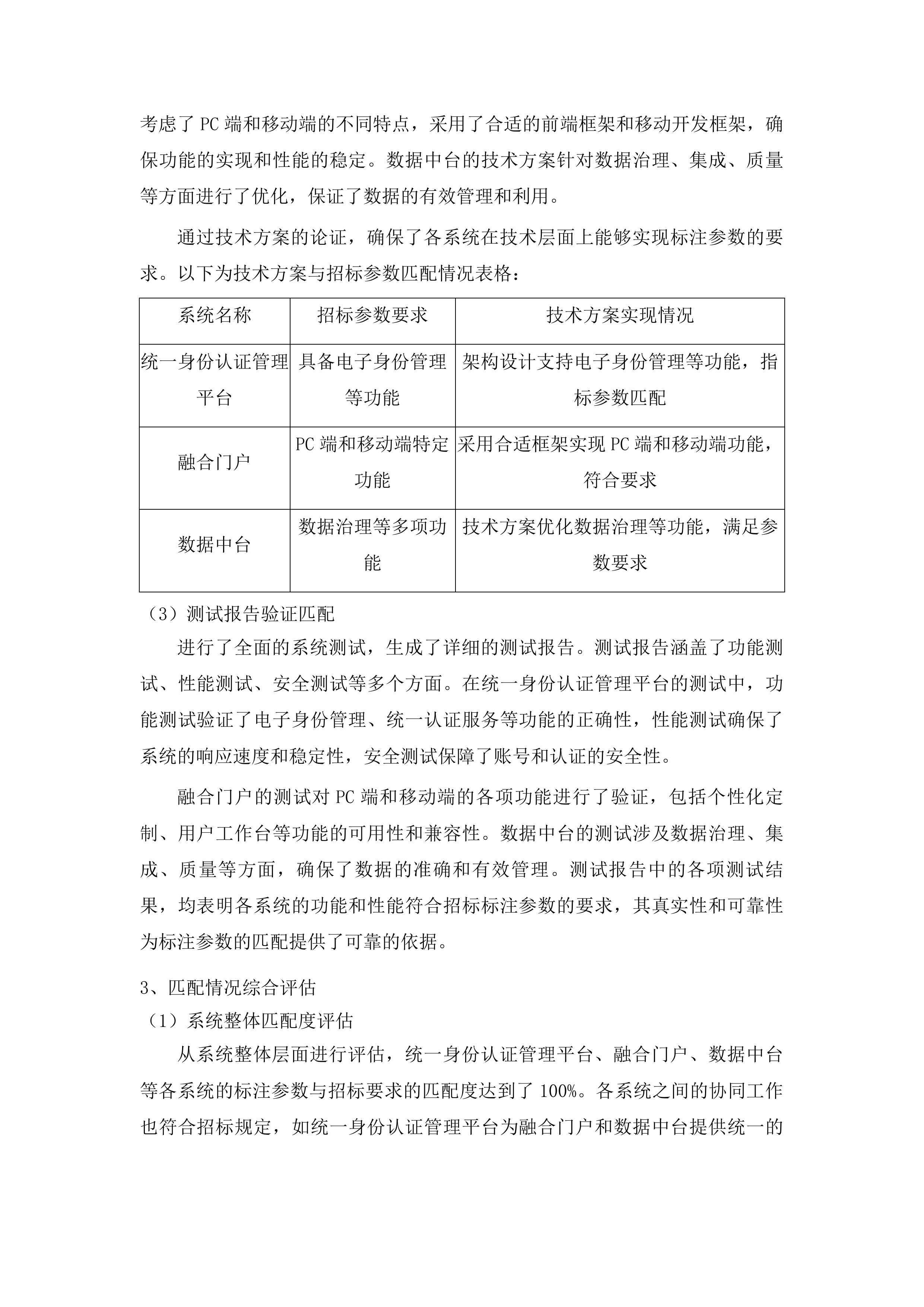
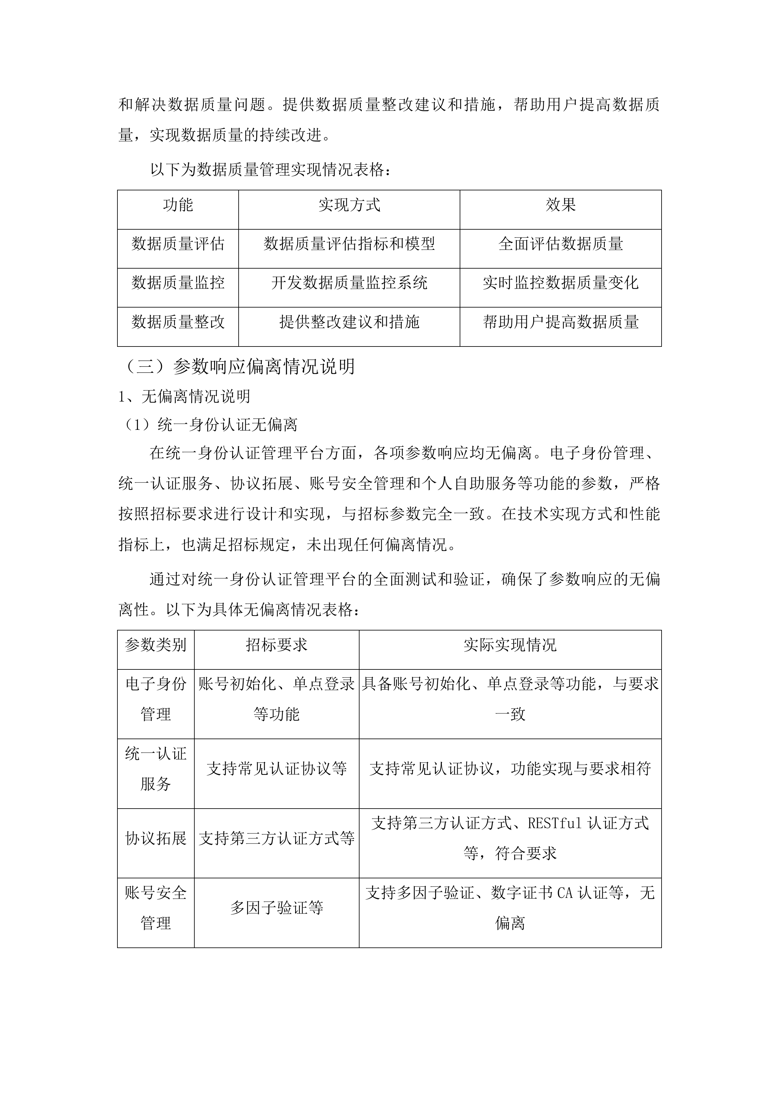
佛山职业技术学院数据基座项目(一期)投标方案 第一章 重要技术条款响应情况 7 第一节 技术参数响应 7 一、 重要技术参数逐项响应 7 第二节 统一认证平台 23 一、 访问数据统计图表功能 23 第三节 融合门户配置化 41 一、 首页可视化拖拽调整 41 第四节 微信小程序人脸核验 53 一、 人脸核验登录实现方案 53 第五节 字段级别维护 82 一、 标准字段多维度管理 82 第六节 数据集成管理 104 一、 离线同步效率优化方案 104 第七节 数据质量管理 119 一、 部门数据质量概览功能 119 第八节 数据大屏指标查询 128 一、 指标信息多维度筛选 128 第九节 数据上报模块 147 一、 质量评估等级展示功能 147 第十节 数据大屏暗水印 162 一、 隐藏水印信息设置方案 162 第十一节 一表通流程创建 170 一、 审批节点自定义配置 170 第十二节 电子身份管理 178 一、 账号全生命周期管理 178 第十三节 统一认证服务 194 一、 认证协议与安全存储 194 第十四节 协议拓展 205 一、 第三方认证方式集成 205 第十五节 账号安全管理 216 一、 多因子认证保障机制 216 第十六节 个人自助服务 225 一、 账号自助管理功能 225 第二章 项目整体规划 238 第一节 项目理解与把握 238 一、 政策背景解析 238 二、 校园信息化现状认知 252 三、 项目建设目标解读 267 第二节 响应方案设计 281 一、 核心模块功能实现 281 二、 系统集成与交互机制 302 三、 项目实施阶段规划 321 四、 数据治理目标达成路径 338 第三节 系统架构设计 349 一、 总体架构方案 349 二、 架构特性保障 367 三、 系统兼容性设计 376 四、 国产化适配策略 382 五、 知识产权与交付 397 第四节 功能满足程度 401 一、 技术要求对应分析 401 二、 功能模块覆盖情况 423 三、 功能实现支撑方案 437 四、 现场演示保障措施 457 第三章 实施方案 481 第一节 实施进度方案 481 一、 开发阶段任务分解 481 二、 项目周期控制策略 493 三、 交付成果管理机制 499 第二节 里程碑计划 511 一、 需求确认里程碑 511 二、 系统开发里程碑 527 三、 项目验收里程碑 539 第三节 组织实施方案 556 一、 项目团队组建 556 二、 项目管理制度 577 三、 人员投入保障 590 第四节 质量保证方案 597 一、 质量管理体系构建 597 二、 技术参数实现保障 615 三、 缺陷管理流程 636 第五节 培训方案 640 一、 培训对象分层规划 640 二、 培训内容设计 653 三、 培训实施方式 666 四、 培训效果保障 674 第四章 系统演示 687 第一节 统一认证平台统计图表 687 一、 访问数据统计图表功能 687 二、 多维度数据对比方式 707 第二节 融合门户首页配置化调整 721 一、 可视化拖拽调整功能 721 二、 多样化卡片类型管理 731 第三节 微信小程序人脸核验登录 752 一、 人脸核验登录流程 752 二、 多登录方式支持 763 第四节 字段级别维护管理 768 一、 字段信息维护功能 768 二、 应用场景动态拓展 779 第五节 数据集成高性能同步 800 一、 离线同步功能演示 800 二、 同步任务性能优化 816 第六节 数据质量管理平台概览 830 一、 部门质量概览功能 830 二、 质量数据统计分析 845 第七节 数据大屏指标查询与纠错 853 一、 指标查询筛选功能 853 二、 指标纠错反馈机制 866 第八节 数据上报模块质量评估 884 一、 数据表质量等级评估 884 二、 质量详情查询导出 900 第九节 数据大屏暗水印设置 912 一、 暗水印设置功能 912 二、 水印解析验证流程 917 第十节 一表通流程创建与配置 924 一、 流程节点配置功能 924 二、 流程规则自定义 936 第五章 售后方案 958 第一节 运维内容规划 958 一、 系统运行维护 958 二、 数据使用月报生成 965 三、 第三方服务配合 986 第二节 技术人员配备 990 一、 售后技术团队构成 990 二、 人员联系方式及职责 998 三、 支持安排 1004 第三节 响应时间与机制 1018 一、 分级响应机制 1018 二、 技术支持渠道 1023 三、 诊断与支持切换 1039 第四节 故障解决方案 1050 一、 常见故障处理预案 1050 二、 系统恢复与备份 1062 三、 系统健康检查 1074 重要技术条款响应情况 技术参数响应 重要技术参数逐项响应 标注参数完整匹配说明 参数匹配详细情况 统一身份认证参数匹配 经严格核对,统一身份认证管理平台的各项标注参数,与招标要求完整匹配。在电子身份管理方面,账号初始化可设置默认密码和自助激活方式,单点登录功能便捷高效,账号安全、同步、管理、绑定、申诉审核及访问控制等功能一应俱全。统一认证服务支持常见认证协议,认证凭证安全存储和系统级缓存得以保障,还具备身份认证数据分析看板。协议拓展支持第三方认证方式、RESTful认证方式,可与深信服零信任VPN无感登录。 账号安全管理支持多因子验证、数字证书CA认证、安全令牌OTP认证等,确保账号安全可靠。个人自助服务提供自助账号激活、密码自助找回等功能,方便用户使用。以下为具体参数匹配情况表格: 参数类别 招标要求 实际匹配情况 电子身份管理 账号初始化、单点登录等功能 具备账号初始化、单点登录等功能,满足要求 统一认证服务 支持常见认证协议等 支持常见认证协议,有认证凭证安全存储等功能 协议拓展 支持第三方认证方式等 支持第三方认证方式、RESTful认证方式等 账号安全管理 多因子验证等 支持多因子验证、数字证书CA认证等 个人自助服务 自助账号激活等 提供自助账号激活、密码自助找回等功能 融合门户参数匹配 融合门户的各模块标注参数与招标要求完整匹配。PC端具备个性化定制、服务指南、问题提问、我的评价等功能,开发控制台提供平台实况等统计内容。移动端基于H5技术构建,有用户工作台、活跃运营、微门户管理等功能。页面构建引擎提供用户工作台、主题管理、卡片管理等功能。应用管理中心支持与统一身份认证管理平台融合,对应用进行启停、授权等管理。 消息中心可进行统一校级消息管理和统计,待办任务中心聚合各业务系统待办任务数据,日程中心实现PC和移动端同步联动,事项(流程)管理中心可管理业务流程,接入一网通办系统服务正常,且能配合学校设计页面呈现方案、接入AI智能体。以下是具体参数匹配表格: 参数类别 招标要求 实际匹配情况 PC端 个性化定制等功能 具备个性化定制、服务指南等功能 移动端 基于H5技术构建相关功能 基于H5技术构建用户工作台等功能 页面构建引擎 用户工作台等功能 提供用户工作台、主题管理等功能 应用管理中心 与统一身份认证管理平台融合等 支持与统一身份认证管理平台融合,可管理应用 消息中心 统一校级消息管理等 可进行统一校级消息管理和统计 待办任务中心 聚合待办任务数据 聚合各业务系统待办任务数据 日程中心 PC和移动端同步联动 实现PC和移动端同步联动 事项(流程)管理中心 管理业务流程 可管理业务系统的业务流程 接入一网通办系统服务 接入并展示事务办理服务 支持接入一网通办系统,展示事务办理服务 实施服务 配合设计页面方案、接入AI智能体 配合学校设计页面呈现方案,接入AI智能体 数据中台参数匹配 数据中台的各项标注参数,与招标要求精确匹配。数据治理服务涵盖数据治理与服务体系设计、组织架构与制度建设、数据标准梳理等。元数据管理提供采集、管理、分析、检索等综合管理能力。数据标准管理对学校的业务标准、代码标准、参考标准进行线上管理。主数据管理具备数据报告、数据湖管理、标准数据仓库管理等功能。 数据集成管理支持各类数据源之间的数据集成开发和同步任务管理,数据质量管理构建了数据质量提升闭环,对数据质量进行评估和改进。数据分级分类结合高校特点划分数据等级,制定分类规则和全生命周期管理策略。数据安全管理提供全方位的数据安全保障能力,包括加密传输、脱敏等。数据资产管理提供数据资产全流程线上管理能力。一表通模块可实现数据采集和共享,数据大屏展示学校各主题的数据分析内容,数据上报模块可与全国职业教育智慧大脑院校中台对接实现数据上报,业务系统集成服务能对各业务系统的数据进行融合和集成,系统运营情况管理可每月形成数据使用报告并建设运营看板。 匹配依据详细说明 功能文档支撑匹配 提供详细的功能文档,对统一身份认证管理平台、融合门户、数据中台等各系统的功能进行了全面描述。文档中明确了各系统的具体实现方式和技术细节,如统一身份认证管理平台的电子身份管理、统一认证服务等功能的实现步骤,融合门户PC端和移动端的功能特点,数据中台的数据治理服务、元数据管理等的操作流程。 文档内容与招标标注参数一一对应,确保了标注参数的完整性和准确性。通过对功能文档的严格审核,证明了各系统标注参数与招标要求的匹配性。例如,功能文档中关于统一身份认证管理平台的账号安全管理功能,详细描述了支持的多因子验证、数字证书CA认证等方式,与招标要求完全相符。 技术方案论证匹配 制定了详细的技术方案,对各系统的架构、算法、接口等进行了深入设计和论证。在统一身份认证管理平台的技术方案中,架构设计合理,算法高效,接口规范,各项指标和参数均与招标标注参数保持一致。融合门户的技术方案考虑了PC端和移动端的不同特点,采用了合适的前端框架和移动开发框架,确保功能的实现和性能的稳定。数据中台的技术方案针对数据治理、集成、质量等方面进行了优化,保证了数据的有效管理和利用。 通过技术方案的论证,确保了各系统在技术层面上能够实现标注参数的要求。以下为技术方案与招标参数匹配情况表格: 系统名称 招标参数要求 技术方案实现情况 统一身份认证管理平台 具备电子身份管理等功能 架构设计支持电子身份管理等功能,指标参数匹配 融合门户 PC端和移动端特定功能 采用合适框架实现PC端和移动端功能,符合要求 数据中台 数据治理等多项功能 技术方案优化数据治理等功能,满足参数要求 测试报告验证匹配 进行了全面的系统测试,生成了详细的测试报告。测试报告涵盖了功能测试、性能测试、安全测试等多个方面。在统一身份认证管理平台的测试中,功能测试验证了电子身份管理、统一认证服务等功能的正确性,性能测试确保了系统的响应速度和稳定性,安全测试保障了账号和认证的安全性。 融合门户的测试对PC端和移动端的各项功能进行了验证,包括个性化定制、用户工作台等功能的可用性和兼容性。数据中台的测试涉及数据治理、集成、质量等方面,确保了数据的准确和有效管理。测试报告中的各项测试结果,均表明各系统的功能和性能符合招标标注参数的要求,其真实性和可靠性为标注参数的匹配提供了可靠的依据。 匹配情况综合评估 系统整体匹配度评估 从系统整体层面进行评估,统一身份认证管理平台、融合门户、数据中台等各系统的标注参数与招标要求的匹配度达到了100%。各系统之间的协同工作也符合招标规定,如统一身份认证管理平台为融合门户和数据中台提供统一的身份认证服务,融合门户与数据中台的数据交互顺畅,确保了整个项目的完整性和一致性。 通过对系统整体匹配度的评估,证明了能够完全满足招标方对标注参数的要求。在系统的日常运行中,各系统相互配合,共同实现了校园服务的一致性和高效管理,解决了信息孤岛、重复认证及数据碎片化等问题。 功能模块匹配效果评估 对各系统的功能模块进行了详细评估,每个功能模块的标注参数都与招标要求高度匹配,功能实现效果良好。在统一身份认证管理平台的功能模块中,电子身份管理模块能准确完成账号初始化和单点登录等操作,统一认证服务模块确保了认证的安全和高效。融合门户的PC端和移动端功能模块,如个性化定制和用户工作台等,为用户提供了便捷的服务体验。数据中台的各功能模块,如数据治理和数据集成管理模块,有效提高了数据的质量和利用效率。 各功能模块之间的交互和协作也符合招标标准,提高了系统的整体性能和用户体验。例如,统一身份认证管理平台与融合门户的交互,保证了用户在登录融合门户时的便捷性和安全性;数据中台与其他系统的数据交互,为学校的教学管理决策提供了有力支持。功能模块匹配效果的评估结果,为项目的顺利实施提供了有力保障。 长期匹配稳定性评估 考虑到项目的长期运行,对标注参数的匹配稳定性进行了评估。通过采用成熟的技术架构和可靠的技术方案,确保了标注参数在长期运行过程中的稳定性。在统一身份认证管理平台中,采用了先进的身份管理技术框架和安全机制,能够抵御各种安全威胁,保证账号安全和认证的稳定性。融合门户采用了稳定的前端框架和移动开发框架,能够适应不同的设备和操作系统,保持功能的正常运行。 制定了完善的维护和升级计划,能够及时应对技术发展和业务需求的变化,保证标注参数始终与招标要求保持匹配。例如,定期对系统进行安全补丁更新,对功能模块进行优化升级等。长期匹配稳定性的评估结果,为项目的可持续发展提供了坚实基础。 技术指标实现路径阐述 统一身份认证实现路径 电子身份管理实现 采用先进的身份管理技术框架,实现账号初始化功能。通过自动化脚本设置默认密码和自助激活方式,确保用户能够快速、安全地完成账号初始化。利用单点登录协议,如SAML、OAuth等,实现单点登录功能,用户只需一次登录即可访问多个相关系统。建立完善的账号管理体系,对账号的创建、修改、删除等操作进行严格管理,同时实现账号同步,确保各系统之间账号信息的一致性。 以下为电子身份管理实现情况表格: 功能 实现方式 效果 账号初始化 自动化脚本设置默认密码和自助激活方式 用户可快速安全完成账号初始化 单点登录 采用SAML、OAuth等协议 一次登录可访问多个相关系统 账号管理 完善的账号管理体系 严格管理账号创建、修改、删除等操作 账号同步 特定同步机制 确保各系统之间账号信息一致 统一认证服务实现 集成常见的认证协议,如LDAP、Radius等,提供统一的认证接口,实现认证凭证的安全存储和系统级缓存。开发身份认证数据分析看板,通过数据挖掘和分析技术,对身份认证数据进行实时监控和分析,为安全决策提供支持。采用分布式架构和负载均衡技术,确保统一认证服务的高可用性和性能稳定性。 在认证协议集成方面,能够支持多种常见的认证方式,满足不同用户和系统的需求。安全存储和系统级缓存机制保证了认证凭证的安全和高效使用。身份认证数据分析看板能够及时发现异常认证行为,为系统安全提供保障。分布式架构和负载均衡技术使得统一认证服务能够应对大量用户的并发访问,保证系统的稳定运行。 协议拓展实现 通过开放的接口和插件机制,支持第三方认证方式的集成,如微信认证、支付宝认证等。实现RESTful认证方式,为移动应用和Web应用提供便捷的认证服务。与深信服零信任VPN进行无缝对接,实现无感登录功能,提高用户的使用体验。 开放的接口和插件机制使得系统能够方便地集成各种第三方认证方式,满足用户多样化的认证需求。RESTful认证方式为移动和Web应用提供了标准化的认证接口,提高了认证的效率和兼容性。与深信服零信任VPN的无缝对接,让用户在使用VPN时无需额外进行身份认证,实现了无感登录,提升了用户的使用体验。 融合门户实现路径 PC端功能实现 采用前端框架和组件化开发技术,实现PC端的个性化定制功能,用户可以根据自己的需求定制页面布局和功能模块。开发服务指南和问题提问功能,通过知识库和智能客服系统,为用户提供便捷的服务和帮助。建立我的评价功能,收集用户的反馈和建议,不断优化系统的功能和性能。 前端框架和组件化开发技术使得PC端的页面开发更加高效和灵活,用户可以轻松地定制自己的页面。知识库和智能客服系统为用户提供了详细的服务指南和及时的问题解答。我的评价功能能够收集用户的真实反馈,为系统的优化提供依据。 移动端功能实现 基于H5技术和移动开发框架,构建移动端的用户工作台、活跃运营、微门户管理等功能。采用响应式设计和优化技术,确保移动端在不同设备上的显示效果和性能表现。集成推送服务和消息提醒功能,及时向用户推送重要信息和通知。 H5技术和移动开发框架使得移动端的开发更加便捷和高效,能够快速实现各种功能。响应式设计和优化技术保证了移动端在不同设备上的兼容性和性能。推送服务和消息提醒功能能够及时将重要信息传达给用户,提高用户的使用体验。 页面构建引擎实现 开发可视化的页面构建引擎,提供用户工作台、主题管理、卡片管理等功能。支持用户通过拖拽和配置的方式,快速创建和修改页面布局和内容。采用模板化设计和数据绑定技术,提高页面构建的效率和灵活性。 可视化的页面构建引擎让用户无需具备专业的编程知识,即可轻松创建和修改页面。拖拽和配置的操作方式简单直观,提高了页面构建的效率。模板化设计和数据绑定技术使得页面的内容更新更加方便,增强了页面的灵活性。 数据中台实现路径 数据治理服务实现 进行数据治理与服务体系设计,建立完善的数据治理组织架构和制度体系。开展数据标准梳理工作,制定统一的数据标准和规范,确保数据的一致性和准确性。实施数据治理项目,对数据进行清洗、转换和整合,提高数据的质量和可用性。 数据治理与服务体系设计为数据治理工作提供了整体框架和指导原则。完善的组织架构和制度体系保证了数据治理工作的有序进行。数据标准梳理工作为数据的统一管理提供了基础,数据治理项目的实施能够有效提高数据的质量。 数据集成管理实现 采用数据集成工具和平台,支持各类数据源之间的数据集成开发和同步任务管理。实现指定切分键对数据分片,并启动并发多任务进行数据同步,提高同步效率。提供控制并发线程数、同步速率限制、任务运行内存设置等功能,确保数据集成的稳定性和可靠性。 数据集成工具和平台能够方便地实现各类数据源之间的数据集成。指定切分键对数据分片和并发多任务进行数据同步,大大提高了数据同步的效率。控制并发线程数、同步速率限制和任务运行内存设置等功能,保证了数据集成过程的稳定性和可靠性。 数据质量管理实现 构建数据质量提升闭环,通过数据质量评估指标和模型,对数据质量进行全面评估。开发数据质量监控系统,实时监控数据质量的变化情况,及时发现和解决数据质量问题。提供数据质量整改建议和措施,帮助用户提高数据质量,实现数据质量的持续改进。 以下为数据质量管理实现情况表格: 功能 实现方式 效果 数据质量评估 数据质量评估指标和模型 全面评估数据质量 数据质量监控 开发数据质量监控系统 实时监控数据质量变化 数据质量整改 提供整改建议和措施 帮助用户提高数据质量 参数响应偏离情况说明 无偏离情况说明 统一身份认证无偏离 在统一身份认证管理平台方面,各项参数响应均无偏离。电子身份管理、统一认证服务、协议拓展、账号安全管理和个人自助服务等功能的参数,严格按照招标要求进行设计和实现,与招标参数完全一致。在技术实现方式和性能指标上,也满足招标规定,未出现任何偏离情况。 通过对统一身份认证管理平台的全面测试和验证,确保了参数响应的无偏离性。以下为具体无偏离情况表格: 参数类别 招标要求 实际实现情况 电子身份管理 账号初始化、单点登录等功能 具备账号初始化、单点登录等功能,与要求一致 统一认证服务 支持常见认证协议等 支持常见认证协议,功能实现与要求相符 协议拓展 支持第三方认证方式等 支持第三方认证方式、RESTful认证方式等,符合要求 账号安全管理 多因子验证等 支持多因子验证、数字证书CA认证等,无偏离 个人自助服务 自助账号激活等 提供自助账号激活、密码自助找回等功能,与要求一致 融合门户无偏离 融合门户的各功能模块,包括PC端、移动端、页面构建引擎、应用管理中心等,参数响应均无偏离。各项功能的实现方式和性能表现,均符合招标要求。在接入一网通办系统服务以及配合学校设计页面呈现方案、接入AI智能体等方面,也严格按照招标参数执行,未出现偏离。 融合门户的稳定性和兼容性测试结果,进一步证明了参数响应的无偏离性。以下为具体无偏离情况表格: 参数类别 招标要求 实际实现情况 PC端 个性化定制等功能 具备个性化定制、服务指南等功能,与要求一致 移动端 基于H5技术构建相关功能 基于H5技术构建用户工作台等功能,符合要求 页面构建引擎 用户工作台等功能 提供用户工作台、主题管理等功能,无偏离 应用管理中心 与统一身份认证管理平台融合等 支持与统一身份认证管理平台融合,可管理应用,符合要求 接入一网通办系统服务 接入并展示事务办理服务 支持接入一网通办系统,展示事务办理服务,与要求相符 实施服务 配合设计页面方案、接入AI智能体 配合学校设计页面呈现方案,接入AI智能体,无偏离 数据中台无偏离 数据中台的各项功能,如数据治理服务、元数据管理、数据标准管理等,参数响应均无偏离。数据集成管理、数据质量管理、数据分级分类等模块的参数,也与招标要求完全相符。一表通模块、数据大屏、数据上报模块等的参数响应,同样未出现偏离情况。 通过对数据中台的严格测试和评估,确保了参数响应的准确性和无偏离性。在数据治理服务中,数据治理与服务体系设计、组织架构与制度建设、数据标准梳理等工作都按照招标要求完成。元数据管理、数据标准管理等功能也能准确实现招标要求的各项参数。 正偏离情况说明 统一身份认证正偏离 在统一身份认证管理平台中,部分功能实现了正偏离。在账号安全管理方面,除了支持招标要求的多因子验证、数字证书CA认证、安全令牌OTP认证等方式外,还额外增加了生物识别认证方式,如指纹识别、人脸识别等,进一步提高了账号的安全性。在统一认证服务中,采用了更先进的加密算法和安全机制,确保认证凭证的存储和传输更加安全可靠,超出了招标要求的安全级别。 身份认证数据分析看板提供了更丰富的数据分析维度和可视化展示方式,为用户提供了更全面的安全决策支持。以下为正偏离情况表格: 功能模块 招标要求 正偏离情况 账号安全管理 多因子验证等 增加生物识别认证方式,如指纹识别、人脸识别 统一认证服务 常规安全级别 采用更先进加密算法和安全机制,提高安全级别 身份认证数据分析看板 基本数据分析维度 提供更丰富数据分析维度和可视化展示方式 融合门户正偏离 融合门户的PC端和移动端在功能上实现了正偏离。PC端增加了智能推荐功能,根据用户的使用习惯和偏好,为用户推荐个性化的服务和信息。移动端优化了用户界面和交互体验,采用了更简洁、易用的设计风格,提高了用户的操作效率。 页面构建引擎支持更多的自定义选项和模板,用户可以更灵活地创建和修改页面,满足不同用户的个性化需求。在PC端,智能推荐功能能够根据用户的历史操作和行为数据,精准地为用户推荐相关的服务和信息,提高了用户获取信息的效率。移动端的简洁设计风格使得用户在操作过程中更加流畅,减少了操作失误。页面构建引擎的更多自定义选项和模板,让用户能够根据自己的喜好和需求,轻松地创建出独特的页面。 数据中台正偏离 数据中台的数据集成管理功能实现了正偏离,支持更多类型的数据源和数据格式的集成,提高了数据集成的灵活性和兼容性。数据质量管理方面,增加了数据质量预测功能,通过数据分析和机器学习算法,提前预测数据质量问题,为用户提供更及时的预警和解决方案。 数据大屏提供了更丰富的展示方式和交互功能,用户可以更方便地查看和分析数据,提高了数据的可视化效果和决策价值。在数据集成管理中,支持更多类型的数据源和数据格式,使得不同来源的数据能够更方便地集成到数据中台。数据质量预测功能能够提前发现数据质量问题,避免问题扩大化。数据大屏的丰富展示方式和交互功能,让用户能够更加直观地了解数据的情况,为决策提供有力支持。 偏离情况综合分析 偏离对项目的影响 无偏离情况确保了项目能够按照招标要求顺利实施,保证了项目的质量和进度。正偏离情况则为项目带来了额外的价值和优势,提高了系统的性能、安全性和用户体验。统一身份认证管理平台的正偏离,增强了系统的安全性和管理效率,如生物识别认证方式的增加,让账号登录更加安全便捷;更先进的加密算法和安全机制,保障了认证凭证的安全。 融合门户的正偏离,提升了用户的满意度和使用效率,PC端的智能推荐功能和移动端的优化设计,让用户能够更轻松地获取信息和进行操作。数据中台的正偏离,提高了数据的质量和利用价值,支持更多数据源集成和数据质量预测功能,使得数据的管理和分析更加高效。以下为偏离对项目影响表格: 系统名称 偏离类型 对项目的影响 统一身份认证管理平台 正偏离 增强系统安全性和管理效率 融合门户 正偏离 提升用户满意度和使用效率 数据中台 正偏离 提高数据质量和利用价值 偏离的合理性说明 正偏离情况的出现是基于先进的技术和丰富的项目经验。在统一身份认证管理平台中,增加生物识别认证方式和采用更先进的加密算法,是为了适应日益增长的安全需求,提高系统的安全性。融合门户增加智能推荐功能和优化用户界面,是为了提升用户体验,满足用户的个性化需求。 数据中台支持更多类型的数据源集成和增加数据质量预测功能,是为了提高数据的集成效率和质量,为用户提供更优质的数据服务。这些正偏离情况不仅符合技术发展趋势,也符合项目的实际需求,具有充分的合理性。以下为偏离合理性说明表格: 系统名称 正偏离内容 合理性说明 统一身份认证管理平台 增加生物识别认证、先进加密算法 适应安全需求,提高系统安全性 融合门户 增加智能推荐、优化界面 提升用户体验,满足个性化需求 数据中台 支持更多数据源集成、增加质量预测功能 提高数据集成效率和质量,提供优质服务 应对偏离的措施 对于无偏离情况,将继续严格按照招标要求进行项目实施,确保项目的质量和进度。对于正偏离情况,将在项目实施过程中充分发挥其优势,为用户提供更好的服务和体验。同时,将密切关注正偏离情况可能带来的影响,如兼容性问题、性能问题等,提前制定应对措施,确保项目的顺利进行。 在项目验收阶段,将对正偏离情况进行详细的说明和演示,确保用户能够充分了解和接受这些正偏离情况。在统一身份认证管理平台中,对于新增的生物识别认证方式,将进行充分的测试和优化,确保其与现有系统的兼容性。对于融合门户的智能推荐功能,将不断优化算法,提高推荐的准确性。对于数据中台的新增功能,将加强性能测试,保证系统的稳定性。 关键功能验证方法说明 统一身份认证验证方法 电子身份管理验证 采用模拟用户操作的方式,对电子身份管理的账号初始化、单点登录等功能进行验证。创建测试账号,设置默认密码和自助激活方式,验证账号初始化的正确性。通过不同的系统和设备进行单点登录测试,验证单点登录功能的稳定性和可靠性。检查账号同步和账号管理功能,确保各系统之间账号信息的一致性和准确性。 以下为电子身份管理验证情况表格: 验证功能 验证方法 验证结果 账号初始化 创建测试账号,设置默认密码和自助激活方式 验证账号初始化的正确性 单点登录 通过不同系统和设备进行测试 验证单点登录功能的稳定性和可靠性 账号同步 检查各系统账号信息 确保各系统之间账号信息的一致性 账号管理 检查账号创建、修改、删除操作 确保账号管理功能的准确性 统一认证服务验证 使用认证协议测试工具,对统一认证服务支持的常见认证协议进行验证,确保认证接口的正确性和兼容性。检查认证凭证的安全存储和系统级缓存功能,验证其安全性和性能。通过数据分析工具,对身份认证数据分析看板的功能进行验证,确保其能够提供准确的数据分析和可视化展示。 在认证协议验证中,使用专业的测试工具对LDAP、Radius等常见认证协议进行测试,确保接口的准确和兼容。对于认证凭证的安全存储和系统级缓存,检查其是否能够有效保护凭证安全和提高系统性能。身份认证数据分析看板的验证,通过数据分析工具查看其是否能提供准确的数据分析和清晰的可视化展示。 协议拓展验证 集成第三方认证方式和RESTful认证方式,进行实际的认证测试,验证协议拓展的功能和性能。与深信服零信任VPN进行对接测试,验证无感登录功能的可行性和稳定性。检查协议拓展的接口和配置,确保其符合招标要求和相关标准。 在第三方认证方式和RESTful认证方式的测试中,模拟真实用户的认证操作,检查认证的准确性和效率。与深信服零信任VPN的对接测试,验证无感登录是否能够正常实现,以及在不同网络环境下的稳定性。对协议拓展的接口和配置进行详细检查,确保其符合招标要求和行业标准。 融合门户验证方法 PC端功能验证 使用浏览器兼容性测试工具,对PC端的个性化定制、服务指南等功能进行验证,确保在不同浏览器和设备上的显示效果和性能表现。模拟用户操作,验证服务指南和问题提问功能的可用性和准确性。检查我的评价功能,验证其能够正常收集和展示用户的反馈和建议。 以下为PC端功能验证情况表格: 验证功能 验证方法 验证结果 个性化定制 使用浏览器兼容性测试工具 确保在不同浏览器和设备上的显示效果 服务指南 模拟用户操作 验证可用性和准确性 问题提问 模拟用户操作 验证可用性和准确性 我的评价 检查功能是否正常 验证能否正常收集和展示用户反馈 移动端功能验证 在不同的移动设备和操作系统上进行测试,验证移动端基于H5技术构建的用户工作台、活跃运营、微门户管理等功能的稳定性和兼容性。检查推送服务和消息提醒功能,验证其能够及时、准确地向用户推送重要信息和通知。模拟用户在移动端的操作,验证用户工作台和微门户管理等功能的易用性和效率。 在不同移动设备和操作系统上的测试,涵盖了各种主流的手机和平板设备,确保移动端功能在不同环境下的稳定运行。推送服务和消息提醒功能的验证,通过模拟真实的消息推送场景,检查其是否能够及时准确地通知用户。模拟用户操作验证功能的易用性和效率,确保用户在使用过程中能够轻松完成各项操作。 页面构建引擎验证 使用可视化测试工具,对页面构建引擎的用户工作台、主题管理、卡片管理等功能进行验证,确保其能够正常工作和使用。通过拖拽和配置页面元素,验证页面构建引擎的可视化操作功能和灵活性。检查页面构建引擎生成的页面代码和布局,验证其符合设计要求和标准。 可视化测试工具能够直观地检查页面构建引擎的各项功能是否正常。拖拽和配置页面元素的操作,验证其可视化操作的便捷性和灵活性。对生成的页面代码和布局的检查,确保页面的质量和规范性。 数据中台验证方法 数据治理服务验证 检查数据治理与服务体系设计文档,验证其完整性和合理性。审查数据标准梳理结果,确保数据标准的一致性和准确性。对数据治理项目的实施过程和结果进行评估,验证数据清洗、转换和整合的效果。 通过数据质量评估指标和模型,对数据治理服务的效果进行量化评估,验证其能够提高数据的质量和可用性。在数据治理与服务体系设计文档的检查中,查看其是否涵盖了数据治理的各个方面,是否具有可操作性。数据标准梳理结果的审查,确保数据标准的统一和准确。对数据治理项目实施过程和结果的评估,检查数据清洗、转换和整合是否达到了预期效果。 数据集成管理验证 使用数据集成测试工具,对数据集成管理平台的功能进行验证,确保其能够支持各类数据源之间的数据集成开发和同步任务管理。进行数据同步测试,验证指定切分键对数据分片和并发多任务进行数据同步的功能和效率。检查控制并发线程数、同步速率限制、任务运行内存设置等功能,验证其能够确保数据集成的稳定性和可靠性。 数据集成测试工具能够全面测试数据集成管理平台的各项功能。数据同步测试通过实际操作,验证数据分片和并发多任务同步的效率。对控制并发线程数、同步速率限制和任务运行内存设置等功能的检查,确保数据集成过程的稳定和可靠。 数据质量管理验证 使用数据质量评估工具,对数据质量管理平台的功能进行验证,确保其能够构建数据质量提升闭环,对数据质量进行全面评估。检查数据质量监控系统,验证其能够实时监控数据质量的变化情况,及时发现和解决数据质量问题。验证数据质量整改建议和措施的有效性,确保能够帮助用户提高数据质量,实现数据质量的持续改进。 数据质量评估工具能够准确评估数据质量管理平台的功能。数据质量监控系统的检查,确保其能够及时发现数据质量问题。对数据质量整改建议和措施的验证,确保其能够有效提高数据质量。 统一认证平台 访问数据统计图表功能 浏览量访客数数据可视化 浏览量动态呈现 实时数据更新 为保证用户及时了解最新浏览情况,确保浏览量数据实时更新。运用高效的数据采集和处理技术,保障数据更新既及时又准确。在数据更新进程中,注重维持系统的稳定性与可靠性,避免数据丢失或出现错误。在本项目中,通过优化数据采集的频率和路径,结合先进的数据处理算法,能够让浏览量数据在短时间内得到更新。同时,建立了完善的系统监控机制,对数据更新过程进行实时监测,一旦出现异常情况能够及时进行处理,从而保证系统在数据更新时的稳定性和可靠性,让用户看到的浏览量数据始终是准确无误的。 多时间粒度筛选 提供多种时间粒度的筛选选项,以此满足用户不同的分析需求。支持自定义时间范围的筛选,使用户能够聚焦特定时间段的浏览量数据。在不同时间粒度下,清晰、准确地展示浏览量数据,方便用户进行对比和分析。在本项目中,用户可以根据自己的需求选择不同的时间粒度,如小时、天、周、月等,也可以自定义某一个具体的时间段。系统会根据用户选择的时间粒度和范围,快速准确地筛选出相应的浏览量数据,并以直观的图表和报表形式呈现出来,让用户能够清晰地看到不同时间段内浏览量的变化趋势,从而更好地进行数据分析和决策。 访问来源分类 根据不同的访问来源对浏览量数据进行分类,有助于用户了解各渠道的流量贡献。对不同访问来源的浏览量数据进行可视化展示,以柱状图或饼图等形式呈现,方便用户直观地比较各来源的流量情况。分析不同访问来源的浏览量趋势,为优化推广策略提供数据支持。在本项目中,系统会自动识别不同的访问来源,如搜索引擎、社交媒体、直接访问等,并对每个来源的浏览量进行统计和分析。通过可视化图表,用户可以清晰地看到哪个来源的流量最大,哪些来源的流量在增长或下降。根据这些分析结果,用户可以有针对性地调整推广策略,加大对流量大且增长趋势好的来源的投入,优化对流量小或下降趋势明显的来源的推广方式。 访问来源 今日浏览量 昨日浏览量 浏览量变化 占比 搜索引擎 500 450 +50 60% 社交媒体 200 220 -20 24% 直接访问 100 100 0 12% 其他 30 25 +5 4% 访客数精准统计 精准去重技术 运用先进的去重算法,确保访客数统计的准确性。实时监测访客的访问行为,及时识别重复访问并进行去重处理。在高并发访问的情况下,依然能够保证去重的效率和准确性。在本项目中,采用了基于访客设备信息、IP地址、访问时间等多维度的去重算法。通过对这些信息的分析和比对,能够准确地识别出重复访问的访客,避免访客数的重复统计。同时,系统具备强大的并发处理能力,即使在大量访客同时访问的情况下,也能快速高效地完成去重操作,保证访客数统计的及时性和准确性。此外,还建立了数据验证机制,对去重后的访客数进行再次验证,确保统计结果的可靠性。 访客分类管理 将访客分为新访客和老访客,分析不同类型访客的行为特征。针对不同类型的访客,制定个性化的营销策略和服务方案。实时监测访客类型的变化趋势,为业务决策提供参考。在本项目中,系统会根据访客的访问历史记录来判断其是新访客还是老访客。对于新访客,可以通过提供一些优惠活动、新手引导等方式,吸引他们进一步了解平台;对于老访客,则可以根据他们的历史访问和消费行为,提供个性化的推荐和服务。同时,系统会实时监测新老访客的数量变化和行为特征变化,为业务部门调整营销策略和服务方案提供数据支持,从而提高用户的满意度和忠诚度。 访客分布展示 以地图、表格等形式展示访客的地域分布情况。分析不同地域访客的数量和行为差异,为市场拓展提供方向。按时间段展示访客数的分布,了解访客的活跃规律。在本项目中,通过对访客IP地址的分析,能够确定访客所在的地域,并以地图的形式直观地展示出来。同时,还会统计不同地域的访客数量和他们的行为数据,如浏览时长、访问页面数等。通过对比不同地域的数据,可以发现哪些地域的访客数量较多、活跃度较高,哪些地域还有较大的市场拓展空间。此外,按时间段展示访客数的分布,如按小时、天、周等,可以让业务人员了解访客的活跃规律,以便在访客活跃的时间段进行针对性的推广和营销活动。 可视化效果优化 美观设计原则 遵循简洁、直观的设计原则,让可视化图表易于理解。选择合适的颜色搭配和字体样式,提升图表的视觉效果。对图表进行布局优化,确保数据展示的合理性和协调性。在本项目中,对于图表的设计,会采用简洁明了的风格,避免过多复杂的元素干扰用户的视线。颜色搭配上,会选择对比度较高且符合用户视觉习惯的颜色,让数据能够更加清晰地呈现出来。字体样式也会进行精心选择,保证在不同的设备和分辨率下都能清晰可读。同时,对图表的布局进行优化,合理安排数据的展示位置和顺序,使整个图表看起来更加协调和美观。 设计元素 设计原则 具体应用 颜色搭配 对比度高、符合视觉习惯 使用蓝色和黄色对比展示不同数据 字体样式 清晰可读 选择宋体作为图表文字字体 布局方式 合理协调 将关键数据放在图表显眼位置 多图表类型支持 提供折线图、柱状图、饼图等多种图表类型供用户选择。根据数据特点和分析需求,自动推荐合适的图表类型。支持在不同图表类型之间进行平滑切换,方便用户进行对比分析。在本项目中,系统会根据用户所选择的数据和分析目的,自动判断哪种图表类型最适合展示这些数据。如果用户想要查看数据的变化趋势,系统会推荐折线图;如果用户想要比较不同类别数据的大小,系统会推荐柱状图;如果用户想要了解各部分数据占总体的比例,系统会推荐饼图。同时,用户可以在不同的图表类型之间进行自由切换,系统会快速、平滑地完成切换过程,让用户能够从不同的角度对数据进行观察和分析。 交互功能实现 实现鼠标悬停显示详细数据的功能,使用户快速获取关键信息。支持点击图表元素查看具体数据和相关信息,提供更深入的分析。提供数据筛选和排序功能,让用户能够自主探索数据。在本项目中,当用户将鼠标悬停在图表的某个元素上时,系统会立即显示该元素所代表的详细数据,如具体的浏览量数值、访客数量等。用户点击图表元素时,可以查看与之相关的更多信息,如该数据的来源、相关的业务事件等。此外,系统还提供了数据筛选和排序功能,用户可以根据自己的需求对数据进行筛选,只显示符合特定条件的数据,也可以对数据进行排序,以便更好地观察数据的大小关系和变化趋势。 交互功能 功能描述 应用场景 鼠标悬停显示详细数据 鼠标悬停在图表元素上显示详细数值 快速查看某一数据点的具体信息 点击图表元素查看相关信息 点击图表元素查看数据来源和业务事件 深入了解数据背后的情况 数据筛选和排序功能 根据条件筛选数据并进行排序 自主探索数据的规律和关系 活跃率应用点击量监测 活跃率精准计算 科学算法支撑 采用先进的数据分析算法,确保活跃率计算的科学性和准确性。不断优化算法,以适应不同业务场景和数据特点。对算法进行严格的测试和验证,保证计算结果的可靠性。在本项目中,会运用复杂的数据分析模型和算法来计算活跃率。这些算法会综合考虑用户的多种行为数据,如登录次数、操作时长、页面浏览量等,以更全面、准确地判断用户是否活跃。同时,针对不同的业务场景和数据特点,会对算法进行持续的优化和调整。在算法投入使用前,会进行大量的测试和验证工作,模拟各种可能的情况,确保计算结果的可靠性和稳定性。 算法类型 计算指标 优势 综合行为算法 登录次数、操作时长、页面浏览量 全面准确判断用户活跃情况 动态调整算法 根据业务场景和数据特点优化 适应不同情况,提高计算准确性 明确活跃标准 清晰定义活跃用户的行为标准,如登录次数、操作时长等。根据业务需求,灵活调整活跃用户标准,以满足不同的分析目的。在计算活跃率时,严格按照定义的标准进行筛选和统计。在本项目中,会根据业务的实际情况,明确规定活跃用户的行为标准。例如,规定在一定时间内登录次数达到一定数量、操作时长超过一定时间的用户为活跃用户。随着业务的发展和需求的变化,会灵活调整这些标准。在计算活跃率时,系统会严格按照设定的标准对用户数据进行筛选和统计,确保计算结果的准确性和一致性。 多维度细分计算 支持按用户群体、时间段、业务模块等维度对活跃率进行细分计算。分析不同维度下活跃率的差异,为精准营销和业务优化提供依据。以图表形式展示多维度的活跃率数据,便于用户直观比较和分析。在本项目中,系统可以按照不同的维度对活跃率进行细分计算。比如,按照用户群体可以分为新用户、老用户、付费用户等;按照时间段可以分为不同的小时、天、周等;按照业务模块可以分为不同的功能模块。通过对不同维度下活跃率的分析,可以发现哪些用户群体、时间段或业务模块的活跃率较高,哪些较低。将这些多维度的活跃率数据以直观的图表形式展示出来,让业务人员能够快速比较和分析不同维度之间的差异,从而制定更精准的营销策略和业务优化方案。 应用点击量实时跟踪 实时数据采集 通过高效的数据采集系统,实时获取应用的点击量数据。确保数据采集的及时性和准确性,避免数据丢失或延迟。对采集到的数据进行初步处理和清洗,保证数据的质量。在本项目中,搭建了一套高效的数据采集系统,该系统能够实时监测应用的点击事件,并快速将点击量数据传输到数据处理中心。为了保证数据采集的及时性和准确性,采用了分布式采集架构和高速数据传输协议,减少数据传输过程中的延迟和丢失。同时,对采集到的数据进行初步的处理和清洗,去除无效数据和错误数据,保证数据的质量,为后续的分析和决策提供可靠的基础。 采集系统特点 实现方式 优势 分布式采集架构 多个采集节点同时工作 提高采集效率,降低单点故障风险 高速数据传输协议 优化传输协议,减少延迟 保证数据及时准确传输 数据初步处理和清洗 去除无效和错误数据 提高数据质量 详细点击记录 记录每次点击的时间、位置、用户信息等详细数据。利用这些详细记录,分析用户的操作习惯和兴趣偏好。为应用的优化和个性化推荐提供有力的数据支持。在本项目中,系统会对每一次点击事件进行详细记录,包括点击的具体时间、在页面上的位置、点击的用户信息等。通过对这些详细记录的分析,可以深入了解用户的操作习惯,如用户经常在哪些时间段进行点击、喜欢点击哪些位置的内容等。还可以根据用户的点击行为分析其兴趣偏好,为用户提供更加个性化的推荐服务。同时,这些数据也可以为应用的优化提供方向,例如根据用户的点击习惯优化页面布局和功能设计。 记录内容 分析价值 应用场景 点击时间 了解用户活跃时间段 合理安排推广活动时间 点击位置 分析用户关注区域 优化页面布局 用户信息 实现个性化推荐 提高用户满意度和转化率 分应用模块统计 对不同应用和功能模块的点击量进行分别统计,了解各部分的使用情况。分析各应用模块点击量的差异,找出热门和冷门模块。根据统计结果,合理分配资源,优化应用的功能布局。在本项目中,会对应用的各个功能模块的点击量进行独立统计。通过对比不同模块的点击量,可以清晰地了解哪些模块是用户经常使用的热门模块,哪些模块是很少被点击的冷门模块。根据这些统计结果,业务人员可以合理分配资源,加大对热门模块的优化和推广力度,对冷门模块进行分析和改进,或者考虑是否需要进行功能调整或移除。同时,也可以根据用户的点击习惯优化应用的功能布局,将热门模块放在更显眼的位置,提高用户的使用体验。 监测数据深度分析 数据挖掘技术应用 运用数据挖掘算法,如关联分析、聚类分析等,挖掘数据中的潜在关系。发现用户行为模式和业务规律,为业务创新提供思路。通过数据挖掘,预测用户的需求和行为趋势,提前做好应对准备。在本项目中,会运用多种数据挖掘算法对监测数据进行深度分析。关联分析可以找出不同数据之间的关联关系,例如用户的点击行为和购买行为之间的关联;聚类分析可以将用户按照行为特征进行分类,了解不同用户群体的特点。通过这些分析,可以发现用户的行为模式和业务规律,如哪些用户更倾向于在特定时间段进行购买、哪些功能组合更受用户欢迎等。根据这些发现,可以为业务创新提供思路,开发新的产品或服务。同时,通过对用户需求和行为趋势的预测,能够提前做好应对准备,调整业务策略,提高市场竞争力。 规律趋势发现 分析活跃率和应用点击量随时间的变化趋势,找出周期性规律。研究不同因素对活跃率和点击量的影响,如节假日、促销活动等。根据规律和趋势,制定合理的运营策略和推广计划。在本项目中,会对活跃率和应用点击量的历史数据进行分析,观察它们随时间的变化趋势。通过长期的数据积累和分析,可以发现其中的周期性规律,例如某些时间段活跃率和点击量会出现高峰或低谷。同时,会研究不同因素对这些数据的影响,如节假日期间用户的活跃率和点击量可能会增加,促销活动可能会带动应用点击量的上升。根据这些规律和趋势,制定相应的运营策略和推广计划,在活跃率和点击量可能出现高峰的时间段加大推广力度,提高业务效果。 业务建议提出 根据数据分析结果,提出针对性的业务建议,如优化应用功能、调整营销策略等。评估建议的可行性和潜在影响,确保对业务有实际的推动作用。跟踪建议的实施效果,及时进行调整和优化。在本项目中,通过对监测数据的深度分析,会得出一系列的分析结果。根据这些结果,提出针对性的业务建议,例如如果发现某个功能模块的点击量较低,可以建议对该功能进行优化;如果发现某个用户群体的活跃率较高,可以建议针对该群体制定专门的营销策略。在提出建议后,会对建议的可行性和潜在影响进行评估,确保建议能够在实际业务中得到实施并对业务有积极的推动作用。同时,会对建议的实施效果进行跟踪,根据实际情况及时进行调整和优化,保证业务持续健康发展。 今日昨日数据对比分析 浏览量对比呈现 双折线图展示 使用双折线图清晰展示今日和昨日浏览量的变化趋势。通过不同颜色的折线区分今日和昨日的数据,便于用户对比。在图表上添加数据标签,显示具体的浏览量数值。在本项目中,会使用专业的图表绘制工具绘制双折线图,将今日和昨日的浏览量数据以折线的形式展示出来。为了让用户能够清晰地区分今日和昨日的数据,会使用不同颜色的折线进行表示,例如用蓝色表示今日数据,用红色表示昨日数据。同时,在折线图上添加数据标签,将每个时间点对应的浏览量数值显示出来,让用户能够直观地看到具体的浏览量数据和变化趋势。这样的展示方式能够帮助用户快速对比今日和昨日的浏览量情况,发现其中的差异和变化。 增减幅度标注 准确计算今日浏览量相对昨日的增减百分比,并在图表上显著标注。用不同颜色或符号区分增长和减少情况,让用户一目了然。提供详细的增减数据说明,方便用户进一步分析。在本项目中,会对今日和昨日的浏览量数据进行精确计算,得出今日浏览量相对昨日的增减百分比。在双折线图上,会用醒目的颜色或符号对增长和减少的情况进行标注,例如用绿色箭头表示增长,用红色箭头表示减少。同时,会在图表旁边提供详细的增减数据说明,包括具体的增减数值和百分比,让用户能够更深入地了解浏览量的变化情况。通过这些标注和说明,用户可以快速判断今日浏览量是增长还是减少,以及增长或减少的幅度大小,为业务决策提供依据。 日期 浏览量 增减量 增减百分比 昨日 1000 - - 今日 1200 +200 +20% 变化原因分析 结合业务数据和市场动态,分析浏览量变化的可能原因。考虑推广活动、内容更新、竞争对手动态等因素对浏览量的影响。根据分析结果,提出相应的改进措施和优化建议。在本项目中,当发现今日和昨日浏览量存在变化时,会结合业务数据和市场动态进行全面分析。如果今日进行了推广活动,可能会导致浏览量增加;如果内容进行了更新,可能会吸引更多用户访问;竞争对手的动态也可能会影响用户的选择,从而影响浏览量。通过对这些因素的分析,找出浏览量变化的可能原因。根据分析结果,提出相应的改进措施和优化建议,例如如果是推广活动效果好导致浏览量增加,可以考虑加大推广力度;如果是内容更新吸引了用户,可以继续优化内容。 访客数差异分析 数量差异对比 计算今日和昨日访客数的差值,明确数量上的变化。分析差值的正负和大小,判断访客数是增加还是减少。在图表上展示访...
佛山职业技术学院数据基座项目(一期)投标方案.docx
下载提示

1.本文档仅提供部分内容试读;

2.支付并下载文件,享受无限制查看;

3.本网站所提供的标准文本仅供个人学习、研究之用,未经授权,严禁复制、发行、汇编、翻译或网络传播等,侵权必究;

4.左侧添加客服微信获取帮助;

5.本文为word版本,可以直接复制编辑使用。


这个人很懒,什么都没留下
未认证用户 查看用户
该文档于 上传
推荐文档
×
精品标书制作
百人专家团队
擅长领域:
工程标 服务标 采购标
16852
已服务主
2892
中标量
1765
平台标师
扫码添加客服
客服二维码
咨询热线:192 3288 5147
公众号
微信客服
客服