文库 货物类投标方案 教学设备

织金县第十一中学设施设备采购项目投标方案.docx

DOCX   827页   下载408   2025-08-16   浏览74   收藏93   点赞403   评分-   442864字   198.00

AI慧写标书

十分钟千页标书高效生成

温馨提示:当前文档最多只能预览 15 页,若文档总页数超出了 15 页,请下载原文档以浏览全部内容。
织金县第十一中学设施设备采购项目投标方案.docx 第1页
织金县第十一中学设施设备采购项目投标方案.docx 第2页
织金县第十一中学设施设备采购项目投标方案.docx 第3页
织金县第十一中学设施设备采购项目投标方案.docx 第4页
织金县第十一中学设施设备采购项目投标方案.docx 第5页
织金县第十一中学设施设备采购项目投标方案.docx 第6页
织金县第十一中学设施设备采购项目投标方案.docx 第7页
织金县第十一中学设施设备采购项目投标方案.docx 第8页
织金县第十一中学设施设备采购项目投标方案.docx 第9页
织金县第十一中学设施设备采购项目投标方案.docx 第10页
织金县第十一中学设施设备采购项目投标方案.docx 第11页
织金县第十一中学设施设备采购项目投标方案.docx 第12页
织金县第十一中学设施设备采购项目投标方案.docx 第13页
织金县第十一中学设施设备采购项目投标方案.docx 第14页
织金县第十一中学设施设备采购项目投标方案.docx 第15页
剩余812页未读, 下载浏览全部

开通会员, 优惠多多

6重权益等你来

首次半价下载
折扣特惠
上传高收益
特权文档
AI慧写优惠
专属客服
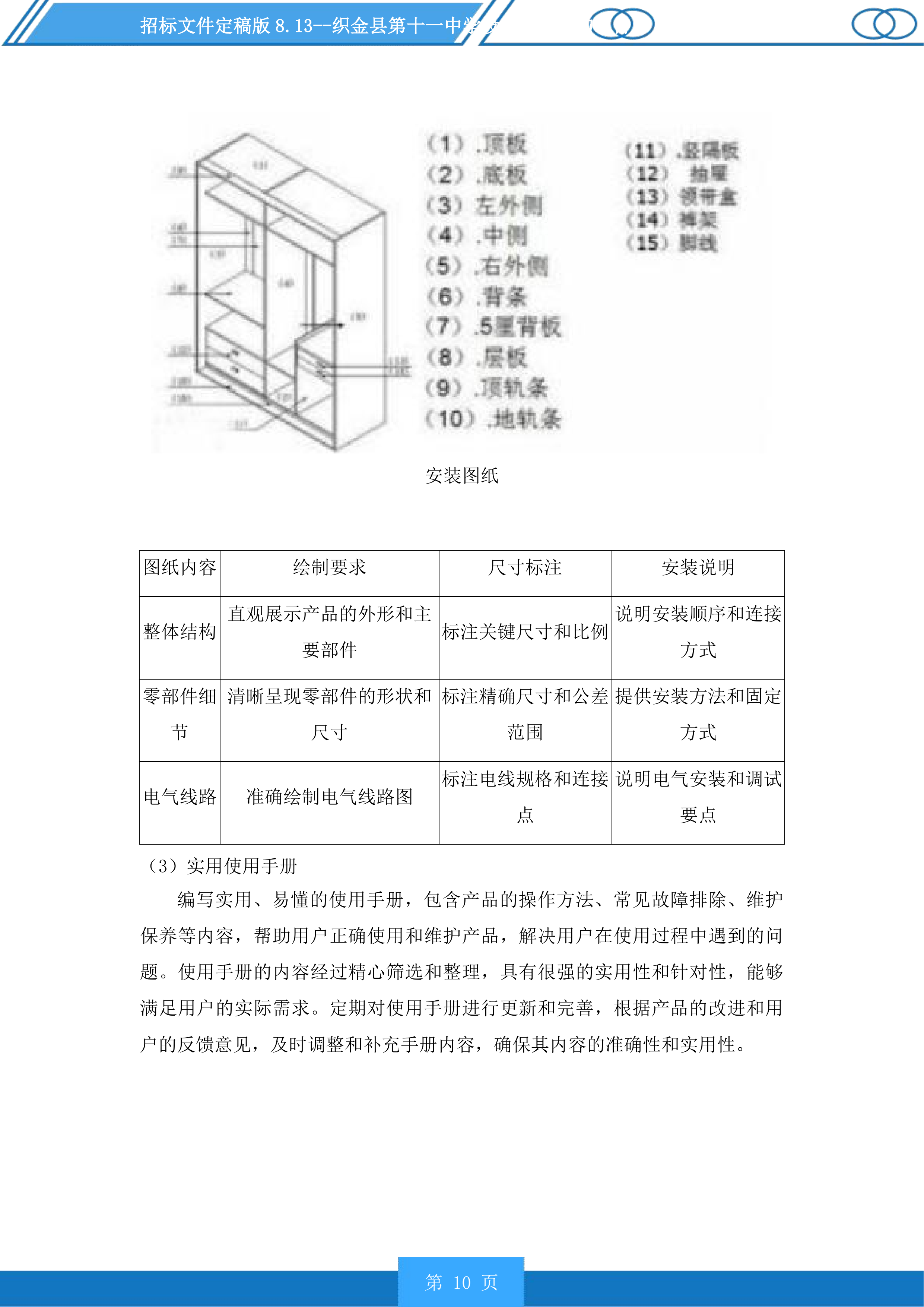
织金县第十一中学设施设备采购项目投标方案 第一章 技术参数响应情况 5 第一节 技术参数响应表 5 一、 办公家具类货物参数响应 5 二、 校园IP广播系统参数响应 18 三、 教室学生宿舍货物参数响应 33 四、 物理电学实验室货物参数响应 61 五、 安装调试验收要求响应 74 第二节 证明材料准备 87 一、 办公家具证明材料 87 二、 校园IP广播系统证明材料 108 三、 教室学生宿舍货物证明材料 122 四、 物理电学实验室货物证明材料 134 五、 环保要求证明材料 150 六、 原厂制造证明材料 160 第三节 响应一致性说明 171 一、 与投标文件一致性 171 二、 与采购合同一致性 192 三、 第三方检测确认说明 214 四、 参数等效替代说明 223 第二章 供货方案 238 第一节 供货进度计划 238 一、 明确供货周期安排 238 二、 分阶段供货节点 260 三、 详细供货进度表 280 第二节 供货进度控制措施 303 一、 严格进度控制流程 303 二、 应急响应机制 320 三、 明确供应商时间节点 326 四、 进度保障承诺 334 第三节 供货安全保证措施 359 一、 专业物流运输团队 359 二、 易损设备专项方案 386 三、 装卸搬运安全操作 416 四、 运输保险保障 422 第四节 产品检验和质量保证 444 一、 原厂全新产品资料 444 二、 供货前质量抽检 453 三、 到货后验收检验 461 四、 不合格产品处理 472 第五节 现场安装规范 479 一、 安装前场地确认 479 二、 安装操作标准执行 488 三、 专业人员安装保障 504 四、 安装后调试验收 521 第三章 售后服务方案 530 第一节 售后服务队伍 530 一、 专业人员资质证书 530 二、 丰富设备维护经验 543 三、 7×24小时轮班制度 570 第二节 售后服务方案内容 587 一、 详细服务内容 587 二、 清晰服务流程 612 三、 高效响应机制 630 四、 完善服务记录管理 654 第三节 应急保障体系 659 一、 突发故障应急预案 659 二、 明确响应时间 668 三、 规范故障处理流程 684 四、 备用设备提供机制 698 第四节 备品配件管理 721 一、 专门备品备件仓库 721 二、 原厂配件常年储备 752 三、 原厂配件使用原则 766 第五节 其他优惠措施 772 一、 质保期外免费技术支持 772 二、 优先上门服务承诺 781 三、 成本价配件更换服务 799 四、 年度设备巡检服务 806 技术参数响应情况 技术参数响应表 办公家具类货物参数响应 正向响应办公家具参数 严格契合参数要求 确保尺寸精准匹配 严格依照采购清单所规定的尺寸标准,精准提供办公家具,杜绝因尺寸偏差而影响正常使用的情况发生。对于具有特殊尺寸需求的办公家具,将启动定制化生产流程,结合实际使用环境的特点进行精心设计与制造,确保产品与环境完美适配。在整个生产过程中,构建严格的尺寸检测与控制系统,运用高精度的测量工具和先进的检测技术,对每一个生产环节进行实时监控和严格把关,从原材料的切割到成品的组装,每一步都确保尺寸的准确性,为产品的高质量交付提供坚实保障。 尺寸检测工具 选用优质适用材质 依据采购清单对材质的要求,精心挑选符合国家标准和行业标准的优质材料,从源头上保障办公家具的质量和安全性。建立完善的材料检验和检测体系,对每一批次的原材料进行严格的性能测试和质量评估,确保材料的各项指标均满足要求。在生产过程中,严格遵循先进的工艺要求进行加工和处理,充分发挥材料的性能优势,使材料的特性得到最大化的展现。 材质类型 选用标准 检验项目 加工工艺 木材 具有良好的质地和纹理,无明显瑕疵和虫蛀 含水率、强度、密度 干燥处理、打磨、上漆 钢材 高强度、耐腐蚀 硬度、韧性、耐腐蚀性 锻造、焊接、表面处理 塑料 环保、耐用 成分分析、物理性能测试 注塑成型、冷却定型 实现功能完整达标 针对采购清单中对办公家具功能的具体要求,组织专业的设计团队进行深入研究和开发,确保产品具备所需的全部功能。在生产过程中,建立严格的功能测试和验证机制,对每一件产品进行全面的功能检测,确保产品的功能能够正常实现。同时,不断对产品的功能进行优化和改进,结合用户的实际使用需求和反馈意见,提升产品的使用便利性和舒适性。 木材干燥处理 钢材表面处理 塑料注塑成型 成品检验标准 功能需求 设计方案 测试方法 优化策略 可调节高度 采用液压升降装置或机械调节结构 模拟不同高度调节,测试稳定性和灵活性 改进调节机构,提高调节精度 收纳功能 设计合理的抽屉、柜门和隔层 测试收纳容量和物品存取的便利性 增加内部隔板,提高空间利用率 舒适坐感 选用优质的座椅材料和人体工学设计 模拟长时间坐姿,评估舒适度和支撑性 调整座椅曲线和弹性材料的硬度 保证产品质量达标 把控原材料质量 精心挑选优质的原材料供应商,与信誉良好、实力雄厚的供应商建立长期稳定的合作关系。对每一批次的原材料进行严格的检验和检测,采用先进的检测设备和科学的检测方法,对原材料的各项性能指标进行全面评估,确保原材料的质量符合要求。建立完善的原材料质量追溯体系,对原材料的来源、采购时间、使用情况等信息进行详细记录和跟踪,以便在出现质量问题时能够及时追溯和解决。加强对原材料的存储和管理,为原材料提供适宜的存储环境,采取防潮、防火、防虫等措施,避免原材料受到损坏和污染。 液压升降装置 抽屉收纳设计 人体工学座椅 规范生产加工流程 制定详细、科学的生产加工工艺文件,对生产过程中的每一个环节进行明确的规范和指导,确保生产过程的标准化和规范化。加强对生产设备的维护和保养,建立定期的设备维护计划,对设备进行全面的检查、清洁和调试,确保生产设备的正常运行。对生产人员进行专业的培训和严格的考核,提高生产人员的操作技能和质量意识,使他们能够熟练掌握生产工艺和操作规程,严格按照要求进行生产。 生产环节 工艺要求 设备维护 人员培训 原材料加工 精确切割、打磨、成型 定期检查刀具和模具的磨损情况 培训切割和成型技术 零部件组装 严格按照装配图进行组装 维护组装设备的精度和稳定性 培训组装工艺和质量控制 表面处理 均匀喷涂、镀膜等 清洁和校准喷涂设备 培训表面处理工艺和质量标准 强化成品检验检测 建立完善、严格的成品检验检测制度,对每一件成品进行全面、细致的检验和检测,确保产品的质量符合标准要求。采用先进的检验检测设备和科学的检测方法,对产品的外观、尺寸、性能等进行全方位的检测,提高检验检测的准确性和可靠性。对检验检测不合格的产品进行及时的返工处理,分析不合格原因,制定针对性的改进措施,直至产品的质量符合要求。同时,对返工产品进行再次检验检测,确保其质量达标。 提供准确技术资料 详细产品说明书 编制详细、全面的产品说明书,涵盖产品的基本信息、技术参数、使用方法、维护保养等内容,为用户提供清晰、准确的产品指引,方便用户了解和使用产品。产品说明书的语言通俗易懂,避免使用过于专业的术语,确保普通用户能够轻松理解。采用图文并茂的方式进行编写,插入产品的图片、示意图和操作步骤图,提高用户的阅读体验。 说明书内容 编写要求 呈现方式 审核标准 基本信息 准确描述产品的名称、型号、规格等 文字表述 信息完整、准确 技术参数 详细列出产品的各项技术指标 表格形式 数据准确、清晰 使用方法 步骤清晰、操作简单 图文结合 易于理解和操作 维护保养 提供具体的保养方法和注意事项 文字说明 内容实用、可行 清晰安装图纸 绘制准确、清晰的安装图纸,精确反映产品的结构和安装方式,为安装人员提供详细的安装指导,便于安装工作的顺利进行。安装图纸的尺寸标注清晰、准确,避免出现因尺寸标注不清而导致的安装错误。提供详细的安装说明和注意事项,包括安装步骤、工具使用、安全提示等,确保安装工作的质量和安全性。 安装图纸 图纸内容 绘制要求 尺寸标注 安装说明 整体结构 直观展示产品的外形和主要部件 标注关键尺寸和比例 说明安装顺序和连接方式 零部件细节 清晰呈现零部件的形状和尺寸 标注精确尺寸和公差范围 提供安装方法和固定方式 电气线路 准确绘制电气线路图 标注电线规格和连接点 说明电气安装和调试要点 实用使用手册 编写实用、易懂的使用手册,包含产品的操作方法、常见故障排除、维护保养等内容,帮助用户正确使用和维护产品,解决用户在使用过程中遇到的问题。使用手册的内容经过精心筛选和整理,具有很强的实用性和针对性,能够满足用户的实际需求。定期对使用手册进行更新和完善,根据产品的改进和用户的反馈意见,及时调整和补充手册内容,确保其内容的准确性和实用性。 使用手册 手册内容 编写要求 更新频率 审核机制 操作方法 步骤详细、操作简便 根据产品更新情况及时更新 确保操作方法准确、可行 常见故障排除 列举常见故障及解决方法 定期收集用户反馈进行更新 故障判断准确、解决方法有效 维护保养 提供具体的保养方法和周期 根据产品特性和使用环境调整 保养方法合理、可行 标注项响应确保无偏离 识别特殊标注参数 准确解读符号含义 深入了解特殊符号在采购文件中的具体含义,组织专业人员对采购文件进行仔细研读和分析,避免因误解符号含义而导致响应偏差。与采购方进行积极有效的沟通和确认,及时反馈对特殊符号的理解和疑问,确保对特殊符号的解读准确无误。在响应文件中对特殊符号的解读进行详细说明,提供明确的依据和解释,便于评审专家理解和判断。 明确参数关键要求 对特殊标注参数进行深入分析,明确其关键要求,确定响应的重点和难点。将关键要求进行细化和分解,制定具体的响应措施和方案,确保每一项要求都得到有效落实。在响应过程中,严格按照关键要求进行操作和执行,建立有效的监督和检查机制,确保响应工作的质量和进度。 参数要求 关键要点 响应措施 执行标准 技术指标 达到规定的性能标准 选用符合要求的原材料和工艺 严格按照标准进行检测和验证 质量要求 符合相关质量认证 建立质量管理体系,加强质量控制 按照认证要求进行审核和评估 交货时间 在规定时间内交付 制定详细的生产计划和物流方案 严格按照计划执行,确保按时交货 建立参数跟踪机制 对特殊标注参数进行实时跟踪和监控,安排专人负责参数的跟踪工作,及时了解响应情况和进展。建立参数跟踪台账,详细记录参数的响应情况、相关信息和处理结果,确保信息的完整性和可追溯性。定期对参数跟踪台账进行检查和分析,及时发现问题并采取有效的解决措施,确保参数的响应符合要求。 制定精准响应策略 深入研究参数细节 对特殊标注参数的细节进行全面、深入的研究,组织技术专家对参数进行分析和讨论,了解其技术要求、性能指标、测试方法等。与行业内的权威机构和专家进行沟通和交流,获取专业的意见和建议,为响应工作提供有力的技术支持。在响应文件中详细描述对参数细节的研究和理解,展示专业的技术能力和严谨的工作态度。 制定针对性措施 根据参数的要求和特点,制定具有针对性的响应措施,确保能够满足参数的各项要求。对措施的可行性和有效性进行充分的评估和验证,结合实际情况进行优化和调整,避免出现无法实施的情况。在响应文件中详细描述各项措施的具体内容和实施步骤,明确责任人和时间节点,确保措施能够得到有效执行。 建立应急处理预案 针对可能出现的响应偏差情况,制定完善的应急处理预案,明确应急处理的流程和责任分工。对应急处理预案进行演练和测试,提高应急处理能力和团队协作水平。在响应文件中对应急处理预案进行详细说明,展示应对风险的能力和决心,增强评审专家的信心。 严格审核响应内容 组织专业人员审核 组织技术专家、质量管理人员等专业人员对响应内容进行严格审核,确保审核的专业性和准确性。审核人员具备丰富的经验和专业知识,熟悉采购文件的要求和相关标准,能够准确判断响应内容是否符合要求。在审核过程中,审核人员认真负责,严格按照审核标准进行审核,对每一个细节都进行仔细检查,确保响应内容的质量。 对照标准进行检查 将响应内容与采购文件中的技术要求和标准进行逐一对照检查,确保无任何偏差。检查响应内容的完整性、准确性和一致性,避免出现遗漏、错误等情况。对检查过程中发现的问题进行详细记录和整理,及时反馈给相关人员进行整改,确保问题得到及时解决。 进行多次审核确认 对响应内容进行多次审核确认,每次审核都由不同的审核人员进行,避免出现主观因素影响审核结果。对多次审核中发现的问题进行综合分析和处理,制定针对性的改进措施,确保问题得到彻底解决。建立审核记录和档案,对审核过程和结果进行详细记录,便于追溯和查询。 审核记录档案 审核次数 审核人员 审核重点 问题记录 第一次 技术专家 技术内容的准确性 记录技术参数的偏差 第二次 质量管理人员 质量保证措施 记录质量控制的漏洞 第三次 商务人员 商务条款的响应 记录商务条款的差异 提供参数对应证明材料 收集相关证明文件 获取产品说明书 向办公家具制造商索取详细的产品说明书,确保说明书包含产品的详细信息和技术参数。对产品说明书的内容进行严格检查,确认其准确性和完整性,是否与采购清单中的技术参数要求一致。对产品说明书进行复印和存档,建立完善的档案管理系统,以备审核和查阅。 收集检测报告 广泛收集办公家具的检测报告,包括质量检测报告、环保检测报告等。确保检测报告的出具机构具有相应的资质和权威性,检测结果符合国家标准和行业标准。对检测报告进行深入分析和评估,判断其是否能够充分证明产品的质量和性能符合要求。 检测报告类型 出具机构 检测标准 评估结果 质量检测报告 专业检测机构 国家标准 符合要求 环保检测报告 权威认证机构 行业标准 合格 整理彩页和合格证 认真收集办公家具的彩页和合格证,彩页要能够清晰展示产品的外观、款式和特点,为用户提供直观的产品形象。合格证要包含产品的基本信息、质量检验情况等内容,确保产品符合质量要求。对彩页和合格证进行整理和装订,按照采购清单的顺序进行排列,便于在响应文件中提供和查阅。 确保材料真实有效 核实材料来源 深入了解证明材料的来源渠道,通过实地考察、查阅资料等方式,确保材料来自正规的制造商、检测机构等。与材料出具机构进行积极沟通和联系,核实材料的真实性和合法性,要求其提供相关的资质证明和授权文件,确保其具备出具证明材料的资格。 检查材料完整性 仔细检查证明材料的内容是否完整,是否包含了所有必要的信息和数据。对材料中的关键信息进行核对和验证,与采购清单和相关标准进行比对,确保信息的准确性和一致性。要求材料出具机构对材料进行补充和完善,确保材料的完整性。 确认材料时效性 严格检查证明材料的出具时间和有效期,确保材料在有效期内。对于超过有效期的证明材料,及时与材料出具机构联系,获取最新的证明材料。在响应文件中对证明材料的时效性进行明确说明,提供有效的证明材料,展示材料的有效性。 规范材料整理呈现 清晰扫描证明材料 使用高质量的扫描设备对证明材料进行扫描,确保扫描件的清晰度和可读性。调整扫描参数,根据材料的特点和要求,优化扫描的颜色、对比度等,使扫描件的质量达到最佳。对扫描件进行仔细检查和修正,去除扫描过程中产生的杂质和瑕疵,确保扫描件的完整性和准确性。 加盖有效公章 在扫描件上加盖公司公章,确保证明材料的合法性和有效性。公章要清晰、完整,不得模糊或遮盖重要信息。对加盖公章的扫描件进行再次检查,确保公章的位置和效果符合要求。 盖章要求 操作方法 检查标准 处理措施 清晰完整 使用优质印章和印油 公章无模糊、无缺角 重新盖章 位置准确 按照规定位置盖章 公章不遮盖重要信息 调整位置后盖章 有序装订整理材料 按照采购清单的顺序对证明材料进行装订和整理,确保材料的排列有序。使用专业的装订设备和材料,选择合适的装订方式和装订材料,保证装订的牢固性和美观性。在装订过程中,对材料进行编号和标注,为每一份材料赋予唯一的编号,并标注材料的名称和内容,方便评审专家查阅和索引。 按要求提供检测认证文件 明确检测认证要求 梳理参数认证需求 对采购清单中的技术参数进行全面梳理,仔细分析每一个参数的特点和要求,确定哪些参数需要提供检测认证文件。深入研究每个参数的认证要求,包括认证类型、认证机构、认证标准等,建立详细的参数认证需求清单。在响应过程中,严格按照清单进行对照和准备,确保不遗漏任何一项认证要求。 掌握认证标准方法 积极学习和掌握相关的检测认证标准和方法,参加专业的培训课程和学习活动,邀请行业专家进行指导和讲解。及时了解认证标准的更新和变化情况,关注相关政策和法规的调整,及时调整响应策略。通过不断学习和实践,提高对认证标准和方法的理解和应用能力。 认证标准 学习方式 更新渠道 应用实践 国家标准 参加培训课程 官方网站、行业资讯 在产品生产中严格执行 行业标准 阅读专业书籍 行业协会、研讨会 在响应文件中准确引用 咨询认证机构意见 与具有资质和权威性的检测认证机构进行深入沟通和咨询,介绍项目的情况和要求,获取专业的意见和建议。向认证机构了解认证流程、所需时间和费用等信息,制定合理的认证计划和预算。根据认证机构的意见和建议,对响应文件进行优化和完善,提高响应文件的质量和竞争力。 获取第三方检测报告 选择合适检测机构 对市场上的检测机构进行广泛调研和评估,选择具有良好信誉和资质的第三方检测机构。考察检测机构的资质和能力,包括检测设备的先进性、检测人员的专业水平、检测报告的权威性等。与检测机构进行洽谈和协商,签订详细的检测合同,明确双方的权利和义务,确保检测工作的顺利进行。 明确检测项目范围 根据采购文件中的技术参数要求,与检测机构进行深入沟通和协商,明确检测项目和范围,确保检测报告能够覆盖所有需要认证的参数。制定详细的检测方案和检测方法,结合产品的特点和检测要求,选择合适的检测手段和技术。对检测项目和范围进行记录和确认,形成正式的文件,避免在检测过程中出现遗漏或偏差。 跟踪检测报告进度 在检测过程中,安排专人及时跟踪检测报告的进度,与检测机构保持密切的沟通和联系。定期了解检测工作的进展情况,及时掌握检测过程中出现的问题和困难。要求检测机构按照合同约定的时间和质量要求出具检测报告,对检测报告的质量进行严格审核和把关,确保检测报告能够按时提供。 提供原厂认证文件 获取原厂授权书 向办公家具制造商索取原厂授权书,明确授权销售的产品范围、授权期限等内容。仔细检查授权书的真实性和有效性,通过与制造商进行核实、查阅相关档案等方式,确保授权书是由制造商出具的,并且在授权期限内。对授权书进行复印和存档,建立完善的档案管理系统,以备审核和查阅。 收集出厂合格证 积极收集办公家具的出厂合格证,确保合格证包含产品的基本信息、质量检验情况等内容。对合格证的真实性和有效性进行严格检查,与制造商的生产记录和质量控制体系进行比对,确保合格证是由制造商出具的,并且产品通过了质量检验。对合格证进行整理和装订,按照采购清单的顺序进行排列,便于在响应文件中提供和查阅。 提供包装箱号及序列号截图 对办公家具的包装箱号及序列号进行拍照或截图,使用高清设备确保截图清晰、准确,能够反映产品的唯一性。在截图上标注产品的名称、型号、规格等信息,为评审专家提供明确的识别和核实依据。将包装箱号及序列号截图与其他证明材料一起整理和装订,按照规定的格式和要求进行编排,在响应文件中提供。 校园IP广播系统参数响应 广播系统参数正向响应 性能指标响应 音频质量达标 1)提供的广播系统音频具备高清晰度,不会出现杂音、失真等问题,严格符合国家和行业相关音频质量标准,为校园营造清晰、纯净的广播环境。 2)能够保证音频的音量、音调等参数可以根据校园不同场景的实际需求进行灵活且精准的调整,满足多样化的广播需求。 3)采取先进的音频处理技术,确保音频在不同的校园环境下,如教学楼内、操场、图书馆周边等,都能保持稳定的质量,充分满足校园广播的使用要求。 4)确保广播系统的音频编码格式等完全符合技术参数的规定,保证音频传输和播放的准确性和稳定性。 覆盖范围合理 1)广播系统的覆盖范围经过精心设计,能够全面满足校园各个区域的需求,不存在任何信号盲区,让每一个角落都能接收到清晰的广播信号。 2)通过优化信号发射和接收设备,保证在校园的不同建筑、不同楼层都能稳定接收到清晰的广播信号,实现无缝覆盖。 3)依据校园的实际布局和面积大小,运用专业的技术手段合理设计广播系统的覆盖方案,确保信号覆盖的高效性和合理性。 4)对广播信号的强度和稳定性进行严格测试和监控,确保在覆盖范围内完全符合技术要求,为校园广播提供可靠的信号保障。 传输稳定可靠 1)采用先进且可靠的传输技术,构建稳定的信号传输通道,保证广播信号在传输过程中不会出现丢失、中断等情况,确保广播的连续性。 2)具备强大的抗干扰能力,运用特殊的抗干扰算法和设备,能在复杂的电磁环境下稳定传输信号,不受外界干扰的影响。 3)优化传输系统的实时性,确保广播内容能及时、准确地传送到各个终端,让信息第一时间传达给师生。 4)提供详细的传输稳定性的相关测试报告,通过权威的测试数据证明系统的可靠性,让用户放心使用。 功能满足需求 1)广播系统具备精准的定时播放功能,可以根据学校的作息时间进行精确设置,实现自动化广播,提高管理效率。 2)支持灵活的分区控制功能,能够对校园的不同区域进行独立广播和管理,满足不同区域的个性化广播需求。 3)配备完善的紧急广播功能,在紧急情况下能迅速发布通知和指令,为校园安全提供有力保障。 4)注重功能操作的便捷性,设计简洁易懂的操作界面,让管理人员可轻松进行各种功能的设置和调整,降低操作难度。 资料完整性响应 全新包装保证 承诺提供的广播系统为原厂商未启封的全新包装,从源头确保设备的品质和性能。包装在运输和存储过程中采取了严格的保护措施,保证其完整性,不会对设备造成损坏。 广播系统全新包装 保证内容 具体措施 全新包装 提供原厂商未启封的包装,无使用过的痕迹 包装完整性 采用专业的包装材料和方式,防止运输和存储损坏 包装证明材料 提供包装的相关证明材料,证明其全新性和完整性 包装标识 确保包装上的标识清晰、准确,包含设备的基本信息 资料齐全完备 为保证广播系统后期的使用和维护,将提供齐全完备的相关资料。这些资料包括出厂合格证、序列号、包装箱号、保修卡和维修手册等,为设备的质量和售后提供有力保障。 资料名称 作用 出厂合格证 证明设备符合质量标准 序列号和包装箱号 方便进行追溯和管理 保修卡 为后期的保修服务提供依据 维修手册 为设备的维修和维护提供指导 资料可追溯性 保证资料中的信息具有良好的可追溯性,能够追溯到设备的生产、运输、销售等各个环节。同时,提供便捷的资料查询方式和渠道,方便采购人进行追溯和核实。 追溯环节 追溯方式 生产环节 通过序列号查询生产记录 运输环节 提供运输单据和物流信息 销售环节 提供销售合同和发票 资料查询渠道 提供线上查询平台和客服咨询服务 资料真实性验证 对提供的资料进行严格的审核和验证,确保其真实性和可靠性。通过多种方式提供资料的来源证明,接受采购人对资料的查验和核实,并建立完善的资料备份机制。 验证措施 具体内容 资料审核 对资料进行全面、细致的审核 来源证明 提供资料的出处和相关证明文件 采购人查验 积极配合采购人的查验和核实工作 备份机制 建立资料备份系统,防止资料丢失或损坏 厂家配合响应 产品质量确认 1)厂家对广播系统的质量进行严格的检测和确认,运用先进的检测设备和方法,确保产品符合相关标准和要求。 2)提供详细的产品质量检测报告和证明材料,为产品质量提供有力的证明。 广播系统检测报告 3)积极接受采购人对产品质量的抽检和检验,全力配合提供相关的资料和样品,确保产品质量的透明度。 4)建立完善的产品质量追溯体系,对产品的质量问题进行及时处理和反馈,保障用户的权益。 技术参数确认 1)厂家对广播系统的技术参数进行仔细核对和确认,确保与投标文件和采购合同一致,保证产品的性能和质量。 2)提供技术参数的详细说明和解释,采用通俗易懂的方式,方便采购人进行理解和核实。 3)对于采购人对技术参数的询问和质疑,及时进行专业、准确的解答和回复,确保信息的畅通。 4)建立严格的技术参数变更管理机制,对技术参数的变更进行严格控制和审批,防止随意变更影响产品质量。 书面意见出具 1)在采购人要求厂家出具书面意见时,厂家将严格按照规定的时间内完成,确保响应的及时性。 2)保证书面意见的格式规范、内容完整,具有法律效力,为采购人提供可靠的参考依据。 3)提供多种书面意见的送达方式和渠道,确保采购人能及时收到,提高沟通效率。 4)建立书面意见的存档机制,对书面意见进行妥善保管和管理,方便后续查阅和使用。 沟通协调机制 1)建立与厂家的定期沟通机制,通过电话会议、现场交流等方式,及时了解产品的生产、运输等情况,掌握项目进度。 广播系统调试现场 2)在产品交付过程中,与厂家保持密切联系,及时协调解决出现的问题,确保产品按时、按质、按量交付。 3)对厂家的配合情况进行监督和评估,制定科学的评估指标和方法,及时发现和解决问题,保证项目顺利进行。 4)建立沟通协调的记录和档案,对沟通协调的过程和结果进行详细记录和保存,为后续项目提供经验参考。 特殊标注项无负偏离 关注特殊标注 识别特殊要求 1)组织专业人员对采购文件中的特殊符号、文字说明等进行仔细排查,不放过任何一个细节,找出所有特殊标注项。 2)明确特殊标注项的具体内容和要求,包括性能指标、技术标准、安全要求等方面,确保理解准确无误。 3)对特殊标注项进行分类整理,按照不同的类别和性质进行划分,便于后续的响应和管理。 4)与采购人进行充分的沟通和确认,通过面对面交流、书面函件等方式,确保对特殊标注项的理解准确无误。 深入研究分析 组织专业人员对特殊标注项进行深入研究,结合广播系统的实际情况和行业发展趋势,分析其对广播系统的影响和要求。 研究分析步骤 具体内容 专业人员研究 组织相关专业人员对特殊标注项进行深入研究 查阅标准规范 查阅相关的标准和规范,确保响应方案符合最新要求 结合实际情况 结合广播系统的实际情况,制定切实可行的响应措施 评估优化措施 对响应措施进行评估和优化,确保其有效性和可靠性 制定应对措施 1)针对特殊标注项的要求,制定详细、具体的响应方案和措施,明确各项工作的目标和任务。 2)明确责任人和时间节点,将责任落实到具体的人员,确保响应措施的落实和执行。 3)对响应措施进行模拟测试和验证,通过实际操作检验其可行性和有效性,及时发现问题并进行调整。 4)建立应对措施的调整机制,根据实际情况的变化及时进行调整和优化,保证措施的适应性和有效性。 专人跟踪管理 1)安排专人负责特殊标注项的跟踪和管理,明确其职责和权限,及时掌握响应情况。 2)建立特殊标注项的跟踪台账,对响应的过程和结果进行详细记录,便于查询和分析。 3)定期对跟踪情况进行检查和评估,制定科学的检查和评估标准,及时发现和解决问题。 4)与其他部门和人员进行密切的沟通和协调,形成工作合力,确保特殊标注项的响应工作顺利进行。 确保无负偏离 严格响应要求 1)在选择广播系统产品时,优先挑选符合特殊标注项要求的产品,从源头上保证产品的质量和性能。 2)对产品的技术参数和性能指标进行严格筛选和评估,运用科学的评估方法,确保符合特殊标注项的规定。 3)在安装和调试过程中,严格按照特殊标注项的要求进行操作,制定详细的操作规范和流程,确保系统的正常运行。 4)对特殊标注项的响应情况进行实时监控和调整,建立有效的监控机制,确保无负偏离情况的发生。 逐一核对检查 1)对特殊标注项的响应内容进行逐一核对,采用人工核对和系统比对相结合的方式,确保与采购文件的要求一致。 2)仔细检查响应内容的完整性和准确性,避免出现遗漏或错误,保证响应内容的质量。 3)对响应内容的证明材料进行审核和验证,运用专业的审核方法,确保其真实性和有效性。 4)建立核对检查的记录和档案,对核对检查的过程和结果进行详细记录和保存,为后续工作提供参考。 专业审核评估 1)邀请相关领域的专业人员对特殊标注项的响应进行审核和评估,借助专业的知识和经验,确保审核的准确性和公正性。 2)认真听取专业人员的意见和建议,对响应方案进行优化和完善,提高方案的可行性和有效性。 3)根据专业人员的评估结果,对响应情况进行及时调整和改进,确保无负偏离,满足采购要求。 4)建立专业审核评估的机制和流程,明确审核的标准和方法,确保审核评估的公正、客观和准确。 建立保障机制 制定无负偏离的保障措施和应急预案,对可能出现的负偏离情况进行全面分析和预测,采取有效的预防和处理措施。 保障机制内容 具体措施 保障措施 制定详细的保障措施,确保特殊标注项的响应无负偏离 应急预案 制定应急预案,对可能出现的负偏离情况进行及时处理 预警机制 建立负偏离的预警机制,及时发现和处理潜在的问题 分析改进 对负偏离情况进行分析和总结,采取针对性的改进措施 定期检查 定期对保障机制的运行情况进行检查和评估,确保其有效性 预防废标风险 认识废标风险 组织相关人员学习采购文件中关于废标的规定和要求,明确特殊标注项负偏离可能导致的严重后果。对废标风险进行全面分析和评估,找出可能导致废标的因素和环节。 风险认识内容 具体措施 学习规定要求 组织人员学习采购文件中关于废标的规定 分析评估风险 对废标风险进行分析和评估,找出潜在因素 预防措施策略 制定废标风险的预防措施和应对策略 宣传教育 加强对废标风险的宣传和教育,提高全员风险意识 加强监督管理 1)建立特殊标注项响应情况的监督机制,通过定期检查、不定期抽查等方式,对响应过程进行全程监控。 2)定期对特殊标注项的响应情况进行检查和评估,制定科学的评估指标和方法,及时发现和纠正问题。 3)对监督管理的结果进行详细记录和反馈,为后续的改进提供准确的依据。 4)加强对监督管理人员的培训和考核,提高其监督管理的能力和水平,确保监督工作的有效性。 建立预警机制 1)制定废标风险的预警指标和阈值,根据历史数据和实际情况进行科学设定,及时发现潜在的废标风险。 2)建立废标风险的预警信息系统,运用先进的信息技术,对预警信息进行及时处理和反馈。 3)对预警情况进行深入分析和评估,采取相应的措施进行应对和处理,降低废标风险。 4)定期对预警机制的运行情况进行检查和评估,确保其有效性和可靠性,不断优化预警机制。 保持良好沟通 1)与采购人建立定期的沟通机制,通过会议、电话、邮件等多种方式,及时了解采购人的需求和意见。 2)对采购人提出的问题和建议进行及时回复和处理,确保沟通的顺畅和有效,提高采购人的满意度。 3)在特殊标注项的响应过程中,与采购人保持密切联系,争取采购人的支持和理解,共同推进项目进展。 4)建立沟通的记录和档案,对沟通的过程和结果进行详细记录和保存,为后续沟通提供参考。 提供对应证明材料 材料完整性提供 对应参数响应 1)对于广播系统的性能指标响应,将提供专业机构出具的相关检测报告和详细的测试数据作为证明材料,充分展示系统的性能和质量。 2)针对资料完整性响应,提供出厂合格证、序列号、包装箱号等资料的清晰复印件作为证明,确保资料的可追溯性。 3)对于厂家配合响应,提供厂家出具的书面确认意见和承诺函作为证明,保证厂家的积极配合。 4)根据特殊标注项的要求,提供相应的特殊证明材料,如环保检测报告、原厂授权文件等,确保响应的合规性。 内容完整覆盖 保证证明材料的内容完整,全面涵盖技术参数响应的各个方面,为广播系统的性能和质量提供全方位的证明。对证明材料进行严格的审核和验证,确保其真实性和有效性。 覆盖内容 具体措施 内容完整性 保证证明材料涵盖技术参数响应的各个方面 审核验证 对证明材料进行审核和验证,确保其真实性和有效性 补充完善 对缺失或不完整的证明材料及时进行补充和完善 审核机制 建立证明材料的审核机制,严格把关材料质量 分类整理编号 1)按照证明材料的类型和用途进行科学分类,如性能证明、资料证明、厂家证明等,便于管理和查找。 2)对每一类证明材料进行统一编号,采用规范的编号规则,便于快速查找和定位。 3)制作详细的证明材料分类索引和目录,提供清晰的查询指引,方便评审专家查阅和使用。 4)建立证明材料的存储和保管制度,采用安全可靠的存储方式,确保证明材料的安全和完整。 建立清单目录 1)编制详细的证明材料清单和目录,详细列出每一项证明材料的名称、编号、来源和用途,方便管理和查阅。 2)对清单和目录进行仔细审核和校对,确保其准确性和完整性,避免出现错误和遗漏。 3)将清单和目录与证明材料一起装订成册,采用规范的装订方式,便于评审专家查阅和参考。 4)建立清单和目录的更新机制,及时对证明材料的变化进行记录和更新,保证信息的及时性和准确性。 材料合规性处理 清晰扫描盖章 1)使用高质量的扫描设备对证明材料进行扫描,确保扫描件具有高清晰度,能够清晰读取材料内容。 2)对扫描件进行专业的图像处理和优化,去除噪点、调整亮度和对比度等,提高其清晰度和质量。 3)在扫描件上加盖清晰、完整的公章,确保证明材料的合法性和有效性。 4)对盖章的位置和方式进行规范,确保公章清晰可见,不影响证明材料的内容,保证盖章的规范性和美观性。 统一格式规格 1)根据采购文件的要求,确定证明材料的格式和规格,包括纸张大小、字体、字号、排版方式等,确保符合规定。 2)对所有证明材料进行统一的排版和编辑,使其格式规范、整齐,提高材料的整体美观度和专业性。 3)对不符合格式和规格要求的证明材料进行及时调整和修改,确保其一致性,避免因格式问题影响评审。 4)建立格式和规格的审核机制,对证明材料的格式进行严格把关,保证材料的规范性。 审核真实合法 对证明材料的来源进行深入核实和调查,通过与相关机构和人员沟通、查阅档案等方式,确保其真实性和合法性。 审核内容 具体措施 来源核实 对证明材料的来源进行核实和调查 提供者承诺 要求证明材料的提供者提供相关证明和承诺 专业鉴定评估 对证明材料进行专业的鉴定和评估 审核记录档案 建立审核的记录和档案,保存审核过程和结果 合规审查整改 1)建立证明材料的合规性审查小组,由专业人员组成,对所有证明材料进行全面审查和评估。 2)对不符合合规要求的证明材料,及时通知相关人员进行整改和补充,明确整改要求和时间节点。 3)对整改后的证明材料进行再次审查,确保其符合要求,保证材料的合规性。 4)建立合规审查的反馈机制,及时向相关人员反馈审查结果和意见,促进整改工作的顺利进行。 特殊材料提供 环保检测报告 1)委托有资质的第三方检测机构对广播系统内部空间内有害物质限量进行全面检测,确保检测结果的权威性和准确性。 2)要求检测机构按照国家和行业的最新标准进行检测,采用先进的检测设备和方法,确保检测结果的准确性和可靠性。 3)提供检测报告的原件或清晰复印件作为证明材料,证明广播系统符合环保要求,为校园提供安全的广播环境。 4)对检测报告的有效期进行密切关注和管理,建立有效期管理台账,确保在有效期内使用,保证证明材料的有效性。 原厂授权文件 向广播系统的原制造商申请原厂授权书,以证明产品的合法性和正规性。原厂授权书内容完整、准确,包含产品的型号、规格、数量等详细信息。 授权文件内容 具体措施 申请授权书 向原制造商申请原厂授权书 内容完整性 确保授权书内容完整、准确,包含产品详细信息 证明材料提供 提供原厂授权书的原件或清晰复印件 有效期管理 关注和管理授权书的有效期,确保在有效期内使用 包装及序列号证明 1)拍摄广播系统的包装箱号和序列号的清晰照片或截图,作为全新未启封包装的有力证明,确保设备的品质。 2)对照片或截图进行详细标注和说明,明确其与产品的对应关系,方便查阅和核实。 3)提供照片或截图的原始文件或清晰复印件作为证明材料,确保其真实性和可追溯性。 4)建立包装及序列号证明的档案和记录,采用安全可靠的存储方式,对证明材料进行妥善保管和管理。 确保材料有效 1)对特殊证明材料的真实性和有效性进行严格审核和验证,采用专业的审核方法和流程,确保其符合要求。 2)要求特殊证明材料的提供者提供相关的证明和承诺,明确责任和义务,保证其真实性和可靠性。 3)对特殊证明材料进行专业的鉴定和评估,邀请权威专家进行评估,确保其符合国家和行业的相关标准。 4)建立特殊证明材料的管理和监督机制,通过定期检查、不定期抽查等方式,对其使用情况进行跟踪和管理。 教室学生宿舍货物参数响应 教室宿舍货物参数响应 严格对照参数响应 材质响应达标 我公司保证教室和宿舍货物所使用的材质完全符合国家和行业标准,具备无毒无害、环保安全的特性。对材质质量严格把控,从源头筛选优质供应商,确保其具有足够的强度和耐用性,能承受日常使用的磨损和压力。此外,将提供材质的相关证明文件,如质量检测报告等,这些报告将详细记录材质的各项性能指标和检测结果,以充分证明材质的质量。通过严格的材质把控和证明文件的提供,确保为用户提供高品质、安全可靠的货物。 为确保材质达标,会对每一批次的材质进行抽检,采用先进的检测设备和方法,对材质的物理和化学性能进行全面检测。若发现材质不符合标准,将立即停止使用并追溯源头,要求供应商进行整改或更换。同时,建立材质质量档案,对每一种材质的来源、检测结果、使用情况等进行详细记录,以便在后续的使用过程中进行查询和追溯。通过这些措施,确保货物的材质始终符合国家和行业标准,为用户提供安全、环保的产品。 质量检测设备 在材质的选择上,会充分考虑其环保性能,优先选用获得环保认证的材料。这些材料不仅对人体健康无害,而且在生产和使用过程中对环境的影响较小。同时,会对材质的生产过程进行监督,确保其符合环保要求。此外,还会对货物的成品进行环保检测,确保其在使用过程中不会释放有害物质,为用户创造一个健康、舒适的使用环境。 尺寸精准匹配 我公司将按照采购文件的要求,精确控制货物的尺寸,确保其与教室和宿舍的空间完美匹配。在设计和生产过程中,采用高精度的测量工具和先进的制造工艺,对尺寸的误差进行严格控制,保证货物的安装和使用效果。同时,会提供尺寸的测量报告,这些报告将详细记录货物的实际尺寸和误差范围,以证明货物的尺寸符合要求。通过精确的尺寸控制和测量报告的提供,确保为用户提供符合空间需求的货物。 尺寸测量工具 为确保尺寸精准匹配,会在生产前对教室和宿舍的空间进行实地测量,获取准确的尺寸数据。根据这些数据进行货物的设计和生产,确保每一件货物都能与空间完美契合。在生产过程中,会对每一个环节进行严格的尺寸检查,及时发现和纠正尺寸偏差。同时,会建立尺寸质量档案,对每一件货物的尺寸数据进行详细记录,以便在后续的使用过程中进行查询和追溯。通过这些措施,确保货物的尺寸始终符合采购文件的要求,为用户提供精准匹配的产品。 在货物的安装过程中,会安排专业的安装人员进行操作,确保货物的安装位置准确无误。安装人员会根据测量报告和实际空间情况,对货物进行调整和固定,确保其安装牢固、稳定。同时,会对安装后的货物进行再次检查,确保其尺寸和安装效果符合要求。通过专业的安装和检查,确保货物能够正常使用,为用户提供优质的服务。 功能满足需求 我公司确保货物的功能能够充分满足教学和住宿的实际需求,如课桌椅的舒适性、储物柜的实用性等。在设计和生产过程中,充分考虑用户的使用习惯和需求,对货物的功能进行优化和改进。同时,会对货物的功能进行测试和验证,通过模拟实际使用场景,确保其正常运行。此外,将提供功能的使用说明和操作手册,这些手册将详细介绍货物的功能特点、使用方法和注意事项,方便用户使用。通过功能的优化和测试,以及使用说明和操作手册的提供,确保为用户提供实用、便捷的货物。 课桌椅 储物柜 性能测试场景 为确保功能满足需求,会在设计阶段广泛收集用户的意见和建议,了解他们对货物功能的实际需求。根据这些需求进行货物的设计和开发,确保其功能符合用户的期望。在生产过程中,会对每一个环节进行严格的功能检查,及时发现和解决功能问题。同时,会建立功能质量档案,对每一件货物的功能数据进行详细记录,以便在后续的使用过程中进行查询和追溯。通过这些措施,确保货物的功能始终满足教学和住宿的实际需求,为用户提供优质的产品。 在货物交付后,会为用户提供免费的培训和技术支持,帮助他们熟悉货物的功能和使用方法。同时,会建立售后服务热线,及时响应用户的需求和问题。如果货物在使用过程中出现功能问题,会在第一时间安排专业的维修人员进行维修,确保其正常使用。通过优质的培训、技术支持和售后服务,确保用户能够充分发挥货物的功能,为教学和住宿提供便利。 确保参数一致 合同参数相符 我公司会仔细核对采购合同中的技术参数,确保货物的实际参数与之完全相符。在货物的生产和供应过程中,以合同参数为依据,严格控制每一个环节,确保货物的质量和性能符合要求。在货物的验收过程中,也将以合同参数为标准进行验收,如有不符将及时进行整改。同时,会对合同参数的解释和说明进行明确,避免出现歧义,确保双方对参数的理解一致。通过严格的参数核对和明确的解释说明,确保为用户提供符合合同要求的货物。 为确保合同参数相符,会在合同签订后,组织专业的技术人员对合同参数进行深入研究和分析。根据合同参数制定详细的生产计划和质量控制方案,确保每一个生产环节都严格按照合同要求进行。在生产过程中,会对每一批次的货物进行抽检,检查其参数是否符合合同要求。若发现参数不符,将立即停止生产并进行整改,直至符合要求为止。同时,会建立合同参数档案,对每一份合同的参数和执行情况进行详细记录,以便在后续的使用过程中进行查询和追溯。通过这些措施,确保货物的实际参数始终与合同参数相符,为用户提供可靠的产品。 在货物的运输和储存过程中,也会采取相应的措施确保参数不受影响。选择专业的运输公司和合适的运输方式,确保货物在运输过程中不受损坏。在储存过程中,会按照货物的特性和要求进行储存,避免因储存不当导致参数发生变化。此外,还会在货物交付前对其进行再次检查,确保其参数符合合同要求。通过这些措施,确保货物能够以最佳的状态交付给用户,为用户提供优质的服务。 投标文件一致 对比项目 投标文件承诺 实际供应货物情况 技术参数描述 详细准确地描述了货物的各项技术参数,包括材质、尺寸、性能等方面,确保无模糊不清的表述。 实际供应的货物完全按照投标文件中承诺的技术参数进行生产和供应,每一项参数都与投标文件一致。 功能特性说明 对货物的功能特性进行了详细说明,强调了满足教学和住宿实际需求的特点。 实际货物的功能特性与投标文件说明一致,能够充分满足用户的使用需求。 质量标准承诺 承诺货物符合国家和行业标准,具备良好的质量和可靠性。 实际供应的货物经过严格的质量检测,符合国家和行业标准,质量可靠。 售后服务承诺 提供了详细的售后服务方案,包括质量保证期内和质保期外的服务内容。 将严格按照投标文件中的售后服务承诺,为用户提供优质的售后服务。 我公司保证投标文件中所承诺的技术参数与实际供应的货物完全一致。在投标文件中,对技术参数进行了详细说明,避免出现模糊不清的表述。同时,会对投标文件中的技术参数进行审核和确认,确保其准确性和可靠性。在生产和供应过程中,将严格按照投标文件的承诺进行操作,确保每一件货物都符合技术参数要求。通过严格的审核和操作,确保为用户提供与投标文件一致的货物。 为确保投标文件与实际供应货物一致,会在投标前组织专业的技术团队对投标文件进行审核。确保技术参数的描述准确无误,功能特性的说明清晰明确,质量标准的承诺合理可行。在生产过程中,会将投标文件作为生产的依据,严格按照其中的技术参数进行生产。同时,会对生产过程进行全程监控,及时发现和解决问题,确保货物的质量和性能符合投标文件的要求。此外,还会在货物交付前进行最终的检查和确认,确保其与投标文件一致。通过这些措施,确保为用户提供可靠、一致的货物。 在项目实施过程中,会建立严格的沟通机制,及时向用户反馈货物的生产和供应情况。如果发现投标文件中的技术参数需要调整或变更,会及时与用户沟通,并在得到用户同意后进行调整。同时,会对调整后的技术参数进行重新审核和确认,确保其仍然符合项目的要求。通过及时的沟通和调整,确保为用户提供满意的货物和服务。 避免参数偏差 我公司在货物的生产和供应过程中,将采取有效的措施避免参数出现偏差。会对生产过程进行严格监控,建立完善的质量控制体系,确保每一个环节都符合技术参数的要求。在原材料采购环节,会选择合格的供应商,对原材料进行严格的检验和筛选,确保其质量符合要求。在生产加工过程中,会采用先进的生产设备和工艺,对每一个工序进行严格的质量检查,及时发现和纠正参数偏差。同时,会对货物进行严格的检验和测试,采用专业的检测设备和方法,对货物的各项参数进行全面检测,及时发现和纠正参数偏差。通过严格的监控和检测,确保为用户提供参数准确的货物。 为避免参数偏差,会制定详细的生产计划和质量控制方案。根据技术参数要求,确定每一个生产环节的关键控制点和质量标准。在生产过程中,会对每一个关键控制点进行实时监控,确保其符合质量标准。同时,会建立质量追溯体系,对每一件货物的生产过程进行详细记录,以便在发现参数偏差时能够及时追溯和整改。此外,还会对员工进行培训和教育,提高他们的质量意识和操作技能,确保每一个员工都能够严格按照质量标准进行操作。通过这些措施,确保货物的参数始终保持稳定和准确。 在货物的运输和储存过程中,也会采取相应的措施避免参数偏差。选择合适的运输方式和包装材料,确保货物在运输过程中不受损坏。在储存过程中,会按照货物的特性和要求进行储存,避免因储存不当导致参数发生变化。此外,还会在货物交付前对其进行再次检查,确保其参数符合要求。通过这些措施,确保货物能够以最佳的状态交付给用户,为用户提供优质的服务。 响应参数细节 外观细节响应 我公司保证货物的外观完全符合采购文件的要求,包括颜色、表面处理等方面。在生产过程中,会选用优质的原材料和先进的生产工艺,对外观的质量进行严格把控,确保其无瑕疵、无划痕。同时,会提供外观的设计图纸和效果图,这些图纸和效果图将详细展示货物的外观特征和设计细节,以便采购人进行审核。通过严格的外观把控和设计图纸的提供,确保为用户提供美观、精致的货物。 为确保外观细节响应,会在生产前对采购文件中的外观要求进行深入研究和分析。根据要求制定详细的外观设计方案和生产工艺,确保每一个环节都严格按照要求进行。在生产过程中,会对外观进行全程监控,及时发现和解决问题。同时,会对每一件货物的外观进行检查,确保其符合采购文件的要求。若发现外观有瑕疵或划痕,将立即进行修复或更换。此外,还会建立外观质量档案,对每一件货物的外观情况进行详细记录,以便在后续的使用过程中进行查询和追溯。通过这些措施,确保货物的外观始终符合采购文件的要求,为用户提供高品质的产品。 在货物的运输和储存过程中,也会采取相应的措施保护外观。选择合适的包装材料,对货物进行妥善包装,避免在运输过程中受到碰撞和损坏。在储存过程中,会按照货物的特性和要求进行储存,避免因储存不当导致外观发生变化。此外,还会在货物交付前对其外观进行再次检查,确保其符合要求。通过这些措施,确保货物能够以最佳的外观状态交付给用户,为用户提供优质的服务。 结构细节响应 我公司确保货物的结构合理,具有足够的稳定性和安全性。在设计过程中,会充分考虑货物的使用场景和受力情况,对结构进行优化设计,提高货物的使用性能。同时,会对结构的设计进行强度计算和模拟分析,确保其能够承受正常使用时的压力和荷载。此外,会提供结构的强度计算报告和测试数据,这些报告和数据将详细记录结构的强度和性能指标,以证明结构的可靠性。通过合理的结构设计和强度计算报告的提供,确保为用户提供稳定、安全的货物。 为确保结构细节响应,会在设计阶段组织专业的结构工程师进行设计和审核。确保结构的设计符合力学原理和安全标准,具有足够的稳定性和安全性。在生产过程中,会严格按照设计图纸进行生产,采用优质的材料和先进的工艺,确保结构的质量。同时,会对每一个结构件进行质量检查,确保其符合设计要求。若发现结构有问题,将立即进行整改或更换。此外,还会建立结构质量档案,对每一件货物的结构情况进行详...
织金县第十一中学设施设备采购项目投标方案.docx
下载提示

1.本文档仅提供部分内容试读;

2.支付并下载文件,享受无限制查看;

3.本网站所提供的标准文本仅供个人学习、研究之用,未经授权,严禁复制、发行、汇编、翻译或网络传播等,侵权必究;

4.左侧添加客服微信获取帮助;

5.本文为word版本,可以直接复制编辑使用。


这个人很懒,什么都没留下
未认证用户 查看用户
该文档于 上传
推荐文档
×
精品标书制作
百人专家团队
擅长领域:
工程标 服务标 采购标
16852
已服务主
2892
中标量
1765
平台标师
扫码添加客服
客服二维码
咨询热线:192 3288 5147
公众号
微信客服
客服