文库 货物类投标方案 网络设备

网络工程 机房设备采购投标书(共121页)(2024年修订版).docx

DOCX   120页   下载343   2024-12-16   浏览604   收藏33   点赞765   评分-   91372字   20.00

AI慧写标书

十分钟千页标书高效生成

温馨提示:当前文档最多只能预览 15 页,若文档总页数超出了 15 页,请下载原文档以浏览全部内容。
网络工程 机房设备采购投标书(共121页)(2024年修订版).docx 第1页
网络工程 机房设备采购投标书(共121页)(2024年修订版).docx 第2页
网络工程 机房设备采购投标书(共121页)(2024年修订版).docx 第3页
网络工程 机房设备采购投标书(共121页)(2024年修订版).docx 第4页
网络工程 机房设备采购投标书(共121页)(2024年修订版).docx 第5页
网络工程 机房设备采购投标书(共121页)(2024年修订版).docx 第6页
网络工程 机房设备采购投标书(共121页)(2024年修订版).docx 第7页
网络工程 机房设备采购投标书(共121页)(2024年修订版).docx 第8页
网络工程 机房设备采购投标书(共121页)(2024年修订版).docx 第9页
网络工程 机房设备采购投标书(共121页)(2024年修订版).docx 第10页
网络工程 机房设备采购投标书(共121页)(2024年修订版).docx 第11页
网络工程 机房设备采购投标书(共121页)(2024年修订版).docx 第12页
网络工程 机房设备采购投标书(共121页)(2024年修订版).docx 第13页
网络工程 机房设备采购投标书(共121页)(2024年修订版).docx 第14页
网络工程 机房设备采购投标书(共121页)(2024年修订版).docx 第15页
剩余105页未读, 下载浏览全部

开通会员, 优惠多多

6重权益等你来

首次半价下载
折扣特惠
上传高收益
特权文档
AI慧写优惠
专属客服
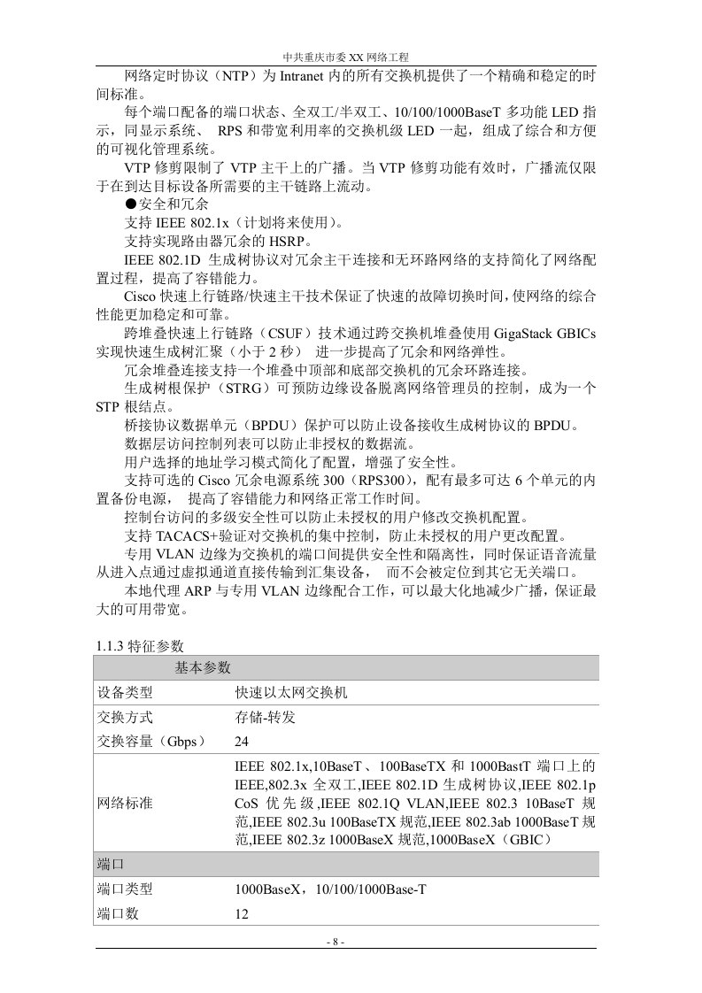
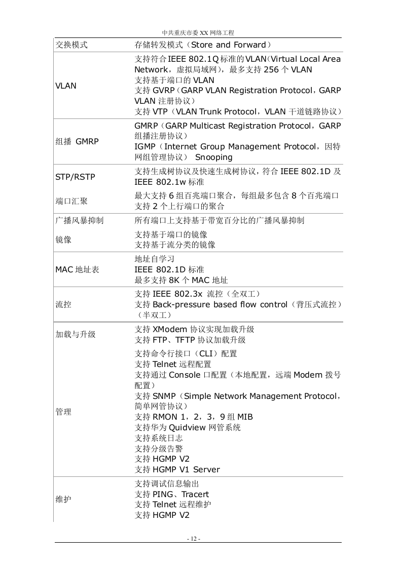
网络工程 机房设备采购投标书 目 录 1. 技术部分 2 1.1. 网络及设备部份 2 1.1.1. 核心交换机Catalyst 3550-12T 2 1.1.2. 部门交换机:Quidway LS-3050 9 1.1.3. 千兆模块:Quidway LS-GSIU 13 1.1.4. 机架式服务器:HP DL380G X3.06/36.4G/1G内存/1000M网卡 13 1.1.5. 机柜 上海祥明 2M 19 1.1.6. 方正防火墙 20 1.1.7. 方正入侵检测系统 22 1.1.8. 磁盘阵列柜 建联DA-6006Z 25 1.1.9. Scsi硬盘 希捷36G 25 1.1.10. 物理隔离卡 26 1.1.11. IDE硬盘 希捷80G(7200转) 28 1.1.12. KIV切换器 宝德PL-108 29 1.1.13. UPS APC Smart-UPS, 5000VA 29 1.2. 应用软件部份 31 1.2.1. 第三方软件部份 31 1.2.2. 自行研发软件部份 54 1.3. 网络工程解决方案 119 1.3.1. 拓扑图 119 1.3.2. 内网方案说明 120 1.3.3. 外网方案说明 121 1.3.4. 架构说明 121 1.3.5. 容灾备援架构 121 2. 附件:投标人资质文件 122 技术部分 网络及设备部份 1产品介绍 核心交换机Catalyst 3550-12T 产品简介 Catalyst 3550-12T 12端口多层千兆位以太网交换机允许网络管理员把 Cisco IOS智能网络服务和基于Web管理的简单性进行结合, 来提高对局域网(LAN)的管理能力。 这种1000BaseT解决方案使中端市场的用户可以在使用5类铜线布线的网络主干或机架堆叠配线室中, 配置Cisco IOS智能网络服务,从而极大地提高网络的可利用性、可伸缩性和安全性。 Catalyst 3550-12T把一个强大的特性集和传统LAN交换的简单性进行结合,使之包括多层服务例如IP路由、 高级服务质量(QoS)、IP安全以及简单易用的基于Web的Cisco集群管理套件等。 Catalyst 3550-12T交换机为1.5个机柜单元的高度, 具有10个10/100/1000BaseT端口和2个基于千兆位接口转换器(GBIC)的1000BaseX端口。 主干或机架堆叠顶层的高性能路由 Catalyst 3550-12T交换机具有24Gbps的交换结构和最大12Gbps的传输速度, 可在所有的端口以17Mpps的转发速度提供动态IP路由。分布式的Cisco快速转发结构能够满足不同规模和性能的升级需求。 这种结构支持极高速度的查询,并且能保证将来稳定性、伸缩性的需求。除了17Mpps的转发速度之外, Catalyst 3550-12T还支持一般网络所需要的组播。硬件的组播路由协议(PIM)和 Internet组管理协议(IGMP)侦听使Catalyst 3550-12T能够在密集的组播环境中进行理想的交换。 在用作堆叠配线室集合器交换机时,Catalyst 3550-12T提供了许多优点来提高网络性能。 从堆栈最顶层实现的路由上行链路通过使用快速故障切换保护,以及通过终端集合器交换机中的STP实例来简化生成树(STP)算法, 提高了网络的可用性。如果一个上行链路出现了故障,那么通过一个可扩展的路由协议, 如开放最短路径优先(OSPF)或增强型内部网关路由协议(EIGRP),就可以将任务切换到其它的上行链路上, 而不需要使用标准的STP汇聚。链接失败后数据包利用路由协议的重定向, 可以获得比利用第2层生成树增强的解决方案更快的网络汇聚速度。 另外,路由上行链路可以通过在链路上使用等效成本路由(ECR)进行平衡负载,来提供更佳的带宽利用率, 这样也实现了在原来成为瓶颈的网络段的动态负载平衡。同时,经过路由的上行链路可以通过消除流向网络主干的不必要的广播数据, 来优化从配线室出来的上行链路的利用率。 Catalyst 3550-12T还能提供可观的带宽节省能力以作为组播环境中的堆叠配线室集合器交换机。 利用经过路由的到网络核心的上行链路,可以避免上行内容服务器和配线室集合器交换机之间传输同一组播的多重数据流。例如, 如果三个用户被指派到三个独立的虚拟LAN(VLAN)中,并且他们都想观察组播ABC, 那么三个ABC组播的数据流由上行路由器传输到配线室集合器交换机--假定集合器交换机不能路由上行链路。 使用Catalyst 3550-12T,丰富组播网络中可伸缩的解决方案可以很容易地得到。 仍在自己的大楼内使用铜线结构的用户,现在有了一个真正吸引人的可选方案,可以在自己的LAN中引入千兆位速度。 Catalyst 3550-12T可以配置在网络主干中,或者作为堆叠顶部集合器使用,来提供到单个IP管理交换机堆叠的最大12Gbps转发速率。 利用新型Catalyst 3550-24和1000BaseT GBIC, Catalyst 3550-12T可通过铜线为那些想升级快速以太网主干的中端市场客户提供千兆位以太网解决方案。 增强的服务质量 Catalyst 3550-12T提供高级的第3层粒状服务质量(QoS)特性,来保证网络流量分类、分配优先级,并以最佳方式避免堵塞。 Catalyst 3550-12T可在数据包放置到共享缓存之前进行分类、再分类、控制和标记。 数据包的分类使网络要素在各类负载流量中被区别对待,并基于第2层和第3层QoS域执行规则。首先, Catalyst 3550-12T识别"汇聚"或数据包组,并利用差别服务码点域(DSCP)和/或802.1p服务级别(CoS)域对这些组分类或再分类。 分类和再分类基于和源/目的IP地址、源/目的介质访问控制(MAC)地址或第4层TCP/UDP端口等同样特殊的规则。在入口处, Catalyst 3550-12T将会执行包的检测和标记。所有的端口都支持控制层和数据层访问控制列表(ACL), 保证对每个包进行正确的检测和标记。 数据包经过分类、检测和标记后,在流出交换机之前,先被指派到相应的队列中。Catalyst 3550-12T的每个端口支持4个出口队列, 使网络管理员为LAN的各种应用指定优先权时更加有鉴别性和针对性。在出口处,交换机进行时序和阻塞控制。 时序控制是一种决定队列流程的算法/进程。Catalyst 3550-12T支持加权循环(WRR)时序,支持将来严格的优先权分配。 严格的优先权队列保证有最高优先级的包总是在所有其它流量之前得到处理。 WRR队列算法保证相对较低级别的包在没有得到网络管理员优先权配置的情况下,不会被从带宽占用中完全排除。 Catalyst 3550-12T与这种分配方法配合,通过加权随机早期检测(WRED)进行阻塞控制。WRED在阻塞出现、 数据包被丢弃之前设置阈值,避免了阻塞情况的发生。 这些特性使网络管理员对一些紧急事务和流量密集的应用,如ERP(Oracle,SAP等)、语音(IP电话流量)和CAD/CAM, 先于一些低时间敏感应用,如FTP或电子邮件(SMTP)等获得较高的优先级。例如, 配线室中一台交换机的一个端口上正在下载非常大的文件,另一个端口正在进行语音流量的传输, 它们两者互相干扰而造成的语音传输延时显然是非常不合适的。确保对语音流量在通过网络时进行正确分类,并分配较高的优先级, 可以避免上述情况的发生。其它应用,如web浏览,应该设置为低优先级,并尽可能地也得到有效处理。 这些特性使网络管理员对一些紧急事务和流量密集的应用,如ERP(Oracle,SAP等)、 语音(IP电话流量)和CAD/CAM,先于一些低时间敏感应用,如FTP或电子邮件(SMTP)等获得较高的优先级。 例如,配线室中一台交换机的一个端口上正在下载非常大的文件,另一个端口正在进行语音流量的传输, 它们两者互相干扰而造成的语音传输延时显然是非常不合适的。确保对语音流量在通过网络时进行正确分类, 并分配较高的优先级,可以避免上述情况的发生。其它应用,如web浏览,应该设置为低优先级,并尽可能地也得到有效处理。 完善的流量管理 Catalyst 3550-12T能够通过支持Cisco承诺访问速率(CAR)功能来进行速率限制。利用CAR, 带宽能以更低的8K步长来增加。带宽可基于几种规则如MAC源地址、MAC目的地址、IP源地址、 IP目的地址和TCP/UDP端口数目等进行分配。在要求服务级别协议的网络环境中,或网络管理员有必要控制分配给某些用户的带宽时, 对带宽进行分配是必要的。除了CAR功能之外,Catalyst 3550-12T还支持128个汇集和单独策略管理器, 这就使网络管理员具备了对带宽的更加细致的控制能力。 通过集成的IOS特性实现增强的安全性和管理性 Catalyst 3550-12T可通过ACL的使用提供增强的数据安全性。通过拒绝基于源和目的MAC地址、IP地址或TCP/UDP端口的包, 可以把用户限制在网络的敏感部分之外。同样,由于所有的ACL查询是在硬件中完成的, 网络的传输和路由性能在使用基于ACL的安全性时并没有受到影响。 网络管理员通过为每个交换机配置多达1005个VLAN来提高LAN的性能,从而完成更高级别的数据安全性。 这保证了数据包只传送到特定VLAN中的工作站,在网络端口组之间创建隔离的冲突域,并减少广播传输。 VLAN主干也可以利用基于标准的802.1Q或Cisco ISL VLAN主干结构在任何端口创建。同时, 专用VLAN边缘(Private VLAN Edge)提供交换机端口间的安全和隔离,保证流量通过虚拟的通道直接从入口点传送到汇集设备, 不会被定向到其它端口。另外,本地代理ARP与专用VLAN边缘配合工作,可以保证广播量最小,最大可能地利用带宽。 对高级安全管理而言,Catalyst 3550-12T支持VLAN端口和路由端口上的标准和扩展访问控制列表(ACL)。 使用Catalyst 3550-12T多层交换机,网络管理员可以获得更高级的控制台安全性。 交换机控制台和基于Web的管理界面具备多层访问安全性,可以防止未授权的用户访问或更改交换机的配置。 终端访问控制器访问控制系统(TACACS+)身份验证可完成集中的交换机访问控制功能,限制未授权的用户更改配置。 Cisco集群管理套件(CMS) Cisco集群管理套件(CMS)是嵌入到Catalyst 3550-12T、2950、3500XL、2900XL和1900交换机中的基于Web的软件。 通过Cisco交换机集群管理技术,用户访问CMS可以利用任何标准的Web浏览器和单一的IP地址, 同时管理最多16个互连的Catalyst 3550-12T、2950、3500XL、2900XL和1900交换机, 而不管这些交换机地理和位置上的关系如何。利用Catalyst 3550-12T的附加功能,CMS可以扩展到路由边界之外, 在管理Cisco集群时获得更大的灵活性。 CMS提供了一个集成的管理界面,来提供Cisco IOS智能网络服务,使用户利用一个强大的工具来管理他们整个的LAN。 通过把传统LAN交换的简易性集成到智能网络服务,如多层交换、QoS、组播、安全ACL等中, CMS使管理员可以把以前保留的优点应用到现在大多数复杂网络中。 CMS支持各种基于标准的连接选项和配置,提供各个级别的可伸缩性能来满足用户的需求。 Catalyst 3550交换机集群连接选项包括以太网、快速以太网、快速以太通道、千兆位以太网(1000BaseT)和千兆位以太通道连接。 因为Cisco交换机集群技术没有受到堆叠模块、堆叠电缆或互联媒介的限制,CMS超越了单个配线室而扩展了传统的集群域, 使用户混合和匹配互联以满足特定的管理、性能和成本需求。 Catalyst 3550交换机在Cisco交换集群中可以配置为命令或成员交换机。命令交换机充当单IP地址管理中心, 发出到其它相连成员交换机的网络管理员的管理指令。CMS还允许网络管理员指定一个备份或冗余的命令交换机, 在主命令交换机发生故障时担负起控制的责任。 产品特点 ● 增强的服务质量 支持802.1p CoS对每个数据包的分类和再分类。 支持RFC 2475 DiffServ码点对每个数据包的分类和再分类。 所有端口支持Cisco控制/数据层ACL,以保证为每个数据包赋予策略并做出标记。 所有端口支持控制/数据层IP标准和扩展ACL。 能够基于第4层TCP/UDP信息对数据包进行分类和再分类。 实现粒状服务质量功能时不会出现性能恶化现象。 每个端口硬件支持4个出口队列。 WRR排队算法保证数据包流量不同的优先级。 出口队列的WRED算法可以避免阻塞。 ● 完善的流量管理 支持Cisco CAR功能。 粒度极细的速率限制,支持8K的增量。 能够基于MAC SA/DA、IP SA/DA、TCP/UDP端口数量或这些域的任意组合来限制数据流量。 能够从终端工作站或上行链路异步管理上行和下行数据流。 支持128个汇集或单个策略管理器。 ● 高性能IP路由 基于路由结构的分布式CEF能够在硬件中执行,因而提供极高性能的IP路由。 支持所有常用和行业标准的IP路由协议,包括RIPv1、RIPv2、OSPF、IGRP、EIGRP。 低效运行桥接支持非路由和非IP协议。 支持的组播路由协议为协议独立组播(PIM)(稀疏、密集、稀疏-密集型)。 支持距离矢量组播路由协议(DVMRP)隧道。 支持Cisco热备用路由器协议(HSRP),可创建冗余防故障路由拓朴。 ● 简单易用并易于配置 Cisco CMS允许网络管理员通过一个单个的IP地址管理最多可达16部互连的Catalyst 3550-12T、Catalyst 2950、 Catalyst 3550XL、Catalyst 2900XL和Catalyst 1900交换机,并且在同一个配线室中不受位置因素的影响。 全后向兼容性保证任何Catalyst 2950、Catalyst 3550XL、 Catalyst 2900XL或Catalyst 1900交换机可以由Catalyst 3550-12T使用Cisco集群管理套件进行管理。 Cisco集群管理套件已经进行了扩展,包括多层特性配置,如路由协议配置、ACL和服务质量参数等。 新型配置模板/向导可帮助完成视频流网络的交换机配置。 CMS的新型向导模式可在高端特性配置上对用户进行帮助。 CMS中增强的在线帮助能力可以提供上下相关的帮助信息。 自动配置功能经由一个根服务器自动配置跨网络的多台交换机,使网络中的交换机配置更为简单。 集群软件升级特性允许用户自动升级一组Catalyst 3550-12T、 Catalyst 2950、Catalyst 3550XL和Catalyst 2900XL交换机的系统软件。 通过一个可为用户提供空前灵活性的现场可更换GBIC模块,支持遵循IEEE 802.3z的1000BaseSX、 1000BaseLX/LH、1000BaseZX和1000BaseT物理接口。 每个端口自动检测所连接设备的速率,自动将端口配置运行在10、100、1000Mbps,这样, 保证了在混合10、100、1000BaseT环境中简化了交换机的配置。 每个端口上的自动谈判功能可自动选择半双工或全双工传输模式来优化带宽。 闪存中保存的缺省配置能够保证交换机快速地连接到网络上,可以在用户干预最小的情况下进行数据传输。 ● 优异的性能 24Gbps交换结构和12Gbps转发速率能够保证最大的吞吐量,即使对性能敏感的应用也是如此。 10个10BaseT/100BaseT/1000BaseT自适应端口和2个基于GBIC的千兆位以太网端口, 可为小服务器组或高性能的终端工作站提供最大12Gbps的汇集转发带宽。 2MB共享内存结构通过消除头部阻塞、最大可能地减少包丢失、 在大容量组播和广播环境中提供更好的总体性能,来确保最大可能的吞吐量。 板上的32MB DRAM和8MB闪存可满足将来的特性升级需要,最大可能地保护了用户投资。 通过千兆位以太通道获得的最大16Gbps的带宽集成,可增加容错能力,在交换机、 路由器和单个服务器之间提供更高速率的集中带宽。 支持IGMP硬件侦听,提供高级组播管理能力。 ● 极端灵活和可扩展的交换机集群技术 GigaStack GBIC利用基于硬件的、独立的堆叠总线,在点对点的配置中可提供最大2Gbps的转发速率, 或在9台交换机的菊花链配置中提供1Gbps的转发带宽。 目前,集群支持成员发现功能和单个路由转发段的集群创建。 Cisco交换机集群技术允许网络管理员通过一个单个的IP地址管理最多可达16部互连的Catalyst 3550-12T、 Catalyst 2950、Catalyst 3550XL、Catalyst 2900XL和Catalyst 1900交换机, 并且在同一个配线室中不受位置因素的影响。 基于GBIC的千兆位以太网端口使用户可以选择1000BaseSX、1000BaseLX/LH、1000BaseZX、 1000BaseT或者Cisco GigaStack堆叠GBIC,以满足他们的连接需要。 命令交换机冗余允许客户指定一个备份命令交换机,在主命令交换机发生故障时来担负起集群管理功能。 简单的界面可完成第三层功能的配置任务。 ● 集成的Cisco IOS交换解决方案 Cisco组群管理协议(CGMP)服务器功能使交换机可以充当CGMP路由器, 这样保证了在硬件中支持CGMP客户机交换机和IGMP探听。 通过快速以太通道实现的高达16 Gbps的集中带宽,可以增强容错能力并可提供交换机到路由器和单个服务器之间的更高速度的集中带宽。 每个端口的广播、组播和单播风暴控制能力可预防有故障的终端工作站破坏系统的总体性能。 支持IOS命令行接口(CLI),可为用户提供所有Cisco路由器和Cisco桌面交换机的通用用户接口和命令集。 Cisco发现协议(CDP)可使CiscoWorks网络管理工作站在网络拓朴中自动发现交换机。 可以使用标准802.1Q标记或Cisco ISL VLAN体系结构从任意端口创建VLAN主干。 每台交换机支持1005个VLAN,128个生成树实例。 Cisco虚拟主干协议(VTP)支持跨所有交换机的动态VLAN和动态主干配置。 动态主干协议(DTP)使跨交换机所有端口的动态主干配置成为可能。 端口汇聚协议(PAgP)可以自动创建快速以太通道或千兆位以太通道组,使之可以连接所有的交换机、路由器或服务器。 支持高达2025字节的最大传输单元(MTU)。 ● 超级管理能力 基于Web的内置CMS软件通过一种标准的浏览器如Netscape Navigator或 Microsoft Internet Explorer提供了便于使用的Web管理界面。 简单网络管理协议(SNMP)和Telnet接口可提供综合的带内管理能力,同时, 基于命令行接口(CLI)的管理控制台可提供详尽的带外管理能力。 以每个端口和每个交换机为基础的CiscoWorks Windows网络管理软件能够提供有效的管理能力, 可为Cisco路由器、交换机和集线器提供通用的管理界面。 得到Cisco质量策略管理器(QPM)解决方案的大力支持。 远程监视(RMON)软件代理程序支持四种RMON组(历史、统计、告警、事件),增强了流量管理、监视和分析能力。 通过使用SwitchProbe分析仪(SPAN)端口支持所有9种RMON组, 其中分析仪端口的使用可以保证从单个网络分析仪或RMON探测程序对单个端口、一组端口或整个交换机的流量进行监视。 域名服务(DNS)利用用户定义的设备名称进行IP地址解析。 小文件传输协议(TFTP)减少了管理软件的成本,这些软件可由一个集中的位置进行下载升级。 交换机集群软件升级使网络管理员可以通过一条CLI命令或通过易用的CMS界面升级多达16台互连交换机中的系统软件。 网络定时协议(NTP)为Intranet内的所有交换机提供了一个精确和稳定的时间标准。 每个端口配备的端口状态、全双工/半双工、10/100/1000BaseT多功能LED指示,同显示系统、 RPS和带宽利用率的交换机级LED一起,组成了综合和方便的可视化管理系统。 VTP修剪限制了VTP主干上的广播。当VTP修剪功能有效时,广播流仅限于在到达目标设备所需要的主干链路上流动。 ● 安全和冗余 支持IEEE 802.1x(计划将来使用)。 支持实现路由器冗余的HSRP。 IEEE 802.1D 生成树协议对冗余主干连接和无环路网络的支持简化了网络配置过程,提高了容错能力。 Cisco快速上行链路/快速主干技术保证了快速的故障切换时间,使网络的综合性能更加稳定和可靠。 跨堆叠快速上行链路(CSUF)技术通过跨交换机堆叠使用GigaStack GBICs实现快速生成树汇聚(小于2秒) 进一步提高了冗余和网络弹性。 冗余堆叠连接支持一个堆叠中顶部和底部交换机的冗余环路连接。 生成树根保护(STRG)可预防边缘设备脱离网络管理员的控制,成为一个STP根结点。 桥接协议数据单元(BPDU)保护可以防止设备接收生成树协议的BPDU。 数据层访问控制列表可以防止非授权的数据流。 用户选择的地址学习模式简化了配置,增强了安全性。 支持可选的Cisco冗余电源系统300(RPS300),配有最多可达6个单元的内置备份电源, 提高了容错能力和网络正常工作时间。 控制台访问的多级安全性可以防止未授权的用户修改交换机配置。 支持TACACS+验证对交换机的集中控制,防止未授权的用户更改配置。 专用VLAN边缘为交换机的端口间提供安全性和隔离性,同时保证语音流量从进入点通过虚拟通道直接传输到汇集设备, 而不会被定位到其它无关端口。 本地代理ARP与专用VLAN边缘配合工作,可以最大化地减少广播,保证最大的可用带宽。 1.1.3特征参数 基本参数 设备类型 快速以太网交换机 交换方式 存储-转发 交换容量(Gbps) 24 网络标准 IEEE 802.1x,10BaseT、100BaseTX和1000BastT端口上的IEEE,802.3x全双工,IEEE 802.1D生成树协议,IEEE 802.1p CoS优先级,IEEE 802.1Q VLAN,IEEE 802.3 10BaseT规范,IEEE 802.3u 100BaseTX规范,IEEE 802.3ab 1000BaseT规范,IEEE 802.3z 1000BaseX规范,1000BaseX(GBIC) 端口 端口类型 1000BaseX,10/100/1000Base-T 端口数 12 模块化插槽数 0 其它 堆叠支持 固定式/堆叠式 支持全双工 是 网管支持 SNMP管理信息库(MIB)II,SNMP MIB扩展,桥接MIB(RFC 1493) 电力规格 额定电压(V) 220 额定功率(W) 190 环境参数 工作温度(℃) 0 – 50 工作湿度 10% - 85% 存储温度(℃) -20 – 65 存储湿度 5% - 90% 外观参数 长度(mm) 445 宽度(mm) 404 高度(mm) 67 重量(Kg) 7.2 部门交换机:Quidway LS-3050 产品简介 随着Internet的高速发展,人们对通信的需求已从传统的电话、传真、电报等低速业务逐渐向高速的Internet接入、可视电话、视频点播等宽带业务领域延伸。用户对上网速率的需求也越来越高,以太网接入因其成本低、使用简单、速度高而倍受市场的关注。面对迅猛发展的宽带网络建设需求,华为公司根据不同的客户类型需求,推出了Quidway? 系列以太网交换机。Quidway? S3050以太网交换机就是其中的一款L2层线速产品,具备大端口密度、高性价比、易安装等特点,可广泛应用于Internet宽带接入组网、提供组播服务功能组网(支持组播音、视频服务及视频点播等服务)、企业网和园区网组网等领域。 Quidway S3050以太网交换机硬件特性如下: 采用44mm高的盒式设备,支持19英寸机架安装,可不依赖于其他设备独立运行;提供固定的48个10Base-T/100Base-TX的自适应端口、1个Console口及2个扩展槽位(可选用千兆、百兆光/电接口模块,可选模块与100系列其他型号交换机的模块兼容)。 产品特点 ● 二层软件特性体现如下: 支持STP协议; 支持符合IEEE 802.1Q标准的VLAN; 支持PVLAN; 支持GARP/GVRP/GMRP; 支持VTP; 支持组播协议:IGMP snooping; 支持端口汇聚; 支持端口广播风暴抑制; 支持集群管理。 ● 提供下列网络安全特性: 终端访问用户安全机制; 包过滤; 802.1X认证; 可控组播功能。 ● 具备强大的QOS能力: 通过对ACL的引用来完成QoS流分类规则的定义,支持基于二层、三层、四层信息作为匹配依据的复杂流分类; 提供了两种各具特色的队列调度算法,严格优先级(Strict-Priority Queue,简称PQ)、加权轮循(Weighted Round Robin,简称WRR)调度算法和Delay bounded WRR调度算法; 支持端口流控的功能; 支持带宽控制功能,确保进入交换机的特定业务流一个最小的带宽,即使在网络拥塞时,也能满足一定的丢包、时延及时延抖动等QoS需求。 ● 具有完备的网络管理能力: 支持CLI、TELNET、SNMP、HGMP(华为组管理协议),同时支持两大网络管理平台:Quidview和Imanager N2000。 特征参数 S3050 系统规格表 基本参数 设备类型 快速以太网交换机 外形尺寸: (宽×高×深) 436×44×360(mm) 重量 6kg 端口 固定端口: 48个10/100M以太网口 1个Console口 扩展槽位数量: 2个 扩展接口模块种类 1端口1000Base-SX模块 1端口1000Base-LX模块 1端口1000Base-T模块 1端口100Base-FX单模模块 1端口100Base-FX多模模块 1端口1000Base-ZX长距模块(单模70km) 1端口1000Base-LX GL中距模块(单模40km) 堆叠模块 网线类型 10Base-T 3/4/5类非屏蔽双绞线(支持100m) 5类屏蔽双绞线(支持100m) 1000Base-T/100Base-TX 5类双绞线(支持100m) 100Base-FX单模/多模 9/125μm单模光纤(支持15km) 62.5/125μm多模光纤(支持2km) 1000Base-LX 9/125μm单模光纤(支持10km) 62.5/125μm多模光纤(支持550m) 50/125μm多模光纤(支持550m) 1000Base-SX 62.5/125μm多模光纤(支持220m) 50/125μm多模光纤(支持500m) 1000Base-ZX长距模块(单模70km) 9/125μm单模光纤,传输距离70km 1000Base-LX GL中距模块(单模40km) 9/125μm 模光纤,传输距离40km 电力规格 输入电压 AC:90V~264V 50/60Hz DC:-75V~-36V 功耗 : 55W 环境参数 长期工作环境相对湿度 : 40%~65%,不结露 短期工作环境温度 0~55℃ 长期工作环境温度 5~40℃ 短期工作环境相对湿度: 10%~90%,不结露 其它 参数 线速二层交换 所有百兆端口支持线速转发 交换容量为18.5Gbit/s 包转发率10.1Mpps 交换模式 存储转发模式(Store and Forward) VLAN 支持符合IEEE 802.1Q标准的VLAN(Virtual Local Area Network,虚拟局域网),最多支持256个VLAN 支持基于端口的VLAN 支持GVRP(GARP VLAN Registration Protocol,GARP VLAN注册协议) 支持VTP(VLAN Trunk Protocol,VLAN干道链路协议) 组播 GMRP GMRP(GARP Multicast Registration Protocol,GARP组播注册协议) IGMP(Internet Group Management Protocol,因特网组管理协议) Snooping STP /RSTP 支持生成树协议及快速生成树协议,符合IEEE 802.1D及IEEE 802.1w标准 端口汇聚 最大支持6组百兆端口聚合,每组最多包含8个百兆端口 支持2个上行端口的聚合 广播风暴抑制 所有端口上支持基于带宽百分比的广播风暴抑制 镜像 支持基于端口的镜像 支持基于流分类的镜像 MAC地址表 地址自学习 IEEE 802.1D标准 最多支持8K个MAC地址 流控 支持IEEE 802.3x 流控(全双工) 支持Back-pressure based
网络工程 机房设备采购投标书(共121页)(2024年修订版).docx
下载提示

1.本文档仅提供部分内容试读;

2.支付并下载文件,享受无限制查看;

3.本网站所提供的标准文本仅供个人学习、研究之用,未经授权,严禁复制、发行、汇编、翻译或网络传播等,侵权必究;

4.左侧添加客服微信获取帮助;

5.本文为word版本,可以直接复制编辑使用。


这个人很懒,什么都没留下
未认证用户 查看用户
该文档于 上传
推荐文档
×
精品标书制作
百人专家团队
擅长领域:
工程标 服务标 采购标
16852
已服务主
2892
中标量
1765
平台标师
扫码添加客服
客服二维码
咨询热线:192 3288 5147
公众号
微信客服
客服