文库 服务类投标方案 咨询服务

横琴粤澳深度合作区商事服务局关于2025年合作区执委会政务信息化项目管理第三方综合技术咨询服务的采购项目.docx

DOCX   1475页   下载949   2025-07-02   浏览129   收藏33   点赞844   评分-   1011521字   228.00

AI慧写标书

十分钟千页标书高效生成

温馨提示:当前文档最多只能预览 15 页,若文档总页数超出了 15 页,请下载原文档以浏览全部内容。
横琴粤澳深度合作区商事服务局关于2025年合作区执委会政务信息化项目管理第三方综合技术咨询服务的采购项目.docx 第1页
横琴粤澳深度合作区商事服务局关于2025年合作区执委会政务信息化项目管理第三方综合技术咨询服务的采购项目.docx 第2页
横琴粤澳深度合作区商事服务局关于2025年合作区执委会政务信息化项目管理第三方综合技术咨询服务的采购项目.docx 第3页
横琴粤澳深度合作区商事服务局关于2025年合作区执委会政务信息化项目管理第三方综合技术咨询服务的采购项目.docx 第4页
横琴粤澳深度合作区商事服务局关于2025年合作区执委会政务信息化项目管理第三方综合技术咨询服务的采购项目.docx 第5页
横琴粤澳深度合作区商事服务局关于2025年合作区执委会政务信息化项目管理第三方综合技术咨询服务的采购项目.docx 第6页
横琴粤澳深度合作区商事服务局关于2025年合作区执委会政务信息化项目管理第三方综合技术咨询服务的采购项目.docx 第7页
横琴粤澳深度合作区商事服务局关于2025年合作区执委会政务信息化项目管理第三方综合技术咨询服务的采购项目.docx 第8页
横琴粤澳深度合作区商事服务局关于2025年合作区执委会政务信息化项目管理第三方综合技术咨询服务的采购项目.docx 第9页
横琴粤澳深度合作区商事服务局关于2025年合作区执委会政务信息化项目管理第三方综合技术咨询服务的采购项目.docx 第10页
横琴粤澳深度合作区商事服务局关于2025年合作区执委会政务信息化项目管理第三方综合技术咨询服务的采购项目.docx 第11页
横琴粤澳深度合作区商事服务局关于2025年合作区执委会政务信息化项目管理第三方综合技术咨询服务的采购项目.docx 第12页
横琴粤澳深度合作区商事服务局关于2025年合作区执委会政务信息化项目管理第三方综合技术咨询服务的采购项目.docx 第13页
横琴粤澳深度合作区商事服务局关于2025年合作区执委会政务信息化项目管理第三方综合技术咨询服务的采购项目.docx 第14页
横琴粤澳深度合作区商事服务局关于2025年合作区执委会政务信息化项目管理第三方综合技术咨询服务的采购项目.docx 第15页
剩余1460页未读, 下载浏览全部

开通会员, 优惠多多

6重权益等你来

首次半价下载
折扣特惠
上传高收益
特权文档
AI慧写优惠
专属客服
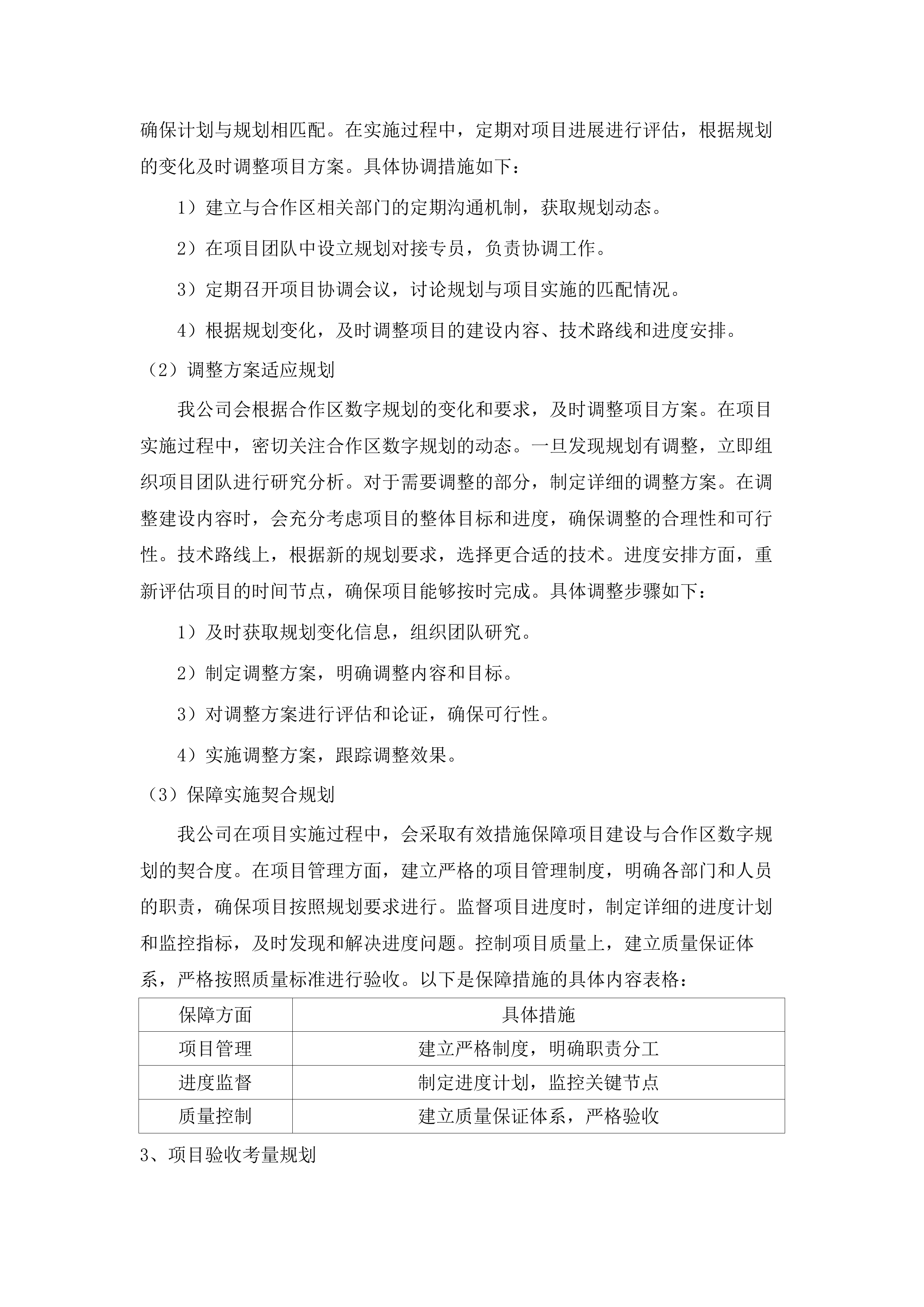
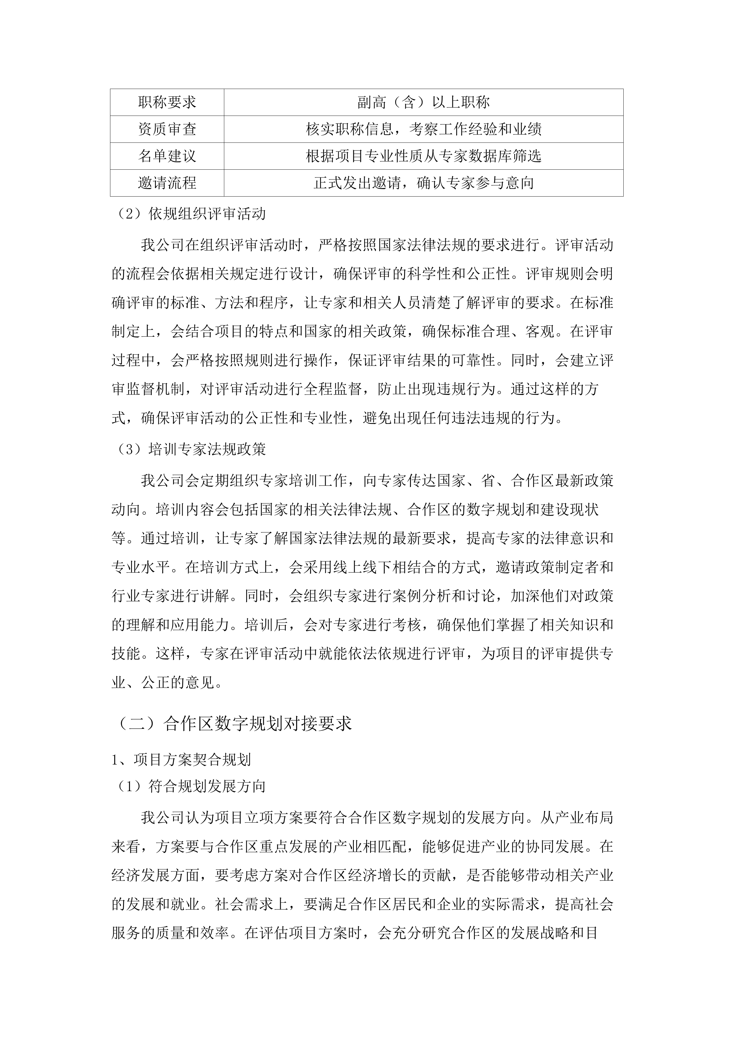
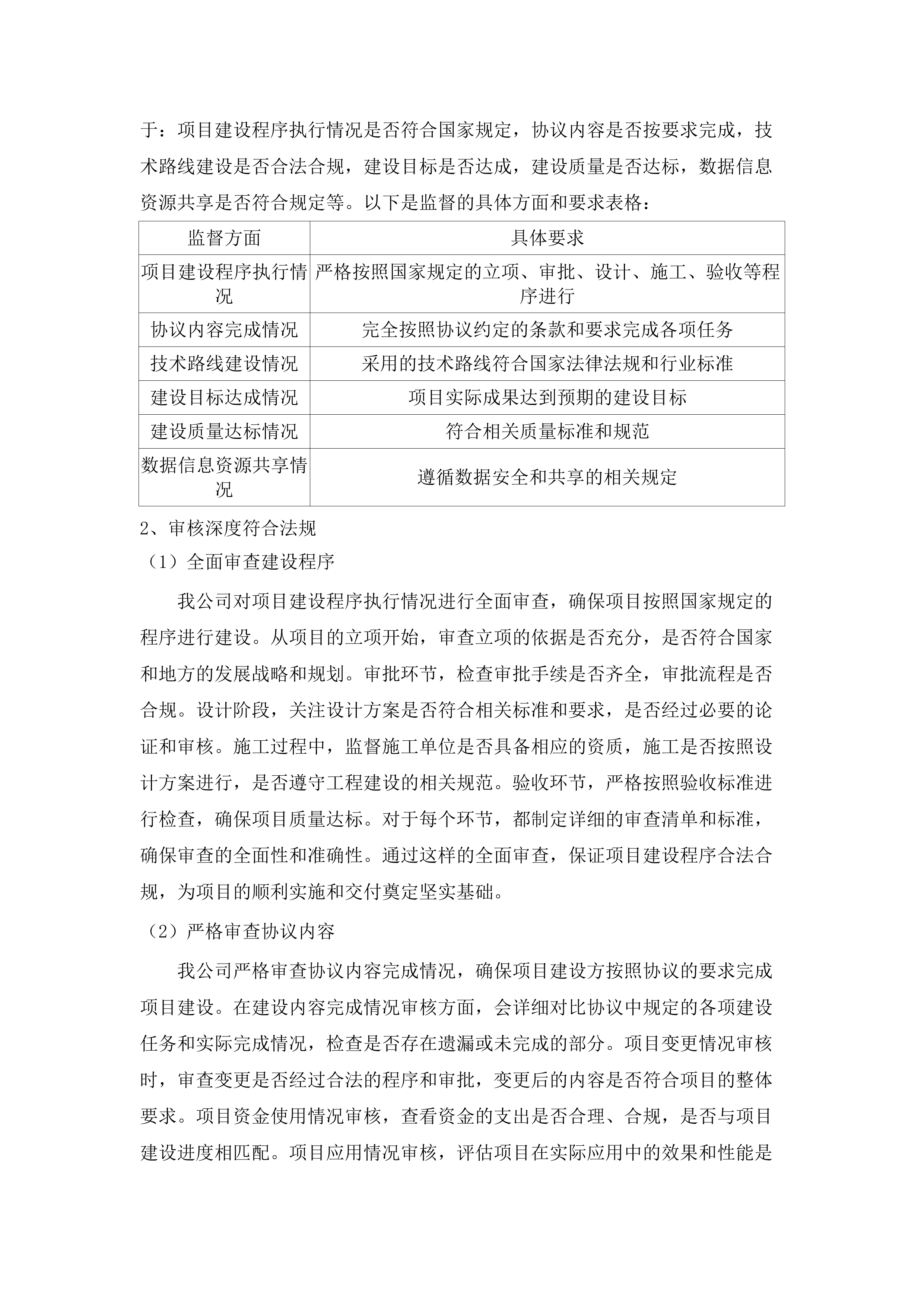
横琴粤澳深度合作区商事服务局关于2025年合作区执委会政务信息化项目管理第三方综合技术咨询服务的采购项目 第一章 项目需求的理解与建议 8 第一节 项目需求分析 8 一、 政务信息化项目管理要求解读 8 二、 核心功能需求梳理 22 三、 非功能性需求分析 44 四、 服务范围边界确认 60 五、 需求响应机制设计 75 六、 立项方案评估标准 93 第二节 重点难点分析与解决办法 113 一、 信息系统重复建设防控 113 二、 全生命周期管理方案 132 三、 预算动态管控机制 145 四、 专家评审质量保障 159 五、 技术路线适配性分析 174 六、 验收标准统一化建设 187 第三节 风险分析与防范措施 197 一、 政策合规性风险应对 197 二、 资金绩效风险控制 208 三、 团队稳定性保障 224 四、 结算超预算预防 244 五、 数据安全风险处置 263 六、 第三方协作风险规避 278 第四节 服务内容优化建议 292 一、 知识库系统建设方案 292 二、 标准化管理制度设计 305 三、 技术能力提升培训 325 四、 验收前审查强化 348 五、 咨询服务质量监控 360 六、 跨期项目衔接管理 379 第五节 项目目标量化规划 401 一、 全流程服务质量标准 401 二、 造价评估精度控制 414 三、 专家评审效能指标 425 四、 验收质量达标体系 439 五、 知识转移成果量化 451 六、 团队服务能力基准 466 第二章 项目服务方案 470 第一节 项目服务要求 470 一、 项目立项方案协助初审 470 二、 项目验收前符合性审查 482 三、 响应时间承诺保障 494 第二节 项目服务内容 505 一、 政务信息化立项评估 505 二、 履约验收监督评价 519 三、 专家评审组织管理 529 四、 造价合理性评估 540 五、 全流程管理咨询 551 六、 实施过程管理咨询 564 七、 管理制度建设咨询 571 八、 前沿政策解读服务 587 九、 保密责任管理 597 十、 结算管理规范 609 第三节 服务团队制度 619 一、 项目负责人资质 619 二、 一线服务人员配置 621 三、 二线服务人员配置 632 四、 劳动合同管理 634 五、 人员更换机制 636 六、 安全责任管理 648 七、 工作纪律要求 657 八、 驻点服务保障 667 第四节 服务流程设计 683 一、 服务响应机制 684 二、 评审时限管理 698 三、 资料归档规范 707 四、 报告出具标准 720 五、 进度汇报制度 729 六、 知识库建设 741 七、 质量追溯体系 749 八、 变更审核流程 765 九、 培训服务实施 776 十、 临时工作响应 794 第五节 防止重复建设措施 802 一、 立项必要性审核 802 二、 数据资源共享评估 813 三、 信息共享机制 824 四、 技术路线审查 839 五、 变更审核联动 850 六、 知识库应用 862 七、 标准规范建设 872 八、 绩效评价机制 884 九、 预警系统建设 895 第六节 其他咨询服务方案 907 一、 管理制度体系建设 907 二、 标准规范编制 924 三、 专题培训服务 932 四、 前沿技术分析 941 五、 临时工作响应 949 六、 系统优化建议 958 七、 文档规范管理 969 八、 质量保障体系 978 第三章 项目质量保障方案 994 第一节 服务质量控制措施 994 一、 立项评审质量标准 994 二、 造价评估监督机制 1008 三、 验收审查质量保障 1020 四、 变更审核控制措施 1028 五、 经验知识库建设 1036 六、 制度建设咨询标准 1047 七、 技术培训质量控制 1059 八、 文档移交管理规范 1070 第二节 项目进度保证措施 1081 一、 项目时间计划表 1081 二、 目标考核机制 1091 三、 负责人责任制 1099 四、 服务响应机制 1110 五、 技术支持配置方案 1121 六、 团队稳定性保障 1130 七、 分包管理流程 1138 八、 紧急预案机制 1144 第三节 项目监管措施 1155 一、 服务过程记录机制 1155 二、 内部质量抽查制度 1165 三、 第三方监督评估 1180 四、 客户反馈系统 1189 五、 人员动态考核 1203 六、 保密监管体系 1213 七、 履约评价标准 1223 八、 风险预警机制 1232 第四节 项目监管运作流程 1239 一、 全生命周期监管 1239 二、 标准作业流程 1251 三、 资料移交规范 1261 四、 异常处理程序 1271 五、 质量分析会议 1278 六、 结算审核流程 1289 七、 团队管理规范 1299 八、 保密管理流程 1307 第四章 项目紧急事件处理预案 1318 第一节 紧急情况类别预测 1318 一、 服务响应延迟风险预测 1318 二、 核心技术人员缺位预案 1328 三、 信息安全事故预警机制 1337 四、 自然灾害应急响应体系 1347 第二节 紧急情况报告机制 1357 一、 异常情况快速上报流程 1358 二、 事件分级评估标准 1367 三、 管理层决策响应机制 1377 四、 采购方通报制度 1392 第三节 应急人员调配机制 1397 一、 二线技术团队建设方案 1397 二、 关键岗位AB角制度 1409 三、 行业专家资源池构建 1417 四、 应急演练实施方案 1424 第四节 应急处置措施 1435 一、 服务中断应急方案 1435 二、 人员替换执行标准 1447 三、 信息安全事件处置 1457 四、 自然灾害应对策略 1467 项目需求的理解与建议 项目需求分析 政务信息化项目管理要求解读 国家法律法规合规性审查 审核依据合法合规 依据法律全面审查 我公司以国家法律法规为全面审查的基础,对项目立项方案的各个方面进行细致审核。从方案的合法性来看,会深入探究其是否与现行法律法规存在冲突,确保方案的制定和实施有坚实的法律支撑。在合规性方面,严格审查方案是否遵循行业规范和相关政策要求。合理性上,考量方案在实际操作中的可行性和效益性。通过这样全面的审查,避免方案出现任何违法违规的情况,保障项目能够在合法合规的轨道上顺利推进。同时,会建立完善的审查档案,记录审查过程和结果,以备后续查询和追溯。对于审查中发现的问题,及时与相关方沟通,提出整改建议,并跟踪整改情况,确保问题得到妥善解决。 确保方案合法制定 在审核过程中,我公司严格确保项目立项方案的制定是在合法的前提下进行的。对方案的设计环节,会审查其是否依据合法的需求和目标进行规划,设计思路是否符合法律法规和行业标准。在实施阶段,监督是否按照合法的程序和流程进行操作,确保资源的合理配置和使用。验收环节则检查是否依据合法的标准和要求进行评估,保证项目成果的质量和合法性。对于方案的各个环节,都建立严格的审查机制,确保每个环节都符合国家法律法规的要求。同时,会对参与方案制定的人员进行法律培训,提高他们的法律意识和合规能力,从源头上保障方案的合法性。 实施过程合法合规 我公司不仅要审查方案的制定,还要关注方案的实施过程是否合法合规。在项目实施过程中,严格监督项目的执行情况。为确保监督的有效性,会制定详细的监督计划,明确监督的内容、方法和频率。具体监督内容包括但不限于:项目建设程序执行情况是否符合国家规定,协议内容是否按要求完成,技术路线建设是否合法合规,建设目标是否达成,建设质量是否达标,数据信息资源共享是否符合规定等。以下是监督的具体方面和要求表格: 监督方面 具体要求 项目建设程序执行情况 严格按照国家规定的立项、审批、设计、施工、验收等程序进行 协议内容完成情况 完全按照协议约定的条款和要求完成各项任务 技术路线建设情况 采用的技术路线符合国家法律法规和行业标准 建设目标达成情况 项目实际成果达到预期的建设目标 建设质量达标情况 符合相关质量标准和规范 数据信息资源共享情况 遵循数据安全和共享的相关规定 审核深度符合法规 全面审查建设程序 我公司对项目建设程序执行情况进行全面审查,确保项目按照国家规定的程序进行建设。从项目的立项开始,审查立项的依据是否充分,是否符合国家和地方的发展战略和规划。审批环节,检查审批手续是否齐全,审批流程是否合规。设计阶段,关注设计方案是否符合相关标准和要求,是否经过必要的论证和审核。施工过程中,监督施工单位是否具备相应的资质,施工是否按照设计方案进行,是否遵守工程建设的相关规范。验收环节,严格按照验收标准进行检查,确保项目质量达标。对于每个环节,都制定详细的审查清单和标准,确保审查的全面性和准确性。通过这样的全面审查,保证项目建设程序合法合规,为项目的顺利实施和交付奠定坚实基础。 严格审查协议内容 我公司严格审查协议内容完成情况,确保项目建设方按照协议的要求完成项目建设。在建设内容完成情况审核方面,会详细对比协议中规定的各项建设任务和实际完成情况,检查是否存在遗漏或未完成的部分。项目变更情况审核时,审查变更是否经过合法的程序和审批,变更后的内容是否符合项目的整体要求。项目资金使用情况审核,查看资金的支出是否合理、合规,是否与项目建设进度相匹配。项目应用情况审核,评估项目在实际应用中的效果和性能是否达到协议要求。项目相关文档情况审核,检查项目文档的完整性、准确性和规范性。具体审核要点如下: 1)建设内容完成情况审核:依据协议明确各项建设任务,实地考察和资料审查相结合,确保任务无遗漏。 2)项目变更情况审核:审查变更申请、审批文件,确保变更合法合规。 3)项目资金使用情况审核:核对资金支出明细,与预算和进度对比,保证资金合理使用。 4)项目应用情况审核:通过实际测试和用户反馈,评估项目应用效果。 5)项目相关文档情况审核:检查文档格式、内容完整性和准确性。 深入审查技术路线 我公司深入审查技术路线建设情况,确保项目采用的技术路线符合国家法律法规的要求。在技术方案方面,会评估其是否具有创新性和可行性,是否能够满足项目的实际需求。技术标准上,检查是否遵循国家和行业的相关标准,保证技术的规范性和兼容性。技术选型时,考虑其成熟度、稳定性和安全性,避免使用存在风险的技术。以下是技术路线审查的具体方面和要求表格: 审查方面 具体要求 技术方案 具有创新性和可行性,满足项目实际需求 技术标准 遵循国家和行业相关标准 技术选型 成熟、稳定、安全,无风险隐患 评审活动依法依规 依法邀请评审专家 我公司严格按照国家法律法规的要求邀请副高(含)以上职称的专家参与评审。在邀请专家时,会对专家的职称、资质、经验等进行严格审查。首先,通过官方渠道核实专家的职称信息,确保其真实有效。其次,考察专家在相关领域的工作经验和业绩,评估其专业能力。为保证评审的公正性,会建立专家数据库,记录专家的基本信息、评审表现等。同时,会根据项目的专业性质,从数据库中筛选合适的专家,并提出专家名单建议。以下是邀请专家的具体要求和流程表格: 要求/流程 具体内容 职称要求 副高(含)以上职称 资质审查 核实职称信息,考察工作经验和业绩 名单建议 根据项目专业性质从专家数据库筛选 邀请流程 正式发出邀请,确认专家参与意向 依规组织评审活动 我公司在组织评审活动时,严格按照国家法律法规的要求进行。评审活动的流程会依据相关规定进行设计,确保评审的科学性和公正性。评审规则会明确评审的标准、方法和程序,让专家和相关人员清楚了解评审的要求。在标准制定上,会结合项目的特点和国家的相关政策,确保标准合理、客观。在评审过程中,会严格按照规则进行操作,保证评审结果的可靠性。同时,会建立评审监督机制,对评审活动进行全程监督,防止出现违规行为。通过这样的方式,确保评审活动的公正性和专业性,避免出现任何违法违规的行为。 培训专家法规政策 我公司会定期组织专家培训工作,向专家传达国家、省、合作区最新政策动向。培训内容会包括国家的相关法律法规、合作区的数字规划和建设现状等。通过培训,让专家了解国家法律法规的最新要求,提高专家的法律意识和专业水平。在培训方式上,会采用线上线下相结合的方式,邀请政策制定者和行业专家进行讲解。同时,会组织专家进行案例分析和讨论,加深他们对政策的理解和应用能力。培训后,会对专家进行考核,确保他们掌握了相关知识和技能。这样,专家在评审活动中就能依法依规进行评审,为项目的评审提供专业、公正的意见。 合作区数字规划对接要求 项目方案契合规划 符合规划发展方向 我公司认为项目立项方案要符合合作区数字规划的发展方向。从产业布局来看,方案要与合作区重点发展的产业相匹配,能够促进产业的协同发展。在经济发展方面,要考虑方案对合作区经济增长的贡献,是否能够带动相关产业的发展和就业。社会需求上,要满足合作区居民和企业的实际需求,提高社会服务的质量和效率。在评估项目方案时,会充分研究合作区的发展战略和目标,将方案与规划进行细致对比。对于不符合规划发展方向的部分,会及时提出调整建议,确保项目的建设能够为合作区的数字发展做出贡献。同时,会建立与合作区相关部门的沟通机制,及时了解规划的动态变化,以便对方案进行适时调整。 融入规划战略目标 我公司将项目建设融入合作区数字规划的战略目标中。首先,明确合作区的战略需求,如提升数字化水平、促进信息资源共享等。然后,在项目方案设计中,将这些战略需求转化为具体的项目目标和任务。例如,通过建设信息化系统,实现政务数据的共享和协同办公,提高政府的工作效率。在评估项目方案时,会从战略层面进行考量,确保项目的建设能够与合作区的发展战略相协调。具体措施如下: 1)深入研究合作区战略目标,明确项目与之的契合点。 2)将战略目标分解为项目具体任务,确保可操作性。 3)定期评估项目进展与战略目标的一致性,及时调整。 4)加强与合作区相关部门的沟通,获取战略方向的指导。 满足规划具体要求 我公司要求项目立项方案要满足合作区数字规划的具体要求。在技术标准方面,采用符合合作区规定的先进技术,保证系统的兼容性和稳定性。数据共享上,建立完善的数据共享机制,确保数据的安全和有效利用。安全保障方面,制定严格的安全管理制度和技术措施,防范数据泄露和网络攻击。在评估项目方案时,会对照合作区的规划要求,进行详细的审查。对于不符合要求的部分,会及时提出改进方案。同时,会跟踪改进情况,确保项目的建设能够符合合作区的数字发展要求。此外,会关注规划要求的更新变化,及时调整项目方案,保持项目与规划的一致性。 项目实施对接规划 协调实施与规划 我公司在项目实施过程中,会协调项目建设与合作区数字规划的关系。为了及时了解合作区数字规划的变化和要求,会安排专人与合作区相关部门保持密切沟通。在项目实施前,对规划进行深入研究,制定详细的项目实施计划,确保计划与规划相匹配。在实施过程中,定期对项目进展进行评估,根据规划的变化及时调整项目方案。具体协调措施如下: 1)建立与合作区相关部门的定期沟通机制,获取规划动态。 2)在项目团队中设立规划对接专员,负责协调工作。 3)定期召开项目协调会议,讨论规划与项目实施的匹配情况。 4)根据规划变化,及时调整项目的建设内容、技术路线和进度安排。 调整方案适应规划 我公司会根据合作区数字规划的变化和要求,及时调整项目方案。在项目实施过程中,密切关注合作区数字规划的动态。一旦发现规划有调整,立即组织项目团队进行研究分析。对于需要调整的部分,制定详细的调整方案。在调整建设内容时,会充分考虑项目的整体目标和进度,确保调整的合理性和可行性。技术路线上,根据新的规划要求,选择更合适的技术。进度安排方面,重新评估项目的时间节点,确保项目能够按时完成。具体调整步骤如下: 1)及时获取规划变化信息,组织团队研究。 2)制定调整方案,明确调整内容和目标。 3)对调整方案进行评估和论证,确保可行性。 4)实施调整方案,跟踪调整效果。 保障实施契合规划 我公司在项目实施过程中,会采取有效措施保障项目建设与合作区数字规划的契合度。在项目管理方面,建立严格的项目管理制度,明确各部门和人员的职责,确保项目按照规划要求进行。监督项目进度时,制定详细的进度计划和监控指标,及时发现和解决进度问题。控制项目质量上,建立质量保证体系,严格按照质量标准进行验收。以下是保障措施的具体内容表格: 保障方面 具体措施 项目管理 建立严格制度,明确职责分工 进度监督 制定进度计划,监控关键节点 质量控制 建立质量保证体系,严格验收 项目验收考量规划 审查规划符合情况 我公司在项目验收时,会审查项目是否符合合作区数字规划的要求。从建设内容上,检查项目实际完成的内容是否与规划一致,有无超出或遗漏的部分。技术路线方面,评估采用的技术是否符合规划规定的标准和方向。数据共享上,查看是否实现了规划要求的数据共享目标。对项目的建设成果进行全面评估,会制定详细的验收标准和流程。对于不符合规划要求的部分,会要求项目团队进行整改。整改完成后,再次进行验收,确保项目的建设符合合作区的数字发展要求。同时,会将验收结果形成详细的报告,为后续项目提供参考。 评估规划支持程度 我公司会评估项目建设成果对合作区数字规划的支持程度。在评估时,会从多个方面进行考量。在提升数字化水平方面,看项目是否提高了合作区的政务信息化、产业数字化等程度。在促进信息资源共享上,评估项目是否实现了数据的有效流通和利用。在推动产业发展方面,考察项目对合作区相关产业的带动作用。通过综合评估,确保项目的建设能够为合作区的数字发展做出贡献。评估过程中,会收集相关的数据和信息,进行科学分析和评价。对于支持程度不足的项目,会提出改进建议,为后续项目的建设提供指导。 确保成果契合规划 我公司确保项目建设成果与合作区数字规划相契合。在项目验收时,会严格按照规划要求对项目成果进行审查。首先,对比项目成果与规划的目标和指标,检查是否达到预期。对于不符合的部分,要求项目团队进行整改。其次,评估项目成果的可持续性和适应性,看是否能够随着规划的发展而不断优化。具体审查要点如下: 1)对比成果与规划目标,确保一致性。 2)评估成果的可持续性,适应规划发展。 3)检查成果的适应性,满足实际需求。 4)对不符合部分要求整改,跟踪整改效果。 财政资金使用绩效标准 造价评估保障绩效 评估费用构成合理 我公司对政务信息化建设项目的各类费用构成进行评估,确保费用构成的合理性。对于项目的建设成本,会详细分析各项支出的必要性和合理性,包括硬件设备采购、软件开发、人员费用等。运营成本方面,考量日常维护、能源消耗等费用是否在合理范围内。维护成本上,评估设备更新、系统升级等费用的支出情况。在分析过程中,会参考同类型项目的费用数据,进行对比分析。对于费用过高或不合理的部分,会深入调查原因,提出调整建议。通过这样的评估,确保费用的支出能够得到合理的回报,提高财政资金的使用效益。同时,会建立费用评估档案,记录评估过程和结果,为后续项目提供参考。 财政资金使用绩效标准 审查计取标准合规 我公司审查项目费用的计取标准是否合规、有效,确保计取依据的有效性。在评估项目造价时,严格按照国家标准和行业规范进行审查。对于费用计取的方法,会检查是否符合相关规定,是否公平合理。计取依据方面,核实其真实性和可靠性,确保费用的计算有坚实的基础。具体审查要点如下: 1)检查计取方法是否符合国家标准和行业规范。 2)核实计取依据的真实性和可靠性。 3)评估计取标准的公平合理性。 4)对不符合要求的计取标准提出整改建议。 保障资金合理使用 我公司通过对项目造价的评估和核定,为财政资金的合理使用提供保障。在出具方案造价核定报告时,会详细分析项目的各项费用,提出合理的建议。对于费用过高的部分,会建议优化方案,降低成本。对于可以节省的支出,会提出节约资金的措施。通过这样的方式,确保财政资金能够发挥最大价值,避免资金的浪费和滥用。同时,会建立资金使用监督机制,对项目资金的使用情况进行跟踪和监控。在项目实施过程中,及时发现和解决资金使用中存在的问题,保证资金的合理使用。对于资金使用效果好的项目,会进行总结和推广,为其他项目提供经验借鉴。 资金使用监督绩效 监督资金支出合规 我公司对项目资金的支出进行监督,确保资金使用符合预算和相关规定。在项目实施过程中,会制定详细的资金使用计划,明确各项支出的用途和金额。严格审查每一笔资金的支出情况,查看是否与计划相符。对于超出预算的支出,会要求项目团队提供合理的解释和审批文件。同时,会建立资金支出审批制度,确保每一笔支出都经过严格的审核。通过这样的监督,保证资金的使用符合项目的建设需要和相关规定,防止资金被挪用或滥用。此外,会定期对资金使用情况进行审计,发现问题及时整改。 审核资金使用效益 我公司审核项目资金的使用效益,确保资金能够发挥最大价值。在项目实施过程中,会对项目的建设成果进行评估。从经济效益方面,考量项目是否带来了收入的增加或成本的降低。社会效益上,评估项目对社会服务、公共安全等方面的贡献。在评估时,会建立科学的评估指标体系,综合考虑多个因素。对于资金使用效益不高的项目,会深入分析原因,提出改进措施。通过这样的审核,提高资金的使用效率,使财政资金能够更好地服务于项目建设和合作区的发展。同时,会将评估结果反馈给项目团队,促进他们提高资金使用效益的意识。 提高资金使用效率 我公司通过对项目资金使用情况的监督和审核,提高财政资金使用效率。在项目实施过程中,会及时发现和解决资金使用中存在的问题。例如,对于资金闲置的情况,会分析原因,采取措施加快资金的周转。对于资金浪费的现象,会严肃处理,追究相关人员的责任。为了更好地监督和审核资金使用情况,会建立以下表格: 监督审核方面 具体措施 资金闲置情况 分析原因,加快资金周转 资金浪费现象 严肃处理,追究责任 资金使用进度 对比计划,及时调整 资金使用效益 科学评估,提出改进 绩效评价衡量资金 构建评价指标体系 我公司建立科学合理的项目绩效评价指标体系,全面衡量财政资金的使用绩效。评价指标体系包括项目的建设质量、经济效益、社会效益等方面。在建设质量上,考量项目的技术水平、可靠性、稳定性等。经济效益方面,评估项目的投资回报率、成本效益比等。社会效益上,关注项目对社会发展、公共服务等方面的贡献。通过设置这些多维度的指标,能够客观、全面地反映项目的实施效果。在指标设置过程中,会充分研究项目的特点和目标,结合合作区的发展需求,确保指标的合理性和有效性。同时,会定期对指标体系进行评估和调整,使其适应项目的变化和发展。 评价资金使用效果 我公司通过绩效评价指标体系,对项目的实施效果进行评价,衡量财政资金的使用是否达到预期目标。在评价过程中,会收集项目的相关数据和信息,按照指标体系进行量化分析。对于建设质量,通过实际测试和用户反馈进行评估。经济效益上,计算投资回报率等指标。社会效益方面,通过社会调查和数据分析进行衡量。具体评价步骤如下: 1)收集项目数据和信息,确保数据的准确性和完整性。 2)按照指标体系进行量化分析,得出各项指标的得分。 3)综合各项指标得分,评价项目的实施效果。 4)分析资金使用效益和效率,找出存在的问题。 提供资金改进方向 我公司根据绩效评价结果,为后续项目的财政资金使用提供参考和改进方向。在对项目实施过程中存在的问题进行分析和总结时,会从多个方面入手。对于建设质量问题,分析是技术原因还是管理不善导致的,提出改进措施。经济效益方面,研究如何优化投资结构,提高资金回报率。社会效益上,思考如何更好地满足社会需求,提高项目的影响力。具体改进方向如下: 1)针对建设质量问题,加强技术研发和管理。 2)优化投资结构,提高资金使用效率。 3)深入了解社会需求,提高项目社会效益。 4)建立反馈机制,持续改进项目实施。 项目全生命周期管理规范 方案评审规范流程 规范方案收集环节 我公司规范项目方案的收集环节,确保方案的完整性和准确性。在收集项目方案时,会明确方案的提交要求和时间节点。提交要求包括方案的格式、内容、深度等方面。格式上,规定统一的文档格式和排版要求,使方案具有规范性。内容上,要求涵盖项目的各个方面,如建设目标、技术方案、实施计划等。深度方面,确保方案能够详细说明项目的可行性和实施步骤。时间节点上,严格规定方案提交的截止日期,逾期未提交的将视为无效。为了保证方案的质量,会在收集前对相关人员进行培训,使其了解方案的要求和重要性。同时,会建立方案审核机制,对收集到的方案进行初步审查,对于不符合要求的方案,及时通知相关人员进行修改。以下是方案收集的具体要求和流程表格: 要求/流程 具体内容 提交要求 格式规范、内容完整、深度符合要求 时间节点 明确截止日期 培训工作 对相关人员进行方案要求培训 审核机制 初步审查,不符合要求通知修改 严格初审工作流程 我公司严格按照规定的流程进行初审工作,对项目方案进行全面审查。初审过程中,从合法性、合理性、可行性等多个方面对方案进行评估。合法性上,审查方案是否符合国家法律法规和相关政策要求。合理性方面,考量方案在技术、经济、管理等方面是否合理可行。可行性上,评估方案在实际实施过程中的可操作性和成功的可能性。为了保证初审的准确性和公正性,会制定详细的初审标准和流程。初审人员会经过专业培训,具备丰富的项目经验和专业知识。在初审过程中,会记录审查过程和发现的问题,形成初审报告。对于不符合要求的方案,会提出明确的修改
横琴粤澳深度合作区商事服务局关于2025年合作区执委会政务信息化项目管理第三方综合技术咨询服务的采购项目.docx
下载提示

1.本文档仅提供部分内容试读;

2.支付并下载文件,享受无限制查看;

3.本网站所提供的标准文本仅供个人学习、研究之用,未经授权,严禁复制、发行、汇编、翻译或网络传播等,侵权必究;

4.左侧添加客服微信获取帮助;

5.本文为word版本,可以直接复制编辑使用。


这个人很懒,什么都没留下
未认证用户 查看用户
该文档于 上传
推荐文档
×
精品标书制作
百人专家团队
擅长领域:
工程标 服务标 采购标
16852
已服务主
2892
中标量
1765
平台标师
扫码添加客服
客服二维码
咨询热线:192 3288 5147
公众号
微信客服
客服