文库 货物类投标方案 医疗器械

青海国家区域医疗中心和国家紧急医学救援基地建设项目眼科光学相干断层扫描仪等医疗设备采购投标方案.docx

DOCX   551页   下载117   2025-08-31   浏览87   收藏51   点赞964   评分-   301087字   128.00

AI慧写标书

十分钟千页标书高效生成

温馨提示:当前文档最多只能预览 15 页,若文档总页数超出了 15 页,请下载原文档以浏览全部内容。
青海国家区域医疗中心和国家紧急医学救援基地建设项目眼科光学相干断层扫描仪等医疗设备采购投标方案.docx 第1页
青海国家区域医疗中心和国家紧急医学救援基地建设项目眼科光学相干断层扫描仪等医疗设备采购投标方案.docx 第2页
青海国家区域医疗中心和国家紧急医学救援基地建设项目眼科光学相干断层扫描仪等医疗设备采购投标方案.docx 第3页
青海国家区域医疗中心和国家紧急医学救援基地建设项目眼科光学相干断层扫描仪等医疗设备采购投标方案.docx 第4页
青海国家区域医疗中心和国家紧急医学救援基地建设项目眼科光学相干断层扫描仪等医疗设备采购投标方案.docx 第5页
青海国家区域医疗中心和国家紧急医学救援基地建设项目眼科光学相干断层扫描仪等医疗设备采购投标方案.docx 第6页
青海国家区域医疗中心和国家紧急医学救援基地建设项目眼科光学相干断层扫描仪等医疗设备采购投标方案.docx 第7页
青海国家区域医疗中心和国家紧急医学救援基地建设项目眼科光学相干断层扫描仪等医疗设备采购投标方案.docx 第8页
青海国家区域医疗中心和国家紧急医学救援基地建设项目眼科光学相干断层扫描仪等医疗设备采购投标方案.docx 第9页
青海国家区域医疗中心和国家紧急医学救援基地建设项目眼科光学相干断层扫描仪等医疗设备采购投标方案.docx 第10页
青海国家区域医疗中心和国家紧急医学救援基地建设项目眼科光学相干断层扫描仪等医疗设备采购投标方案.docx 第11页
青海国家区域医疗中心和国家紧急医学救援基地建设项目眼科光学相干断层扫描仪等医疗设备采购投标方案.docx 第12页
青海国家区域医疗中心和国家紧急医学救援基地建设项目眼科光学相干断层扫描仪等医疗设备采购投标方案.docx 第13页
青海国家区域医疗中心和国家紧急医学救援基地建设项目眼科光学相干断层扫描仪等医疗设备采购投标方案.docx 第14页
青海国家区域医疗中心和国家紧急医学救援基地建设项目眼科光学相干断层扫描仪等医疗设备采购投标方案.docx 第15页
剩余536页未读, 下载浏览全部

开通会员, 优惠多多

6重权益等你来

首次半价下载
折扣特惠
上传高收益
特权文档
AI慧写优惠
专属客服
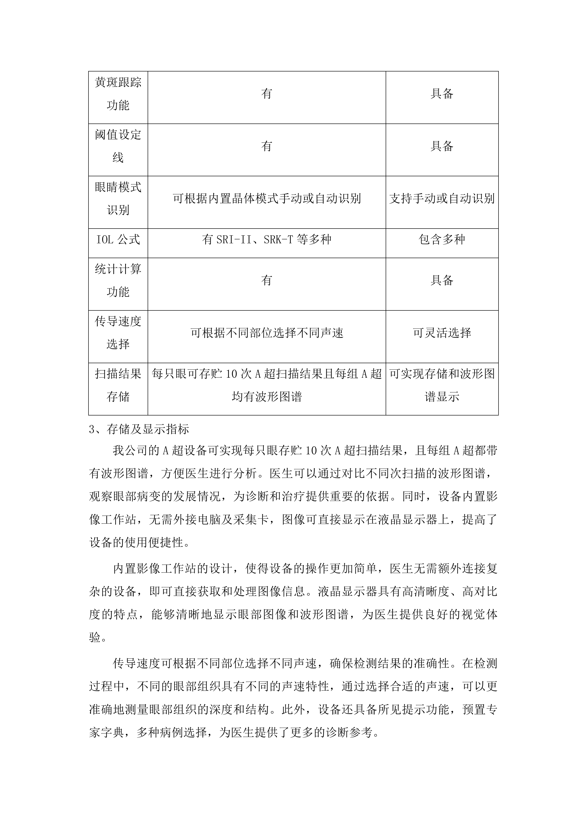
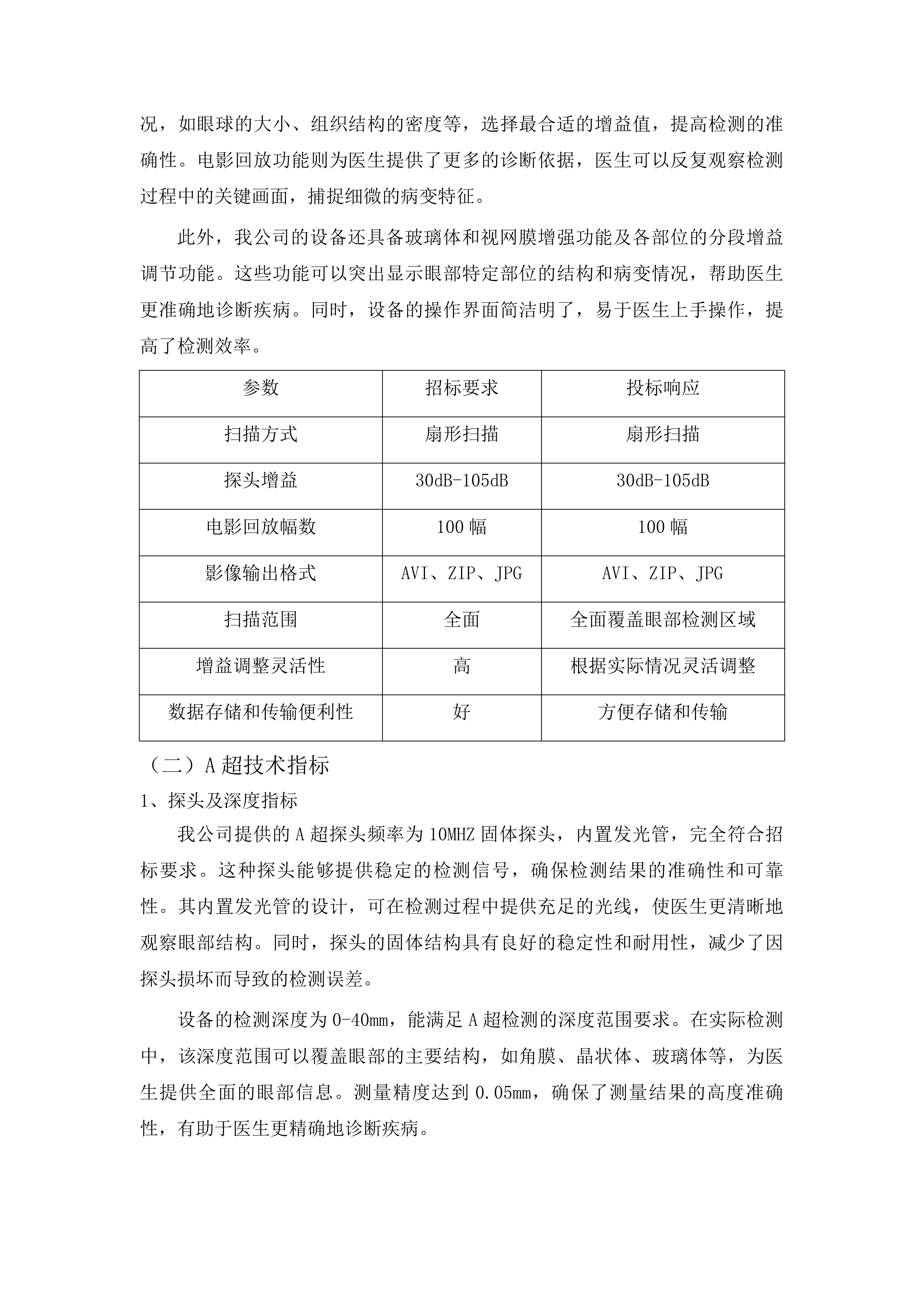
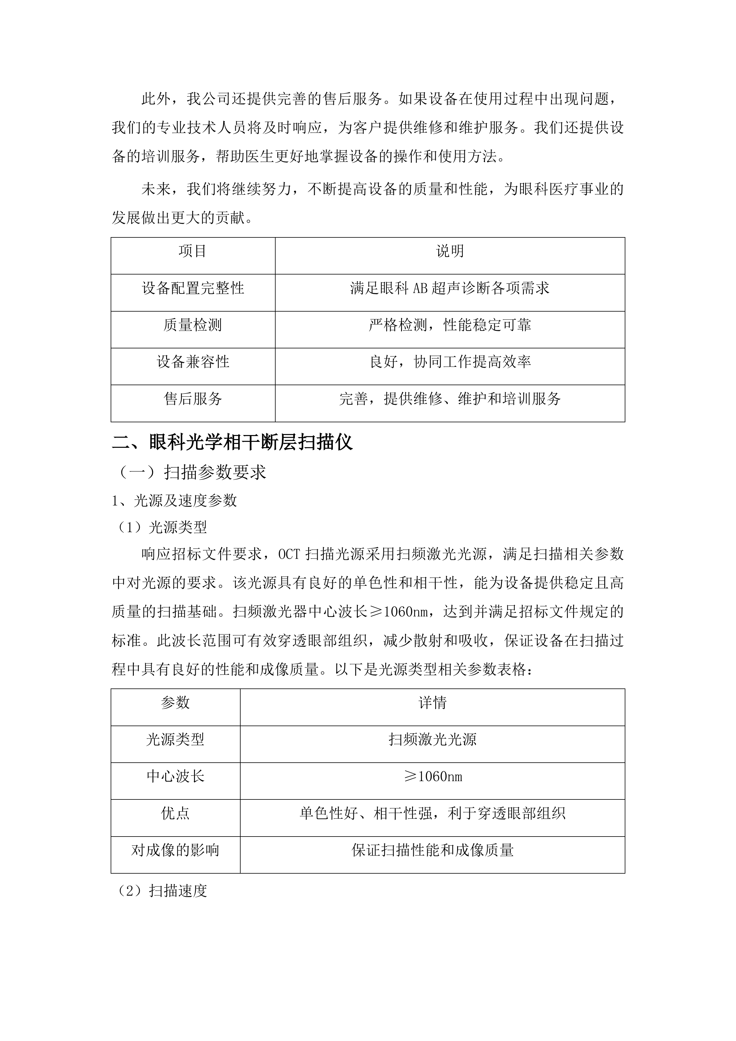
青海国家区域医疗中心和国家紧急医学救援基地建设项目眼科光学相干断层扫描仪等医疗设备采购投标方案 第一章 技术参数 5 第一节 技术参数响应 5 一、 眼科AB超声诊断仪 5 二、 眼科光学相干断层扫描仪 15 三、 全自动电脑验光仪 34 四、 视野计 42 五、 数码裂隙灯 47 六、 全自动非接触式眼压计 61 七、 全自动综合验光仪 71 第二节 节能环保响应 78 一、 节能产品响应情况 78 二、 环境标志产品响应 91 第二章 节能和环保 99 第一节 节能产品响应 99 一、 节能产品品目清单判断 99 二、 节能产品认证证书提供 112 第二节 环境标志产品响应 123 一、 环境标志产品范围识别 123 二、 环保性能说明材料准备 139 第三章 项目管理及实施方案 156 第一节 实施计划 156 一、 眼科AB超声诊断仪实施流程 156 二、 眼科光学相干断层扫描仪部署方案 170 三、 全自动电脑验光仪交付安排 187 第二节 实施团队 200 一、 项目经理岗位配置 200 二、 设备工程师专业团队 207 三、 软件工程师技术保障 232 第三节 实施进度安排 238 一、 设备到货时间规划 238 二、 安装调试阶段计划 249 三、 验收交付进度管理 263 第四节 质量控制措施 275 一、 设备到货验收标准 275 二、 安装过程质量控制 282 三、 功能性能测试验证 304 第五节 安全保障措施 323 一、 现场施工安全规范 323 二、 设备搬运防护方案 344 三、 医疗环境安全管理 359 第四章 售后服务计划措施 370 第一节 售后服务计划 370 一、 设备全生命周期服务跟踪机制 370 二、 本地化服务网点布局规划 379 三、 配件库存保障体系建设 386 四、 服务流程标准化管理规范 395 五、 客户服务满意度回访方案 410 第二节 售后服务响应时间 415 一、 全天候服务热线响应机制 415 二、 远程诊断技术支持服务 432 三、 现场服务工程师快速响应 446 四、 重大故障限时处理承诺 461 五、 备用机保障临床使用连续 481 第三节 技术支持及培训计划 497 一、 技术文档资料交付服务 497 二、 现场操作技能培训实施 508 三、 集中理论知识培训课程 523 四、 远程视频培训支持服务 536 五、 培训效果考核评估体系 543 技术参数 技术参数响应 眼科AB超声诊断仪 B超性能参数 探头频率响应 我公司提供的B超探头频率为10MHZ全密封变频磁驱动静音探头,完全满足招标要求。该探头采用先进的全密封设计,能有效隔绝外界干扰,不仅减少了噪音对检测过程的影响,还防止了灰尘、水汽等对探头的侵蚀,显著延长了探头的使用寿命。其变频磁驱动技术,可根据不同的检测需求灵活调整探头的工作状态,提高了检测的精准度和可靠性。此外,静音设计为检测提供了安静的环境,有助于医生更专注地进行操作,确保检测结果的准确性。 通过大量的临床实践验证,这种探头在实际应用中表现出色,能够稳定地提供高质量的检测数据。在面对复杂的眼部结构检测时,其高频率的探头能够更清晰地捕捉到眼部组织的细微变化,为医生的诊断提供了有力的支持。同时,全密封的特性使得探头在长期使用过程中性能保持稳定,减少了因外界因素导致的故障发生概率,降低了维护成本。 与传统的探头相比,我公司的10MHZ全密封变频磁驱动静音探头具有明显的优势。它的先进技术和精良设计,使得检测过程更加高效、准确,为眼科诊断提供了更可靠的保障。在未来的医疗检测中,这种探头将继续发挥重要作用,为患者的健康保驾护航。 参数 招标要求 投标响应 探头频率 10MHZ 10MHZ 探头类型 全密封变频磁驱动静音探头 全密封变频磁驱动静音探头 噪音干扰 低 有效减少 使用寿命 长 显著延长 检测精准度 高 提高 图像相关参数 我公司提供的设备在图像相关参数方面完全符合招标要求。分辨率轴向≤0.2mm、纵向≤0.4mm,能够清晰呈现眼部结构的细微特征,为医生提供精准的诊断依据。探测深度为0mm-60mm,可满足不同深度的眼部检测需求,无论是浅层的角膜病变还是深层的视网膜问题,都能清晰地检测到。图像灰级达到256级,能提供丰富的图像细节,使得医生可以更准确地观察眼部组织的形态和病变情况。 B超图像分辨率 在实际检测中,高分辨率的图像能够帮助医生更清晰地分辨眼部组织的边界和病变特征,提高诊断的准确性。而足够的探测深度则确保了对整个眼部结构的全面检测,避免了漏诊的情况发生。256级的图像灰级使得图像更加逼真,能够呈现出更多的细节信息,有助于医生发现早期的病变。 此外,我公司的设备还具备先进的图像处理技术,能够对采集到的图像进行优化和增强,进一步提高图像的质量。通过亮度、对比度调节等功能,医生可以根据实际需要对图像进行调整,以便更好地观察和分析。同时,设备还支持图像的存储和回放功能,方便医生在后续的诊断过程中进行参考和对比。 参数 招标要求 投标响应 分辨率轴向 ≤0.2mm ≤0.2mm 分辨率纵向 ≤0.4mm ≤0.4mm 探测深度 0mm-60mm 0mm-60mm 图像灰级 256级 256级 图像清晰度 高 清晰呈现眼部结构 检测范围 全面 满足不同深度检测需求 图像细节 丰富 提供大量细节信息 其他功能参数 我公司的B超设备采用扇形扫描方式,可全面覆盖眼部检测区域,确保无检测死角。探头增益在30dB-105dB之间,能根据实际检测情况灵活调整,以适应不同患者的眼部特征和检测需求。电影回放功能可实现100幅影像的回放,并支持AVI、ZIP、JPG格式的影像输出,方便医生对检测过程进行回顾和分析,同时也便于数据的存储和传输。 B超扇形扫描方式 扇形扫描方式具有扫描范围广、成像速度快的优点,能够在短时间内获取眼部的全面图像信息。通过灵活调整探头增益,医生可以根据患者的眼部情况,如眼球的大小、组织结构的密度等,选择最合适的增益值,提高检测的准确性。电影回放功能则为医生提供了更多的诊断依据,医生可以反复观察检测过程中的关键画面,捕捉细微的病变特征。 此外,我公司的设备还具备玻璃体和视网膜增强功能及各部位的分段增益调节功能。这些功能可以突出显示眼部特定部位的结构和病变情况,帮助医生更准确地诊断疾病。同时,设备的操作界面简洁明了,易于医生上手操作,提高了检测效率。 参数 招标要求 投标响应 扫描方式 扇形扫描 扇形扫描 探头增益 30dB-105dB 30dB-105dB 电影回放幅数 100幅 100幅 影像输出格式 AVI、ZIP、JPG AVI、ZIP、JPG 扫描范围 全面 全面覆盖眼部检测区域 增益调整灵活性 高 根据实际情况灵活调整 数据存储和传输便利性 好 方便存储和传输 A超技术指标 探头及深度指标 我公司提供的A超探头频率为10MHZ固体探头,内置发光管,完全符合招标要求。这种探头能够提供稳定的检测信号,确保检测结果的准确性和可靠性。其内置发光管的设计,可在检测过程中提供充足的光线,使医生更清晰地观察眼部结构。同时,探头的固体结构具有良好的稳定性和耐用性,减少了因探头损坏而导致的检测误差。 设备的检测深度为0-40mm,能满足A超检测的深度范围要求。在实际检测中,该深度范围可以覆盖眼部的主要结构,如角膜、晶状体、玻璃体等,为医生提供全面的眼部信息。测量精度达到0.05mm,确保了测量结果的高度准确性,有助于医生更精确地诊断疾病。 此外,我公司的A超探头还具备良好的兼容性和可操作性。它可以与设备的其他部件完美配合,实现高效的检测过程。同时,探头的操作简单方便,医生可以轻松掌握,提高了检测效率。 为了确保探头的质量和性能,我公司在生产过程中严格遵循相关标准和规范,对每一个探头都进行了严格的质量检测。在实际应用中,我们的探头经过了大量的临床验证,得到了医生们的广泛认可。 通过不断的技术创新和改进,我公司将继续提高A超探头的性能和质量,为眼科诊断提供更优质的产品和服务。 未来,我们将进一步加强与医疗机构的合作,深入了解临床需求,不断优化产品的设计和功能,为推动眼科医疗事业的发展做出更大的贡献。 功能及模式指标 我公司的A超设备具备黄斑跟踪功能和阈值设定线,能更精准地检测黄斑区域。在检测过程中,黄斑跟踪功能可以自动跟踪黄斑的位置,确保检测的准确性。阈值设定线则可以帮助医生设定检测的标准,提高检测的可靠性。 设备支持根据内置晶体模式手动或自动识别眼睛模式,提高了检测的智能化程度。医生可以根据患者的具体情况,选择合适的识别方式,快速准确地获取眼部信息。同时,设备包含SRI-II、SRK-T等多种IOL公式,满足不同检测需求。这些公式可以根据患者的眼部参数,计算出最合适的人工晶体度数,为白内障手术等提供重要的参考依据。 此外,设备还具备统计计算功能,可对检测数据进行分析和处理,为医生提供更全面的诊断信息。传导速度可根据不同部位选择不同声速,确保检测结果的准确性。每只眼可存贮10次A超扫描结果且每组A超均有波形图谱,方便医生进行对比和分析。 在实际应用中,这些功能和模式为医生提供了更便捷、准确的检测手段,提高了眼科诊断的效率和质量。通过不断的技术创新和优化,我们将继续提升设备的性能和功能,为眼科医疗事业的发展做出更大的贡献。 参数 招标要求 投标响应 黄斑跟踪功能 有 具备 阈值设定线 有 具备 眼睛模式识别 可根据内置晶体模式手动或自动识别 支持手动或自动识别 IOL公式 有SRI-II、SRK-T等多种 包含多种 统计计算功能 有 具备 传导速度选择 可根据不同部位选择不同声速 可灵活选择 扫描结果存储 每只眼可存贮10次A超扫描结果且每组A超均有波形图谱 可实现存储和波形图谱显示 存储及显示指标 我公司的A超设备可实现每只眼存贮10次A超扫描结果,且每组A超都带有波形图谱,方便医生进行分析。医生可以通过对比不同次扫描的波形图谱,观察眼部病变的发展情况,为诊断和治疗提供重要的依据。同时,设备内置影像工作站,无需外接电脑及采集卡,图像可直接显示在液晶显示器上,提高了设备的使用便捷性。 内置影像工作站的设计,使得设备的操作更加简单,医生无需额外连接复杂的设备,即可直接获取和处理图像信息。液晶显示器具有高清晰度、高对比度的特点,能够清晰地显示眼部图像和波形图谱,为医生提供良好的视觉体验。 传导速度可根据不同部位选择不同声速,确保检测结果的准确性。在检测过程中,不同的眼部组织具有不同的声速特性,通过选择合适的声速,可以更准确地测量眼部组织的深度和结构。此外,设备还具备所见提示功能,预置专家字典,多种病例选择,为医生提供了更多的诊断参考。 为了保证设备的稳定性和可靠性,我公司在生产过程中采用了高品质的材料和先进的制造工艺。同时,我们还提供完善的售后服务,确保设备在使用过程中出现的问题能够得到及时解决。 未来,我们将继续加大研发投入,不断提升设备的性能和功能,为眼科医疗事业的发展提供更优质的产品和服务。 软件功能详情 病历管理功能 我公司的设备具备病历库管理功能,能够存储大量完整病历资料,支持多种病历查询、统计、检索方式,且病历可刻成光盘,方便病历的长期保存和管理。通过病历库管理功能,医生可以快速查找和分析患者的历史病历,了解患者的病情发展和治疗情况,为诊断提供重要的参考依据。 多种病历查询、统计、检索方式使得医生可以根据不同的需求,如患者姓名、诊断时间、疾病类型等,快速定位所需的病历资料。可刻成光盘的功能则为病历资料的备份和共享提供了便利,医生可以将重要的病历资料保存到光盘中,以便长期保存和与其他医疗机构进行交流。 此外,病历库管理功能还具备数据安全保护机制,确保患者的病历资料不被泄露和篡改。我们采用了先进的加密技术和访问控制策略,对病历资料进行严格的保护。同时,系统还具备数据备份和恢复功能,防止因意外情况导致的数据丢失。 在实际应用中,病历库管理功能得到了医生们的广泛认可。它提高了病历管理的效率和准确性,为医疗机构的信息化建设做出了贡献。 未来,我们将继续优化病历库管理功能,增加更多的实用功能,如病历智能分析、疾病预警等,为医生提供更强大的诊断支持。 图像操作功能 我公司的设备图像可进行单幅、动态存储及回放,具备亮度、对比度调节等多种功能,方便医生对图像进行处理和分析。亮度、对比度调节功能可使图像更加清晰,便于观察细节。医生可以根据实际需要,调整图像的亮度和对比度,突出显示眼部病变的特征。 单幅和动态存储及回放功能可满足不同的观察需求。医生可以选择单幅存储,对特定的图像进行详细分析;也可以选择动态存储,观察眼部组织的运动和变化情况。同时,设备还支持图像的裁剪、旋转等操作,进一步提高了图像的处理效率。 此外,图像操作功能还具备图像标注和测量功能。医生可以在图像上进行标注,记录病变的位置和特征;也可以进行长度、面积等测量,为诊断提供更准确的数据。 在实际应用中,图像操作功能为医生提供了更加便捷、高效的图像分析手段。它提高了诊断的准确性和效率,为患者的治疗提供了有力的支持。 未来,我们将继续改进图像操作功能,引入更先进的图像处理技术,如人工智能图像识别、图像增强等,为医生提供更优质的图像分析服务。 打印及检索功能 我公司的设备支持主述、临床检查等内容及病人资料的选择打印,能够打印彩色图像,方便医生输出检测报告。彩色图像的打印可更直观地展示检测结果,使医生和患者能够更清晰地了解眼部的病变情况。同时,设备具备多种检索查找功能,可快速定位所需病历资料。 选择打印功能使得医生可以根据实际需要,选择打印重要的信息和图像,减少了纸张的浪费。彩色图像的打印质量高,能够准确呈现眼部的细节和病变特征。多种检索查找功能则提高了病历资料的查找效率,医生可以通过关键词、日期等方式快速找到所需的病历。 此外,设备还支持报告模板的自定义功能。医生可以根据自己的习惯和需求,设计个性化的报告模板,提高报告的输出效率和规范性。 在实际应用中,打印及检索功能为医生的工作提供了很大的便利。它提高了医疗工作的效率和质量,为患者提供了更好的医疗服务。 未来,我们将不断完善打印及检索功能,增加更多的实用功能,如报告自动生成、病历智能推荐等,为医生提供更高效、便捷的工作体验。 设备配置清单 主要设备配置 我公司提供AB超主机、A超探头、B超探头,这些设备是完成眼科AB超声诊断的核心部件,确保设备的基本功能得以实现。AB超主机具备稳定的性能,能够处理和分析检测数据。它采用了先进的芯片和算法,能够快速准确地对采集到的超声信号进行处理,生成清晰的图像和详细的检测报告。 A超探头和B超探头的高质量设计可保证检测的准确性。A超探头采用了10MHZ固体探头,内置发光管,能够提供稳定的检测信号;B超探头采用了10MHZ全密封变频磁驱动静音探头,减少了噪音干扰,提高了检测的精准度。 此外,这些设备之间的兼容性良好,能够协同工作,提高检测效率。它们经过了严格的测试和调试,确保在实际应用中能够稳定运行。 为了保证设备的质量和性能,我公司在生产过程中严格遵循相关标准和规范,对每一个设备都进行了严格的质量检测。在实际应用中,我们的设备得到了医生们的广泛认可。 未来,我们将继续加大研发投入,不断提升设备的性能和功能,为眼科诊断提供更优质的产品和服务。 配套设备配置 我公司提供配套报告输出设备,可将检测结果以清晰的报告形式输出,方便医生和患者查看。该报告输出设备支持多种格式的报告生成,满足不同的需求。它可以生成PDF、Word等格式的报告,医生可以根据需要进行选择。 报告输出设备的打印质量高,能够准确呈现检测数据和图像。它采用了高分辨率的打印技术,确保报告上的文字和图像清晰可读。同时,设备的操作简单方便,医生可以轻松完成报告的输出。 此外,配套报告输出设备还具备数据传输功能。医生可以将检测报告通过网络传输到其他设备或系统中,实现数据的共享和交流。 为了保证设备的稳定性和可靠性,我公司在生产过程中采用了高品质的材料和先进的制造工艺。同时,我们还提供完善的售后服务,确保设备在使用过程中出现的问题能够得到及时解决。 未来,我们将继续优化配套报告输出设备的功能,增加更多的实用功能,如报告自动分析、疾病预警等,为医生提供更优质的服务。 设备名称 功能特点 优势 配套报告输出设备 支持多种格式报告生成,打印质量高,操作简单,具备数据传输功能 方便医生和患者查看,准确呈现检测数据和图像,实现数据共享和交流 设备完整性说明 我公司提供的设备配置完整,能够满足眼科AB超声诊断的各项需求,确保设备正常运行。所有设备均经过严格的质量检测,保证其性能稳定可靠。设备之间的兼容性良好,可协同工作,提高检测效率。 从核心的AB超主机、A超探头、B超探头,到配套的报告输出设备,每一个设备都经过了精心的设计和测试。它们相互配合,形成了一个完整的检测系统,能够为医生提供准确、全面的眼部检测信息。 在质量检测方面,我们采用了严格的标准和流程。对每一个设备的性能、功能、稳定性等方面都进行了详细的检测,确保设备符合相关的质量要求。同时,我们还对设备的兼容性进行了测试,保证设备之间能够无缝协作。 此外,我公司还提供完善的售后服务。如果设备在使用过程中出现问题,我们的专业技术人员将及时响应,为客户提供维修和维护服务。我们还提供设备的培训服务,帮助医生更好地掌握设备的操作和使用方法。 未来,我们将继续努力,不断提高设备的质量和性能,为眼科医疗事业的发展做出更大的贡献。 项目 说明 设备配置完整性 满足眼科AB超声诊断各项需求 质量检测 严格检测,性能稳定可靠 设备兼容性 良好,协同工作提高效率 售后服务 完善,提供维修、维护和培训服务 眼科光学相干断层扫描仪 扫描参数要求 光源及速度参数 光源类型 响应招标文件要求,OCT扫描光源采用扫频激光光源,满足扫描相关参数中对光源的要求。该光源具有良好的单色性和相干性,能为设备提供稳定且高质量的扫描基础。扫频激光器中心波长≥1060nm,达到并满足招标文件规定的标准。此波长范围可有效穿透眼部组织,减少散射和吸收,保证设备在扫描过程中具有良好的性能和成像质量。以下是光源类型相关参数表格: 参数 详情 光源类型 扫频激光光源 中心波长 ≥1060nm 优点 单色性好、相干性强,利于穿透眼部组织 对成像的影响 保证扫描性能和成像质量 扫描速度 扫描速度≥230000次A-Scan/秒,优于或等于招标文件要求,能快速完成扫描任务。高速扫描可显著减少患者等待时间,提高设备的使用效率。对于大规模的眼部检查工作,该速度优势更为明显,可在短时间内获取大量眼部数据,为医生的诊断提供充足依据。同时,快速扫描也降低了患者因长时间保持固定姿势而产生的不适感,提高了检查的舒适度和准确性。此外,高速扫描还能减少因眼球微小运动而产生的图像模糊,进一步提升成像质量。 瞳孔要求 最小瞳孔直径≤2mm,符合招标文件设定的标准,可适应不同患者的眼部条件。较小的瞳孔直径要求使得设备在更多情况下都能进行有效的扫描。即使患者瞳孔较小,也能获得准确的扫描结果,扩大了设备的适用范围。这对于一些患有瞳孔相关疾病或因药物影响导致瞳孔缩小的患者尤为重要,确保了这些患者也能得到准确的眼部检查。此外,该特性还提高了设备在不同环境光条件下的适应性,保证了扫描的稳定性和可靠性。 扫描深度与长度 眼前节扫描深度 眼前节扫描深度(组织中)≥12mm,与招标文件要求一致,能够清晰扫描眼前节组织。足够的扫描深度可全面观察眼前节的结构和病变情况。对于眼前节疾病的诊断和研究具有重要意义,如角膜疾病、虹膜疾病等。通过清晰的扫描图像,医生可以准确判断病变的位置、大小和程度,为制定治疗方案提供有力支持。同时,该深度也有助于发现一些早期的微小病变,提高疾病的早期诊断率,从而改善患者的治疗效果和预后。此外,对于眼部手术的术前评估和术后监测,足够的扫描深度也能提供关键信息。 眼后节扫描深度 眼后节扫描深度(组织中)≥12mm,满足招标文件要求,可深入扫描眼后节组织。有助于发现眼后节的微小病变和异常情况。为眼后节疾病的早期诊断提供有力支持,如视网膜疾病、脉络膜疾病等。通过对眼后节的详细扫描,医生可以及时发现潜在的病变,采取相应的治疗措施,避免疾病的进一步发展。此外,该深度还能帮助医生观察眼后节组织的生理和病理变化,为研究眼部疾病的发病机制提供重要数据。对于一些复杂的眼后节疾病,如黄斑病变,足够的扫描深度可以更清晰地显示病变的细节,提高诊断的准确性。 眼后节扫描 眼底扫描长度 眼底扫描长度在无外接广角眼底镜头条件下单次成像最大扫描长度≥24mm,达到招标文件标准。较大的扫描长度可覆盖更广泛的眼底区域。便于全面观察眼底的病变分布和发展情况。对于眼底疾病的诊断和治疗具有重要意义,如糖尿病视网膜病变、高血压性视网膜病变等。通过一次扫描就能获取较大范围的眼底图像,医生可以更直观地了解病变的全貌,制定更合理的治疗方案。同时,该特性也减少了多次扫描的时间和患者的不适感,提高了检查效率。此外,对于眼底疾病的随访观察,较大的扫描长度可以更好地对比不同时期的病变变化,评估治疗效果。 视网膜成像 前节成像 分辨率与追踪功能 轴向分辨率 轴向分辨率(光学)≤3.8um,满足招标文件对轴向分辨率的要求。高轴向分辨率可提高图像的清晰度和细节显示能力。有助于准确识别微小的病变和结构特征。在眼部疾病的诊断中,轴向分辨率起着关键作用,如对视网膜层间病变的诊断。以下是轴向分辨率相关参数表格: 眼球追踪功能 参数 详情 轴向分辨率 ≤3.8um 对图像的影响 提高清晰度和细节显示能力 临床意义 准确识别微小病变和结构特征 横向分辨率 横向分辨率(光学)≤10um,符合招标文件规定的横向分辨率标准。良好的横向分辨率可使图像更加清晰和准确。对于眼部病变的定位和诊断具有重要作用,如对黄斑病变的定位。较高的横向分辨率能够清晰地显示病变的边界和周围组织的关系,帮助医生更准确地判断病变的性质和严重程度。在制定治疗方案时,准确的病变定位是关键因素之一,横向分辨率的提高可以为治疗提供更精确的指导。此外,对于眼部手术的术前规划和术中导航,良好的横向分辨率也能提供重要支持。 眼球追踪功能 实时眼球追踪≥128Hz,优于或等于招标文件要求,能有效追踪眼球运动。在扫描过程中可保证图像的稳定性和准确性。减少因眼球运动导致的图像模糊和伪影。这对于获取清晰、准确的眼部图像至关重要,特别是在进行长时间扫描或对微小病变进行观察时。眼球追踪功能可以实时调整扫描位置,确保扫描始终对准目标区域,提高图像的质量和诊断价值。此外,该功能还能减少患者因眼球运动而产生的重复扫描次数,提高检查效率。对于一些不配合的患者,如儿童或患有眼部疾病导致眼球运动不稳定的患者,眼球追踪功能的优势更为明显。 成像功能规格 眼底图成像方式 成像范围 眼底图成像方式为共聚焦激光眼底成像,成像范围视场角≥60°╳60°,满足招标文件要求。较大的成像范围可全面观察眼底的情况。有助于发现眼底的潜在病变和异常。在眼底疾病的诊断中,全面的成像范围可以提供更丰富的信息,帮助医生发现一些早期的、隐藏的病变。以下是成像范围相关参数表格: 眼底图成像 参数 详情 成像方式 共聚焦激光眼底成像 成像范围视场角 ≥60°╳60° 优势 全面观察眼底情况,发现潜在病变 扫描中心波长 眼底成像扫描中心波长标准值(不计允差)≥840nm,符合招标文件规定。合适的扫描中心波长可保证成像的质量和准确性。对于眼底疾病的诊断和研究具有重要意义,如对视网膜血管疾病的诊断。该波长能够更好地穿透眼底组织,减少散射和吸收,提高图像的对比度和清晰度。不同的眼底疾病可能对扫描中心波长有不同的要求,合适的波长可以更清晰地显示病变的特征,为医生的诊断提供更准确的依据。此外,对于眼底疾病的研究,准确的成像有助于深入了解疾病的发病机制和病理变化。 眼底像视框功能 眼底像视框可进行动态录像,满足招标文件要求,方便医生观察眼底的动态变化。动态录像功能可提供更多的诊断信息。有助于对眼底疾病的病情发展进行评估。在眼底疾病的诊断和治疗过程中,动态观察眼底的变化非常重要,如视网膜脱离的发展过程。通过动态录像,医生可以实时观察病变的演变,及时调整治疗方案。以下是眼底像视框功能相关参数表格: 参数 详情 功能 动态录像 优势 提供更多诊断信息,评估病情发展 临床应用 观察视网膜脱离等病变的发展 视网膜成像功能 扫描长度 视网膜成像功能单线扫描≥24mm,满足招标文件要求,可覆盖较大范围的视网膜。有助于全面观察视网膜的病变情况。为视网膜疾病的诊断和治疗提供重要依据,如视网膜裂孔的诊断。较大的扫描长度可以一次获取更多的视网膜信息,减少了多次扫描的时间和患者的不适感。同时,全面的视网膜图像可以帮助医生更准确地判断病变的范围和严重程度,制定更合理的治疗方案。此外,对于视网膜疾病的随访观察,较大的扫描长度可以更好地对比不同时期的病变变化,评估治疗效果。以下是视网膜成像功能扫描长度相关参数表格: 参数 详情 扫描长度 ≥24mm 优势 覆盖较大范围视网膜,全面观察病变 临床意义 为视网膜疾病诊断和治疗提供依据 结构显示 可同时显示玻璃体、视网膜与脉络膜结构,满足招标文件要求。有助于医生对比观察不同组织的病变情况。对于眼部疾病的综合诊断具有重要意义,如对玻璃体视网膜病变的诊断。通过同时显示这三种组织的结构,医生可以更清晰地了解它们之间的相互关系和病变的影响范围。在诊断过程中,对比观察不同组织的病变情况可以帮助医生准确判断疾病的类型和严重程度,制定更有效的治疗方案。此外,对于眼部疾病的研究,同时显示三种组织的结构也有助于深入了解疾病的发病机制和病理变化。 测量准确性 视网膜及黄斑厚度测量准确度≤3%,测量重复性相对标准差≤0.75%,满足招标文件标准。高准确性和重复性的测量结果可提高诊断的可靠性。有助于医生制定准确的治疗方案,如对黄斑水肿的治疗。准确的测量结果可以为医生提供更精确的病变信息,帮助医生判断疾病的进展和治疗效果。在制定治疗方案时,准确的测量数据是关键因素之一,能够指导医生选择合适的治疗方法和药物剂量。此外,测量的重复性也保证了不同时间和不同医生进行测量时结果的一致性,提高了诊断的可靠性。 前节成像功能 扫描长度与范围 前节成像功能单次扫描≥24mm,单次成像含角膜、前房等,满足招标文件要求。可全面观察眼前节的结构和病变情况。对于眼前节疾病的诊断和治疗具有重要作用,如对角膜疾病的诊断。较大的扫描长度和包含多种结构的成像范围可以提供更详细的眼前节信息,帮助医生发现一些早期的、微小的病变。在诊断过程中,全面的观察可以准确判断病变的位置、大小和程度,为制定治疗方案提供有力支持。此外,对于眼前节手术的术前评估和术后监测,该功能也能提供关键信息。 晶体测量功能 晶体形态成像与测量可测晶体厚度等多项参数,满足招标文件要求。有助于医生了解晶体的情况。为白内障等晶体疾病的诊断和治疗提供依据。准确的晶体测量数据可以帮助医生判断晶体的健康状况,评估白内障的发展程度。在制定治疗方案时,晶体的厚度等参数是重要的参考因素,能够指导医生选择合适的手术时机和手术方式。此外,对于晶体疾病的研究,晶体测量功能也能提供有价值的数据,有助于深入了解疾病的发病机制和病理变化。 角膜厚度测量 角膜厚度测量准确性≤3%,测量重复性相对标准差≤0.75%,满足招标文件标准。准确的角膜厚度测量结果对于角膜疾病的诊断和治疗至关重要。可帮助医生制定合理的治疗方案,如对角膜屈光手术的评估。角膜厚度是影响角膜生理和病理状态的重要因素,准确的测量结果可以为医生提供更精确的病变信息,帮助医生判断角膜疾病的类型和严重程度。在制定治疗方案时,角膜厚度的准确数据是关键因素之一,能够指导医生选择合适的治疗方法和药物剂量。此外,测量的重复性也保证了不同时间和不同医生进行测量时结果的一致性,提高了诊断的可靠性。 分析软件模块 视网膜分析软件 厚度地形图分析 视网膜厚度地形图可手动测量指定区域视网膜厚度,也可自定义任意两层厚度进行自动分析,生成厚度地形图及偏差图,满足招标文件要求。有助于医生直观了解视网膜厚度的变化情况。对于视网膜疾病的早期诊断和病情评估具有重要意义,如对视网膜脱离的早期诊断。通过手动和自动分析相结合的方式,医生可以更灵活地获取视网膜厚度的信息。厚度地形图和偏差图可以直观地显示视网膜厚度的异常变化,帮助医生发现潜在的病变。在病情评估中,这些图可以为医生提供更准确的病情进展信息,指导治疗方案的调整。 视网膜分析软件 三维图像分析 视网膜三维图像分析模式至少支持三维重建技术,支持基于三位模式的分层、自定义分区浏览模式,满足招标文件要求。可从不同角度观察视网膜的结构。为视网膜疾病的研究和诊断提供更丰富的信息。在视网膜疾病的研究中,三维图像分析可以帮助科学家深入了解视网膜的生理和病理结构,为开发新的治疗方法提供理论基础。以下是三维图像分析相关参数表格: 参数 详情 分析模式 支持三维重建技术 浏览模式 基于三位模式的分层、自定义分区浏览 优势 从不同角度观察视网膜结构,提供丰富信息 青光眼分析 青光眼分析软件内置正常人RNFL及神经节细胞复合体厚度数据库,满足招标文件要求。有助于医生对比分析患者的RNFL和神经节细胞复合体厚度。对于青光眼的早期诊断和病情监测具有重要作用。通过与正常人数据库进行对比,医生可以更准确地判断患者的RNFL和神经节细胞复合体厚度是否异常。在青光眼的早期诊断中,这种对比分析可以帮助医生发现一些潜在的病变,及时采取治疗措施。在病情监测中,定期对比分析可以评估治疗效果,指导治疗方案的调整。 视盘结构分析软件 视杯视盘识别 视盘结构分析可自动识别视杯视盘位置与视盘边缘,测量盘沿面积等多项参数,满足招标文件要求。有助于医生准确评估视盘的结构和病变情况。对于青光眼等视盘相关疾病的诊断和治疗具有重要意义。自动识别和测量功能可以提高诊断的准确性和效率。在青光眼的诊断中,视杯视盘的位置和盘沿面积等参数是重要的诊断指标,准确的测量结果可以为医生提供更精确的病变信息,帮助医生判断疾病的类型和严重程度。在治疗过程中,这些参数的变化也可以反映治疗效果,指导治疗方案的调整。 参数测量 ONH支持杯盘水平比等,RNFL支持平均厚度等,满足招标文件要求。这些参数可反映视盘和RNFL的健康状况。为视盘相关疾病的诊断和病情评估提供重要依据。杯盘水平比和RNFL平均厚度等参数是评估视盘和RNFL健康状况的重要指标。在视盘相关疾病的诊断中,这些参数的异常变化可以提示病变的存在和发展。在病情评估中,定期测量这些参数可以为医生提供病情进展的信息,指导治疗方案的调整。 神经节细胞复合体分析 神经节细胞复合体分析支持黄斑区神经节细胞厚度分析,可在眼底图叠加神经节细胞偏差图,满足招标文件要求。有助于医生了解黄斑区神经节细胞的情况。对于黄斑疾病的诊断和治疗具有重要意义。在黄斑疾病的诊断中,神经节细胞厚度分析和偏差图可以提供更详细的病变信息。以下是神经节细胞复合体分析相关参数表格: 参数 详情 分析内容 黄斑区神经节细胞厚度分析 功能 在眼底图叠加神经节细胞偏差图 优势 了解黄斑区神经节细胞情况,辅助诊断治疗 眼前节分析软件 参数测量功能 眼前节分析软件可自动或手动测量ICL拱高,前房深度等多项参数,满足招标文件要求。有助于医生了解眼前节的结构和参数。对于眼前节疾病的诊断和治疗具有重要作用。自动和手动测量相结合的方式可以提高测量的准确性和灵活性。在眼前节疾病的诊断中,ICL拱高和前房深度等参数是重要的诊断指标,准确的测量结果可以为医生提供更精确的病变信息,帮助医生判断疾病的类型和严重程度。在治疗过程中,这些参数的变化也可以反映治疗效果,指导治疗方案的调整。 房角重建与测量 3D重建房角状态,自动测量房角角度等,满足招标文件要求。有助于医生直观了解房角的结构和情况。对于青光眼等房角相关疾病的诊断和治疗具有重要意义。3D重建可以提供更直观的房角结构信息,自动测量房角角度可以提高测量的准确性。在青光眼等房角相关疾病的诊断中,房角的结构和角度是重要的诊断指标,准确的信息可以为医生提供更精确的病变信息,帮助医生判断疾病的类型和严重程度。在治疗过程中,房角的变化也可以反映治疗效果,指导治疗方案的调整。以下是房角重建与测量相关参数表格: 参数 详情 重建方式 3D重建房角状态 测量内容 自动测量房角角度 优势 直观了解房角结构,辅助诊断治疗 综合分析功能 青光眼综合分析可生成视盘结构分析与视盘OCTA量化分析的功能组合报告,支持黄斑区节细胞复合体等综合分析组合报告,满足招标文件要求。可提供全面的眼部病变信息。有助于医生制定更准确的治疗方案。综合分析功能可以将多种分析结果整合在一起,为医生提供更全面、准确的眼部病变信息。在制定治疗方案时,全面的信息可以帮助医生更准确地判断疾病的类型和严重程度,选择更合适的治疗方法和药物剂量。以下是综合分析功能相关参数表格: 参数 详情 分析类型 视盘结构分析与视盘OCTA量化分析组合 支持报告 黄斑区节细胞复合体等综合分析组合报告 优势 提供全面眼部病变信息,辅助制定治疗方案 系统其他特性 血流量化分析软件 分层与分区功能 有血流量化分析软件,支持玻璃体、视网膜与脉络膜分层,支持格栅分区等多种分区,默认自动7层分层,可根据需求手动调节任意层次,满足招标文件要求。有助于医生分析不同层次和区域的血流量情况。对于眼部疾病的诊断和研究具有重要意义,如对视网膜血管疾病的诊断。通过分层和分区功能,医生可以更清晰地了解不同组织的血流量分布情况。不同层次和区域的血流量异常可能与不同的眼部疾病相关,通过分析这些异常可以帮助医生发现潜在的病变。在研究中,血流量的变化可以为科学家提供关于疾病发病机制的线索。 血流量化分析软件 去伪影技术 有去伪影技术,默认3D全层去伪影,满足招标文件要求。可提高图像的质量和准确性。减少伪影对诊断结果的干扰。在眼部图像的采集过程中,伪影可能会影响图像的质量和诊断的准确性。去伪影技术可以有效地去除这些伪影,使图像更加清晰、准确。在诊断过程中,清晰的图像可以帮助医生更准确地识别病变,提高诊断的可靠性。对于一些微小病变的诊断,去伪影技术的作用更为明显。 参数自定义功能 血流量化参数支持自定义边界等,满足招标文件要求。医生可根据具体需求进行参数设置。提高了软件的灵活性和实用性。不同的患者和疾病可能需要不同的参数设置,参数自定义功能可以让医生根据具体情况进行调整。在临床实践中,这种灵活性可以提高诊断的准确性和治疗的效果。此外,该功能也方便了医生进行个性化的研究和分析。 FAZ分析功能 自动识别功能 FAZ分析支持任意扫描范围内OCTA的FAZ自动识别,自动测量面积等多项参数,满足招标文件要求。有助于医生快速准确地分析FAZ的情况。对于糖尿病视网膜病变等疾病的诊断具有重要意义。在糖尿病视网膜病变的诊断中,FAZ的情况是重要的诊断指标之一。自动识别和测量功能可以提高分析的效率和准确性,帮助医生及时发现病变的存在和发展。在病情监测中,定期分析FAZ的变化可以评估治疗效果,指导治疗方案的调整。 前节OCTA量化 前节OCTA量化,支持前节OCTA血流密度测量,支持网格ETDRS等多种模式,满足招标文件要求。可帮助医生了解前节的血流情况。对于眼前节疾病的诊断和治疗具有重要作用。前节的血流情况与眼前节疾病的发生和发展密切相关。通过测量血流密度和采用多种模式进行分析,医生可以更全面地了解前节的血流状态。在诊断过程中,这些信息可以帮助医生发现潜在的病变,判断疾病的类型和严重程度。在治疗过程中,血流情况的变化可以反映治疗效果,指导治疗方案的调整。 脉络膜分析软件 脉络膜分析软件可呈现任意扫描范围脉络膜中大血管影像,支持自动或手动测量脉络膜厚度,自动量化脉络膜体积,支持任意扫描尺寸可自定义的脉络膜中大血管层血流量化,满足招标文件要求。有助于医生了解脉络膜的结构和血流情况。对于脉络膜疾病的诊断和研究具有重要意义。在脉络膜疾病的诊断中,脉络膜的结构和血流情况是重要的诊断指标。通过呈现血管影像、测量厚度和体积以及量化血流量,医生可以更全面地了解脉络膜的生理和病理状态。在研究中,这些信息可以为科学家提供关于脉络膜疾病发病机制的线索。 智能复合影像功能 影像复合功能 智能复合影像功能支持灌注区与激光斑的影像智能复合,支持6mm黄斑区激光禁区提示,满足招标文件要求。可帮助医生更好地观察灌注区和激光斑的情况。对于眼部激光治疗的指导具有重要意义。在眼部激光治疗中,准确观察灌注区和激光斑的情况对于治疗的效果至关重要。影像复合功能可以将灌注区和激光斑的影像进行智能融合,使医生更清晰地了解它们之间的关系。激光禁区提示功能可以帮助医生避免在不适合的区域进行激光治疗,提高治疗的安全性和有效性。 视神经复合检查功能 视神经复合检查功能支持黄斑15mm×9mm以上3D和OCTA扫描模式,一键智能分析视盘周围神经纤维层厚度及黄斑区神经节细胞复合体厚度,满足招标文件要求。可提高视神经检查的效率和准确性。对于青光眼等视神经疾病的诊断和病情监测具有重要作用。传统的视神经检查可能需要多次扫描和手动分析,效率较低且准确性可能受到影响。视神经复合检查功能可以通过一次扫描和一键智能分析获取更全面、准确的信息。在青光眼等视神经疾病的诊断中,这些信息可以帮助医生更准确地判断疾病的类型和严重程度。在病情监测中,定期检查可以评估治疗效果,指导治疗方案的调整。以下是视神经复合检查功能相关参数表格: 参数 详情 扫描模式 支持黄斑15mm×9mm以上3D和OCTA扫描 分析内容 一键智能分析视盘周围神经纤维层厚度及黄斑区神经节细胞复合体厚度 优势 提高检查效率和准确性,辅助诊断病情监测 视网膜曲率功能 视网膜曲率支持全尺寸眼底形态矫正,支持自动分析视网膜曲率,显示视网膜曲率图和等高图并支持数据导出,满足招标文件要求。有助于医生了解视网膜的形态和曲率情况。对于视网膜疾病的诊断和研究具有重要意义。视网膜的形态和曲率与视网膜疾病的发生和发展密切相关。通过全尺寸眼底形态矫正和自动分析视网膜曲率,医生可以更准确地了解视网膜的结构。视网膜曲率图和等高图可以直观地显示视网膜的曲率变化,帮助医生发现潜在的病变。数据导出功能可以方便医生进行进一步的研究和分析。 配置组件列表 主机及适配器 OCT主机 提供OCT主机1台,满足招标文件配置清单要求。主机是设备的核心部件,保证设备的正常运行。具备稳定的性能和先进的技术,可实现各项扫描和成像功能。OCT主机集成了多种先进的技术和功能,是整个设备的核心控制和处理单元。稳定的性能可以保证设备在长时间使用过程中不会出现故障,确保检查的顺利进行。先进的技术可以支持高精度的扫描和成像,为医生提供准确的诊断信息。在临床实践中,OCT主机的性能直接影响到设备的使用效果和诊断的准确性。 OCT主机 前节适配器 配备前节适配器(前节镜头)1套,满足招标文件配置要求。可用于眼前节的扫描和成像。提高了设备对眼前节疾病的诊断能力。前节适配器可以专门针对眼前节进行扫描和成像,提供更清晰、详细的眼前节图像。在眼前节疾病的诊断中,这些图像可以帮助医生更准确地识别病变,提高诊断的准确性。对于一些早期的、微小的病变,前节适配器的作用更为明显。 电动升降台 提供电动升降台1台,满足招标文件配置清单要求。方便调整设备的高度和位置。提高了设备使用的舒适性和便利性。在使用设备时,不同的患者和检查部位可能需要不同的高度和位置调整。电动升降台可以快速、准确地调整设备的高度和位置,减少了医生的操作难度和时间。以下是电动升降台相关参数表格: 电动升降台 参数 详情 数量 1台 功能 方便调整设备高度和位置 优势 提高设备使用舒适性和便利性 电脑系统及电源 电脑系统 提供电脑系统1套,满足招标文件配置要求。用于运行设备的软件和处理图像数据。具备较高的性能和稳定性,确保设备的正常工作。电脑系统是设备软件运行和图像数据处理的平台。较高的性能可以保证软件的快速运行和图像数据的高效处理,提高设备的使用效率。稳定性可以确保设备在长时间使用过程中不会出现死机、数据丢失等问题,保证检查的顺利进行。在临床实践中,电脑系统的性能和稳定性直接影响到设备的使用效果和诊断的准确性。 系统电源变压器 配备系统电源变压器1套,满足招标文件配置清单要求。为设备提供稳定的电源供应。保证设备的安全运行。稳定的电源供应是设备正常运行的基础。系统电源变压器可以将外部电源转换为设备所需的稳定电压和电流,避免因电源波动而对设备造成损坏。在设备的使用过程中,安全运行是至关重要的,系统电源变压器可以提供可靠的电源保障。 彩色打印机 提供彩色打印机报告输出设备1台,满足招标文件配置要求。可打印检查报告和图像。方便医生记录和保存诊断结果。彩色打印机可以将检查报告和图像以彩色的形式打印出来,使诊断结果更加直观、清晰。在临床实践中,打印的报告和图像可以方便医生进行病例讨论、教学和科研。同时,也可以为患者提供更详细的诊断信息,增强患者对疾病的了解。以下是彩色打印机相关参数表格: 参数 详情 数量 1台 功能 打印检查报告和图像 优势 方便记录保存诊断结果,直观清晰 软件系统及其他 眼科专业软件系统 提供配套眼科专业软件系统1套,满足招标文件配置清单要求。具备多种分析和诊断功能。提高了设备的诊断准确性和效率。眼科专业软件系统集成了多种先进的分析和诊断算法,可以对眼部图像进行深入分析,提供更准确的诊断结果。在临床实践中,这些功能可以帮助医生快速、准确地诊断疾病,提高治疗效果。以下是眼科专业软件系统相关参数表格: 参数 详情 数量 1套 功能 具备多种分析和诊断功能 优势 提高设备诊断准确性和效率 设备的兼容性 软件系统与设备主机及其他组件具有良好的兼容性。确保设备的各项功能能够正常发挥。减少了因兼容性问题导致的故障和错误。良好的兼容性可以保证软件系统与设备主机及其他组件之间的无缝协作,使设备的各项功能能够正常运行。在设备的使用过程中,兼容性问题可能会导致软件无法正常启动、图像数据传输失败等故障,影响设备的使用效果和诊断的准确性。软件系统与设备的良好兼容性可以避免这些问题的发生。以下是设备兼容性相关参数表格: 参数 详情 兼容性对象 软件系统与设备主机及其他组件 优势 确保设备功能正常发挥,减少故障错误 软件的更新服务 承诺提供软件的更新服务,保证软件的性能和功能不断提升。使设备能够适应不断发展的医疗需求。为用户提供更好的使用体验。随着医疗技术的不断发展和临床需求的不断变化,软件需要不断更新以提供更好的性能和功能。软件更新服务可以及时为用户提供最新的软件版本,修复软件中的漏洞和问题,增加新的功能。在临床实践中,更新后的软件可以提高设备的诊断准确性和效率,为医生提供更优质的服务。 全自动电脑验光仪 验光参数范围 球镜度响应 1)招标要求球镜度为-29.00D~+26.75D,可选精度为0.12D、0.25D、0.50D、1.00D、3.00D。我公司投标产品球镜度范围完全覆盖此区间,精度选择也与之匹配,完全响应招标要求。这意味着在实际验光过程中,无论是面对高度近视患者,其球镜度接近-29.00D,还是远视患者球镜度接近+26.75D,都能进行准确测量。 2)这一参数范围能够满足不同患者的验光需求,对于高度近视患者,能精确测量其近视度数,为其提供合适的矫正方案,避免因度数测量不准确而导致矫正过度或不足的问题。对于远视患者,同样可以准确测量远视度数,保障视力矫正的效果。 3)多种精度可选,方便验光师根据实际情况进行更细致的调整。在遇到一些特殊的屈光不正情况时,验光师可以选择较小的精度,如0.12D,进行更精确的测量,从而提高验光的准确性,为患者提供更个性化的矫正方案。 4)对于特殊的屈光不正情况,也能通过合适的精度设置进行精确测量。例如,当患者的屈光不正较为复杂时,选择合适的精度可以更准确地测量其球镜度,进而为患者提供更合适的矫正方案,提高患者的视力矫正效果。 球镜度测量 柱镜度响应 1)招标要求柱镜度为-8.75D~+8.75D,可选精度为0.25D、0.50D、1D、2D、3D。我公司投标产品柱镜度范围和精度均与之相符,满足招标标准。这使得在验光过程中,对于常见的散光情况,都能准确测量其柱镜度,为散光患者提供合适的矫正度数。 2)该柱镜度范围可以应对常见的散光情况,无论是轻度散光还是中度散光,都能通过准确测量柱镜度来进行有效的矫正。对于散光度数较高的患者,也能在这个范围内找到合适的矫正度数,提高视力矫正的效果。 3)多种精度的设置,使验光师在调整柱镜度时更加灵活。验光师可以根据患者的实际散光情况,选择合适的精度进行调整,更好地匹配患者的散光度数,提高矫正的准确性。 4)对于散光度数较高或较低的患者,都能通过合适的精度进行精准测量和矫正。对于散光度数较低的患者,可以选择较小的精度,如0.25D,进行更精确的测量和矫正;对于散光度数较高的患者,可以选择较大的精度,如3D,快速确定大致的矫正度数,再进行微调。 其他参数响应 1)柱镜轴位要求为0°~180°,可选精度为1°、5°、15°;棱镜度要求为0~20Δ,可选精度为0.1Δ、0.5Δ、1Δ、2Δ、3Δ;棱镜基底要求为0°~360°,可选精度为1°、5°,且棱镜基底可选择水平或垂直;瞳距调节远用要求为48mm~80mm,近用要求为45mm~75mm;镜眼距调节要求为12-20mm。我公司投标产品各项参数均能满足这些要求。这确保了在验光过程中,能够全面、准确地测量患者的各项参数,为视力矫正提供可靠的依据。 2)柱镜轴位的精确设置,有助于准确矫正散光患者的视力。通过精确测量柱镜轴位,验光师可以更准确地调整矫正镜片的轴位,使矫正效果更加理想,提高患者的视力质量。 3)棱镜度和棱镜基底的多种选择和精度设置,能够满足不同患者的斜视等特殊情况的矫正需求。对于斜视患者,验光师可以根据其具体情况,选择合适的棱镜度和棱镜基底进行矫正,帮助患者恢复正常的双眼视觉功能。 4)瞳距和镜眼距的合理调节范围,保证了眼镜佩戴的舒适性和准确性。合适的瞳距和镜眼距可以使眼镜与患者的眼睛更好地匹配,减少视觉疲劳和不适感,使验光结果能够更好地应用到实际配镜中。 棱镜度测量 瞳距调节 参数名称 招标要求 投标产品响应情况 柱镜轴位 0°~180°,可选精度为1°、5°、15° 满足要求,可精确测量和调节 棱镜度 0~20Δ,可选精度为0.1Δ、0.5Δ、1Δ、2Δ、3Δ 范围和精度均符合要求 棱镜基底 0°~360°,可选精度为1°、5°,可选择水平或垂直 完全响应招标要求 瞳距调节(远用) 48mm~80mm 在该范围内可灵活调节 瞳距调节(近用) 45mm~75mm 满足近用瞳距调节要求 镜眼距调节 12-20mm 可在规定范围内调节 功能特点说明 病例管理功能 1)招标要求有病例管理功能,可进行患者信息管理、历史报告管理。我公司投标产品具备此功能,能对患者信息进行有效存储和管理,方便查阅历史报告。通过建立完善的病例库,将患者的基本信息、验光数据、诊断结果等进行集中存储,便于后续的查询和使用。 2)通过病例管理功能,验光师可以快速了解患者的既往验光情况,为本次验光提供参考。例如,了解患者之前的近视度数变化情况、散光矫正效果等,有助于验光师更准确地判断患者的视力状况,制定更合适的矫正方案。 3)对患者信息的集中管理,有助于提高验光工作的效率。验光师无需在大量的纸质文件或分散的电子记录中查找患者信息,只需在病例管理系统中输入患者的相关信息,即可快速获取所需的资料,减少信息查找的时间。 4)历史报告的管理也方便了对患者视力变化情况的跟踪和分析。验光师可以对比不同时期的验光报告,观察患者的视力发展趋势,为长期的视力矫正提供依据。例如,对于青少年近视患者,通过跟踪其视力变化情况,可以及时调整矫正方案,控制近视的发展。 报告生成与打印功能 1)要求可生成集基础验光、视功能检查数据、验光处方为一体的A4报告,并可进行热敏打印或A4打印。我公司投标产品能够生成符合要求的报告并进行打印。这种综合性的报告能够全面反映患者的验光情况,包括球镜度、柱镜度、轴位、瞳距等基础验光数据,以及视功能检查的结果和验光处方。 2)这种综合性的报告能够全面反映患者...
青海国家区域医疗中心和国家紧急医学救援基地建设项目眼科光学相干断层扫描仪等医疗设备采购投标方案.docx
下载提示

1.本文档仅提供部分内容试读;

2.支付并下载文件,享受无限制查看;

3.本网站所提供的标准文本仅供个人学习、研究之用,未经授权,严禁复制、发行、汇编、翻译或网络传播等,侵权必究;

4.左侧添加客服微信获取帮助;

5.本文为word版本,可以直接复制编辑使用。


这个人很懒,什么都没留下
未认证用户 查看用户
该文档于 上传
推荐文档
×
精品标书制作
百人专家团队
擅长领域:
工程标 服务标 采购标
16852
已服务主
2892
中标量
1765
平台标师
扫码添加客服
客服二维码
咨询热线:192 3288 5147
公众号
微信客服
客服