文库 服务类投标方案 咨询服务

惠来县老旧小区改造——庆平路、南环一路、南环二路示范街区部分提升配套工程全过程造价咨询服务项目投标方案.docx

DOCX   1068页   下载144   2025-08-26   浏览90   收藏13   点赞34   评分-   613785字   228.00

AI慧写标书

十分钟千页标书高效生成

温馨提示:当前文档最多只能预览 15 页,若文档总页数超出了 15 页,请下载原文档以浏览全部内容。
惠来县老旧小区改造——庆平路、南环一路、南环二路示范街区部分提升配套工程全过程造价咨询服务项目投标方案.docx 第1页
惠来县老旧小区改造——庆平路、南环一路、南环二路示范街区部分提升配套工程全过程造价咨询服务项目投标方案.docx 第2页
惠来县老旧小区改造——庆平路、南环一路、南环二路示范街区部分提升配套工程全过程造价咨询服务项目投标方案.docx 第3页
惠来县老旧小区改造——庆平路、南环一路、南环二路示范街区部分提升配套工程全过程造价咨询服务项目投标方案.docx 第4页
惠来县老旧小区改造——庆平路、南环一路、南环二路示范街区部分提升配套工程全过程造价咨询服务项目投标方案.docx 第5页
惠来县老旧小区改造——庆平路、南环一路、南环二路示范街区部分提升配套工程全过程造价咨询服务项目投标方案.docx 第6页
惠来县老旧小区改造——庆平路、南环一路、南环二路示范街区部分提升配套工程全过程造价咨询服务项目投标方案.docx 第7页
惠来县老旧小区改造——庆平路、南环一路、南环二路示范街区部分提升配套工程全过程造价咨询服务项目投标方案.docx 第8页
惠来县老旧小区改造——庆平路、南环一路、南环二路示范街区部分提升配套工程全过程造价咨询服务项目投标方案.docx 第9页
惠来县老旧小区改造——庆平路、南环一路、南环二路示范街区部分提升配套工程全过程造价咨询服务项目投标方案.docx 第10页
惠来县老旧小区改造——庆平路、南环一路、南环二路示范街区部分提升配套工程全过程造价咨询服务项目投标方案.docx 第11页
惠来县老旧小区改造——庆平路、南环一路、南环二路示范街区部分提升配套工程全过程造价咨询服务项目投标方案.docx 第12页
惠来县老旧小区改造——庆平路、南环一路、南环二路示范街区部分提升配套工程全过程造价咨询服务项目投标方案.docx 第13页
惠来县老旧小区改造——庆平路、南环一路、南环二路示范街区部分提升配套工程全过程造价咨询服务项目投标方案.docx 第14页
惠来县老旧小区改造——庆平路、南环一路、南环二路示范街区部分提升配套工程全过程造价咨询服务项目投标方案.docx 第15页
剩余1053页未读, 下载浏览全部

开通会员, 优惠多多

6重权益等你来

首次半价下载
折扣特惠
上传高收益
特权文档
AI慧写优惠
专属客服
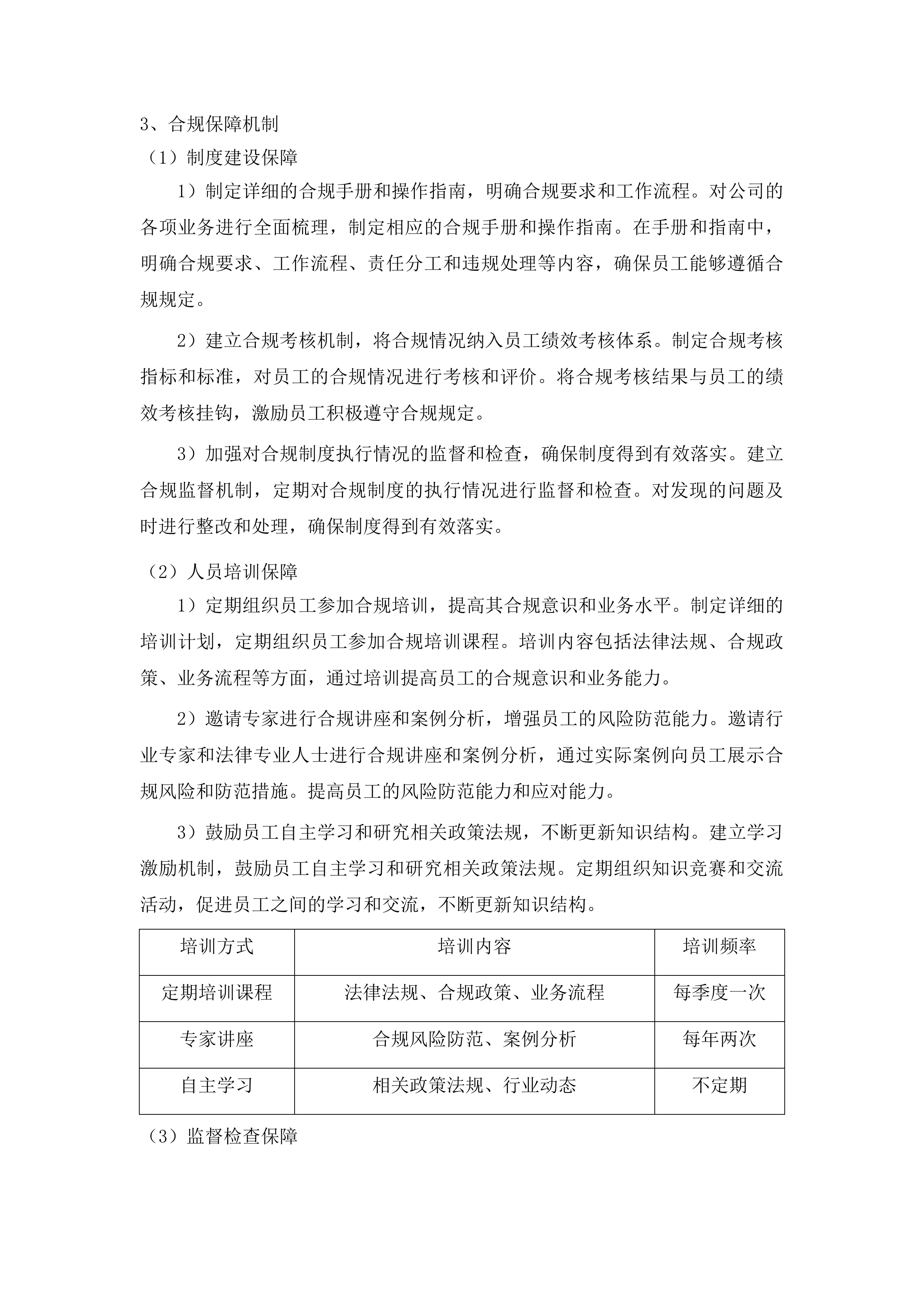
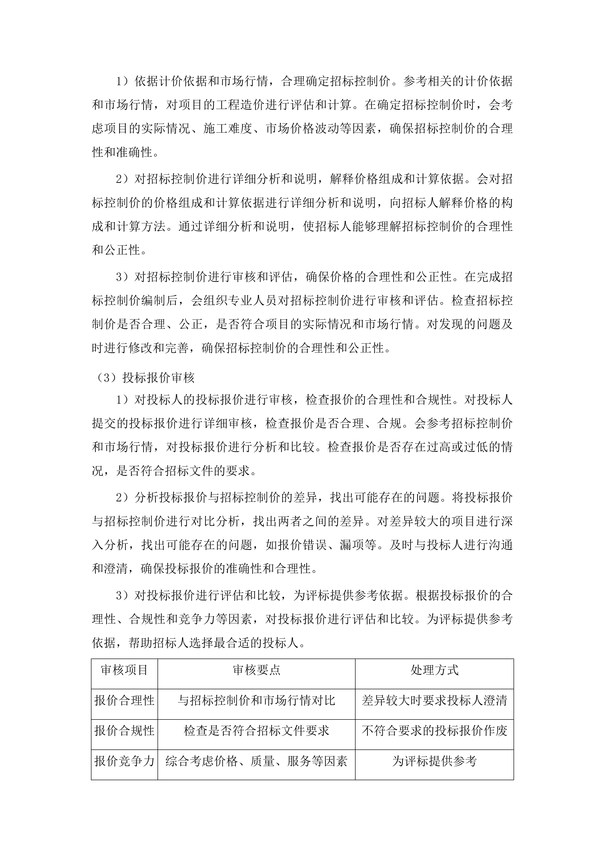
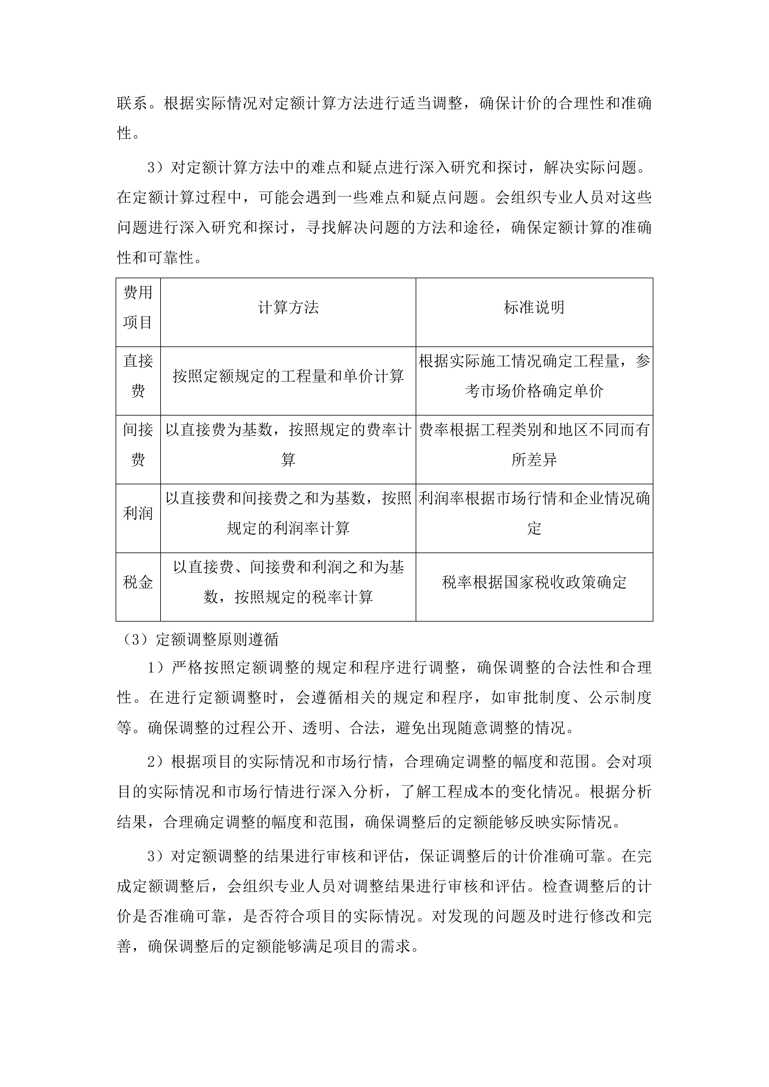
惠来县老旧小区改造——庆平路、南环一路、南环二路示范街区部分提升配套工程全过程造价咨询服务项目投标方案 第一章 项目的理解 7 第一节 政策法规依据理解 7 一、 国家造价咨询规范遵循 7 二、 地方造价管理文件执行 25 第二节 核心目标控制理解 46 一、 三大目标动态平衡策略 46 二、 关键节点造价控制要点 62 第三节 项目特点与针对性分析 77 一、 示范街区造价控制重点 77 二、 重点项目造价控制难点 94 第四节 全过程造价咨询工作流程理解 112 一、 各阶段造价咨询工作内容 112 二、 造价咨询工作衔接机制 127 第五节 对项目风险与挑战的认知 139 一、 造价控制风险识别与应对 139 二、 项目实施挑战应对策略 162 第二章 整体工作方案 178 第一节 工作计划 178 一、 时间节点规划 178 二、 咨询任务分配 188 三、 成果交付计划 198 四、 沟通机制建立 210 第二节 工作服务内容 225 一、 全过程跟踪审计 225 二、 工程财务管理协助 236 三、 造价专题会议组织 242 四、 动态投资控制台账 255 五、 工程投资工作总结 265 第三节 三审制度 282 一、 三级审核机制构建 282 二、 初审实施细则 293 三、 专家复审要点 299 四、 审核流程时效管理 313 第四节 各环节方案及措施 318 一、 投资决策阶段控制 318 二、 施工阶段造价管理 338 三、 结算阶段实施策略 346 四、 信息化管理应用 358 五、 争议解决专项机制 364 第五节 总体协调机制 378 一、 多方沟通协调体系 378 二、 项目例会管理制度 394 三、 参建单位职责界定 399 四、 专项事项协调专员 408 五、 信息化协同平台建设 426 第三章 进度保障 438 第一节 进度监控机制 438 一、 项目进度控制计划制定 438 二、 进度跟踪台账管理 452 三、 信息化进度管理工具应用 457 四、 进度协调会议组织 468 五、 进度滞后纠偏措施 482 第二节 报告与补救措施 486 一、 进度报告制度建立 486 二、 进度滞后专项报告 497 三、 应急响应机制构建 518 四、 重大进度风险预警 530 五、 进度管理资料归档 552 第三节 科学合理的服务进度计划 557 一、 全过程造价咨询计划编制 557 二、 服务阶段成果标准明确 569 三、 进度管理人员配置 586 四、 参建方进度联动机制 599 五、 项目人员稳定性管理 611 第四章 服务方案 626 第一节 服务理念和目标 626 一、 全过程造价咨询理念 626 二、 服务目标实现路径 639 第二节 信息化管理服务 652 一、 造价咨询管理平台构建 652 二、 多方协同管理机制 671 三、 数据管理功能实现 685 第三节 服务内容细化 696 一、 投资决策阶段服务 696 二、 招标阶段服务内容 705 三、 施工阶段造价管理 726 四、 结算阶段服务流程 740 五、 造价控制台账管理 755 第四节 服务重点与针对性措施 770 一、 驻场服务保障 770 二、 多方协调机制建立 787 三、 动态调整控制策略 802 四、 专家支持资源调用 813 第五节 服务质量保障机制 827 一、 三级审核质量控制 827 二、 服务回访优化机制 845 三、 人员稳定性保障 866 第五章 服务承诺 885 第一节 人力物力保障 885 一、 专职造价咨询人员配置 885 二、 人员更换管理机制 896 三、 办公设备与软件保障 909 第二节 保密承诺 925 一、 涉密信息范围界定 925 二、 保密责任落实措施 936 三、 保密期限承诺 944 第三节 服务响应机制 951 一、 现场响应时效保障 951 二、 沟通渠道建设 965 三、 进度报告提交制度 975 第四节 服务质量承诺 993 一、 法规规范遵循 994 二、 错误整改责任 1007 三、 过程记录完整性保障 1016 第五节 专家支持机制 1036 一、 专家库资源调用 1036 二、 专家参与关键节点 1052 三、 专家协作机制 1063 项目的理解 政策法规依据理解 国家造价咨询规范遵循 建设工程造价咨询规范应用 规范遵循原则 业务承接遵循 1)在承接本项目全过程造价咨询服务时,会严格审查自身资质和能力,确保完全符合规范要求。仔细核对资质证书的有效期、业务范围等,评估团队专业人员的数量、经验和技能,确保能够胜任本项目的各项工作。只有在确认自身具备足够的实力后,才会参与项目承接。 2)与委托方签订明确的咨询服务合同,详细明确双方权利义务,严格遵循规范中的合同管理条款。在合同中明确服务内容、服务期限、收费标准、违约责任等重要条款,避免日后出现纠纷。同时,会对合同进行审核和备案,确保合同的合法性和有效性。 3)按照规范规定的程序和要求,全面开展项目造价咨询服务的前期准备工作。组建专业的项目团队,制定详细的工作计划和质量控制方案。收集和整理与项目相关的资料,包括设计图纸、施工方案、市场价格信息等,为后续的工作做好充分准备。 项目实施遵循 1)在项目实施过程中,按照规范要求制定详细且具有针对性的咨询服务方案和工作计划。根据项目的特点和需求,确定服务的重点和难点,制定相应的解决措施。同时,合理安排工作进度,确保各项工作能够按时完成。 2)依据规范中的计价原则和方法,精确计算项目造价,确保造价结果的准确性和可靠性。对各项费用进行详细的分析和计算,考虑各种因素的影响,如市场价格波动、工程变更等。在计算过程中,会进行多次核对和审核,避免出现计算错误。 3)严格按照规范的流程和标准,进行工程计量、计价、结算等工作,保证工作的规范性和公正性。在工程计量过程中,会采用科学的方法和工具,确保计量结果的准确无误。在计价和结算过程中,会遵循相关的法律法规和政策要求,确保费用的合理性和合法性。 工作环节 规范要求 具体操作 工程计量 按照设计图纸和相关规范进行准确计量 使用专业测量工具,对工程实体进行测量和计算,记录详细数据 计价 依据计价原则和市场行情确定价格 收集市场价格信息,进行分析和比较,合理确定各项费用 结算 严格审核结算资料,确保费用合理 对结算资料进行详细审查,核对工程量和价格,出具结算报告 成果文件遵循 1)根据规范要求编制造价咨询成果文件,确保文件内容完整、格式规范、数据准确。在编制过程中,会对文件的内容进行严格审核,确保涵盖了项目的所有方面。同时,会按照规范的格式要求进行排版和装订,提高文件的可读性和专业性。 2)对成果文件进行严格审核和校对,保证文件质量符合规范标准。组织专业人员对文件进行审核,检查数据的准确性、逻辑的合理性和表述的规范性。对发现的问题及时进行修改和完善,确保文件质量达到高标准。 3)按照规范规定的方式和时间,向委托方提交造价咨询成果文件,并做好文件的存档和管理工作。采用安全可靠的方式将文件送达委托方,确保文件的完整性和保密性。同时,会建立完善的文件存档管理制度,对文件进行分类、编号和存储,方便日后查询和使用。 流程优化措施 咨询流程优化 1)简化不必要的环节和手续,提高咨询服务的响应速度和效率。对现有的咨询流程进行全面梳理,去除繁琐的步骤和重复的工作,减少客户等待时间。同时,建立快速响应机制,确保能够及时处理客户的咨询和需求。 2)明确各环节的工作内容和责任,避免出现职责不清和推诿现象。制定详细的工作流程图和岗位职责说明书,明确每个环节的工作任务、责任人、工作标准和时间要求。加强对员工的培训和教育,提高员工的责任意识和工作能力。 3)加强与委托方和其他相关方的沟通和协调,确保信息传递的及时和准确。建立有效的沟通机制,定期与委托方和其他相关方进行沟通和交流,及时了解项目进展情况和客户需求。同时,加强信息管理,确保信息的安全和保密。 质量控制流程优化 1)建立严格的质量控制体系,对咨询服务的各个环节进行质量监控。制定质量控制标准和流程,明确质量控制的关键点和责任人。加强对项目的全过程质量监控,及时发现和解决质量问题。 2)加强对项目组成员的培训和考核,提高其业务水平和质量意识。定期组织员工参加专业培训和学习,不断更新知识和技能。建立考核机制,对员工的工作表现和业务能力进行考核和评价,激励员工提高工作质量。 3)定期对质量控制流程进行评估和改进,不断提高服务质量。对质量控制流程进行定期检查和评估,发现问题及时进行改进和优化。同时,收集客户反馈意见,不断满足客户需求,提高客户满意度。 风险防范流程优化 1)识别和评估造价咨询过程中的潜在风险,制定相应的风险防范措施。对项目进行全面的风险评估,识别可能存在的风险因素,如市场风险、技术风险、管理风险等。针对不同的风险因素,制定相应的风险防范措施,降低风险发生的概率和影响。 2)建立风险预警机制,及时发现和处理风险事件。设置风险预警指标和阈值,对项目进行实时监控。当风险指标超过阈值时,及时发出预警信号,采取相应的措施进行处理。 3)加强对风险防范流程的监督和管理,确保风险得到有效控制。建立风险监督机制,对风险防范措施的执行情况进行监督和检查。对发现的问题及时进行整改和完善,确保风险得到有效控制。 合规保障机制 制度建设保障 1)制定详细的合规手册和操作指南,明确合规要求和工作流程。对公司的各项业务进行全面梳理,制定相应的合规手册和操作指南。在手册和指南中,明确合规要求、工作流程、责任分工和违规处理等内容,确保员工能够遵循合规规定。 2)建立合规考核机制,将合规情况纳入员工绩效考核体系。制定合规考核指标和标准,对员工的合规情况进行考核和评价。将合规考核结果与员工的绩效考核挂钩,激励员工积极遵守合规规定。 3)加强对合规制度执行情况的监督和检查,确保制度得到有效落实。建立合规监督机制,定期对合规制度的执行情况进行监督和检查。对发现的问题及时进行整改和处理,确保制度得到有效落实。 人员培训保障 1)定期组织员工参加合规培训,提高其合规意识和业务水平。制定详细的培训计划,定期组织员工参加合规培训课程。培训内容包括法律法规、合规政策、业务流程等方面,通过培训提高员工的合规意识和业务能力。 2)邀请专家进行合规讲座和案例分析,增强员工的风险防范能力。邀请行业专家和法律专业人士进行合规讲座和案例分析,通过实际案例向员工展示合规风险和防范措施。提高员工的风险防范能力和应对能力。 3)鼓励员工自主学习和研究相关政策法规,不断更新知识结构。建立学习激励机制,鼓励员工自主学习和研究相关政策法规。定期组织知识竞赛和交流活动,促进员工之间的学习和交流,不断更新知识结构。 培训方式 培训内容 培训频率 定期培训课程 法律法规、合规政策、业务流程 每季度一次 专家讲座 合规风险防范、案例分析 每年两次 自主学习 相关政策法规、行业动态 不定期 监督检查保障 1)建立内部监督检查机制,定期对项目进行合规审计和评估。制定内部监督检查计划,定期对项目进行合规审计和评估。审计和评估内容包括合规制度执行情况、业务操作流程、风险防范措施等方面,及时发现和解决合规问题。 2)加强对外部审计和监管的配合,及时整改发现的问题。积极配合外部审计和监管机构的工作,提供必要的资料和信息。对外部审计和监管机构发现的问题,及时进行整改和落实,确保公司合规运营。 3)对违规行为进行严肃处理,追究相关人员的责任。建立违规处理机制,对违规行为进行严肃处理。根据违规情节的轻重,给予相应的处罚,追究相关人员的责任,维护公司的合规形象。 工程计价依据条款解析 定额条款解读 定额适用范围分析 1)确定本项目各项工程内容适用的定额子目,避免错套和漏套定额。对项目的工程内容进行详细分析,根据工程特点和施工工艺,准确确定适用的定额子目。在确定定额子目时,会参考相关的定额标准和规范,确保定额的准确性和适用性。 2)分析不同定额之间的差异和联系,选择最合适的定额进行计价。对不同类型的定额进行比较和分析,了解它们的差异和联系。结合项目的实际情况,选择最合适的定额进行计价,确保工程造价的合理性和准确性。 3)考虑项目的特殊情况和要求,对定额进行适当的换算和调整。由于项目可能存在一些特殊情况和要求,如地质条件复杂、施工难度大等,需要对定额进行适当的换算和调整。在进行换算和调整时,会遵循相关的规定和原则,确保调整的合法性和合理性。 定额计算方法解析 1)掌握定额中各项费用的计算方法和标准,准确计算工程造价。深入研究定额中各项费用的计算方法和标准,了解费用的构成和计算依据。在计算工程造价时,会严格按照定额的规定进行计算,确保费用的准确性和合理性。 2)分析定额计算方法与实际施工工艺和成本的关系,确保计价的合理性。将定额计算方法与实际施工工艺和成本进行对比分析,了解两者之间的差异和联系。根据实际情况对定额计算方法进行适当调整,确保计价的合理性和准确性。 3)对定额计算方法中的难点和疑点进行深入研究和探讨,解决实际问题。在定额计算过程中,可能会遇到一些难点和疑点问题。会组织专业人员对这些问题进行深入研究和探讨,寻找解决问题的方法和途径,确保定额计算的准确性和可靠性。 费用项目 计算方法 标准说明 直接费 按照定额规定的工程量和单价计算 根据实际施工情况确定工程量,参考市场价格确定单价 间接费 以直接费为基数,按照规定的费率计算 费率根据工程类别和地区不同而有所差异 利润 以直接费和间接费之和为基数,按照规定的利润率计算 利润率根据市场行情和企业情况确定 税金 以直接费、间接费和利润之和为基数,按照规定的税率计算 税率根据国家税收政策确定 定额调整原则遵循 1)严格按照定额调整的规定和程序进行调整,确保调整的合法性和合理性。在进行定额调整时,会遵循相关的规定和程序,如审批制度、公示制度等。确保调整的过程公开、透明、合法,避免出现随意调整的情况。 2)根据项目的实际情况和市场行情,合理确定调整的幅度和范围。会对项目的实际情况和市场行情进行深入分析,了解工程成本的变化情况。根据分析结果,合理确定调整的幅度和范围,确保调整后的定额能够反映实际情况。 3)对定额调整的结果进行审核和评估,保证调整后的计价准确可靠。在完成定额调整后,会组织专业人员对调整结果进行审核和评估。检查调整后的计价是否准确可靠,是否符合项目的实际情况。对发现的问题及时进行修改和完善,确保调整后的定额能够满足项目的需求。 费用标准理解 规费计算方法 1)明确规费的组成和计算基数,按照规定的费率准确计算规费。规费包括工程排污费、社会保障费、住房公积金等。会准确确定规费的计算基数,按照规定的费率进行计算。在计算过程中,会严格遵守相关的法律法规和政策要求,确保规费的计算准确无误。 2)分析规费政策的变化对工程造价的影响,及时调整计价方案。规费政策可能会随着国家政策的调整而发生变化。会密切关注规费政策的变化情况,分析其对工程造价的影响。根据政策变化及时调整计价方案,确保工程造价的合理性和准确性。 3)确保规费的计算符合国家和地方的相关规定,避免漏算和错算。在计算规费过程中,会严格按照国家和地方的相关规定进行操作。对规费的计算结果进行多次核对和审核,避免出现漏算和错算的情况。 企业管理费取值 1)根据企业的实际情况和市场行情,合理确定企业管理费的取值。会综合考虑企业的规模、管理水平、市场竞争力等因素,结合市场行情,合理确定企业管理费的取值。在确定取值时,会参考相关的行业标准和经验数据,确保取值的合理性和准确性。 2)分析企业管理费的构成和影响因素,优化企业管理成本。对企业管理费的构成进行深入分析,了解各项费用的占比和影响因素。通过优化企业管理流程、提高管理效率等方式,降低企业管理成本,提高企业的经济效益。 3)关注企业管理费标准的调整和变化,及时调整计价结果。企业管理费标准可能会随着市场情况和政策变化而发生调整。会密切关注企业管理费标准的调整情况,及时调整计价结果,确保工程造价的合理性和准确性。 企业规模 管理水平 市场竞争力 管理费取值参考 大型企业 高 强 较高比例 中型企业 中 中 中等比例 小型企业 低 弱 较低比例 利润计算依据 1)明确利润的计算方法和利润率的取值范围,合理计算利润。了解利润的计算方法和利润率的取值范围,根据项目的实际情况和市场行情,合理确定利润率。在计算利润时,会严格按照规定的方法和标准进行计算,确保利润的合理性和准确性。 2)考虑项目的风险程度和市场竞争情况,确定合适的利润率。项目的风险程度和市场竞争情况会对利润率产生影响。会对项目的风险程度和市场竞争情况进行评估,根据评估结果确定合适的利润率。在保证企业盈利的前提下,提高项目的竞争力。 3)对利润的计算结果进行审核和评估,保证利润的合理性和可行性。在完成利润计算后,会对计算结果进行审核和评估。检查利润的计算是否合理、可行,是否符合企业的发展战略和目标。对发现的问题及时进行调整和改进,确保利润的合理性和可行性。 计价文件编制 工程量清单编制 1)按照规范要求准确计算工程量,确保清单项目的完整性和准确性。对项目的设计图纸和施工方案进行详细分析,根据规范要求准确计算工程量。在计算工程量时,会采用科学的方法和工具,确保计算结果的准确性。同时,会对清单项目进行全面梳理,确保清单项目的完整性。 2)对工程量清单进行详细描述,明确项目特征和工作内容。在编制工程量清单时,会对每个清单项目进行详细描述,明确项目特征和工作内容。项目特征描述会包括工程部位、材料品种、规格型号等信息,工作内容描述会包括施工工艺、施工方法等信息。通过详细描述,使投标人能够准确理解项目要求。 3)对工程量清单进行审核和复核,避免漏项和错项。在完成工程量清单编制后,会组织专业人员对清单进行审核和复核。检查清单项目是否完整、工程量计算是否准确、项目特征和工作内容描述是否清晰等。对发现的问题及时进行修改和完善,避免漏项和错项。 招标控制价编制 1)依据计价依据和市场行情,合理确定招标控制价。参考相关的计价依据和市场行情,对项目的工程造价进行评估和计算。在确定招标控制价时,会考虑项目的实际情况、施工难度、市场价格波动等因素,确保招标控制价的合理性和准确性。 2)对招标控制价进行详细分析和说明,解释价格组成和计算依据。会对招标控制价的价格组成和计算依据进行详细分析和说明,向招标人解释价格的构成和计算方法。通过详细分析和说明,使招标人能够理解招标控制价的合理性和公正性。 3)对招标控制价进行审核和评估,确保价格的合理性和公正性。在完成招标控制价编制后,会组织专业人员对招标控制价进行审核和评估。检查招标控制价是否合理、公正,是否符合项目的实际情况和市场行情。对发现的问题及时进行修改和完善,确保招标控制价的合理性和公正性。 投标报价审核 1)对投标人的投标报价进行审核,检查报价的合理性和合规性。对投标人提交的投标报价进行详细审核,检查报价是否合理、合规。会参考招标控制价和市场行情,对投标报价进行分析和比较。检查报价是否存在过高或过低的情况,是否符合招标文件的要求。 2)分析投标报价与招标控制价的差异,找出可能存在的问题。将投标报价与招标控制价进行对比分析,找出两者之间的差异。对差异较大的项目进行深入分析,找出可能存在的问题,如报价错误、漏项等。及时与投标人进行沟通和澄清,确保投标报价的准确性和合理性。 3)对投标报价进行评估和比较,为评标提供参考依据。根据投标报价的合理性、合规性和竞争力等因素,对投标报价进行评估和比较。为评标提供参考依据,帮助招标人选择最合适的投标人。 审核项目 审核要点 处理方式 报价合理性 与招标控制价和市场行情对比 差异较大时要求投标人澄清 报价合规性 检查是否符合招标文件要求 不符合要求的投标报价作废 报价竞争力 综合考虑价格、质量、服务等因素 为评标提供参考 合同法相关条款解读 合同订立条款 要约与承诺规定 1)准确把握要约和承诺的定义和构成要件,避免在合同订立过程中出现误解。深入研究合同法中关于要约和承诺的规定,明确其定义和构成要件。在与委托方沟通和协商时,会准确判断对方的意思表示是要约还是承诺,避免出现误解和纠纷。 2)在与委托方沟通和协商时,明确表达自己的意思表示,避免产生歧义。在沟通和协商过程中,会用清晰、准确的语言表达自己的意思和要求。避免使用模糊、歧义的语言,以免引起对方的误解。同时,会及时回应对方的问题和要求,确保沟通的顺畅和有效。 3)对委托方的要约进行认真分析和研究,及时作出合理的承诺。收到委托方的要约后,会组织专业人员对要约进行认真分析和研究。了解要约的内容和要求,结合自身的情况和能力,及时作出合理的承诺。在作出承诺时,会明确承诺的内容和条件,确保承诺的有效性和可执行性。 合同形式要求 1)按照合同法的规定,采用书面形式订立造价咨询合同。合同法规定,建设工程合同应当采用书面形式。会严格按照法律规定,与委托方签订书面的造价咨询合同。在合同中明确双方的权利和义务,确保合同的合法性和有效性。 2)确保合同内容完整、条款明确,避免出现漏洞和歧义。在起草合同文本时,会对合同的内容进行全面考虑和详细规划。确保合同条款涵盖了项目的各个方面,避免出现漏洞和歧义。同时,会对合同条款进行仔细审查和修改,确保条款的合理性和公正性。 3)对合同文本进行仔细审查和核对,确保合同符合双方的意愿和要求。在签订合同前,会组织专业人员对合同文本进行仔细审查和核对。检查合同内容是否完整、条款是否明确、是否符合双方的意愿和要求。对发现的问题及时进行修改和完善,确保合同的质量和可靠性。 合同要素 要求说明 审查要点 合同主体 具有合法资格和能力 检查营业执照、资质证书等 合同内容 完整、明确、无歧义 审查条款是否涵盖项目各方面 合同条款 合理、公正、可执行 检查权利义务是否对等 合同签名 真实、有效 核对签名与身份信息 合同主要条款确定 1)明确合同的标的、数量、质量、价款或者报酬等主要条款。在合同中明确规定合同的标的,即造价咨询服务的具体内容和范围。确定服务的数量和质量标准,以及价款或者报酬的计算方式和支付方式。确保主要条款的明确性和具体性,避免日后出现争议。 2)对合同中的重要条款进行详细协商和约定,避免日后产生争议。对合同中的重要条款,如服务期限、违约责任、争议解决方式等,进行详细协商和约定。在协商过程中,会充分考虑双方的利益和需求,寻求双方都能接受的解决方案。通过详细协商和约定,避免日后产生争议和纠纷。 3)在合同中明确双方的违约责任和争议解决方式,保障合同的顺利履行。明确双方在合同履行过程中的违约责任,如违约方应承担的赔偿责任、违约金数额等。同时,约定争议解决的方式,如协商、仲裁或诉讼等。通过明确违约责任和争议解决方式,保障合同的顺利履行,维护双方的合法权益。 合同履行义务 全面履行原则遵循 1)按照合同约定的标的、数量、质量、价款或者报酬等全面履行义务。严格按照合同的约定,为委托方提供优质的造价咨询服务。确保服务的内容和范围符合合同标的要求,服务的数量和质量达到合同规定的标准,价款或者报酬的计算和支付符合合同约定。 2)在服务过程中,严格遵守相关的法律法规和行业规范。在提供造价咨询服务的过程中,会遵守国家的法律法规和行业规范。确保服务的合法性和合规性,避免出现违法违规行为。同时,会不断提高自身的专业水平和服务质量,为委托方提供更加优质的服务。 3)不断提高服务水平和质量,为委托方提供优质的造价咨询服务。会加强对项目的管理和监督,确保服务的顺利进行。定期对服务质量进行检查和评估,及时发现和解决问题。不断改进服务方式和方法,提高服务效率和效果,为委托方提供更加优质的造价咨询服务。 协助履行义务承担 1)在履行合同过程中,积极协助委托方解决相关问题。在服务过程中,会密切关注委托方的需求和问题,积极主动地为委托方提供帮助和支持。对于委托方提出的问题,会及时进行解答和处理,确保问题得到妥善解决。 2)及时向委托方提供必要的技术支持和咨询服务。凭借自身的专业知识和经验,为委托方提供必要的技术支持和咨询服务。如在工程造价计算、合同管理、风险评估等方面提供专业建议和解决方案。帮助委托方更好地管理项目,降低项目风险。 3)与委托方保持密切沟通和联系,共同推进项目的顺利进行。建立有效的沟通机制,定期与委托方进行沟通和交流。及时了解项目的进展情况和委托方的需求,根据委托方的要求及时调整服务方案。与委托方共同协商解决项目中遇到的问题,共同推进项目的顺利进行。 保密义务履行 1)严格遵守合同中的保密条款,对委托方的商业秘密和项目信息予以保密。在合同中通常会约定保密条款,会严格遵守这些条款。对委托方的商业秘密和项目信息进行严格保密,不向任何第三方透露。采取必要的措施,确保信息的安全和保密。 2)采取必要的措施,防止信息泄露和滥用。会建立完善的信息保密制度,对涉及委托方商业秘密和项目信息的人员进行严格管理。限制信息的访问权限,确保只有授权人员才能接触到相关信息。同时,会加强对信息存储和传输的安全管理,防止信息泄露和滥用。 3)对涉及保密信息的人员进行培训和教育,提高保密意识。会定期对涉及保密信息的人员进行培训和教育,提高他们的保密意识和责任感。让他们了解保密的重要性和相关法律法规,掌握保密的方法和技巧。通过培训和教育,确保所有人员都能严格遵守保密规定,保护委托方的商业秘密和项目信息。 违约责任承担 违约情形识别 1)识别可能出现的违约情形,如未按时完成服务、服务质量不符合要求等。对合同履行过程中可能出现的违约情形进行全面分析和识别。常见的违约情形包括未按时完成服务、服务质量不符合合同约定、未按照合同约定支付价款等。会密切关注这些违约情形的发生,及时采取措施进行预防和处理。 2)对违约情形进行分类和评估,制定相应的应对策略。根据违约情形的严重程度和影响范围,对违约情形进行分类和评估。针对不同类型的违约情形,制定相应的应对策略。如对于轻微违约情形,可以通过协商解决;对于严重违约情形,可以采取法律手段追究违约责任。 3)及时发现和处理违约行为,避免损失的扩大。建立违约行为监测机制,及时发现违约行为的发生。一旦发现违约行为,会及时与违约方进行沟通和协商,要求其采取措施进行整改。如果违约方拒不整改,会采取相应的法律措施,维护自身的合法权益,避免损失的扩大。 违约情形 评估标准 应对策略 未按时完成服务 超过合同约定的服务期限 要求违约方尽快完成服务,并承担相应的违约责任 服务质量不符合要求 未达到合同规定的质量标准 要求违约方进行整改,直至达到质量标准,并承担相应的赔偿责任 未按照合同约定支付价款 超过合同约定的支付期限 要求违约方尽快支付价款,并承担逾期利息等违约责任 违约责任方式 1)根据合同约定和法律规定,确定违约责任的承担方式,如继续履行、采取补救措施、赔偿损失等。在合同中通常会约定违约责任的承担方式,会根据合同约定和法律规定,确定具体的违约责任承担方式。如果合同没有约定,会依据法律规定进行处理。常见的违约责任承担方式包括继续履行、采取补救措施、赔偿损失等。 2)在承担违约责任时,遵循公平、合理的原则,确保双方的合法权益得到保护。在确定违约责任的承担方式和赔偿数额时,会遵循公平、合理的原则。充分考虑双方的利益和损失情况,确保违约责任的承担方式和赔偿数额能够公平合理地补偿受损方的损失。同时,也会保障违约方的合法权益,避免过度惩罚。 3)对违约责任的承担情况进行记录和跟踪,及时向委托方反馈处理结果。会对违约责任的承担情况进行详细记录和跟踪,包括违约行为的发生时间、原因、处理过程和结果等。及时向委托方反馈处理结果,让委托方了解违约责任的处理情况。同时,会总结经验教训,不断完善合同管理和服务质量,避免类似违约行为的再次发生。 违约损失赔偿 1)准确计算因违约行为给委托方造成的损失,包括直接损失和间接损失。对因违约行为给委托方造成的损失进行全面、准确的计算。损失包括直接损失,如工程造价增加、工期延误造成的损失等;也包括间接损失,如声誉损失、机会成本损失等。在计算损失时,会收集相关的证据和资料,确保损失计算的准确性和合理性。 2)在赔偿损失时,提供充分的证据和依据,确保赔偿的合理性和合法性。在向委托方赔偿损失时,会提供充分的证据和依据,证明损失的发生和计算依据。证据和依据包括合同文件、发票、报表、鉴定报告等。通过提供充分的证据和依据,确保赔偿的合理性和合法性,避免双方产生争议。 3)与委托方协商解决违约赔偿问题,达成一致意见后及时履行赔偿义务。会主动与委托方进行沟通和协商,就违约赔偿问题达成一致意见。在协商过程中,会充分听取委托方的意见和要求,寻求双方都能接受的解决方案。一旦达成一致意见,会及时履行赔偿义务,确保委托方的合法权益得到保障。 损失类型 计算方法 证据要求 直接损失 按照实际发生的费用计算 提供发票、报表等相关凭证 间接损失 根据合理的估算方法计算 提供相关的分析报告和市场数据 招投标法合规要点把握 招标流程遵循 招标公告发布 1)按照规定的方式和范围发布招标公告,确保潜在投标人能够及时获取信息。依据招投标法的规定,选择合适的方式和范围发布招标公告。会通过指定的媒体平台、网站等渠道发布招标公告,确保潜在投标人能够及时获取招标信息。同时,会在招标公告中明确招标项目的基本情况、投标条件和要求等内容。 2)在招标公告中明确招标项目的基本情况、投标条件和要求等内容。在招标公告中,会详细介绍招标项目的名称、地点、规模、内容等基本情况。同时,明确投标条件和要求,如投标人的资质要求、投标文件的提交时间和地点、投标保证金的金额等。通过明确这些内容,让潜在投标人能够全面了解招标项目的情况,做好投标准备。 3)对招标公告的内容进行审核和把关,避免出现误导性信息。在发布招标公告前,会组织专业人员对公告内容进行审核和把关。检查公告内容是否准确、完整、清晰,是否存在误导性信息。对发现的问题及时进行修改和完善,确保招标公告的质量和可靠性。 发布方式 范围说明 审核要点 指定媒体平台 覆盖潜在投标人的主要渠道 内容准确性、完整性、清晰度 网站 广泛传播招标信息 无误导性信息 招标文件编制 1)依据招投标法和项目实际情况编制详细、准确的招标文件。严格依据招投标法的规定和项目的实际情况,编制详细、准确的招标文件。招标文件会包括招标项目的技术要求、商务条款、评标标准等内容。在编制过程中,会充分考虑项目的特点和需求,确保招标文件的科学性和合理性。 2)明确招标文件的各项条款和要求,包括投标报价、技术规格、评标标准等。在招标文件中,会明确投标报价的计算方法和要求,技术规格的具体内容和标准,评标标准的权重和评分方法等。通过明确这些条款和要求,让投标人能够清楚了解投标的要求和评标规则,提高投标的质量和效率。 3)对招标文件进行严格审核和校对,确保文件质量。在完成招标文件编制后,会组织专业人员对文件进行严格审核和校对。检查文件内容是否准确、完整、合理,是否存在矛盾和歧义。对发现的问题及时进行修改和完善,确保招标文件的质量和可靠性。 文件条款 要求说明 审核要点 投标报价 明确计算方法和要求 准确性、合理性 技术规格 具体内容和标准 完整性、可行性 评标标准 权重和评分方法 公正性、科学性 开标评标组织 1)按照规定的时间和地点组织开标活动,确保开标过程的公开、透明。严格按照招标文件规定的时间和地点组织开标活动。在开标过程中,会邀请所有投标人代表参加,确保开标过程的公开、透明。会当众拆封投标文件,宣读投标报价等内容,并做好记录。 2)组建评标委员会,严格按照评标标准和方法进行评标。依据招投标法的规定,组建评标委员会。评标委员会由招标人代表和有关技术、经济等方面的专家组成。在评标过程中,会严格按照评标标准和方法进行评标,确保评标结果的公平、公正。 3)对开标和评标过程进行记录和存档,以备查询和监督。会对开标和评标过程进行详细记录,包括开标时间、地点、参与人员、投标报价、评标结果等内容。将记录和相关文件进行存档,以备查询和监督。通过记录和存档,确保开标和评标过程的可追溯性和规范性。 投标文件规范 投标文件内容 1)包括投标函、法定代表人身份证明、授权委托书、投标报价表、技术方案等内容。按照招标文件的要求,编制完整的投标文件。投标文件会包括投标函、法定代表人身份证明、授权委托书、投标报价表、技术方案等内容。在编制过程中,会确保各项内容的真实性、准确性和完整性。 2)对投标文件的各项内容进行详细说明和解释,确保评标委员会能够准确理解。会对投标文件的各项内容进行详细说明和解释,特别是技术方案和投标报价。通过详细说明和解释,让评标委员会能够准确理解投标文件的内容和投标人的意图,提高评标效率和准确性。 3)按照招标文件的格式和要求编排投标文件,提高文件的可读性和规范性。严格按照招标文件的格式和要求编排投标文件,确保文件的排版整齐、格式规范。提高文件的可读性和规范性,方便评标委员会进行评审。 投标报价编制 1)依据工程计价依据和市场行情,合理编制投标报价。参考工程计价依据和市场行情,对项目的工程造价进行评估和计算。在编制投标报价时,会充分考虑项目的实际情况、施工难度、市场价格波动等因素,确保投标报价的合理性和准确性。 2)对投标报价进行详细分析和说明,解释价格组成和计算依据。会对投标报价的价格组成和计算依据进行详细分析和说明,向评标委员会解释价格的构成和计算方法。通过详细分析和说明,让评标委员会能够理解投标报价的合理性和公正性。 3)确保投标报价的合理性和竞争力,避免出现过高或过低的报价。在编制投标报价时,会综合考虑项目的成本、利润、风险等因素,确保投标报价的合理性和竞争力。避免出现过高或过低的报价,过高的报价可能导致失去中标机会,过低的报价可能影响项目的质量和实施。 投标文件密封 1)按照招标文件的要求对投标文件进行密封和标记。严格按照招标文件的要求,对投标文件进行密封和标记。在密封过程中,会确保投标文件的完整性和保密性。标记会包括投标人名称、项目名称、投标文件编号等信息,方便识别和管理。 2)确保投标文件在运输和存储过程中不受损坏和泄露。采取必要的措施,确保投标文件在运输和存储过程中不受损坏和泄露。如使用密封袋、文件箱等进行包装,选择安全可靠的运输方式等。同时,会对投标文件的存储环境进行管理,确保文件的安全。 3)在投标截止时间前将投标文件送达指定地点。会提前安排好投标文件的送达时间和方式,确保在投标截止时间前将投标文件送达指定地点。在送达过程中,会保留好送达凭证,以备查询和证明。 评标结果处理 中标通知发出 1)在规定的时间内发出中标通知书,通知中标人中标。在评标结束后,会在规定的时间内发出中标通知书,通知中标人中标。中标通知书会明确中标项目的基本情况、中标价格和签订合同的时间等内容。确保中标人能够及时了解中标信息,做好签订合同的准备。 2)在中标通知书中明确中标项目的基本情况、中标价格和签订合同的时间等内容。在中标通知书中,会详细介绍中标项目的名称、地点、规模、内容等基本情况。明确中标价格和签订合同的时间、地点等内容。通过明确这些内容,让中标人能够清楚了解中标项目的情况和要求。 3)对中标通知书的内容进行审核和确认,确保信息准确无误。在发出中标通知书前,会组织专业人员对通知书内容进行审核和确认。检查信息是否准确、完整、清晰,是否存在错误和遗漏。对发现的问题及时进行修改和完善,确保中标通知书的质量和可靠性。 合同签订协商 1)与中标人进行合同签订的协商和谈判,明确双方的权利和义务。在发出中标通知书后,会及时与中标人进行合同签订的协商和谈判。在协商和谈判过程中,会就合同的各项条款进行详细讨论和沟通,明确双方的权利和义务。确保合同的内容符合双方的意愿和要求。 2)对合同条款进行仔细审查和讨论,确保合同符合双方的意愿和要求。会组织专业人员对合同条款进行仔细审查和讨论,特别是对合同的主要条款,如服务内容、服务期限、价款或者报酬、违约责任等进行重点审查。根据双方的意见和建议,对合同条款进行修改和完善,确保合同符合双方的意愿和要求。 3)在规定的时间内签订合同,避免出现拖延和违约行为。在协商和谈判达成一致意见后,会在规定的时间内与中标人签订合同。确保合同的签订顺利进行,避免出现拖延和违约行为。同时,会按照合同约定,履行自己的义务,保障项目的顺利实施。 未中标人处理 1)及时通知未中标人未中标结果,并向其说明理由。在评标结果确定后,会及时通知未中标人未中标结果,并向其说明理由。说明理由时,会客观、公正地介绍评标过程和结果,让未中标人能够理解未中标原因。同时,会对未中标人的参与表示感谢。 2)退还未中标人的投标保证金,保障其合法权益。按照招标文件的规定,及时退还未中标人的投标保证金。确保未中标人的合法权益得到保障。在退还投标保证金时,会按照规定的流程和方式进行操作,确保资金的安全和及时退还。 3)对未中标人的意见和建议进行认真听取和分析,不断改进招标工作。会认真听取未中标人的意见和建议,对这些意见和建议进行分析和总结。根据分析结果,找出招标工作中存在的问题和不足之处,及时采取措施进行改进。通过不断改进招标工作,提高招标的质量和效率。 地方造价管理文件执行 广东省造价管理规定实施 遵循计价管理规定 准确计算费用 精确核算工程直接费,包括人工费、材料费、施工机具使用费等,确保费用计算准确无误。施工过程中,人工成本依据实际投入的工时和对应的工资标准计算;材料费用按照采购发票和市场行情进行核算;施工机具使用费则根据租赁或购置成本、使用时长等因素确定。合理计算间接费,如企业管理费、规费等,按照规定的费率进行计算。这些费率是经过相关部门审核和确定的,具有权威性和合理性。正确计算利润和税金,保证工程造价的完整性。利润的计算基于工程成本和市场行情,税金则按照国家税收法规进行缴纳。对各项费用进行严格审核,防止出现费用重复计算或漏算的情况。审核过程中,将仔细核对每一项费用的明细和计算依据,确保费用的真实性和准确性。 依据计价指标 参考广东省发布的计价指标,结合本项目的特点,确定合理的造价指标范围。本项目的工程类型、规模、结构等因素都将被充分考虑,以确保造价指标的合理性和准确性。根据计价指标,对工程造价进行初步估算,为项目的投资决策提供参考。初步估算将为项目的资金安排和预算控制提供重要依据。在项目实施过程中,根据实际情况对计价指标进行调整,确保造价指标的准确性。实际情况可能包括工程变更、市场价格波动等因素,这些因素都将影响造价指标的准确性。利用计价指标对工程造价进行分析和对比,及时发现造价偏差并采取措施进行调整。分析和对比将有助于发现工程造价中的问题和风险,及时采取措施进行调整,以确保项目的顺利进行。 计价指标 适用范围 计算方法 调整依据 直接费指标 工程直接费用 根据实际发生的费用计算 工程变更、市场价格波动 间接费指标 企业管理费、规费等 按照规定的费率计算 政策调整、企业经营状况 利润指标 工程利润 基于工程成本和市场行情计算 市场竞争、项目风险 税金指标 工程税金 按照国家税收法规计算 税收政策调整 规范计价程序 按照规定的计价程序,依次进行工程量计算、单价确定、费用汇总等工作。工程量计算将依据施工图纸和现场实际情况进行,确保计算结果的准确性;单价确定将参考市场行情和相关计价标准,确保单价的合理性;费用汇总则将各项费用进行整合,确保费用的完整性。在计价过程中,严格遵循规定的计算方法和步骤,确保计算结果的准确性。计算方法和步骤是经过相关部门审核和确定的,具有权威性和合理性。对计价程序进行严格审核,防止出现程序错误或计算失误。审核过程中,将仔细核对每一个环节的计算结果和依据,确保计价程序的正确性。及时记录计价过程中的各项数据和信息,为工程造价的审核和审计提供依据。记录的数据和信息将包括工程量计算表、单价确定依据、费用汇总表等,这些数据和信息将为工程造价的审核和审计提供重要支持。 计价程序 具体步骤 计算方法 审核要点 工程量计算 依据施工图纸和现场实际情况计算 按照规定的计算规则计算 核对计算结果和依据 单价确定 参考市场行情和相关计价标准确定 综合考虑多种因素确定 审核单价的合理性 费用汇总 将各项费用进行整合 按照规定的费用组成计算 检查费用的完整性 造价审核 对计价结果进行审核 对比分析和审核 确保造价的准确性 控制造价调整 严格按照规定的条件和程序进行工程造价的调整,确保调整的合理性和合规性。规定的条件和程序是经过相关部门审核和确定的,具有权威性和合理性。对造价调整的原因进行详细分析,确保调整的必要性。造价调整的原因可能包括工程变更、市场价格波动等因素,这些因素都将影响工程造价的合理性。在造价调整过程中,及时与相关部门和单位进行沟通和协调,确保调整工作的顺利进行。沟通和协调将有助于解决造价调整过程中出现的问题和分歧,确保调整工作的顺利进行。对造价调整的结果进行严格审核,防止出现调整过度或不合理的情况。审核过程中,将仔细核对每一项调整的明细和计算依据,确保调整结果的准确性和合理性。 在实际操作中,若遇到工程变更导致造价调整的情况,将首先对变更的必要性进行评估,确保变更符合工程实际需求和相关规范要求。然后,根据变更的内容和影响,重新计算工程造价,并与原造价进行对比分析。在调整过程中,将及时与项目业主、设计单位、施工单位等相关方进行沟通,听取他们的意见和建议,确保调整方案得到各方的认可。最后,对调整后的造价进行严格审核,确保调整结果的准确性和合理性。同时,将对造价调整的过程进行详细记录,以备后续查阅和审计。 此外,市场价格波动也是导致造价调整的重要因素之一。为了应对市场价格波动,将密切关注市场行情的变化,及时收集和分析相关价格信息。在进行造价调整时,将根据市场价格的实际情况,合理调整材料、设备等的价格,确保工程造价的合理性。同时,将与供应商保持良好的合作关系,争取更优惠的采购价格,降低工程成本。 执行价格信息发布 关注价格动态 定期浏览广东省工程造价管理机构发布的价格信息网站,获取最新的价格数据。该网站是广东省工程造价管理的重要平台,提供了丰富的价格信息资源。关注价格信息的发布频率和更新时间,确保及时获取最新信息。价格信息的发布频率和更新时间将直接影响到我们获取最新价格数据的及时性和准确性。对价格信息进行分类整理,建立价格信息数据库,方便查询和使用。分类整理将有助于提高价格信息的管理效率和使用价值,建立价格信息数据库将为我们提供更加便捷的查询和使用方式。与供应商保持密切联系,了解市场价格的实际情况,验证价格信息的准确性。供应商是市场价格的直接参与者,与他们保持密切联系将有助于我们获取更加准确的市场价格信息。 在实际操作中,将安排专人负责浏览广东省工程造价管理机构发布的价格信息网站,及时下载和整理最新的价格数据。同时,将建立价格信息数据库,对价格信息进行分类存储和管理。在使用价格信息时,将根据项目的实际需求,从数据库中查询相关的价格数据,并进行分析和比较。此外,还将定期与供应商进行沟通和交流,了解市场价格的动态变化,验证价格信息的准确性。 为了确保价格信息的及时性和准确性,将制定详细的价格信息管理计划。该计划将包括价格信息的收集、整理、存储、查询和使用等环节,明确各环节的责任人和工作要求。同时,将建立价格信息审核机制,对收集到的价格信息进行审核和验证,确保价格信息的真实性和可靠性。 参考价格信息 在项目造价计算中,优先采用广东省发布的价格信息作为材料、设备等的计价依据。广东省发布的价格信息是经过相关部门审核和确定的,具有权威性和合理性。对于价格信息中未涵盖的材料和设备,通过市场调研等方式确定合理的价格。市场调研将有助于我们了解市场价格的实际情况,确定合理的价格水平。在参考价格信息时,注意价格的适用范围和条件,确保价格的准确性。价格的适用范围和条件将直接影响到我们使用价格信息的准确性和合理性。对参考价格信息计算的工程造价进行审核和评估,确保造价的合理性。审核和评估将有助于我们发现工程造价中的问题和风险,及时采取措施进行调整,以确保项目的顺利进行。 在实际操作中,将首先从广东省发布的价格信息中查找相关材料和设备的价格。如果价格信息中未涵盖所需的材料和设备,将通过市场调研等方式获取相关价格信息。在市场调研过程中,将选择多家供应商进行询价和比较,以获取最合理的价格。同时,将注意价格的适用范围和条件,确保所获取的价格信息与项目实际情况相符。 在参考价格信息计算工程造价后,将对计算结果进行审核和评估。审核过程中,将仔细核对每一项价格信息的来源和计算依据,确保计算结果的准确性。评估过程中,将结合项目的实际情况和市场行情,对工程造价的合理性进行分析和判断。如果发现工程造价存在问题或风险,将及时采取措施进行调整,以确保项目的顺利进行。 分析价格走势 对历史价格信息进行分析和研究,找出价格变化的规律和趋势。历史价格信息是反映市场价格变化的重要依据,通过对其进行分析和研究,将有助于我们了解价格变化的规律和趋势。结合市场供求关系、政策法规等因素,预测未来价格的走势。市场供求关系和政策法规等因素将直接影响到市场价格的变化,结合这些因素进行预测将有助于我们更加准确地把握未来价格的走势。根据价格走势预测,制定相应的成本控制策略,降低项目成本风险。成本控制策略将根据价格走势预测结果进行制定,以确保项目成本的合理性和可控性。及时调整项目的造价预算,确保造价预算的准确性和合理性。造价预算的准确性和合理性将直接影响到项目的投资决策和实施效果,及时调整造价预算将有助于我们更好地控制项目成本。 分析因素 分析方法 预测结果 应对策略 历史价格信息 统计分析、趋势分析等 价格变化规律和趋势 根据趋势制定成本控制策略 市场供求关系 市场调研、数据分析等 供求关系对价格的影响 调整采购计划、优化资源配置 政策法规因素 政策解读、专家咨询等 政策法规对价格的影响 提前做好应对准备 其他因素 综合分析、风险评估等 其他因素对价格的影响 制定应急预案 反馈价格变化 及时将价格信息的变化情况反馈给项目业主、施工单位等相关方。价格信息的变化情况将直接影响到项目的成本和进度,及时反馈将有助于相关方及时采取措施进行应对。对价格变化可能对项目造价产生的影响进行分析和评估,并提出相应的建议。分析和评估将有助于我们了解价格变化对项目造价的影响程度,提出相应的建议将有助于相关方制定合理的应对策略。协助相关方制定应对价格变化的措施,确保项目的顺利进行。应对价格变化的措施将包括调整采购计划、优化资源配置等,协助相关方制定这些措施将有助于确保项目的顺利进行。与相关方保持密切沟通和协调,共同应对价格变化带来的挑战。密切沟通和协调将有助于解决价格变化带来的问题和分歧,共同应对价格变化带来的挑战。 在实际操作中,将建立价格信息反馈机制,定期向项目业主、施工单位等相关方反馈价格信息的变化情况。同时,将对价格变化可能对项目造价产生的影响进行分析和评估,并提出相应的建议。在反馈过程中,将与相关方进行充分的沟通和交流,听取他们的意见和建议,共同制定应对价格变化的措施。 此外,还将建立价格变化预警机制,及时发现价格变化的趋势和风险。当价格变化达到一定程度时,将及时发出预警信号,并采取相应的措施进行应对。同时,将加强与供应商的合作,争取更优惠的采购价格,降低项目成本。 落实造价咨询管理办法 规范服务行为 遵守广东省造价咨询管理办法的各项规定,依法开展造价咨询服务活动。这些规定是保障造价咨询服务行业健康发展的重要依据,必须严格遵守。与委托方签订规范的造价咨询服务合同,明确双方的权利和义务。合同将详细规定服务内容、服务标准、服务费用等条款,确保双方的权益得到保障。按照合同约定的服务内容和标准,提供高质量的造价咨询服务。高质量的服务将包括准确的造价计算、合理的造价控制、及时的信息反馈等方面。在服务过程中,保持独立、客观、公正的立场,不得偏袒任何一方。独立、客观、公正是造价咨询服务的基本原则,必须始终坚持。 服务行为规范 具体要求 违规后果 遵守法规规定 严格遵守广东省造价咨询管理办法 承担法律责任 签订规范合同 明确双方权利和义务 可能导致合同纠纷 提供高质量服务 按照合同约定的内容和标准服务 影响服务信誉 保持独立公正 不偏袒任...
惠来县老旧小区改造——庆平路、南环一路、南环二路示范街区部分提升配套工程全过程造价咨询服务项目投标方案.docx
下载提示

1.本文档仅提供部分内容试读;

2.支付并下载文件,享受无限制查看;

3.本网站所提供的标准文本仅供个人学习、研究之用,未经授权,严禁复制、发行、汇编、翻译或网络传播等,侵权必究;

4.左侧添加客服微信获取帮助;

5.本文为word版本,可以直接复制编辑使用。


这个人很懒,什么都没留下
未认证用户 查看用户
该文档于 上传
推荐文档
×
精品标书制作
百人专家团队
擅长领域:
工程标 服务标 采购标
16852
已服务主
2892
中标量
1765
平台标师
扫码添加客服
客服二维码
咨询热线:192 3288 5147
公众号
微信客服
客服