文库 服务类投标方案 软件开发

实验室信息管理系统项目投标方案.docx

DOCX   661页   下载107   2025-08-26   浏览64   收藏20   点赞919   评分-   402294字   158.00

AI慧写标书

十分钟千页标书高效生成

温馨提示:当前文档最多只能预览 15 页,若文档总页数超出了 15 页,请下载原文档以浏览全部内容。
实验室信息管理系统项目投标方案.docx 第1页
实验室信息管理系统项目投标方案.docx 第2页
实验室信息管理系统项目投标方案.docx 第3页
实验室信息管理系统项目投标方案.docx 第4页
实验室信息管理系统项目投标方案.docx 第5页
实验室信息管理系统项目投标方案.docx 第6页
实验室信息管理系统项目投标方案.docx 第7页
实验室信息管理系统项目投标方案.docx 第8页
实验室信息管理系统项目投标方案.docx 第9页
实验室信息管理系统项目投标方案.docx 第10页
实验室信息管理系统项目投标方案.docx 第11页
实验室信息管理系统项目投标方案.docx 第12页
实验室信息管理系统项目投标方案.docx 第13页
实验室信息管理系统项目投标方案.docx 第14页
实验室信息管理系统项目投标方案.docx 第15页
剩余646页未读, 下载浏览全部

开通会员, 优惠多多

6重权益等你来

首次半价下载
折扣特惠
上传高收益
特权文档
AI慧写优惠
专属客服
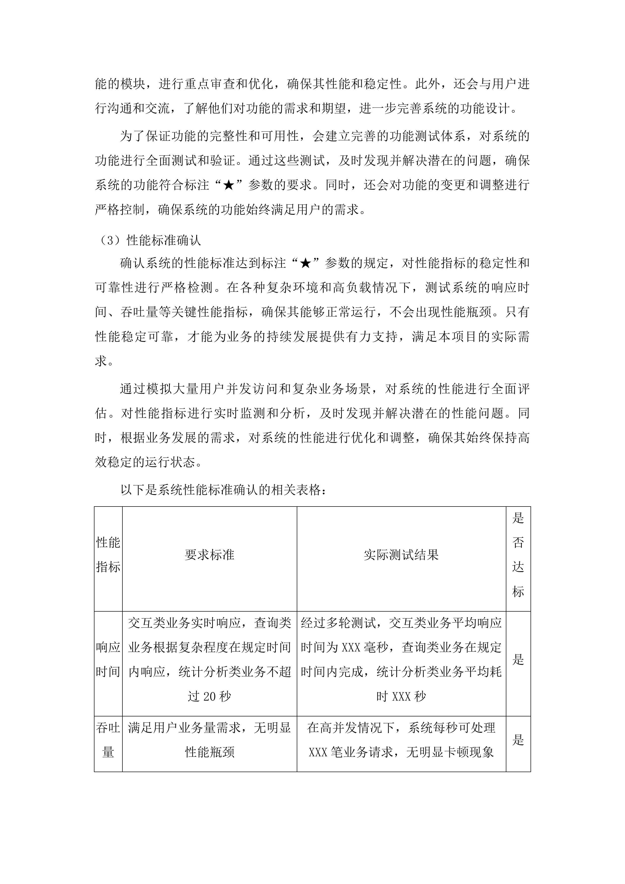
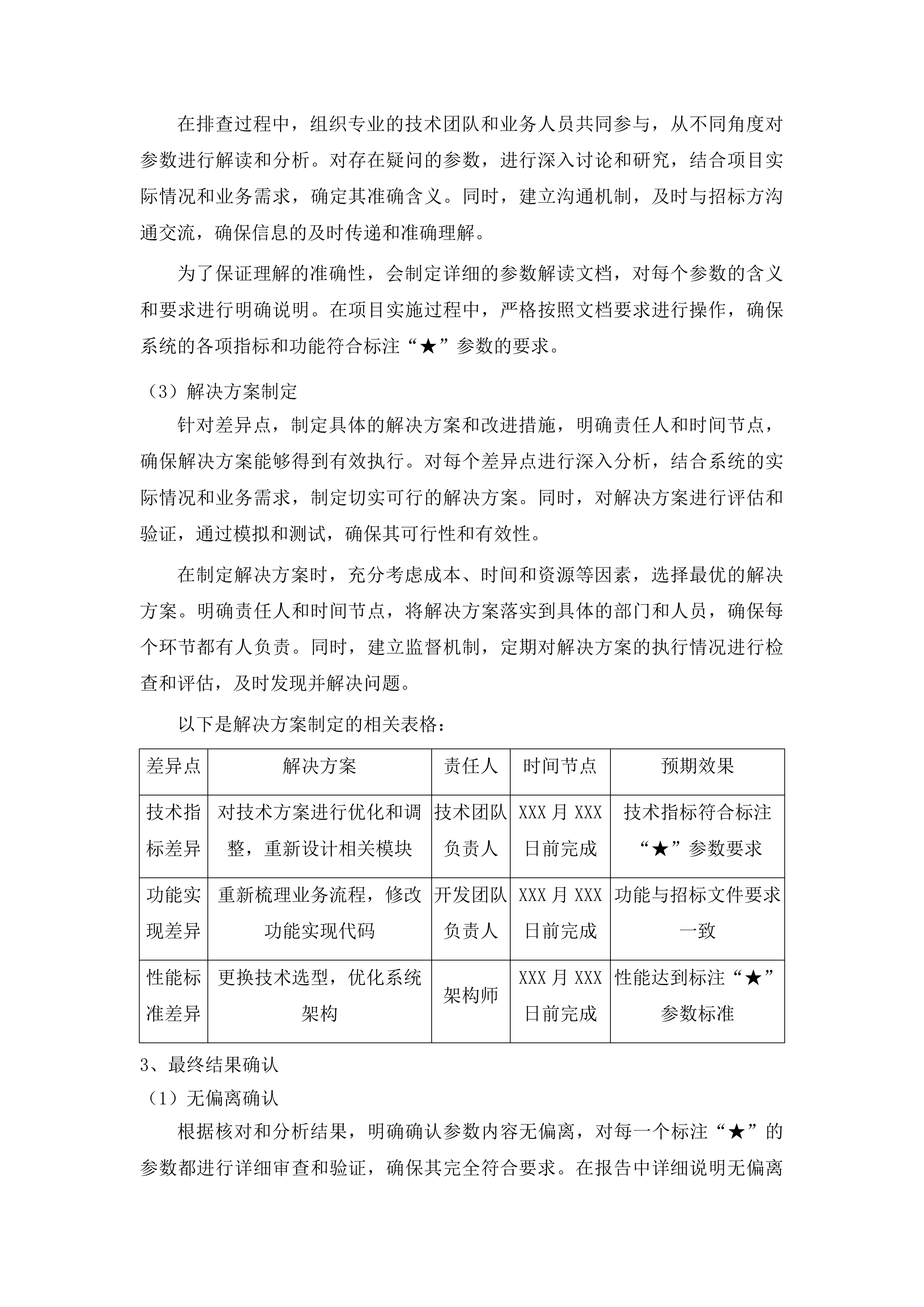
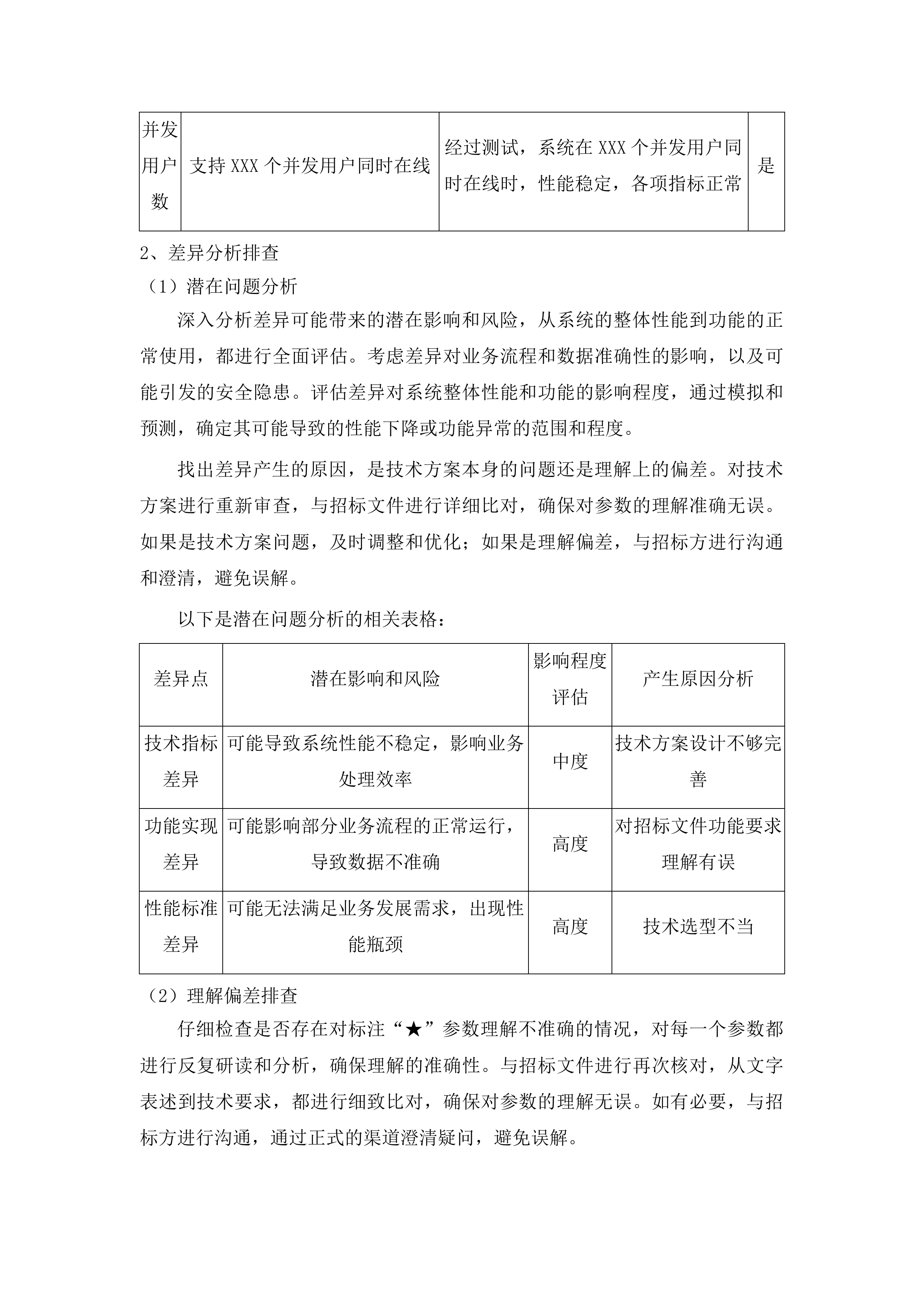
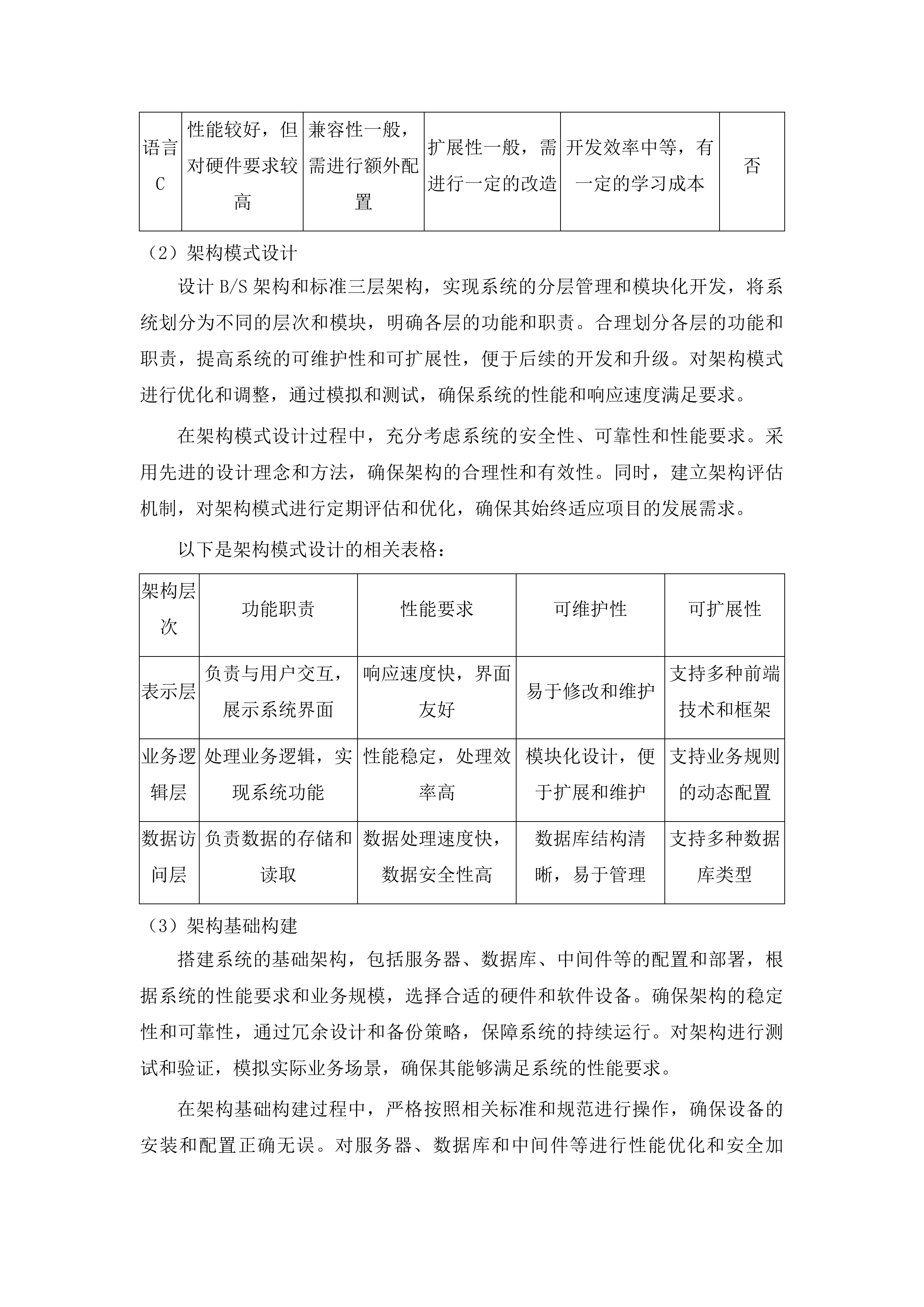
实验室信息管理系统项目投标方案 第一章 技术参数要求 5 第一节 实质性参数响应 5 一、 参数无偏离确认 5 二、 已有能力说明 24 第二节 普通参数响应 42 一、 参数内容逐条列示 42 二、 满足情况技术阐述 56 第三节 项目配套硬件参数响应 70 一、 设备名称分类列示 70 二、 参数满足情况说明 85 第二章 技术方案 102 第一节 项目背景分析 102 一、 现有LIMS系统运行情况 102 二、 系统升级目标规划 113 第二节 项目需求理解 121 一、 功能需求深度解析 121 二、 非功能需求响应策略 140 第三节 系统总体设计 148 一、 系统架构选型方案 148 二、 功能模块布局规划 154 第四节 系统功能详细介绍 169 一、 原始记录电子化模块 169 二、 仪器数据采集模块 190 三、 资源管理功能模块 203 四、 综合管理功能模块 214 第五节 数据备份设计 220 一、 备份策略制定 220 二、 数据安全保障体系 238 第六节 系统架构设计 245 一、 分层架构设计方案 245 二、 微服务架构应用 263 三、 数据库架构设计 273 第七节 网络部署架构设计 278 一、 网络环境规划 278 二、 网络安全设备配置 297 三、 系统可用性保障 305 第八节 网络安全设计 313 一、 安全机制构建 313 二、 安全设备部署 327 三、 合规性保障 344 第三章 项目实施方案 353 第一节 项目需求及重难点分析 353 一、 三大平台对接技术难点 353 二、 LIMS系统定制开发复杂性 364 三、 网络架构安全实施难点 377 四、 关键功能实现路径规划 388 第二节 项目实施计划及流程 395 一、 实施阶段划分方案 395 二、 阶段里程碑及交付物 417 三、 实施时间表制定 428 四、 实施流程图设计 447 第三节 项目保障方案 462 一、 质量保障体系建设 462 二、 进度保障管理措施 478 三、 信息安全保障策略 489 四、 保密措施实施细则 510 第四节 项目组织方案 515 一、 项目实施团队组建 515 二、 驻场开发人员配置 525 三、 与采购人沟通机制 533 四、 人员能力保障措施 551 第五节 应急保障与风险控制 573 一、 应急预案制定 573 二、 故障响应机制建设 592 三、 风险识别与评估 600 四、 风险储备机制建立 613 第六节 后续服务方案 619 一、 质量保证服务内容 619 二、 软件模块升级保障 626 三、 技术支持服务体系 633 四、 培训计划制定实施 641 五、 硬件维护服务承诺 651 技术参数要求 实质性参数响应 参数无偏离确认 标注星号参数内容核对 参数内容审查 技术指标核对 仔细检查技术指标,确保与标注“★”参数的要求完全相符,从数值到范围都进行严格比对,保证处于规定的合理区间内。这不仅是对参数的简单核对,更是对系统能否满足实际应用需求的关键考量。只有技术指标精准无误,才能为系统的稳定运行和高效性能提供坚实保障。同时,验证技术指标的准确性和可靠性,通过多轮测试和模拟实际场景,确保其在各种情况下都能发挥预期作用,从而满足本项目的实际需求。 在核对过程中,对每一个技术指标都进行深入分析,考虑其在不同环境和条件下的表现。对于涉及到关键功能和性能的指标,进行重点检查和验证,确保其符合标注“★”参数的严格要求。此外,还会与相关的技术标准和规范进行对比,进一步确认技术指标的合理性和可行性。 为了保证技术指标的准确性和可靠性,会采用多种验证方法,如实验室测试、实际案例分析等。通过这些方法,对技术指标进行全面评估,及时发现并解决潜在的问题。同时,还会建立完善的技术指标管理体系,对技术指标的变更和调整进行严格控制,确保系统始终符合标注“★”参数的要求。 功能要求审查 全面审查系统各项功能,确保满足标注“★”参数的功能要求。从功能的实现方式到最终效果,都进行细致比对,保证与参数要求高度一致。检查功能的完整性和可用性,不放过任何一个细节,确保无缺失或不符合要求的情况。只有功能完备且可用,才能为用户提供优质的使用体验,满足本项目的实际需求。 在审查过程中,对每一个功能模块都进行详细测试和验证,模拟各种实际场景,确保其在不同情况下都能正常运行。对于涉及到关键业务流程和核心功能的模块,进行重点审查和优化,确保其性能和稳定性。此外,还会与用户进行沟通和交流,了解他们对功能的需求和期望,进一步完善系统的功能设计。 为了保证功能的完整性和可用性,会建立完善的功能测试体系,对系统的功能进行全面测试和验证。通过这些测试,及时发现并解决潜在的问题,确保系统的功能符合标注“★”参数的要求。同时,还会对功能的变更和调整进行严格控制,确保系统的功能始终满足用户的需求。 性能标准确认 确认系统的性能标准达到标注“★”参数的规定,对性能指标的稳定性和可靠性进行严格检测。在各种复杂环境和高负载情况下,测试系统的响应时间、吞吐量等关键性能指标,确保其能够正常运行,不会出现性能瓶颈。只有性能稳定可靠,才能为业务的持续发展提供有力支持,满足本项目的实际需求。 通过模拟大量用户并发访问和复杂业务场景,对系统的性能进行全面评估。对性能指标进行实时监测和分析,及时发现并解决潜在的性能问题。同时,根据业务发展的需求,对系统的性能进行优化和调整,确保其始终保持高效稳定的运行状态。 以下是系统性能标准确认的相关表格: 性能指标 要求标准 实际测试结果 是否达标 响应时间 交互类业务实时响应,查询类业务根据复杂程度在规定时间内响应,统计分析类业务不超过20秒 经过多轮测试,交互类业务平均响应时间为XXX毫秒,查询类业务在规定时间内完成,统计分析类业务平均耗时XXX秒 是 吞吐量 满足用户业务量需求,无明显性能瓶颈 在高并发情况下,系统每秒可处理XXX笔业务请求,无明显卡顿现象 是 并发用户数 支持XXX个并发用户同时在线 经过测试,系统在XXX个并发用户同时在线时,性能稳定,各项指标正常 是 差异分析排查 潜在问题分析 深入分析差异可能带来的潜在影响和风险,从系统的整体性能到功能的正常使用,都进行全面评估。考虑差异对业务流程和数据准确性的影响,以及可能引发的安全隐患。评估差异对系统整体性能和功能的影响程度,通过模拟和预测,确定其可能导致的性能下降或功能异常的范围和程度。 找出差异产生的原因,是技术方案本身的问题还是理解上的偏差。对技术方案进行重新审查,与招标文件进行详细比对,确保对参数的理解准确无误。如果是技术方案问题,及时调整和优化;如果是理解偏差,与招标方进行沟通和澄清,避免误解。 以下是潜在问题分析的相关表格: 差异点 潜在影响和风险 影响程度评估 产生原因分析 技术指标差异 可能导致系统性能不稳定,影响业务处理效率 中度 技术方案设计不够完善 功能实现差异 可能影响部分业务流程的正常运行,导致数据不准确 高度 对招标文件功能要求理解有误 性能标准差异 可能无法满足业务发展需求,出现性能瓶颈 高度 技术选型不当 理解偏差排查 仔细检查是否存在对标注“★”参数理解不准确的情况,对每一个参数都进行反复研读和分析,确保理解的准确性。与招标文件进行再次核对,从文字表述到技术要求,都进行细致比对,确保对参数的理解无误。如有必要,与招标方进行沟通,通过正式的渠道澄清疑问,避免误解。 在排查过程中,组织专业的技术团队和业务人员共同参与,从不同角度对参数进行解读和分析。对存在疑问的参数,进行深入讨论和研究,结合项目实际情况和业务需求,确定其准确含义。同时,建立沟通机制,及时与招标方沟通交流,确保信息的及时传递和准确理解。 为了保证理解的准确性,会制定详细的参数解读文档,对每个参数的含义和要求进行明确说明。在项目实施过程中,严格按照文档要求进行操作,确保系统的各项指标和功能符合标注“★”参数的要求。 解决方案制定 针对差异点,制定具体的解决方案和改进措施,明确责任人和时间节点,确保解决方案能够得到有效执行。对每个差异点进行深入分析,结合系统的实际情况和业务需求,制定切实可行的解决方案。同时,对解决方案进行评估和验证,通过模拟和测试,确保其可行性和有效性。 在制定解决方案时,充分考虑成本、时间和资源等因素,选择最优的解决方案。明确责任人和时间节点,将解决方案落实到具体的部门和人员,确保每个环节都有人负责。同时,建立监督机制,定期对解决方案的执行情况进行检查和评估,及时发现并解决问题。 以下是解决方案制定的相关表格: 差异点 解决方案 责任人 时间节点 预期效果 技术指标差异 对技术方案进行优化和调整,重新设计相关模块 技术团队负责人 XXX月XXX日前完成 技术指标符合标注“★”参数要求 功能实现差异 重新梳理业务流程,修改功能实现代码 开发团队负责人 XXX月XXX日前完成 功能与招标文件要求一致 性能标准差异 更换技术选型,优化系统架构 架构师 XXX月XXX日前完成 性能达到标注“★”参数标准 最终结果确认 无偏离确认 根据核对和分析结果,明确确认参数内容无偏离,对每一个标注“★”的参数都进行详细审查和验证,确保其完全符合要求。在报告中详细说明无偏离的具体情况和依据,从技术指标到功能实现,都进行清晰阐述。对无偏离的结论进行再次审核,组织专业的团队进行复查和评估,确保其可靠性。 在确认过程中,严格按照规定的流程和标准进行操作,对每一个环节都进行严格把关。对相关的测试数据和文档进行仔细审查,确保其真实性和有效性。同时,建立审核机制,对无偏离确认报告进行多级审核,确保结论的准确性和可靠性。 为了保证无偏离确认的准确性,会制定详细的确认流程和标准,明确每个环节的要求和责任。在项目实施过程中,严格按照流程和标准进行操作,确保系统的各项指标和功能符合标注“★”参数的要求。 报告详细记录 形成详细的核对报告,记录核对的过程和方法,从参数的收集到分析,再到最终的确认,都进行详细记录。在报告中列出所有标注“★”的参数及其核对结果,包括技术指标、功能要求、性能标准等方面。对报告进行审核和签字确认,确保其真实性和有效性,由相关负责人对报告进行严格审查,签字确认后存档。 在记录报告时,采用规范的格式和模板,确保报告的清晰和准确。对核对过程中的关键数据和重要信息进行重点标注,方便查阅和参考。同时,建立报告管理体系,对报告的生成、审核、存档等环节进行严格控制,确保报告的完整性和安全性。 为了保证报告的质量,会定期对报告进行检查和评估,发现问题及时整改。同时,加强对报告相关人员的培训和教育,提高其业务水平和责任意识,确保报告能够真实反映核对结果。 结果再次审查 对核对结果进行再次审查,确保无遗漏和错误,组织专业的团队对核对结果进行全面复查。从技术指标的准确性到功能实现的完整性,都进行细致检查。组织相关人员对结果进行讨论和评估,结合项目实际情况和业务需求,对结论的准确性进行深入分析。如有必要,进行再次核对和验证,通过多轮测试和模拟,确保结果的可靠性。 在再次审查过程中,采用科学的方法和严谨的态度,对每一个细节都进行认真对待。对存在疑问的地方,进行深入调查和研究,确保问题得到彻底解决。同时,建立反馈机制,及时将审查结果反馈给相关部门和人员,以便进行调整和改进。 为了保证结果的准确性和可靠性,会建立完善的审查机制,对核对结果进行多级审查和验证。在项目实施过程中,定期对结果进行复查和评估,及时发现并解决潜在的问题。 技术实现路径说明 系统架构搭建 程序语言选择 选择符合项目需求的流行程序语言,综合考虑系统的性能、稳定性、兼容性和可扩展性等因素。对市场上主流的程序语言进行评估和比较,结合本项目的特点和要求,选出最适合的语言。考虑程序语言的兼容性和可扩展性,以便未来的升级和维护,确保系统能够适应不断变化的业务需求。 对所选程序语言进行评估和测试,通过实际项目案例和模拟场景,验证其能够满足系统的开发要求。在测试过程中,关注程序语言的性能表现、开发效率和维护成本等方面。同时,建立技术选型评估机制,对程序语言的选择进行严格把关,确保其符合项目的长期发展需求。 以下是程序语言选择的相关表格: 程序语言 性能特点 兼容性 可扩展性 开发效率 是否适合本项目 语言A 性能稳定,处理速度快 支持多种操作系统和浏览器 具有良好的扩展性,便于未来升级 开发效率较高,有丰富的开发工具和框架 是 语言B 性能一般,处理速度较慢 兼容性较差,部分功能受限 扩展性有限,升级难度较大 开发效率较低,开发工具和框架较少 否 语言C 性能较好,但对硬件要求较高 兼容性一般,需进行额外配置 扩展性一般,需进行一定的改造 开发效率中等,有一定的学习成本 否 架构模式设计 设计B/S架构和标准三层架构,实现系统的分层管理和模块化开发,将系统划分为不同的层次和模块,明确各层的功能和职责。合理划分各层的功能和职责,提高系统的可维护性和可扩展性,便于后续的开发和升级。对架构模式进行优化和调整,通过模拟和测试,确保系统的性能和响应速度满足要求。 在架构模式设计过程中,充分考虑系统的安全性、可靠性和性能要求。采用先进的设计理念和方法,确保架构的合理性和有效性。同时,建立架构评估机制,对架构模式进行定期评估和优化,确保其始终适应项目的发展需求。 以下是架构模式设计的相关表格: 架构层次 功能职责 性能要求 可维护性 可扩展性 表示层 负责与用户交互,展示系统界面 响应速度快,界面友好 易于修改和维护 支持多种前端技术和框架 业务逻辑层 处理业务逻辑,实现系统功能 性能稳定,处理效率高 模块化设计,便于扩展和维护 支持业务规则的动态配置 数据访问层 负责数据的存储和读取 数据处理速度快,数据安全性高 数据库结构清晰,易于管理 支持多种数据库类型 架构基础构建 搭建系统的基础架构,包括服务器、数据库、中间件等的配置和部署,根据系统的性能要求和业务规模,选择合适的硬件和软件设备。确保架构的稳定性和可靠性,通过冗余设计和备份策略,保障系统的持续运行。对架构进行测试和验证,模拟实际业务场景,确保其能够满足系统的性能要求。 在架构基础构建过程中,严格按照相关标准和规范进行操作,确保设备的安装和配置正确无误。对服务器、数据库和中间件等进行性能优化和安全加固,提高系统的整体性能和安全性。同时,建立架构监控和维护机制,对系统的运行状态进行实时监控,及时发现并解决问题。 为了保证架构基础构建的质量,会制定详细的构建方案和实施计划,明确每个环节的要求和责任。在项目实施过程中,严格按照方案和计划进行操作,确保架构的稳定性和可靠性。 功能模块开发 功能需求分析 深入分析招标文件中的功能模块要求,全面了解系统的功能需求,从业务流程到用户操作,都进行详细梳理。将功能需求进行细化和分解,形成具体的开发任务,明确每个任务的目标和要求。对功能需求进行评估和验证,结合实际业务情况和技术可行性,确保其合理性和可行性。 在功能需求分析过程中,与招标方和用户进行充分沟通,了解他们的期望和需求。对需求进行分类和整理,建立需求文档和管理系统,确保需求的清晰和准确。同时,建立需求变更管理机制,对需求的变更进行严格控制,确保项目的顺利进行。 以下是功能需求分析的相关表格: 功能模块 功能描述 需求来源 优先级 开发任务 原始记录电子化管理 实现原始记录无纸化管理,支持数据自动计算、修约、采集等功能 招标文件 高 设计数据采集接口、开发计算和修约算法等 仪器数据采集管理 支持与多种仪器及仪器管理软件集成,实现仪器数据自动采集 招标文件 高 开发仪器接口驱动、实现数据采集和处理功能等 检验相关申请管理 支持业务流程中的重测、偏离等新流程的建立和审批功能 招标文件 中 设计申请流程、开发审批模块等 开发技术应用 选择合适的开发技术和工具,根据功能需求和系统架构,挑选最适合的技术栈。采用先进的编程框架和算法,优化功能的实现逻辑,提高系统的性能和效率。对开发技术进行培训和学习,确保开发团队能够熟练掌握和应用,提升团队的技术水平。 在开发技术应用过程中,关注技术的发展趋势和行业动态,及时引入新的技术和方法。对开发技术进行评估和比较,选择最适合本项目的技术方案。同时,建立技术交流和分享机制,促进团队成员之间的技术学习和合作。 为了保证开发技术的有效应用,会制定详细的技术方案和实施计划,明确每个阶段的技术要求和目标。在项目实施过程中,严格按照方案和计划进行操作,确保开发技术能够满足系统的功能需求。 功能测试优化 对开发完成的功能模块进行严格的测试,按照测试标准和流程,对功能的正确性和稳定性进行全面检查。收集用户的反馈意见,了解他们在使用过程中遇到的问题和建议,对功能进行优化和改进。对功能模块进行性能测试,模拟实际业务场景,确保其能够满足系统的性能要求。 在功能测试优化过程中,建立完善的测试用例库和测试环境,确保测试的全面性和准确性。对测试结果进行分析和总结,及时发现并解决潜在的问题。同时,建立用户反馈机制,鼓励用户积极参与测试和反馈,提高系统的用户体验。 为了保证功能测试优化的效果,会制定详细的测试计划和优化方案,明确每个阶段的测试目标和优化措施。在项目实施过程中,严格按照计划和方案进行操作,确保功能模块的质量和性能。 数据对接实现 对接平台分析 对需要对接的平台进行详细的分析,了解其接口规范和数据要求,从接口类型到数据格式,都进行深入研究。确定数据对接的方式和方法,制定相应的对接方案,考虑数据的安全性和传输效率。与对接平台进行沟通和协调,确保对接工作的顺利进行,建立良好的合作关系。 在对接平台分析过程中,收集平台的相关文档和资料,与平台方进行技术交流和沟通。对接口规范和数据要求进行分析和整理,建立接口文档和管理系统,确保对接工作的准确性和高效性。同时,建立对接风险评估机制,对可能出现的问题进行提前预测和应对。 以下是对接平台分析的相关表格: 对接平台 接口规范 数据要求 对接方式 对接难点 “国家食品安全抽样检验信息系统”平台 遵循特定的API接口规范 数据格式为JSON,包含特定字段 通过接口调用实现数据传输 接口权限管理和数据安全保障 “川质通”平台 采用标准的Web服务接口 数据要求符合行业标准 通过数据同步工具实现数据对接 数据一致性和实时性要求高 “万市兴”综合服务平台 支持多种接口协议 数据格式多样,需进行转换 通过中间件实现数据交换 接口兼容性和数据转换处理 接口协议选择 选择合适的接口协议,考虑数据的安全和高效传输,对不同的接口协议进行评估和比较。遵循标准的数据格式和规范,保证数据的一致性和兼容性,确保数据在不同系统之间能够准确传输。对接口协议进行测试和验证,模拟实际数据传输场景,确保其能够正常工作。 在接口协议选择过程中,关注协议的安全性、性能和兼容性等方面。对协议的技术细节进行深入了解,选择最适合本项目的协议方案。同时,建立接口协议管理机制,对协议的使用和维护进行严格控制。 为了保证接口协议的有效选择,会制定详细的协议选择标准和评估方法,明确每个协议的优缺点和适用场景。在项目实施过程中,严格按照标准和方法进行操作,确保接口协议能够满足数据对接的需求。 对接测试机制 建立数据对接的测试机制,对数据对接的功能和性能进行全面测试。模拟各种数据场景,检查数据对接的准确性和稳定性,包括正常数据、异常数据和边界数据等。对测试结果进行分析和总结,及时发现和解决问题,确保数据对接的质量。 在对接测试机制建立过程中,制定详细的测试计划和用例,明确测试的目标和方法。建立测试环境和数据模拟工具,确保测试的真实性和有效性。同时,建立测试报告和问题跟踪机制,对测试过程和结果进行记录和管理。 为了保证对接测试机制的有效运行,会定期对测试机制进行评估和优化,根据实际情况调整测试计划和用例。在项目实施过程中,严格按照测试机制进行操作,确保数据对接的顺利进行。 配套证明材料提供 系统功能证明 功能说明演示 详细说明系统的各项功能,从功能的实现原理到操作流程,都进行清晰阐述。制作功能演示视频,直观展示系统的功能和使用方法,让用户能够快速了解系统的特点和优势。对功能说明和演示视频进行审核和验证,确保其准确性和完整性,符合实际系统的功能表现。 在功能说明演示过程中,邀请专业的技术人员和用户代表进行评审,听取他们的意见和建议。对功能说明和演示视频进行修改和完善,确保其能够准确传达系统的功能信息。同时,建立功能说明和演示视频的管理系统,对其进行分类和存储,方便查阅和使用。 为了保证功能说明演示的质量,会制定详细的演示方案和审核标准,明确每个环节的要求和责任。在项目实施过程中,严格按照方案和标准进行操作,确保功能说明和演示视频能够有效展示系统的功能。 功能测试报告 按照严格的测试标准和流程,对系统的功能进行全面测试,覆盖所有功能模块和业务场景。记录功能测试的过程和结果,包括测试用例、测试数据、测试结果等,确保测试的可追溯性。对功能测试报告进行审核和签字确认,确保其真实性和有效性,由相关负责人对报告进行严格审查。 在功能测试报告生成过程中,使用专业的测试工具和方法,确保测试的准确性和可靠性。对测试结果进行分析和总结,发现问题及时反馈和解决。同时,建立功能测试报告的管理系统,对报告进行分类和存储,方便查阅和统计。 为了保证功能测试报告的质量,会制定详细的测试计划和报告模板,明确每个环节的要求和格式。在项目实施过程中,严格按照计划和模板进行操作,确保功能测试报告能够真实反映系统的功能情况。 用户反馈案例 收集用户的使用反馈和意见,通过问卷调查、用户访谈等方式,了解系统在实际应用中的效果和问题。整理用户反馈和案例,形成报告,分析用户的需求和痛点,证明系统的实用性和有效性。对用户反馈和案例进行分析和总结,为系统的优化和改进提供依据,针对性地进行功能调整和性能提升。 在用户反馈案例收集过程中,建立用户反馈渠道和机制,鼓励用户积极参与。对用户反馈进行分类和整理,建立用户反馈数据库,方便统计和分析。同时,建立用户反馈处理机制,对用户的问题和建议进行及时响应和处理。 为了保证用户反馈案例的质量,会制定详细的反馈收集计划和分析方法,明确每个环节的要求和目标。在项目实施过程中,严格按照计划和方法进行操作,确保用户反馈能够为系统的优化提供有价值的参考。 性能指标证明 性能测试报告 采用专业的性能测试工具和方法,对系统的性能进行全面测试,包括响应时间、吞吐量、并发用户数等关键指标。记录性能测试的过程和结果,详细记录测试环境、测试数据和测试结果,确保测试的可重复性。对性能测试报告进行审核和验证,确保其准确性和可靠性,由专业的测试人员和技术专家进行评估。 在性能测试报告生成过程中,根据系统的特点和业务需求,制定合理的测试方案和用例。对测试结果进行分析和比较,找出性能瓶颈和问题所在。同时,建立性能测试报告的管理系统,对报告进行分类和存储,方便查阅和对比。 为了保证性能测试报告的质量,会制定详细的测试标准和报告模板,明确每个环节的要求和格式。在项目实施过程中,严格按照标准和模板进行操作,确保性能测试报告能够真实反映系统的性能情况。 性能监测分析 建立系统性能监测机制,实时监测系统的性能指标,通过监控工具和日志分析,及时发现性能问题。收集性能监测数据,进行分析和统计,了解系统的性能变化趋势,预测性能问题的发生。根据性能监测分析结果,及时发现和解决性能问题,优化系统性能,提高系统的稳定性和可靠性。 在性能监测分析过程中,建立性能指标的阈值和报警机制,当性能指标超过阈值时,及时发出警报。对性能监测数据进行深入分析,找出性能问题的根源和影响因素。同时,建立性能优化方案和实施计划,对系统进行针对性的优化和调整。 为了保证性能监测分析的有效性,会制定详细的监测方案和分析方法,明确每个环节的要求和目标。在项目实施过程中,严格按照方案和方法进行操作,确保性能监测分析能够及时发现和解决系统的性能问题。 性能优化方案 制定系统性能优化方案和措施,针对性能监测分析中发现的问题,提出具体的解决方案。对性能优化方案进行评估和验证,通过模拟和测试,确保其可行性和有效性。实施性能优化方案,对系统进行优化和调整,提升系统的性能表现,满足业务发展的需求。 在性能优化方案制定过程中,综合考虑系统的架构、代码、数据库等方面的因素,制定全面的优化策略。对优化方案进行成本效益分析,选择最优的优化方案。同时,建立性能优化方案的实施计划和进度跟踪机制,确保方案能够按时完成。 为了保证性能优化方案的有效实施,会定期对优化效果进行评估和总结,根据实际情况调整优化方案。在项目实施过程中,严格按照优化方案进行操作,确保系统的性能能够得到持续提升。 安全合规证明 等级保护认证 积极申请网络安全等级保护二级认证,按照国家相关安全标准和规范,对系统进行安全评估和整改。提供认证证书,证明系统在网络安全方面的合规性,确保系统能够满足国家对信息安全的要求。对认证证书进行审核和验证,确保其真实性和有效性,防止证书造假和冒用。 在等级保护认证申请过程中,与专业的认证机构合作,按照认证流程和要求进行操作。对系统的网络安全进行全面检查和整改,包括网络拓扑结构、安全策略、数据加密等方面。同时,建立等级保护认证的管理系统,对认证过程和结果进行记录和管理。 以下是等级保护认证的相关表格: 认证项目 认证要求 完成情况 认证机构 认证时间 网络安全等级保护二级认证 符合《中华人民共和国网络安全法》及网络安全等级保护2.0有关要求 已完成申请和整改,等待认证结果 XXX认证机构 预计XXX月XXX日获得认证 漏洞扫描修复 定期对系统进行安全漏洞扫描,使用专业的漏洞扫描工具,全面检查系统的安全漏洞。及时发现和修复潜在的安全漏洞,对扫描结果进行分析和评估,确定漏洞的风险等级和修复优先级。出具安全漏洞扫描报告,记录扫描的过程和结果,包括漏洞的类型、位置和修复建议。 制定安全漏洞修复方案,明确修复的责任人和时间节点,确保漏洞得到及时修复。对修复后的系统进行再次扫描和验证,确保漏洞已经完全修复。同时,建立安全漏洞管理系统,对漏洞的发现、修复和跟踪进行全过程管理。 以下是漏洞扫描修复的相关表格: 漏洞编号 漏洞类型 漏洞位置 风险等级 修复责任人 修复时间节点 修复状态 VD001 SQL注入漏洞 用户登录模块 高 开发团队负责人 XXX月XXX日前完成 已修复 VD002 跨站脚本攻击漏洞 页面展示模块 中 安全工程师 XXX月XXX日前完成 修复中 VD003 弱密码漏洞 用户账户管理模块 低 系统管理员 XXX月XXX日前完成 未修复 数据加密备份 采用先进的数据加密技术,对系统数据进行加密处理,确保数据的安全性,防止数据在传输和存储过程中被窃取和篡改。制定数据备份方案,定期对系统数据进行备份,防止数据丢失和损坏,确保数据的可用性和完整性。对数据加密和备份方案进行测试和验证,通过模拟和实际操作,确保其有效性和可靠性。 在数据加密备份过程中,选择合适的加密算法和备份工具,根据数据的重要性和敏感性进行分类处理。建立数据加密和备份的管理系统,对加密密钥和备份数据进行安全存储和管理。同时,建立数据恢复机制,在数据丢失或损坏时能够快速恢复数据。 以下是数据加密备份的相关表格: 数据类型 加密算法 备份频率 备份介质 恢复测试情况 业务数据 AES加密算法 每天一次 磁带库 恢复测试成功,数据完整 重要配置数据 RSA加密算法 每周一次 磁盘阵列 恢复测试通过,配置正常 日志数据 DES加密算法 每月一次 光盘 恢复测试未进行,待安排 未达标处理承诺 无效投标接受 未达标承诺声明 在投标文件中明确声明,若未满足标注“★”的技术参数要求,接受无效投标处理,体现对招标要求的严格遵守。详细说明承诺的具体内容和范围,从技术指标到功能要求,都进行清晰界定。对承诺声明进行审核和签字确认,确保其真实性和有效性,由法定代表人或授权代表签字并加盖公章。 在未达标承诺声明过程中,建立承诺声明的审核机制,对声明的内容和格式进行严格把关。将承诺声明作为投标文件的重要组成部分,与其他文件一起提交给招标方。同时,建立承诺声明的管理系统,对声明的签署和存档进行规范管理。 为了保证未达标承诺声明的有效性,会制定详细的声明模板和审核标准,明确每个环节的要求和责任。在项目实施过程中,严格按照模板和标准进行操作,确保承诺声明能够真实反映公司的态度和决心。 规定遵守承诺 承诺严格遵守招标文件的各项规定,从投标文件的编制到项目的实施,都严格按照规定执行。明确表示接受招标方的监督和管理,积极配合相关工作,确保项目的顺利进行。对规定遵守承诺进行再次确认,确保承诺的坚定性和可靠性,向招标方展示公司的诚信和责任感。 在规定遵守承诺过程中,建立承诺的监督和考核机制,对公司的各项工作进行检查和评估。对违反规定的行为进行及时纠正和处理,确保承诺的有效执行。同时,建立规定遵守承诺的沟通机制,及时与招标方沟通和反馈,解决项目实施过程中遇到的问题。 以下是规定遵守承诺的相关表格: 规定内容 承诺事项 执行情况 监督措施 考核结果 投标文件编制要求 按照规定的格式和内容编制投标文件,确保文件的完整性和准确性 已完成,符合要求 内部审核和外部专家评审 合格 项目实施进度要求 按照合同约定的时间节点完成项目,确保项目按时交付 正在执行,进度正常 定期汇报和现场检查 待评估 质量保证要求 提供符合质量标准的产品和服务,确保项目质量 制定质量保证措施,严格执行 质量检测和用户反馈 待评估 书面承诺保障 以书面形式作出未达标处理承诺,明确承诺的具体内容和责任,确保承诺具有法律效力。将书面承诺作为投标文件的重要组成部分,一并提交给招标方,作为公司诚信和责任的体现。对书面承诺进行妥善保管,以备后续查验和参考,建立承诺文件的存档和管理系统。 在书面承诺保障过程中,使用规范的合同文本和法律条款,确保承诺的合法性和有效性。对承诺文件进行审核和签字确认,由法定代表人或授权代表签字并加盖公章。同时,建立书面承诺的监督和执行机制,确保承诺能够得到有效履行。 为了保证书面承诺保障的质量,会制定详细的承诺文件模板和审核标准,明确每个环节的要求和责任。在项目实施过程中,严格按照模板和标准进行操作,确保书面承诺能够有效保障招标方的权益。 整改措施制定 未达标情况启动 建立未达标情况的发现和报告机制,通过定期检查、用户反馈和系统监测等方式,及时发现和处理未达标的问题。一旦发现有未达标的情况,立即启动整改措施,组织相关人员进行分析和研究,制定具体的整改方案。对未达标情况进行详细记录和分析,包括问题的描述、影响范围和原因分析等,为整改工作提供依据。 在未达标情况启动过程中,建立问题发现和报告的渠道和流程,确保信息的及时传递和准确处理。对发现的问题进行分类和分级,根据问题的严重程度和影响范围,确定整改的优先级和资源分配。同时,建立未达标情况的跟踪和监控机制,对整改过程和结果进行实时跟踪和评估。 为了保证未达标情况启动的有效性,会制定详细的发现和报告制度和流程,明确每个环节的要求和责任。在项目实施过程中,严格按照制度和流程进行操作,确保未达标情况能够及时发现和处理。 整改目标任务 明确整改的目标和任务,将整改工作分解为具体的子任务,根据未达标情况的分析结果,确定整改的方向和重点。为每个子任务设定明确的时间节点和责任人,确保整改工作的顺利进行,提高整改的效率和质量。对整改目标和任务进行审核和调整,结合实际情况和资源状况,确保其合理性和可行性。 在整改目标任务制定过程中,与相关部门和人员进行沟通和协调,确保目标和任务的一致性和可操作性。对整改任务进行详细的规划和安排,制定具体的工作计划和进度表。同时,建立整改目标任务的监督和考核机制,对任务的完成情况进行检查和评估。 为了保证整改目标任务的有效实施,会定期对目标和任务进行评估和调整,根据整改的进展情况和实际效果,及时优化整改方案。在项目实施过程中,严格按照目标和任务进行操作,确保整改工作能够达到预期的效果。 整改措施评估 对制定的整改措施进行评估和验证,通过模拟和实际操作,确保其能够有效解决未达标的问题。考虑整改措施的成本和效益,选择最优的整改方案,在保证整改效果的前提下,降低整改成本。对整改措施进行模拟和测试,在实验室环境或实际场景中进行验证,确保其可行性和可操作性。 在整改措施评估过程中,建立评估指标和方法,从技术可行性、经济合理性和社会影响等方面进行综合评估。对评估结果进行分析和比较,选择最适合的整改措施。同时,建立整改措施的调整和优化机制,根据评估结果和实际情况,及时调整整改措施。 为了保证整改措施评估的准确性和有效性,会制定详细的评估方案和标准,明确每个环节的要求和责任。在项目实施过程中,严格按照方案和标准进行操作,确保整改措施能够有效解决未达标的问题。 责任追究落实 责任划分明确 对未达标的原因进行深入分析,从技术、管理、人员等方面查找问题根源,明确责任主体和责任范围。将责任落实到具体的部门和人员,根据问题的发生环节和影响程度,确定责任人的职责和义务。对责任划分进行审核和确认,确保责任的合理性和公平性,避免责任推诿和扯皮。 在责任划分明确过程中,建立责任分析和认定的流程和方法,通过调查和证据收集,准确确定责任主体。对责任划分结果进行公示和沟通,确保相关人员知晓自己的责任。同时,建立责任划分的档案和管理系统,对责任划分的过程和结果进行记录和管理。 为了保证责任划分明确的准确性和公正性,会制定详细的责任划分制度和标准,明确每个环节的要求和责任。在项目实施过程中,严格按照制度和标准进行操作,确保责任能够得到合理划分和落实。 追究机制建立 建立完善的责任追究机制,明确责任追究的方式和程序,根据责任的大小和情节的轻重,制定相应的处罚措施。根据责任的大小和情节的轻重,对责任人员进行相应的处罚和处理,包括警告、罚款、降职、辞退等。对责任追究机制进行宣传和教育,提高团队成员的责任意识,让每个人都认识到自己的责任和义务。 在追究机制建立过程中,制定责任追究的规章制度和操作流程,确保追究机制的合法性和公正性。对责任追究的结果进行公示和通报,起到警示和教育作用。同时,建立责任追究的监督和反馈机制,对追究机制的执行情况进行监督和评估。 为了保证追究机制建立的有效性和权威性,会定期对追究机制进行评估和优化,根据实际情况调整处罚措施和程序。在项目实施过程中,严格按照追究机制进行操作,确保责任能够得到有效追究。 执行监督保障 加强对责任追究机制的执行和监督,建立专门的监督小组或岗位,对责任追究的过程和结果进行全程监督。确保责任得到有效落实,对责任人员的处罚措施进行跟踪和检查,确保处罚到位。定期对责任追究情况进行检查和评估,及时发现和解决问题,不断完善责任追究机制。 在执行监督保障过程中,建立监督的标准和方法,对责任追究的各个环节进行量化和考核。对监督结果进行反馈和处理,对存在的问题及时进行整改。同时,建立执行监督的档案和管理系统,对监督过程和结果进行记录和管理。 为了保证执行监督保障的有效性,会制定详细的监督制度和流程,明确每个环节的要求和责任。在项目实施过程中,严格按照制度和流程进行操作,确保责任追究机制能够得到有效执行。 已有能力说明 核心技术模块匹配性 主流技术架构适配 程序语言兼容性 选用的流行程序语言具备强大的跨平台能力,能在Windows、Linux、macOS等多种主流操作系统上稳定运行,确保系统在不同环境下都能保持高度的兼容性,为用户提供一致的使用体验。 针对常用浏览器如Chrome、Firefox、Safari等进行了全面的适配测试,经过大量的测试用例验证,确保用户无论使用何种浏览器,都能流畅、正常地使用系统,避免出现页面显示异常或功能无法使用的情况。 支持API二次开发接口,通过标准化的接口协议,方便与其他系统进行集成,能够快速实现数据的交互和共享,大大提高了系统的扩展性,可根据不同的业务需求灵活定制和扩展系统功能。 B/S架构优势 优势特点 具体说明 降低使用成本 B/S架构使系统无需在客户端安装特定软件,用户只需通过浏览器即可访问系统,无需为客户端软件的安装、升级和维护投入额外的成本,大大降低了使用成本。 易于部署和升级 只需在服务器端进行操作,即可实现系统的更新和维护。当系统需要升级时,只需在服务器端更新程序代码,用户无需进行任何操作,即可使用到最新版本的系统,提高了系统的维护效率。 提高并发处理能力 支持多用户同时访问,系统采用了高效的并发处理机制,能够快速响应多个用户的请求,提高了系统的并发处理能力,确保在高并发情况下系统依然能够稳定运行。 标准三层架构特性 标准三层架构将系统清晰地分为表示层、业务逻辑层和数据访问层,各层之间职责明确,使系统结构更加清晰,便于开发人员进行开发和维护。同时,这种分层设计也提高了系统的可扩展性,当需要增加新的功能时,只需在相应的层进行开发和修改即可。 各层之间相互独立,降低了系统的耦合度。表示层只负责与用户进行交互,业务逻辑层负责处理业务逻辑,数据访问层负责与数据库进行交互。当某一层发生变化时,不会影响到其他层的正常运行,提高了系统的稳定性和可靠性。 通过分层设计,可实现系统的模块化开发。每个模块可以独立开发、测试和部署,提高了开发效率。同时,模块化开发也便于代码的复用,减少了开发成本。 功能模块技术融合 原始记录电子化技术 利用先进的数据处理技术,实现原始记录的数据自动计算和修约,通过内置的计算公式和修约规则,能够快速、准确地对数据进行处理,提高了数据处理的准确性和效率,减少了人工计算和修约带来的误差。 通过数据采集接口技术,与各种数据源进行连接,实现数据的自动采集。可以实时获取实验数据,减少了人工录入的工作量,同时也提高了数据的及时性和准确性。 采用文档生成技术,将原始记录合成PDF文档,支持多种记录模板设计,用户可以根据实际需求选择合适的模板。同时,支持版本控制和管理,方便对记录进行追溯和查询。此外,还支持电子签名和数据追溯,确保记录的真实性和完整性。 仪器数据采集技术 技术要点 具体描述 仪器集成与数据采集 运用接口开发技术与多种仪器及仪器管理软件进行集成,实现仪器数据的自动采集。可连接标准数据接口和主流仪器工作站,支持多种仪器类型,确保能够采集到各种仪器产生的数据。 批处理功能与系统集成 具有批处理功能,能够同时处理多个仪器的数据采集任务,提高了数据采集效率。支持与设备管理模块集成,实现对仪器设备的全面管理。 数据传输与安全保障 数据实时采集上传,遇故障有本地缓存功能,确保数据的完整性和安全性。与实验室信息管理系统无缝集成,支持维度化谱图解析和已采集数据权限设定,满足不同用户的需求。 其他功能模块技术 模块名称 采用技术 实现效果 检验相关申请管理模块 采用工作流技术 实现业务流程的自动化审批,提高审批效率。支持业务流程中的重测、偏离等新流程的建立和审批功能,各申请及审批流程支持根据所内程序文件配置。 实验室资源管理模块 运用数据库技术 建立各类资源的档案库,实现资源的有效管理。包括实验人员管理、仪器设备管理、试剂耗材管理等多个方面,支持对资源的查询、统计与分析。 行政后勤管理模块 采用信息管理技术 实现公文办理等流程的电子化管理。支持所内日常管理过程中的公文办理等流程的显示申请和审批功能,提高了工作效率。 数据对接技术支撑 数据接口开发 根据“国家食品安全抽样检验信息系统”平台、“川质通”平台、“万市兴”综合服务平台等各平台的数据接口规范,组织专业的技术团队进行深入研究和分析,开发相应的数据接口,确保系统能够与各平台实现无缝的数据对接。 对开发完成的数据接口进行严格的测试,通过模拟各种实际场景和数据流量,验证接口的稳定性和可靠性。对接口的性能进行优化,确保在高并发情况下也能快速、准确地传输数据。 支持数据的实时传输和批量传输,能够根据不同的业务需求灵活选择传输方式。对于实时性要求较高的数据,采用实时传输方式;对于数据量较大且对实时性要求不高的数据,采用批量传输方式,提高了数据传输的效率。 数据转换处理 深入分析各平台的数据格式,包括数据类型、数据结构、编码方式等,制定相应的数据转换规则。通过数据转换工具和算法,对数据进行格式转换,确保数据在不同平台之间能够正确传输和处理。 采用数据映射技术,将不同平台的数据进行映射,建立数据之间的对应关系,确保数据的一致性。对映射后的数据进行验证,通过与原始数据进行比对和校验,确保数据的准确性。 在数据转换过程中,对转换后的数据进行多次验证和审核,确保数据的准确性和完整性。同时,建立数据质量监控机制,及时发现和处理数据转换过程中出现的问题。 数据加密传输 采用对称加密和非对称加密技术相结合的方式对数据进行加密,根据数据的敏感程度和传输场景选择合适的加密算法。对称加密算法具有加密速度快的特点,适用于大量数据的加密;非对称加密算法具有安全性高的特点,适用于关键数据的加密。通过双重加密保障数据在传输过程中的安全性,防止数据被窃取和篡改。 对加密算法进行持续的优化,不断提高加密效率,减少加密对系统性能的影响。同时,对加密密钥进行严格的管理,确保密钥的安全性和可靠性。 在数据传输过程中,采用数字签名和哈希算法对数据的完整性进行验证,确保数据在传输过程中没有被篡改。一旦发现数据完整性受到破坏,系统能够及时采取恢复措施,保证数据的可用性。 系统功能实现验证 功能模块单元测试 原始记录模块测试 测试项目 测试内容 测试结果验证 数据自动计算功能测试 输入不同类型的数据,测试原始记录的数据自动计算功能,验证计算结果的准确性。通过与手动计算结果进行对比,确保计算结果符合相关标准和要求。 计算结果准确无误,符合相关标准和要求。 数据修约功能测试 对包含小数的数据进行修约测试,验证数据修约功能是否符合相关标准和要求。检查修约结果是否按照规定的规则进行处理。 数据修约功能正常,符合相关标准和要求。 数据采集功能测试 检查数据采集功能是否能正常采集数据,并将数据正确存储。模拟不同的采集场景,验证采集数据的准确性和完整性。 数据采集功能正常,能够准确采集并存储数据。 仪器数据模块测试 测试仪器数据采集管理模块与多种仪器及仪器管理软件的集成情况,通过实际连接不同类型的仪器和软件,验证数据能否正常采集。对采集的数据进行分析和比对,确保数据的准确性和完整性。 验证批处理功能是否能提高数据采集效率,通过模拟大量数据的采集任务,比较使用批处理功能和不使用批处理功能时的数据采集时间。结果表明,批处理功能能够显著提高数据采集效率。 检查数据实时采集上传和本地缓存功能是否正常,在网络正常和网络故障的情况下分别进行测试。当网络正常时,数据能够实时采集上传;当网络故障时,数据能够在本地缓存,待网络恢复后自动上传。 其他模块测试要点 检验相关申请管理模块测试其重测、偏离等新流程的建立和审批功能是否正常,通过模拟实际业务场景,创建重测、偏离等申请流程,检查审批流程是否能够按照所内程序文件进行配置和执行。 实验室资源管理模块测试人员档案信息库、仪器设备档案库等的建立和管理功能,检查档案信息的录入、查询、修改等操作是否正常,确保资源信息的准确性和完整性。 行政后勤管理模块测试公文办理等流程的电子化审批功能,模拟公文的申请、审批、流转等过程,验证流程是否顺畅,审批结果是否能够及时反馈。 系统集成联调测试 模块协同测试 测试场景 测试内容 测试结果评估 原始记录与仪器数据模块交互测试 测试原始记录电子化管理模块与仪器数据采集管理模块之间的数据交互是否正常,检查采集的仪器数据能否正确地传输到原始记录模块中,并参与数据计算和处理。 数据交互正常,能够满足业务需求。 申请管理与资源管理模块协同测试 验证检验相关申请管理模块与实验室资源管理模块之间的流程协同是否顺畅,模拟申请流程中对资源的调用和管理,检查资源分配和使用是否合理。 流程协同顺畅,资源管理合理。 各模块与系统集成测试 检查各功能模块与实验室信息管理系统的无缝集成情况,验证模块之间的接口调用是否正常,数据传输是否准确。 各模块与系统集成良好,无明显问题。 平台对接测试 对接平台 测试内容 测试结果 国家食品安全抽样检验信息系统 测试系统与“国家食品安全抽样检验信息系统”的数据对接功能,确保数据的准确传输。模拟不同的数据传输场景,检查数据的准确性和完整性。 数据对接功能正常,数据传输准确无误。 川质通平台 验证与“川质通”平台的信息交互是否正常,满足业务需求。检查信息的查询、上传、下载等功能是否能够正常使用。 信息交互正常,满足业务需求。 万市兴综合服务平台 检查与“万市兴”综合服务平台的对接情况,保证数据共享和信息传输的稳定性。通过长时间的测试,观察数据传输的稳定性和可靠性。 对接情况良好,数据共享和信息传输稳定。 业务场景测试 模拟不同的业务场景,如检验业务在线委托、查询检验进度等,测试系统的响应能力。通过大量的模拟测试,记录系统的响应时间和处理结果,评估系统在不同场景下的性能表现。 检查系统在高并发情况下的运行情况,模拟多个用户同时进行操作的场景,确保系统的性能稳定。观察系统是否出现卡顿、崩溃等现象,评估系统的并发处理能力。 验证系统在各种异常情况下的容错能力,如网络故障、数据丢失等。通过模拟异常场景,检查系统是否能够自动恢复或采取相应的措施,保证数据的安全性和完整性。 用户场景模拟验证 操作流程验证 模拟系统管理员的操作流程,验证系统管理功能的实现,如用户权限设置、数据备份等。通过实际操作,检查系统管理功能是否能够正常使用,操作流程是否简便易懂。 模拟系统应用人员的操作流程,测试系统的日常使用功能,如原始记录录入、仪器数据采集等。观察操作过程中是否存在卡顿、报错等问题,评估系统的易用性。 检查系统在不同操作流程下的响应时间和稳定性,记录每个操作步骤的响应时间,分析系统的性能表现。确保系统在各种操作流程下都能稳定运行,不会出现明显的延迟或故障。 易用性测试 测试项目 测试内容 测试结果评估 用户界面设计评估 评估系统的用户界面设计是否友好,操作是否简便易懂。观察界面的布局、颜色搭配、按钮设计等是否符合用户的使用习惯。 用户界面设计友好,操作简便易懂。 提示信息检查 检查系统的提示信息是否清晰明确,帮助用户快速完成操作。测试在不同操作场景下提示信息的准确性和及时性。 提示信息清晰明确,能够有效帮助用户操作。 导航功能测试 测试系统的导航功能是否方便,用户能够快速找到所需功能。通过模拟不同的导航路径,检查导航的准确性和便捷性。 导航功能方便快捷,用户能够快速定位所需功能。 用户反馈收集 通过问卷调查、用户访谈等方式收集用户对系统的使用体验和意见建议。设计详细的问卷和访谈提纲,涵盖系统的功能、性能、易用性等多个方面。 对用户反馈进行分析和整理,找出系统存在的问题和不足之处。采用数据分析和人工分析相结合的方法,对反馈内容进行分类和归纳。 根据用户反馈对系统进行优化和改进,提高用户满意度。制定详细的优化方案,针对用户提出的问题和建议进行针对性的改进。 测试报告关键指标 功能完整性指标 模块功能验证 对原始记录电子化管理模块的各项功能进行逐一验证,如数据自动计算、修约、采集等。通过输入不同类型的数据和模拟不同的业务场景,检查各项功能是否能够正常运行,计算结果是否准确,数据采集是否完整。 检查仪器数据采集管理模块是否支持与多种仪器及仪器管理软件集成,实现数据自动采集。连接不同类型的仪器和软件,测试数据采集的准确性和稳定性。 验证检验相关申请管理模块的重测、偏离等新流程的建立和审批功能。模拟实际业务场景,创建重测、偏离等申请流程,检查审批流程是否能够正常执行。 业务流程检查 检查系统的业务流程是否顺畅,是否支持根据所内程序文件配置各申请及审批流程。通过模拟实际业务场景,检查业务流程的流转是否顺畅,审批环节是否能够按照规定的程序进行操作。 验证实验室资源管理模块的各项管理流程,如实验人员管理、仪器设备管理等。检查人员档案信息的录入、查询、修改,仪器设备的采购、维护、报废等流程是否能够正常执行。 确保行政后勤管理模块的公文办理等流程的电子化审批功能正常。模拟公文的申请、审批、流转等过程,检查电子化审批功能是否能够提高工作效率。 功...
实验室信息管理系统项目投标方案.docx
下载提示

1.本文档仅提供部分内容试读;

2.支付并下载文件,享受无限制查看;

3.本网站所提供的标准文本仅供个人学习、研究之用,未经授权,严禁复制、发行、汇编、翻译或网络传播等,侵权必究;

4.左侧添加客服微信获取帮助;

5.本文为word版本,可以直接复制编辑使用。


这个人很懒,什么都没留下
未认证用户 查看用户
该文档于 上传
推荐文档
×
精品标书制作
百人专家团队
擅长领域:
工程标 服务标 采购标
16852
已服务主
2892
中标量
1765
平台标师
扫码添加客服
客服二维码
咨询热线:192 3288 5147
公众号
微信客服
客服