文库 服务类投标方案 农业服务

陇南市两当县第三次全国土壤普查成果汇总项目投标方案.docx

DOCX   798页   下载395   2025-09-03   浏览70   收藏32   点赞562   评分-   476177字   158.00

AI慧写标书

十分钟千页标书高效生成

温馨提示:当前文档最多只能预览 15 页,若文档总页数超出了 15 页,请下载原文档以浏览全部内容。
陇南市两当县第三次全国土壤普查成果汇总项目投标方案.docx 第1页
陇南市两当县第三次全国土壤普查成果汇总项目投标方案.docx 第2页
陇南市两当县第三次全国土壤普查成果汇总项目投标方案.docx 第3页
陇南市两当县第三次全国土壤普查成果汇总项目投标方案.docx 第4页
陇南市两当县第三次全国土壤普查成果汇总项目投标方案.docx 第5页
陇南市两当县第三次全国土壤普查成果汇总项目投标方案.docx 第6页
陇南市两当县第三次全国土壤普查成果汇总项目投标方案.docx 第7页
陇南市两当县第三次全国土壤普查成果汇总项目投标方案.docx 第8页
陇南市两当县第三次全国土壤普查成果汇总项目投标方案.docx 第9页
陇南市两当县第三次全国土壤普查成果汇总项目投标方案.docx 第10页
陇南市两当县第三次全国土壤普查成果汇总项目投标方案.docx 第11页
陇南市两当县第三次全国土壤普查成果汇总项目投标方案.docx 第12页
陇南市两当县第三次全国土壤普查成果汇总项目投标方案.docx 第13页
陇南市两当县第三次全国土壤普查成果汇总项目投标方案.docx 第14页
陇南市两当县第三次全国土壤普查成果汇总项目投标方案.docx 第15页
剩余783页未读, 下载浏览全部

开通会员, 优惠多多

6重权益等你来

首次半价下载
折扣特惠
上传高收益
特权文档
AI慧写优惠
专属客服
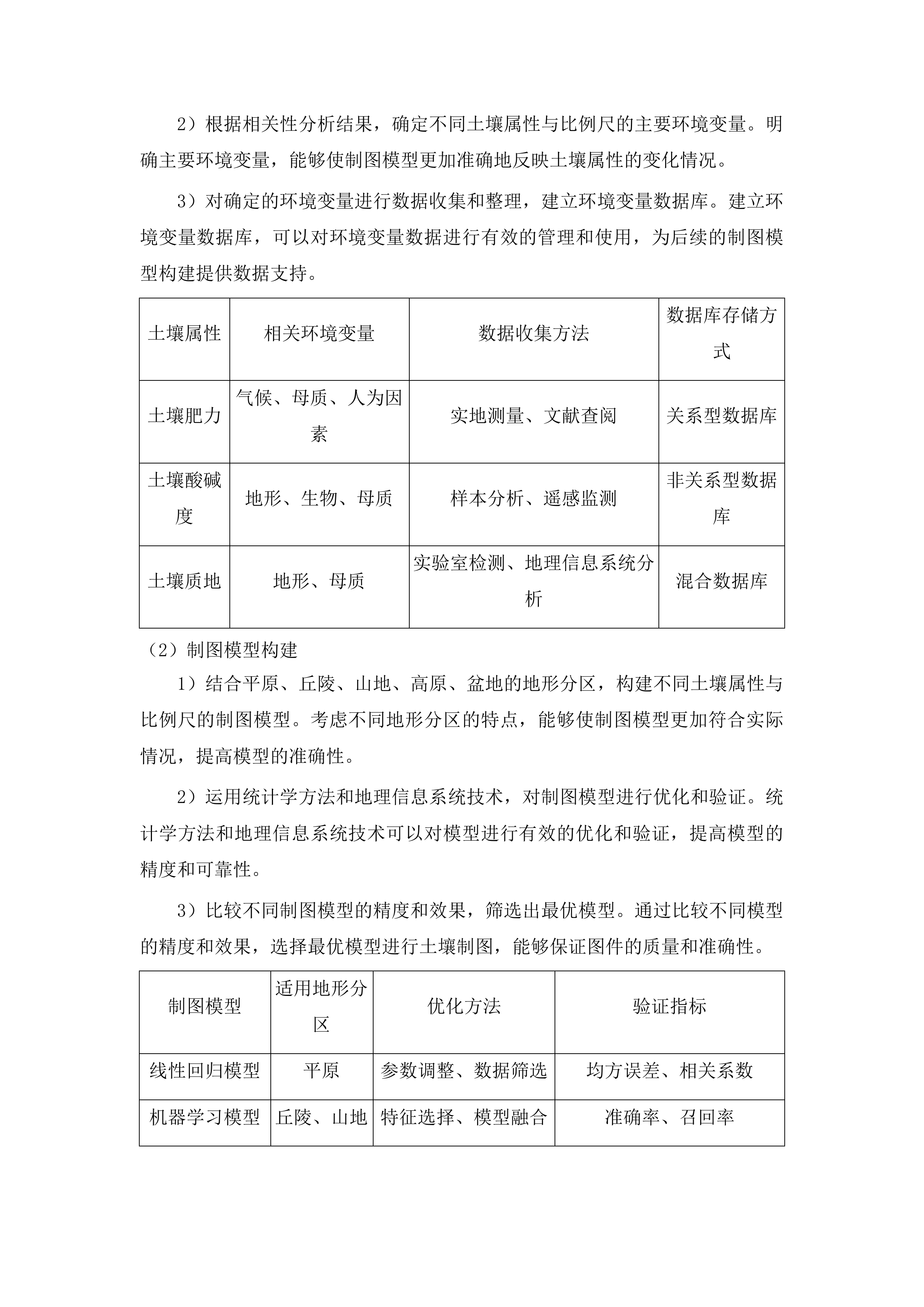
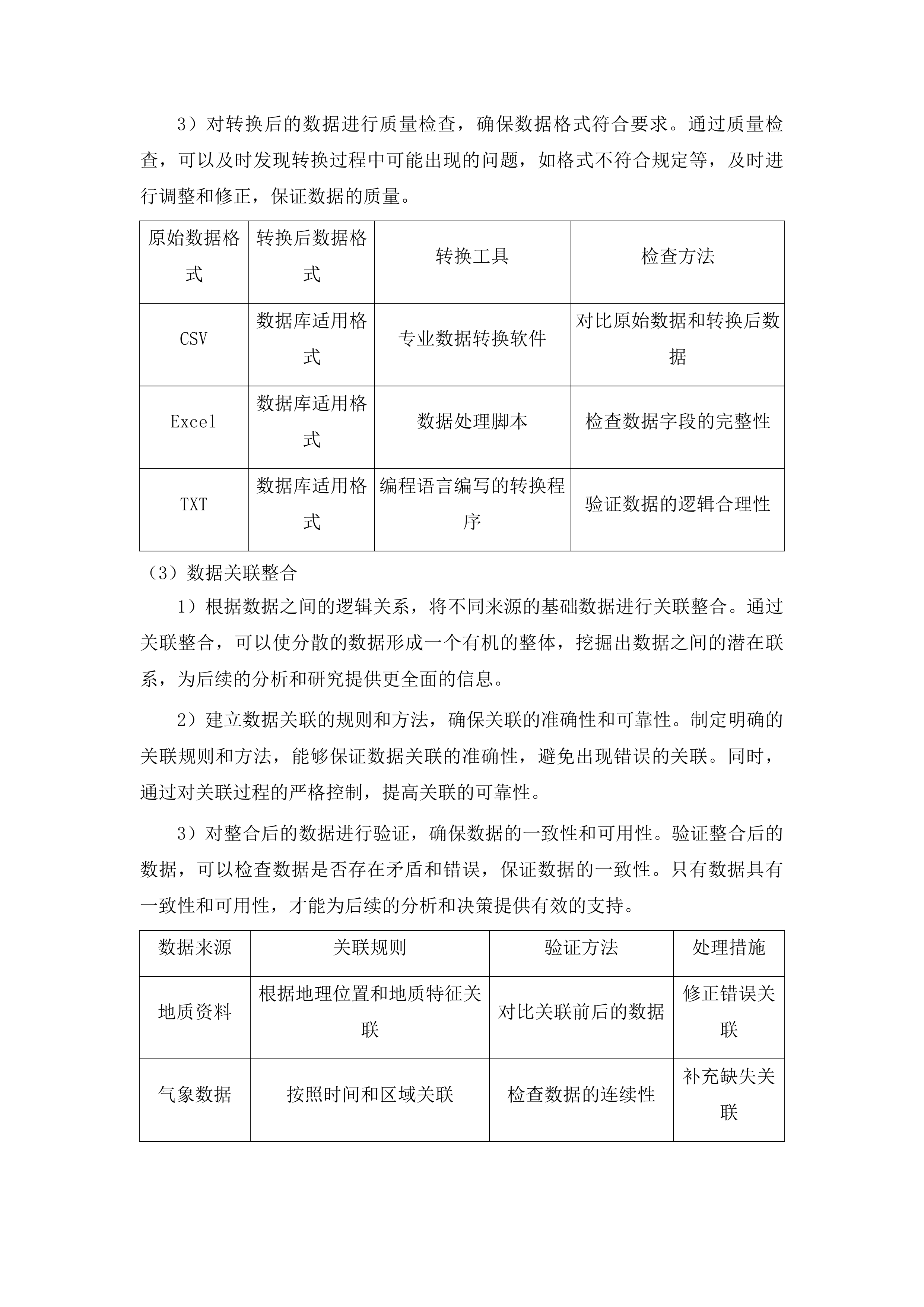
陇南市两当县第三次全国土壤普查成果汇总项目投标方案 第一章 项目实施方案 6 第一节 项目实施流程 6 一、 分阶段工作规划 6 二、 关键节点时间管理 25 第二节 资源组织安排 37 一、 技术团队专业配置 37 二、 软硬件资源清单 56 三、 保障资源协调机制 68 第三节 实施方法与技术路径 84 一、 数据收集处理技术 84 二、 土壤图件制作技术 99 三、 报告编制技术支撑 116 四、 数据库构建技术方案 134 第四节 成果交付标准与方式 145 一、 成果交付内容清单 145 二、 成果质量审核流程 158 三、 专著出版实施规范 171 四、 交付时间进度安排 185 第五节 质量管理方案 196 一、 全过程质量控制计划 196 二、 质量检查责任机制 212 三、 异常问题处理流程 226 第二章 内控制度 246 第一节 内控管理制度 246 一、 项目管理制度构建 246 二、 岗位职责与应急措施 266 第二节 档案审查机制 286 一、 档案审查制度建设 286 二、 档案审查实施规范 306 第三节 档案管理情况 317 一、 档案日常管理制度 317 二、 档案归档标准遵循 332 第三章 质量保证措施 339 第一节 质量管理机制 339 一、 项目质量管理体系构建 339 二、 质量控制流程规划 352 第二节 人员保障措施 363 一、 专业技术团队配置 363 二、 人员考核机制建立 380 第三节 过程质量控制 385 一、 数据收集处理质量控制 385 二、 图件制作质量控制 399 三、 报告编制质量控制 411 四、 数据库构建质量控制 426 第四节 质量验收标准 431 一、 成果资料验收规范 431 二、 专项成果验收要求 449 第四章 进度计划安排情况及保障措施 470 第一节 进度计划安排 470 一、 项目阶段划分 470 二、 阶段任务目标设定 485 三、 工作流程时间分配 496 四、 进度弹性保障设计 502 第二节 保障措施 520 一、 项目团队组建 520 二、 进度跟踪机制建立 539 三、 设备与软件配置 549 四、 沟通协调方案 556 五、 应急预案制定 560 第五章 服务承诺 571 第一节 服务质量承诺书 571 一、 法律效力服务承诺内容 571 第二节 固定办公场所保障 585 一、 本地化办公场地配置 585 第三节 交通设备配置 591 一、 项目专用车辆保障 591 第四节 跟踪服务计划 598 一、 全过程服务实施规划 598 第五节 售后服务机构与人员 614 一、 专业服务团队组建 614 第六节 售后服务内容与流程 630 一、 标准化服务流程构建 630 第七节 服务响应与到场时间 647 一、 快速响应机制建设 647 第八节 故障响应与应对措施 658 一、 系统故障处理方案 658 第六章 安全措施 669 第一节 安全管理制度 669 一、 安全管理体系构建 669 二、 岗位安全职责划分 675 三、 安全检查与隐患排查 680 第二节 人员安全保障 687 一、 岗前安全培训机制 687 二、 个人防护装备配置 693 三、 野外作业安全规范 701 四、 人员健康监测管理 709 第三节 数据安全保障 714 一、 数据加密保护措施 714 二、 数据访问权限控制 721 三、 数据备份与恢复策略 727 四、 数据处理环境防护 734 第四节 设备与作业安全 740 一、 设备安全检查维护 740 二、 设备操作规程制定 752 三、 野外设备安全监管 759 四、 特种设备人员管理 767 第五节 应急响应机制 771 一、 应急预案体系建设 772 二、 应急小组组建管理 780 三、 应急物资储备保障 784 四、 应急演练组织实施 790 项目实施方案 项目实施流程 分阶段工作规划 数据收集处理阶段安排 外业采样数据整理 样本信息核对 1)对采样点的位置、时间、采样人等信息进行仔细核对,确保信息准确无误。只有保证采样点位置的精确性,才能为后续的土壤分析提供可靠的基础,避免因位置信息错误导致的分析偏差。同时,准确记录采样时间有助于分析土壤在不同时间段的变化情况。而明确采样人,能在出现问题时及时追溯和沟通。 2)检查样本编号的唯一性和连续性,避免出现编号重复或缺失的情况。样本编号是识别每个样本的重要标识,如果编号重复,会导致数据混乱,无法准确对应样本信息;若编号缺失,则可能遗漏某些样本的分析,影响整个项目的完整性。 3)核对样本的数量与采样记录是否一致,防止样本遗漏。通过认真核对数量,可以确保所有采集的样本都被纳入处理流程,避免因样本遗漏而造成的数据分析不完整,保证数据的全面性和准确性。 样本检验数据录入 1)将样本的各项检验数据准确录入到指定的数据库中,确保数据的完整性。在录入过程中,要严格按照数据库的格式要求进行操作,保证每一项检验数据都能准确无误地被记录下来,为后续的分析和研究提供完整的数据支持。 2)对录入的数据进行初步的逻辑检查,如数据范围是否合理等。通过检查数据的逻辑合理性,可以及时发现录入过程中可能出现的错误,如数据超出正常范围等情况,避免错误数据对后续分析产生误导。 3)建立数据录入的审核机制,确保录入数据的准确性。安排专人对录入的数据进行审核,通过再次核对原始检验数据和录入数据,确保数据在录入过程中没有出现错误,提高数据的质量和可靠性。 数据异常处理 1)对于出现异常的采样数据和检验数据,及时与采样人员和检验机构沟通核实。通过与相关人员的沟通,可以了解数据异常的原因,判断是采样过程中的问题还是检验环节的失误,以便采取相应的措施进行处理。 2)制定异常数据的处理流程,根据不同情况进行修正或重新采样检验。针对不同类型的异常数据,制定详细的处理方案,如数据轻微异常可进行修正,严重异常则需重新采样检验,确保数据的准确性和可靠性。 3)对异常数据的处理过程进行详细记录,以备后续查询和审核。记录处理过程中的每一个步骤和决策,包括与相关人员的沟通情况、采取的处理措施等,方便后续对数据处理过程进行追溯和审核,保证数据处理的可追溯性。 基础数据收集整合 资料收集整理 1)收集与土壤普查相关的各类基础资料,如地质、地貌、气象等资料。全面收集这些基础资料,能够为土壤普查提供更丰富的背景信息,有助于更深入地了解土壤的形成和分布规律。 2)对收集到的资料进行分类整理,建立资料档案。通过分类整理,可以使资料更加有序,便于后续的查询和使用。建立资料档案,能够对资料进行有效的管理和保存,防止资料的丢失和损坏。 3)检查资料的完整性和准确性,对于缺失或不准确的资料及时补充和修正。确保资料的完整性和准确性是进行土壤普查的基础,只有可靠的资料才能为后续的分析和研究提供有力的支持。 数据格式转换 1)将不同格式的基础数据统一转换为项目规定的格式,方便后续处理和分析。不同来源的数据可能具有不同的格式,通过统一格式,可以使数据在处理和分析过程中更加顺畅,提高工作效率。 2)在转换过程中,确保数据的准确性和完整性,避免数据丢失或错误。采用合适的转换工具和方法,对数据进行严格的检查和验证,保证数据在转换过程中不出现丢失或错误的情况。 3)对转换后的数据进行质量检查,确保数据格式符合要求。通过质量检查,可以及时发现转换过程中可能出现的问题,如格式不符合规定等,及时进行调整和修正,保证数据的质量。 原始数据格式 转换后数据格式 转换工具 检查方法 CSV 数据库适用格式 专业数据转换软件 对比原始数据和转换后数据 Excel 数据库适用格式 数据处理脚本 检查数据字段的完整性 TXT 数据库适用格式 编程语言编写的转换程序 验证数据的逻辑合理性 数据关联整合 1)根据数据之间的逻辑关系,将不同来源的基础数据进行关联整合。通过关联整合,可以使分散的数据形成一个有机的整体,挖掘出数据之间的潜在联系,为后续的分析和研究提供更全面的信息。 2)建立数据关联的规则和方法,确保关联的准确性和可靠性。制定明确的关联规则和方法,能够保证数据关联的准确性,避免出现错误的关联。同时,通过对关联过程的严格控制,提高关联的可靠性。 3)对整合后的数据进行验证,确保数据的一致性和可用性。验证整合后的数据,可以检查数据是否存在矛盾和错误,保证数据的一致性。只有数据具有一致性和可用性,才能为后续的分析和决策提供有效的支持。 数据来源 关联规则 验证方法 处理措施 地质资料 根据地理位置和地质特征关联 对比关联前后的数据 修正错误关联 气象数据 按照时间和区域关联 检查数据的连续性 补充缺失关联 土壤样本数据 依据样本编号和相关属性关联 验证关联结果的合理性 调整关联规则 遥感影像数据处理 影像预处理 1)对收集到的遥感影像进行辐射校正,消除辐射误差。辐射误差会影响影像的质量和准确性,通过辐射校正,可以提高影像的清晰度和对比度,使影像更能真实地反映土壤的特征。 2)进行几何校正,确保影像的地理位置准确。几何校正可以消除影像在拍摄过程中产生的几何变形,使影像的地理位置与实际情况相符,为后续的分析和研究提供准确的地理信息。 3)对影像进行裁剪和拼接,使其符合项目的研究区域和范围。根据项目的需求,对影像进行裁剪和拼接,可以去除不必要的部分,使影像更加聚焦于研究区域,提高数据处理的效率和针对性。 遥感影像数据处理 特征提取与分类 1)运用合适的算法从遥感影像中提取土壤相关的特征信息,如土壤类型、植被覆盖等。通过选择合适的算法,可以更准确地提取出土壤的特征信息,为后续的土壤分类和分析提供依据。 2)对提取的特征进行分类,建立分类标准和模型。建立科学合理的分类标准和模型,能够将提取的特征进行有效的分类,使土壤的特征更加清晰和明确,便于后续的研究和应用。 3)对分类结果进行精度评估,根据评估结果进行调整和优化。通过精度评估,可以了解分类结果的准确性和可靠性,根据评估结果对分类标准和模型进行调整和优化,提高分类的精度和质量。 数据融合与分析 1)将处理后的遥感影像数据与其他基础数据进行融合,综合分析土壤的特征和变化情况。通过数据融合,可以将不同来源的数据进行整合,充分发挥各数据的优势,更全面地了解土壤的特征和变化情况。 2)运用数据分析方法,挖掘数据中的潜在信息和规律。采用合适的数据分析方法,能够从大量的数据中发现潜在的信息和规律,为土壤的管理和决策提供科学依据。 3)根据分析结果,为后续的制图和报告编制提供数据支持。分析结果是制图和报告编制的重要依据,准确的分析结果能够保证制图的准确性和报告的可靠性,为项目的顺利实施提供有力的支持。 数据融合与分析 图件制作流程设计 土壤类型图制作 二普成果继承 1)对第二次土壤普查的土壤图进行详细分析和研究,提取有用的信息和成果。通过对二普成果的深入研究,可以了解土壤在过去的分布和特征情况,为本次普查提供历史参考。 2)将二普成果与本次土壤调查资料进行对比和验证,确保成果的继承性和连续性。对比和验证过程能够发现两次普查结果之间的差异和联系,保证成果的继承性和连续性,避免出现数据的断层和矛盾。 3)根据二普成果和本次调查情况,对土壤类型的分类和边界进行合理调整。结合二普成果和本次调查的实际情况,对土壤类型的分类和边界进行调整,可以使土壤类型图更加符合当前的实际情况,提高图件的准确性和实用性。 成土环境因素分析 1)收集数字高程模型、遥感影像等成土环境因素图层数据。全面收集这些数据,能够为分析成土环境因素提供丰富的信息,有助于深入了解土壤的形成和分布与环境因素之间的关系。 2)分析成土环境因素与土壤类型的关系,确定影响土壤类型分布的主要因素。通过对数据的分析,可以找出影响土壤类型分布的关键因素,为后续的土壤类型划分和制图提供科学依据。 3)运用地理信息系统技术,对成土环境因素进行空间分析和建模。地理信息系统技术能够对成土环境因素进行有效的整合和分析,通过空间分析和建模,可以直观地展示成土环境因素与土壤类型的关系,为土壤类型图的制作提供更准确的信息。 制图与更新 1)结合二普成果和本次土壤调查资料、成土环境因素分析结果,进行土壤类型图的绘制。综合考虑各方面的因素,能够使土壤类型图更加准确地反映土壤的实际分布情况。 2)采用先进的制图技术和方法,确保土壤类型图的准确性和科学性。先进的制图技术和方法可以提高图件的质量和精度,保证土壤类型图的准确性和科学性。 3)对绘制好的土壤类型图进行审核和修改,确保图件质量符合要求。审核和修改过程能够检查图件中是否存在错误和不足,及时进行调整和完善,保证图件的质量。 土壤属性图制作 环境变量确定 1)研究土壤属性与不同比例尺气候、生物、母质、地形、人为因素等环境变量的相关性。通过研究相关性,可以了解环境变量对土壤属性的影响程度,为确定主要环境变量提供依据。 2)根据相关性分析结果,确定不同土壤属性与比例尺的主要环境变量。明确主要环境变量,能够使制图模型更加准确地反映土壤属性的变化情况。 3)对确定的环境变量进行数据收集和整理,建立环境变量数据库。建立环境变量数据库,可以对环境变量数据进行有效的管理和使用,为后续的制图模型构建提供数据支持。 土壤属性 相关环境变量 数据收集方法 数据库存储方式 土壤肥力 气候、母质、人为因素 实地测量、文献查阅 关系型数据库 土壤酸碱度 地形、生物、母质 样本分析、遥感监测 非关系型数据库 土壤质地 地形、母质 实验室检测、地理信息系统分析 混合数据库 制图模型构建 1)结合平原、丘陵、山地、高原、盆地的地形分区,构建不同土壤属性与比例尺的制图模型。考虑不同地形分区的特点,能够使制图模型更加符合实际情况,提高模型的准确性。 2)运用统计学方法和地理信息系统技术,对制图模型进行优化和验证。统计学方法和地理信息系统技术可以对模型进行有效的优化和验证,提高模型的精度和可靠性。 3)比较不同制图模型的精度和效果,筛选出最优模型。通过比较不同模型的精度和效果,选择最优模型进行土壤制图,能够保证图件的质量和准确性。 制图模型 适用地形分区 优化方法 验证指标 线性回归模型 平原 参数调整、数据筛选 均方误差、相关系数 机器学习模型 丘陵、山地 特征选择、模型融合 准确率、召回率 地理加权回归模型 高原、盆地 空间权重调整、局部拟合 赤池信息准则、贝叶斯信息准则 土壤制图实施 1)根据筛选出的最优制图模型,进行土壤属性图的绘制。使用最优模型能够保证土壤属性图的准确性和可靠性,为后续的土壤管理和决策提供科学依据。 2)运用地理信息系统软件,对土壤属性数据进行空间分析和可视化表达。地理信息系统软件可以将土壤属性数据进行有效的整合和分析,通过可视化表达,使土壤属性图更加直观和易于理解。 3)对绘制好的土壤属性图进行质量检查和审核,确保图件的准确性和可靠性。质量检查和审核过程能够发现图件中存在的问题,及时进行修正,保证图件的质量。 土壤专题图制作 评价指标提取 1)依照评价指标体系,从土壤属性图层数据中提取作为评价指标的相关数据。准确提取评价指标数据,是进行土壤专题图制作的基础,能够为后续的分析和评价提供准确的信息。 2)对提取的评价指标数据进行质量检查和预处理,确保数据的准确性和可用性。通过质量检查和预处理,可以去除数据中的错误和噪声,保证数据的准确性和可用性。 3)建立评价指标数据库,方便后续的分析和计算。建立评价指标数据库,可以对评价指标数据进行有效的管理和使用,提高分析和计算的效率。 空间计算与评价 1)参照制图模型或专题图规范规定的单一指标制图方法,完成其他相关指标的属性制图。按照规范的制图方法进行操作,能够保证其他相关指标属性制图的准确性和规范性。 2)根据各指标权重,通过GIS软件进行各属性图层数据的空间计算,获得各评价单元的评价指数。利用GIS软件进行空间计算,可以高效地处理大量的数据,准确地获得各评价单元的评价指数。 3)依照指标体系的评价标准,确定评价单元的评价等级。根据评价标准确定评价等级,能够使评价结果更加客观和准确,为土壤的管理和决策提供科学依据。 专题图绘制与审核 1)根据评价结果,进行土壤专题图的绘制,直观展示土壤的相关特征和评价结果。通过专题图的绘制,可以将土壤的相关特征和评价结果以直观的方式呈现出来,便于用户理解和使用。 2)采用合适的制图符号和颜色,提高专题图的可读性和可视化效果。选择合适的制图符号和颜色,能够使专题图更加清晰和易于识别,提高图件的可读性和可视化效果。 3)对绘制好的专题图进行审核和修改,确保图件符合质量要求和规范。审核和修改过程能够检查图件是否符合质量要求和规范,及时进行调整和完善,保证图件的质量。 报告编制任务分解 三普总体报告编制 工作概况总结 1)对本次土壤普查的工作范围、工作内容、工作方法等进行全面总结。详细总结工作范围可以明确普查的覆盖区域,工作内容的总结能展示项目的具体任务,而工作方法的总结则为后续类似项目提供参考。 2)统计工作过程中的各项数据,如采样点数量、检验样本数量等。准确统计这些数据,能够反映工作的工作量和规模,为评估工作成效提供数据支持。 3)分析工作过程中遇到的问题和解决方法,为后续工作提供经验参考。通过对问题和解决方法的分析,可以避免在后续工作中重复犯错,提高工作效率和质量。 工作方面 具体内容 数据统计 问题与解决方法 工作范围 两当县全境 覆盖面积XXX平方公里 部分区域交通不便,采用特殊交通工具解决 工作内容 数据收集、图件制作、报告编制等 采样点XXX个,检验样本XXX份 数据录入错误,加强审核机制解决 工作方法 外业采样、实验室分析、GIS技术应用等 使用软件XXX种 技术难题通过专家咨询解决 成果概况分析 1)对土壤普查的各项成果进行详细分析,包括土壤类型图、属性图、专题图等图件成果和数据库成果。详细分析各项成果,可以了解成果的特点和优势,发现其中存在的问题和不足。 2)总结成果的特点和优势,评估成果的应用价值和意义。总结成果的特点和优势,能够突出成果的亮点,为成果的推广和应用提供依据。评估应用价值和意义,则可以为相关部门的决策提供参考。 3)分析成果与预期目标的差距,提出改进和完善的建议。通过分析差距,能够明确下一步的工作方向,提出的改进和完善建议有助于提高成果的质量和实用性。 成果应用建议 1)根据土壤普查成果,提出在农业生产、土地利用、环境保护等方面的应用建议。结合普查成果,提出针对性的应用建议,能够为相关领域的决策提供科学依据,促进土壤资源的合理利用。 2)分析成果应用的可行性和潜在效益,为相关部门提供决策参考。分析可行性和潜在效益,可以让相关部门了解成果应用的风险和收益,从而做出更加科学的决策。 3)制定成果应用的推广计划和措施,促进成果的有效转化和应用。制定推广计划和措施,能够确保成果得到广泛的应用,实现成果的价值最大化。 三普工作报告编制 工作背景阐述 1)介绍第三次全国土壤普查的背景和意义,说明本次普查的目的和任务。阐述背景和意义可以让读者了解普查的重要性和必要性,说明目的和任务则能明确工作的方向和重点。 2)分析两当县土壤普查的必要性和重要性,强调普查工作对当地农业发展和生态保护的作用。通过分析必要性和重要性,能够突出本次普查在两当县的特殊意义,为工作的开展提供支持。 3)阐述本次普查工作与国家和省级普查工作的关系和衔接情况。明确与国家和省级普查工作的关系和衔接情况,能够保证工作的一致性和协调性,避免出现重复和冲突。 组织与任务实施 1)介绍普查工作的组织架构和人员分工,明确各部门和人员的职责和任务。清晰的组织架构和人员分工,能够保证工作的高效开展,避免出现职责不清和推诿现象。 2)描述普查工作的实施步骤和流程,包括采样、检验、数据处理、图件制作等环节。详细描述实施步骤和流程,能够使工作人员明确工作的顺序和要求,提高工作的规范性和准确性。 3)分析工作过程中的组织协调情况,总结经验教训,为今后的工作提供借鉴。分析组织协调情况,能够发现工作中存在的问题和不足,总结的经验教训可以为今后的工作提供参考,避免犯同样的错误。 工作成效总结 1)对普查工作取得的成效进行全面总结,包括成果的数量和质量、工作的效率和效益等方面。全面总结工作成效,可以客观地评价工作的完成情况,为后续的工作提供参考。 2)对比普查前后的土壤状况和相关信息,评估普查工作对了解土壤情况和制定政策的作用。通过对比,可以直观地看到普查工作带来的变化,评估其对了解土壤情况和制定政策的作用。 3)分析工作成效与预期目标的符合程度,提出进一步提高工作成效的措施和建议。分析符合程度,能够发现工作中存在的差距,提出的措施和建议有助于提高工作成效。 成效方面 具体内容 对比情况 符合程度 措施与建议 成果数量和质量 完成各类图件XXX幅,数据库数据完整准确 普查后数据更详细准确 XXX% 加强数据审核,提高质量标准 工作效率和效益 在规定时间内完成任务,节约成本XXX元 工作效率提高XXX% XXX% 优化工作流程,提高资源利用效率 对了解土壤和政策制定的作用 为农业生产和土地利用提供科学依据 决策更科学合理 XXX% 加强成果宣传和应用 专题报告编制 土壤退化与障碍分析 1)收集和分析土壤退化和障碍的相关数据,包括土壤侵蚀、土壤污染、土壤肥力下降等方面的数据。全面收集和分析数据,能够准确了解土壤退化和障碍的现状和程度。 2)运用科学的方法和模型,分析土壤退化和障碍的原因和机制。科学的方法和模型可以深入分析原因和机制,为制定防治措施提供科学依据。 3)提出针对土壤退化和障碍的防治措施和建议,为土壤保护和改良提供科学依据。提出针对性的防治措施和建议,能够有效地解决土壤退化和障碍问题,促进土壤的保护和改良。 土壤利用适宜性评价 1)确定土壤利用适宜性评价的指标和方法,综合考虑土壤属性、地形地貌、气候条件等因素。合理确定评价指标和方法,能够保证评价结果的准确性和客观性。 2)对不同土地利用类型的土壤适宜性进行评价,划分适宜性等级。通过评价和等级划分,可以为土地的合理利用提供指导,提高土地利用效率。 3)根据评价结果,提出合理的土地利用规划和建议,提高土地利用效率和效益。根据评价结果制定土地利用规划和建议,能够充分发挥土壤的潜力,提高土地利用的效率和效益。 耕地质量等级评价 1)建立耕地质量等级评价的指标体系和标准,包括土壤肥力、土壤健康、土壤生态等方面的指标。建立科学合理的指标体系和标准,能够准确评价耕地质量等级。 2)对两当县的耕地质量进行全面评价,划分耕地质量等级。全面评价耕地质量并划分等级,可以了解耕地的质量状况,为耕地的保护和管理提供依据。 3)分析耕地质量存在的问题和不足,提出提高耕地质量的措施和建议,保障粮食安全和农业可持续发展。分析问题和不足并提出措施和建议,能够针对性地解决耕地质量问题,保障粮食安全和农业的可持续发展。 数据库构建实施步骤 数据组织管理规划 数据分类体系设计 1)根据土壤普查数据的特点和用途,设计合理的数据分类体系,将数据分为基础数据、过程数据、成果数据等类别。合理的数据分类体系能够使数据管理更加有序,便于数据的查询和使用。 2)对每一类数据进行进一步细分,明确数据的层次结构和逻辑关系。进一步细分数据可以使数据的层次更加清晰,逻辑关系更加明确,提高数据的管理效率。 3)确保数据分类体系的科学性和实用性,方便数据的管理和查询。科学实用的数据分类体系能够为数据的管理和查询提供便利,提高工作效率。 数据存储方案制定 1)选择合适的数据库管理系统,根据数据量和数据处理需求,确定数据库的存储容量和性能要求。选择合适的数据库管理系统和确定合理的存储容量和性能要求,能够保证数据库的高效运行。 2)设计数据存储的结构和方式,采用合理的数据存储格式,提高数据存储的效率和安全性。合理的数据存储结构和方式以及合适的数据存储格式,可以提高数据存储的效率和安全性,防止数据的丢失和损坏。 3)制定数据备份和恢复策略,定期对数据库进行备份,确保数据的完整性和可用性。制定数据备份和恢复策略并定期备份数据库,能够保证数据的完整性和可用性,在出现问题时可以及时恢复数据。 数据访问权限设置 1)根据不同用户的角色和职责,设置不同的数据访问权限,确保数据的安全性和保密性。设置不同的数据访问权限,可以防止数据的非法访问和泄露,保证数据的安全性和保密性。 2)建立用户认证和授权机制,对用户的访问行为进行监控和审计。建立用户认证和授权机制并进行监控和审计,能够对用户的访问行为进行有效的管理和控制,提高数据的安全性。 3)定期更新和维护用户的访问权限,根据用户的工作变动及时调整权限。定期更新和维护用户的访问权限,能够保证权限的合理性和有效性,适应用户工作的变动。 数据结构定义 字段定义与规范 1)对数据库中的每个字段进行详细定义,明确字段的名称、类型、长度、含义等信息。详细定义字段信息,可以使数据库的结构更加清晰,便于数据的录入和查询。 2)制定字段命名的规范和标准,确保字段名称的一致性和可读性。制定字段命名规范和标准,能够保证字段名称的一致性和可读性,提高数据库的可维护性。 3)对字段的取值范围和约束条件进行定义,保证数据的准确性和完整性。定义字段的取值范围和约束条件,可以防止数据的录入错误,保证数据的准确性和完整性。 数据表设计与关联 1)根据数据分类体系和业务需求,设计合理的数据表结构,确定数据表之间的关系。合理的数据表结构和明确的数据表之间的关系,可以提高数据库的查询效率和数据的一致性。 2)建立数据表之间的关联规则,确保数据的一致性和关联性。建立关联规则能够保证数据的一致性和关联性,避免数据的冗余和矛盾。 3)对数据表的索引和主键进行设计,提高数据查询的效率。设计合理的索引和主键,可以加快数据查询的速度,提高数据库的性能。 数据字典编制 1)编制数据字典,对数据库中的所有数据元素进行详细解释和说明。编制数据字典可以为用户提供详细的数据信息,方便用户理解和使用数据库。 2)数据字典应包括字段定义、数据表结构、数据关联关系等信息,方便用户理解和使用数据库。包含全面信息的数据字典能够使用户更好地理解数据库的结构和数据之间的关系,提高使用效率。 3)定期更新和维护数据字典,确保数据字典的准确性和完整性。定期更新和维护数据字典,可以保证数据字典的信息与数据库的实际情况一致,提高数据字典的准确性和完整性。 数据入库流程 数据清洗与预处理 1)对收集到的土壤普查数据进行清洗,去除重复、错误和无效的数据。清洗数据可以提高数据的质量,避免因错误和无效数据导致的分析偏差。 2)对数据进行预处理,如数据格式转换、数据标准化等,使其符合数据库的要求。预处理数据能够使数据在入库前符合数据库的格式和规范,便于数据的存储和管理。 3)对清洗和预处理后的数据进行质量检查,确保数据的准确性和完整性。质量检查可以保证入库数据的准确性和完整性,为后续的分析和决策提供可靠的数据支持。 数据导入与验证 1)将清洗和预处理后的数据导入到数据库中,采用合适的导入工具和方法,提高导入效率。选择合适的导入工具和方法可以快速、准确地将数据导入到数据库中,提高工作效率。 2)对导入的数据进行验证,检查数据的一致性和关联性,确保数据准确无误地存储到数据库中。验证数据可以保证数据的一致性和关联性,避免出现数据错误和矛盾。 3)建立数据导入的日志记录,对导入过程中的错误和异常情况进行记录和处理。建立日志记录可以对导入过程进行跟踪和监控,及时发现和处理错误和异常情况,保证数据导入的顺利进行。 数据更新与维护 1)定期对数据库中的数据进行更新,确保数据的时效性和准确性。定期更新数据可以使数据库中的数据反映最新的情况,保证数据的时效性和准确性。 2)建立数据更新的机制和流程,明确数据更新的责任人。建立机制和流程并明确责任人,可以保证数据更新的规范性和及时性。 3)对数据库进行日常维护,包括性能优化、故障排除等,保障数据库的稳定运行。日常维护数据库可以提高数据库的性能和稳定性,避免出现故障影响工作。 维护内容 周期 责任人 处理方式 数据更新 每月 XXX 按照更新流程操作 性能优化 每季度 XXX 调整参数、清理数据 故障排除 实时 XXX 根据故障类型处理 专著出版工作规划 专著内容编写 《两当县土壤》编写 1)对两当县的土壤类型、分布、特征等进行全面系统的阐述。全面系统的阐述可以使读者深入了解两当县土壤的基本情况,为土壤的保护和利用提供基础信息。 2)结合土壤普查成果,分析土壤的形成过程和影响因素。结合普查成果进行分析,可以更加准确和深入地了解土壤的形成和变化机制。 3)提出针对两当县土壤保护和利用的建议和措施。提出建议和措施能够为当地的土壤管理和决策提供参考,促进土壤资源的合理利用。 《两当县土种志》编写 1)详细记录两当县的各种土种的特征、性质、分布等信息。详细记录土种信息可以为农业生产和土壤研究提供详细的资料,有助于针对性地进行土壤改良和利用。 2)对土种的分类和命名进行规范和统一。规范和统一土种的分类和命名可以避免混淆,提高土种信息的准确性和可比性。 3)分析土种与当地农业生产和生态环境的关系。分析关系可以了解土种对当地农业和生态的影响,为合理利用土种资源提供依据。 图集编写与整理 1)收集和整理与土壤相关的各种图件,如土壤类型图、属性图、专题图等。收集和整理图件可以将分散的图件集中起来,方便后续的编辑和出版。 2)对图件进行编辑和排版,使其符合专著的出版要求。编辑和排版图件可以提高图件的质量和美观度,使其符合出版标准。 3)编写图件的说明和注释,方便读者理解和使用。编写说明和注释可以帮助读者更好地理解图件的含义和内容,提高图件的使用价值。 出版社选择与沟通 出版社资质筛选 1)筛选具有省级以上出版资质的出版社,确保专著能够公开出版。选择具有资质的出版社可以保证专著的出版质量和合法性。 2)考察出版社的信誉和口碑,了解其在土壤科学领域的出版经验和业绩。考察信誉和口碑以及出版经验和业绩,可以选择到更专业、更可靠的出版社。 3)评估出版社的出版能力和服务水平,包括编辑、排版、印刷等方面的能力。评估出版能力和服务水平可以确保出版社能够满足专著出版的要求,提供高质量的出版服务。 出版合同洽谈 1)与选定的出版社进行出版合同的洽谈,明确双方的权利和义务。洽谈合同可以保障双方的合法权益,避免在出版过程中出现纠纷。 2)协商出版费用、出版时间、版权归属等关键条款。协商关键条款可以使双方在费用、时间和版权等方面达成一致,保证出版工作的顺利进行。 3)审查出版合同的条款和内容,确保合同的合法性和合理性。审查合同可以避免合同中存在不合理或不合法的条款,保障自身的利益。 出版进度跟踪 1)与出版社保持密切沟通,及时了解专著的出版进度。密切沟通可以及时掌握出版情况,协调解决出版过程中出现的问题。 2)对出版社的编辑、排版、印刷等工作进行监督和检查,确保出版质量。监督和检查工作可以保证专著的出版质量符合要求,避免出现错误和瑕疵。 3)协调解决出版过程中出现的问题和困难,确保专著按时出版。协调解决问题和困难可以保证出版工作的顺利进行,按时完成专著的出版。 ISBN号获取与出版 ISBN号申请流程 1)按照出版社的要求,准备ISBN号申请所需的材料,如专著的内容简介、作者信息等。准备申请材料是获取ISBN号的基础,准确完整的材料可以加快申请流程。 2)协助出版社完成ISBN号的申请工作,跟踪申请进度。协助出版社并跟踪进度可以确保申请工作的顺利进行,及时了解申请结果。 3)确保ISBN号的申请符合国家相关规定和要求。符合规定和要求可以保证ISBN号的合法性和有效性。 出版质量审核 1)在专著出版前,对出版的样书进行质量审核,检查内容的准确性、排版的规范性、印刷的质量等。质量审核可以发现样书中存在的问题,及时进行修改和完善。 2)对审核中发现的问题及时反馈给出版社,要求其进行修改和完善。及时反馈问题并要求修改,可以保证专著的出版质量。 3)确保专著的出版质量符合预期要求和相关标准。符合要求和标准可以保证专著的质量和可读性。 专著发行与推广 1)制定专著的发行和推广计划,确定发行渠道和推广方式。制定计划可以明确发行和推广的方向和策略,提高专著的知名度和影响力。 2)通过各种媒体和平台,宣传专著的内容和价值,提高专著的知名度和影响力。利用媒体和平台进行宣传,可以扩大专著的受众范围,提高其知名度和影响力。 3)收集读者的反馈和意见,为后续的出版工作提供参考和建议。收集反馈和意见可以了解读者的需求和期望,为后续的出版工作提供改进方向。 关键节点时间管理 数据处理完成节点 外业采样数据处理 数据收集阶段 完成外业采样及检验数据的全部收集工作,确保数据来源的全面性和准确性。对收集到的外业采样数据进行初步整理,检查数据的完整性和规范性,如核对采样记录、检验报告等是否完整无缺,数据格式是否符合要求。建立外业采样数据的临时存储机制,方便后续数据处理的调用,可采用安全可靠的存储设备或云存储服务。与外业采样团队进行沟通,确认数据收集过程中的特殊情况和注意事项,如采样地点的特殊环境、样本的特殊性质等,以便在后续处理中妥善应对。 数据清洗阶段 对收集到的外业采样数据进行清洗,去除重复、错误和无效的数据,如剔除重复采样的数据、修正错误的测量值等。对缺失的数据进行合理的填充或补充,确保数据的完整性,可采用统计分析方法或参考其他相关数据进行填充。对数据进行标准化处理,统一数据的格式和单位,便于后续的分析和比较。对清洗后的数据进行质量检查,确保数据的准确性和一致性,通过数据验证和交叉核对等方式进行质量把控。 数据分析阶段 运用统计学方法对清洗后的数据进行分析,挖掘数据中的潜在信息,如分析土壤的物理化学性质与地理环境的关系。建立数据模型,对土壤的性质和特征进行预测和评估,为土壤普查成果的应用提供科学依据。对分析结果进行可视化展示,方便后续的决策和应用,可采用图表、地图等形式进行展示。对数据分析过程进行记录和总结,为后续的研究和工作提供参考,记录分析方法、参数设置、结果解读等内容。 数据审核阶段 组织专业人员对处理后的数据进行审核,确保数据的质量和可靠性,专业人员应具备土壤学、统计学等相关专业知识。对审核过程中发现的问题进行及时的整改和修正,确保数据的准确性和完整性。对审核通过的数据进行最终的确认和存档,作为后续工作的依据,采用安全可靠的存储方式进行存档。建立数据审核的反馈机制,及时向数据处理人员反馈审核结果和意见,促进数据处理工作的不断改进。 基础数据处理 数据收集整理 全面收集各类基础数据,包括地理信息、气象数据等,确保数据的全面性和准确性。对收集到的基础数据进行分类整理,建立数据清单,便于数据的管理和查询。检查基础数据的准确性和完整性,对缺失或错误的数据进行补充和修正,通过多种渠道进行数据验证和补充。将整理好的基础数据录入到临时数据库中,方便后续处理,确保数据的安全和可访问性。 数据格式转换 根据项目要求,将不同格式的基础数据转换为统一的格式,便于数据的整合和分析。对转换后的数据进行质量检查,确保数据的准确性和一致性,通过数据验证和比对等方式进行质量把控。建立数据格式转换的日志,记录转换过程中的问题和处理情况,为后续的数据处理提供参考。对转换后的数据进行备份,防止数据丢失,采用安全可靠的备份方式进行备份。 数据关联整合 将基础数据与外业采样数据进行关联整合,建立数据之间的联系,挖掘数据的潜在价值。运用数据挖掘技术,挖掘关联数据中的潜在信息,为土壤普查成果的应用提供支持。对整合后的数据进行质量评估,确保数据的可靠性和有效性,通过数据验证和分析等方式进行质量评估。建立数据关联整合的模型,为后续的数据分析和决策提供支持,提高数据处理的效率和准确性。 数据审核确认 组织相关专家对处理后的基础数据进行审核,确保数据符合项目要求,专家应具备丰富的土壤普查经验和专业知识。对审核过程中发现的问题进行及时的整改和完善,确保数据的质量和可靠性。对审核通过的数据进行最终的确认和存储,作为后续工作的重要依据,采用安全可靠的存储方式进行存储。建立数据审核的档案,记录审核过程和结果,便于后续的查询和追溯。 遥感影像处理 影像预处理 对收集到的遥感影像进行辐射校正,消除辐射误差,提高影像的质量和准确性。进行几何校正,确保影像的几何精度,使影像与实际地理坐标相匹配。对影像进行裁剪和拼接,使其符合项目的研究区域,去除不必要的影像信息。对预处理后的影像进行质量检查,确保影像的清晰度和完整性,通过目视检查和指标评估等方式进行质量检查。 数据库验收 影像特征提取 运用图像处理技术,提取遥感影像中的土地利用类型、植被覆盖等特征,为土壤普查提供重要的信息支持。对提取的特征进行分类和标注,建立特征数据库,便于特征的管理和查询。对特征提取的结果进行精度评估,确保特征的准确性和可靠性,通过实地验证和对比分析等方式进行精度评估。对特征提取的过程进行优化和改进,提高提取效率和质量,采用先进的图像处理算法和技术。 影像信息融合 将遥感影像与其他数据(如基础数据、外业采样数据)进行信息融合,提高数据的综合利用价值。运用数据融合技术,挖掘数据的潜在信息,为土壤普查成果的应用提供更全面的支持。对融合后的信息进行分析和挖掘,获取更全面的土壤信息,通过数据分析和模型建立等方式进行信息挖掘。对信息融合的结果进行可视化展示,方便决策和应用,采用图表、地图等形式进行展示。 影像成果审核 审核项目 审核内容 审核标准 审核方法 影像质量 清晰度、完整性 影像清晰,无明显模糊、缺失 目视检查、指标评估 特征提取精度 土地利用类型、植被覆盖等特征 特征提取准确,与实际情况相符 实地验证、对比分析 信息融合效果 数据综合利用价值 融合信息丰富,能提供全面支持 数据分析、模型评估 成果规范性 格式、标注等 符合项目要求和相关规范 文档审查、格式检查 组织专业人员对处理后的遥感影像成果进行审核,确保成果的质量和准确性。对审核过程中发现的问题进行及时的修正和完善,确保影像成果符合项目要求。对审核通过的影像成果进行最终的确认和存储,作为后续制图和分析的基础。建立影像成果审核的反馈机制,及时向处理人员反馈审核意见,促进影像处理工作的不断改进。 专家评审 图件验收交付节点 土壤类型图验收 成果初步审核 审核内容 审核要点 审核标准 审核方法 图件信息完整性 土壤类型标注、分布范围等 信息完整,无遗漏 全面检查 图件准确性 土壤类型划分、标注 划分准确,标注无误 对比分析、实地验证 图件格式 文件格式、尺寸等 符合项目要求 格式检查 图件清晰度和可读性 线条、文字等 清晰可读,无歧义 目视检查 对土壤类型图的内容进行全面检查,确保图件信息完整。审核图件的准确性,包括土壤类型的划分和标注,通过对比分析和实地验证等方法进行审核。检查图件的格式是否符合项目要求,如文件格式、尺寸等。评估图件的清晰度和可读性,确保线条、文字等清晰可读,无歧义。 图件初步审核 专家评审意见 组织专家对土壤类型图进行评审,听取专家的意见和建议。专家应具备丰富的土壤学知识和实践经验。对专家提出的问题进行详细记录和整理,包括图件的准确性、完整性、科学性等方面的问题。根据专家意见对图件进行修改和完善,确保图件符合科学标准和项目要求。再次提交修改后的图件供专家审核,直至专家认可。 修改完善图件 针对审核和评审中发现的问题,对土壤类型图进行修改。补充缺失的信息,如土壤类型的详细描述、分布范围的准确界定等。纠正错误的标注,确保土壤类型的划分和标注准确无误。优化图件的排版和布局,提高图件的质量,使图件更加清晰美观、易于阅读。对修改后的图件进行质量检查,确保问题得到解决。 最终验收交付 完成图件的所有修改后,进行最终的验收。确保图件符合国家及省级相关标准和项目要求,包括图件的内容、格式、精度等方面。将验收合格的土壤类型图交付给采购人,并提供图件的相关说明和文档资料,如制图方法、数据来源、图件解释等。 土壤属性图验收 数据准确性审核 审核土壤属性图中数据的准确性,与原始数据进行比对,确保数据的一致性和可靠性。检查数据的一致性,确保属性值的逻辑合理,如土壤酸碱度与土壤类型的相关性等。评估数据的完整性,是否涵盖了所有必要的属性信息,如土壤养分含量、质地等。对数据的来源和处理过程进行审查,确保数据的真实性和可追溯性。 土壤属性图验收 模型合理性评估 评估土壤属性制图模型的合理性和适用性,根据土壤属性与环境变量的相关性进行评估。检查模型的参数设置是否正确,是否符合实际情况,如模型的输入参数、输出结果等。分析模型的精度和可靠性,通过对比验证等方法进行评估,如与实地测量数据进行对比。根据评估结果对模型进行调整和优化,提高模型的准确性和可靠性。 图件质量检查 检查土壤属性图的绘制质量,包括线条的清晰度和准确性,确保线条流畅、无断点。评估图件的色彩搭配是否合理,是否便于区分不同的属性值,如采用不同颜色表示不同的土壤养分含量。检查图件的标注是否清晰、准确,不产生歧义,如标注土壤属性的名称、数值等。对图件的整体美观性进行评价,使图件更加直观、易于理解。 交付成果确认 完成所有审核和检查后,对土壤属性图进行最终确认。确保图件符合项目的所有要求和标准,包括数据准确性、模型合理性、图件质量等方面。将确认后的土壤属性图交付给采购人,并提供相关的技术文档,如制图方法、模型参数、数据来源等。建立图件交付的档案记录,便于后续的查询和管理。 土壤专题图验收 指标体系审查 审查内容 审查要点 审查标准 审查方法 指标科学性 指标选取、权重设置 科学合理,能反映土壤特征 理论分析、案例研究 指标全面性 涵盖土壤相关特征 全面完整,无遗漏 文献查阅、实地调研 指标权重合理性 权重设置与实际情况相符 符合实际,可操作性强 数据分析、专家咨询 指标体系更新情况 是否及时更新调整 适应土壤变化,与时俱进 文档审查、对比分析 审查土壤专题图所依据的评价指标体系是否科学合理。检查指标的选取是否全面,是否能够反映土壤的相关特征,如土壤肥力、酸碱度等。评估指标的权重设置是否合理,是否符合实际情况,通过数据分析和专家咨询等方式进行评估。对指标体系的更新和调整情况进行了解,确保指标体系与时俱进。 制图方法验证 验证内容 验证要点 验证标准 验证方法 制图方法正确性 符合相关规范 严格遵循规范要求 规范审查 空间计算准确性 计算过程和结果 准确无误,符合逻辑 公式推导、数据验证 制图模型精度和可靠性 与实际情况相符 精度高,可靠性强 对比分析、模型评估 制图方法改进情况 是否优化改进 不断提高制图质量 案例分析、效果评估 验证土壤专题图的制图方法是否正确,是否符合相关规范。检查空间计算的过程和结果是否准确,是否符合逻辑,通过公式推导和数据验证等方法进行验证。对制图模型的精度和可靠性进行评估,通过对比分析等方法进行验证。根据验证结果对制图方法进行改进和优化,提高制图质量。 图件效果评估 评估土壤专题图的直观效果,是否能够清晰地表达相关信息,如图例说明、标注清晰等。检查图件的符号和图例是否准确、易懂,是否符合标准,确保用户能够正确理解图件内容。评价图件的色彩和对比度是否合适,是否便于阅读和分析,如采用对比强烈的颜色表示不同的土壤质量等级。对图件的整体布局和排版进行检查,确保美观和合理,使图件更加专业、规范。 验收交付流程 完成所有评估和验证后,进行土壤专题图的最终验收。确保图件符合项目的各项要求和标准,包括指标体系科学性、制图方法正确性、图件效果直观性等方面。将验收合格的土壤专题图交付给采购人,并提供详细的报告和说明,如制图过程、数据来源、评估结果等。建立图件验收交付的相关档案,便于后续的查询和管理。 成果汇总终验节点 报告审核交付 总体报告审核 对三普总体报告的内容进行全面审核,确保报告涵盖工作概况、成果概况和应用建议等方面。检查报告的数据准确性和分析的合理性,与相关图件和数据进行比对,确保数据的一致性和可靠性。评估报告的逻辑结构是否清晰,语言表达是否准确、流畅,使报告易于理解和阅读。对报告的格式和排版进行检查,确保符合规范要求,如字体、字号、行距等。 工作报告审核 审核三普工作报告的工作背景、组织情况、任务实施和工作成效等内容。检查报告中对工作过程的描述是否详细、准确,是否能够反映实际工作情况,如工作步骤、时间安排等。评估报告对工作成效的总结是否客观、全面,是否有具体的数据和案例支持,如成果应用效果、经济效益等。对报告的内容进行校对,确保无错别字和语病,提高报告的质量。 专题报告审核 报告类型 审核要点 审核标准 审核方法 土壤退化与障碍分析报告 退化原因、障碍类型分析 分析深入,提出有效措施 数据研究、案例分析 土壤利用适宜性评价报告 适宜性评价方法、结果 评价科学,具有指导意义 实地调研、模型验证 耕地质量等级评价报告 等级划分、质量指标 划分准确,指标合理 数据对比、标准审查 土特产品土壤适宜性评价报告 适宜性分析、建议 分析准确,建议可行 实验研究、市场调研 对各类专题报告(如土壤退化与障碍分析报告、耕地质量等级评价报告等)进行审核。检查报告的专业性和深度,是否对相关专题进行了深入的分析和研究,如土壤退化的原因、影响因素等。评估报告的结论是否科学合理,是否具有实际应用价值,如提出的治理措施、发展建议等。对报告的参考文献和数据来源进行检查,确保其可靠性,如引用的文献是否权威、数据是否准确。 报告交付存档 交付内容 交付方式 存档要求 存档目的 审核通过的报告 电子和纸质版本 安全可靠的存储环境 便于后续查询和使用 完成所有报告的审核后,对报告进行最终确认。确保报告符合国家及省级相关标准和项目要求,包括内容准确性、格式规范性等方面。将审核通过的报告交付给采购人,并提供电子和纸质版本,方便采购人查阅和使用。建立报告交付的档案记录,以便后续查询和使用,如记录报告的交付时间、接收人等信息。 数据库验收 数据完整性检查 检查数据库中数据的完整性,确保涵盖了所有土壤三普的基础数据、过程数据和成果数据。核对数据的数量和种类是否与项目要求一致,如基础数据的类型、数量等。对数据的缺失情况进行排查,对缺失的数据进行补充或说明,如通过其他渠道获取缺失的数据或在文档中进行说明。建立数据完整性检查的记录,便于后续的查询和追溯。 数据准确性核对 对数据库中的数据进行准确性核对,与原始数据和相关报告进行比对,确保数据的一致性和可靠性。检查数据的录入是否正确,是否存在错误或偏差,如数据的输入错误、计算错误等。对数据的一致性进行评估,确保数据在不同表和字段之间的逻辑一致,如土壤类型与土壤属性的对应关系。对数据准确性核对中发现的问题进行及时修正,提高数据的质量。 数据结构审查 审查数据库的数据结构是否合理,是否符合相关规程的要求。检查字段的定义是否准确,是否能够满足数据存储和管理的需要,如字段的类型、长度等。评估数据的组织管理方式是否高效,是否便于数据的查询和使用,如数据库的索引设置、查询语句的优化等。对数据结构的优化和改进提出建议,提高数据库的性能和可用性。 数据库交付使用 完成所有检查和审查后,对数据库进行最终验收。确保数据库符合项目的所有要求和标准,包括数据完整性、准确性、结构合理性等方面。将验收合格的数据库交付给采购人,并提供数据库的使用说明和维护手册,方便采购人使用和管理数据库。建立数据库交付的相关档案,便于后续的查询和管理。 专著出版确认 内容审核校对 对《两当县土壤》、《两当县土种志》和图集的内容进行全面审核。检查内容的准确性和专业性,确保符合土壤普查的成果,如土壤类型的描述、分布情况等。进行文字校对,消除错别字、语病和排版错误,提高专著的质量。对内容的逻辑性和连贯性进行评估,进行必要的调整和优化,使专著的结构更加合理、内容更加流畅。 专著出版确认 出版社资质审查 审查承担出版任务的出版社是否为省级以上正式出版社。核实出版社的出版资质和信誉情况,查看其过往的出版业绩,如出版的相关专著数量、质量等。了解出版社的出版流程和时间安排,确保能够按时完成出版任务,如签订合同后的出版周期、印刷时间等。对出版社的编辑团队和印刷质量进行评估,选择专业、负责的出版社。 出版合同签订 与出版社签...
陇南市两当县第三次全国土壤普查成果汇总项目投标方案.docx
下载提示

1.本文档仅提供部分内容试读;

2.支付并下载文件,享受无限制查看;

3.本网站所提供的标准文本仅供个人学习、研究之用,未经授权,严禁复制、发行、汇编、翻译或网络传播等,侵权必究;

4.左侧添加客服微信获取帮助;

5.本文为word版本,可以直接复制编辑使用。


这个人很懒,什么都没留下
未认证用户 查看用户
该文档于 上传
推荐文档
×
精品标书制作
百人专家团队
擅长领域:
工程标 服务标 采购标
16852
已服务主
2892
中标量
1765
平台标师
扫码添加客服
客服二维码
咨询热线:192 3288 5147
公众号
微信客服
客服