文库 服务类投标方案 审计服务

鄂托克前旗上海庙医院竣工结算审计服务投标方案.docx

DOCX   1427页   下载427   2025-08-12   浏览85   收藏80   点赞531   评分-   764821字   228.00

AI慧写标书

十分钟千页标书高效生成

温馨提示:当前文档最多只能预览 15 页,若文档总页数超出了 15 页,请下载原文档以浏览全部内容。
鄂托克前旗上海庙医院竣工结算审计服务投标方案.docx 第1页
鄂托克前旗上海庙医院竣工结算审计服务投标方案.docx 第2页
鄂托克前旗上海庙医院竣工结算审计服务投标方案.docx 第3页
鄂托克前旗上海庙医院竣工结算审计服务投标方案.docx 第4页
鄂托克前旗上海庙医院竣工结算审计服务投标方案.docx 第5页
鄂托克前旗上海庙医院竣工结算审计服务投标方案.docx 第6页
鄂托克前旗上海庙医院竣工结算审计服务投标方案.docx 第7页
鄂托克前旗上海庙医院竣工结算审计服务投标方案.docx 第8页
鄂托克前旗上海庙医院竣工结算审计服务投标方案.docx 第9页
鄂托克前旗上海庙医院竣工结算审计服务投标方案.docx 第10页
鄂托克前旗上海庙医院竣工结算审计服务投标方案.docx 第11页
鄂托克前旗上海庙医院竣工结算审计服务投标方案.docx 第12页
鄂托克前旗上海庙医院竣工结算审计服务投标方案.docx 第13页
鄂托克前旗上海庙医院竣工结算审计服务投标方案.docx 第14页
鄂托克前旗上海庙医院竣工结算审计服务投标方案.docx 第15页
剩余1412页未读, 下载浏览全部

开通会员, 优惠多多

6重权益等你来

首次半价下载
折扣特惠
上传高收益
特权文档
AI慧写优惠
专属客服
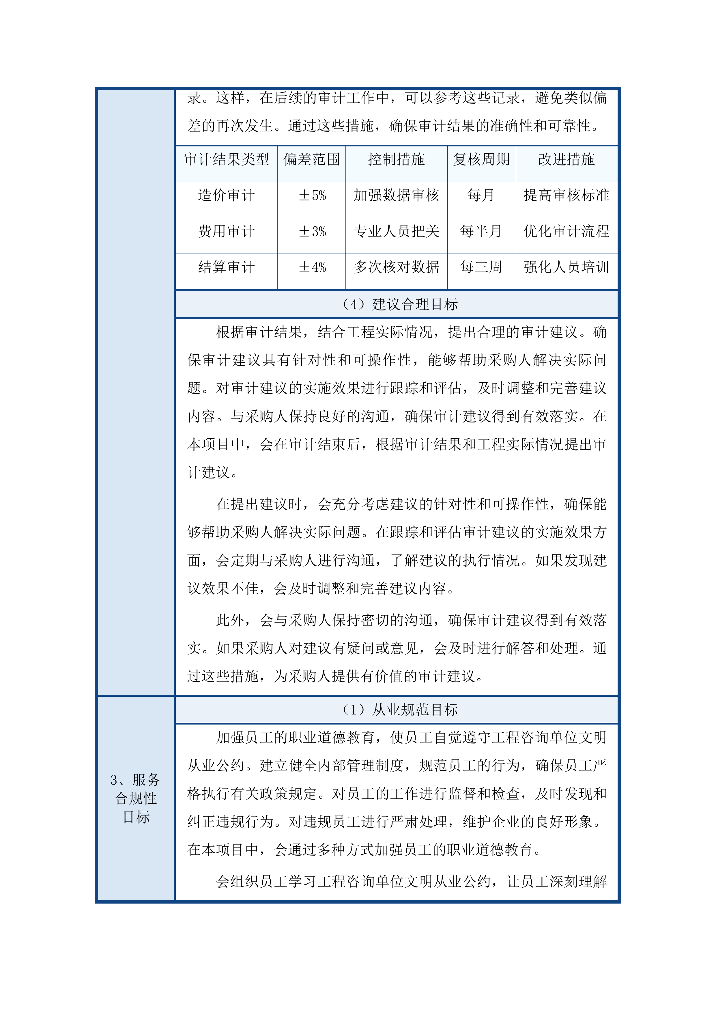
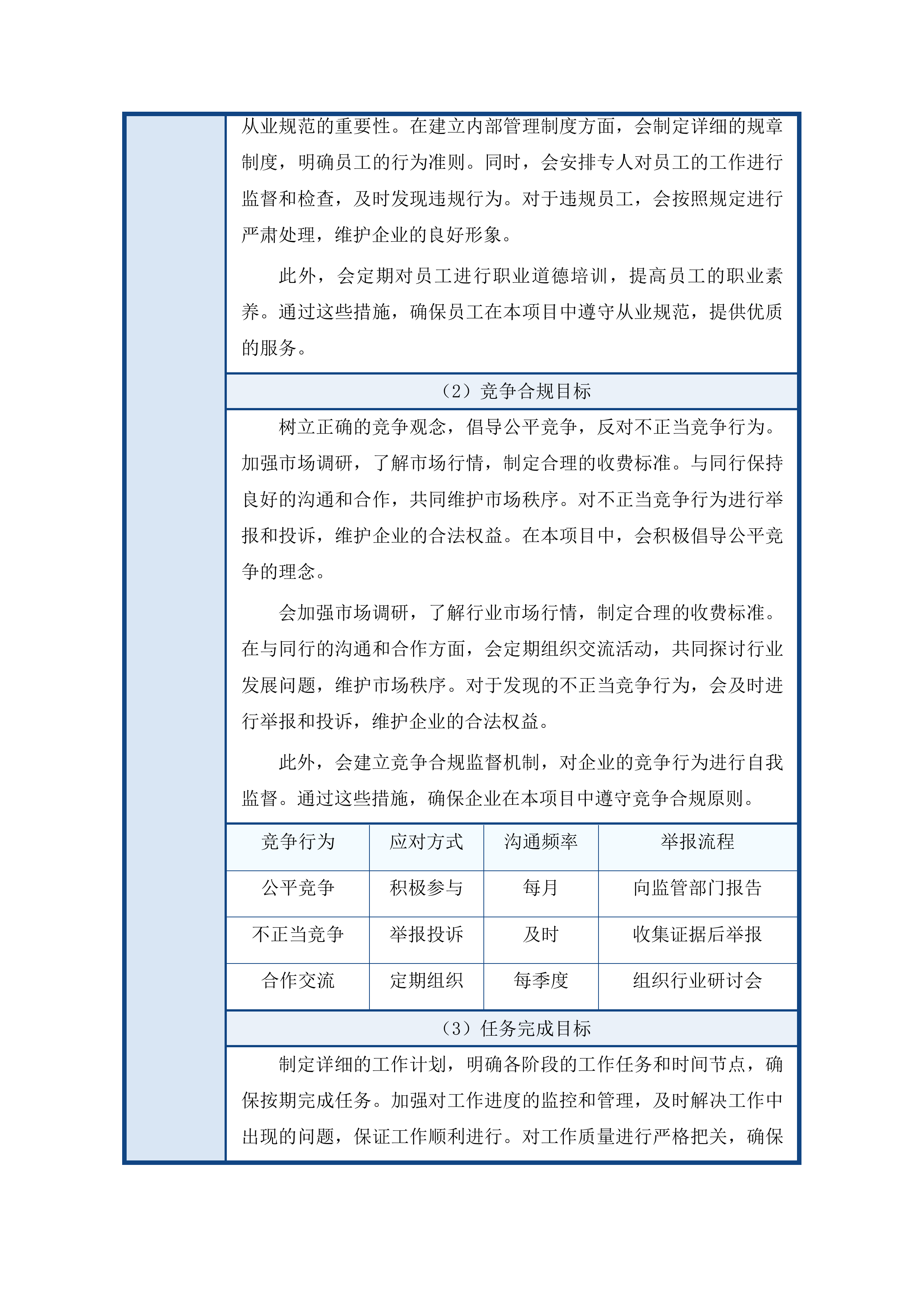
鄂托克前旗上海庙医院竣工结算审计服务投标方案 第一章 服务方案编制 9 第一节 实施方案完整性 9 一、 前期准备阶段服务 9 二、 实施阶段造价咨询 29 三、 结算审计工作安排 41 四、 后期归档服务内容 53 第二节 统筹安排合理性 66 一、 项目组织架构设置 66 二、 团队人员分工协作 77 三、 工作机制制定 94 四、 资源调配计划 100 第三节 可行性分析 115 一、 审计依据梳理 115 二、 风险点分析应对 138 三、 审计流程制定 161 第四节 保障措施 168 一、 项目进度保障 168 二、 质量控制措施 175 三、 应急响应机制 191 四、 保密廉政保障 197 第二章 竣工结算审计审核措施 219 第一节 审计控制办法 219 一、 审计流程明确 219 二、 审核标准制定 234 三、 资料管理要求 257 第二节 风险预测与防范 263 一、 资料不完整风险 263 二、 工程量计算偏差 271 三、 定额套用错误 288 四、 市场价格波动 306 第三节 结算审核措施 319 一、 工程量计算复核 319 二、 定额套用审查 343 三、 材料价格比对 361 四、 签证与变更依据核查 368 五、 合同条款执行检查 389 第四节 措施科学合理性 402 一、 法规规范遵循 402 二、 专业软件辅助 420 三、 多级复核机制 433 第五节 可操作性保障 452 一、 现场驻场机制 452 二、 进度计划制定 470 三、 应急响应机制 486 第三章 企业综合能力 496 第一节 职业道德规范 496 一、 健全职业道德规范制度 496 二、 实行职业道德考核 502 三、 设立内部监督机制 516 第二节 执业质量控制 536 一、 建立三级审核制度 536 二、 制定质量偏差标准 551 三、 实行质量责任追究 556 第三节 档案管理制度 562 一、 建立项目档案管理 562 二、 设置专人管理档案 575 三、 规范档案管理流程 581 第四节 服务机构运作流程 601 一、 明确服务具体流程 601 二、 设置流程责任节点 620 三、 实行项目进度管理 624 第五节 管理方式 630 一、 采用信息化管理系统 630 二、 开展绩效考核工作 642 第四章 技术服务措施 649 第一节 人员配置与分工 649 一、 项目负责人资格 649 二、 驻场人员安排 665 三、 岗位职责明确 683 第二节 服务流程规范 701 一、 服务规程执行 701 二、 结算审核流程 720 三、 审核记录提供 733 第三节 技术支持与工具应用 740 一、 专业软件使用 740 二、 工程数据库建立 758 三、 移动办公设备配置 768 第四节 服务响应机制 786 一、 快速响应机制 786 二、 突发问题处理 812 三、 项目沟通会组织 826 第五节 保密与合规管理 845 一、 保密协议签署 845 二、 资料管理制度 853 三、 合规管理措施 865 第六节 项目重点保障机制 878 一、 重点项目定位 878 二、 审计团队组建 897 三、 专项服务计划 911 第五章 服务进度控制措施 931 第一节 进度控制方案 931 一、 各阶段时间节点安排 931 二、 各阶段工作责任人明确 941 三、 关键节点控制计划 952 四、 人力资源合理配置 965 第二节 进度控制机制 973 一、 项目进度动态监控 973 二、 信息化工具可视化管理 983 三、 进度预警机制设置 1006 四、 进度偏差分析制度 1017 第三节 驻场与协作安排 1025 一、 专业人员驻场办公 1025 二、 驻场人员轮岗安排 1036 三、 与采购人定期沟通 1049 四、 关键阶段协同推进 1060 第四节 应急保障措施 1070 一、 突发情况应急预案 1070 二、 备用人员机制建立 1078 三、 与采购人沟通协调 1090 第六章 质量保障体系及措施 1104 第一节 服务质量控制方案 1104 一、 全过程服务质量流程 1104 二、 标准化质量检查机制 1116 三、 多级复核机制建立 1123 四、 信息化质量控制工具 1137 第二节 复核审核流程明晰 1148 一、 三级审核制度制定 1148 二、 各阶段审核人员职责 1159 三、 审核问题反馈机制 1169 四、 审核记录可追溯性 1179 第三节 质量保障体系健全 1190 一、 全过程质量保障体系 1190 二、 质量目标逐级分解 1200 三、 质量监督小组设立 1211 四、 质量风险预警机制 1221 第四节 质量控制措施有效可靠 1235 一、 项目质量责任制实施 1235 二、 关键审核数据复核 1244 三、 专家评审机制引入 1250 四、 成果文件标准化模板 1263 五、 内部质量培训组织 1269 第五节 控制手段科学完善 1278 一、 信息化管理平台应用 1278 二、 辅助审核工具引入 1288 三、 质量控制手册制定 1300 四、 审核成果质量评估 1310 五、 质量数据分析机制 1315 第七章 廉政管理制度及措施 1322 第一节 廉政制度建设 1322 一、 健全廉政管理制度 1322 二、 制定廉政行为准则 1326 三、 落实廉政责任主体 1333 第二节 廉政执行措施 1339 一、 设立廉政监督员岗位 1339 二、 建立廉政教育机制 1346 三、 制定廉政承诺书 1353 四、 建立项目廉政档案 1359 第三节 廉政监督与考核 1365 一、 建立廉政检查机制 1365 二、 制定问题处理流程 1371 三、 纳入绩效考核体系 1375 四、 设立廉政举报渠道 1382 第八章 服务承诺 1390 第一节 时效承诺 1390 一、 合同节点完成审计服务 1390 二、 关键环节设定内部时限 1391 三、 突发情况应急响应机制 1393 第二节 质量承诺 1395 一、 审计成果合规合法 1395 二、 结算审核报告准确合理 1396 三、 计算底稿清晰无误 1397 四、 执行内部审核制度 1400 第三节 人员承诺 1401 一、 审计负责人资质要求 1401 二、 项目地派驻工作人员 1405 三、 组建法人负责管理团队 1406 第四节 合法合规承诺 1409 一、 遵循业务操作指导规程 1409 二、 不参与利益冲突活动 1411 三、 按合同规范开展工作 1412 四、 遵守法律法规廉洁从业 1414 第五节 保密承诺 1416 一、 保密采购人商业秘密 1416 二、 资料使用与保管承诺 1417 三、 建立资料管理制度 1418 第六节 利益保障承诺 1420 一、 技术偏差不超国家规定 1420 二、 服务无偏向受贿行为 1421 三、 列为重点项目保障权益 1423 第七节 协作与沟通承诺 1424 一、 积极参与采购人活动 1424 二、 提供合理化建议 1426 三、 建立畅通沟通机制 1426 服务方案编制 实施方案完整性 前期准备阶段服务 明确工作目标 审计合规性目标 法规遵循目标 在本项目中,将全面熟悉并严格执行国家建设工程相关法律法规,确保审计工作在法律框架内进行。及时关注法律法规的更新变化,保证审计依据的时效性和准确性。依据法律法规对工程结算中的各项费用进行审查,确保费用的合法性和合理性。确保审计过程中各项程序符合法规要求,避免出现违法违规行为。 工作内容 具体要求 执行方式 检查标准 熟悉法规 掌握国家建设工程相关法律法规全文 组织内部培训学习 员工考核达标 关注更新 每周查询法规更新情况 安排专人负责 及时记录更新内容 费用审查 对每一项费用进行法规核对 审核人员逐一审查 无违法违规费用 程序合规 严格按照法规规定流程操作 制定操作手册并执行 程序记录完整合规 合同相符目标 仔细研究工程合同条款,明确合同中关于结算的各项规定和要求。审核结算内容是否与合同约定的工程范围、质量标准、计价方式等一致。检查合同执行过程中的变更情况,确保变更部分的结算符合合同约定和相关规定。对于合同中未明确的事项,按照相关法律法规和行业惯例进行合理处理。在本项目审计工作中,将严格依据合同进行审查,保障结算的准确性和合规性。 在审核过程中,会针对合同中的每一项条款进行详细比对,确保结算内容与之相符。对于合同变更部分,会重点审查其合法性和合理性。同时,对于合同未明确事项,会参考相关法律法规和行业惯例,与采购人进行充分沟通,达成一致处理意见。 此外,还会建立合同审查记录,对每一项审查内容和结果进行详细记录,以便后续查询和追溯。通过这些措施,确保审计工作符合合同要求,为采购人提供准确可靠的审计结果。 报告质量目标 保证结算审核报告内容完整、准确、清晰,能够真实反映工程结算的实际情况。确保报告中的计算过程准确无误,价格套用合理,无算术误算和逻辑错误。使报告的格式和内容符合相关规范和要求,便于采购人查阅和理解。对报告进行严格的内部审核,确保报告质量达到较高水平。在本项目中,将制定严格的报告审核流程,确保每一份报告都经过多道审核工序。 首先,审核人员会对报告的内容进行全面检查,确保各项数据准确无误。然后,会对报告的格式进行规范,使其符合相关标准。在审核过程中,会重点关注计算过程和价格套用的合理性,避免出现错误。同时,会对报告的逻辑结构进行审查,确保其清晰易懂。 此外,还会建立报告审核记录,对每一次审核的结果进行详细记录。如果发现报告存在问题,会及时进行修改和完善,直到达到质量要求为止。通过这些措施,确保为采购人提供高质量的结算审核报告。 数据准确目标 对施工图纸、签证资料、市场价格信息等进行详细核对,确保数据的真实性和准确性。建立数据审核机制,对重要数据进行多次验证,避免数据偏差。保证计算底稿中的数据准确可靠,计算思路清楚,数据间的借代关系清晰。对数据的来源和处理过程进行记录,便于追溯和查询。在本项目中,会采用多种方式确保数据的准确性。 对于施工图纸和签证资料,会与现场实际情况进行核对,确保其真实性。对于市场价格信息,会通过多种渠道进行收集和验证,保证价格的准确性。在建立数据审核机制方面,会安排专人对重要数据进行多次审核,确保数据无误。同时,会对计算底稿进行详细检查,确保计算思路清晰,数据间的借代关系明确。 此外,还会建立数据记录档案,对数据的来源和处理过程进行详细记录。这样,在需要查询数据时,可以快速准确地获取相关信息。通过这些措施,确保审计工作所依据的数据准确可靠。 数据类型 核对方式 审核次数 记录内容 施工图纸 与现场实际核对 2次 核对时间、结果 签证资料 查验原件及相关证明 3次 审核人员、意见 市场价格信息 多渠道验证 3次 价格来源、波动情况 计算底稿数据 检查计算逻辑 2次 计算思路、借代关系 成果准确性目标 底稿质量目标 规范计算底稿的编制格式和方法,确保底稿内容完整、清晰、易懂。对计算底稿进行严格审核,保证底稿中的数据准确无误,计算过程符合逻辑。使计算底稿能够真实反映审计过程和计算依据,便于后续的复核和检查。建立计算底稿的存档制度,保证底稿的安全性和可追溯性。在本项目中,将制定统一的计算底稿编制标准,要求审核人员严格按照标准进行编制。 在审核计算底稿时,会安排经验丰富的人员进行检查,确保数据准确和计算逻辑清晰。同时,会对计算底稿进行编号和分类,便于管理和查询。在建立存档制度方面,会采用电子和纸质两种方式进行存档,确保底稿的安全性。 此外,会定期对计算底稿进行检查和维护,确保其完整性和可追溯性。如果发现底稿存在问题,会及时进行修改和完善。通过这些措施,确保计算底稿能够为审计工作提供可靠的支持。 结果真实目标 深入调查工程实际情况,确保审计结果与工程实际相符。对各项费用的发生进行核实,避免虚假费用的出现。保证审计结果不受外界因素的干扰,真实反映工程的造价情况。对审计结果进行公示和反馈,接受采购人的监督和检查。在本项目中,会组织专业人员对工程实际情况进行深入调查。 对于各项费用,会查看相关的凭证和记录,确保费用的真实性。在保证审计结果不受外界因素干扰方面,会建立严格的审计纪律,要求审计人员保持独立和客观。同时,会对审计结果进行公示,接受采购人的监督和检查。如果采购人对审计结果有疑问,会及时进行沟通和解答。 此外,会对审计结果进行跟踪和反馈,了解采购人的意见和建议。如果发现审计结果存在问题,会及时进行整改和完善。通过这些措施,确保审计结果真实可靠。 偏差控制目标 明确各项审计结果的技术偏差范围,确保偏差在国家有关规定之内。采取有效的措施对偏差进行控制和调整,避免偏差过大影响审计结果的准确性。定期对审计结果进行复核和检查,及时发现和纠正偏差。对偏差产生的原因进行分析和总结,提出改进措施,防止类似偏差的再次发生。在本项目中,会根据国家相关规定确定审计结果的技术偏差范围。 在控制偏差方面,会采用多种措施,如加强数据审核、提高审计人员的专业水平等。定期对审计结果进行复核和检查,能够及时发现偏差并进行纠正。同时,会对偏差产生的原因进行深入分析,找出问题所在,并提出针对性的改进措施。 此外,会建立偏差记录档案,对每一次偏差的情况进行详细记录。这样,在后续的审计工作中,可以参考这些记录,避免类似偏差的再次发生。通过这些措施,确保审计结果的准确性和可靠性。 审计结果类型 偏差范围 控制措施 复核周期 改进措施 造价审计 ±5% 加强数据审核 每月 提高审核标准 费用审计 ±3% 专业人员把关 每半月 优化审计流程 结算审计 ±4% 多次核对数据 每三周 强化人员培训 建议合理目标 根据审计结果,结合工程实际情况,提出合理的审计建议。确保审计建议具有针对性和可操作性,能够帮助采购人解决实际问题。对审计建议的实施效果进行跟踪和评估,及时调整和完善建议内容。与采购人保持良好的沟通,确保审计建议得到有效落实。在本项目中,会在审计结束后,根据审计结果和工程实际情况提出审计建议。 在提出建议时,会充分考虑建议的针对性和可操作性,确保能够帮助采购人解决实际问题。在跟踪和评估审计建议的实施效果方面,会定期与采购人进行沟通,了解建议的执行情况。如果发现建议效果不佳,会及时调整和完善建议内容。 此外,会与采购人保持密切的沟通,确保审计建议得到有效落实。如果采购人对建议有疑问或意见,会及时进行解答和处理。通过这些措施,为采购人提供有价值的审计建议。 服务合规性目标 从业规范目标 加强员工的职业道德教育,使员工自觉遵守工程咨询单位文明从业公约。建立健全内部管理制度,规范员工的行为,确保员工严格执行有关政策规定。对员工的工作进行监督和检查,及时发现和纠正违规行为。对违规员工进行严肃处理,维护企业的良好形象。在本项目中,会通过多种方式加强员工的职业道德教育。 会组织员工学习工程咨询单位文明从业公约,让员工深刻理解从业规范的重要性。在建立内部管理制度方面,会制定详细的规章制度,明确员工的行为准则。同时,会安排专人对员工的工作进行监督和检查,及时发现违规行为。对于违规员工,会按照规定进行严肃处理,维护企业的良好形象。 此外,会定期对员工进行职业道德培训,提高员工的职业素养。通过这些措施,确保员工在本项目中遵守从业规范,提供优质的服务。 竞争合规目标 树立正确的竞争观念,倡导公平竞争,反对不正当竞争行为。加强市场调研,了解市场行情,制定合理的收费标准。与同行保持良好的沟通和合作,共同维护市场秩序。对不正当竞争行为进行举报和投诉,维护企业的合法权益。在本项目中,会积极倡导公平竞争的理念。 会加强市场调研,了解行业市场行情,制定合理的收费标准。在与同行的沟通和合作方面,会定期组织交流活动,共同探讨行业发展问题,维护市场秩序。对于发现的不正当竞争行为,会及时进行举报和投诉,维护企业的合法权益。 此外,会建立竞争合规监督机制,对企业的竞争行为进行自我监督。通过这些措施,确保企业在本项目中遵守竞争合规原则。 竞争行为 应对方式 沟通频率 举报流程 公平竞争 积极参与 每月 向监管部门报告 不正当竞争 举报投诉 及时 收集证据后举报 合作交流 定期组织 每季度 组织行业研讨会 任务完成目标 制定详细的工作计划,明确各阶段的工作任务和时间节点,确保按期完成任务。加强对工作进度的监控和管理,及时解决工作中出现的问题,保证工作顺利进行。对工作质量进行严格把关,确保任务保质保量完成。定期向采购人汇报工作进展情况,接受采购人的监督和检查。在本项目中,会制定详细的工作计划。 会根据项目的特点和要求,明确各阶段的工作任务和时间节点。在监控工作进度方面,会安排专人对工作进展情况进行跟踪和监控,及时发现问题并解决。对工作质量的严格把关,会采用多级审核制度,确保任务的质量。同时,会定期向采购人汇报工作进展情况,接受采购人的监督和检查。 此外,会建立任务完成考核机制,对员工的工作表现进行考核。通过这些措施,确保本项目的任务能够按时、按质完成。 工作阶段 任务内容 时间节点 监控方式 汇报周期 前期准备 收集资料、研究合同 XXX天 定期检查 每周 审计实施 现场勘查、数据审核 XXX天 实时跟踪 每三天 报告撰写 撰写初稿、审核修改 XXX天 阶段检查 每五天 保密安全目标 建立健全保密制度,加强对员工的保密教育,提高员工的保密意识。对采购人提供的资料和商业秘密进行严格保密,采取有效的保密措施,防止信息泄露。对资料的存储和使用进行规范管理,确保资料的完整和安全。对违反保密制度的行为进行严肃处理,追究相关人员的责任。在本项目中,会建立完善的保密制度。 会加强对员工的保密教育,让员工认识到保密工作的重要性。在保密措施方面,会采用加密存储、限制访问等方式,确保采购人提供的资料和商业秘密的安全。对资料的存储和使用进行规范管理,会建立严格的审批流程,确保资料的完整和安全。对于违反保密制度的行为,会按照规定进行严肃处理,追究相关人员的责任。 此外,会定期对保密制度的执行情况进行检查和评估。通过这些措施,确保本项目中采购人的信息安全。 合理任务分工 人员职责分工 负责人职责 在本项目中,负责人将制定项目总体计划和实施方案,明确项目目标和工作重点。组织和协调项目团队成员的工作,合理安排人员分工,确保工作高效进行。与采购人保持密切沟通,及时了解采购人的需求和意见,解决项目实施过程中出现的问题。对项目的质量和进度负责,确保项目按时、按质完成。负责人会根据项目的特点和要求,制定详细的总体计划和实施方案。 在组织和协调团队成员工作方面,会根据成员的专业技能和经验,合理安排分工。与采购人的密切沟通,能够及时了解采购人的需求和意见,从而更好地解决项目实施过程中出现的问题。对项目质量和进度的负责,会采用多种方式进行监控和管理,确保项目按时、按质完成。 此外,负责人还会定期对项目的进展情况进行评估和总结,及时调整工作计划。通过这些措施,确保本项目能够顺利推进。 审核人员职责 审核人员将收集和整理工程结算资料,对资料进行初步审查,确保资料的完整性和真实性。依据国家有关建设工程法律、法规和标准规范,对工程结算进行详细审核,检查费用的合理性和准确性。对审核过程中发现的问题进行记录和分析,提出审核意见和建议。协助项目负责人完成其他相关工作。在本项目中,审核人员会积极收集和整理工程结算资料。 对资料的初步审查,会查看资料的完整性和真实性。依据国家相关法律法规和标准规范对工程结算进行详细审核,能够确保费用的合理性和准确性。对审核过程中发现的问题进行记录和分析,并提出审核意见和建议,能够为项目的顺利进行提供有力支持。协助项目负责人完成其他相关工作,能够提高项目的整体效率。 此外,审核人员还会定期对审核工作进行总结和反思,不断提高审核水平。通过这些措施,确保本项目的审核工作准确、高效。 复核人员职责 复核人员将对审核人员的审核结果进行复核,检查审核过程是否符合规定,审核结果是否准确可靠。对复核过程中发现的问题进行进一步核实和处理,确保审核结果的准确性。与审核人员进行沟通和交流,提出复核意见和建议。对项目的质量控制负责,确保项目审核结果符合要求。在本项目中,复核人员会认真对审核人员的审核结果进行复核。 检查审核过程是否符合规定,能够保证审核工作的规范性。对复核过程中发现的问题进行进一步核实和处理,能够确保审核结果的准确性。与审核人员的沟通和交流,能够及时解决审核过程中出现的问题。对项目质量控制的负责,会采用多种方式进行监督和检查,确保项目审核结果符合要求。 此外,复核人员还会定期对复核工作进行总结和评估,不断提高复核工作的质量。通过这些措施,确保本项目的审核结果准确可靠。 其他人员职责 其他人员将根据项目需要,负责资料的收集、整理和归档工作。协助审核人员和复核人员进行数据的计算和分析工作。负责与相关部门和单位进行沟通和协调,获取必要的资料和信息。完成项目负责人交办的其他工作任务。在本项目中,其他人员会积极承担资料的收集、整理和归档工作。 协助审核人员和复核人员进行数据的计算和分析工作,能够提高审核和复核的效率。与相关部门和单位的沟通和协调,能够获取必要的资料和信息。完成项目负责人交办的其他工作任务,能够确保项目的顺利进行。 此外,其他人员还会不断提高自己的工作能力和综合素质。通过这些措施,确保本项目的各项工作能够顺利完成。 工作任务 具体内容 协助方式 沟通对象 资料收集整理 收集各类资料并分类整理 提供数据支持 相关部门 数据计算分析 协助进行数据计算和分析 参与讨论 审核、复核人员 沟通协调 与相关部门获取资料信息 建立联系 相关单位 交办任务 完成负责人交办的其他任务 及时反馈 项目负责人 工作内容分工 资料收集分工 负责收集工程合同、施工图纸、采购标文件等书面资料,并确保资料的完整性和准确性。收集现场发生的各项有效签证,对签证的真实性和合法性进行初步审查。关注当地市场信息价和市场价格动态,及时获取相关价格资料。对收集到的资料进行分类整理和归档,便于后续查阅和使用。在本项目中,资料收集人员会积极开展工作。 对于工程合同、施工图纸和采购标文件等书面资料,会仔细核对其完整性和准确性。收集现场有效签证时,会对签证的真实性和合法性进行初步审查。关注当地市场信息价和市场价格动态,能够及时获取相关价格资料。对收集到的资料进行分类整理和归档,方便后续的查阅和使用。 此外,资料收集人员还会定期对资料收集工作进行总结和检查,确保资料的质量。通过这些措施,为审计工作提供准确、完整的资料支持。 合同研究分工 仔细研读工程合同条款,明确合同中关于工程范围、质量标准、计价方式、付款方式等内容。分析合同中可能存在的风险和问题,提出应对措施和建议。关注合同执行过程中的变更情况,对变更部分的结算规定进行研究和分析。与采购人进行沟通和交流,确保对合同的理解和解释一致。在本项目中,合同研究人员会认真研读合同条款。 明确合同中的各项内容,能够为审计工作提供准确的依据。分析合同中可能存在的风险和问题,并提出应对措施和建议,能够降低项目的风险。关注合同执行过程中的变更情况,对变更部分的结算规定进行研究和分析,能够确保结算的准确性。与采购人的沟通和交流,能够确保对合同的理解和解释一致。 此外,合同研究人员还会定期对合同研究工作进行总结和反思,不断提高合同研究的水平。通过这些措施,为项目的顺利进行提供有力支持。 研究内容 具体方法 应对措施 沟通频率 合同条款 逐字逐句研读 形成条款解读报告 每周 风险分析 识别潜在风险 制定风险应对方案 每两周 变更结算 分析变更规定 明确结算方法 及时 现场勘查分工 对鄂托克前旗上海庙医院的建筑结构、装修情况、设备安装等进行实地勘查。了解工程的施工进度、质量状况、存在的问题等实际情况。拍摄现场照片和视频,记录工程实际情况,为审计工作提供依据。与施工单位和监理单位进行沟通和交流,了解工程施工过程中的相关情况。在本项目中,现场勘查人员会前往鄂托克前旗上海庙医院进行实地勘查。 对建筑结构、装修情况和设备安装等进行详细勘查,能够了解工程的实际情况。拍摄现场照片和视频,能够记录工程的真实面貌。与施工单位和监理单位的沟通和交流,能够了解工程施工过程中的相关情况。这些工作都为审计工作提供了重要的依据。 此外,现场勘查人员还会对勘查结果进行整理和分析,形成勘查报告。通过这些措施,确保审计工作能够准确反映工程的实际情况。 勘查内容 勘查方式 记录形式 沟通对象 建筑结构 实地查看 文字记录、照片 施工单位 装修情况 详细检查 视频记录 监理单位 设备安装 逐一核对 数据记录 施工、监理单位 其他工作分工 根据项目需要,安排人员负责与相关部门和单位进行沟通和协调,获取必要的支持和配合。对收集到的资料和信息进行分析和研究,为后续的审计工作提供参考。制定前期准备阶段的工作方案和计划,明确工作目标和任务。对前期准备阶段的工作进行总结和评估,为后续工作提供经验和教训。在本项目中,其他工作人员会积极开展工作。 与相关部门和单位的沟通和协调,能够获取必要的支持和配合。对收集到的资料和信息进行分析和研究,能够为后续的审计工作提供有价值的参考。制定前期准备阶段的工作方案和计划,能够明确工作目标和任务。对前期准备阶段的工作进行总结和评估,能够为后续工作提供经验和教训。 此外,其他工作人员还会不断提高自己的工作能力和综合素质。通过这些措施,确保本项目的各项工作能够顺利完成。 协作机制分工 会议沟通分工 负责组织和召开项目会议,确定会议时间、地点和参会人员。提前准备会议资料,明确会议议题和议程。记录会议内容和决议,及时整理和发布会议纪要。跟踪会议决议的执行情况,确保会议决议得到有效落实。在本项目中,会议沟通人员会认真组织和召开项目会议。 确定会议的时间、地点和参会人员,能够保证会议的顺利进行。提前准备会议资料,明确会议议题和议程,能够提高会议的效率。记录会议内容和决议,及时整理和发布会议纪要,能够让参会人员及时了解会议的情况。跟踪会议决议的执行情况,能够确保会议决议得到有效落实。 此外,会议沟通人员还会定期对会议沟通工作进行总结和评估,不断提高会议沟通的质量。通过这些措施,确保项目团队之间的沟通顺畅。 信息共享分工 负责建立和维护信息共享平台,确保平台的正常运行和数据安全。及时上传和更新项目相关信息,包括资料、文件、报告等。对信息进行分类和管理,方便各成员查阅和使用。制定信息共享的规则和权限,确保信息的保密性和安全性。在本项目中,信息共享人员会积极建立和维护信息共享平台。 确保平台的正常运行和数据安全,能够为项目团队提供稳定的信息支持。及时上传和更新项目相关信息,能够让各成员及时了解项目的进展情况。对信息进行分类和管理,方便各成员查阅和使用。制定信息共享的规则和权限,能够确保信息的保密性和安全性。 此外,信息共享人员还会定期对信息共享平台进行检查和维护,确保平台的性能和安全性。通过这些措施,实现项目信息的高效共享。 协作流程分工 制定各成员之间的协作流程和方式,明确工作交接的环节和要求。建立工作反馈机制,及时了解工作进展情况和存在的问题。对协作过程中出现的问题进行及时处理和协调,确保工作顺利进行。定期对协作机制进行评估和优化,提高协作效率和质量。在本项目中,协作流程人员会制定详细的协作流程和方式。 明确工作交接的环节和要求,能够避免工作的延误和失误。建立工作反馈机制,能够及时了解工作进展情况和存在的问题。对协作过程中出现的问题进行及时处理和协调,能够确保工作的顺利进行。定期对协作机制进行评估和优化,能够提高协作的效率和质量。 此外,协作流程人员还会不断总结经验,完善协作流程。通过这些措施,确保项目团队的协作高效、顺畅。 应急协调分工 制定应急协调预案,明确在突发情况下各成员的职责和任务。建立应急联系机制,确保在紧急情况下能够及时沟通和协调。对突发情况进行及时处理和应对,减少对项目的影响。总结应急处理经验,不断完善应急协调预案。在本项目中,应急协调人员会制定完善的应急协调预案。 明确各成员在突发情况下的职责和任务,能够确保在紧急情况下项目团队能够迅速响应。建立应急联系机制,能够确保在紧急情况下能够及时沟通和协调。对突发情况进行及时处理和应对,能够减少对项目的影响。总结应急处理经验,不断完善应急协调预案,能够提高项目团队的应急处理能力。 此外,应急协调人员还会定期对应急协调预案进行演练和评估。通过这些措施,确保项目在突发情况下能够平稳推进。 确定时间节点 资料收集时间节点 合同资料收集 在接到项目任务后的3个工作日内,与采购人沟通,获取工程合同文本。在5个工作日内,对合同进行初步审查,检查合同的完整性和合法性。若合同存在问题或疑问,在2个工作日内与采购人进行沟通和确认。在7个工作日内,完成合同资料的收集和整理工作,并建立合同档案。在本项目中,合同资料收集人员会严格按照时间节点开展工作。 与采购人的及时沟通,能够确保及时获取工程合同文本。对合同的初步审查,能够检查合同的完整性和合法性。若合同存在问题或疑问,及时与采购人沟通和确认,能够避免后续工作出现问题。在规定时间内完成合同资料的收集和整理工作,并建立合同档案,能够为后续的审计工作提供准确的依据。 此外,合同资料收集人员还会对合同资料的收集工作进行总结和反思,不断提高工作效率。通过这些措施,确保合同资料的收集工作按时完成。 图纸资料收集 在接到项目任务后的5个工作日内,向采购人或相关单位索取施工图纸。在8个工作日内,对图纸进行初步审查,检查图纸的完整性和准确性。若图纸存在问题或疑问,在3个工作日内与相关单位进行沟通和确认。在10个工作日内,完成图纸资料的收集和整理工作,并建立图纸档案。在本项目中,图纸资料收集人员会按照时间节点积极开展工作。 向采购人或相关单位索取施工图纸,能够及时获取所需的图纸资料。对图纸的初步审查,能够检查图纸的完整性和准确性。若图纸存在问题或疑问,及时与相关单位沟通和确认,能够确保图纸的质量。在规定时间内完成图纸资料的收集和整理工作,并建立图纸档案,能够为审计工作提供有力的支持。 此外,图纸资料收集人员还会定期对图纸资料的收集工作进行检查和评估,不断提高工作质量。通过这些措施,确保图纸资料的收集工作按时、按质完成。 签证资料收集 在项目实施过程中,及时关注现场签证情况,每周收集一次现场签证资料。对收集到的签证资料进行初步审查,确保签证的真实性和合法性。若签证存在问题或疑问,在2个工作日内与相关单位进行沟通和确认。在每月底对当月的签证资料进行整理和归档,建立签证档案。在本项目中,签证资料收集人员会密切关注现场签证情况。 每周收集一次现场签证资料,能够及时获取最新的签证信息。对收集到的签证资料进行初步审查,能够确保签证的真实性和合法性。若签证存在问题或疑问,及时与相关单位沟通和确认,能够避免签证资料出现错误。在每月底对当月的签证资料进行整理和归档,建立签证档案,能够方便后续的查阅和使用。 此外,签证资料收集人员还会对签证资料的收集工作进行总结和分析,不断完善工作方法。通过这些措施,确保签证资料的收集工作规范、有序。 价格资料收集 每周关注当地市场信息价和市场价格动态,及时获取相关价格资料。对获取的价格资料进行整理和分析,建立价格数据库。若价格资料存在问题或疑问,在1个工作日内与相关单位进行沟通和确认。每月对价格数据库进行更新和维护,确保价格资料的时效性。在本项目中,价格资料收集人员会每周关注当地市场信息价和市场价格动态。 及时获取相关价格资料,能够为审计工作提供准确的价格依据。对获取的价格资料进行整理和分析,建立价格数据库,能够方便后续的查询和使用。若价格资料存在问题或疑问,及时与相关单位沟通和确认,能够确保价格资料的准确性。每月对价格数据库进行更新和维护,能够确保价格资料的时效性。 此外,价格资料收集人员还会定期对价格资料的收集工作进行检查和评估,不断提高工作效率。通过这些措施,确保价格资料的收集工作准确、及时。 合同研究时间节点 合同条款研究 在资料收集完成后的5个工作日内,对合同条款进行逐字逐句的研读,明确合同中关于工程范围、质量标准、计价方式、付款方式等内容。在8个工作日内,对合同条款中的重点和难点问题进行分析和研究,提出初步的理解和意见。若对合同条款存在疑问或分歧,在3个工作日内与采购人进行沟通和协商。在10个工作日内,完成合同条款的研究工作,形成合同条款研究报告。在本项目中,合同条款研究人员会按照时间节点认真开展工作。 对合同条款的逐字逐句研读,能够明确合同中的各项内容。对重点和难点问题的分析和研究,能够提出初步的理解和意见。若对合同条款存在疑问或分歧,及时与采购人沟通和协商,能够确保对合同的准确理解。在规定时间内完成合同条款的研究工作,形成合同条款研究报告,能够为项目的顺利进行提供有力支持。 此外,合同条款研究人员还会定期对合同条款研究工作进行总结和反思,不断提高研究水平。通过这些措施,确保合同条款研究工作按时、高质量完成。 时间节点 工作内容 具体要求 沟通方式 5个工作日 研读合同条款 明确各项内容 内部讨论 8个工作日 分析重点难点 提出初步意见 小组研讨 3个工作日 沟通协商 解决疑问分歧 与采购人面谈 10个工作日 完成研究报告 内容准确完整 提交审核 风险分析研究 在合同条款研究完成后的5个工作日内,对合同中可能存在的风险和问题进行识别和分析。在8个工作日内,针对识别出的风险和问题,提出相应的应对措施和建议。与采购人进行沟通和交流,听取采购人的意见和建议,在3个工作日内完成沟通确认工作。在10个工作日内,完成合同风险分析研究工作,形成合同风险分析报告。在本项目中,风险分析研究人员会按照时间节点开展工作。 对合同中可能存在的风险和问题进行识别和分析,能够提前做好应对准备。针对识别出的风险和问题,提出相应的应对措施和建议,能够降低项目的风险。与采购人的沟通和交流,能够听取采购人的意见和建议,确保应对措施的可行性。在规定时间内完成合同风险分析研究工作,形成合同风险分析报告,能够为项目的决策提供重要依据。 此外,风险分析研究人员还会对风险分析研究工作进行总结和评估,不断完善风险应对措施。通过这些措施,确保合同风险分析研究工作按时、有效完成。 沟通协商时间 在合同研究过程中,若对合同条款或风险分析存在疑问或分歧,在发现问题后的1个工作日内与采购人进行沟通。安排专门的时间与采购人进行面对面的沟通和协商,确保沟通的效果和质量。在沟通协商后的2个工作日内,对沟通结果进行整理和记录。若沟通协商未能达成一致意见,在3个工作日内向上级领导汇报,寻求解决方案。在本项目中,沟通协商人员会及时与采购人进行沟通。 发现问题后的1个工作日内与采购人沟通,能够及时解决疑问和分歧。安排专门的时间与采购人进行面对面的沟通和协商,能够确保沟通的效果和质量。在沟通协商后的2个工作日内,对沟通结果进行整理和记录,能够为后续的工作提供参考。若沟通协商未能达成一致意见,及时向上级领导汇报,能够寻求更好的解决方案。 此外,沟通协商人员还会不断总结沟通协商的经验,提高沟通协商的能力。通过这些措施,确保合同研究过程中的沟通协商工作顺利进行。 报告形成时间 在合同条款研究和风险分析研究完成后的3个工作日内,撰写合同研究报告初稿。在5个工作日内,对报告初稿进行审核和修改,确保报告内容准确、完整、清晰。在7个工作日内,将报告提交给上级领导审批。若报告需要进一步修改和完善,在接到反馈意见后的3个工作日内完成修改工作,并重新提交审批。在本项目中,报告撰写人员会按照时间节点撰写合同研究报告。 在规定时间内撰写报告初稿,能够及时总结合同研究和风险分析的成果。对报告初稿的审核和修改,能够确保报告内容准确、完整、清晰。将报告提交给上级领导审批,能够获得上级的指导和意见。若报告需要进一步修改和完善,及时完成修改工作并重新提交审批,能够确保报告的质量。 此外,报告撰写人员还会不断提高自己的写作能力和专业水平。通过这些措施,确保合同研究报告按时、高质量完成。 现场勘查时间节点 勘查计划制定 在资料收集和合同研究基本完成后的3个工作日内,组织相关人员制定现场勘查计划。明确勘查的目的、内容、方法和步骤,确定勘查的重点和难点。安排勘查人员和时间,协调相关部门和单位的配合。在5个工作日内,完成勘查计划的制定和审批工作。在本项目中,勘查计划制定人员会按照时间节点开展工作。 组织相关人员制定现场勘查计划,能够确保勘查工作的有序进行。明确勘查的目的、内容、方法和步骤,能够使勘查人员清楚地了解工作任务。确定勘查的重点和难点,能够有针对性地开展工作。安排勘查人员和时间,协调相关部门和单位的配合,能够确保勘查工作的顺利进行。在规定时间内完成勘查计划的制定和审批工作,能够为实地勘查提供准确的指导。 此外,勘查计划制定人员还会对勘查计划进行评估和优化。通过这些措施,确保现场勘查计划科学、合理。 时间节点 工作内容 具体要求 协调对象 3个工作日 组织制定计划 明确各项内容 相关人员 5个工作日 完成制定审批 计划科学合理 上级领导 实地勘查实施 在勘查计划审批通过后的3个工作日内,组织勘查人员前往鄂托克前旗上海庙医院进行实地勘查。按照勘查计划的要求,对医院的建筑结构、装修情况、设备安装等进行详细勘查。记录勘查过程中发现的问题和情况,拍摄现场照片和视频,作为证据。在5个工作日内,完成实地勘查工作。在本项目中,实地勘查人员会按照时间节点开展工作。 在勘查计划审批通过后的3个工作日内前往实地勘查,能够及时获取现场信息。按照勘查计划的要求进行详细勘查,能够确保勘查工作的全面性和准确性。记录勘查过程中发现的问题和情况,拍摄现场照片和视频,能够为审计工作提供有力的证据。在规定时间内完成实地勘查工作,能够为后续的工作提供及时的支持。 此外,实地勘查人员还会对实地勘查工作进行总结和反思,不断提高勘查水平。通过这些措施,确保实地勘查工作高效、准确。 时间节点 工作内容 记录方式 证据形式 3个工作日 前往实地勘查 文字记录 照片、视频 5个工作日 完成勘查工作 报告总结 勘查记录 勘查结果整理 在实地勘查完成后的3个工作日内,对勘查记录和照片、视频进行整理和分类。对勘查结果进行初步分析,总结工程实际情况和存在的问题。与相关人员进行沟通和交流,听取意见和建议。在5个工作日内,完成勘查结果的整理和分析工作。在本项目中,勘查结果整理人员会按照时间节点开展工作。 在规定时间内对勘查记录和照片、视频进行整理和分类,能够方便后续的查阅和使用。对勘查结果进行初步分析,总结工程实际情况和存在的问题,能够为审计工作提供重要的参考。与相关人员的沟通和交流,能够听取不同的意见和建议,完善勘查结果的整理和分析工作。在规定时间内完成勘查结果的整理和分析工作,能够为后续的报告撰写提供准确的资料。 此外,勘查结果整理人员还会不断提高自己的分析能力和沟通能力。通过这些措施,确保勘查结果的整理和分析工作高效、准确。 勘查报告形成 在勘查结果整理和分析完成后的3个工作日内,撰写现场勘查报告初稿。在5个工作日内,对报告初稿进行审核和修改,确保报告内容准确、完整、清晰。在7个工作日内,将报告提交给上级领导审批。若报告需要进一步修改和完善,在接到反馈意见后的3个工作日内完成修改工作,并重新提交审批。在本项目中,报告撰写人员会按照时间节点撰写现场勘查报告。 在规定时间内撰写报告初稿,能够及时总结勘查结果的整理和分析成果。对报告初稿的审核和修改,能够确保报告内容准确、完整、清晰。将报告提交给上级领导审批,能够获得上级的指导和意见。若报告需要进一步修改和完善,及时完成修改工作并重新提交审批,能够确保报告的质量。 此外,报告撰写人员还会不断提高自己的写作能力和专业水平。通过这些措施,确保现场勘查报告按时、高质量完成。 时间节点 工作内容 审核要求 审批流程 3个工作日 撰写报告初稿 内容准确完整 内部审核 5个工作日 审核修改报告 清晰易懂 小组讨论 7个工作日 提交上级审批 符合标准 领导审批 3个工作日 修改重新提交 完善意见 再次审批 实施阶段造价咨询 细化服务流程 资料收集流程 合同资料收集 1)明确合同类型,仔细收集与造价相关的条款,包括但不限于合同价格、付款方式、结算方式等,确保这些条款完整且无歧义。 2)认真检查合同的签订日期、生效日期等关键信息,以确定合同的有效性和执行时间范围,避免因日期问题导致的纠纷和风险。 3)详细核实合同中的价格调整方式、付款方式等内容,分析其合理性和可行性,为后续的造价审核提供准确的依据。 图纸资料收集 1)全面收集施工图纸的全套版本,包括设计变更图纸,确保涵盖项目的所有设计信息,为准确计算工程量和造价提供基础。 2)仔细检查图纸的清晰度和准确性,标注关键尺寸和技术要求,对模糊或不确定的地方及时与设计方沟通确认,避免因图纸问题导致的错误计算。 3)对图纸进行分类整理,按照专业、阶段等进行划分,便于后续审核时快速查找和使用,提高工作效率。 签证资料收集 1)认真收集现场签证的原件,严格确保签证内容真实有效,对签证的来源和真实性进行核实,防止虚假签证的出现。 2)仔细核实签证的日期、地点、原因等信息,确保签证与实际施工情况相符,为费用的计算提供准确的依据。 3)对签证的费用进行初步估算,结合合同条款和市场价格,为后续审核提供参考,判断签证费用的合理性。 审核流程制定 报告内容审核 1)严格检查结算审核报告的内容是否与合同约定一致,包括审核范围、计价方式、费用项目等,确保报告的准确性和合规性。 2)仔细核实报告中的计算是否准确,价格套用是否合理,对各项费用的计算过程进行详细审查,避免出现计算错误和价格偏差。 3)认真审查报告的过程是否清晰,有无算术误算,对报告的逻辑结构和表述进行检查,确保报告能够清晰地反映审核过程和结果。 底稿数据审核 1)认真查看计算底稿的计算思路是否清楚,数据间的借代关系是否清晰,对底稿中的计算过程和数据来源进行详细审查,确保计算的准确性和合理性。 2)严格确认数据间的借代关系是否清晰,计算规则是否符合相关约定,对底稿中的数据引用和计算规则进行检查,避免出现数据错误和计算规则不一致的情况。 3)仔细检查底稿中有无漏算、错算、重算的情况,对底稿中的各项数据进行逐一核对,确保数据的完整性和准确性。 审核结果沟通 将审核中发现的问题及时反馈给相关人员,通过正式的报告或会议形式,确保问题能够得到及时处理。 与施工方、建设方等进行沟通,协商解决问题的方案,充分听取各方的意见和建议,达成共识。 对沟通结果进行记录,形成书面文件,确保审核过程的可追溯性,为后续的审核工作提供参考。 沟通对象 沟通方式 沟通内容 沟通结果 施工方 会议 审核中发现的问题及解决方案 达成共识,同意调整 建设方 报告 审核进展及问题反馈 认可审核结果,要求加快进度 沟通协调流程 内部沟通协调 1)定期组织内部审核人员进行沟通,分享审核进展和遇到的问题,确保审核标准的统一,提高审核工作的效率和质量。 2)加强各部门之间的协调与合作,明确各部门的职责和工作流程,避免出现工作重复和推诿的情况,提高工作效率。 3)及时解决内部沟通中出现的问题,建立有效的沟通机制和问题解决机制,保证审核工作的顺利进行。 与建设方沟通 1)按照规定的时间间隔,定期向建设方提交审核报告,详细汇报审核进展和结果,让建设方及时了解项目情况。 2)认真听取建设方的意见和建议,对审核工作进行调整和优化,满足建设方的需求和期望。 3)及时解答建设方的疑问,提供专业的技术支持和服务,增强建设方的信任和满意度。 与施工方沟通 在审核过程中,保持与施工方的密切沟通,了解施工情况和进度,及时发现和解决问题。 对审核中发现的问题,与施工方进行协商解决,充分听取施工方的意见和建议,达成共识。 尊重施工方的意见,确保审核结果的公平公正,避免因审核结果引发的纠纷和矛盾。 沟通事项 沟通时间 沟通方式 沟通结果 工程量计算差异 XXX年XXX月XXX日 现场会议 达成一致,调整工程量 价格调整问题 XXX年XXX月XXX日 电话沟通 进一步协商解决 明确工作方法 资料审查方法 合同审查方法 1)逐字逐句审查合同条款,确保合同的合法性和有效性,对合同中的关键条款进行重点审查,避免出现法律风险。 2)关注合同中的价格调整条款,分析价格调整的依据和方式,评估价格调整对造价的影响,为审核工作提供参考。 3)检查合同的附件是否齐全,附件内容是否与合同一致,确保合同的完整性和准确性。 审查内容 审查方法 审查结果 合同条款合法性 法律条文比对 符合法律规定 价格调整条款 数据分析 价格调整合理 合同附件完整性 清单核对 附件齐全 图纸审查方法 1)检查图纸的完整性,有无缺页、漏页的情况,确保图纸能够完整地反映项目的设计信息。 2)核对图纸中的尺寸和技术要求,确保图纸的准确性,对图纸中的关键尺寸和技术要求进行重点核对,避免出现设计错误。 3)分析图纸中的设计变更情况,评估变更对造价的影响,为造价审核提供准确的依据。 审查内容 审查方法 审查结果 图纸完整性 清单核对 图纸完整 尺寸准确性 测量比对 尺寸准确 设计变更影响 造价分析 变更对造价有一定影响 签证审查方法 1)审查签证的真实性,核实签证的签字和盖章是否齐全,对签证的来源和真实性进行严格审查,防止虚假签证的出现。 2)检查签证的内容是否合理,是否符合实际施工情况,对签证的合理性进行评估,避免出现不合理的签证费用。 3)对签证的费用进行核算,确保费用的合理性,结合合同条款和市场价格,对签证费用进行准确核算。 造价计算方法 工程量计算方法 1)依据施工图纸和相关规范,准确计算工程量,对工程量的计算过程进行详细记录,确保计算的准确性和可追溯性。 2)注意工程量的计算规则和单位,避免计算错误,严格按照相关规范和标准进行计算,确保工程量的计算结果准确无误。 3)对工程量进行分类汇总,便于后续计算造价,按照专业、部位等对工程量进行分类汇总,提高计算效率。 单价确定方法 1)参考当地市场信息价,确定材料和设备的单价,对市场信息价进行分析和比较,确保单价的合理性。 2)根据合同约定和相关规定,确定人工和机械的单价,严格按照合同条款和相关规定进行计算,确保单价的准确性。 3)对单价进行调整时,要有充分的依据和合理的理由,对单价调整的原因和依据进行详细说明,确保单价调整的合理性。 费用计算方法 1)按照规定的费率和计算方法,计算各项费用,对费用的计算过程进行详细记录,确保计算的准确性和可追溯性。 2)注意费用的计算基础和范围,确保费用的准确性,严格按照相关规定和标准进行计算,避免出现费用计算错误。 3)对费用进行明细核算,便于审查和分析,按照费用项目对费用进行明细核算,提高费用管理的效率。 问题解决方法 资料缺失问题解决 1)要求相关方补充缺失的资料,明确补充资料的时间和要求,制定详细的资料补充计划,确保资料及时补充到位。 2)如果无法补充资料,根据现有资料进行合理推断和估算,对资料缺失的影响进行评估,采取合理的措施进行处理。 3)对资料缺失的情况进行记录,作为审核报告的附件,详细记录资料缺失的原因和处理情况,为后续的审核工作提供参考。 数据偏差问题解决 1)重新核对数据,查找数据偏差的原因,对数据的来源和计算过程进行详细审查,找出数据偏差的根源。 2)如果是计算错误,及时进行更正,对计算过程进行重新计算和核对,确保数据的准确性。 3)如果是资料不准确,要求相关方提供准确的资料,对资料的真实性和准确性进行核实,确保资料的可靠性。 问题类型 问题原因 解决方法 结果验证 数据计算错误 计算失误 重新计算 数据准确 资料不准确 信息来源错误 重新获取资料 资料准确 法规适用性问题解决 1)研究相关法律法规,确定法规的适用性,对法律法规进行深入学习和研究,确保审核工作符合法律要求。 2)如果法规存在歧义,咨询专业法律人士的意见,获取专业的法律建议,避免因法规歧义导致的法律风险。 3)根据法规的要求,对审核结果进行调整,确保审核结果符合法律法规的规定。 保证关键节点覆盖 前期准备节点覆盖 资料准备覆盖 1)收集工程合同、施工图纸、采购标文件等关键资料,确保资料的完整性和准确性...
鄂托克前旗上海庙医院竣工结算审计服务投标方案.docx
下载提示

1.本文档仅提供部分内容试读;

2.支付并下载文件,享受无限制查看;

3.本网站所提供的标准文本仅供个人学习、研究之用,未经授权,严禁复制、发行、汇编、翻译或网络传播等,侵权必究;

4.左侧添加客服微信获取帮助;

5.本文为word版本,可以直接复制编辑使用。


这个人很懒,什么都没留下
未认证用户 查看用户
该文档于 上传
推荐文档
×
精品标书制作
百人专家团队
擅长领域:
工程标 服务标 采购标
16852
已服务主
2892
中标量
1765
平台标师
扫码添加客服
客服二维码
咨询热线:192 3288 5147
公众号
微信客服
客服