文库 服务类投标方案 广告服务

客源地市场宣传投标方案.docx

DOCX   1092页   下载305   2025-08-30   浏览80   收藏10   点赞632   评分-   674209字   228.00

AI慧写标书

十分钟千页标书高效生成

温馨提示:当前文档最多只能预览 15 页,若文档总页数超出了 15 页,请下载原文档以浏览全部内容。
客源地市场宣传投标方案.docx 第1页
客源地市场宣传投标方案.docx 第2页
客源地市场宣传投标方案.docx 第3页
客源地市场宣传投标方案.docx 第4页
客源地市场宣传投标方案.docx 第5页
客源地市场宣传投标方案.docx 第6页
客源地市场宣传投标方案.docx 第7页
客源地市场宣传投标方案.docx 第8页
客源地市场宣传投标方案.docx 第9页
客源地市场宣传投标方案.docx 第10页
客源地市场宣传投标方案.docx 第11页
客源地市场宣传投标方案.docx 第12页
客源地市场宣传投标方案.docx 第13页
客源地市场宣传投标方案.docx 第14页
客源地市场宣传投标方案.docx 第15页
剩余1077页未读, 下载浏览全部

开通会员, 优惠多多

6重权益等你来

首次半价下载
折扣特惠
上传高收益
特权文档
AI慧写优惠
专属客服
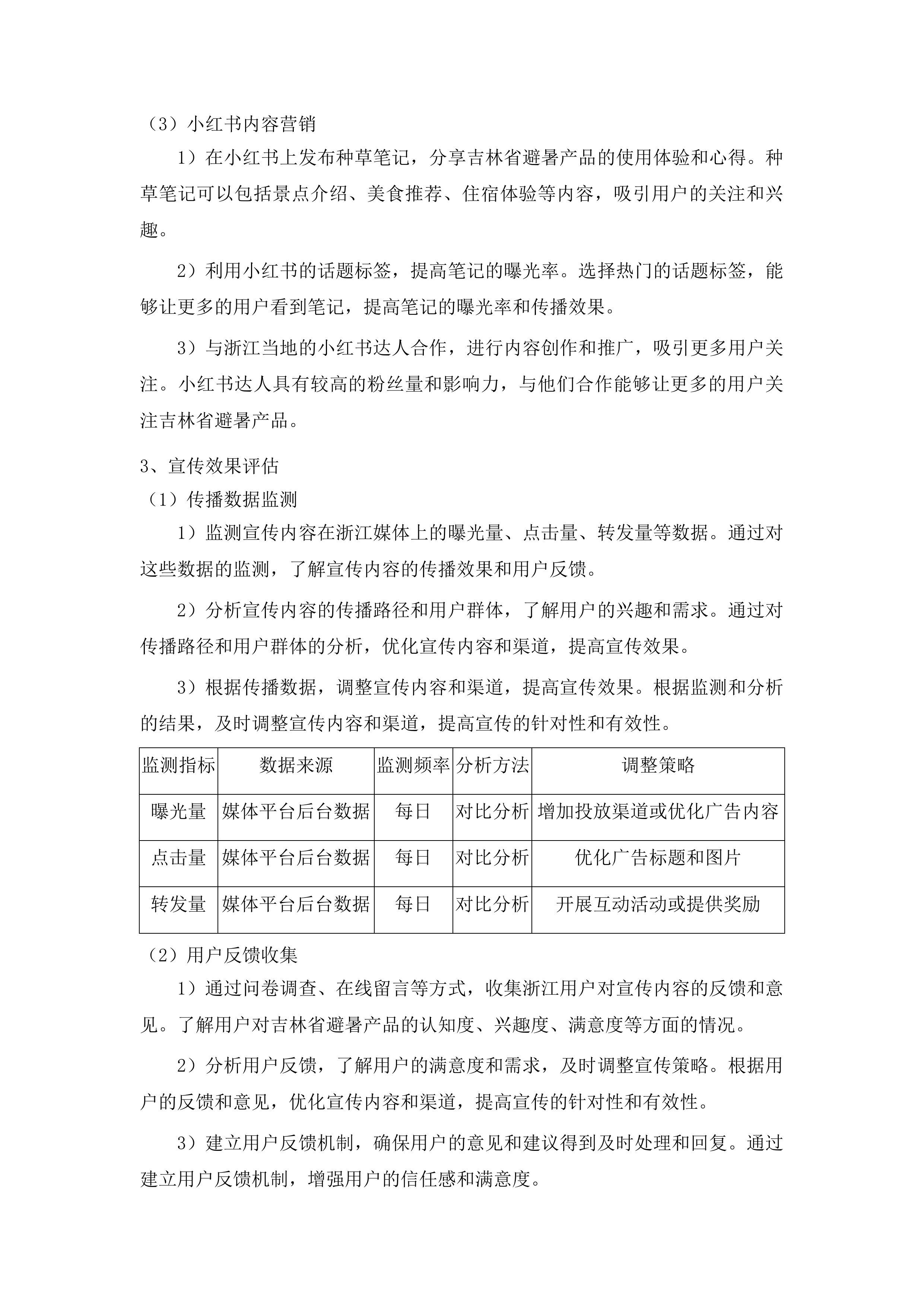
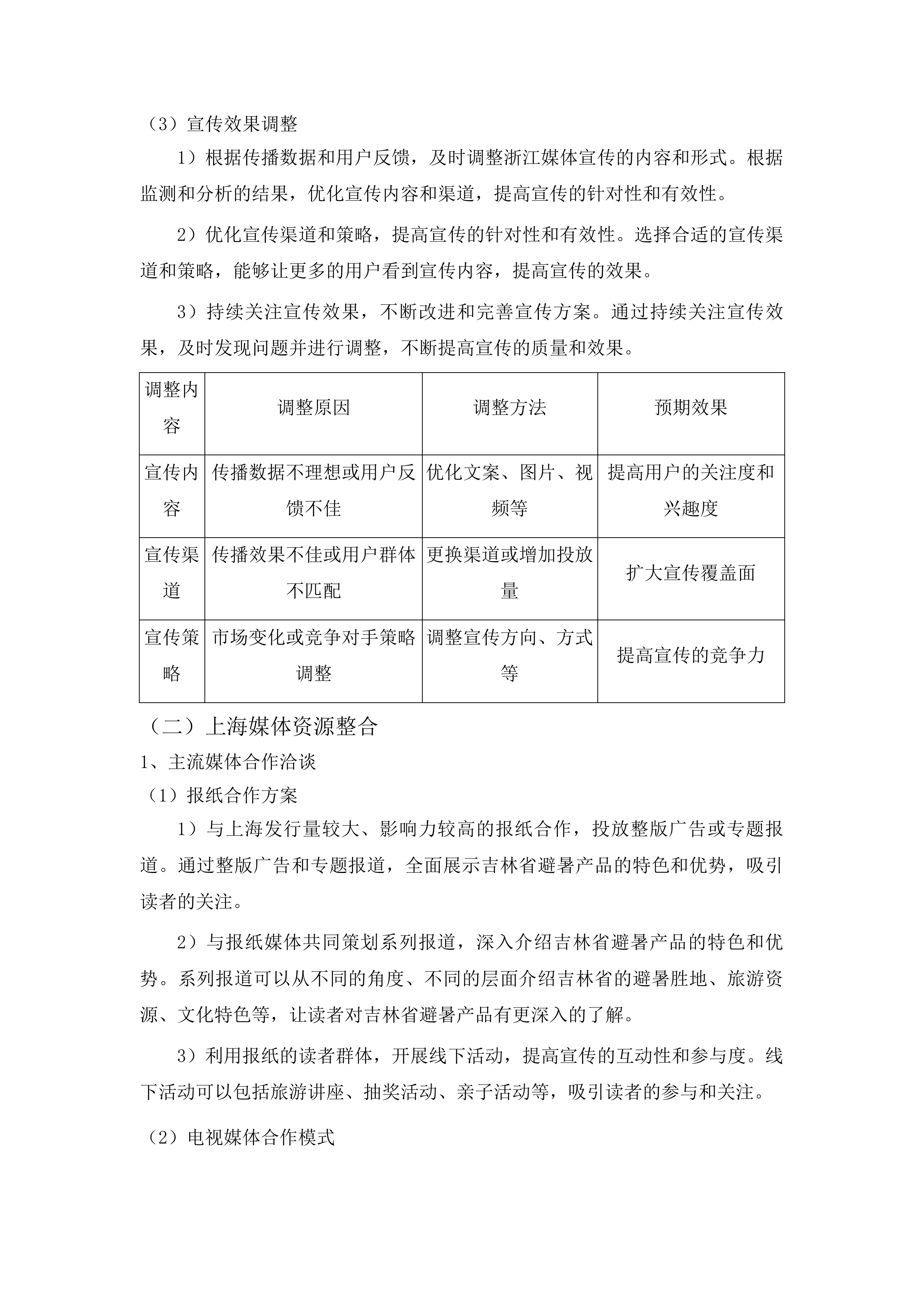
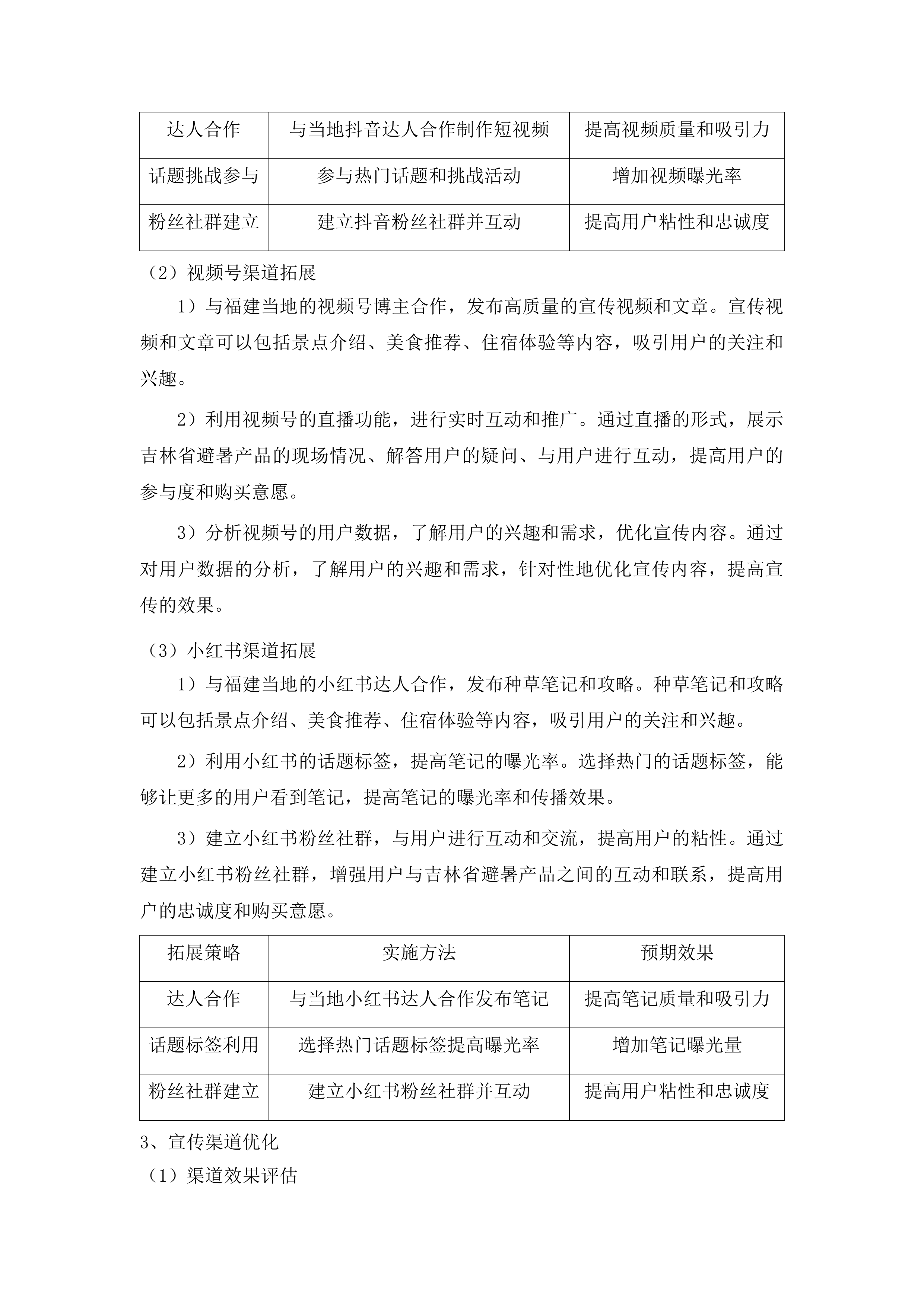
客源地市场宣传(夏季)投标方案 第一章 服务总体方案 6 第一节 服务范围 6 一、 八地媒体宣传覆盖 6 二、 宣传服务内容界定 20 三、 新媒体平台传播规划 41 四、 专题直播服务安排 68 第二节 服务内容 81 一、 主流媒体邀请执行 81 二、 旅游达人创作管理 95 三、 原创内容产出规划 108 四、 抖音热榜运营方案 122 五、 平台粉丝量整合 131 第三节 服务依据 147 一、 政府采购计划遵循 147 二、 项目定位依据 161 三、 服务周期规划依据 167 四、 质量验收标准 179 第四节 工作计划 200 一、 全年分阶段实施计划 200 二、 媒体邀约月度计划 218 三、 达人行程管理方案 238 四、 直播活动专项计划 255 五、 传播效果监测计划 268 第五节 组织实施 277 一、 项目执行团队组建 278 二、 进度沟通机制建立 284 三、 项目管理工具应用 292 四、 采购方沟通协调 297 五、 本地执行团队部署 319 六、 达人内容审核管理 334 第六节 服务保障 340 一、 专业团队资质保障 340 二、 媒体资源保障措施 352 三、 达人服务保障体系 357 四、 直播技术保障方案 372 五、 内容安全保障机制 386 六、 项目应急预案制定 403 七、 客户服务支持体系 419 八、 成果评估报告服务 437 第二章 宣传推广方案 449 第一节 目标明确性 449 一、 总体宣传推广目标 449 二、 阶段性量化目标设定 468 三、 重点区域宣传定位 485 第二节 创意与创新性 496 一、 新媒体传播理念设计 496 二、 达人内容创作方向规划 509 三、 线上互动活动策划 520 第三节 渠道合理性 531 一、 主流媒体覆盖策略 531 二、 新媒体平台布局方案 553 三、 直播活动执行安排 568 第四节 执行可行性 581 一、 项目执行流程规划 582 二、 团队协作机制建立 599 三、 内容质量保障措施 609 第五节 效果可衡量性 614 一、 量化评估指标体系 614 二、 数据监测分析方案 629 三、 效果优化调整机制 645 第三章 质量保证措施 651 第一节 质量目标和计划 651 一、 项目整体质量目标设定 651 二、 阶段性质量计划安排 663 三、 媒体与达人邀请标准 673 四、 平台总粉丝量目标规划 688 第二节 质量管理流程 704 一、 全流程质量管理机制 704 二、 方案设计内部评审 714 三、 执行阶段质量检查 732 四、 项目验收质量确认 746 第三节 质量责任和权限 763 一、 项目质量负责人职责 763 二、 内容审核专员权限 778 三、 执行团队负责人职责 789 四、 质量反馈机制建立 800 第四节 质量管理文件和记录 808 一、 项目质量管理制度文件 808 二、 过程文档建立规范 820 三、 质量记录保存要求 831 四、 质量总结报告编制 842 第四章 沟通方案 851 第一节 前期沟通方案 851 一、 项目启动对接机制 851 二、 需求确认流程规范 869 三、 服务计划沟通安排 891 四、 信息共享协作机制 911 第二节 后续配合服务方案 920 一、 定期成果汇报机制 920 二、 应急变更响应流程 937 三、 专项对接人员配置 944 四、 验收总结沟通安排 954 第五章 策划创意理念 969 第一节 创意合理性 969 一、 客源地受众特征契合 969 二、 地域文化差异呈现 983 第二节 材料组织计划 994 一、 全年内容产出规划 994 二、 达人创作执行方案 1010 第三节 主题鲜明性 1025 一、 吉林避暑主题定位 1025 二、 主题内容矩阵构建 1044 第四节 热点突出性 1057 一、 热点事件策划方案 1057 二、 传播热度提升策略 1076 服务总体方案 服务范围 八地媒体宣传覆盖 浙江媒体宣传执行 主流媒体邀请 报纸媒体合作 1)会选择浙江发行量较大、影响力较高的报纸进行合作,投放宣传广告和报道。在报纸上宣传吉林省避暑产品的特色、景点、活动等,吸引读者的关注。 2)与报纸媒体共同策划专题报道,深入介绍吉林省避暑产品。通过专题报道的形式,详细介绍吉林省的避暑胜地、旅游资源、文化特色等,让读者对吉林省避暑产品有更深入的了解。 3)定期向报纸媒体提供宣传素材,确保宣传内容的及时性和准确性。宣传素材包括图片、文字、视频等,以满足报纸媒体的不同需求。同时,及时更新宣传素材,确保宣传内容的时效性。 电视媒体宣传 1)在浙江当地电视台的热门节目中插播宣传广告,提高曝光率。选择收视率较高的热门节目进行广告投放,能够让更多的观众看到吉林省避暑产品的宣传广告,提高产品的知名度和曝光率。 2)与电视台合作制作专题节目,全面展示吉林省避暑产品的特色和优势。专题节目可以采用纪录片、访谈、体验等形式,全方位展示吉林省的避暑胜地、旅游资源、文化特色等,让观众对吉林省避暑产品有更直观的感受。 3)利用电视台的新媒体平台进行宣传推广,扩大宣传范围。电视台的新媒体平台包括官方网站、微博、微信公众号、抖音等,可以通过发布宣传视频、图片、文章等形式,吸引更多的用户关注吉林省避暑产品。 广播电台推广 1)在浙江广播电台的热门频率投放宣传广告,吸引听众关注。选择收听率较高的热门频率进行广告投放,能够让更多的听众听到吉林省避暑产品的宣传广告,提高产品的知名度和吸引力。 2)与广播电台合作开展互动活动,提高听众的参与度。互动活动可以包括抽奖、问答、访谈等形式,吸引听众积极参与,增强听众与吉林省避暑产品之间的互动和联系。 3)邀请广播电台主持人进行实地体验和报道,增加宣传的可信度。广播电台主持人具有较高的知名度和影响力,邀请他们进行实地体验和报道,能够让更多的听众相信吉林省避暑产品的真实性和可靠性。 新媒体传播覆盖 抖音平台推广 1)制作有趣、有吸引力的抖音短视频,展示吉林省避暑产品的特色和魅力。短视频可以包括景点介绍、美食体验、活动现场等内容,吸引用户的关注和兴趣。 2)利用抖音的热门话题和挑战活动,提高视频的曝光率。参与热门话题和挑战活动,能够让更多的用户看到短视频,提高视频的曝光率和传播效果。 3)与浙江当地的抖音达人合作,进行短视频创作和推广,吸引更多用户关注。抖音达人具有较高的粉丝量和影响力,与他们合作能够让更多的用户关注吉林省避暑产品。 视频号宣传策略 1)在视频号上发布高质量的宣传视频,包括旅游攻略、景点介绍等。宣传视频可以采用高清画质、生动的解说、精美的剪辑等形式,吸引用户的关注和兴趣。 2)利用视频号的直播功能,进行实时互动和推广。通过直播的形式,展示吉林省避暑产品的现场情况、解答用户的疑问、与用户进行互动,提高用户的参与度和购买意愿。 3)与浙江当地的视频号博主合作,进行内容创作和推广,提高宣传效果。视频号博主具有较高的粉丝量和影响力,与他们合作能够让更多的用户关注吉林省避暑产品。 小红书内容营销 1)在小红书上发布种草笔记,分享吉林省避暑产品的使用体验和心得。种草笔记可以包括景点介绍、美食推荐、住宿体验等内容,吸引用户的关注和兴趣。 2)利用小红书的话题标签,提高笔记的曝光率。选择热门的话题标签,能够让更多的用户看到笔记,提高笔记的曝光率和传播效果。 3)与浙江当地的小红书达人合作,进行内容创作和推广,吸引更多用户关注。小红书达人具有较高的粉丝量和影响力,与他们合作能够让更多的用户关注吉林省避暑产品。 宣传效果评估 传播数据监测 1)监测宣传内容在浙江媒体上的曝光量、点击量、转发量等数据。通过对这些数据的监测,了解宣传内容的传播效果和用户反馈。 2)分析宣传内容的传播路径和用户群体,了解用户的兴趣和需求。通过对传播路径和用户群体的分析,优化宣传内容和渠道,提高宣传效果。 3)根据传播数据,调整宣传内容和渠道,提高宣传效果。根据监测和分析的结果,及时调整宣传内容和渠道,提高宣传的针对性和有效性。 监测指标 数据来源 监测频率 分析方法 调整策略 曝光量 媒体平台后台数据 每日 对比分析 增加投放渠道或优化广告内容 点击量 媒体平台后台数据 每日 对比分析 优化广告标题和图片 转发量 媒体平台后台数据 每日 对比分析 开展互动活动或提供奖励 用户反馈收集 1)通过问卷调查、在线留言等方式,收集浙江用户对宣传内容的反馈和意见。了解用户对吉林省避暑产品的认知度、兴趣度、满意度等方面的情况。 2)分析用户反馈,了解用户的满意度和需求,及时调整宣传策略。根据用户的反馈和意见,优化宣传内容和渠道,提高宣传的针对性和有效性。 3)建立用户反馈机制,确保用户的意见和建议得到及时处理和回复。通过建立用户反馈机制,增强用户的信任感和满意度。 宣传效果调整 1)根据传播数据和用户反馈,及时调整浙江媒体宣传的内容和形式。根据监测和分析的结果,优化宣传内容和渠道,提高宣传的针对性和有效性。 2)优化宣传渠道和策略,提高宣传的针对性和有效性。选择合适的宣传渠道和策略,能够让更多的用户看到宣传内容,提高宣传的效果。 3)持续关注宣传效果,不断改进和完善宣传方案。通过持续关注宣传效果,及时发现问题并进行调整,不断提高宣传的质量和效果。 调整内容 调整原因 调整方法 预期效果 宣传内容 传播数据不理想或用户反馈不佳 优化文案、图片、视频等 提高用户的关注度和兴趣度 宣传渠道 传播效果不佳或用户群体不匹配 更换渠道或增加投放量 扩大宣传覆盖面 宣传策略 市场变化或竞争对手策略调整 调整宣传方向、方式等 提高宣传的竞争力 上海媒体资源整合 主流媒体合作洽谈 报纸合作方案 1)与上海发行量较大、影响力较高的报纸合作,投放整版广告或专题报道。通过整版广告和专题报道,全面展示吉林省避暑产品的特色和优势,吸引读者的关注。 2)与报纸媒体共同策划系列报道,深入介绍吉林省避暑产品的特色和优势。系列报道可以从不同的角度、不同的层面介绍吉林省的避暑胜地、旅游资源、文化特色等,让读者对吉林省避暑产品有更深入的了解。 3)利用报纸的读者群体,开展线下活动,提高宣传的互动性和参与度。线下活动可以包括旅游讲座、抽奖活动、亲子活动等,吸引读者的参与和关注。 电视媒体合作模式 1)与上海电视台的热门频道合作,制作宣传专题节目或广告。专题节目可以采用纪录片、访谈、体验等形式,全方位展示吉林省的避暑胜地、旅游资源、文化特色等,让观众对吉林省避暑产品有更直观的感受。 2)利用电视台的新媒体平台进行同步宣传,扩大宣传范围。电视台的新媒体平台包括官方网站、微博、微信公众号、抖音等,可以通过发布宣传视频、图片、文章等形式,吸引更多的用户关注吉林省避暑产品。 3)与电视台合作开展线上线下互动活动,提高观众的参与度和粘性。线上线下互动活动可以包括直播带货、抽奖活动、问答活动等,吸引观众的参与和关注。 广播电台合作策略 1)与上海广播电台的热门频率合作,投放广告和专题节目。通过广告和专题节目,宣传吉林省避暑产品的特色、景点、活动等,吸引听众的关注。 2)邀请广播电台主持人进行实地体验和报道,增加宣传的可信度。广播电台主持人具有较高的知名度和影响力,邀请他们进行实地体验和报道,能够让更多的听众相信吉林省避暑产品的真实性和可靠性。 3)利用广播电台的互动功能,开展听众参与活动,提高宣传的效果。互动活动可以包括抽奖、问答、访谈等形式,吸引听众积极参与,增强听众与吉林省避暑产品之间的互动和联系。 新媒体资源整合 抖音资源整合 1)与上海当地的抖音达人合作,制作高质量的宣传短视频。短视频可以包括景点介绍、美食体验、活动现场等内容,吸引用户的关注和兴趣。 2)利用抖音的热门话题和挑战活动,提高视频的曝光率。参与热门话题和挑战活动,能够让更多的用户看到短视频,提高视频的曝光率和传播效果。 3)建立抖音粉丝社群,与用户进行互动和交流,提高用户的粘性。通过建立抖音粉丝社群,增强用户与吉林省避暑产品之间的互动和联系,提高用户的忠诚度和购买意愿。 视频号资源整合 1)与上海当地的视频号博主合作,发布宣传视频和文章。宣传视频和文章可以包括景点介绍、美食推荐、住宿体验等内容,吸引用户的关注和兴趣。 2)利用视频号的直播功能,进行实时互动和推广。通过直播的形式,展示吉林省避暑产品的现场情况、解答用户的疑问、与用户进行互动,提高用户的参与度和购买意愿。 3)分析视频号的用户数据,了解用户的兴趣和需求,优化宣传内容。通过对用户数据的分析,了解用户的兴趣和需求,针对性地优化宣传内容,提高宣传的效果。 分析指标 分析方法 优化策略 用户年龄 统计分析 针对不同年龄段用户制定不同的宣传内容 用户性别 统计分析 根据用户性别特点进行宣传 用户地域 统计分析 重点宣传用户所在地区的避暑产品 用户兴趣 关联分析 推荐用户感兴趣的避暑产品 小红书资源整合 1)与上海当地的小红书达人合作,发布种草笔记和攻略。种草笔记和攻略可以包括景点介绍、美食推荐、住宿体验等内容,吸引用户的关注和兴趣。 2)利用小红书的话题标签,提高笔记的曝光率。选择热门的话题标签,能够让更多的用户看到笔记,提高笔记的曝光率和传播效果。 3)建立小红书粉丝社群,与用户进行互动和交流,提高用户的粘性。通过建立小红书粉丝社群,增强用户与吉林省避暑产品之间的互动和联系,提高用户的忠诚度和购买意愿。 媒体资源管理 资源数据库建设 1)收集上海报纸、电视台、广播电台、新闻网站等媒体的信息,建立媒体资源数据库。媒体资源数据库可以包括媒体的基本信息、宣传优势、合作历史等内容,为宣传策划和资源调配提供依据。 2)对媒体资源进行分类和标注,包括媒体类型、宣传优势、合作历史等。分类和标注可以方便对媒体资源的管理和使用,提高宣传的效率和效果。 3)定期更新媒体资源数据库,确保信息的准确性和及时性。定期更新媒体资源数据库,能够及时了解媒体的最新情况和变化,为宣传策划和资源调配提供准确的信息。 合作关系维护 1)定期与上海媒体进行沟通和交流,了解媒体的最新动态和需求。通过沟通和交流,建立良好的合作关系,为宣传策划和资源调配提供支持。 2)及时解决合作过程中出现的问题,维护良好的合作关系。在合作过程中,难免会出现一些问题和矛盾,及时解决这些问题和矛盾,能够维护良好的合作关系,提高合作的效率和效果。 3)与上海媒体共同策划宣传活动,提高合作的深度和广度。共同策划宣传活动可以充分发挥双方的优势和资源,提高宣传的效果和影响力。 维护措施 实施频率 预期效果 定期沟通 每月 了解媒体动态和需求,加强合作关系 问题解决 及时 维护良好合作关系,避免合作中断 共同策划活动 每季度 提高合作深度和广度,增强宣传效果 资源调配优化 1)根据宣传需求和媒体资源的特点,合理调配上海媒体资源。合理调配媒体资源可以充分发挥媒体的优势和资源,提高宣传的效果和效率。 2)优化媒体资源的使用方式,提高宣传效果和资源利用效率。优化媒体资源的使用方式可以包括选择合适的宣传渠道、制定合理的宣传策略、控制宣传成本等内容。 3)根据宣传效果和用户反馈,及时调整媒体资源的调配方案。根据宣传效果和用户反馈,及时发现问题并进行调整,不断提高宣传的质量和效果。 福建宣传渠道搭建 传统媒体渠道搭建 报纸宣传渠道 1)选择福建发行量较大、影响力较高的报纸进行合作,投放广告和专题报道。通过广告和专题报道,宣传吉林省避暑产品的特色、景点、活动等,吸引读者的关注。 2)与报纸媒体共同策划系列报道,深入介绍吉林省避暑产品的特色和优势。系列报道可以从不同的角度、不同的层面介绍吉林省的避暑胜地、旅游资源、文化特色等,让读者对吉林省避暑产品有更深入的了解。 3)利用报纸的读者群体,开展线下活动,提高宣传的互动性和参与度。线下活动可以包括旅游讲座、抽奖活动、亲子活动等,吸引读者的参与和关注。 电视宣传渠道 1)与福建电视台的热门频道合作,制作宣传专题节目或广告。专题节目可以采用纪录片、访谈、体验等形式,全方位展示吉林省的避暑胜地、旅游资源、文化特色等,让观众对吉林省避暑产品有更直观的感受。 2)利用电视台的新媒体平台进行同步宣传,扩大宣传范围。电视台的新媒体平台包括官方网站、微博、微信公众号、抖音等,可以通过发布宣传视频、图片、文章等形式,吸引更多的用户关注吉林省避暑产品。 3)与电视台合作开展线上线下互动活动,提高观众的参与度和粘性。线上线下互动活动可以包括直播带货、抽奖活动、问答活动等,吸引观众的参与和关注。 广播宣传渠道 1)与福建广播电台的热门频率合作,投放广告和专题节目。通过广告和专题节目,宣传吉林省避暑产品的特色、景点、活动等,吸引听众的关注。 2)邀请广播电台主持人进行实地体验和报道,增加宣传的可信度。广播电台主持人具有较高的知名度和影响力,邀请他们进行实地体验和报道,能够让更多的听众相信吉林省避暑产品的真实性和可靠性。 3)利用广播电台的互动功能,开展听众参与活动,提高宣传的效果。互动活动可以包括抽奖、问答、访谈等形式,吸引听众积极参与,增强听众与吉林省避暑产品之间的互动和联系。 合作方式 合作内容 预期效果 广告投放 在热门频率投放吉林省避暑产品广告 提高产品知名度 专题节目 制作并播出吉林省避暑专题节目 深入介绍产品特色 主持人体验报道 邀请主持人实地体验并报道 增加宣传可信度 互动活动 开展抽奖、问答等互动活动 提高听众参与度 新媒体渠道拓展 抖音渠道拓展 1)与福建当地的抖音达人合作,制作有趣、有吸引力的宣传短视频。短视频可以包括景点介绍、美食体验、活动现场等内容,吸引用户的关注和兴趣。 2)利用抖音的热门话题和挑战活动,提高视频的曝光率。参与热门话题和挑战活动,能够让更多的用户看到短视频,提高视频的曝光率和传播效果。 3)建立抖音粉丝社群,与用户进行互动和交流,提高用户的粘性。通过建立抖音粉丝社群,增强用户与吉林省避暑产品之间的互动和联系,提高用户的忠诚度和购买意愿。 拓展策略 实施方法 预期效果 达人合作 与当地抖音达人合作制作短视频 提高视频质量和吸引力 话题挑战参与 参与热门话题和挑战活动 增加视频曝光率 粉丝社群建立 建立抖音粉丝社群并互动 提高用户粘性和忠诚度 视频号渠道拓展 1)与福建当地的视频号博主合作,发布高质量的宣传视频和文章。宣传视频和文章可以包括景点介绍、美食推荐、住宿体验等内容,吸引用户的关注和兴趣。 2)利用视频号的直播功能,进行实时互动和推广。通过直播的形式,展示吉林省避暑产品的现场情况、解答用户的疑问、与用户进行互动,提高用户的参与度和购买意愿。 3)分析视频号的用户数据,了解用户的兴趣和需求,优化宣传内容。通过对用户数据的分析,了解用户的兴趣和需求,针对性地优化宣传内容,提高宣传的效果。 小红书渠道拓展 1)与福建当地的小红书达人合作,发布种草笔记和攻略。种草笔记和攻略可以包括景点介绍、美食推荐、住宿体验等内容,吸引用户的关注和兴趣。 2)利用小红书的话题标签,提高笔记的曝光率。选择热门的话题标签,能够让更多的用户看到笔记,提高笔记的曝光率和传播效果。 3)建立小红书粉丝社群,与用户进行互动和交流,提高用户的粘性。通过建立小红书粉丝社群,增强用户与吉林省避暑产品之间的互动和联系,提高用户的忠诚度和购买意愿。 拓展策略 实施方法 预期效果 达人合作 与当地小红书达人合作发布笔记 提高笔记质量和吸引力 话题标签利用 选择热门话题标签提高曝光率 增加笔记曝光量 粉丝社群建立 建立小红书粉丝社群并互动 提高用户粘性和忠诚度 宣传渠道优化 渠道效果评估 1)监测宣传内容在福建传统媒体和新媒体渠道上的曝光量、点击量、转发量等数据。通过对这些数据的监测,了解宣传内容的传播效果和用户反馈。 2)分析宣传内容的传播路径和用户群体,了解用户的兴趣和需求。通过对传播路径和用户群体的分析,优化宣传内容和渠道,提高宣传效果。 3)根据传播数据,评估宣传渠道的效果和效率。根据监测和分析的结果,评估宣传渠道的效果和效率,为渠道策略调整提供依据。 渠道策略调整 1)根据渠道效果评估结果,及时调整福建宣传渠道的策略和内容。根据评估结果,优化宣传内容和渠道,提高宣传的针对性和有效性。 2)优化宣传渠道的组合和投放方式,提高宣传效果和资源利用效率。优化宣传渠道的组合和投放方式可以包括选择合适的宣传渠道、制定合理的宣传策略、控制宣传成本等内容。 3)根据市场变化和用户需求,及时调整宣传渠道的重点和方向。根据市场变化和用户需求,及时发现问题并进行调整,不断提高宣传的质量和效果。 调整内容 调整依据 调整方法 预期效果 宣传策略 渠道效果评估结果 优化文案、图片、视频等 提高用户的关注度和兴趣度 宣传渠道组合 渠道效果评估结果 更换渠道或增加投放量 扩大宣传覆盖面 宣传重点和方向 市场变化和用户需求 调整宣传方向、方式等 提高宣传的竞争力 渠道优化机制 1)建立福建宣传渠道优化机制,定期对宣传渠道进行评估和调整。通过建立优化机制,及时发现问题并进行调整,不断提高宣传的质量和效果。 2)根据市场变化和用户需求,及时更新宣传渠道的资源和策略。根据市场变化和用户需求,及时调整宣传渠道的资源和策略,提高宣传的针对性和有效性。 3)确保宣传渠道的有效性和适应性,提高宣传效果和用户满意度。通过确保宣传渠道的有效性和适应性,提高宣传的效果和用户满意度,为吉林省避暑产品的推广提供有力支持。 北方四省联动推广 四省媒体联合宣传 联合宣传策划 1)共同策划四省联合宣传活动,如专题报道、线上线下互动活动等。联合宣传活动可以充分发挥四省媒体的优势和资源,提高宣传的效果和影响力。 2)制定联合宣传的内容和形式,确保宣传的一致性和协调性。联合宣传的内容和形式可以包括宣传主题、宣传口号、宣传视频、宣传图片等内容,确保宣传的一致性和协调性。 3)明确四省媒体在联合宣传中的职责和分工,提高宣传效率。明确四省媒体在联合宣传中的职责和分工可以包括确定宣传渠道、制定宣传策略、安排宣传时间等内容,提高宣传效率。 宣传资源共享 1)共享四省媒体的宣传资源,如广告位、报道渠道等。共享宣传资源可以充分发挥四省媒体的优势和资源,提高宣传的效果和效率。 2)共同制作宣传素材,如视频、图片、文章等,提高宣传质量。共同制作宣传素材可以充分发挥四省媒体的专业优势和创意,提高宣传质量。 3)利用四省媒体的用户群体,扩大宣传覆盖面和影响力。利用四省媒体的用户群体可以扩大宣传覆盖面和影响力,吸引更多的用户关注吉林省避暑产品。 共享资源 资源描述 共享方式 预期效果 广告位 四省媒体的广告版面和时段 互相置换或合作投放 扩大宣传覆盖面 报道渠道 四省媒体的新闻报道平台 共享新闻线索和稿件 提高宣传影响力 宣传素材 视频、图片、文章等 共同制作和使用 提高宣传质量 宣传效果评估 1)定期对四省联合宣传的效果进行评估,了解宣传内容的传播情况和用户反馈。通过对宣传效果的评估,了解宣传内容的传播情况和用户反馈,为宣传策略调整提供依据。 2)根据评估结果,及时调整联合宣传的策略和内容,提高宣传效果。根据评估结果,优化宣传内容和渠道,提高宣传的针对性和有效性。 3)建立联合宣传效果评估指标体系,确保评估结果的科学性和准确性。建立联合宣传效果评估指标体系可以包括曝光量、点击量、转发量、用户反馈等内容,确保评估结果的科学性和准确性。 达人跨区域合作 合作方案制定 1)根据四省的旅游特色和宣传需求,制定达人跨区域合作的主题和内容。合作主题和内容可以包括旅游体验、美食推荐、文化交流等内容,吸引用户的关注和兴趣。 2)明确达人在合作中的职责和分工,确保合作的顺利进行。明确达人在合作中的职责和分工可以包括确定创作内容、发布时间、互动方式等内容,确保合作的顺利进行。 3)制定达人合作的奖励机制,提高达人的参与积极性。奖励机制可以包括现金奖励、旅游礼品、荣誉证书等内容,提高达人的参与积极性。 内容创作与推广 1)组织达人进行实地体验和创作,产出原创内容。原创内容可以包括旅游攻略、美食推荐、文化体验等内容,吸引用户的关注和兴趣。 2)利用达人的社交媒体平台,发布宣传内容,提高曝光率。达人的社交媒体平台包括微博、微信、抖音、小红书等,可以通过发布宣传内容,吸引更多的用户关注吉林省避暑产品。 3)与达人合作开展线上线下互动活动,增加用户的参与度和粘性。线上线下互动活动可以包括直播带货、抽奖活动、问答活动等,吸引用户的参与和关注。 合作效果评估 1)定期对达人跨区域合作的效果进行评估,了解宣传内容的传播情况和用户反馈。通过对合作效果的评估,了解宣传内容的传播情况和用户反馈,为合作策略调整提供依据。 2)根据评估结果,及时调整合作策略和内容,提高合作效果。根据评估结果,优化宣传内容和渠道,提高宣传的针对性和有效性。 3)建立达人合作效果评估指标体系,确保评估结果的科学性和准确性。建立达人合作效果评估指标体系可以包括曝光量、点击量、转发量、用户反馈等内容,确保评估结果的科学性和准确性。 区域活动协同开展 活动方案制定 1)根据四省的市场需求和宣传目标,制定区域活动的主题和内容。区域活动的主题和内容可以包括旅游节、美食节、文化节等内容,吸引用户的关注和兴趣。 2)明确活动的时间、地点、参与人员和流程,确保活动的顺利进行。明确活动的时间、地点、参与人员和流程可以包括确定活动时间、选择活动地点、邀请参与人员、安排活动流程等内容,确保活动的顺利进行。 3)制定活动的宣传推广方案,提高活动的知名度和影响力。活动的宣传推广方案可以包括选择宣传渠道、制定宣传策略、安排宣传时间等内容,提高活动的知名度和影响力。 活动组织与执行 1)组织活动的策划、筹备和执行工作,确保活动的质量和效果。组织活动的策划、筹备和执行工作可以包括确定活动主题、制定活动方案、安排活动流程、邀请参与人员等内容,确保活动的质量和效果。 2)协调四省的资源和力量,共同推进活动的开展。协调四省的资源和力量可以包括确定活动场地、安排活动设备、提供活动服务等内容,共同推进活动的开展。 3)及时处理活动中出现的问题和突发情况,确保活动的顺利进行。及时处理活动中出现的问题和突发情况可以包括解决活动纠纷、应对突发事件、保障活动安全等内容,确保活动的顺利进行。 组织事项 执行要求 责任主体 时间节点 活动策划 制定详细活动方案 活动策划团队 活动前XXX天 场地布置 按照设计方案布置场地 场地布置团队 活动前XXX天 人员邀请 邀请嘉宾、达人、观众等 邀请团队 活动前XXX天 设备调试 确保活动设备正常运行 设备维护团队 活动前XXX天 现场执行 保障活动顺利进行 现场执行团队 活动当天 活动效果评估 1)定期对区域活动的效果进行评估,了解活动的参与人数、反馈意见等。通过对活动效果的评估,了解活动的参与人数、反馈意见等内容,为活动策略调整提供依据。 2)根据评估结果,及时调整活动策略和内容,提高活动效果和用户满意度。根据评估结果,优化活动内容和形式,提高活动的针对性和有效性。 3)建立活动效果评估指标体系,确保评估结果的科学性和准确性。建立活动效果评估指标体系可以包括参与人数、满意度、传播效果等内容,确保评估结果的科学性和准确性。 宣传服务内容界定 主流媒体邀请服务 媒体资源整合 报纸媒体邀约 1)对报纸媒体的受众定位与报道方向进行深度分析,精准挑选与本项目相关度高的报纸展开邀请工作。充分了解报纸的读者群体特征,如年龄层次、兴趣爱好、消费习惯等,以及其报道重点和风格,确保邀请的报纸能够有效地将项目信息传达给目标受众。 2)向选中的报纸媒体发送全面且详细的活动资料和正式邀请函,在其中清晰地介绍活动的主题、丰富内容以及突出亮点。通过生动的描述和具体的数据,展现活动的独特魅力和价值,吸引报纸媒体的关注和兴趣。 3)积极跟进报纸媒体的反馈情况,对于媒体提出的疑问及时、准确地进行解答。保持与媒体的良好沟通,建立互信关系,争取获得媒体的支持与积极参与。 4)与报纸媒体就报道形式和版面安排进行深入协商,结合报纸的特点和项目的需求,制定出最适合的宣传方案。确保宣传内容能够在报纸上得到突出展示,达到理想的宣传效果。 电视台合作洽谈 1)对电视台的节目类型和播出时间进行细致研究,精准确定适合本项目宣传的节目。考虑节目与项目的相关性、受众群体的契合度以及节目在电视台的影响力,选择最能有效传播项目信息的平台。 2)与电视台的节目制作团队进行积极沟通,共同商讨合作方案。可以提出多种合作形式,如新闻报道、专题节目等,结合电视台的资源和项目的特点,制定出具有创新性和吸引力的方案。 3)为电视台提供丰富、高质量的活动素材和详细资料,协助电视台进行节目策划和制作。积极参与节目制作的各个环节,提供专业的建议和意见,确保节目能够准确、生动地呈现项目的特色和优势。 4)密切跟进电视台的节目制作进度,及时了解制作过程中遇到的问题并协助解决。确保活动能够按照预定计划及时、准确地在电视台播出,最大程度地发挥宣传效果。 电视台合作洽谈 广播电台宣传对接 1)深入了解广播电台的听众群体特征和节目风格,根据本项目的目标受众,选择与之匹配的广播电台进行合作。分析广播电台的收听时段、热门节目以及听众的反馈,确定最适合的合作平台。 2)与广播电台的主持人和编导进行沟通交流,共同确定宣传方式。可以考虑广告投放、嘉宾访谈等多种形式,结合广播电台的特点和项目的需求,制定出最有效的宣传策略。 3)精心准备高质量的宣传素材,如生动的音频广告、详细的活动介绍等。确保宣传内容具有吸引力和感染力,能够在短时间内吸引听众的注意力,提高宣传效果。 4)对广播电台的宣传效果进行实时跟进和评估,通过收集听众反馈、分析数据等方式,了解宣传内容的传播效果和受众的反应。根据反馈结果及时调整宣传策略,优化宣传内容,提高宣传的针对性和有效性。 广播电台宣传对接 对接步骤 具体内容 目标效果 了解电台情况 分析听众群体、节目风格、收听时段等 选择合适合作电台 沟通宣传方式 确定广告投放、嘉宾访谈等形式 制定有效宣传策略 准备宣传素材 制作音频广告、活动介绍等 吸引听众注意力 跟进宣传效果 收集反馈、分析数据、调整策略 提高宣传针对性和有效性 新闻网站推广合作 1)对新闻网站的影响力和流量进行全面筛选和评估,结合本项目的特点和需求,选择与之匹配的新闻网站进行合作。关注网站的知名度、用户活跃度、行业影响力等因素,确保合作能够带来良好的宣传效果。 2)与新闻网站的编辑团队进行深入沟通,共同确定新闻稿的发布形式和最佳位置。根据网站的页面布局、用户浏览习惯等,选择能够最大程度吸引用户关注的发布位置,提高新闻稿的曝光率。 3)提供高质量的新闻稿和精美的活动图片,确保新闻报道具有足够的吸引力和传播力。新闻稿内容要真实、准确、生动,能够突出项目的亮点和价值;活动图片要清晰、美观,能够直观地展示活动的场景和特色。 4)密切跟进新闻网站的新闻发布情况,及时处理用户的反馈和评论。对于用户提出的问题和建议,要及时回复和解答,建立良好的互动关系,提高用户对项目的认可度和好感度。 媒体邀请流程 邀请函发送 1)精心设计专业且具有吸引力的邀请函,详细包含活动的基本信息、准确时间、具体地点以及清晰议程等内容。通过精美的设计和丰富的信息,让媒体对活动有一个全面的了解,提高他们的参与意愿。 2)根据不同媒体的特点和需求,为其定制个性化的邀请函。考虑媒体的报道方向、受众群体等因素,在邀请函中突出与媒体相关的内容和亮点,增加邀请函的针对性和吸引力。 3)通过多种可靠方式,如邮件、传真、快递等,将邀请函及时发送给媒体,并确保媒体能够顺利收到。在发送过程中,要注意跟进物流信息,及时了解邀请函的送达情况。 4)在发送邀请函后,及时与媒体进行沟通,跟进他们的反馈。对于媒体提出的疑问,要耐心、详细地进行解答,消除他们的顾虑,提高媒体的参与率。 反馈跟进处理 1)建立完善的反馈跟进机制,对媒体的反馈信息进行及时、准确的记录。通过专门的表格或系统,将媒体的意见、建议、疑问等信息进行整理和分类,方便后续的分析和处理。 2)对收集到的媒体反馈进行深入分类整理和分析,找出媒体的关注重点和需求。通过数据分析和归纳总结,了解媒体对活动的看法和期望,为调整邀请策略和活动安排提供依据。 3)根据媒体的反馈结果,及时对邀请策略和活动安排进行调整和优化。针对媒体提出的问题和建议,制定相应的改进措施,确保活动能够更好地满足媒体的需求,提高媒体的参与度和满意度。 4)与媒体保持密切的沟通和互动,及时确认媒体的参与意向和报道形式。通过定期的沟通和交流,了解媒体的最新动态和想法,确保活动的宣传报道能够顺利进行。 活动现场支持 1)在活动现场精心设置舒适、便捷的媒体接待区,为媒体提供良好的工作环境。配备必要的设备和设施,如桌椅、电源、网络等,满足媒体的工作需求。 2)安排专业、热情的专人负责媒体的接待和引导工作,确保媒体能够顺利进入活动现场。提前熟悉活动场地的布局和流程,为媒体提供详细的指引和帮助,让媒体感受到贴心的服务。 3)为媒体提供全面的活动资料和必要的采访设备支持,方便媒体进行报道工作。活动资料要内容丰富、准确,采访设备要性能良好、操作简便,确保媒体能够高效地完成报道任务。 4)在活动现场及时解答媒体的疑问,积极协助媒体解决遇到的问题。保持与媒体的密切沟通,关注媒体的工作进展,为媒体提供必要的支持和帮助,确保活动的报道顺利进行。 活动现场支持 报道效果评估 1)制定科学、合理的报道效果评估指标体系,涵盖报道数量、报道质量、传播范围等多个方面。通过明确的指标和标准,对媒体的报道效果进行全面、客观的评估。 2)对媒体的报道进行系统的收集和整理,运用专业的分析方法,深入分析报道的效果。通过数据统计、内容分析等方式,了解报道在不同渠道、不同受众群体中的传播情况和影响力。 3)根据报道效果评估结果,认真总结经验教训,为后续的媒体邀请和宣传工作提供有价值的参考。针对评估中发现的问题和不足,制定相应的改进措施,不断优化宣传策略和方法。 4)与媒体建立长期稳定的合作关系,通过持续的沟通和合作,不断提升宣传效果和影响力。定期与媒体进行交流和反馈,了解媒体的需求和意见,共同探讨合作的新方式和新机会。 评估方面 具体指标 评估方法 改进方向 报道数量 发布文章数量、视频数量等 数据统计 增加合作媒体数量、优化邀请策略 报道质量 内容深度、准确性、吸引力等 内容分析 提供更详细资料、加强沟通指导 传播范围 阅读量、播放量、转发量等 数据分析 选择更有影响力媒体、拓展传播渠道 合作关系 合作满意度、合作频率等 问卷调查、沟通交流 加强沟通互动、提供优质服务 宣传内容产出 新闻报道策划 1)深入挖掘活动的新闻点和亮点,结合项目目标和受众需求,制定全面、有针对性的新闻报道方案。通过对活动的各个环节进行细致分析,找出最具新闻价值的内容,确定报道的重点和方向。 2)与媒体记者进行充分沟通,为其提供详细、准确的活动资料和背景信息,协助记者进行采访和报道工作。积极配合记者的工作,提供必要的支持和帮助,确保记者能够深入了解活动的情况,写出高质量的新闻报道。 3)对新闻报道进行严格审核和修改,确保报道的质量和效果。从内容的准确性、客观性、可读性等方面进行把关,对报道中的错误和不足之处及时进行纠正和完善,提高报道的可信度和影响力。 4)密切跟踪新闻报道的发布情况,及时收集和整理报道反馈。通过关注媒体的传播效果、用户的反馈意见等,了解报道的影响力和受众的反应。根据反馈结果,及时调整新闻报道策略,优化报道内容,提高报道的效果。 策划步骤 具体内容 目标效果 挖掘新闻点 分析活动环节,确定报道重点 制定有针对性报道方案 沟通记者 提供资料,协助采访报道 确保记者写出高质量报道 审核修改 把关内容准确性、可读性等 提高报道可信度和影响力 跟踪反馈 收集传播效果和用户意见 调整策略,优化报道内容 专题节目制作 1)与电视台建立紧密合作关系,共同策划和制作专题节目,全面介绍吉林省避暑产品的特色和优势。通过深入了解产品的特点和市场需求,结合电视台的资源和优势,制定出具有吸引力和针对性的节目方案。 2)明确专题节目的主题、内容和形式,邀请相关领域的专家和知名嘉宾参与节目录制。通过专家的专业解读和嘉宾的亲身分享,增加节目的权威性和可信度,提高节目的吸引力和影响力。 3)对专题节目进行精心的后期制作,包括剪辑、配音、特效等多个环节。通过专业的制作技术和创意的表现手法,提高节目的质量和观赏性,使观众能够更加直观、深入地了解吉林省避暑产品。 4)合理安排专题节目的播出时间和频道,确保节目能够覆盖目标受众。根据目标受众的收视习惯和电视台的播出安排,选择最适合的播出时段和频道,提高节目的收视率和传播效果。 广告投放设计 1)根据不同媒体的特点和受众群体特征,设计具有针对性的广告投放方案。充分考虑媒体的传播渠道、受众喜好、广告形式等因素,制定出最适合的投放策略,提高广告的效果和投资回报率。 2)制作高质量、有吸引力的广告素材,包括精美的图片、生动的视频、简洁明了的文字等。通过创意的设计和精心的制作,使广告能够在众多信息中脱颖而出,吸引目标受众的关注。 3)选择合适的广告投放渠道和时间,结合目标受众的活动规律和媒体的流量高峰,提高广告的曝光率和效果。通过精准的投放,使广告能够在最恰当的时机、最准确的位置呈现给目标受众。 4)对广告投放效果进行实时监测和评估,运用数据分析工具,深入了解广告的传播效果和受众的反应。根据监测结果,及时调整广告投放策略,优化广告内容,提高广告的针对性和有效性。 设计步骤 具体内容 目标效果 分析媒体和受众 研究媒体特点、受众喜好 制定针对性投放方案 制作广告素材 设计图片、视频、文字等 吸引目标受众关注 选择投放渠道和时间 结合受众规律和媒体流量 提高广告曝光率 监测评估效果 分析传播效果和受众反应 调整策略,优化广告内容 内容审核把关 1)建立严格、完善的内容审核机制,对所有宣传内容进行全面、细致的审核。制定明确的审核标准和流程,确保审核工作的规范化和标准化。 2)对宣传内容的真实性、准确性和合法性进行严格审查,确保宣传内容符合相关法律法规和政策要求。通过查阅资料、核实数据等方式,保证宣传内容的可靠性和可信度。 3)对宣传内容的主题、观点、语言等进行深入审核,确保宣传内容符合本项目的定位和目标。从内容的逻辑性、针对性、感染力等方面进行把关,使宣传内容能够准确传达项目的信息和价值。 4)对审核通过的宣传内容进行及时、有效的备案和存档,建立完善的档案管理系统。以备后续查询和使用,方便对宣传内容进行跟踪和评估。 达人内容创作管理 达人资源筛选 粉丝量级筛选 1)严格按照要求筛选粉丝量≥100万的达人不少于85人次,50万≤粉丝量≤100万的达人不少于45人次,10万≤粉丝量≤50万的达人不少于95人次。通过专业的数据分析工具和平台,对达人的粉丝数量进行精准统计和筛选,确保达到规定的数量要求。 2)对筛选出的达人的粉丝群体进行深入分析,全面了解粉丝的年龄、性别、地域、兴趣等特征。通过市场调研、数据分析等方式,掌握粉丝的消费习惯和需求偏好,为后续的合作提供有力依据。 3)根据粉丝群体的特征,精准选择与项目目标受众匹配的达人。确保达人的粉丝群体与项目的目标客户具有较高的重合度,提高宣传效果和转化率。 4)密切关注达人的粉丝增长趋势,优先选择具有潜力的达人。通过分析达人的内容创作能力、互动率等指标,判断其未来的发展潜力,为项目的长期宣传奠定基础。 筛选步骤 具体要求 筛选方法 目标效果 确定量级标准 不同粉丝量级达人数量要求 数据分析平台 满足数量要求 分析粉丝特征 年龄、性别、地域、兴趣等 市场调研、数据分析 了解粉丝需求 匹配目标受众 达人粉丝与项目目标客户重合度 数据对比分析 提高宣传效果 关注增长趋势 粉丝增长潜力 指标分析、趋势预测 为长期宣传奠基 内容风格评估 1)对达人的作品风格进行全面、细致的分析,涵盖文字风格、图片风格、视频风格等多个方面。通过对达人过往作品的研究和比较,了解其独特的创作风格和表现手法。 2)根据本项目的主题和目标,精准选择与之相符合的达人。确保达人的内容风格能够与项目的定位和形象相契合,吸引目标受众的关注和兴趣。 3)密切关注达人的创作频率和稳定性,优先选择能够按时完成内容创作的达人。通过了解达人的工作习惯和时间安排,确保其能够在规定的时间内高质量地完成宣传任务。 4)与达人进行深入沟通,明确内容创作的方向和具体要求。确保达人能够充分理解项目的意图和目标,创作出符合要求的宣传内容。 影响力分析 1)运用科学的评估方法,对达人在社交媒体平台上的活跃度、互动率、传播力等影响力指标进行全面评估。通过数据分析和对比,了解达人在其粉丝群体中的号召力和影响力。 2)优先选择具有较高影响力的达人进行合作,以提高项目的曝光度和传播效果。具有高影响力的达人能够吸引更多的关注和流量,将项目信息快速传播给大量的潜在客户。 3)高度关注达人的口碑和信誉,选择口碑良好的达人进行合作。良好的口碑和信誉能够增加项目的可信度和美誉度,避免因达人的负面事件对项目造成不良影响。 4)深入分析达人的合作历史,了解其与其他品牌或项目的合作情况。通过参考达人的过往合作案例,评估其合作能力和效果,为项目的合作提供参考依据。 合作意向沟通 1)主动与达人进行沟通交流,详细介绍项目的背景、目标和具体要求。通过清晰、准确的表达,让达人充分了解项目的价值和意义,提高其合作意愿。 2)深入了解达人的合作意向和需求,包括合作费用、创作时间、内容形式等方面。通过与达人的坦诚沟通,协商出双方都能接受的合作方案。 3)根据达人的需求和项目的预算,进行合理的协商和调整,制定出最优的合作方案。在保证项目效果的前提下,控制合作成本,实现双方的互利共赢。 4)与达人签订正式的合作协议,明确双方的权利和义务。通过法律合同的约束,保障双方的合法权益,确保合作的顺利进行。 沟通步骤 沟通内容 协商要点 合作保障 介绍项目 背景、目标、要求 让达人了解项目价值 提高合作意愿 了解需求 费用、时间、形式等 协商双方可接受方案 达成合作共识 制定方案 结合需求和预算 实现互利共赢 确定合作细节 签订协议 明确权利义务 法律合同约束 保障合作顺利 内容创作指导 创作主题确定 1)紧密结合吉林省避暑产品的特点和本项目的目标,深入研究和分析,确定内容创作的核心主题。通过对产品的优势、特色以及市场需求的把握,制定出具有吸引力和针对性的主题。 2)与达人进行充分沟通,了解其创作思路和想法,共同探讨和确定创作主题。尊重达人的创意和意见,激发其创作灵感,使主题更加丰富和完善。 3)为达人提供相关的素材和资料,如产品介绍、图片、视频等,帮助达人更好地理解创作主题。通过丰富的素材支持,让达人能够更准确地把握主题,创作出高质量的内容。 4)对创作主题进行严格审核和把关,确保主题符合项目要求和目标受众的需求。从主题的相关性、吸引力、可行性等方面进行评估,保证主题能够有效地传达项目信息,吸引目标受众的关注。 内容要求明确 1)明确规定内容的字数、图片数量、视频时长等具体要求。通过清晰的量化标准,让达人清楚知道创作的具体规格,提高内容的规范性和一致性。 2)制定详细的内容格式和排版规范,提高内容的可读性和美观度。统一的格式和排版能够使内容更加整齐、清晰,增强视觉效果,提升用户体验。 3)严格要求内容必须原创,禁止抄袭和剽窃他人作品。通过加强版权意识和审核力度,确保内容的独特性和创新性,提高项目的竞争力。 4)强调内容的真实性和准确性,严禁虚假宣传和误导消费者。通过对内容的严格审核和把关,保证内容能够真实、客观地反映产品的特点和优势,维护消费者的权益。 风格规范制定 1)根据项目的定位和目标受众的特点,制定科学合理的内容风格规范。考虑项目的品牌形象、目标客户的喜好和消费习惯等因素,确定内容的语言风格、图片和视频风格等。 2)要求内容的语言风格亲切、自然、生动,能够吸引目标受众的关注。通过富有感染力的语言表达,拉近与目标受众的距离,提高内容的传播效果。 3)规定内容的图片和视频风格,确保与项目的整体风格一致。通过统一的视觉风格,增强项目的辨识度和品牌形象,提高宣传效果。 4)对内容的标签和话题进行规范管理,提高内容的搜索和传播效果。通过合理设置标签和话题,使内容更容易被搜索引擎收录和推荐,扩大传播范围。 审核反馈优化 1)对达人的创作初稿进行全面、细致的审核,严格检查内容是否符合创作主题、内容要求和风格规范。从内容的准确性、完整性、逻辑性等方面进行把关,确保初稿质量。 2)及时向达人反馈审核意见和建议,以专业、客观的态度指出问题和不足之处,并提供具体的改进方向。通过有效的沟通和指导,帮助达人更好地理解审核要求,提高修改效率。 3)与达人进行深入沟通,明确修改的重点和方向,确保修改后的内容能够达到预期效果。在沟通中,充分尊重达人的创意和意见,共同探讨解决方案,使内容更加完善。 4)对修改后的内容进行再次审核,直到内容完全符合要求为止。通过反复审核和优化,保证最终输出的内容质量高、效果好,能够有效地宣传项目。 内容发布推广 发布计划制定 1)根据项目目标和达人的粉丝活跃时间,制定科学合理的内容发布计划。通过对目标受众的行为习惯和消费心理的研究,选择最佳的发布时间和频率,提高内容的曝光率和传播效果。 2)确定发布的平台,包括抖音、视频号、小红书等新媒体平台。结合不同平台的特点和优势,选择最适合项目宣传的平台组合,扩大传播范围。 3)规定发布的频率,确保内容能够持续曝光和传播。根据项目的宣传节奏和目标,合理安排发布时间间隔,保持受众的关注度和参与度。 4)对发布的内容进行合理排序和分组,提高内容的逻辑性和连贯性。通过优化内容结构和组织方式,使受众能够更清晰地理解和接受宣传信息。 制定步骤 具体内容 目标效果 分析时间规律 项目目标、粉丝活跃时间 选择最佳发布时间 确定发布平台 抖音、视频号、小红书等 扩大传播范围 规定发布频率 合理安排时间间隔 保持受众关注度 内容排序分组 优化结构和组织方式 提高内容逻辑性 发布操作协助 1)为达人提供全面的支持,帮助其准备发布所需的素材和资料,如高质量的图片、生动的视频、吸引人的文案等。确保素材的质量和数量满足发布要求,提高内容的吸引力和传播力。 2)对达人进行详细的发布操作指导,确保内容能够正确发布到指定平台。包括平台的使用方法、发布流程、注意事项等方面的培训,使达人能够熟练掌握发布技巧。 3)在发布前,仔细检查发布的内容是否完整、准确,避免出现错误和遗漏。对内容的文字、图片、视频等进行逐一审核,确保信息的真实性和可靠性。 4)与达人保持密切沟通,及时解决发布过程中遇到的问题。建立快速响应机制,对达人提出的问题和需求及时进行处理,确保发布工作的顺利进行。 传播效果监测 1)运用专业的数据分析工具,对发布的内容进行实时监测和深入分析。通过对各项数据指标的统计和分析,了解内容的传播情况和受众的反馈。 2)重点关注内容的阅读量、点赞数、评论数、转发数等数据,全面了解内容的传播效果。通过对这些数据的分析,评估内容的吸引力和影响力,为后续的优化提供依据。 3)深入分析内容的受众群体和传播渠道,了解目标受众的喜好和行为习惯。通过对受众特征和传播路径的研究,制定更加精准的宣传策略,提高宣传效果。 4)根据监测和分析结果,及时调整内容发布策略和创作方向。针对传播效果不佳的内容,进行优化和改进;针对受欢迎的内容,加大推广力度,提高内容的传播效率和效果。 发布策略调整 1)根据传播效果监测结果,深入分析内容发布策略存在的问题和不足。通过对数据的对比和分析,找出影响传播效果的关键因素,如发布时间、平台选择、内容形式等。 2)根据分析结果,及时调整发布时间、平台和频率,提高内容的曝光度和传播效果。优化发布策略,使内容能够在更合适的时间、更有针对性的平台上发布,吸引更多的目标受众。 3)对内容的标题、图片和文案进行优化,提高内容的吸引力和可读性。通过使用更具吸引力的标题、精美的图片和生动的文案,吸引目标受众的关注,提高内容的点击率和传播率。 4)与达人开展深度合作,共同策划和开展互动活动,提高内容的参与度和传播力。...
客源地市场宣传投标方案.docx
下载提示

1.本文档仅提供部分内容试读;

2.支付并下载文件,享受无限制查看;

3.本网站所提供的标准文本仅供个人学习、研究之用,未经授权,严禁复制、发行、汇编、翻译或网络传播等,侵权必究;

4.左侧添加客服微信获取帮助;

5.本文为word版本,可以直接复制编辑使用。


这个人很懒,什么都没留下
未认证用户 查看用户
该文档于 上传
推荐文档
×
精品标书制作
百人专家团队
擅长领域:
工程标 服务标 采购标
16852
已服务主
2892
中标量
1765
平台标师
扫码添加客服
客服二维码
咨询热线:192 3288 5147
公众号
微信客服
客服