文库 服务类投标方案 绿化养护

路灯养护投标方案(412页)(2024年修订版).docx

DOCX   412页   下载765   2024-08-14   浏览282   收藏0   点赞0   评分-   149876字   99.00

AI慧写标书

十分钟千页标书高效生成

温馨提示:当前文档最多只能预览 15 页,若文档总页数超出了 15 页,请下载原文档以浏览全部内容。
路灯养护投标方案(412页)(2024年修订版).docx 第1页
路灯养护投标方案(412页)(2024年修订版).docx 第2页
路灯养护投标方案(412页)(2024年修订版).docx 第3页
路灯养护投标方案(412页)(2024年修订版).docx 第4页
路灯养护投标方案(412页)(2024年修订版).docx 第5页
路灯养护投标方案(412页)(2024年修订版).docx 第6页
路灯养护投标方案(412页)(2024年修订版).docx 第7页
路灯养护投标方案(412页)(2024年修订版).docx 第8页
路灯养护投标方案(412页)(2024年修订版).docx 第9页
路灯养护投标方案(412页)(2024年修订版).docx 第10页
路灯养护投标方案(412页)(2024年修订版).docx 第11页
路灯养护投标方案(412页)(2024年修订版).docx 第12页
路灯养护投标方案(412页)(2024年修订版).docx 第13页
路灯养护投标方案(412页)(2024年修订版).docx 第14页
路灯养护投标方案(412页)(2024年修订版).docx 第15页
剩余397页未读, 下载浏览全部

开通会员, 优惠多多

6重权益等你来

首次半价下载
折扣特惠
上传高收益
特权文档
AI慧写优惠
专属客服
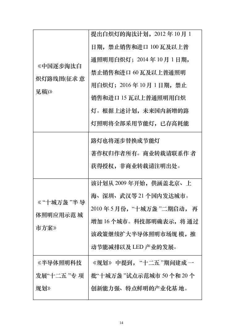
路灯养护投标方案 目录 第一章 项目背景和项目需求 12 第一节 项目背景 12 第一条 中国路灯行业发展背景 12 第二条 中国路灯行业政策及发展分析 13 第三条 路灯养护的意义 15 第四条 路灯养护的原则 16 第五条 日常养护工作内容 30 第二节 项目需求分析 35 第一条 维护保养安全文明施工要求 35 第二条 维护保养验收要求 37 第二章 项目整体服务设想及策划 41 第一节 项目实施计划 41 第一条 总体施工部署 41 第二条 施工技术措施 42 第三条 施工工序总体安排 43 第二节 项目物资准备 43 第一条 准备计划 43 第二条 准备原则 45 第三节 项目管理原则 46 第一条 分级管理,优势互补原则 46 第二条 超前谋势,强化预控原则 49 第三条 自主创新,攻克难关原则 50 第四条 抓住主要矛盾,注意矛盾转化原则 51 第五条 施工管理有序,安全质量受控原则 52 第六条 技术入手,经济结束原则 53 第七条 预防风险,化解危机原则 53 第八条 整合资源,合理投入原则 55 第四节 路灯的维护保养注意事项 57 第一条 路灯的分类 57 第二条 路灯的检修 58 第三条 路灯养护具体注意事项 59 第三章 项目组织机构和物资装备 60 第一节 项目组织机构 60 第一条 建立项目组织机构的原则 60 第二条 项目组织架构 61 第三条 项目工作管理 61 第四条 项目组织机构管理模式 62 第五条 项目组织机构管理原则 63 第六条 项目组织机构信息反馈系统 66 第七条 项目组织机构激励系统 69 第二节 项目人员配备 72 第一条 项目人员基本情况 72 第二条 各人员配备资质证书 76 第三条 人员岗位分配情况表 77 第四条 人员岗位分配原则 78 第五条 人员管理条例 79 第六条 人员奖惩制度 80 第七条 人员调动制度 85 第八条 人事考勤制度 88 第九条 人员离职制度 91 第十条 人事招聘制度 95 第十一条 人员社保购买制度 99 第三节 项目车辆配备 102 第一条 车辆安全管理规定 103 第二条 车辆日常检查记录表 104 第三条 车辆停放及行驶要求 109 第四条 车辆驾驶员安全检查记录各项表格 110 第五条 车辆及驾驶人员承诺书 114 第四节 项目器具配备 115 第二条 工具设备收纳制度 117 第三条 工具设备日常检查标准 119 第五节 工作场所配备 122 第一条 布置原则 122 第二条 布置依据 123 第三条 布置步骤 123 第四条 工作场所房屋租赁证明 124 第四章 项目管理制度 125 第一节 管理制度概述 125 第一条 管理理念 125 第二条 管理原则 127 第二节 安全管理制度 129 第一条 安全管理的意义与作用 129 第二条 安全目标 133 第三条 安全施工目标 134 第四条 安全教育制度 136 第五条 安全检查制度 138 第六条 安全管理制度及办法 139 第七条 重点工序的安全过程控制 147 第八条 行驶及道路安全管理制度 151 第九条 班前安全部署活动制度 153 第十条 防风、防雨、防雷电安全管理制度 154 第十一条 高空作业安全管理制度 155 第十二条 防高空坠落安全制度 155 第三节 其他项目管理制度 156 第一条 项目档案、资料管理制度 156 第二条 会议管理制度 157 第三条 人员培训管理制度 159 第四条 设备、仪器、工具管理制度 160 第五条 防护用品管理制度 161 第六条 安全帽佩戴规定 162 第五章 项目服务承诺 163 第一节 项目实施及进度承诺 163 第一条 项目实施承诺 163 第二条 项目进度承诺 165 第二节 项目质量保证承诺 166 第三节 项目工作人员承诺 168 第四节 项目安全保障承诺 170 第五节 售后服务承诺 172 第六章 项目实施计划及进度控制 174 第一节 项目实施进度计划及保障措施 174 第一条 实施的进度目标 174 第二条 影响施工进度因素及应对措施 174 第三条 进度规划管理 178 第四条 关键节点进度的有效控制及保障措施 180 第五条 施工进程推后应急措施 185 第二节 施工及养护具体部署安排 186 第一条 施工前准备 186 第二条 具体施工方案 188 第三条 常规照明养护 189 第四条 电力电缆养护 189 第五条 组合型成套箱式变电站养护 190 第六条 落地式配电箱养护 191 第七条 施工整体流程 191 第八条 路灯养护流程图 196 第九条 路灯养护的标准和规范 196 第十条 质量标准 201 第十一条 检查、调试与验收 205 第七章 路灯养护材料的购买和运输 226 第一节 养护材料清单 226 第一条 养护设备清单 226 第二条 工具购买清单 231 第三条 零配件购买清单 233 第四条 各备件质量合格证明 235 第五条 箱式变压器预防性试验报告 237 第二节 养护材料运输 239 第一条 运输组织计划 239 第二条 运输流程 244 第三条 运输安全注意事项 246 第三节 运输人员及车辆配备 250 第一条 运输人员配备表 250 第二条 运输车辆配备表 251 第三条 运输保障措施 251 第四条 应急预案及处理 253 第八章 路灯养护具体实施方案 256 第一节 具体施工方案 256 第一条 更换路灯损坏零配件 256 第二条 维护更换电缆 257 第三条 测量电压、电流及接地电阻 258 第四条 路灯巡视检查安排 261 第五条 照明设施巡视检查记录表 265 第六条 路灯照明设施日常养护 267 第七条 路灯刷漆工作方案 268 第八条 更换路灯损坏配件 270 第九条 路灯投光方向校正 271 第十条 灯杆等稳定性检修 271 第十一条 配电箱各项维护检修 271 第十二条 变压器、控制系统维护检修 272 第十三条 路灯养护项目清扫方案 273 第十四条 检验调试及收工验收 274 第十五条 施工进程及质量控制 276 第十六条 路灯调试方案 278 第十七条 设备后续维护方案 278 第二节 电力设施修复迁移及拆除方案 279 第一条 电力设施修复方案 279 第二条 电力设施迁移方案 279 第三条 电力设施拆除方案 281 第三节 路灯养护各项保证 282 第一条 主、次干道亮灯率保证 282 第二条 重大任务、活动亮灯率保证书 283 第三条 紧急抢修时效保证书 283 第九章 项目质量保证 284 第一节 项目质量管理体系 284 第一条 公司质量管理体系概述 284 第二条 项目目标管理 288 第三条 工程质量保证措施 290 第四条 质量管理组织措施 302 第二节 项目施工质量保证措施 305 第一条 工程重要工序、质量控制点的控制措施 305 第二条 材料及成品、半成品构件质量控制制度 306 第三条 质量检查和检测手段 307 第十章 安全文明施工 309 第一节 文明施工方案 309 第一条 文明施工的目标 309 第二条 文明施工组织机构 310 第三条 文明施工管理方案 310 第四条 文明施工措施 315 第五条 环境保护措施 316 第二节 安全施工的实施方案 320 第一条 安全保证具体措施 320 第二条 安全组织技术措施 322 第三条 建立健全和严格执行各项安全管理制度 324 第四条 施工安全保证一般规定 325 第十一章 项目紧急预案 326 第一节 应急总预案 326 第一条 应急预案原则 326 第二条 应急准备 328 第三条 应急预案 335 第四条 应急响应 346 第五条 火灾应急培训与演练 348 第六条 潜在事故应急培训与演练 351 第七条 施工现场应急常用现场急救常识培训 359 第八条 施工现场的应急处理设备和设施管理 364 第九条 应急保障措施 367 第二节 意外触电应急预案 372 第一条 应急措施 372 第二条 预防措施 378 第三节 高空坠落应急预案 381 第一条 应急措施 381 第二条 预防措施 382 第四节 火灾应急预案 385 第一条 应急措施 385 第二条 预防措施 387 第五节 交通事故应急预案 388 第一条 应急措施 388 第二条 预防措施 392 第六节 机械伤害应急预案 395 第一条 应急措施 395 第二条 预防措施 397 第七节 气象灾害应急预案 399 第一条 应急措施 399 第二条 预防措施 406 第八节 小动物窜入应急预案 409 第一条 应急措施 409 第二条 预防措施 410 项目背景和项目需求 项目背景 中国路灯行业发展背景 路灯行业主要属于城市公共照明行业。城市公共照明行业主要隶属于供电或建设两大系统。 建设系统中,主要属于城建局、市政公用事业局、城市管理局等,此类多为事业编制。在市政公用行业改革不断加快,事业单位机制转换的过程中,在建设系统的路灯单位相对供电系统来说,遇到的变化和问题相对较多。 就全国而言,事业单位分为如下三类: 一是直接承担政府行政职能、为政府服务的事业单位;二是承担公共事业发展职能、为社会服务的事业单位; 三是承担着中介沟通职能、为市场和企业服务的事业单位。 路灯行业属于第二类,即承担公共事业发展职能、为社会服务的事业单位。从行业实际出发,路灯事业单位的功能决定了其存在的必要性,否则就会影响社会公共利益的实 现。 在市政公用行业改革过程中,它与燃气、自来水等不同,具有较大特殊性,不存在收费问题。投资大,缺乏直接的经济收益,投资多元化具有一定的难度。 路灯网络的运营监控管理,有较强的专业性,安全问题至关重要。经过路灯行业市场化改革后,目前,路灯的管理、建设和维护中,管理职能依然由政府来履行,而建设和维护则开始有越来越多的企业参与。企业运营需要利润,但由于路灯的公共性质决定其不可能用企业利润来弥补公益性开支的不足,因此,路灯在建设和维护方面的费用一般还是需要地方财政来承担。 城市路灯是市政道路建设的一部分,属于城市基础设施建设,是需要由国家投资的公共设施建设的一部分。国家对于道路运输业的投入将在宏观上决定着路灯行业的市场需求趋势,而城市道路建设长度及面积将会直接决定对于路灯的市场需求。 近些年来,随着国家对于道路建设的持续投入,年末实有道路长度和面积已连续多年增加,相应的城市道路路灯盏数也连续多年持续增长。 中国路灯行业政策及发展分析 图表1:路灯行业相关政策 政策名称 具体说明 《中国逐步淘汰白 炽灯路线图(征求 意见稿)》 提出白炽灯的淘汰计划,2012年10月1 日期,禁止销售和进口100瓦及以上普 通照明用白炽灯;2014年10月1日期, 禁止销售和进口60瓦及以上普通照明 用白炽灯;2016年10月1日期,禁止 销售和进口15瓦以上普通照明用白炽 灯。根据上述计划,未来国内新增的路 灯照明将全部采用节能灯,已存高耗能 路灯也将逐步替换成节能灯 著作权归作者所有。商业转载请联系作 者获得授权,非商业转载请注明出处。 《 “十城万盏 ”半 导体照明应用示范 城市方案》 该计划从2009年开始,供涵盖北京、上 海、深圳、武汉等21个国内发达城市。 2010年5月份,“十城万盏 ”二期启动, 再增加16个城市。科技部明确表示,将 通过该政策继续扩大半导体照明市场规 模,推动节能减排以及LED产业的发展。 《半导体照明科技 发展“十二五 ”专 项规划》 《规划》 中提到, “十二五 ”期间建成 一批“十城万盏 ”试点示范城市50个和 20个创新能力强、特点鲜明的产业化基 地。 作为城市公共市政建设的一部分,路灯行业主要受国家对于道路运输和公共交通运输投资额的影响,城市道路长度和面积将决定路灯的实际市场需求量。自2003年以来,城市道路照明灯已经连续多年稳步增长。 目前,中国的城镇化建设仍然在持续增长,大规模城市建设仍为停止。同时,中国目前的经济增长仍然靠投资驱动,而目前国内投资仍然依赖于传统的铁路、公路和基础设施建设。在城镇化的大背景下,国家对于铁路、公路和基础设施建设投入的持续增长,重点涉及到轨道交通、公路、机场等基建项目建设。 国家继续加大对于基建项目的建设投入,将继续促进路灯行业的持续增长。主要表现在两个方面: 1.现有道路、隧道、桥梁等已有路灯的替换需求; 2.每年新增道路、隧道、桥梁所带来的新增路灯的需求。 路灯养护的意义 近年来,我国经济迅猛发展,人民生活水平逐步攀升,路灯设施作为我国城市化进程的一个亮点工程,在黑夜里为大家带来光明的同时,愈发美化了城市的夜晚景色,提升了人们的生活工作品质水平。 在日常的使用过程当中,路灯设施难免会出现各种各样的问题,譬如说线路老化以及漏电、倒杆等等情况。 此时,急需专业人员实施维护处理,由于这些人员是在事故现场进行操作施工的,因此有效保障其作业安全是至关重要的。 总之,路灯在城市建设当中,是特别重要的基础设施,城市通过路灯建设,为人们在夜间出行提供了便利条件以及安全保证,而且能够美化城市,提升城市整体魅力。 在大力建设城市路灯建设基础上,仍然需要对路灯工程的养护维修工作抱有足够的重视,结合目前时代发展趋势,及时改进。有关工作人员仍需要不断努力,提高自身的专业技能,学习先进的手段和技术,从而使路灯工程更好的开展,推动城市快速发展。路灯工程提高人民生活质量具有重要的意义,对此需要重视对路灯维护与养护,使路灯能够长时间 稳定的工作。 路灯养护的原则 (一)坚持质量第一的原则 1.建筑产品作为一种特殊的商品,使用年限长,直接关系到人民生命财产的安全。所以应自始至终地把“质量第一”作为对工程项目质量控制的基本原则。 (二)坚持以人为控制核心 1.人是质量的创造者,质量控制必须“以人为核心”,把人作为质量控制的动力,发挥人的积极性、创造性; 2.施工企业必须处理好业主、监理与承包单位各方面的关系; 3.增强人的责任感,树立“质量第一”的思想;4.提高人的素质,避免人的失误; 5.以人的工作质量保证工序质量和工程质量。 (三)坚持以预防为主 预防为主是指要重点做好质量的事前控制、事中控制,同时严格对工作质量、工序质量和中间产品质量的检查,这是确保工程质量的有效措施。 (四)坚持质量标准 质量标准是评价产品质量的尺度,产品质量是否符合合同规定的质量标准,必须通过严格检查,以数据为依据。 (五)贯彻科学、公正、守法的职业规范 在控制过程中,应尊重客观事实,尊重科学,规范、公正、不持偏见,遵纪守法,坚持原则,严格要求。 (六)坚持全面控制 1.全过程的质量控制,全过程就是指工程质量产生、形成和实现的过程,建筑安装工程质量是勘察、设计、原材料与成品、施工、使用维护质量的综合反映。 2.为了保持和提高工程质量,质量控制不能仅限于施工过程,而必须贯穿于勘察、设计直到使用维护的全过程。要 把所有影响工程质量的环节和因素控制起来。 采购内容清单 序 号 项目 名称 型号、养护内容 单 位 数 1 组 合 型 成 套 箱 式 变 电站 1.名称:箱式变养护 2.容量(KV ·A):200KVA以下 3 . 电压 (kV) : 10 4.工作内容:变压器巡视、换干燥器、 加变压器油、测量电压、电流和接地 电阻、变压器预防性试验、更换失效 的负荷开关、空气开关、断路器、接 触器和熔断器、窗和门锁检修、清扫 灰尘等。 台 VV AA 2 落 地 式 配 电箱 1.名称:路灯控制箱养护 2.工作内容:测量电压、电流和接地 电阻;更换熔断器、熔芯和接触器; 门锁检修;清扫灰尘等。 台 XX 3 电 力 电 缆 养护 1.电力电缆养护 2.工作内容:巡查线路,更换破损的 电缆、井框、井盖,处理线路缺陷。 m XX 4 养 灯护 1.名称:二火补角灯 2.光源数量:2*250W钠灯 3.工作内容:更换失效的灯泡、镇流 器、触发器、熔断器、补偿、电容、 灯具、电缆、灯盘、灯杆等,测接地 电阻,刷漆和巡视 套 XX 5 养 灯护 1.名称:二火补角灯 2.光源数量:2*200W钠灯 3.工作内容:更换失效的灯泡、镇流 器、触发器、熔断器、补偿、电容、 灯具、电缆、灯盘、灯杆等,测接地 电阻,刷漆和巡视 套 XX 6 养 灯护 1.名称:二火补角灯 2.光源数量:2*400W钠灯 3.工作内容:更换失效的灯泡、镇流 器、触发器、熔断器、补偿、电容、 灯具、电缆、灯盘、灯杆等,测接地 电阻,刷漆和巡视 套 XX 7 养 灯护 1.名称:二火补角灯 2.光源数量:2*250WLED灯 3.工作内容:更换失效的灯泡、镇流 器、触发器、熔断器、补偿、电容、 灯具、电缆、灯盘、灯杆等,测接地 电阻,刷漆和巡视 套 XX 8 养 灯护 1.名称:三火补角灯 2.光源数量:3*250W钠灯 3.工作内容:更换失效的灯泡、镇流 器、触发器、熔断器、补偿、电容、 灯具、电缆、灯盘、灯杆等,测接地 电阻,刷漆和巡视 套 XX 9 养 灯护 1.名称:三火补角灯 2.光源数量:3*200WLED灯 3.工作内容:更换失效的灯泡、镇流 器、触发器、熔断器、补偿、电容、 灯具、电缆、灯盘、灯杆等,测接地 电阻,刷漆和巡视 套 XX 10 养 灯 护 1.名称:节能灯、景观灯养护 2.光源数量:18W节能灯 3.工作内容:更换失效的灯泡、镇流 器、触发器、熔断器、补偿、电容、 套 XX 灯具、电缆、灯盘、灯杆等,测接地 电阻,刷漆和巡视 11 养 灯护 1.名称:节能灯、草坪灯养护 2.光源数量:18W节能灯 3.工作内容:更换失效的灯泡、镇流 器、触发器、熔断器、补偿、电容、 灯具、电缆、灯盘、灯杆等,测接地 电阻,刷漆和巡视 套 XX 12 养 灯护 1.名称:单挑路灯01 2.光源数量:LED240W 3.工作内容:更换失效的灯泡、镇流 器、触发器、熔断器、补偿、电容、 灯具、电缆、灯盘、灯杆等,测接地 电阻,刷漆和巡视 套 XX 13 养 灯护 1.名称:单挑路灯02 2.光源数量:NG250W 3.工作内容:更换失效的灯泡、镇流 器、触发器、熔断器、补偿、电容、 灯具、电缆、灯盘、灯杆等,测接地 电阻,刷漆和巡视 套 XX 14 常 规 照 明 1.名称:单挑路灯03 2.光源数量:LED150W 套 XX 灯 养 3.工作内容:更换失效的灯泡、镇流 器、触发器、熔断器、补偿、电容、 灯具、电缆、灯盘、灯杆等,测接地 电阻,刷漆和巡视 15 养 灯护 1.名称:单挑路灯04 2.光源数量:LED200W 3.工作内容:更换失效的灯泡、镇流 器、触发器、熔断器、补偿、电容、 灯具、电缆、灯盘、灯杆等,测接地 电阻,刷漆和巡视 套 XX 16 养 灯护 1.名称:单挑路灯05 2.光源数量:LED120W 3.工作内容:更换失效的灯泡、镇流 器、触发器、熔断器、补偿、电容、 灯具、电缆、灯盘、灯杆等,测接地 电阻,刷漆和巡视 套 XX 17 养 灯护 1.名称:单挑路灯06 2.光源数量:节能灯45W 3.工作内容:更换失效的灯泡、镇流 器、触发器、熔断器、补偿、电容、 灯具、电缆、灯盘、灯杆等,测接地 电阻,刷漆和巡视 套 XX 18 养 灯护 1.名称:单挑路灯07 2.光源数量:LED90W 3.工作内容:更换失效的灯泡、镇流 器、触发器、熔断器、补偿、电容、 灯具、电缆、灯盘、灯杆等,测接地 电阻,刷漆和巡视 套 XX 19 养 灯护 1.名称:单挑路灯08 2.光源数量:LED100W 3.工作内容:更换失效的灯泡、镇流 器、触发器、熔断器、补偿、电容、 灯具、电缆、灯盘、灯杆等,测接地 电阻,刷漆和巡视 套 XX 20 养 灯护 1.名称:单挑路灯09 2.光源数量:NG150W 3.工作内容:更换失效的灯泡、镇流 器、触发器、熔断器、补偿、电容、 灯具、电缆、灯盘、灯杆等,测接地 电阻,刷漆和巡视 套 XX 21 养 灯 护 1.名称:双挑路灯01 2.光源数量:LED150W+90W 3.工作内容:更换失效的灯泡、镇流 器、触发器、熔断器、补偿、电容、 套 XX 灯具、电缆、灯盘、灯杆等,测接地 电阻,刷漆和巡视 22 养 灯护 1.名称:双挑路灯02 2.光源数量:LED180W+90W 3.工作内容:更换失效的灯泡、镇流 器、触发器、熔断器、补偿、电容、 灯具、电缆、灯盘、灯杆等,测接地 电阻,刷漆和巡视 套 XX 23 养 灯护 1.名称:双挑路灯03 2.光源数量:NG250W+150W 3.工作内容:更换失效的灯泡、镇流 器、触发器、熔断器、补偿、电容、 灯具、电缆、灯盘、灯杆等,测接地 电阻,刷漆和巡视 套 XX 24 养 灯护 1.名称:双挑路灯04 2.光源数量:NG2*250W 3.工作内容:更换失效的灯泡、镇流 器、触发器、熔断器、补偿、电容、 灯具、电缆、灯盘、灯杆等,测接地 电阻,刷漆和巡视 套 XX 25 常 规 照 明 1.名称:双挑路灯05 2.光源数量:NG2*150W 套 XX 灯 养 3.工作内容:更换失效的灯泡、镇流 器、触发器、熔断器、补偿、电容、 灯具、电缆、灯盘、灯杆等,测接地 电阻,刷漆和巡视 26 规 明 养 常 照 灯护 1.名称:抱杆灯01 2.光源数量:NG250W 3.工作内容:更换失效的灯泡、镇流 器、触发器、熔断器、补偿、电容、 灯具、电缆、灯盘、灯杆等,测接地 电阻,刷漆和巡视 套 XX 27 养 灯护 1.名称:抱杆灯02 2.光源数量:LED60W 3.工作内容:更换失效的灯泡、镇流 器、触发器、熔断器、补偿、电容、 灯具、电缆、灯盘、灯杆等,测接地 电阻,刷漆和巡视 套 XX 28 养 灯护 1.名称:抱杆灯03 2.光源数量:NG150W 3.工作内容:更换失效的灯泡、镇流 器、触发器、熔断器、补偿、电容、 灯具、电缆、灯盘、灯杆等,测接地 电阻,刷漆和巡视 套 XX 29 养 灯护 1.名称:抱杆灯04 2.光源数量:LED90W 3.工作内容:更换失效的灯泡、镇流 器、触发器、熔断器、补偿、电容、 灯具、电缆、灯盘、灯杆等,测接地 电阻,刷漆和巡视 套 XX 30 养 灯护 1.名称:抱杆灯05 2.光源数量:节能灯45W 3.工作内容:更换失效的灯泡、镇流 器、触发器、熔断器、补偿、电容、 灯具、电缆、灯盘、灯杆等,测接地 电阻,刷漆和巡视 套 XX 31 养 灯护 1.名称:抱杆灯06 2.光源数量:LED80W 3.工作内容:更换失效的灯泡、镇流 器、触发器、熔断器、补偿、电容、 灯具、电缆、灯盘、灯杆等,测接地 电阻,刷漆和巡视 套 XX 32 养 灯 护 1.名称:抱杆灯07 2.光源数量:LED250W 3.工作内容:更换失效的灯泡、镇流 器、触发器、熔断器、补偿、电容、 套 XX 灯具、电缆、灯盘、灯杆等,测接地 电阻,刷漆和巡视 33 养 灯护 1.名称:抱杆灯08 2.光源数量:LED150W 3.工作内容:更换失效的灯泡、镇流 器、触发器、熔断器、补偿、电容、 灯具、电缆、灯盘、灯杆等,测接地 电阻,刷漆和巡视 套 XX 34 养 灯护 1.名称:双挑宫灯01 2.光源数量:LED105W 3.工作内容:更换失效的灯泡、镇流 器、触发器、熔断器、补偿、电容、 灯具、电缆、灯盘、灯杆等,测接地 电阻,刷漆和巡视 套 XX 35 养 灯护 1.名称:双挑宫灯02 2.光源数量:LED150W+90W 3.工作内容:更换失效的灯泡、镇流 器、触发器、熔断器、补偿、电容、 灯具、电缆、灯盘、灯杆等,测接地 电阻,刷漆和巡视 套 XX 36 常 规 照 明 1.名称:双挑宫灯03 2.光源数量:NG250W+150W 套 XX 灯 养 护 3.工作内容:更换失效的灯泡、镇流 器、触发器、熔断器、补偿、电容、 灯具、电缆、灯盘、灯杆等,测接地 电阻,刷漆和巡视 日常养护工作内容 (一)路灯管护的标准和规范 1.在本规定中引用的标准和规范,在管护中日常检测、调校与维修等标准应符合国际标准化组织及国际、国内相关行业已实施的标准。这些标准应包括但不限于: (1)《低压配电设计规范》(GB50054) (2)《建筑物防雷设计规范》(GB50057) (3)《混凝土质量控制标准》(GB50164) (4)《建筑电气工程施工质量验收规范》(GB50303) (5)《电气装置安装工程电缆线路施工及验收规范》(GB50168) (6)《电气装置安装工程接地装置施工及验收规范》(GB50169) (7)《安全标志》(GB2894) (8)《安全标志使用导则》(GB16179) (9)《电业安全工作规程》(DL408) (10)《电气装置安装工程质量检验及评定规程》(DL/T5161.1~17) (11)《电气装置安装工程蓄电池施工及验收规范》 (GB50172) (12)《半导体交流器基本要求的规定》(GB/T3859.1) (13)GB/T191包装储运图示标志(GB/T191—2008,ISO780:1997,MOD) (14)GB/T2900.65电工术语照明(GB/T2900.65—2004,IEC60050-845:1987,MOD) (15)GB7000.1—2007灯具第1部分:一般要求与试验(GB7000.1—2007,IEC60598-1:2003,IDT) (16)GB7000.5—2005道路与街路照明灯具安全要求(GB7000.5—2005,IEC60598-1—3:2002,IDT) (17)GB/T9468灯具分布光度测量的一般要求 (18)GB17625.1电磁兼容限值谐波电流发射限值(设备每相输入电流≤16A) (19)GB17743电气照明和类似设备的无线电骚扰特性的限值和测量方法(GB17743—2007,CISPR15:2005,IDT) (20)GB19510.1灯的控制装置第1部分:一般要求和安全要求(GB19510.1—2004,IEC61347-1:2003,IDT) (21)CJJ45—2006城市道路照明设计标准 (22)SJ/T11364电子信息产品污染控制标识要求 2.更换的所有产品应能在下列现场条件下长期、稳定的工作: (1)环境最低温度-40℃ (2)环境最高温度50℃(3)日温差30℃ (4)最大湿度85% (5)连续工作时间:全年每天夜晚连续工作3.路灯管理质量标准及相关要求 (1)变压器、计量: ①变压器的工作情况、油位、油温正常又不漏油、接线良好。 ②用电计量准确,发现问题及时处理或报管理单位处理,并作详细记录。 (2)路灯控制: ①保证开关元件连接好,不过热、清洁、工作正常。 ②开关至变压器线路完好无损,工作正常。 (3)地埋、架空、灯杆内线路完好无损,发现问题及时处理,重大问题及时向检查人员汇报,确定事故责任。 (4)早晚巡查路灯,根据季节变化,随时调整控制路灯开关时间,原则上,天黑亮、天亮熄。以天黑尽、天亮明为标准,不得超过±5分钟,另外有规定的照规定执行。 (5)线路处理后,破坏的基础设施及时恢复,垃圾清运出现场。 (6)更换材料有时间、地点、故障原因,用材料依据等相关记录。 (7)变压器、计量、线路、杆、架、灯具和灯亮熄事故处理要有详细原因分析,处理结论等记录。 (8)维修路灯处理事故按电器操作规则进行,不得造成二次人为事故。 (9)以控制柜计算,主街道亮灯率不低于98%,背街小巷(单臂灯)不低于97%。 (10)承包商的所聘维修人员应按《劳动法》等法律、政策规定完善手续,所聘人员必须持本人所取得的有效证件上岗,不
路灯养护投标方案(412页)(2024年修订版).docx
下载提示

1.本文档仅提供部分内容试读;

2.支付并下载文件,享受无限制查看;

3.本网站所提供的标准文本仅供个人学习、研究之用,未经授权,严禁复制、发行、汇编、翻译或网络传播等,侵权必究;

4.左侧添加客服微信获取帮助;

5.本文为word版本,可以直接复制编辑使用。


这个人很懒,什么都没留下
未认证用户 查看用户
该文档于 上传
×
精品标书制作
百人专家团队
擅长领域:
工程标 服务标 采购标
16852
已服务主
2892
中标量
1765
平台标师
扫码添加客服
客服二维码
咨询热线:192 3288 5147
公众号
微信客服
客服