文库 服务类投标方案 培训服务

广东省工伤康复中心工伤预防培训班保障服务采购项目.docx

DOCX   1538页   下载947   2025-07-08   浏览105   收藏67   点赞481   评分-   847703字   228.00

AI慧写标书

十分钟千页标书高效生成

温馨提示:当前文档最多只能预览 15 页,若文档总页数超出了 15 页,请下载原文档以浏览全部内容。
广东省工伤康复中心工伤预防培训班保障服务采购项目.docx 第1页
广东省工伤康复中心工伤预防培训班保障服务采购项目.docx 第2页
广东省工伤康复中心工伤预防培训班保障服务采购项目.docx 第3页
广东省工伤康复中心工伤预防培训班保障服务采购项目.docx 第4页
广东省工伤康复中心工伤预防培训班保障服务采购项目.docx 第5页
广东省工伤康复中心工伤预防培训班保障服务采购项目.docx 第6页
广东省工伤康复中心工伤预防培训班保障服务采购项目.docx 第7页
广东省工伤康复中心工伤预防培训班保障服务采购项目.docx 第8页
广东省工伤康复中心工伤预防培训班保障服务采购项目.docx 第9页
广东省工伤康复中心工伤预防培训班保障服务采购项目.docx 第10页
广东省工伤康复中心工伤预防培训班保障服务采购项目.docx 第11页
广东省工伤康复中心工伤预防培训班保障服务采购项目.docx 第12页
广东省工伤康复中心工伤预防培训班保障服务采购项目.docx 第13页
广东省工伤康复中心工伤预防培训班保障服务采购项目.docx 第14页
广东省工伤康复中心工伤预防培训班保障服务采购项目.docx 第15页
剩余1523页未读, 下载浏览全部

开通会员, 优惠多多

6重权益等你来

首次半价下载
折扣特惠
上传高收益
特权文档
AI慧写优惠
专属客服
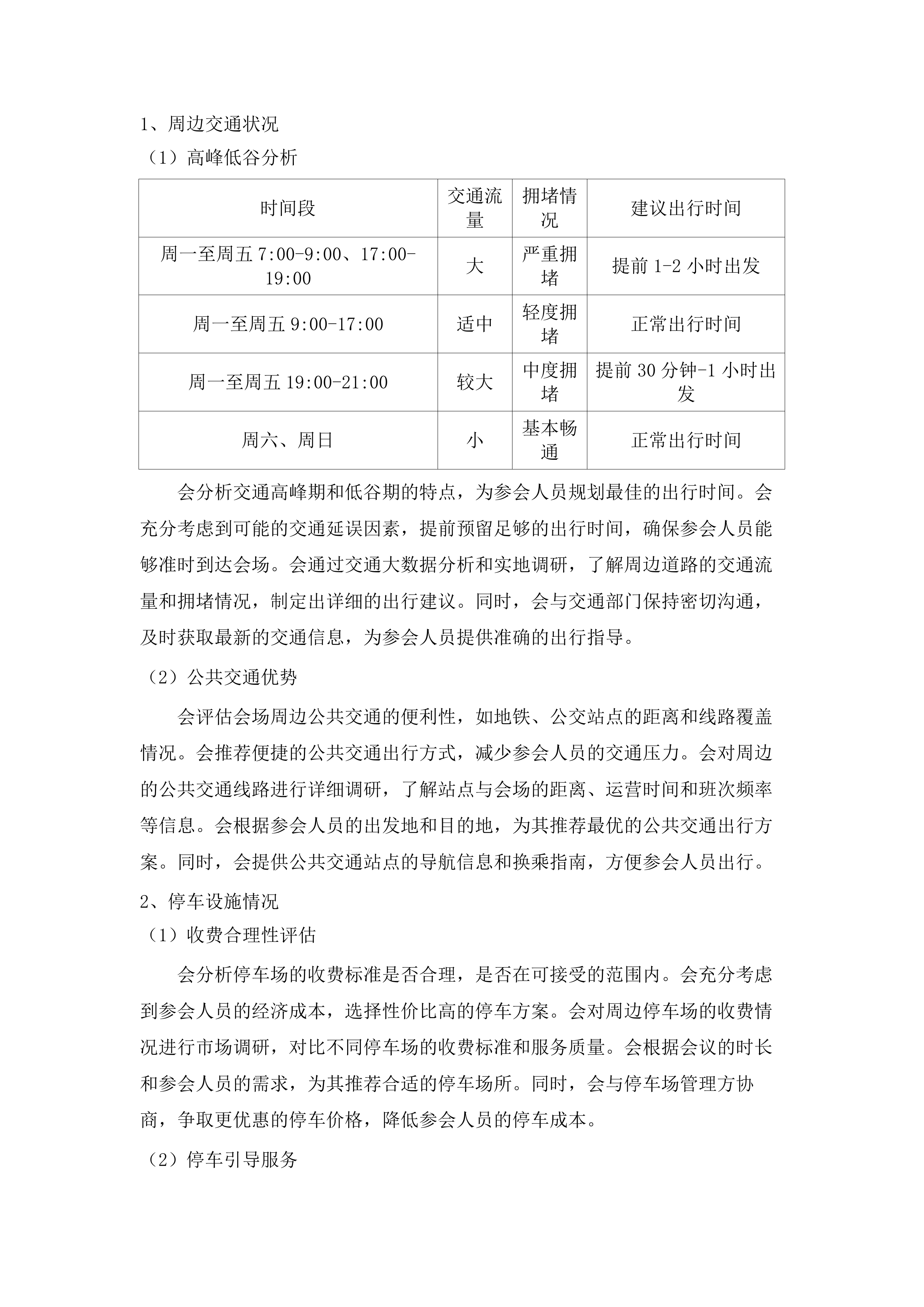
广东省工伤康复中心工伤预防培训班保障服务采购项目 第一章 会务场地租赁服务方案 10 第一节 会务场地安排 10 一、 会场选择与评估 10 二、 会场功能规划 17 三、 应急备用方案 24 四、 场地验收标准 30 第二节 会务场地布置 38 一、 基础布置方案 38 二、 场景化布局调整 42 三、 视听效果优化 55 四、 接待服务设置 69 第三节 会务场地设备投入 76 一、 核心设备配置 76 二、 网络通讯保障 85 三、 备用设备管理 94 四、 设备运维团队 102 第四节 会务服务人员安排 111 一、 岗位职责划分 111 二、 人员资质管理 119 三、 值班调度方案 127 四、 突发事件响应 134 第五节 卫生服务安排 142 一、 清洁消毒标准 142 二、 过程卫生维护 152 三、 卫生设施配置 164 四、 终末消毒流程 175 第六节 停车服务 185 一、 停车资源整合 185 二、 车辆引导方案 195 三、 高峰应对措施 206 四、 安全管理体系 212 第二章 会议茶歇服务方案 229 第一节 服务流程设计 229 一、 参训人员引导流程 229 二、 茶歇物资供应管理 243 三、 现场服务保障体系 254 四、 废弃物处理规范 270 第二节 茶歇种类搭配 281 一、 基础饮品配置方案 282 二、 点心品类设计 296 三、 特殊需求餐食 304 四、 季节性特色搭配 317 五、 饮品点心展示 330 六、 营养搭配原则 352 第三章 会务餐饮服务方案 363 第一节 食材保障机制 363 一、 供应商资质管理 363 二、 食材储存管理 371 三、 食品安全检测 382 四、 全流程追溯系统 397 第二节 菜品种类搭配 409 一、 基础菜单配置 409 二、 地域特色菜品 422 三、 特殊饮食服务 440 四、 营养均衡管理 453 第三节 用餐服务安排 469 一、 就餐区域配置 469 二、 自助餐服务流程 483 三、 食品温度保障 494 四、 现场秩序管理 505 第四章 会务住宿服务方案 522 第一节 住宿场地交通 522 一、 交通便捷区域选址 522 二、 大巴接送路线设计 536 三、 多城市点位布局 557 四、 交通指引配套 566 第二节 住宿场地设施 579 一、 资质合规保障 579 二、 基础生活配套 592 三、 智能客房配置 605 四、 日常消耗补给 616 五、 设备维护机制 626 第三节 客房服务安排 636 一、 卫生清洁标准 636 二、 客房巡查制度 654 三、 全天候服务保障 672 四、 快速入住方案 685 五、 特殊群体关怀 693 第五章 会务接送服务方案 707 第一节 车辆类型投入 707 一、 小型巴士配置 707 二、 中型巴士配置 715 三、 大型巴士配置 724 第二节 接送流程设计 733 一、 时间计划制定 733 二、 现场引导服务 743 三、 行车路线规划 754 四、 到达交接管理 764 第三节 人员安排 773 一、 驾驶员管理 773 二、 服务人员配置 781 三、 协调人员安排 792 四、 质量监督体系 800 第四节 费用说明 816 一、 费用构成明细 816 二、 报价风险控制 826 三、 结算方式约定 834 第六章 会务团体意外险服务方案 843 第一节 意外身故伤残赔付 843 一、 意外身故伤残赔付标准 843 二、 保障金额方案 850 三、 理赔流程设计 863 第二节 意外医疗赔付 870 一、 医疗费用赔付标准 871 二、 定点医疗机构服务 892 三、 医疗费用结算 905 第三节 住院津贴方案 916 一、 每日津贴标准 916 二、 津贴发放机制 933 三、 响应时效承诺 942 第四节 保险服务执行保障 957 一、 保险公司资质证明 957 二、 投保流程管理 970 三、 专属客服团队 980 第七章 会务辅助服务方案 993 第一节 物料设计与制作 993 一、 会议物料需求分析 993 二、 视觉设计方案制定 1004 三、 生产制作流程控制 1012 四、 物流运输保障方案 1021 第二节 现场安装与布置 1028 一、 场地测量规划 1028 二、 主舞台搭建 1036 三、 辅助区域布置 1049 四、 安全防护措施 1060 第三节 会后拆卸与清理 1072 一、 分类拆卸流程 1072 二、 场地恢复标准 1082 三、 废弃物处置 1091 四、 设备器材归库 1104 第四节 卫生保洁管理 1111 一、 清洁区域划分 1111 二、 清洁设备配置 1120 三、 清洁剂选用标准 1130 四、 保洁人员管理 1139 第五节 会务花絮视频制作 1145 一、 拍摄方案设计 1145 二、 后期制作标准 1154 三、 成品交付规范 1162 四、 版权管理措施 1174 第八章 应急处置方案 1179 第一节 紧急突发事件预判 1179 一、 参会人员变动分析 1179 二、 设备故障风险预判 1187 三、 公共卫生事件防控 1195 第二节 接待应急预案 1205 一、 住宿应急调配方案 1205 二、 餐饮应急保障措施 1213 第三节 材料准备不足应对 1223 一、 会务物资储备体系 1223 二、 茶歇应急补给方案 1233 第四节 人员不足应对措施 1243 一、 机动团队组建方案 1243 二、 关键岗位AB岗设置 1251 第五节 设备故障处理预案 1257 一、 音视频系统保障 1257 二、 电力保障方案 1266 第六节 卫生及食品安全事件应对 1278 一、 食品安全防控体系 1278 二、 环境卫生保障措施 1287 第七节 交通突发事件处理 1295 一、 车辆调度应急方案 1295 二、 延误应急处置 1304 第八节 应急预案演练机制 1312 一、 全流程压力测试 1313 二、 常态化培训体系 1322 第九章 内部组织管理制度 1329 第一节 人事管理制度 1329 一、 人员招聘培训考核体系 1329 二、 岗位职责管理规范 1336 三、 服务质量保障措施 1344 四、 团队稳定性建设 1355 第二节 奖罚制度 1371 一、 奖惩标准制定 1371 二、 激励机制建设 1383 三、 违规处理程序 1389 第三节 内控制度 1396 一、 财务管理制度 1396 二、 合同管理规范 1412 三、 风险防控体系 1422 四、 内部审计机制 1439 第四节 保密制度 1453 一、 保密范围界定 1453 二、 权限管理体系 1469 三、 员工保密教育 1477 四、 应急响应预案 1487 第五节 考勤制度 1496 一、 电子考勤管理 1496 二、 请假调休流程 1505 三、 考勤结果应用 1512 四、 违规行为处理 1528 会务场地租赁服务方案 会务场地安排 会场选择与评估 会场容纳人数统计 精准人数评估 科学布局考量 会根据不同会议形式,如讲座、小组讨论等,进行科学合理的会场布局规划,以此确定出最为合理的容纳人数。会充分考虑到人员活动空间和舒适度等因素,避免出现因过度拥挤而影响会议体验的情况。会对场地的空间结构进行深入分析,结合人体工程学原理,精准规划桌椅摆放、通道设置等,确保参会人员在会议期间能够自由舒适地活动。此外,还会模拟不同人数规模下的会议场景,评估空间的利用效率和人员的流动情况,从而为会议的顺利进行提供有力保障。 灵活调整方案 针对可能出现的人数变动情况,提前制定出灵活的场地调整方案,确保会场能够及时适应实际需求。会提前与场地供应商进行沟通协调,准备好备用场地或调整布局的措施,以应对突发情况。若参会人数突然增加,会迅速启用备用场地,或者对现有场地进行重新布局,增加座位数量;若人数减少,则会合理调整场地规模,避免资源浪费。同时,会建立应急响应机制,确保在短时间内完成场地调整工作,将对会议的影响降到最低。 多会场对比 优势劣势评估 会场名称 容纳人数优势 容纳人数劣势 空间利用率 舒适度 会场A 空间开阔,可灵活调整布局增加容纳人数 部分区域视野受限 较高 一般 会场B 固定座位数量多,适合大规模会议 空间相对封闭,空气流通欠佳 中等 较差 会场C 布局合理,人员活动空间充足 最大容纳人数相对较少 高 好 会对每个会场的容纳人数优势和劣势进行全面评估,如空间利用率、舒适度等方面。会分析不同会场在容纳人数上的适应性,为采购人提供专业且详细的建议。会综合考虑会场的实际情况和会议的需求,权衡各方面因素,选择最适合的会场。同时,会根据评估结果,对会场的布局和设施进行优化调整,以提高容纳人数和参会人员的舒适度。 个性化选择建议 会根据采购人的特殊需求和偏好,提供个性化的会场选择建议,确保满足其期望。会结合会议的性质和主题,推荐与之匹配的会场容纳人数和场地风格。若会议是学术研讨性质,会推荐空间安静、设施完备且容纳人数适中的会场;若会议是大型庆典活动,则会推荐宽敞大气、能够容纳较多人数的会场。还会考虑采购人对场地环境、交通便利性等方面的要求,为其提供全方位的选择方案。 动态人数管理 实时数据更新 会通过信息化手段,实时更新参会人员的信息和数量,为场地安排提供准确的数据支持。会定期对人数数据进行分析和评估,及时发现潜在的问题并采取相应的措施。会建立完善的人员信息管理系统,与报名渠道进行对接,确保数据的实时性和准确性。同时,会运用数据分析工具,对人数的变化趋势进行预测,提前做好场地调整的准备工作。此外,还会对参会人员的来源、行业等信息进行分析,为会议的组织和服务提供参考。 快速响应调整 针对人数的突然增加或减少,会制定快速响应的调整方案,确保会议的顺利进行。会与场地供应商保持密切沟通,及时协调场地变更事宜,减少对会议的影响。若人数突然增加,会迅速与场地供应商协商增加场地或调整布局;若人数减少,则会及时缩小场地规模,降低成本。同时,会建立应急协调机制,确保在短时间内完成场地调整工作,保障会议的正常秩序。 交通便利性分析 周边交通状况 高峰低谷分析 时间段 交通流量 拥堵情况 建议出行时间 周一至周五7:00-9:00、17:00-19:00 大 严重拥堵 提前1-2小时出发 周一至周五9:00-17:00 适中 轻度拥堵 正常出行时间 周一至周五19:00-21:00 较大 中度拥堵 提前30分钟-1小时出发 周六、周日 小 基本畅通 正常出行时间 会分析交通高峰期和低谷期的特点,为参会人员规划最佳的出行时间。会充分考虑到可能的交通延误因素,提前预留足够的出行时间,确保参会人员能够准时到达会场。会通过交通大数据分析和实地调研,了解周边道路的交通流量和拥堵情况,制定出详细的出行建议。同时,会与交通部门保持密切沟通,及时获取最新的交通信息,为参会人员提供准确的出行指导。 公共交通优势 会评估会场周边公共交通的便利性,如地铁、公交站点的距离和线路覆盖情况。会推荐便捷的公共交通出行方式,减少参会人员的交通压力。会对周边的公共交通线路进行详细调研,了解站点与会场的距离、运营时间和班次频率等信息。会根据参会人员的出发地和目的地,为其推荐最优的公共交通出行方案。同时,会提供公共交通站点的导航信息和换乘指南,方便参会人员出行。 停车设施情况 收费合理性评估 会分析停车场的收费标准是否合理,是否在可接受的范围内。会充分考虑到参会人员的经济成本,选择性价比高的停车方案。会对周边停车场的收费情况进行市场调研,对比不同停车场的收费标准和服务质量。会根据会议的时长和参会人员的需求,为其推荐合适的停车场所。同时,会与停车场管理方协商,争取更优惠的停车价格,降低参会人员的停车成本。 停车引导服务 会提供停车场的引导服务,为参会人员提供清晰的停车指示。会安排专人负责停车场的管理和引导,确保停车秩序井然。会在停车场入口处设置明显的指示牌,引导参会人员快速找到停车位。会安排工作人员在停车场内进行巡逻,及时为参会人员提供帮助和指导。同时,会制定应急预案,应对突发的停车问题,确保停车场的正常运行。 交通可达性评估 枢纽距离考量 交通枢纽 距离会场的距离 交通方式 所需时间 机场 约30公里 出租车、机场大巴 约45分钟-1小时 火车站 约15公里 地铁、出租车 约30分钟-45分钟 会考虑会场与机场、火车站等主要交通枢纽的距离,减少参会人员的长途奔波。会评估交通枢纽与会场之间的交通衔接情况,确保出行的顺畅。会对交通枢纽与会场之间的交通线路进行详细分析,了解不同交通方式的运营时间、班次频率和票价等信息。会根据参会人员的到达时间和出发地,为其推荐最优的交通衔接方案。同时,会提供交通枢纽的接送服务,方便参会人员出行。 换乘便利性分析 会分析交通换乘的便利性,如换乘次数、换乘时间等因素。会推荐换乘次数少、时间短的交通路线,提高参会人员的出行效率。会对周边的交通换乘站点进行实地考察,了解换乘的流程和设施情况。会根据参会人员的出发地和目的地,为其规划最优的交通换乘方案。同时,会提供换乘站点的导航信息和换乘指南,方便参会人员换乘。 资质合规性核查 经营资质审查 证照齐全检查 证照名称 有效期 是否符合要求 营业执照 20XXX年XXX月XXX日-20XXX年XXX月XXX日 是 消防许可证 20XXX年XXX月XXX日-20XXX年XXX月XXX日 是 卫生许可证 20XXX年XXX月XXX日-20XXX年XXX月XXX日 是 会严格检查会场是否拥有营业执照、消防许可证、卫生许可证等必要的证照。会确保证照的有效期覆盖会议举办的时间范围。会对证照的真实性和有效性进行核实,与相关部门进行信息比对。同时,会建立证照管理档案,对证照的有效期进行跟踪提醒,确保在会议举办期间会场的经营资质始终符合要求。 资质更新跟踪 会跟踪会场经营资质的更新情况,及时掌握最新的资质信息。会确保在会议举办期间,会场的经营资质始终符合要求。会与会场的经营方保持密切沟通,定期了解资质更新的进度。会建立资质更新预警机制,提前提醒会场经营方办理相关证照的更新手续。同时,会对更新后的资质进行再次审核,确保其符合相关规定。 安全法规符合 安全设施检查 会对会场的安全设施进行全面检查,如灭火器、应急照明、疏散指示标志等。会确保安全设施的性能良好,能够正常使用。会制定详细的安全设施检查清单,按照清单对各项设施进行逐一检查。会对安全设施的有效期和维护记录进行核实,确保其处于有效状态。同时,会对检查中发现的问题及时进行整改,确保会场的安全设施符合相关法规要求。 卫生标准达标 会检查会场的卫生状况,包括空气质量、饮用水质量等方面。会确保会场的卫生标准符合国家相关规定,为参会人员提供健康的环境。会对会场的卫生情况进行实地检测,了解空气质量、饮用水质量等指标是否达标。会对会场的清洁卫生制度进行检查,确保其落实到位。同时,会对检查中发现的卫生问题及时进行整改,确保会场的卫生状况符合要求。 合规记录查询 信用信息调查 会通过相关渠道调查会场的信用信息,了解其商业信誉和口碑。会参考其他客户的评价和反馈,评估会场的服务质量和可靠性。会利用信用信息平台、行业协会等渠道,获取会场的信用评级、违约记录等信息。会对其他客户的评价和反馈进行收集和分析,了解会场在服务质量、场地设施等方面的优缺点。同时,会根据调查结果,对会场的信用状况进行综合评估,为采购人提供参考。 违规处理情况 违规时间 违规行为 处理结果 对会议的影响评估 20XXX年XXX月XXX日 消防设施未达标 罚款并责令整改 经整改后对会议无影响 20XXX年XXX月XXX日 卫生不达标 警告并责令整改 经整改后对会议无影响 会了解会场在过去是否存在违规行为以及相应的处理情况。会对存在严重违规记录的会场进行谨慎评估,避免选择风险较高的场地。会对违规行为的性质、严重程度和处理结果进行详细分析,评估其对会议的潜在影响。会与会场经营方进行沟通,了解其整改措施和效果。同时,会根据评估结果,为采购人提供是否选择该会场的建议。 实地踏勘流程 踏勘前准备 计划详细制定 会根据会场的特点和需求,制定具体的踏勘计划,确保全面了解场地情况。会明确每个环节的时间安排和责任人,提高踏勘效率。会对会场的基本信息进行收集和分析,确定踏勘的重点和难点。会制定详细的踏勘时间表,合理安排每个环节的时间。同时,会明确每个责任人的职责和任务,确保踏勘工作能够顺利进行。 工具资料齐全 会准备好用于测量场地尺寸、检查设施设备的工具,如卷尺、万用表等。会携带相机等设备,记录场地的实际情况,以便后续分析和评估。会对工具和设备进行检查和调试,确保其性能良好。会准备好相关的资料和文件,如场地平面图、设施设备清单等。同时,会对踏勘人员进行培训,使其熟悉工具和设备的使用方法。 现场勘察要点 设施设备检查 会检查高清显示屏、电脑、投影仪、音响系统等设备的性能和运行状况。会测试无线麦克风、即席发言麦克风等设备的音质和稳定性。会制定详细的设备检查清单,按照清单对各项设备进行逐一检查。会对设备的品牌、型号、规格等信息进行记录,以便后续维护和管理。同时,会对设备的使用情况进行了解,评估其是否能够满足会议的需求。 空间环境评估 评估指标 评估结果 建议措施 空间大小 适合会议规模 无 布局合理性 基本合理 对部分区域进行微调 采光情况 良好 无 通风情况 一般 增加通风设备 会评估会场的空间大小是否适合会议规模,布局是否合理。会考察会场的采光和通风情况,确保参会人员的舒适度。会对会场的空间环境进行实地测量和分析,了解其各项指标是否符合要求。会根据评估结果,提出相应的建议措施,如调整布局、增加通风设备等。同时,会对建议措施的可行性和成本进行评估,为采购人提供决策参考。 踏勘后总结 报告详细撰写 会撰写详细的踏勘报告,包括场地的基本情况、设施设备状况、存在的问题等。会附上现场拍摄的照片和相关数据,使报告更加直观和准确。会对踏勘过程中收集到的信息进行整理和分析,撰写成详细的报告。会对报告的内容进行审核和校对,确保其准确性和完整性。同时,会将报告提交给采购人,为其提供决策依据。 建议合理提出 会根据踏勘发现的问题,提出合理的改进建议和解决方案。会与场地供应商进行沟通,协商解决问题的具体措施和时间节点。会对踏勘中发现的问题进行分类和分析,提出针对性的改进建议。会与场地供应商进行深入沟通,了解其解决问题的能力和意愿。同时,会与采购人进行沟通,确保改进建议和解决方案符合其需求。 会场功能规划 平面图设计方案 整体布局规划 桌椅摆放规划 根据培训形式和人数,精心选择合适的桌椅排列方式,如剧院式、课桌式等。剧院式排列能够在大型讲座时容纳较多学员,课桌式排列则更适合小组讨论和互动式培训。同时,确保桌椅之间保持适当的间距,不仅方便学员就座,还能让学员在活动过程中拥有足够的空间,避免相互干扰。此外,充分考虑通道的宽度,严格按照相关安全标准进行设置,保证在紧急情况下人员能够快速、安全地疏散。 排列方式 适用场景 间距要求 通道宽度标准 剧院式 大型讲座 保证学员活动空间 符合安全疏散标准 课桌式 小组讨论、互动式培训 方便学员交流 符合安全疏散标准 设备安装位置 确定高清显示屏、投影仪等设备的安装高度和角度时,进行精确测量和调试,避免光线反射和遮挡,确保学员能够清晰地看到教学内容。合理安排音响设备的位置,通过声学测试,保证声音能够均匀覆盖整个会场,无死角,让每一位学员都能清楚地听到讲师的讲解。同时,为电脑、麦克风等设备预留充足的电源接口和线路通道,采用隐藏式布线方式,既保证设备正常运行,又使会场整洁美观。 功能区域预留 在会场合适位置预留茶歇区,该区域选择相对安静、通风良好的地方,方便学员休息和交流。设置专门的签到处,配备签到表、笔等签到用品,安排专人负责签到工作,便于学员签到入场。考虑设置资料发放区,摆放整齐的培训资料,方便学员领取。并且,这些功能区域都设置明显的指示标识,引导学员顺利到达。 剧院式桌椅摆放 课桌式桌椅摆放 功能区域 位置要求 配备物品 指示标识 茶歇区 安静、通风良好 桌椅、餐具、饮品、茶点 明显标识 签到处 会场入口处 签到表、笔 明显标识 资料发放区 方便学员到达 培训资料 明显标识 功能分区明确 培训区规划 培训区位于会场的核心位置,确保学员能够清晰地看到投影和讲师。根据培训人数,合理安排桌椅数量,保证每位学员都有舒适的学习空间。同时,为培训区提供良好的照明和通风条件,采用自然采光与人工照明相结合的方式,保持空气清新,让学员在舒适的环境中学习。 规划要点 具体要求 位置 会场核心位置 桌椅数量 根据培训人数合理安排 照明通风 良好的照明和通风条件 茶歇区设置 茶歇区设置在相对安静、通风良好的位置,避免影响培训秩序。配备足够的桌椅和餐具,根据培训人数进行合理安排,满足学员的休息和用餐需求。提供充足的饮品和茶点,如咖啡、茶、饮料、小饼干、小面包等,保证食品的新鲜和美味,同时保持茶歇区的整洁和卫生,定期清理垃圾,更换桌布和餐巾。 签到处布置 签到处设置在会场入口处,方便学员签到入场。配备足够的签到表和笔,签到表清晰记录学员的姓名、单位等信息。安排专业的签到人员,负责引导学员签到和入场,签到人员热情、礼貌,为学员提供良好的服务。同时,设置明显的签到指示标识,如指示牌、箭头等,引导学员顺利签到。 安全通道设计 安全出口规划 根据会场的规模和布局,严格按照相关安全规范,合理设置安全出口的数量和位置。确保安全出口的宽度符合标准要求,方便人员快速疏散。在安全出口处设置明显的标识和指示灯,采用高亮度、辨识度强的材料制作,确保在紧急情况下能够清晰可见,为人员疏散提供明确的指引。 疏散通道设置 疏散通道保持畅通无阻,严禁堆放任何杂物,安排专人定期进行检查和清理。合理设置疏散通道的宽度和转弯半径,根据会场的人员流量和疏散要求进行精确计算,保证人员能够快速、安全地疏散。同时,在疏散通道上设置明显的疏散指示标识,如箭头、文字等,采用夜光材料或应急照明设备辅助,确保在各种情况下都能引导人员疏散方向。 应急照明与标识 在安全出口和疏散通道处安装应急照明设备,采用高质量、高亮度的灯具,确保在停电等紧急情况下能够提供足够的照明。设置明显的疏散指示标识,包括箭头、文字等,标识的颜色和字体符合相关标准,便于人员识别。并且,对应急照明设备和疏散指示标识进行定期检查和维护,建立详细的维护记录,确保其正常运行。 设备设施 安装位置 检查维护周期 应急照明设备 安全出口、疏散通道 定期检查维护 疏散指示标识 安全出口、疏散通道 定期检查维护 区域划分建议 培训区域规划 桌椅排列方式 根据培训形式,灵活选择剧院式、课桌式、U型等不同的桌椅排列方式。剧院式排列适用于大型讲座,能够容纳较多的学员,让学员集中注意力听取讲师讲解;课桌式排列适合小组讨论和互动式培训,方便学员之间的交流和合作;U型排列则更有利于讲师与学员之间的互动和沟通。同时,合理调整桌椅之间的间距,保证学员有足够的活动空间,避免拥挤和碰撞。 排列方式 适用场景 间距要求 剧院式 大型讲座 保证学员活动空间 课桌式 小组讨论、互动式培训 方便学员交流 U型 讲师与学员互动 便于沟通交流 教学设备配备 配备高清投影仪和大屏幕,确保学员能够清晰地看到教学内容,投影仪的分辨率和亮度满足教学需求。安装优质的音响系统,采用环绕声技术,保证声音清晰、无杂音,覆盖整个培训区域。同时,提供充足的电源接口,分布在培训区域的各个位置,方便学员使用电子设备,如笔记本电脑、平板电脑等。 培训环境优化 保持培训区域的整洁和卫生,安排专人定期进行清洁和消毒,特别是在培训前后进行全面的清理。合理调节室内温度和湿度,采用中央空调系统进行控制,为学员创造舒适的学习环境。并且,采取有效的隔音措施,避免培训区域受到外界干扰,如噪音、光线等,确保学员能够专注于学习。 茶歇区域设置 桌椅与餐具配备 根据培训人数,合理安排茶歇区域的桌椅数量和规格,确保每位学员都有座位。提供干净、整洁的餐具,如餐盘、杯子、勺子等,定期对桌椅和餐具进行清洁和消毒,采用高温消毒或消毒剂擦拭的方式,确保卫生安全。 饮品与茶点供应 提供多种饮品,如咖啡、茶、果汁等,满足学员的不同口味需求。准备丰富的茶点,如蛋糕、饼干、水果等,保证食品的新鲜和美味。并且,根据学员的反馈,及时调整饮品和茶点的种类和数量,以提高学员的满意度。 饮品种类 茶点种类 调整依据 咖啡、茶、果汁 蛋糕、饼干、水果 学员反馈 茶歇区环境维护 保持茶歇区域的整洁和卫生,及时清理垃圾和杂物,安排专人进行巡逻和清理。定期更换桌布和餐巾,营造舒适的用餐环境。同时,确保茶歇区域的通风良好,采用自然通风与机械通风相结合的方式,避免异味产生。 签到区域布置 签到用品准备 准备足够的签到表和笔,确保每个学员都能顺利签到。签到表应清晰记录学员的姓名、单位等信息,便于后续的统计和管理。定期检查签到用品的数量和质量,及时补充和更换,保证签到工作的顺利进行。 签到人员安排 安排专业的签到人员,负责引导学员签到和入场。签到人员经过专业培训,熟悉签到流程和注意事项,能够热情、礼貌地为学员提供服务。并且,签到人员具备良好的沟通能力和应变能力,能够及时处理签到过程中出现的问题。 人员要求 培训内容 职责范围 专业、热情、礼貌 签到流程、注意事项 引导学员签到、入场 签到指示标识 设置明显的签到指示标识,如指示牌、箭头等,引导学员找到签到区域。签到指示标识应醒目、清晰,在远处即可看到,采用高对比度的颜色和较大的字体。根据会场的实际情况,合理调整签到指示标识的位置和角度,确保学员能够轻松识别。 标识类型 要求 调整依据 指示牌、箭头 醒目、清晰 会场实际情况 使用流程说明 入场流程指引 引导标识设置 在会场周边和入口处设置清晰、醒目的引导标识,如指示牌、箭头等。引导标识使用统一的颜色和字体,便于学员识别。根据会场的实际情况,合理调整引导标识的位置和数量,确保学员从不同方向都能顺利找到会场入口。同
广东省工伤康复中心工伤预防培训班保障服务采购项目.docx
下载提示

1.本文档仅提供部分内容试读;

2.支付并下载文件,享受无限制查看;

3.本网站所提供的标准文本仅供个人学习、研究之用,未经授权,严禁复制、发行、汇编、翻译或网络传播等,侵权必究;

4.左侧添加客服微信获取帮助;

5.本文为word版本,可以直接复制编辑使用。


这个人很懒,什么都没留下
未认证用户 查看用户
该文档于 上传
推荐文档
×
精品标书制作
百人专家团队
擅长领域:
工程标 服务标 采购标
16852
已服务主
2892
中标量
1765
平台标师
扫码添加客服
客服二维码
咨询热线:192 3288 5147
公众号
微信客服
客服