文库 货物类投标方案 医疗器械

黎平县人民医院设备采购一批采购项目投标方案.docx

DOCX   829页   下载560   2025-08-17   浏览94   收藏16   点赞307   评分-   452298字   198.00

AI慧写标书

十分钟千页标书高效生成

温馨提示:当前文档最多只能预览 15 页,若文档总页数超出了 15 页,请下载原文档以浏览全部内容。
黎平县人民医院设备采购一批采购项目投标方案.docx 第1页
黎平县人民医院设备采购一批采购项目投标方案.docx 第2页
黎平县人民医院设备采购一批采购项目投标方案.docx 第3页
黎平县人民医院设备采购一批采购项目投标方案.docx 第4页
黎平县人民医院设备采购一批采购项目投标方案.docx 第5页
黎平县人民医院设备采购一批采购项目投标方案.docx 第6页
黎平县人民医院设备采购一批采购项目投标方案.docx 第7页
黎平县人民医院设备采购一批采购项目投标方案.docx 第8页
黎平县人民医院设备采购一批采购项目投标方案.docx 第9页
黎平县人民医院设备采购一批采购项目投标方案.docx 第10页
黎平县人民医院设备采购一批采购项目投标方案.docx 第11页
黎平县人民医院设备采购一批采购项目投标方案.docx 第12页
黎平县人民医院设备采购一批采购项目投标方案.docx 第13页
黎平县人民医院设备采购一批采购项目投标方案.docx 第14页
黎平县人民医院设备采购一批采购项目投标方案.docx 第15页
剩余814页未读, 下载浏览全部

开通会员, 优惠多多

6重权益等你来

首次半价下载
折扣特惠
上传高收益
特权文档
AI慧写优惠
专属客服
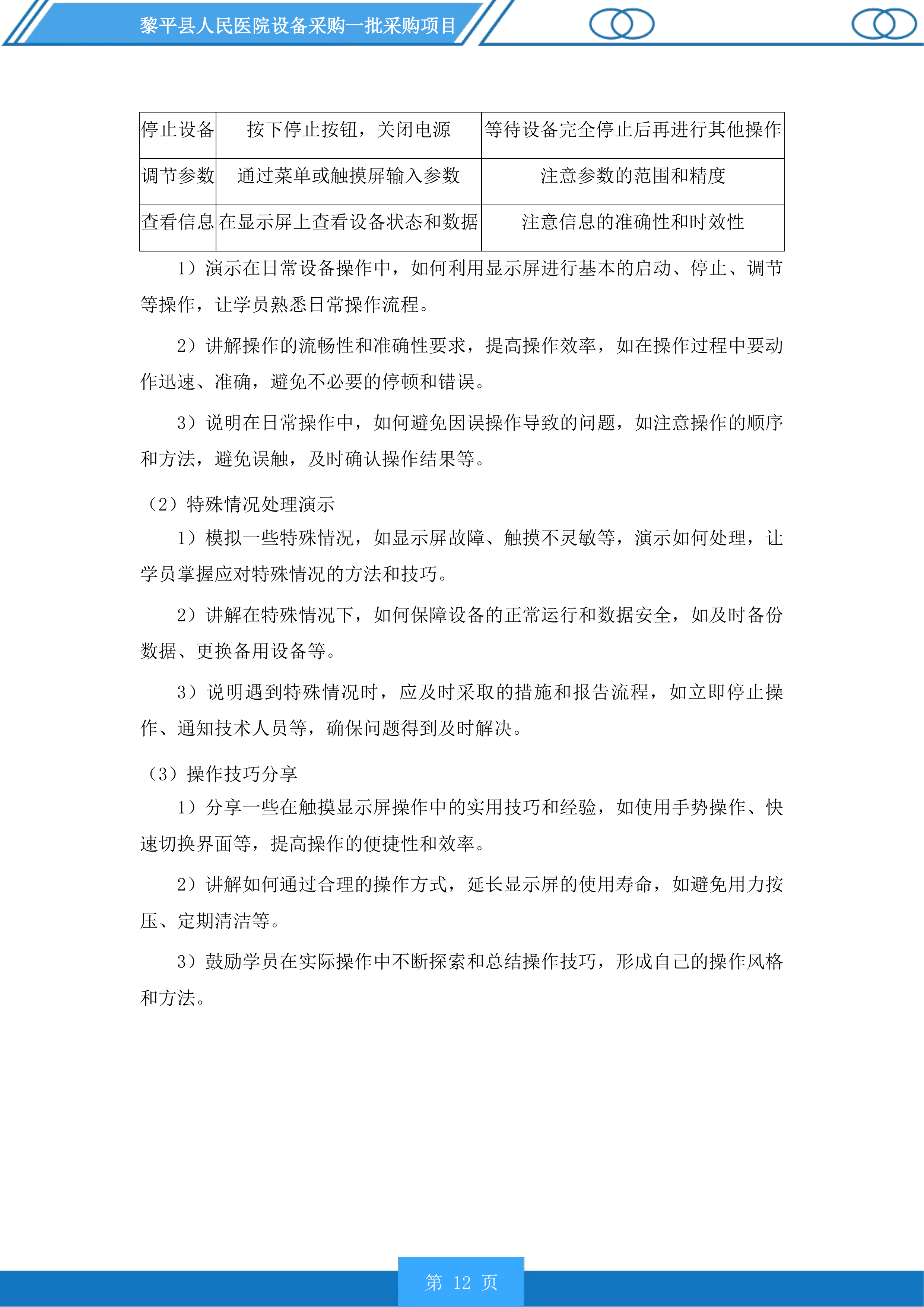
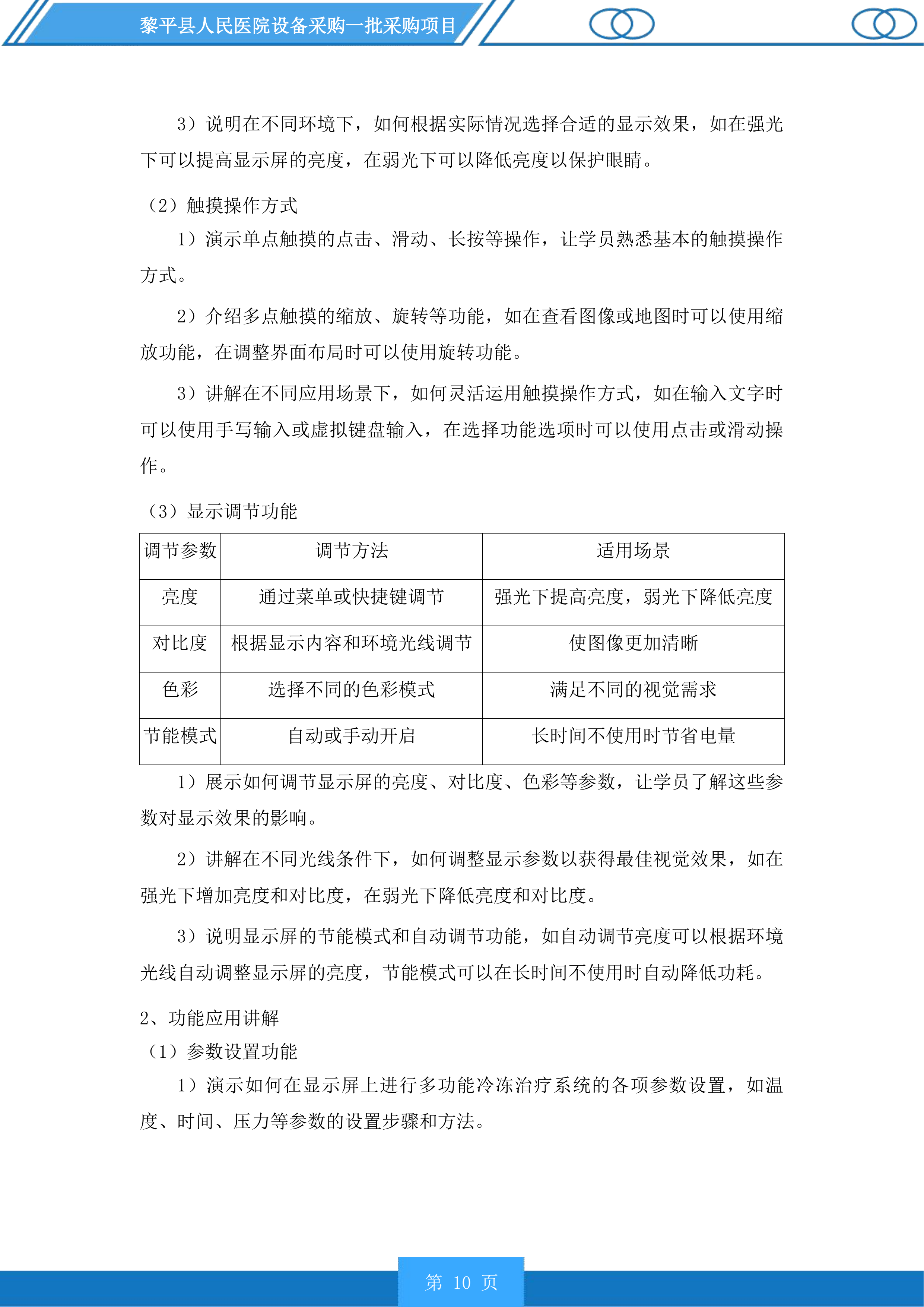
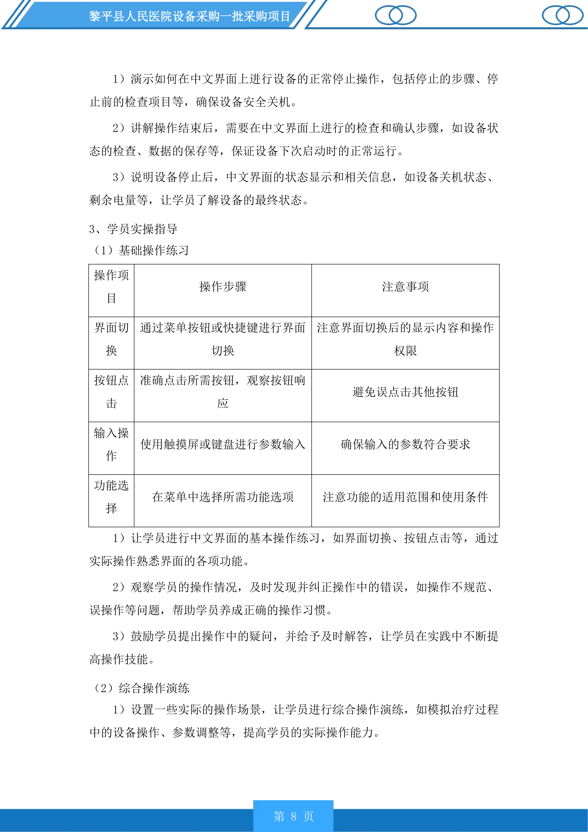
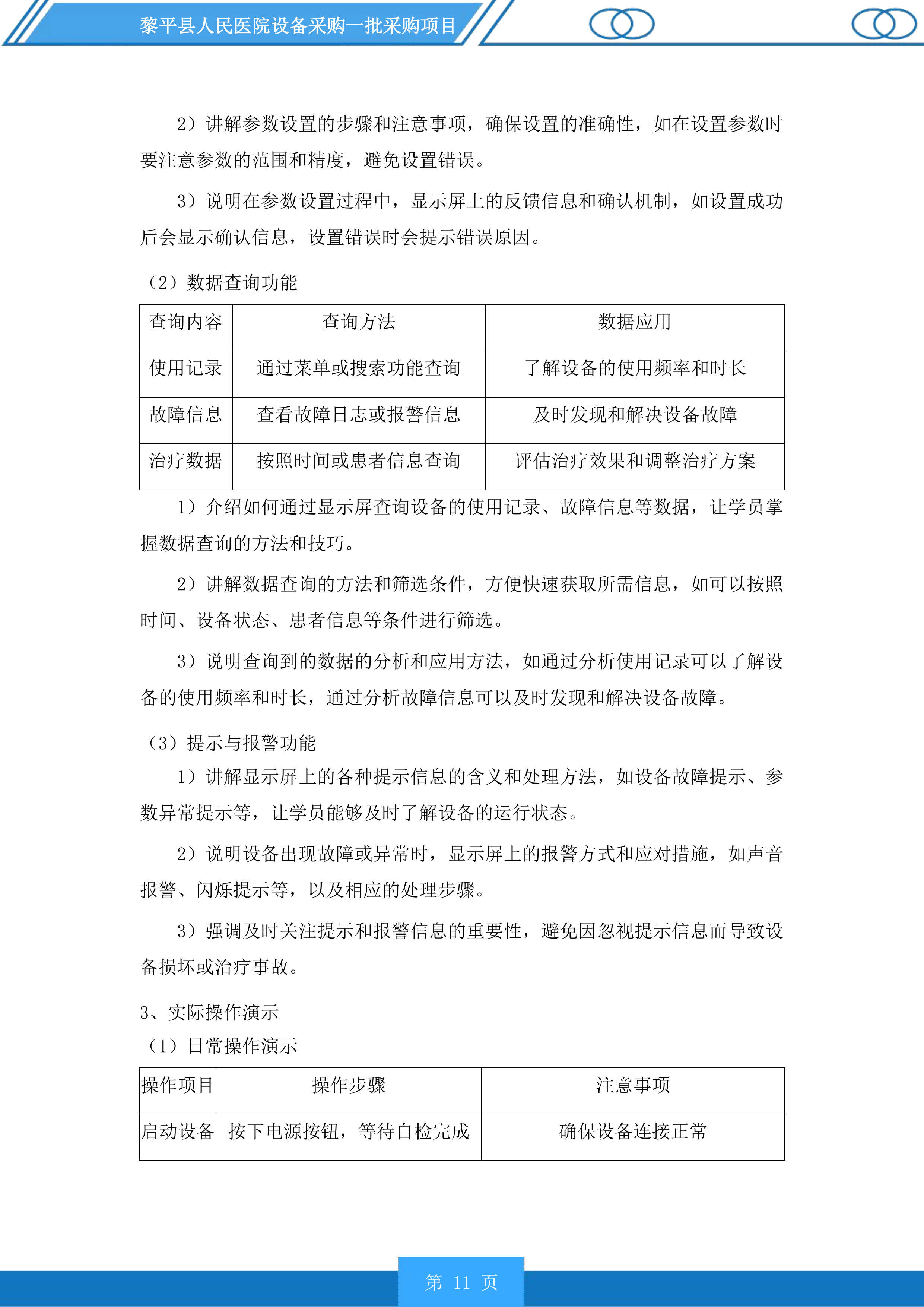
黎平县人民医院设备采购一批采购项目投标方案 第一章 技术服务及培训方案 6 第一节 技术培训承诺 6 一、 设备操作培训 6 二、 维护保养培训 18 三、 常见故障处理 28 第二节 技术人员响应 47 一、 技术人员资质 47 二、 响应时间承诺 53 三、 多渠道技术支持 69 第三节 全过程技术指导 90 一、 设备验收指导 90 二、 安装调试服务 106 三、 操作培训服务 126 四、 后期维护指导 140 第四节 实施性方案 164 一、 培训计划制定 164 二、 人员安排方案 177 三、 技术支持流程 195 四、 服务响应机制 212 第二章 售后服务方案 233 第一节 售后服务方案 233 一、 售后服务组织架构 233 二、 多功能冷冻治疗系统保修计划 242 三、 24小时技术支持热线 259 四、 售后服务网点覆盖 267 五、 售后服务案例佐证 282 第三章 多功能冷冻治疗系统技术参数 304 第一节 中文操作界面 304 一、 触摸显示屏尺寸 304 二、 医护上手便捷性 309 第二节 主机自检功能 323 一、 开机自动自检 323 二、 运行安全保障 340 第三节 气路连接器设计 348 一、 分体式即插即用 348 二、 多直径探针可选 357 第四节 探针自动匹配 369 一、 自动识别参数 369 二、 灭菌重复使用 374 第五节 计时功能 382 一、 双计时方式 383 二、 适配治疗场景 396 第六节 倒计时播报 416 一、 语音提醒功能 416 二、 保障治疗安全 421 第七节 主机信息显示 433 一、 关键参数显示 433 二、 掌握运行状态 438 第八节 制冷温度 450 一、 低温制冷能力 450 二、 治疗效果保障 464 第九节 操作模式 471 一、 自动监测气压 471 二、 安全治疗保障 496 第十节 压力单位设置 521 一、 多单位选择 521 二、 操作灵活性提升 529 第十一节 探针兼容性 542 一、 多直径探针兼容 543 二、 临床应用拓展 556 第十二节 一键余气卸载 567 一、 简便操作设计 567 二、 安全释放余气 572 第十三节 冷冻剂类型 592 一、 CO₂冷冻剂 592 二、 治疗优势体现 598 第十四节 输入压力范围 611 一、 宽压力适配 611 二、 设备稳定运行 620 第十五节 防除颤等级 631 一、 CF型防除颤 631 二、 安全治疗保障 640 第十六节 主机保修期 653 一、 原厂两年保修 653 二、 设备长期保障 672 第四章 多功能冷冻治疗系统配置清单 689 第一节 配置清单响应 689 一、 冷冻治疗仪主机 689 二、 台车 700 三、 气路连接器 712 四、 重复使用软性冷冻探针 718 五、 脚踏开关 731 六、 气瓶 742 七、 钢瓶防爆扳手 746 第二节 设备兼容性说明 763 一、 配置兼容性情况 763 二、 冷冻探针规格 769 三、 临床使用要求响应 783 第三节 配置保障与交付 795 一、 设备交付计划 795 二、 设备全新与保修 809 三、 技术资料提供 820 四、 安装调试协助 824 技术服务及培训方案 技术培训承诺 设备操作培训 中文界面操作培训 界面布局介绍 主界面功能 1)详细介绍主界面显示的主要信息,涵盖配件信息、气瓶压气值、使用时间等,让学员了解这些信息对设备操作和监控的重要性。 主界面功能 2)深入讲解主界面上的快捷操作按钮的使用方法,包括各个按钮对应的功能以及如何通过这些按钮快速实现特定操作,提高操作效率。 3)清晰说明主界面上的状态指示灯的含义,如不同颜色和闪烁频率代表的设备运行状态、是否存在异常等,帮助学员及时掌握设备状况。 菜单界面导航 1)全面介绍菜单界面的分类和层级结构,使学员明白各个菜单选项之间的关系和逻辑,便于在菜单中准确找到所需功能。 2)细致讲解如何在菜单界面中查找和选择所需的功能选项,包括使用搜索功能、按照分类浏览等方法,提高查找效率。 3)明确说明菜单界面中的特殊功能和操作注意事项,如某些功能的使用限制、操作前的准备工作等,避免学员因误操作导致设备故障。 界面操作技巧 1)传授一些快速操作中文界面的技巧,如快捷键的使用、界面布局的个性化设置等,以提高操作效率和舒适度。 2)讲解如何利用界面的搜索功能快速定位所需信息,包括关键词的选择、搜索范围的设置等,让学员能够迅速获取有用信息。 3)说明界面操作中的常见错误及解决方法,如误点击、输入错误等情况的处理方式,帮助学员及时纠正错误,保证操作的顺利进行。 操作流程演示 设备启动流程 1)详细演示主机开机后的自检过程及进入主界面的操作,包括自检项目、自检时间、自检结果的显示等,让学员了解设备启动的正常流程。 2)讲解在启动过程中,中文界面上出现的提示信息和处理方法,如自检不通过的原因及解决办法、需要进行的额外设置等,确保学员能够正确应对各种情况。 3)说明设备启动前需要在中文界面上进行的必要设置,如参数初始化、用户登录等,保证设备以正确的状态启动。 参数设置操作 1)展示如何在中文界面上进行各种参数的设置,如计时参数、压力参数等,包括设置的步骤、输入方式、参数范围的选择等。 2)讲解参数设置的范围和限制,以及如何确保设置的参数符合设备要求,避免因参数设置不当导致设备损坏或治疗效果不佳。 3)说明在参数设置过程中,中文界面的提示和确认机制,如参数输入错误时的提示信息、设置完成后的确认步骤等,保证参数设置的准确性。 操作结束流程 1)演示如何在中文界面上进行设备的正常停止操作,包括停止的步骤、停止前的检查项目等,确保设备安全关机。 2)讲解操作结束后,需要在中文界面上进行的检查和确认步骤,如设备状态的检查、数据的保存等,保证设备下次启动时的正常运行。 3)说明设备停止后,中文界面的状态显示和相关信息,如设备关机状态、剩余电量等,让学员了解设备的最终状态。 学员实操指导 基础操作练习 操作项目 操作步骤 注意事项 界面切换 通过菜单按钮或快捷键进行界面切换 注意界面切换后的显示内容和操作权限 按钮点击 准确点击所需按钮,观察按钮响应 避免误点击其他按钮 输入操作 使用触摸屏或键盘进行参数输入 确保输入的参数符合要求 功能选择 在菜单中选择所需功能选项 注意功能的适用范围和使用条件 1)让学员进行中文界面的基本操作练习,如界面切换、按钮点击等,通过实际操作熟悉界面的各项功能。 2)观察学员的操作情况,及时发现并纠正操作中的错误,如操作不规范、误操作等问题,帮助学员养成正确的操作习惯。 3)鼓励学员提出操作中的疑问,并给予及时解答,让学员在实践中不断提高操作技能。 综合操作演练 1)设置一些实际的操作场景,让学员进行综合操作演练,如模拟治疗过程中的设备操作、参数调整等,提高学员的实际操作能力。 综合操作演练 2)要求学员在规定时间内完成一系列操作任务,提高操作熟练度,培养学员在实际工作中的应急处理能力。 3)对学员的综合操作表现进行评估和反馈,提出改进建议,如操作速度、准确性、规范性等方面的问题,帮助学员不断提升操作水平。 个性化指导 1)根据学员的不同操作水平和特点,提供个性化的指导和辅导,如对操作熟练的学员可以提供更高级的操作技巧和应用场景,对操作困难的学员进行基础操作的强化训练。 2)对于操作困难的学员,进行一对一的详细指导和练习,帮助他们克服困难,掌握操作技能。 3)鼓励学员之间相互交流和学习,分享操作经验和技巧,营造良好的学习氛围,提高整体操作水平。 触摸显示屏功能讲解 显示屏基本功能 尺寸与分辨率 1)强调触摸显示屏≥5寸的规格优势,如更大的显示区域可以展示更多的信息,便于操作和观察。 2)讲解高分辨率显示屏对操作体验的提升作用,如清晰的图像和文字显示可以减少误操作,提高操作的准确性。 3)说明在不同环境下,如何根据实际情况选择合适的显示效果,如在强光下可以提高显示屏的亮度,在弱光下可以降低亮度以保护眼睛。 触摸操作方式 1)演示单点触摸的点击、滑动、长按等操作,让学员熟悉基本的触摸操作方式。 2)介绍多点触摸的缩放、旋转等功能,如在查看图像或地图时可以使用缩放功能,在调整界面布局时可以使用旋转功能。 3)讲解在不同应用场景下,如何灵活运用触摸操作方式,如在输入文字时可以使用手写输入或虚拟键盘输入,在选择功能选项时可以使用点击或滑动操作。 显示调节功能 调节参数 调节方法 适用场景 亮度 通过菜单或快捷键调节 强光下提高亮度,弱光下降低亮度 对比度 根据显示内容和环境光线调节 使图像更加清晰 色彩 选择不同的色彩模式 满足不同的视觉需求 节能模式 自动或手动开启 长时间不使用时节省电量 1)展示如何调节显示屏的亮度、对比度、色彩等参数,让学员了解这些参数对显示效果的影响。 2)讲解在不同光线条件下,如何调整显示参数以获得最佳视觉效果,如在强光下增加亮度和对比度,在弱光下降低亮度和对比度。 3)说明显示屏的节能模式和自动调节功能,如自动调节亮度可以根据环境光线自动调整显示屏的亮度,节能模式可以在长时间不使用时自动降低功耗。 功能应用讲解 参数设置功能 1)演示如何在显示屏上进行多功能冷冻治疗系统的各项参数设置,如温度、时间、压力等参数的设置步骤和方法。 2)讲解参数设置的步骤和注意事项,确保设置的准确性,如在设置参数时要注意参数的范围和精度,避免设置错误。 3)说明在参数设置过程中,显示屏上的反馈信息和确认机制,如设置成功后会显示确认信息,设置错误时会提示错误原因。 数据查询功能 查询内容 查询方法 数据应用 使用记录 通过菜单或搜索功能查询 了解设备的使用频率和时长 故障信息 查看故障日志或报警信息 及时发现和解决设备故障 治疗数据 按照时间或患者信息查询 评估治疗效果和调整治疗方案 1)介绍如何通过显示屏查询设备的使用记录、故障信息等数据,让学员掌握数据查询的方法和技巧。 2)讲解数据查询的方法和筛选条件,方便快速获取所需信息,如可以按照时间、设备状态、患者信息等条件进行筛选。 3)说明查询到的数据的分析和应用方法,如通过分析使用记录可以了解设备的使用频率和时长,通过分析故障信息可以及时发现和解决设备故障。 提示与报警功能 1)讲解显示屏上的各种提示信息的含义和处理方法,如设备故障提示、参数异常提示等,让学员能够及时了解设备的运行状态。 2)说明设备出现故障或异常时,显示屏上的报警方式和应对措施,如声音报警、闪烁提示等,以及相应的处理步骤。 3)强调及时关注提示和报警信息的重要性,避免因忽视提示信息而导致设备损坏或治疗事故。 实际操作演示 日常操作演示 操作项目 操作步骤 注意事项 启动设备 按下电源按钮,等待自检完成 确保设备连接正常 停止设备 按下停止按钮,关闭电源 等待设备完全停止后再进行其他操作 调节参数 通过菜单或触摸屏输入参数 注意参数的范围和精度 查看信息 在显示屏上查看设备状态和数据 注意信息的准确性和时效性 1)演示在日常设备操作中,如何利用显示屏进行基本的启动、停止、调节等操作,让学员熟悉日常操作流程。 2)讲解操作的流畅性和准确性要求,提高操作效率,如在操作过程中要动作迅速、准确,避免不必要的停顿和错误。 3)说明在日常操作中,如何避免因误操作导致的问题,如注意操作的顺序和方法,避免误触,及时确认操作结果等。 特殊情况处理演示 1)模拟一些特殊情况,如显示屏故障、触摸不灵敏等,演示如何处理,让学员掌握应对特殊情况的方法和技巧。 2)讲解在特殊情况下,如何保障设备的正常运行和数据安全,如及时备份数据、更换备用设备等。 3)说明遇到特殊情况时,应及时采取的措施和报告流程,如立即停止操作、通知技术人员等,确保问题得到及时解决。 操作技巧分享 1)分享一些在触摸显示屏操作中的实用技巧和经验,如使用手势操作、快速切换界面等,提高操作的便捷性和效率。 2)讲解如何通过合理的操作方式,延长显示屏的使用寿命,如避免用力按压、定期清洁等。 3)鼓励学员在实际操作中不断探索和总结操作技巧,形成自己的操作风格和方法。 操作模式自动模式说明 自动模式原理介绍 工作原理阐述 1)详细解释自动模式的运行机制和算法,如自动模式如何根据设备的当前状态和预设参数,自动调整运行模式和参数,以达到最佳的治疗效果。 2)说明自动模式如何根据设备的状态和参数,自动调整运行模式,如当气压过高或过低时,自动模式会自动调整气压,保证设备的安全运行。 3)讲解自动模式与其他操作模式的区别和联系,如自动模式更加智能化、操作简便,但在某些特殊情况下可能需要手动操作。 气压监测功能 1)说明自动模式如何实时监测气压变化,如通过传感器实时采集气压数据,并将数据传输到控制系统进行分析和处理。 2)讲解气压过高或过低时,自动模式的应对措施和报警机制,如当气压过高时,自动模式会自动降低气压,并发出报警信号;当气压过低时,自动模式会自动增加气压,并发出报警信号。 3)强调气压监测功能对设备安全和治疗效果的重要性,如气压不稳定可能会影响设备的正常运行和治疗效果,甚至导致设备损坏。 优势与应用场景 1)列举自动模式的优势,如操作简便、稳定性高、治疗效果好等,让学员了解自动模式的优点和适用范围。 2)说明在不同的治疗场景下,自动模式的适用性和优势,如在批量治疗、长时间治疗等场景下,自动模式可以提高治疗效率和质量。 3)鼓励在合适的情况下,优先选择自动模式进行操作,以充分发挥自动模式的优势。 自动模式操作流程 启动与停止操作 1)演示如何在设备上启动自动模式,如通过菜单或快捷键选择自动模式,并设置相关参数。 2)讲解启动自动模式前需要进行的准备工作和检查项目,如检查设备的连接状态、参数设置是否正确等。 3)说明如何在自动模式运行过程中,根据需要停止设备,如按下停止按钮或选择手动模式。 模式切换方法 1)介绍如何在自动模式与其他操作模式之间进行切换,如通过菜单或快捷键选择不同的操作模式。 2)讲解切换模式的步骤和注意事项,确保切换过程的安全和稳定,如在切换模式前要确保设备处于安全状态,切换后要检查设备的参数设置是否正确。 3)说明在不同模式下,设备的参数和操作方式的变化,如在自动模式下设备会自动调整参数,而在手动模式下需要手动调整参数。 操作注意事项 1)强调在自动模式操作过程中,需要注意的安全事项和操作规范,如避免触摸设备的危险部位、遵守操作规程等。 2)讲解如何避免因误操作导致的设备故障和安全事故,如在操作前要仔细阅读操作说明书,避免误触按钮和开关。 3)说明在自动模式下,如何及时发现和处理异常情况,如注意观察设备的运行状态和报警信息,及时采取措施解决问题。 常见问题解答 操作问题解答 1)解答学员在自动模式操作过程中遇到的操作不顺畅、参数设置错误等问题,如操作不顺畅可能是由于设备故障或操作方法不正确,参数设置错误可能是由于对参数的理解不准确。 2)提供解决操作问题的具体方法和步骤,如检查设备的连接状态、重新设置参数等。 3)强调正确操作的重要性和养成良好操作习惯的必要性,如正确操作可以提高设备的使用寿命和治疗效果,养成良好的操作习惯可以避免误操作和安全事故。 故障处理经验 1)分享一些自动模式下常见故障的处理经验和方法,如设备无法启动可能是由于电源故障或控制系统故障,气压不稳定可能是由于传感器故障或气路堵塞。 2)讲解如何通过显示屏上的提示信息,快速定位和解决故障,如根据报警信息和故障代码判断故障原因,并采取相应的解决措施。 3)说明在遇到复杂故障时,应及时联系专业技术人员进行维修,避免自行拆卸和修理设备导致更严重的故障。 反馈与改进 1)鼓励学员在实际操作中,及时反馈自动模式存在的问题和不足之处,如操作不便、功能不完善等问题。 2)说明会根据学员的反馈,不断改进自动模式的功能和性能,如优化操作界面、增加新的功能等。 3)强调学员的反馈对提高设备操作体验和治疗效果的重要性,如学员的反馈可以帮助发现设备的问题和不足之处,从而及时进行改进和优化。 压力单位设置培训 压力单位种类介绍 常见压力单位 1)列举系统中常见的压力单位,如bar、kPa等,让学员了解不同压力单位的表示方法和换算关系。 2)讲解每个压力单位的定义和适用范围,如bar常用于工业领域,kPa常用于科学研究和医疗领域。 3)说明不同压力单位在实际应用中的差异,如在不同的治疗场景下,需要选择合适的压力单位进行操作。 单位换算方法 1)演示不同压力单位之间的换算方法和公式,如1bar=100kPa,让学员掌握换算的基本原理和方法。 2)通过实际例子,让学员掌握换算的技巧和要点,如在进行单位换算时,要注意小数点的位置和精度。 3)强调在进行单位换算时,需要注意的精度和误差问题,如在换算过程中要尽量减少误差,保证换算结果的准确性。 应用场景选择 1)说明在不同的治疗场景和操作要求下,如何选择合适的压力单位,如在高压治疗场景下,选择bar作为压力单位更为合适;在低压治疗场景下,选择kPa作为压力单位更为合适。 2)讲解选择压力单位的原则和依据,确保治疗效果和设备安全,如选择压力单位要根据设备的性能和治疗要求进行选择,避免因压力单位选择不当导致设备损坏或治疗效果不佳。 3)鼓励学员在实际操作中,根据具体情况灵活选择压力单位,提高操作的准确性和效率。 压力单位设置步骤 进入设置界面 设备版本 进入设置界面方法 注意事项 版本A 通过菜单按钮选择设置选项 注意操作顺序和界面提示 版本B 使用快捷键进入设置界面 确保快捷键设置正确 版本C 在主界面长按特定按钮 注意长按时间和力度 1)演示如何在设备的中文操作界面上,找到压力单位设置选项,如通过菜单、快捷键或特定按钮等方式进入设置界面。 2)讲解进入设置界面的操作方法和注意事项,如操作顺序、界面提示等,避免因操作不当导致无法进入设置界面。 3)说明在不同设备版本中,进入设置界面的可能差异,如不同版本的设备可能有不同的菜单布局和操作方式,需要根据实际情况进行操作。 选择压力单位 1)展示如何在设置界面中,选择所需的压力单位,如通过列表选择、输入单位名称等方式进行选择。 2)讲解选择压力单位的操作技巧和判断方法,如根据治疗要求和设备性能选择合适的压力单位,避免选择错误的压力单位。 3)说明选择错误压力单位可能导致的问题和影响,如设备无法正常运行、治疗效果不佳等,提醒学员在选择压力单位时要谨慎。 确认与保存 1)介绍如何在选择压力单位后,进行确认和保存操作,如按下确认按钮、保存设置等。 2)讲解确认和保存操作的步骤和重要性,如确认操作可以确保选择的压力单位正确无误,保存操作可以将设置的压力单位应用到设备中。 3)说明保存成功后,设备上压力单位的显示和应用情况,如设备显示屏上会显示选择的压力单位,操作过程中会使用该压力单位进行参数设置和控制。 设置后验证与调整 验证方法与标准 验证方法 验证标准 注意事项 观察显示屏 压力数值和单位显示正确 注意数值的准确性和稳定性 检查参数设置 相关参数使用所选压力单位 确保参数设置符合要求 实际操作测试 设备运行正常,治疗效果良好 观察设备运行状态和治疗效果 1)介绍通过观察设备显示屏上的压力数值和相关提示信息,验证压力单位设置是否正确的方法,如检查压力数值的单位是否与所选压力单位一致,观察提示信息是否正常。 2)讲解验证压力单位设置的标准和判断依据,如压力数值是否在合理范围内,提示信息是否准确等。 3)说明在验证过程中,需要注意的细节和问题,如观察时间、数值变化等,确保验证结果的准确性。 问题发现与处理 1)说明在验证过程中,如果发现压力单位设置错误或不符合要求,应如何及时处理,如重新选择压力单位、进行参数调整等。 2)讲解处理问题的步骤和方法,确保设备能够正常运行,如按照操作手册的指导进行操作,及时联系技术支持人员等。 3)强调及时发现和处理问题对设备安全和治疗效果的重要性,如压力单位设置错误可能会导致设备损坏或治疗事故,需要及时纠正。 调整与修正操作 1)演示如何在发现问题后,对压力单位设置进行调整和修正,如重新进入设置界面,选择正确的压力单位,进行参数调整等。 2)讲解调整和修正操作的步骤和注意事项,确保调整后的设置准确无误,如操作顺序、界面提示等。 3)说明调整后需要再次进行验证,以确保设置的正确性,如再次观察显示屏上的压力数值和提示信息,进行实际操作测试等。 维护保养培训 设备日常清洁培训 显示屏清洁方法 在进行显示屏清洁时,需使用柔软的清洁布,这种材质能有效避免刮伤屏幕。清洁布的柔软度可防止对屏幕表面造成物理损伤,确保屏幕的完整性。接着,取适量的清洁剂,轻轻擦拭屏幕,以去除表面的污渍。清洁剂的使用量要适中,过多可能会渗入屏幕内部,影响其正常功能。擦拭过程中,力度需保持均匀,不能过大或过小。过大的力度可能会损坏显示屏的内部结构,而过小则无法有效清洁污渍。最后,用干布将屏幕擦干,保持屏幕的干燥。干燥的屏幕能避免因水分残留而导致的短路等问题,延长显示屏的使用寿命。 显示屏清洁 在清洁显示屏时,要注意清洁布的质量和清洁频率。选择质量好的清洁布可以更好地保护屏幕,而定期清洁则能保持屏幕的清晰度和美观度。此外,清洁剂的选择也很重要,要选择对屏幕无腐蚀性的清洁剂。在擦拭屏幕时,要按照一定的方向进行,避免来回擦拭造成污渍的二次污染。同时,要注意避免在屏幕表面留下水渍或清洁剂残留,以免影响屏幕的显示效果。 为了确保显示屏的清洁效果和安全性,在清洁前要先关闭设备电源,避免在清洁过程中发生触电等危险。清洁后,要等待屏幕完全干燥后再开启设备。如果屏幕表面有顽固污渍,不要用力擦拭,可以使用专门的屏幕清洁剂进行处理。在日常使用中,要尽量避免手指直接触摸屏幕,减少污渍的产生。另外,要定期检查屏幕的显示效果,如发现有异常情况,要及时进行清洁或维修。 在清洁显示屏时,还可以采用一些辅助工具,如清洁刷等。清洁刷可以帮助去除屏幕边缘和缝隙中的灰尘和污渍。使用清洁刷时,要注意力度适中,避免刮伤屏幕。同时,要定期对清洁刷进行清洁和消毒,防止细菌滋生。在清洁过程中,要注意观察屏幕的变化,如发现有划痕或其他损坏,要及时记录并采取相应的措施。此外,要建立显示屏清洁档案,记录每次清洁的时间、方法和效果,以便于后续的维护和管理。 气路连接器维护 维护步骤 具体操作 注意事项 定期检查 使用专业工具对气路连接器进行全面检查,查看是否有松动现象。 检查时要仔细,确保每个连接部位都被检查到。 紧固连接 对于发现松动的连接部位,使用专用工具进行紧固。 紧固时力度要适中,避免过紧损坏连接器。 清理表面 使用干净的布或刷子清理连接器表面的灰尘和杂质。 清理时要避免灰尘和杂质进入连接器内部。 密封检查 采用气密检测方法,确保气路连接密封良好,无泄漏。 检测过程要严格按照操作规程进行。 定期保养 每隔一定时间对气路连接器进行保养,涂抹适量的润滑剂。 润滑剂的选择要符合连接器的材质要求。 故障排查 若发现气路连接器有异常,及时进行故障排查和修复。 排查故障时要遵循先易后难的原则。 记录维护情况 详细记录每次维护的时间、内容和结果。 记录要准确、清晰,便于后续查询和分析。 培训操作人员 对操作人员进行气路连接器维护培训,提高其操作技能。 培训要定期进行,确保操作人员掌握最新的维护知识。 冷冻探针清洁 在进行冷冻探针清洁前,要确保探针已完成灭菌且冷却至常温。这是因为高温或未灭菌的探针可能会对清洁人员造成伤害,同时也会影响清洁效果。使用温和的清洁剂清洗探针表面,温和的清洁剂可以有效去除污渍,又不会对探针造成腐蚀。清洗时要注意力度适中,避免损坏探针。冲洗干净后,用无菌布擦干探针。无菌布可以防止二次污染,确保探针的清洁度。擦干后,要妥善保存探针,避免碰撞和污染。可以将探针放置在专门的容器中,并保持容器的清洁和干燥。 软性冷冻探针 气密检测方法 在清洁冷冻探针时,要注意清洁剂的选择和使用方法。不同材质的探针可能需要使用不同类型的清洁剂,因此要根据探针的材质选择合适的清洁剂。在使用清洁剂时,要按照说明书的要求进行稀释和使用,避免使用过量的清洁剂。清洗过程中,要注意清洗的顺序和方法,从探针的头部开始,逐步向尾部清洗,确保每个部位都被清洗到。同时,要注意清洗的时间,避免过长或过短的清洗时间影响清洁效果。 为了确保冷冻探针的清洁效果和安全性,在清洁前要对探针进行检查,查看是否有损坏或变形。如果发现探针有损坏或变形,要及时更换。清洁后,要对探针进行再次检查,确保其性能和功能正常。在日常使用中,要定期对冷冻探针进行清洁和保养,延长其使用寿命。此外,要建立冷冻探针清洁档案,记录每次清洁的时间、方法和效果,以便于后续的维护和管理。 在清洁冷冻探针时,还可以采用一些辅助工具,如超声波清洗器等。超声波清洗器可以通过高频振动产生的微小气泡,将探针表面的污渍震落,提高清洁效果。使用超声波清洗器时,要注意选择合适的清洗参数,如清洗时间、功率等。同时,要定期对超声波清洗器进行清洁和维护,确保其正常运行。在清洁过程中,要注意观察探针的变化,如发现有异常情况,要及时停止清洗并采取相应的措施。此外,要对清洁后的冷冻探针进行消毒处理,确保其符合卫生标准。 部件定期检查指导 台车部件检查 检查项目 检查方法 判断标准 处理措施 轮子灵活性 手动转动轮子,感受其转动是否顺畅。 轮子应能灵活转动,无卡顿现象。 若不灵活,检查是否有异物卡住或轴承损坏,进行清理或更换。 结构稳固性 摇晃台车,观察结构有无松动。 台车结构应稳固,无明显晃动。 若有松动,紧固螺丝或更换损坏的部件。 刹车装置 操作刹车装置,检查其是否能正常制动。 刹车装置应能有效制动,轮子停止转动。 若不正常,调整刹车装置或更换磨损的部件。 表面清洁 观察台车表面,查看是否有灰尘和杂物。 台车表面应干净整洁。 清理表面的灰尘和杂物。 连接部位 检查各连接部位是否牢固。 连接部位应紧密连接,无松动。 若松动,紧固连接部位。 外观完整性 查看台车外观是否有损坏或变形。 台车外观应无明显损坏或变形。 若有损坏,进行修复或更换部件。 润滑情况 检查轮子等转动部件的润滑情况。 转动部件应润滑良好。 若润滑不足,添加润滑剂。 承载能力 在台车上放置一定重量的物品,观察其承载情况。 台车应能承受规定的重量,无异常。 若承载能力不足,检查结构是否损坏或加强结构。 脚踏开关检测 检测项目 检测方法 判断标准 处理措施 连接牢固性 手动摇晃脚踏开关,检查其连接是否松动。 连接应牢固,无松动现象。 若松动,重新紧固连接部位。 功能正常性 踩下脚踏开关,观察设备是否能正常响应。 脚踏开关功能应正常,设备能按指令运行。 若不正常,检查线路是否断路或开关损坏,进行修复或更换。 表面清洁度 观察脚踏开关表面,查看是否有污垢。 表面应干净,无明显污垢。 用干净的布擦拭表面,去除污垢。 电线完整性 检查电线是否有破损或老化现象。 电线应无破损,绝缘良好。 若有破损,更换电线。 灵敏度 轻轻踩下脚踏开关,感受其灵敏度。 脚踏开关应具有合适的灵敏度,能及时响应操作。 若灵敏度不合适,调整开关参数或更换开关。 密封性 检查脚踏开关的密封情况,防止灰尘和水分进入。 密封应良好,无灰尘和水分进入。 若密封不良,更换密封件。 标识清晰度 查看脚踏开关上的标识是否清晰。 标识应清晰可见,便于操作。 若标识不清晰,重新标注或更换开关。 耐用性 模拟多次踩踏操作,检查脚踏开关的耐用性。 脚踏开关应能承受一定次数的踩踏,无损坏。 若耐用性不足,更换质量更好的开关。 气瓶状态查看 在查看气瓶状态时,首先要检查气瓶的压力是否在正常范围内。正常的压力范围是确保设备正常运行的关键。可以使用专业的压力检测设备进行测量,若压力过高或过低,都可能影响设备的性能和安全性。接着,查看气瓶的外观是否有损坏或腐蚀。损坏或腐蚀可能会导致气瓶的强度下降,甚至发生泄漏等危险情况。要仔细检查气瓶的表面、阀门和连接部位,如有异常要及时处理。然后,确认气瓶的阀门是否正常关闭和开启。阀门的正常操作对于控制气体的进出至关重要,要确保阀门能够灵活转动,且关闭时密封良好。最后,检查气瓶的连接部位是否密封良好。密封不良可能会导致气体泄漏,造成安全隐患。可以使用气密检测方法进行检查,如发现泄漏要及时修复。 台车部件检查 脚踏开关检测 气瓶状态查看 台车刹车装置 在查看气瓶状态时,要注意检查的频率和方法。定期检查可以及时发现问题并采取措施,避免事故的发生。检查时要使用合适的工具和方法,确保检查结果的准确性。同时,要注意气瓶的储存和使用环境,避免气瓶受到高温、潮湿等因素的影响。在气瓶的使用过程中,要严格按照操作规程进行操作,确保安全。此外,要建立气瓶状态查看档案,记录每次查看的时间、结果和处理情况,以便于后续的管理和维护。 为了确保气瓶的安全使用,在查看气瓶状态时,要注意个人防护。佩戴适当的防护装备,如手套、护目镜等,可以防止在检查过程中受到伤害。同时,要在通风良好的环境中进行检查,避免吸入泄漏的气体。如果发现气瓶有严重的损坏或泄漏情况,要立即采取紧急措施,如疏散人员、关闭阀门等,并及时通知专业人员进行处理。在日常使用中,要定期对气瓶进行维护和保养,延长其使用寿命。此外,要对操作人员进行培训,提高其安全意识和操作技能。 在查看气瓶状态时,还可以采用一些先进的检测技术,如无损检测等。无损检测可以在不破坏气瓶的前提下,检测其内部的缺陷和损伤。使用无损检测技术可以更准确地了解气瓶的状态,及时发现潜在的安全隐患。在选择检测技术时,要根据气瓶的材质、使用情况等因素进行综合考虑。同时,要定期对检测设备进行校准和维护,确保其准确性和可靠性。在检测过程中,要严格按照操作规程进行操作,确保检测结果的真实性和有效性。此外,要对检测数据进行分析和处理,为气瓶的管理和维护提供科学依据。 主机自检流程讲解 开机自检操作 在进行主机开机自检操作时,首先要接通主机电源,等待主机开机。在接通电源前,要确保电源的稳定性和安全性,避免因电源问题导致主机损坏。开机后,仔细观察主机显示屏的自检信息。显示屏上会显示各种自检数据和状态,如硬件设备的工作情况、系统的运行状态等。要确保自检过程中无错误提示。如果出现错误提示,要及时记录错误代码和相关信息,以便后续进行故障排查。当自检通过后,主机将进入主界面,此时设备可以正常使用。 在开机自检操作过程中,要注意观察的细节和时间。观察自检信息时要仔细,不放过任何一个细微的变化。同时,要注意自检的时间,正常情况下自检应该在规定的时间内完成。如果自检时间过长或过短,都可能表示设备存在问题。此外,要注意主机的声音和指示灯的变化。有些主机在自检过程中会发出特定的声音或指示灯会闪烁,这些都可以作为判断设备状态的依据。在自检过程中,不要随意操作主机,以免干扰自检的正常进行。 为了确保开机自检操作的准确性和可靠性,在每次开机前要对主机进行简单的检查。检查主机的外观是否有损坏,连接线路是否正常。同时,要定期对主机进行维护和保养,如清洁内部灰尘、更新系统软件等。这样可以提高主机的性能和稳定性,减少自检过程中出现错误的概率。在自检过程中,如果发现异常情况,要及时采取措施进行处理。可以参考设备的使用说明书或联系专业技术人员进行咨询。此外,要建立开机自检记录档案,记录每次自检的时间、结果和处理情况,以便于后续的管理和维护。 在开机自检操作时,还可以采用一些辅助工具和方法。例如,可以使用专业的检测软件对主机进行全面的检测。检测软件可以更准确地检测主机的硬件和软件状态,发现潜在的问题。同时,要注意检测软件的更新和使用方法,确保其有效性和安全性。在使用检测软件时,要按照说明书的要求进行操作,避免误操作导致设备损坏。此外,要定期对检测软件进行评估和优化,提高其检测的准确性和效率。 自检结果判断 若自检显示正常,说明设备可以正常使用。此时可以放心地进行各项操作,设备的性能和稳定性能够得到保障。若出现错误代码,要及时记录代码信息。错误代码是判断设备故障的重要依据,准确记录代码信息可以为后续的故障排查提供帮助。根据错误代码查找对应的故障原因。不同的错误代码可能对应不同的故障原因,可以参考设备的使用说明书或联系专业技术人员进行查询。必要时,要联系专业技术人员进行维修。专业技术人员具有丰富的经验和专业知识,能够更准确地诊断和修复设备故障。 在判断自检结果时,要注意错误代码的解读和处理方法。错误代码的解读需要一定的专业知识和经验,因此在遇到不熟悉的错误代码时,不要盲目猜测和处理。可以通过多种途径获取相关信息,如查阅设备的技术文档、咨询厂家客服等。在处理故障时,要根据故障的严重程度和类型采取不同的措施。对于一些简单的故障,可以按照说明书的指导进行自行修复;对于较复杂的故障,要及时联系专业技术人员。此外,要建立自检结果判断档案,记录每次自检的结果、错误代码和处理情况,以便于后续的分析和总结。 为了提高自检结果判断的准确性和效率,在日常使用中要注意设备的维护和保养。定期对设备进行清洁、检查和校准,可以减少故障的发生。同时,要注意设备的使用环境和条件,避免设备受到恶劣环境的影响。在设备出现故障时,要及时进行处理,避免故障扩大化。此外,要对操作人员进行培训,提高其对自检结果的判断能力和故障处理能力。 在判断自检结果时,还可以采用一些先进的技术和方法。例如,可以使用远程诊断技术对设备进行实时监测和诊断。远程诊断技术可以通过网络连接,将设备的自检数据传输到专业的诊断中心,由专业人员进行分析和处理。使用远程诊断技术可以更快速、准确地判断设备的故障,提高维修效率。在选择远程诊断技术时,要注意其安全性和可靠性。同时,要与厂家或专业机构建立良好的合作关系,确保能够及时获得技术支持和服务。 常见问题处理 问题现象 可能原因 处理措施 自检不通过 电源连接不正常、设备部件松动或损坏、设备内部有灰尘和杂物。 检查电源连接,确保其正常;查看设备部件,紧固松动部件或更换损坏部件;清理设备内部的灰尘和杂物;尝试重新启动主机进行自检。 显示屏显示异常 显示屏故障、连接线路松动或损坏。 检查显示屏是否有损坏,如有则更换显示屏;检查连接线路,紧固松动的线路或更换损坏的线路。 设备运行不稳定 硬件故障、软件问题、环境因素。 检查硬件设备,排除故障;更新软件系统,修复软件漏洞;改善设备的使用环境,避免高温、潮湿等因素的影响。 气路系统故障 气路连接器松动、气路堵塞、气瓶压力异常。 检查气路连接器,紧固松动的部位;清理气路,排除堵塞;检查气瓶压力,调整到正常范围。 冷冻探针性能下降 探针损坏、清洁不当、灭菌不彻底。 检查探针是否有损坏,如有则更换探针;按照正确的方法清洁探针;确保探针的灭菌彻底。 脚踏开关失灵 连接松动、开关损坏、电线破损。 检查脚踏开关的连接,紧固松动的部位;更换损坏的开关;更换破损的电线。 主机温度过高 散热系统故障、设备长时间运行。 检查散热系统,清理散热器或更换散热风扇;合理安排设备的使用时间,避免长时间连续运行。 数据传输异常 网络故障、接口松动或损坏。 检查网络连接,确保网络正常;检查接口,紧固松动的接口或更换损坏的接口。 常见故障处理 气压异常故障处理 气压过高故障排查 输入压力检查 使用专业的压力检测设备,对输入压力进行精确测量,确保其在45-65bar之间。若测量结果超出范围,通过调节供气设备的压力调节装置,将输入压力调整至规定范围。在调整过程中,密切观察设备的运行状态,确保压力稳定。同时,可多次测量取平均值,以提高测量的准确性。调整后,持续监测一段时间,确认压力不会再次出现波动。 气路连接检查 仔细检查气路连接器的各个连接部位,查看是否有松动、损坏或堵塞的情况。若发现堵塞,使用合适的工具进行清理,确保气路畅通。若有部件损坏,及时更换新的气路连接器部件。在检查过程中,可轻轻晃动连接部位,查看是否有异常松动。清理堵塞时,要注意避免损坏气路内部结构。更换部件后,要进行密封测试,防止漏气。 气瓶压力调整 缓慢打开气瓶阀门,观察设备的气压变化,根据实际情况调整阀门开度。在调整过程中,持续监测气压,避免气压波动过大。调整完成后,关闭气瓶阀门,再次检查设备气压是否稳定在正常范围内。操作时,要严格按照操作规程进行,防止意外发生。调整阀门开度时,要小幅度调整,逐步达到合适的气压。检查气压稳定后,做好记录。 气瓶阀门 气压过低故障诊断 冷冻剂检查 查看气瓶的液位指示器,确定冷冻剂的剩余量。若冷冻剂不足,按照操作规程更换新的气瓶。更换气瓶后,检查气路连接是否紧密,确保无漏气现象。在查看液位指示器时,要确保视线清晰,准确读取数值。更换气瓶时,要注意气瓶的型号和规格是否匹配。检查气路连接时,可使用肥皂水等方法检测是否漏气。 冷冻剂气瓶 气路漏气排查 使用专业的检漏设备,对气路的各个连接部位进行检测。若发现漏气点,及时进行密封处理或更换密封部件。在处理漏气问题后,再次进行检漏,确保气路无漏气现象。检测时,要全面覆盖气路的各个连接点,包括接头、阀门等部位。密封处理时,要选择合适的密封材料。再次检漏时,要采用不同的检测方法进行验证。 检测步骤 操作方法 注意事项 外观检查 观察气路表面是否有明显的破损或泄漏迹象 注意细节,避免遗漏 压力测试 使用压力检测设备,检测气路压力是否稳定 确保设备正常运行 检漏液检测 涂抹检漏液,观察是否有气泡产生 选择合适的检漏液 专业设备检测 使用高精度的检漏设备进行检测 按照设备操作说明进行 气路控制系统维修 检查主机的气路控制系统的电路连接是否正常,如有松动或损坏进行修复。对气路控制系统的传感器、阀门等部件进行检测,如有故障进行更换。维修完成后,对气路控制系统进行调试,确保其正常工作。检查电路连接时,要注意是否有短路、断路等情况。检测传感器和阀门时,要使用专业的检测工具。调试时,要逐步调整参数,观察系统的响应。 气路控制系统 气压异常预防措施 定期检查维护 制定详细的气压系统检查和维护计划,定期对气路、气瓶、压力传感器等部件进行检查。对检查中发现的问题及时进行处理,确保气压系统的可靠性。记录每次检查和维护的情况,以便跟踪设备的运行状态。检查计划要明确检查的项目、时间间隔和责任人。处理问题时,要及时采取有效的措施。记录要详细准确,包括检查时间、发现的问题和处理结果。 选用合格材料 严格选择符合国家标准和行业标准的冷冻剂和气瓶。对采购的冷冻剂和气瓶进行质量检验,确保其质量可靠。妥善储存冷冻剂和气瓶,避免因储存不当影响其质量。选择材料时,要查看相关的质量认证文件。质量检验要采用科学的方法和标准。储存时,要注意环境的温度、湿度等条件。 规范操作流程 对操作人员进行专业的培训,使其熟悉设备的操作规程。在操作过程中,严格按照操作规程进行操作,避免违规操作。建立操作监督机制,对操作人员的操作行为进行监督,确保操作规范。培训要包括理论知识和实际操作技能。操作过程中,要严格遵守操作步骤和安全注意事项。监督机制要明确监督的方式和频率。 探针使用故障排除 探针连接故障检测 连接紧固检查 仔细观察气路连接器与冷冻探针的连接部位,确保其连接紧密。使用合适的工具对连接部位进行紧固,避免松动导致的故障。在紧固过程中,注意不要过度用力,以免损坏部件。观察时,要检查连接部位是否有缝隙或松动的迹象。工具的选择要根据连接部位的特点进行。紧固后,要再次检查连接的稳定性。 探针连接部位 部件损坏排查 检查连接部位的外观,查看是否有明显的损坏或变形。若发现部件损坏,及时更换新的部件,确保连接正常。更换部件后,再次检查连接是否牢固。检查时,要仔细观察部件的表面是否有裂纹、磨损等情况。更换部件时,要确保新部件的质量和规格符合要求。再次检查时,要进行实际的测试。 信号传输测试 使用专业的测试设备,对探针与主机之间的信号传输进行测试。若信号传输异常,检查线路连接是否正常,如有松动或损坏进行修复。对信号传输相关的传感器、控制器等部件进行检测,如有故障进行更换。测试时,要按照测试设备的操作说明进行操作。检查线路连接时,要注意线路的走向和接头的连接情况。检测部件时,要使用专业的检测方法。 测试项目 测试方法 判断标准 信号强度 使用信号强度测试仪进行测量 达到规定的强度范围 信号稳定性 观察信号在一段时间内的波动情况 波动范围在允许范围内 信号准确性 对比测试数据与实际值 误差在允许范围内 探针灭菌故障解决 灭菌参数检查 对照探针的灭菌要求,检查灭菌设备的温度、时间、压力等参数设置是否正确。若参数设置不正确,调整参数至符合要求。在调整参数后,进行一次试运行,确保灭菌设备正常工作。对照时,要查看探针的说明书或相关标准。调整参数时,要按照设备的操作手册进行操作。试运行时,要观察设备的运行状态和参数变化。 探针放置调整 检查探针在灭菌设备中的放置方式,确保其符合灭菌要求。若放置不当,重新调整探针的位置,保证其充分暴露在灭菌环境中。在调整放置位置后,再次启动灭菌程序。检查时,要注意探针的排列方式和间距。调整位置时,要避免探针相互挤压或遮挡。再次启动灭菌程序时,要确保设备正常运行。 放置要求 操作方法 注意事项 间距均匀 调整探针之间的距离,使其均匀分布 避免相互接触 充分暴露 确保探针的各个部位都能暴露在灭菌环境中 避免遮挡 固定牢固 使用合适的工具固定探针,防止其移动 避免损坏探针 灭菌效果检测 使用专业的检测方法,对灭菌后的探针进行细菌检测。若检测结果显示仍有细菌残留,将探针重新放入灭菌设备进行再次灭菌。在再次灭菌后,再次进行检测,确保灭菌效果达标。检测时,要选择合适的检测方法和标准。再次灭菌时,要检查灭菌设备的参数是否正确。再次检测时,要采用不同的检测方法进行验证。 探针使用寿命管理 使用次数记录 建立探针使用记录档案,详细记录每根探针的使用次数。定期对使用次数进行统计和核对,确保记录准确无误。当探针使用次数接近或达到规定的100次时,及时进行更换。建立档案时,要明确记录的内容和格式。统计和核对时,要确保数据的准确性。更换探针时,要做好记录和标记。 性能定期检测 制定探针性能检测计划,定期对探针的制冷效果、参数匹配等性能指标进行检测。若检测结果显示探针性能下降,提前更换探针,避免影响设备的正常使用。对检测结果进行分析和总结,为后续的探针管理提供参考。制定计划时,要明确检测的项目、时间间隔和方法。检测时,要使用专业的检测设备和标准。分析和总结时,要找出问题的原因和改进措施。 检测项目 检测方法 判断标准 制冷效果 使用温度传感器测量探针的制冷温度 达到规定的温度范围 参数匹配 对比探针的实际参数与设备的要求 误差在允许范围内 性能稳定性 观察探针在一段时间内的性能变化 波动范围在允许范围内 探针妥善保存 将探针存放在干燥、清洁、通风良好的环境中,避免受潮、生锈和损坏。使用专门的探针存放盒或容器,对探针进行妥善保存。在保存过程中,避免探针受到外力挤压或碰撞。选择存放环境时,要注意温度、湿度和空气质量。存放盒或容器要具有良好的防护性能。避免外力挤压或碰撞时,要采取相应的防护措施。 保存要求 操作方法 注意事项 干燥环境 使用干燥剂或除湿设备保持环境干燥 定期更换干燥剂 清洁卫生 定期清洁存放环境和探针 避免使用腐蚀性清洁剂 防护措施 使用缓冲材料或防护套保护探针 避免损坏探针 计时功能故障解决 计时显示异常处理 显示屏检查更换 观察显示屏的显示情况,检查是否有黑屏、花屏、闪烁等异常现象。若显示屏损坏,及时更换新的显示屏,确保计时显示正常。在更换显示屏后,进行测试,检查显示效果是否良好。观察时,要注意显示屏的亮度、对比度等参数是否正常。更换显示屏时,要选择合适的型号和规格。测试时,要进行多种功能的测试。 显示屏 设置参数调整 进入计时功能的设置界面,检查计时模式、时间单位等设置参数是否正确。若参数设置错误,根据实际需求进行调整。调整参数后,进行计时测试,验证设置是否生效。进入设置界面时,要按照设备的操作说明进行操作。调整参数时,要仔细核对每个参数的含义和取值范围。计时测试时,要进行多次测试,确保结果的准确性。 设置参数 正确设置 调整方法 计时模式 正计时或倒计时 在设置界面中选择 时间单位 秒、分、时等 根据需求进行调整 时间精度 精确到秒或毫秒 在设置界面中设置 软件检查更新 检查计时系统的软件版本,查看是否有可用的更新。若有更新,按照操作说明进行软件更新,以修复可能存在的计时显示问题。在更新软件后,重新启动设备,检查计时显示是否恢复正常。检查时,要查看设备的软件更新提示或相关网站。更新时,要确保设备连接到稳定的网络。重新启动设备后,要等待一段时间,让系统稳定运行。 计时播报故障修复 音频设备检修 检查扬声器、耳机等音频输出设备的连接是否正常,如有松动进行紧固。测试音频输出设备的音量、音质等是否正常,若有故障进行维修或更换。在检修音频设备后,再次测试计时播报功能是否正常。检查连接时,要确保插头插紧,线路无破损。测试音量和音质时,要使用合适的音频文件。维修或更换时,要选择质量可靠的设备。 播报功能开启 进入计时功能的设置界面,检查计时播报功能是否开启。若未开启,将其开启,并设置播报的时间间隔和内容。开启后,进行计时测试,验证播报功能是否正常工作。进入设置界面时,要按照设备的操作说明进行操作。设置时间间隔和内容时,要根据实际需求进行调整。计时测试时,要注意播报的准确性和及时性。 计时系统软件界面 设置项目 操作方法 注意事项 播报功能开启 在设置界面中勾选播报功能选项 确保设置保存成功 时间间隔设置 输入播报的时间间隔 根据需求合理设置 播报内容设置 选择或输入播报的内容 内容要清晰易懂 语音文件更换 检查计时播报的语音文件是否存在损坏或缺失的情况。若语音文件损坏,从设备的存储中找到正确的语音文件进行替换。替换后,再次测试计时播报功能,确保语音播报正常。检查时,要注意语音文件的格式和大小是否正确。找到正确的语音文件后,要确保其与设备兼容。再次测试时,要注意语音的清晰度和准确性。 检查项目 判断方法 处理措施 文件完整性 查看文件是否能正常播放 若不能播放,进行替换 文件兼容性 检查文件格式是否与设备兼容 若不兼容,更换合适的文件 文件内容准确性 对比语音内容与设置的内容是否一致 若不一致,进行修改 计时功能预防维护 定期检查校准 按照规定的时间间隔,对计时系统进行检查和校准。使用标准的时间源,对计时功能的准确性进行比对和调整。记录每次检查和校准的结果,以便跟踪计时系统的运行状态。检查时,要查看计时系统的显示时间与标准时间的差异。校准 余气卸载故障应对 余气卸载不畅排查 卸载按钮检修 仔细检查一键余气卸载功能的按钮外观,查看是否有损坏或变形的迹象。按下按钮,测试其是否能够正常触发余气卸载功能。若按钮存在损坏情况,及时更换新的按钮,以确保余气卸载功能可以正常使用。在检查按钮外观时,要留意按钮表面是否有裂纹、磨损等问题。按下按钮后,观察设备的响应情况,如是否有相应的指示灯亮起或听到操作提示音。更换按钮时,要选择与原按钮规格匹配的产品,确保安装正确,避免因按钮问题影响余气卸载操作。 气路堵塞清理 使用专业的工具,对气路进行全面检查,查看是否存在堵塞物。若发现气路堵塞,使用合适的方法进行清理,如吹气、冲洗等。在清理气路后,再次测试余气卸载功能是否正常。在检查气路时,要注意气路的各个连接部位和弯曲处,这些地方容易积累杂质导致堵塞。选择清理方法时,要根据堵塞的程度和堵塞物的性质来决定。吹气清理时,要控制好气压,避免对设备造成损坏;冲洗清理时,要选择合适的清洗液,并确保清洗后气路干燥。清理完成后,进行多次余气卸载测试,确保气路畅通无阻。 防护装备 卸载阀门维修 检查余气卸载的阀门的开启和关闭状态,查看其是否能够正常工作。若阀门存在故障,对阀门进行拆卸和维修,更换损坏的部件。维修完成后,对阀门进行调试,确保其能够正常开启和关闭。检查阀门时,要注意阀门的密封性能,查看是否有漏气现象。拆卸阀门时,要按照正确的步骤进行,避免损坏其他部件。更换部件后,要对阀门进行清洁和润滑,提高其工作效率。调试阀门时,要逐步调整阀门的开度,观察余气卸载的效果,确保阀门能够准确控制余气卸载的速度和量。 余气卸载异常处理 压力传感器检测 使用专业的检测设备,对压力传...
黎平县人民医院设备采购一批采购项目投标方案.docx
下载提示

1.本文档仅提供部分内容试读;

2.支付并下载文件,享受无限制查看;

3.本网站所提供的标准文本仅供个人学习、研究之用,未经授权,严禁复制、发行、汇编、翻译或网络传播等,侵权必究;

4.左侧添加客服微信获取帮助;

5.本文为word版本,可以直接复制编辑使用。


这个人很懒,什么都没留下
未认证用户 查看用户
该文档于 上传
推荐文档
×
精品标书制作
百人专家团队
擅长领域:
工程标 服务标 采购标
16852
已服务主
2892
中标量
1765
平台标师
扫码添加客服
客服二维码
咨询热线:192 3288 5147
公众号
微信客服
客服