文库 服务类投标方案 运营服务

加油站运营方案646页(2024修订版).docx

DOCX   646页   下载491   2024-07-17   浏览486   收藏0   点赞0   评分-   243865字   123.00

AI慧写标书

十分钟千页标书高效生成

温馨提示:当前文档最多只能预览 15 页,若文档总页数超出了 15 页,请下载原文档以浏览全部内容。
加油站运营方案646页(2024修订版).docx 第1页
加油站运营方案646页(2024修订版).docx 第2页
加油站运营方案646页(2024修订版).docx 第3页
加油站运营方案646页(2024修订版).docx 第4页
加油站运营方案646页(2024修订版).docx 第5页
加油站运营方案646页(2024修订版).docx 第6页
加油站运营方案646页(2024修订版).docx 第7页
加油站运营方案646页(2024修订版).docx 第8页
加油站运营方案646页(2024修订版).docx 第9页
加油站运营方案646页(2024修订版).docx 第10页
加油站运营方案646页(2024修订版).docx 第11页
加油站运营方案646页(2024修订版).docx 第12页
加油站运营方案646页(2024修订版).docx 第13页
加油站运营方案646页(2024修订版).docx 第14页
加油站运营方案646页(2024修订版).docx 第15页
剩余631页未读, 下载浏览全部

开通会员, 优惠多多

6重权益等你来

首次半价下载
折扣特惠
上传高收益
特权文档
AI慧写优惠
专属客服
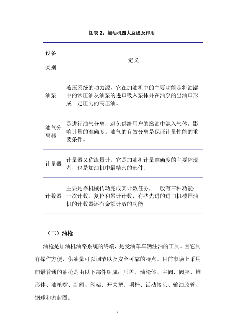
目录 第一章、 对项目的理解程度 1 第一节、项目特点风险分析 1 一、 加油站经营概况 1 二、加油站市场竞争力分析 9 三 、成品油市场分析 13 四、 项目主要风险分析 18 第 二 节、重难点分析 21 一、 环境保护 21 二、消防安全 26 三、加油站行业风险分析 51 四、加油站的灾害隐患 84 五、加油站的安全措施 88 六、加油机工作流程 92 七、加油站运营设备日常维保 102 八、其余重难点分析 109 九、加油站的运营细节及案例分析 111 十、防火防爆 118 第二章、 项目运营方案 145 第一节、 整体部署 145 一、整体部署 145 二、项目组织计划 145 三、项目物资准备 147 四、项目管理原则 149 五、项目服务管理规定 157 第二节、 加油站获客方式 161 一 、吸引新客户 161 第三节、 组织管理 167 一、 加油站奖惩办法 167 二、 站长岗位职责 172 二、加强安全生产管理,负责建立并落实全员安全生产责任制。 173 五、检查考核加油站各岗位安全生产责任制落实情况。 173 三、 副站 长岗位职责 174 四、 加油员岗位职责 174 五、 开票员管理职责 175 六、 加油站开票、发油员、发卡、便利店人员安全职责 175 七、 计帐员岗位职责 176 八、 计量员岗位职责 176 九、 加油站计量员安全职责 177 十、 发卡员岗位职责 178 十一、 便利店管理员岗位职责 178 十二、 维修员岗位责任制 179 十三、 加油站设备维修人员安全职责 179 十四、 义务消防队员职责 180 第 四 节、 员工培训 181 一、总则 181 二、培训管理 185 三、培训资源 186 四、培训形式 189 五 、岗位职责培训 191 六 、特殊情况下的应急处理培训 191 七 、项目人员培训计划 194 八 、 安全生产、文明作业培训 196 九、 加油机设备维保培训内容 201 十、 加油站消防设备维保培训 209 第五节、服务实施方案 222 一、经营思路 222 二、加油站定位与服务内涵 224 三 、 针对不同客户群体的服务技巧 227 四 、 交接班管理 233 五、日常工作注意事项 236 六、成品油营销 238 七、卸油操作流程 242 八、常见故障的预防跟处理 251 九、设备维护保养实施方案 255 十 、 加油站物品配备 321 十一、 加油站优惠活动方案 330 第七节、 维保物资配备及维护 333 一、物资配备原则 333 二、运输车辆配备及管理 336 第八节、工具设备配备管理 352 一、工具设备一览表 352 二、工具设备日常检查标准 353 三、电动工具安全检查表 356 四 、设备 维修保养 管理制度 358 五、防护用品管理制度 360 六、维保工具管理制度 362 七 、设备保养记录表 364 第九节、总体服务模式 365 一、加油站+便利店经营服务 365 二、加油站+洗车服务 382 三、客户开发与维护 387 四、开展调查普查,找准目标客户 389 五、强化客户开发,提高持卡消费比例 390 六、做好客户维护,把固定客户维护好 393 七、配套保障措施 396 第三章、质量保证措施 397 第一节、服务安排、工作标准及措施 397 一、服务安排 397 二、工作标准 418 三 、 工作保障措施 426 四、 检查表 442 第二节、工作程序和制度 457 一、收油操作规程 457 二、 加油机操作规程 457 三、 计量员操作规程 458 四、 发电机组操作规程 459 五、 安全管理制度 459 六、 加油站防火组织 460 七、 防火作战方案 462 八、 消防器材管理制度 463 九、 加油站考评制度 463 十、 夜班值班制度 464 十一、 交接班制度 464 十二、 设备管理制度 464 十三、 明火管理制度 465 十四、 电气管理制度 465 十五、 防雷、防静电制度 467 十六、 消防安全管理制度 467 十七、 事故报告制度 468 十八、 事故调查、处理制度 469 十九 、 加油站帐表册单管理制度 470 二十、 加油站工资二次分配方案 471 二十一、 非油品商品管理办法 474 二十二、 票证管理制度 478 二十三、 加油站货款管理办法 479 二十四、 加油站厕所管理制度 483 二十五、 加油站卫生责任制 484 二十六、 加油站考勤制度 485 二十七、 加油站信息系统应用管理制度 486 二十八、计量管理方法 487 二十九、夏季安全预防 505 三十、常见问题解释 509 三十一、加油站油品知识 516 第 四 章、 应急处置方案 541 第一节、总体应急预案 541 一、总则 541 二、 组织机构与职责 545 三、 应急运行机制 560 四、 主要应急管理程序 565 五、 主要负责人应急操作程序 573 六、 应急保障 575 七、 预案管理 577 八、风险评价准则 579 九、 附则 597 第二节、针对台风、暴雨 、雷雨 等天气应急预案 606 一、成立应急小组 606 二、台风、暴雨、雷电预警信号及分级 606 三、 台风、暴雨、雷电应急处理程序 608 四、 应急处理流程图 623 第三节、 重大接待任务 应急处置方案 624 一、 文明创建迎检保障方案 624 二、文明创建迎检应急服务方案 630 二、应急工作安排 630 三、应急组织架构 632 四、工作要求 632 五、“创文”“创卫”工作保障措施 632 第四节、重大节假日或活动应急处置预案 634 一、预防措施 634 二、 自查检查要点 634 三 、危机应对 636 四 、沟通协调 637 第 五 节 意外触电应急预案 638 一、应急措施 638 二、预防措施 643 第 六 节 机械伤害应急预案 647 一、应急措施 647 二、预防措施 649 第 七 节 火灾应急预案 651 一、预防措施 651 二、应急措施 654 第 八 节 交通事故应急预案 659 一、预防措施 659 二、应急措施 663 第 九 节 高空坠落应急预案 668 一、应急措施 668 二、预防措施 669 第十节、疫情防控应急方案 672 一 、 油站管理 672 二 、 及时查看即时通,要多使用内部通道。 672 二 、油站防护 674 三 、 油站服务 676 四 、个人防护 676 第一章、 对项目的理解程度 第一节、项目特点风险分析 一、 加油站经营概况 加油站是指为汽车和其它机动车辆服务的、零售汽油和机油的补充站,一般为添加燃料油、润滑油等。由于加油站所销售的石油商品具有易燃爆、易挥发、易渗漏、易集聚静电荷的特性,故加油站以“安全”为第一准则。在加油站内严禁烟火,严禁从事可能产生火花性质的作业,严禁向汽车的汽化器及兼桶内加注汽油,所有车站进站加油时须先熄火,严禁一切危险品入站。 我国加油站经营现状分析:目前国内加油站多数还处于低水平分散经营的状态,各行各业均有涉足,各显其能、各自为政。 (一)加油站的构成 ( 1 )加油机 加油机是直接为机动车加油的输油计量设备。目前,加油站所采用的加油机的规模种类很多,从机械式、电子式直到电脑自动加油机。加油机的流量可分为50-60升/分和80-90升/分两种。小流量的加油机适用于小轿车、面包车加油;大流量的加油机适用于大型客车和集装箱货车的加油。各种加油机的基本结构(机械传动部分)是一致的。机械式和电子式的区别在于数字显示装置的不同,电子式的可与微机配合使用,达到自动操作的目的。 1、加油机的类型 目前,国内使用的加油机有地上固定式加油机和悬挂式加油机两种类型。 图表1:加油机类型及优缺点分析 类型 优点 缺点 固定式加油机 可使汽车位置明确,加油作业的程序不易发生混乱,工作效率高,价格便宜,故障少,便于维修。 占地面积大,加油范围小,车辆必须在预定范围内加油,受加油机自吸泵自吸能力的限制,与地下油罐的距离不得超过 20-25米,吸引高度4米,否则将影响到加油机的加油。 悬挂式加油机 可以充分利用有限空间,输油管的固定可向横向移动 12米;加油范围大,半径可达4米以上;加油车辆可以自由进位,不影响车辆通行;加油数量由屏幕显示。 停车位置不明确,容易造成作业混乱;设备主要依靠进口,故设备价格高,出现故障维修困难,必须单独设备泵房,加长管线,总投资增大。 2 、加油机的构造 加油机是能够安全地完成轮滑和计量功能的设备。它与油罐、管线、管件阀门等构成了一个完整的供油系统。加油机是由油泵、油气分离器、计量器、计数器四大总成以及电动机、油枪等其他一些部件构成,任何各类加油机都可看作是由这大总成和其他一些简单的部件构成。 图表 2:加油机四大总成及作用 设备 类别 定义 油泵 液压系统的动力源,它在加油机中的主要功能是将油罐中的常压油从油泵的进口吸入泵体并在油泵的出油口形成一定压力的高压油。 油气分离器 是进行油气分离,避免供给用户的燃油中混入气体,影响计量的准确度。油气的有效分离是保证计量性能的重要条件。 计量器 计量器又称流量计,它是加油机计量准确度的主要体现者,也是加油机中最精密的部件。 计数器 主要是靠机械传动完成其计数任务,一般有三种功能:一次计数、复位和累计计数,有些先进的进口机械国油机的计数器还有金额计数的功能。 (二)油枪 油枪是加油机油路系统的终端,是受油车车辆注油的工具。因它具有操作方便,供油量可以调节以及安全可靠的特点。目前市场上采用的最普通的油枪是由以下部件组成:压盖、油枪体、主阀、阀座、锥形体、油枪嘴、副阀、阀架、开关把、项杆、活动接头、输油胶管、钢球和密封圈。 (三)机器设备 为完成加油站生产服务任务所需要的一切动力机构和设施、控制机构和设施,以及它们附属的食品、仪表等,都是加油站的机器设备。加油站的机器设备大致包括储存设备、传输设备、加油设备、动力设备、运输设备和防火安全设备 6类。 图表3:加油站机器设备种类 设备 类别 定义 存储设备 指盛装存储油品以供零售的油桶、油罐等设备。大部分加油站的油罐都埋设在地下,这样既可少占地,又增大了安全系数。但其缺点是清洗不易,改造工程大。 传输设备 连接于油罐与加油机、油罐与接卸口或油罐间的输油管线设施。 加油设备 直接实现加油功能的机械及仪器、仪表设备,如加油机等。 动力设备 指供给加油站以保证其生产服务业务正常进行的电力设备,如变、配电设施。 运输设备 指用于运送散装及整装油品的运输工具,如油罐车、货车等。 防火安全设备 用于迅速扑灭初起火灾的灭火设备,如泡沫灭火器、沙箱等。 (四)油罐 油罐是储存原油或其他石油产品的容器。用在炼油厂、油田、油库以及其他工业中。油罐区由多个油罐组成。每个油罐区一般储存一种油品。油罐的分类主要有按材料分和结构分两大类,目前我国绝大多数加油站的汽车和柴油采用的油罐都是卧式钢罐,至于非金属油罐,因其具有渗漏等许多缺点,在加油站中一律不采用。所以规范规定加油的油罐应采用卧式钢罐。 ( 五 ) 现况 中国的加油站已经形成多种所有制并存的格局目。全部加油站中,国有加油站占53.3%,其他所有制形式的占46.7%,非国有加油站中,外商投资企业占2%。随着中国经济的快速发展和人民生活水平的不断提高,对成品油的需求迅速增长。中国成品油零售市场对外放开已近两年。审视国内成品油市场环境,一个微妙的变化日益清晰,那就是作为成品油销售最前端的加油站被推到了市场最前沿。 “十三五”时期,国内外环境将发生深刻变化,形势错综复杂。从机遇看,经济新常态的提出有利于结构优化和后发赶超。一方面,“新常态”下结构优化的压力有助于我市加速推进经济结构转型升级、优化资本、技术、土地、人力等要素资源投入,更多的依靠创新驱动做大做强工业,同时提升服务业水平;另一方面,作为经济总量不大、发展相对滞后的城区,我市区别于发达地区总量大、要素饱和的特征,依然能够承接大量要素转移,保持中高速增长经济增长速度,有效避免新常态下的“失速风险”和“失衡风险”。同时,新能源、智能装备、“互联网+”等新产业、新业态、新模式快速发展,我市已具备与发达地区等高对接的战略平台。宏观政策支持力度加大,“一带一路”加快建设。 “十三五”我市还面临一些压力和挑战。我市发展基础薄弱,经济总量不大、城市功能不完善、交通承载力不强,人口、资本等要素集聚能力差,景区同质化倾向明显,景点缺乏统筹规划,以点串线、点面结合的局面尚未形成,现代服务业和社会事业有待进一步发展。 同时,外部环境正在发生深刻变化,新常态下,如何更好地处理发展与保护的关系,提升质量与效益,在区域协同共生与个性化发展中找到平衡点,解决基本公共服务供给水平与人民群众日益增长的多元化需求不相适应的矛盾,对我市发展理念和发展方式提出了更高要求。 总体来看,“十三五”时期,我市仍处于可以大有作为的重要战略期,如果能变压力为动力、化挑战为机遇,进一步增强发展的信心和决心,大力推进改革开放创新,推动工业提质增效和城镇化进程加速,必将能够实现经济社会的大发展、大提升。 1、 经营规模小 在全国近9万座加油站中,国有加油站(主要是石化、石油两大集团)有3万多座,约占全国加油站的30%左右,其余的均为社会各业和其他经济成分经营的加油站。我国年成品油零售量5000万吨左右,按高限估算,单站年平均销量只有500吨左右,而美国年成品油零售量4亿吨以上,只有18个加油站,加油站的单站年平均加油量达到2500吨左右。 2、 管理水平低 成品油销量已落后于国内其他零售业。据国内一位资深商业经济评论家评价,由于成品油零售市场和场长期处于自我封闭和半封闭状态,国有成品油零售的经营管理只相当于国内零售业80年代的水平,基本上没有形成规模经营。如果同国内外国石油公司管理的加油站相比,差距也比较大。如壳牌石油公司在天津收购了十几家社会加油站, 按其公司形象设计改造管理后,加油量平均提高了2.3倍。 目前我国石油、石化两大集团销售企业的加油站不同程度的存在着组织化程度不高,管理手段落后,科技含量低,内部管理不严密,流通费用高的情况。由于缺乏竞争意识和竞争机制,即使是集团内部所属的加油站,也由于各自的利益相互竞争。 3、 零售的业态落后。 加油站是一种最适宜连锁经营的零售行业,它也是国外最早实行连锁经营的行业之一。首先,从商品的市场定位来分,商品单一,消费并差异小,目标市场明确;其次,有现在的油库,可以改造成配送中心;第三,已有的零售网点,得天独厚的行业优势。如果说国外石油公司加油站进入中国市场主要靠的是经济实力的话,那么石油、石化两大集团就应该靠这些已经形成的网络,争取在较短的时间内,把这些网络改造成为能与国外石油公司抗衡的具有现代化水平的连锁加油站,这不论是对原有的成品油流通体制,还是对原有的经营观念和经营方式都是一种变革和创新。但是,要将这些分散的低水平经营的加油站,改造成具有现代化管理水平的连锁企业,并不是一件容易的事,因为它是对原有经营方式的深层次改革,使对原有利益布局的一次重新组合,必然会影响到一些部门和个人的利益。但是这种改革对石油、石化集团及其加油站以后的持续发展有着不可低估的作用。 4、 不良竞争。 例如同一条公路上两个相邻的加油站,虽然资产属于同一集团公司,但一个属炼油企业,一个属销售企业,尽管加油站的视觉形象统一,但油品的零售价格,企业服务规范却不统一,各行其是。用现代营销观点看,这是一条既丧失自身优势又相互消耗的经营方式。 二、加油站市场竞争力分析 成品油作为国民经济的重要商品,从1950年至1985年的30多年里,一直是由原商业部统购统销。经营业务的重点主要是批发、实行三级批发体制和“三固定”(固定批发环节、固定供应范围、固定倒扣率),作为零售环节的加油站数量很少。 我国加油站快速增加是在20世纪90年代初期。1992年国内零售市场试验性开放,成品油价格实行“双轨制”以后,由于经营成品油批零差价大、利润丰厚,国内社会各业和各种经济成份纷纷涉足加油站,数量急剧增加。国家开始注重原油、成品油及加油站的管理,其相关政策也在逐步完善,所制定的政策大多为企业准入资格、价格及税费、加油站建设规划政策等。主要政策列举如下: 图表4:加油站行业主要政策汇总 时间 政策名称 主要内容 2001年 《关于严格控制新建加油站问题的通知》 在全国范围内组织开展一次对违规加油站的集中整治活动,坚决制止乱批滥建加油站的现象,打击无证经营行业;加强规划,严格控制新建加油站,防止出现新的重复建设;健全成品油市场管理的各项制度,提高监督管理水平;加快推进加油站连锁经营,提高组织化程度。 2002年 《关于规范加油站特许经营的若干意见》 规定特许经营加油站须经合同形式许可他用使用的与加油站经营有关的商号、注册商标、专有技术、经营模式、经营技术、服务标准等,被授权的加油站按照合同约定在统一特许经营体系下从事成品油零售经营及相关服务,并向授权企业支付相应费用。 2003年 《关于完善加油站行业发展规划的意见》 规定高速公路加油站按照国家有关规定执行,原则上每百公里不超过 2对。 2006年 《原油市场管理办法》 规定申请原油销售、仓储经营资格的企业,应当向所在地省级人民政府商务主管部门提出申请,省级人民政府商务主管部门审查后,将初步审查意见及申请材料上报商务部,由商务部决定是否给予原油销售、仓储许可。 《成品油市场管理办法》 取消了成品油批发企业必须具有“从事两年以上成品油零售经营业务,并拥有 30座以上自有或控股加油站”的规定。同时强化了企业必须具备长期、稳定的成品油供应渠道,并对其资质条件作出了具体规定。 2008年 《关于实施成品油价格和税费改革的通知》 取消原在成品油价外征收的六项收费,逐步有序取消政府还贷二级公路收费;将价内征收的汽油消费税单位税额每升提高 0.8元;柴油消费税单位税额每升提高0.7元;其他成品油消费税单位税额相应提高。 《关于民营成品油企业经营有关问题的通知》 要求中石油和中石化这两大石油公司需要合理确定民营成品油企业的经营用油价格。两大集团公司对民营批发企业供应的成品油价格,由双方在国家规定确定的实际零售价格基础上倒扣 5.5%-7.0%之间协商确定。 2009年 《石化产业调整和振兴规划》 重点仍然集中在淘汰落后产能和加快石化产业结构调整。政府将通过市场准入、项目审批和区域规划等多项措施来推动《规划》的具体落实。同时,为改善石化行业进出口状况,《规划》通过加强进出口监管,避免国际产品倾销对于国内石化产业造成实质性伤害。 《石油价格管理办法》(试行) 原油价格由企业参照国际市场价格自主制定;成品油价格区别情况,实行政府指导价或政府定价。 2010年 《关于促进加油站非油品业务发展的指导意见》 要求各大加油站“积极发展非油品业务”,毗邻社区、位于高速公路、省道的加油站,要优先考虑发展非油业务经营,建设加油、购物、用餐、休息、汽车保养与维修等为一体的综合服务体系。 2012年 《汽车加油加气站设计与施工规范》 在《汽车加油加气站设计与施工规范》 GB50156-2002(2006年版)的基础上修订而成,自2013年3月1日起实施。原标准同时废止。 加油站是销售企业的最基层,不仅是服务顾客的场所,更是展示企业形象的窗口。 加油站靠人管理,形象和效益也要靠人去创造。因此,必须坚持“以人为本”的经营理念,充分调动加油站全体员工的工作积极性。才能增强加油站的市场竞争力。 由于我们销售的汽油,柴油等油品具有易燃、易爆的特性,决定了消防安全是加油站工作的重中之重。责任重于泰山。因此,从根本上确保加油站安全运营。这是经营之本。 加油站的经营目标是提高成品油销量,降低成本追求利润的最大化,增强市场竞争力。作为站长在做好安全工作的同时,最迫切的就是提高销量,创造利润,所以做好站长必须有强烈的市场竞争意识,要对周围加油站进行分析,以销售环境着手,制定有效的营销策略不断拓展市场,创造危机。同时,加油站员工要积极寻求降低成本的途径,降低费用,倡导节约意识,养成节约习惯,建设节约型加油站。才能保证加油站的市场竞争力。 加强加油站规范化管理,不断提高管理水平,及时掌握顾客心里,提升服务质量,作为管理者,必须严格执行公司各种规章制度和销售纪律,依据《规范》对加油站的安全,计量,财务,服务质量进行全方位的管理,处处起好表率作用,力争通过集体努力提高管理水平。为客户提供全员、全面、全过程、全心全意的服务。根据不同类型客户不同的消费习惯和需求,为新老客户提供更有针对性的专业化服务。在目前成品油市场质量竞争,品牌竞争日趋激烈的时候,用我们优质的服务赢得客户的信任,用超值的服务树立品牌形象。才能赢得市场。 三 、成品油市场分析 (一)全国行业发展概况 尽管我国经济增长减速,但成品油总体表现情况稳定。2018年1 月8日,国税总局发出2018年一号公告《关于成品油消费税征收管理有关问题的公告》,称为加强汽油、柴油、航空煤油、石脑油、溶剂油、润滑油、燃料油等成品油消费税的征收管理,政策核心目的其实就是不能继续"变票"。随着人们生活水平的不断提高,汽车保有量和选择飞机出行都将继续增加,汽油和煤油依然保持较高需求。 2011-2018年,我国成品油(汽柴煤)产量增长率均为正值,我国成品油产量呈逐年上升趋势。2018年前三季度,我国成品油(汽柴煤)产量为2.75亿吨,同比增长7.60%,增速也显著提高。 数据显示,除2016年外,我国成品油(汽柴煤)表观消费量均呈上升趋势,从2011年的2.61亿吨增长至2017年的3.22亿吨。2018年前三季度,我国成品油(汽柴煤)表观消费量为2.42亿吨,同比增长5.40%。 从供给角度看,2018年前三季度,中国成品油产量分布地区排名前十地区有山东、辽宁、广东、江苏、陕西、上海、新疆、福建、广西和浙江地区,山西、重庆、贵州和西藏地区的成品油产量均为零。 其中,山东成品油产量最高,达5903万吨,占比高达21.6%;辽宁产量为3190.7万吨,占比为11.7%;广东产量为2681.5万吨,占比为9.8%。 从需求角度看,环渤海、长三角及珠三角地区仍是经济发达地区, 且随着‘一带一路’及西部大开发等一系列政策提振,中西部发展开 始提速,相应的能源需求量也得以提升。整体来看汽、柴油消费水平, 华东整体需求量仍占据首位,紧随其后的是华中、华南、西南和华北, 需求相对落后的是东北、西北。 从汽油需求方面来看,国内汽油消费主要集中于华东、华中以及 华南地区,广东地区地处交通枢纽,历年来汽油需求较高,并以绝对 优势居于各省汽油消费量首位。从柴油需求方面,广东、山东、辽宁 的柴油消费量占据前三甲。受到经济增速放缓等原因影响,工矿企业 以及建筑业等用油行业整体需求下滑,导致各省柴油消费量增速放缓, 个别省份甚至出现柴油消费量减少现象,随着环保意识的增强以及清 洁替代能源的发展,未来柴油消费增长率仍将继续下降。 总体来看,我国成品油消费总量将保持上涨趋势,但增速有所放 缓。值得注意的是,目前国内经济增速放缓,大宗货物运输方式结构 转化,这些因素将影响以物流、仓储为主要消费结构的柴油需求市场, 国内成品油市场供需失衡现状依旧明显。 目前,国内成品油市场供过于求的现状或依旧难有实质性的改变, 成品油出口总量将继续增加。预计未来柴油需求表现呈现疲软,柴汽 油比例或进一步下降,汽油出口增速维持高位。 (二)2019年成品油消费趋势分析 1、成品油表观需求增速将略有回升 2019年,全球经济不确定性增加,贸易环境复杂多变,经济增速下行压力加大。我国经济稳中求进,工业生产总体有所回暖,企业利润小幅改善,相关行业用油需求或微幅改善。预计2019年国内成品油需求增速略有回升,全年需求量达3.3亿吨,比上年增长1.9%,增速较2018年小幅回升1.3个百分点。 2、汽油需求将低速增长 2019年,我国乘用车产销增长总体不容乐观,同时燃油效率继续提高。按照工业和信息化部发布的最新乘用车燃油标准,到2020年平均油耗应达到5升/百千米,较“十三五”之初的水平降低38%,将对汽油消费产生较大影响。 去年下半年,财政部等部门联合印发《关于节能新能源车船享受 车船税优惠政策的通知》(财税2018年74号文),进一步明确了节 约能源、使用新能源车船的车船税优惠政策。 其中,对节能车减半征收车船税,对新能源车则将完全减免车船 税,加之新能源汽车免税政策的后续效果有所显现,新能源汽车销量 增速将有所提高,这些均将对汽油需求形成抑制。预计2019年我国汽油表观消费量达1.31亿吨,比上年增长3.1%,增速较2018年回落0.5个百分点。 3、柴油需求降幅将有所收窄 2018年9月17日,国务院办公厅发布《推进运输结构调整三年行动计划(2018—2020年)》,主要内容包括铁路提升、水运提升、公路治理及联运提速、城市绿色配送四方面,并对重点区域运输结构调整提出了到2020年的具体量化要求,即按货运总量目前增速,到2020年公路货运比例将由2017年的78%降至77%,公路货运量增速由9.3%降至2.8%。 预计到2020年公路运输转铁路运输、公路运输转水路运输累计减少柴油需求491万吨,公路治理减少柴油需求333万吨,城市绿色配送行动累计减少柴油需求485万吨,LNG(液化天然气)替代柴油需求137万吨。 但是,2019年国内经济增速下降的势头会有所放缓,财政项目清理告一段落,金融监管常规化,政策扶持下中小企业经营活力有所提高,基建投资与制造业投资均有改善,宏观经济总体呈现边际改善迹象,柴油需求降幅总体有所收窄。预计2019年柴油需求达1.58亿吨,比上年下降1.1%,降幅较2018年收窄3.1个百分点。 5、市场化改革将进一步推进 原油期货市场的平稳运行、成品油期货市场的加快筹备、成品油 定价机制的进一步完善、国内市场秩序的进一步规范等将加快国内石 油市场化进程的推进。 同时,随着地方炼厂总体规模实力水平的提升,在国内市场占有 率的增加,国内
加油站运营方案646页(2024修订版).docx
下载提示

1.本文档仅提供部分内容试读;

2.支付并下载文件,享受无限制查看;

3.本网站所提供的标准文本仅供个人学习、研究之用,未经授权,严禁复制、发行、汇编、翻译或网络传播等,侵权必究;

4.左侧添加客服微信获取帮助;

5.本文为word版本,可以直接复制编辑使用。


这个人很懒,什么都没留下
未认证用户 查看用户
该文档于 上传
推荐文档
×
精品标书制作
百人专家团队
擅长领域:
工程标 服务标 采购标
16852
已服务主
2892
中标量
1765
平台标师
扫码添加客服
客服二维码
咨询热线:192 3288 5147
公众号
微信客服
客服