文库 服务类投标方案 学校服务

2025年度师范类专业第二级认证投标方案.docx

DOCX   654页   下载455   2025-08-13   浏览71   收藏85   点赞260   评分-   441914字   158.00

AI慧写标书

十分钟千页标书高效生成

温馨提示:当前文档最多只能预览 15 页,若文档总页数超出了 15 页,请下载原文档以浏览全部内容。
2025年度师范类专业第二级认证投标方案.docx 第1页
2025年度师范类专业第二级认证投标方案.docx 第2页
2025年度师范类专业第二级认证投标方案.docx 第3页
2025年度师范类专业第二级认证投标方案.docx 第4页
2025年度师范类专业第二级认证投标方案.docx 第5页
2025年度师范类专业第二级认证投标方案.docx 第6页
2025年度师范类专业第二级认证投标方案.docx 第7页
2025年度师范类专业第二级认证投标方案.docx 第8页
2025年度师范类专业第二级认证投标方案.docx 第9页
2025年度师范类专业第二级认证投标方案.docx 第10页
2025年度师范类专业第二级认证投标方案.docx 第11页
2025年度师范类专业第二级认证投标方案.docx 第12页
2025年度师范类专业第二级认证投标方案.docx 第13页
2025年度师范类专业第二级认证投标方案.docx 第14页
2025年度师范类专业第二级认证投标方案.docx 第15页
剩余639页未读, 下载浏览全部

开通会员, 优惠多多

6重权益等你来

首次半价下载
折扣特惠
上传高收益
特权文档
AI慧写优惠
专属客服
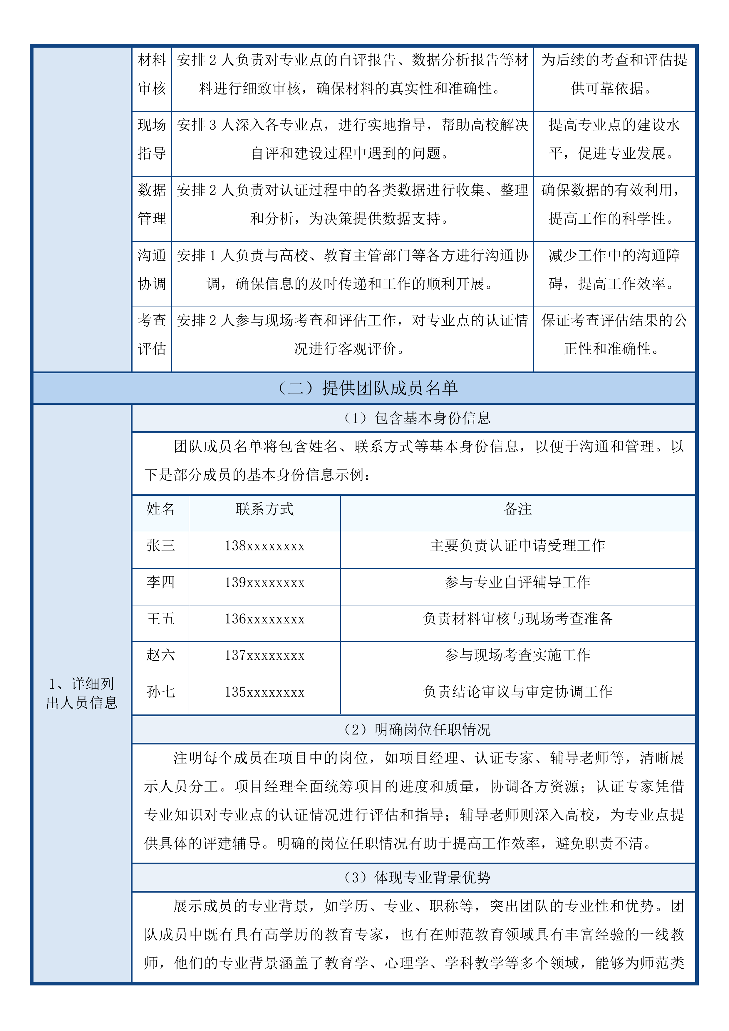
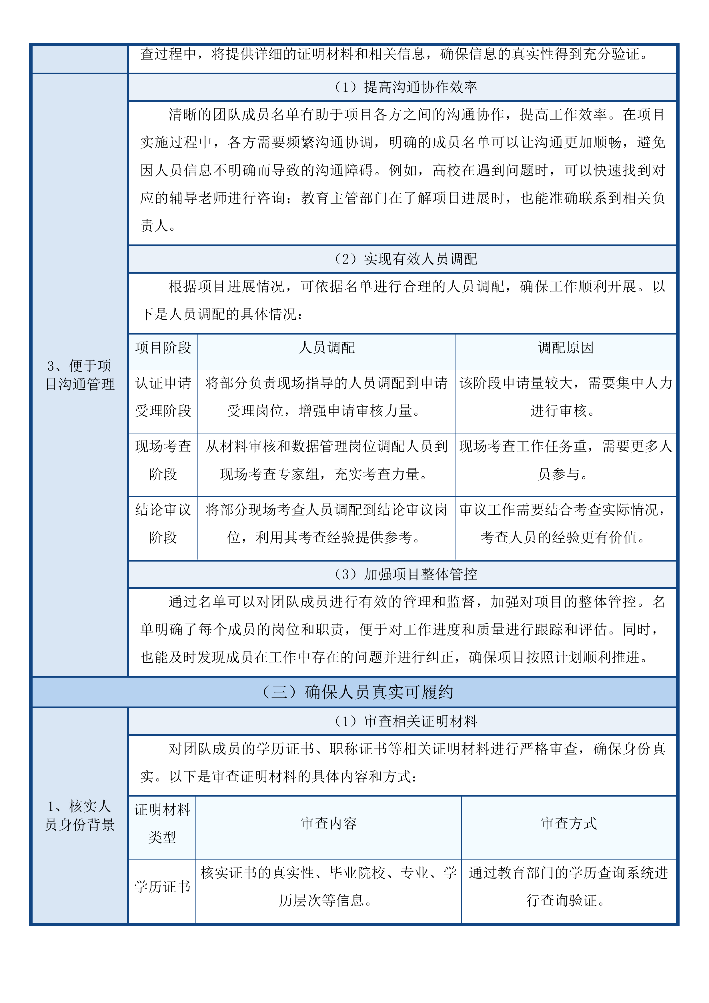
2025年度师范类专业第二级认证投标方案 第一章 项目工作人员配置情况 5 第一节 人员配置数量 5 一、 团队人员数量要求 5 二、 人员参与项目实施 17 第二节 人员专业背景 23 一、 专业认证工作背景 23 二、 重点人员项目经历 41 第三节 人员分工与职责 51 一、 明确岗位职责分工 51 二、 各岗位具体工作 64 第四节 人员稳定性保障 68 一、 人员更换管理措施 68 二、 人员考勤与保密 83 第二章 认证机构的认证能力 102 第一节 认证工作经验 102 一、 近三年认证项目清单 102 二、 认证项目主要职责 119 三、 典型认证项目案例 129 第二节 认证学科丰富度 134 一、 可认证专业学科范围 134 二、 不同专业认证服务记录 139 三、 差异化认证实施方案 152 第三节 组织认证能力 169 一、 认证组织管理体系 169 二、 专职项目管理人员 188 三、 标准化认证流程文档 197 第四节 认证时长合理性 212 一、 认证周期安排规划 212 二、 分阶段实施计划 224 三、 工作衔接与应急措施 241 第三章 认证专家配置情况 255 第一节 认证服务专家工作经验 255 一、 专家师范类认证项目经验 255 二、 专家认证培训与资质 269 第二节 认证服务专家工作能力 274 一、 专家专业工作执行能力 274 二、 专家综合协作分析能力 279 第四章 应急方案 300 第一节 应急机制建立 300 一、 覆盖全过程应急响应机制 300 二、 应急管理责任分工 304 三、 24小时应急联络通道 310 四、 突发事件分类分级标准 320 五、 高校专家联动响应机制 326 第二节 突发事件预案 333 一、 专家临时变动替代方案 334 二、 现场考查疫情远程预案 340 三、 数据异常系统保障措施 347 四、 高校整改延误进度调整 354 五、 专家行程变动协调机制 358 第三节 应急响应流程 364 一、 突发事件上报流程时限 364 二、 应急决策流程授权机制 367 三、 标准化应急处置手册 374 四、 应急演练确保预案执行 381 五、 应急复盘与改进机制 389 第四节 应急资源保障 394 一、 备用专家资源库配置 394 二、 远程考查技术保障团队 400 三、 专项应急经费预留 411 四、 应急通讯办公设备配置 417 五、 与教育部门应急协作机制 424 第五章 服务计划 430 第一节 工作完成进度 430 一、 申请与受理阶段进度 430 二、 专业自评阶段进度 448 三、 材料审核阶段进度 453 四、 现场考查阶段进度 464 五、 结论审议阶段进度 479 六、 整改提高阶段进度 490 第二节 工作计划责任 502 一、 信息系统操作维护责任 502 二、 专家调配工作责任 515 三、 材料审核工作责任 533 四、 现场考查组织责任 541 五、 整改跟踪工作责任 558 第六章 售后服务 574 第一节 整改报告审查 574 一、 通知高校提交报告 574 二、 组织专家书面审查 578 三、 提出审查意见反馈 596 四、 处理不合格报告 600 第二节 持续改进支持 604 一、 提供咨询辅导服务 604 二、 针对难点专家指导 609 三、 协助完善保障体系 623 四、 提供报告撰写支持 644 五、 建立进度跟踪机制 649 项目工作人员配置情况 人员配置数量 团队人员数量要求 明确不少于10人标准 确定人员规模底线 满足基本数量要求 明确投入本项目的师范类专业认证服务团队人员不少于10人。本项目涉及19个师范类本科专业点的第二级认证工作,包含评建辅导、进校考查等多个环节,工作内容繁杂。足够的人员数量是确保各项工作得以有序开展的基础,能保证在规定时间内完成项目任务,为项目的顺利推进提供坚实的人力保障。 进校考查 保障项目顺利推进 足够的人员数量是项目各环节得以高效、有序开展的基础,能更好地应对各种任务和挑战。以下是人员数量对项目各环节的保障作用: 项目环节 人员需求 保障作用 评建辅导 需要专业的辅导老师对每个专业点进行辅导,不少于10人可以确保每个专业点都能得到及时的辅导。 提高专业点的建设水平,为进校考查做好准备。 进校考查 需要组建考查专家组,对专业点进行全面考查,不少于10人可以确保考查工作的全面性和准确性。 为专业点提供准确的考查结果,促进专业点的改进和提高。 材料审核 需要专业的审核人员对专业点的自评报告和数据分析报告等相关材料进行审核,不少于10人可以确保审核工作的高效性和准确性。 为专业点提供准确的审核意见,促进专业点的改进和提高。 现场考查 需要组建现场考查专家组,对专业点进行现场考查,不少于10人可以确保考查工作的全面性和准确性。 为专业点提供准确的考查结果,促进专业点的改进和提高。 结论审议 需要组建审议专家组,对现场考查专家组提交的现场考查报告和认证结论建议进行审议,不少于10人可以确保审议工作的公正性和准确性。 为专业点提供准确的审议结果,促进专业点的改进和提高。 结论审定 需要将审议结果报教育主管部门同意后,提交教育部认证专家委员会审定,不少于10人可以确保审定工作的公正性和准确性。 为专业点提供准确的审定结果,促进专业点的改进和提高。 整改提高 需要专业的辅导老师对专业点进行整改辅导,不少于10人可以确保每个专业点都能得到及时的辅导。 提高专业点的建设水平,为下次认证做好准备。 符合项目人力需求 结合项目的规模和复杂程度,不少于10人的团队规模能满足项目在不同阶段的工作需要。以下是不同阶段的工作需求和人员配置: 结论审议 项目阶段 工作需求 人员配置 认证委托与受理 需要在师范类专业认证管理信息系统中接受认证委托,调配专家进行审核。 安排2-3人负责系统操作和专家调配。 专业自评辅导 组织专家辅导高校进行专业自评,梳理认证工作材料。 安排3-4人进行现场辅导和材料审核。 材料审核与现场考查 组织专家对专业自评报告和数据分析报告等相关材料进行审核,组建现场考查专家组。 安排4-5人进行材料审核和现场考查。 结论审议与审定 组建审议专家组,对现场考查专家组提交的现场考查报告和认证结论建议进行审议,将审议结果报教育主管部门同意后,提交教育部认证专家委员会审定。 安排2-3人负责审议和审定工作。 整改提高 组织专家对高校的整改报告进行审查。 安排2-3人进行整改审查。 遵循行业标准规范 参照同类项目经验 参考以往师范类专业认证项目的人力配置情况,确定不少于10人的标准具有合理性和可行性。在过往的同类项目中,涉及多个专业点的认证工作时,团队人数通常在10人及以上才能较好地完成各项任务。本项目有19个师范类本科专业点,工作的复杂性和工作量都较大,因此安排不少于10人的团队能够借鉴以往经验,更高效地完成认证工作。 契合项目实际情况 根据本项目19个师范类本科专业点的第二级认证工作要求,不少于10人的团队能有效覆盖各项工作。以下是团队人员在不同工作中的分配情况: 工作内容 人员需求 工作效果 认证申请受理与审核 安排2人负责接收和审核专业点的认证申请,确保申请材料的完整性和合规性。 提高申请审核效率,保证符合受理条件的专业点及时进入自评阶段。 专业自评辅导 安排3人深入各专业点,指导高校开展专业自评工作,包括数据信息填报、材料梳理等。 帮助专业点准确把握自评要求,提高自评质量。 材料审核与现场考查准备 安排2人对专业点提交的自评报告和数据分析报告进行审核,同时负责现场考查的前期准备工作。 确保审核结果准确,为现场考查提供有力支持。 现场考查实施 安排3人参与现场考查专家组,通过深度访谈、听课看课等方式对专业点进行全面考查。 保证现场考查的全面性和客观性,得出准确的考查结论。 结论审议与审定协调 安排1人负责与审议专家组和教育部认证专家委员会进行沟通协调,确保结论审议和审定工作顺利进行。 提高结论审议和审定的效率,及时公布认证结果。 保障服务质量水平 足够的人员数量有助于提高服务质量,确保在认证过程中为高校提供全面、专业的支持。本项目服务质量的提升依赖于充足的人力投入。较多的人员可以分工协作,在评建辅导环节,不同专业背景的人员可以针对各专业点的特点提供精准的辅导;在进校考查阶段,也能从多个角度对专业点进行全面评估,从而为高校提供更具针对性和建设性的意见,保障认证服务的高质量。 项目沟通协作 适应项目工作强度 应对复杂工作任务 项目涵盖评建辅导、进校考查等多个环节,工作强度较大,不少于10人的团队能更好地应对。评建辅导需要深入各专业点,了解其实际情况,制定个性化的辅导方案,这需要投入大量的时间和精力;进校考查更是涉及到对专业点教学质量、师资队伍、课程设置等多方面的全面评估,工作任务复杂。只有足够的人员才能合理分工,确保每个环节都能得到充分的关注和处理。 提高工作执行效率 合理的人员规模可以实现工作的有效分工和协作,提高工作执行效率,确保项目按时完成。在本项目中,若人员充足,可将不同环节的工作分配给专业的人员。例如,让熟悉政策和标准的人员负责材料审核,有丰富教学经验的人员进行现场考查和辅导,这样能充分发挥每个人的优势,减少工作中的重复和失误,加快工作进度,保证项目按计划推进。 满足多方面工作需求 在认证过程中,涉及到材料审核、现场指导、数据管理等多方面工作,不少于10人能满足这些需求。以下是人员在不同工作中的具体作用: 工作方面 人员安排 工作作用 材料审核 安排2人负责对专业点的自评报告、数据分析报告等材料进行细致审核,确保材料的真实性和准确性。 为后续的考查和评估提供可靠依据。 现场指导 安排3人深入各专业点,进行实地指导,帮助高校解决自评和建设过程中遇到的问题。 提高专业点的建设水平,促进专业发展。 数据管理 安排2人负责对认证过程中的各类数据进行收集、整理和分析,为决策提供数据支持。 确保数据的有效利用,提高工作的科学性。 沟通协调 安排1人负责与高校、教育主管部门等各方进行沟通协调,确保信息的及时传递和工作的顺利开展。 减少工作中的沟通障碍,提高工作效率。 考查评估 安排2人参与现场考查和评估工作,对专业点的认证情况进行客观评价。 保证考查评估结果的公正性和准确性。 提供团队成员名单 详细列出人员信息 包含基本身份信息 团队成员名单将包含姓名、联系方式等基本身份信息,以便于沟通和管理。以下是部分成员的基本身份信息示例: 姓名 联系方式 备注 张三 138xxxxxxxx 主要负责认证申请受理工作 李四 139xxxxxxxx 参与专业自评辅导工作 王五 136xxxxxxxx 负责材料审核与现场考查准备 赵六 137xxxxxxxx 参与现场考查实施工作 孙七 135xxxxxxxx 负责结论审议与审定协调工作 明确岗位任职情况 注明每个成员在项目中的岗位,如项目经理、认证专家、辅导老师等,清晰展示人员分工。项目经理全面统筹项目的进度和质量,协调各方资源;认证专家凭借专业知识对专业点的认证情况进行评估和指导;辅导老师则深入高校,为专业点提供具体的评建辅导。明确的岗位任职情况有助于提高工作效率,避免职责不清。 体现专业背景优势 展示成员的专业背景,如学历、专业、职称等,突出团队的专业性和优势。团队成员中既有具有高学历的教育专家,也有在师范教育领域具有丰富经验的一线教师,他们的专业背景涵盖了教育学、心理学、学科教学等多个领域,能够为师范类专业认证工作提供全方位的支持。 确保信息准确无误 严格审核人员资料 对团队成员提供的信息进行严格审核,确保名单中的所有信息真实、准确。审核过程包括对学历证书、职称证书等相关证明材料的查验,以及对工作经历和认证经验的核实。通过严格审核,可以保证团队成员的资质符合项目要求,为项目的顺利开展提供保障。 项目责任书 及时更新信息变化 若成员信息发生变化,将及时更新名单,保证信息的及时性和有效性。在项目实施过程中,成员的联系方式、岗位变动等信息可能会发生变化,及时更新名单可以确保各方能够准确获取最新信息,避免因信息滞后而影响工作。 配合招标方核查 所有人员信息真实有效,可随时配合招标方进行核实,确保信息无误。积极配合招标方的核查工作,是对项目负责的表现,也能增强招标方对团队的信任。在核查过程中,将提供详细的证明材料和相关信息,确保信息的真实性得到充分验证。 便于项目沟通管理 提高沟通协作效率 清晰的团队成员名单有助于项目各方之间的沟通协作,提高工作效率。在项目实施过程中,各方需要频繁沟通协调,明确的成员名单可以让沟通更加顺畅,避免因人员信息不明确而导致的沟通障碍。例如,高校在遇到问题时,可以快速找到对应的辅导老师进行咨询;教育主管部门在了解项目进展时,也能准确联系到相关负责人。 实现有效人员调配 根据项目进展情况,可依据名单进行合理的人员调配,确保工作顺利开展。以下是人员调配的具体情况: 项目阶段 人员调配 调配原因 认证申请受理阶段 将部分负责现场指导的人员调配到申请受理岗位,增强申请审核力量。 该阶段申请量较大,需要集中人力进行审核。 现场考查阶段 从材料审核和数据管理岗位调配人员到现场考查专家组,充实考查力量。 现场考查工作任务重,需要更多人员参与。 结论审议阶段 将部分现场考查人员调配到结论审议岗位,利用其考查经验提供参考。 审议工作需要结合考查实际情况,考查人员的经验更有价值。 加强项目整体管控 通过名单可以对团队成员进行有效的管理和监督,加强对项目的整体管控。名单明确了每个成员的岗位和职责,便于对工作进度和质量进行跟踪和评估。同时,也能及时发现成员在工作中存在的问题并进行纠正,确保项目按照计划顺利推进。 确保人员真实可履约 核实人员身份背景 审查相关证明材料 对团队成员的学历证书、职称证书等相关证明材料进行严格审查,确保身份真实。以下是审查证明材料的具体内容和方式: 证明材料类型 审查内容 审查方式 学历证书 核实证书的真实性、毕业院校、专业、学历层次等信息。 通过教育部门的学历查询系统进行查询验证。 职称证书 检查证书的颁发机构、职称等级、颁发时间等信息。 向颁发机构进行核实确认。 工作经历证明 确认工作单位、职位、工作时间等信息。 与工作单位进行电话或邮件核实。 调查工作经历真实性 通过多种方式调查成员的工作经历,核实其是否具备师范类专业认证相关工作背景。可以通过与成员原工作单位进行沟通,了解其在工作中的具体表现和职责;查阅相关项目文档和报告,确认其参与的认证项目情况。确保成员的工作经历真实可靠,能够为项目提供有效的支持。 验证认证经验有效性 对成员声称的认证经验进行验证,确保其参与过的认证项目真实有效。可以要求成员提供参与认证项目的相关证明材料,如项目报告、证书等;与项目的主办方或其他参与人员进行核实。只有验证了认证经验的有效性,才能保证成员能够在本项目中发挥应有的作用。 建立人员约束机制 签订项目责任书 所有团队成员签订项目责任书,明确各自的职责和义务,确保按要求履行工作。项目责任书详细规定了成员在项目各个阶段的工作任务、质量标准和时间要求,以及违反规定应承担的责任。通过签订责任书,增强成员的责任感和使命感,保证项目的顺利实施。 设定违约惩罚措施 制定明确的违约惩罚措施,对不履行职责或违反规定的成员进行相应处罚。惩罚措施包括经济处罚、警告、解除合作等。明确的惩罚措施可以起到威慑作用,促使成员严格遵守规定,认真履行工作职责。 纳入诚信考核体系 将成员在项目中的表现纳入诚信考核体系,对诚信履约的成员给予奖励。诚信考核体系综合考虑成员的工作态度、工作质量、遵守规定等方面的表现。对于表现优秀的成员,可以给予物质奖励或在后续项目中优先选用;对于存在违约行为的成员,将记录其不良信用,限制其参与公司的其他项目。 保障人员实际参与 制定详细工作计划 为每个成员制定详细的工作计划,明确工作任务和时间节点,确保全程参与项目。工作计划根据项目的不同阶段和任务进行分解,具体到每个成员每周或每月的工作安排。明确的工作计划可以让成员清楚自己的工作方向和重点,避免工作的盲目性,保证项目的有序推进。 建立考勤打卡制度 建立人员考勤机制,通过打卡等方式记录成员的出勤情况,保证按时到岗。以下是考勤打卡制度的具体内容: 考勤打卡制度 考勤方式 打卡时间 考勤要求 电子打卡 每天上午9:00-9:30,下午17:00-17:30 成员需在规定时间内打卡,未打卡视为缺勤。 特殊情况说明 如因工作需要外出,需提前向项目经理报备;如遇不可抗力因素无法打卡,需及时提交相关证明材料。 确保考勤记录的准确性和合理性。 考勤统计与处理 每月对考勤情况进行统计,对缺勤次数过多的成员进行警告或处罚。 保证成员按时到岗,提高工作效率。 定期进行工作汇报 要求成员定期进行工作汇报,及时掌握工作进展情况,确保人员实际参与项目工作。成员每周需提交一份工作周报,汇报本周的工作完成情况、遇到的问题及解决方案;每月需进行一次工作总结和下月工作计划的汇报。通过定期汇报,项目经理可以及时了解成员的工作状态,发现问题并及时解决,保证项目按计划进行。 工作汇报 制定人员工作安排 规划全程工作任务 明确各阶段工作目标 根据项目的不同阶段,如认证委托与受理、专业自评辅导等,明确各阶段的工作目标。在认证委托与受理阶段,目标是确保所有符合条件的专业点都能顺利提交申请并通过审核;在专业自评辅导阶段,要帮助高校完善自评报告,提高专业建设水平;在材料审核与现场考查阶段,要得出准确的审核和考查结果;在结论审议与审定阶段,要确保认证结论的公正、合理;在整改提高阶段,要督促高校落实整改措施,提升专业质量。 分配具体工作任务 将每个阶段的工作任务分配到具体的团队成员,确保责任到人。例如,在认证委托与受理阶段,安排专人负责接收和审核专业点的申请材料;在专业自评辅导阶段,为每个专业点指定一名辅导老师;在材料审核阶段,由审核小组对材料进行集中审核;在现场考查阶段,组建考查专家组进行实地考查;在结论审议和审定阶段,安排协调人员与相关部门沟通;在整改提高阶段,跟踪人员负责督促高校整改。 制定详细工作流程 为每个工作任务制定详细的工作流程,指导成员按规范操作,提高工作质量。以下是部分工作任务的详细流程: 工作任务 工作流程 认证申请审核 1.接收申请材料;2.初步检查材料完整性;3.详细审核材料内容;4.与专业点沟通补充材料;5.做出审核结论;6.通知专业点审核结果。 专业自评辅导 1.了解专业点基本情况;2.制定辅导方案;3.开展现场辅导;4.指导材料梳理;5.审核自评报告初稿;6.提出修改意见;7.协助完善报告。 现场考查 1.组建考查专家组;2.制定考查计划;3.审阅自评报告和数据;4.开展现场考查活动;5.集体评议考查结果;6.撰写考查报告;7.反馈考查意见。 合理安排人员时间 避免人员过度劳累 根据工作任务的轻重缓急,合理安排人员的工作时间,避免过度劳累影响工作效率。在项目高峰期,如现场考查和结论审议阶段,适当增加人员投入,减轻单个成员的工作负担;在工作相对轻松的阶段,如认证委托与受理的前期准备,合理调整工作节奏,让成员有足够的休息时间。同时,考虑成员的个人情况,避免连续长时间安排高强度工作。 确保工作衔接顺畅 在安排人员时间时,充分考虑工作的衔接性,确保各环节工作顺利进行。例如,在专业自评辅导结束后,及时安排审核人员对自评报告进行审核;在材料审核完成后,迅速组织现场考查专家组开展工作。通过合理的时间安排,避免出现工作脱节或等待的情况,提高项目整体推进效率。 工作环节 人员安排与时间衔接 专业自评辅导-材料审核 辅导老师完成辅导后,提前与审核人员沟通,将自评报告及时移交审核小组,确保审核工作无缝对接。 材料审核-现场考查 审核人员完成审核后,立即将审核结果和相关材料提供给现场考查专家组,考查专家组在最短时间内制定考查计划并开展工作。 现场考查-结论审议 现场考查结束后,考查专家组尽快撰写考查报告并提交给审议专家组,审议专家组及时组织审议工作。 预留应急处理时间 为应对可能出现的突发事件,预留一定的应急处理时间,保证项目不受影响。在项目实施过程中,可能会遇到高校提供材料不及时、专家临时无法参加考查等突发情况。预留的应急处理时间可以用于协调资源、解决问题,确保项目按计划推进。例如,当出现专家缺席考查的情况时,可以利用应急时间重新安排专家或调整考查计划。 保障人员全程参与 建立工作监督机制 建立工作监督机制,对成员的工作进展进行实时监督,确保按计划全程参与项目。设立专门的监督小组,定期检查成员的工作成果,查看是否符合工作计划和质量要求;通过项目管理软件实时跟踪工作进度,及时发现问题并督促成员整改。监督机制可以保证成员认真履行职责,提高工作质量。 加强团队沟通协作 通过定期的团队会议等方式,加强成员之间的沟通协作,提高团队凝聚力和工作效率。每周召开一次团队例会,成员汇报工作进展和遇到的问题,共同讨论解决方案;建立项目沟通群,方便成员随时交流工作信息。良好的沟通协作可以避免工作重复和冲突,提高团队整体效能。 提供必要培训支持 为成员提供必要的培训和支持,帮助其提升工作能力,更好地参与项目工作。针对项目涉及的师范类专业认证标准、政策法规等内容,组织专题培训;邀请行业专家进行讲座,分享经验和案例;鼓励成员参加相关的学术交流活动,拓宽视野。通过培训支持,提高成员的专业素养和业务水平。 人员参与项目实施 全员参与项目实施 明确全员职责 1)通过详细的岗位说明书和任务分配表,明确团队中每个成员在认证项目各个环节的具体职责,做到分工清晰、责任到人,避免职责不清导致的工作推诿和效率低下。 全员参与项目实施 2)依据项目的不同阶段,如申请与受理、专业自评、材料审核、现场考查、结论审议、结论审定和整改提高等,结合成员的专业技能和经验,合理分配人员工作任务,确保各阶段工作顺利推进。 专业自评 材料审核 现场考查 3)组织专门的项目流程培训和团队协作会议,让每位成员清楚了解自己在整个项目流程中的位置和作用,以及与其他成员的协作关系,促进团队的高效协作。 项目流程培训 团队协作会议 4)为新入职或经验不足的成员提供详细的岗位说明和系统的培训,包括项目背景、流程、规范和操作技巧等,使其快速适应工作要求,融入项目团队。 5)定期组织团队会议,沟通工作进展和问题,及时调整工作策略和方法,确保全员对项目目标和任务有一致的认识,保持工作方向的一致性。 6)根据项目实际需求,如任务变更、突发情况或人员变动等,灵活调整人员职责,保证项目的顺利进行和高效完成。 参与认证环节 1)在认证委托与受理阶段,安排专业人员负责在师范类专业认证管理信息系统中接受委托,并调配相关领域的专家组成审核小组,对申请认证的专业进行严格审核。 2)专业自评阶段,组织经验丰富的专家团队为高校提供全面的辅导,涵盖数据填报、材料梳理、问题剖析和改进措施制定等工作,帮助高校提高自评质量。 3)材料审核环节,安排具有深厚专业知识和丰富审核经验的人员对高校提交的自评报告和数据分析报告进行严格审查,确保材料的真实性、准确性和完整性。 4)现场考查时,组建由多领域专家组成的考查专家组,通过深度访谈、听课看课、考查走访、查阅文卷、集体评议等方式,对专业达成认证标准情况做出客观评判,给出现场考查结论建议。 5)结论审议与审定阶段,依据相关规程组建审议专家组,对现场考查专家组提交的现场考查报告和认证结论建议进行严谨审议,并将审议结果报教育主管部门同意后,提交教育部认证专家委员会审定。 6)整改提高阶段,组织专家对高校提交的整改报告进行细致审查,督促高校按照认证报告进行有效整改,确保认证工作的质量和效果。 加强团队协作 1)建立有效的沟通机制,通过定期会议、即时通讯工具和项目管理平台等方式,促进成员之间的信息共享和交流,及时解决工作中出现的问题,提高工作效率。 2)组织团队建设活动,如户外拓展、文化交流和团队竞赛等,增强成员之间的信任和协作能力,营造积极向上、团结协作的工作氛围。 3)鼓励成员之间相互学习和支持,分享工作经验和专业知识,共同解决工作中遇到的难题,提升团队整体水平。 4)制定团队协作规范,明确成员在协作过程中的权利和义务,规范工作流程和行为准则,避免冲突和误解,保证团队协作的顺畅进行。 5)定期对团队协作效果进行评估和反馈,根据评估结果及时调整协作策略和方法,不断优化团队协作模式。 6)通过协作完成项目任务,培养成员的团队意识和责任感,提高团队整体战斗力,确保项目的顺利实施和高质量完成。 保障人员全程参与 制定工作计划 1)根据项目周期和任务要求,结合项目的各个阶段和环节,制定详细的人员工作计划,明确各阶段的工作目标、任务内容、责任人以及时间节点,确保工作有序推进。 2)将工作计划分解到每个成员,以书面形式明确每个人在不同阶段的工作任务和完成时间,让成员清楚了解自己的工作安排和责任。 3)在计划中预留一定的弹性时间,以应对可能出现的突发情况或任务变更,保证项目的灵活性和适应性。 4)定期对工作计划进行检查和调整,通过进度跟踪、数据分析和问题反馈等方式,及时发现和解决工作中存在的问题,确保工作按计划顺利进行。 5)将工作计划与绩效考核挂钩,制定明确的考核指标和奖惩措施,激励成员按时完成工作任务,提高工作积极性和主动性。 6)根据项目进展情况,及时更新工作计划,结合实际工作情况对计划进行优化和完善,保证计划的有效性和可行性。 项目阶段 工作目标 任务内容 责任人 时间节点 申请与受理 完成19个师范类本科专业点的认证申请受理工作 在师范类专业认证管理信息系统中接受委托,调配专家进行申请审核 专业人员 XXX 专业自评 指导高校完成专业自评工作 组织专家团队为高校提供数据填报、材料梳理等辅导 专家团队 XXX 材料审核 完成对高校自评报告和数据分析报告的审核 安排专业人员对材料进行严格审查 审核人员 XXX 现场考查 完成对专业的现场考查工作 组建考查专家组,开展深度访谈、听课看课等考查工作 考查专家组 XXX 结论审议 完成对现场考查报告和认证结论建议的审议 依据相关规程组建审议专家组进行审议 审议专家组 XXX 结论审定 完成认证结论的审定工作 将审议结果报教育主管部门同意后,提交教育部认证专家委员会审定 相关负责人 XXX 整改提高 督促高校完成整改工作 组织专家对高校的整改报告进行审查 专家团队 XXX 建立考勤机制 1)实行严格的考勤制度,通过打卡、签到等方式记录成员的出勤情况,确保人员按时到岗,保证工作的正常开展。 2)利用现代化的考勤管理系统进行考勤管理,保证考勤数据的真实性和准确性,为绩效考核提供可靠依据。 3)对迟到、早退、旷工等行为制定明确的处罚措施,如扣除绩效分数、警告、罚款等,维护工作秩序,提高工作效率。 4)建立请假审批流程,明确请假的条件和审批权限,严格控制请假人数和时间,避免因人员缺勤影响工作进度。 5)定期公布考勤情况,接受团队成员的监督,促进成员自觉遵守考勤制度,形成良好的工作风气。 6)对于因特殊情况无法按时到岗的成员,要求提前请假并安排好工作交接,确保工作不受影响,保证项目的连续性和稳定性。 考勤项目 具体要求 管理方式 处罚措施 审批流程 出勤记录 记录成员的到岗、离岗时间 打卡、签到 无 无 迟到 超过规定上班时间到达岗位 系统自动记录 扣除绩效分数、警告 无 早退 未到规定下班时间提前离岗 系统自动记录 扣除绩效分数、警告 无 旷工 未经批准擅自缺勤 系统自动记录 扣除绩效分数、罚款 无 请假 因事、因病等原因需要缺勤 提交请假申请 无 部门负责人审批 提供后勤保障 1)为团队成员提供必要的办公设备和资源,如电脑、打印机、办公软件等,确保工作的顺利开展,提高工作效率。 后勤保障 2)合理安排办公场地,根据团队成员的工作需求和特点,进行科学布局和规划,营造舒适、安全的工作环境,提升成员的工作满意度。 3)提供必要的培训和学习机会,如专业技能培训、行业知识讲座等,帮助成员提升专业技能和综合素质,适应项目的发展需求。 4)关注成员的身心健康,组织定期体检和心理咨询服务,缓解工作压力,增强成员的身体素质和心理调适能力。 5)为成员提供合理的薪酬待遇和福利保障,如基本工资、绩效奖金、五险一金、带薪年假等,激励成员积极投入工作,提高工作积极性和忠诚度。 6)及时解决成员在工作和生活中遇到的问题,如工作协调、生活困难等,让成员能够全身心地参与项目实施,为项目的成功提供有力保障。 人员专业背景 专业认证工作背景 具备相关工作背景 专业认证相关经验 认证流程熟悉 我公司熟悉申请与受理环节,能依据受理条件精准审核专业认证申请,确保符合要求的专业顺利进入认证流程。同时,了解专业自评流程,可有效辅导高校开展自评工作,包括协助高校填报数据信息、梳理认证材料、总结专业建设成果和剖析问题等。此外,掌握材料审核要点,能确保审核工作的准确性和公正性,为后续现场考查提供可靠基础。 认证环节 熟悉要点 具体作用 申请与受理 依据受理条件审核申请 确保专业符合认证准入要求 专业自评 辅导高校开展自评工作 协助高校完成自评报告 材料审核 掌握审核要点 保证审核结果准确公正 实践经验丰富 在过往项目中,成功协助多个师范类专业通过认证,处理过各种复杂情况,具备解决实际问题的能力。与高校、教育行政部门等相关方保持良好沟通,保障项目顺利进行。在项目执行过程中,能及时协调各方资源,解决出现的问题,确保认证工作按时完成。 实践成果 能力体现 沟通保障 协助多个师范类专业通过认证 解决复杂问题 与高校、教育行政部门良好沟通 处理资料缺失、时间紧迫等问题 具备应变能力 保障项目顺利推进 协调各方资源完成认证工作 资源调配能力强 确保工作按时完成 知识技能运用 能将专业知识应用于认证工作的各个环节,熟练运用数据分析等技能,为认证提供科学依据。具备良好的团队协作能力,共同完成认证任务。在专业评估中,运用数据分析技能对专业数据进行深入挖掘,为认证结论提供有力支持。团队成员之间分工明确、协作紧密,提高了工作效率和质量。 在申请与受理环节,通过数据分析评估专业的基本条件是否符合要求;在专业自评阶段,运用专业知识指导高校制定科学的自评方案;在材料审核过程中,利用数据分析验证材料的真实性和准确性。同时,团队成员相互配合,共同完成现场考查、结论审议等工作,确保认证工作的顺利进行。 在面对复杂的认证情况时,团队成员能够运用所学知识和技能,共同探讨解决方案,发挥团队的智慧和力量。通过不断总结经验,提高团队的整体能力,为师范类专业认证工作提供更优质的服务。 相关领域工作经历 教育评估经验 在教育评估工作中,积累了对教育质量评估的经验,能够运用评估方法和指标,对师范类专业进行全面评估。为认证工作提供了客观、公正的评估依据。在过往的评估项目中,采用多种评估方法,如问卷调查、实地考察、数据分析等,对师范类专业的课程设置、教学质量、师资队伍等方面进行深入评估。 通过对评估数据的分析和研究,能够准确发现专业存在的问题和不足,并提出针对性的改进建议。在认证工作中,将教育评估经验与专业认证要求相结合,确保认证工作的科学性和公正性。同时,与教育行政部门、高校等相关方保持密切沟通,了解他们的需求和意见,不断完善评估方法和指标体系。 在评估过程中,严格遵守评估程序和标准,确保评估结果的可靠性和可信度。通过持续学习和实践,不断提高教育评估能力,为师范类专业认证工作提供更专业的服务。 教学研究经历 参与过教学研究项目,对师范教育教学有深入理解。能够从教学角度分析专业优势与不足,提出针对性建议。在教学研究中,关注师范类专业的人才培养目标、课程体系、教学方法等方面的问题,通过实证研究和理论分析,探索提高教学质量的有效途径。 在认证工作中,将教学研究成果应用于专业评估和指导,为师范类专业的发展提供有力支持。能够根据不同专业的特点和需求,制定个性化的教学改进方案,促进专业的教学改革和发展。同时,与高校教师保持密切合作,共同开展教学实践活动,提高教师的教学水平和专业素养。 通过教学研究,不断总结教学经验,探索教学规律,为师范类专业的人才培养提供科学的理论指导。在认证过程中,能够从教学的角度出发,全面评估专业的教学质量和人才培养效果,为专业的发展提供有价值的建议。 多元化视角优势 不同领域的工作经历使团队成员具备多元化思维,在认证过程中,能够从多个维度思考问题,提供更全面的解决方案。提升了认证工作的科学性和有效性。团队成员来自教育学、心理学、学科教学等不同专业领域,他们在认证工作中能够发挥各自的专业优势,从不同角度对师范类专业进行评估和分析。 在面对复杂的认证问题时,团队成员能够运用多元化的思维方式,提出创新性的解决方案。例如,在评估专业的人才培养质量时,不仅考虑教学质量和课程设置,还关注学生的心理健康和职业发展。通过跨学科的合作和交流,拓宽了认证工作的视野,提高了认证结果的准确性和可靠性。 同时,多元化视角也促进了团队成员之间的相互学习和交流,激发了团队的创新活力。在认证过程中,团队成员能够充分发挥各自的优势,相互协作,共同完成认证任务。通过不断优化团队结构和工作方式,提高团队的整体能力和竞争力,为师范类专业认证工作提供更优质的服务。 视角维度 思考方式 解决方案优势 教育学视角 关注教育理论和教育管理 提供宏观发展建议 心理学视角 注重学生心理发展 关注人才培养质量 学科教学视角 聚焦学科教学质量 优化课程设置和教学方法 持续学习与提升 培训课程参与 定期参加师范类专业认证相关培训课程,通过培训,系统学习认证标准和流程的最新变化。提高团队成员的专业素养和业务能力。培训课程涵盖了认证的各个环节,包括申请与受理、专业自评、材料审核、现场考查等,使团队成员能够深入了解认证要求和操作规范。 在培训过程中,团队成员与专家和同行进行交流和学习,分享经验和见解,拓宽了知识面和视野。通过参加培训,团队成员能够及时掌握认证工作的最新动态和发展趋势,为专业认证工作提供更准确的指导。同时,培训也促进了团队成员之间的相互学习和交流,提高了团队的整体能力和协作水平。 为了确保培训效果,团队制定了详细的培训计划,定期组织成员参加培训课程,并要求成员在培训后进行总结和分享。通过不断学习和实践,团队成员的专业素养和业务能力得到了显著提高,为师范类专业认证工作提供了有力保障。 学术交流活动 积极参与学术交流活动,与同行分享经验和见解。了解其他地区和机构的认证工作经验,借鉴先进做法。拓宽团队成员的视野,促进认证工作的创新发展。在学术交流活动中,团队成员与来自不同地区和机构的专家和同行进行深入交流,了解他们在认证工作中的实践经验和创新思路。 学术交流 通过学术交流,团队成员能够学习到其他地区和机构的先进做法和成功案例,为专业认证工作提供参考和借鉴。同时,也能够展示团队的研究成果和实践经验,与同行进行互动和合作,共同推动认证工作的发展。在学术交流活动中,团队成员积极参与讨论和发言,分享自己的观点和见解,提高了团队的知名度和影响力。 为了促进学术交流活动的开展,团队定期组织内部研讨会和学术讲座,邀请专家和同行进行交流和分享。同时,鼓励团队成员参加国内外的学术会议和研讨会,拓宽视野,增长见识。通过不断加强学术交流,团队的创新能力和竞争力得到了显著提高,为师范类专业认证工作提供了更优质的服务。 交流活动类型 交流内容 活动效果 学术会议 分享经验和见解 拓宽视野,促进创新 研讨会 讨论认证工作问题 学习先进做法 讲座 介绍最新研究成果 提升专业素养 知识更新与应用 将学习到的新知识、新方法及时应用到认证工作中,不断优化认证流程和方法,提高认证工作的效率和质量。适应师范类专业认证工作的不断发展和变化。在学习过程中,团队成员关注行业的最新动态和发展趋势,及时掌握认证标准和流程的变化。 将新知识、新方法应用于认证工作的各个环节,如利用数据分析技术提高评估的准确性和科学性,采用信息化手段优化认证流程和管理。通过不断创新和改进,提高了认证工作的效率和质量,为师范类专业的发展提供了更有力的支持。同时,注重知识的积累和传承,建立了完善的知识管理体系,确保团队成员能够及时获取和共享所需的知识和信息。 为了促进知识的更新与应用,团队定期组织内部培训和学习活动,鼓励成员分享学习心得和实践经验。同时,与高校、教育行政部门等相关方保持密切合作,共同开展研究和实践活动,推动认证工作的创新发展。通过不断学习和实践,团队能够适应师范类专业认证工作的不断变化,为专业认证工作提供更优质的服务。 提供人员学历信息 高学历人才占比 硕士及以上学历 部分成员拥有硕士及以上学历,具备系统的专业知识体系。在学术研究和专业实践方面有一定的造诣。能够为认证工作提供专业的理论指导和技术支持。硕士及以上学历的成员在教育学、心理学、学科教学等领域进行了深入研究,掌握了先进的理论和方法。 在认证工作中,他们能够运用所学知识,对师范类专业进行全面评估和分析,为专业的发展提供科学的建议和指导。同时,他们还能够参与学术研究和实践项目,不断探索提高认证工作质量和效率的有效途径。在专业自评阶段,能够帮助高校制定科学的自评方案,指导高校开展自评工作;在材料审核过程中,能够运用专业知识对材料进行深入分析和判断,确保审核结果的准确性和公正性。 为了充分发挥硕士及以上学历成员的优势,团队为他们提供了良好的发展平台和机会,鼓励他们参与重要的认证项目和研究工作。同时,加强对他们的培养和管理,提高他们的团队协作能力和沟通能力,确保他们能够更好地为认证工作服务。 本科学历人才 本科学历成员在团队中也占据重要比例,具有较强的实践能力。他们在认证工作中能够将理论知识与实际操作相结合。高效完成各项工作任务,保障认证工作的顺利进行。本科学历成员在项目执行过程中,负责具体的工作任务,如资料收集、数据统计、实地考察等。 他们能够熟练运用所学知识和技能,准确完成各项工作任务,为认证工作提供有力支持。在资料收集过程中,能够按照要求收集和整理相关资料,确保资料的完整性和准确性;在数据统计工作中,能够运用数据分析工具对数据进行处理和分析,为评估工作提供数据支持。同时,他们还能够与高校教师、学生等相关方进行良好沟通,了解他们的需求和意见,为认证工作提供更优质的服务。 为了提高本科学历成员的专业素养和业务能力,团队定期组织培训和学习活动,鼓励他们参加相关的职业资格考试和培训课程。同时,建立了完善的绩效考核机制,激励他们不断提高工作质量和效率,为认证工作做出更大的贡献。 学历层次 能力特点 工作任务 本科学历 实践能力强 资料收集、数据统计、实地考察 本科学历 理论与实践结合 保障认证工作顺利进行 本科学历 沟通能力好 与相关方沟通协调 学历结构合理性 团队学历结构合理,不同学历层次的成员相互补充、协同工作。高学历成员提供理论支持,本科学历成员注重实践操作。形成了良好的团队协作氛围,提高了认证工作的整体效率。硕士及以上学历成员凭借其深厚的专业知识和研究能力,为认证工作提供了科学的理论指导和技术支持。 本科学历成员则以其较强的实践能力和执行能力,高效完成各项具体工作任务。在项目执行过程中,不同学历层次的成员相互配合,共同完成认证工作的各个环节。高学历成员在专业评估、方案设计等方面发挥重要作用,本科学历成员在资料收集、数据统计等方面提供有力支持。通过团队协作,充分发挥了不同学历层次成员的优势,提高了认证工作的质量和效率。 为了进一步优化团队学历结构,团队在招聘和选拔人才时,注重学历层次的合理搭配。同时,加强对不同学历层次成员的培训和培养,促进他们之间的交流和合作,提高团队的整体凝聚力和战斗力。通过不断完善团队学历结构,为师范类专业认证工作提供更优质的服务。 相关专业学历背景 教育学专业 教育学专业的成员熟悉教育理论和教育管理知识。能够从宏观层面把握师范类专业的发展方向和认证要求。在认证工作中,为专业定位和发展规划提供专业建议。教育学专业的成员深入研究了教育政策、教育法规和教育发展趋势,了解师范类专业的培养目标和规格要求。 在认证工作中,他们能够运用教育学理论和方法,对师范类专业的人才培养方案、课程体系、教学管理等方面进行全面评估和分析,为专业的发展提供科学的建议和指导。在专业定位方面,能够根据社会需求和教育发展趋势,为师范类专业确定合理的培养目标和发展方向;在发展规划方面,能够制定切实可行的发展策略和措施,促进专业的可持续发展。 为了充分发挥教育学专业成员的优势,团队为他们提供了参与重要认证项目和决策的机会。同时,鼓励他们与其他专业成员进行合作和交流,共同推动认证工作的发展。通过不断学习和实践,教育学专业成员的专业素养和业务能力得到了显著提高,为师范类专业认证工作提供了更有力的支持。 心理学专业 心理学专业的成员了解学生心理发展规律和学习特点。在认证过程中,能够关注师范类专业的人才培养质量和学生心理健康教育。为专业的人才培养方案和教学方法提供心理学依据。心理学专业的成员掌握了学生心理发展的基本理论和方法,能够运用心理学知识对学生的学习、成长和发展进行评估和分析。 在认证工作中,他们能够关注师范类专业的人才培养质量,特别是学生的心理健康教育。通过对学生心理状况的调查和分析,为专业的人才培养方案和教学方法提供心理学依据。在人才培养方案制定方面,能够根据学生的心理特点和需求,合理设置课程和教学内容;在教学方法选择方面,能够采用适合学生心理发展的教学方法和手段,提高教学效果。 为了更好地发挥心理学专业成员的作用,团队加强了对他们的培训和指导,提高他们在认证工作中的应用能力。同时,鼓励他们与其他专业成员进行合作和交流,共同解决认证工作中的实际问题。通过不断学习和实践,心理学专业成员能够为师范类专业的发展提供更专业的支持和服务。 学科教学专业 学科教学专业的成员具备学科教学的专业知识和技能。能够对师范类专业的学科教学质量进行评估和指导。在认证工作中,为学科课程设置和教学评价提供专业意见。学科教学专业的成员在学科教学领域有深入的研究和实践经验,掌握了学科教学的基本理论和方法。 在认证工作中,他们能够运用学科教学知识和技能,对师范类专业的学科教学质量进行全面评估和分析。在学科课程设置方面,能够根据学科特点和学生需求,合理设置课程和教学内容;在教学评价方面,能够采用科学的评价方法和指标,对教学效果进行客观评价。同时,他们还能够为高校教师提供学科教学指导和培训,提高教师的教学水平和专业素养。 为了充分发挥学科教学专业成员的优势,团队为他们提供了参与重要认证项目和教学实践的机会。同时,加强对他们的培养和管理,提高他们的团队协作能力和沟通能力。通过不断学习和实践,学科教学专业成员能够为师范类专业的学科教学质量提升提供更有力的支持。 专业领域 专业能力 认证工作作用 学科教学专业 具备学科教学知识和技能 评估学科教学质量 学科教学专业 掌握学科教学方法 指导学科课程设置 学科教学专业 有教学实践经验 提供教学评价意见 学历与工作能力匹配 复杂问题解决 高学历成员凭借其深厚的专业知识和研究能力,能够解决认证工作中的复杂问题。在专业评估、数据处理等方面发挥重要作用。保障认证工作的科学性和准确性。高学历成员在面对复杂的认证问题时,能够运用所学的专业知识和研究方法,进行深入分析和研究。 在专业评估中,能够综合考虑各种因素,运用科学的评估方法和指标,对师范类专业进行全面、客观的评估;在数据处理方面,能够运用先进的数据分析技术,对大量的数据进行处理和分析,为认证决策提供有力支持。在处理资料缺失、数据不准确等复杂情况时,能够通过深入调查和研究,找到解决问题的方法和途径。 为了充分发挥高学历成员的优势,团队为他们提供了参与重要认证项目和决策的机会。同时,鼓励他们与其他成员进行合作和交流,共同解决认证工作中的实际问题。通过不断学习和实践,高学历成员的问题解决能力得到了进一步提高,为认证工作的顺利进行提供了有力保障。 学历层次 能力体现 工作作用 高学历 解决复杂问题 保障认证科学性和准确性 高学历 专业评估和数据处理 提供科学决策支持 高学历 研究和分析能力强 应对复杂情况 实际操作执行 其他成员具备较强的实际操作能力,能够高效完成各项具体工作任务。在资料收集、信息整理等方面表现出色。为认证工作的顺利推进提供了有力保障。其他成员在实际工作中,能够熟练掌握各种操作技能和工具,按照要求完成各项具体工作任务。 在资料收集过程中,能够准确、及时地收集所需的资料和信息,并进行分类整理和归档;在信息整理方面,能够运用信息化手段对大量的信息进行处理和分析,为认证工作提供数据支持。在面对繁琐的工作任务时,能够保持耐心和细心,确保工作的质量和效率。 为了提高其他成员的实际操作能力,团队定期组织培训和学习活动,传授操作技能和方法。同时,建立了完善的绩效考核机制,激励他们不断提高工作质量和效率。通过不断实践和锻炼,其他成员的实际操作能力得到了显著提高,为认证工作的顺利进行提供了有力支持。 团队协作互补 不同学历层次和工作能力的成员相互协作、互补,形成了强大的团队合力。在认证工作中,充分发挥各自的优势,共同完成各项任务。提高了团队的整体工作效率和质量。高学历成员凭借其专业知识和研究能力,为认证工作提供科学的理论指导和技术支持;其他成员则以其较强的实际操作能力,高效完成各项具体工作任务。 在项目执行过程中,不同学历层次和工作能力的成员相互配合,共同完成认证工作的各个环节。在专业评估阶段,高学历成员进行深入分析和研究,其他成员协助收集和整理资料;在现场考查过程中,高学历成员进行专业指导,其他成员负责具体的考查工作。通过团队协作,充分发挥了不同成员的优势,提高了认证工作的效率和质量。 为了促进团队协作互补,团队建立了良好的沟通机制和合作氛围。通过定期的团队会议和交流活动,加强成员之间的沟通和了解,增进彼此的信任和合作。同时,鼓励成员积极分享经验和知识,共同提高团队的整体能力和水平。通过不断优化团队协作机制,为师范类专业认证工作提供更优质的服务。 提供人员职称信息 高级职称人员作用 专业引领 高级职称人员凭借其专业知识和经验,引领团队开展认证工作。在认证标准解读、评估方法制定等方面发挥关键作用。确保认证工作的专业性和规范性。高级职称人员在教育领域具有深厚的专业知识和丰富的实践经验,对师范类专业认证工作有深入的理解和认识。 在认证工作中,他们能够准确解读认证标准和要求,制定科学合理的评估方法和指标体系;在项目实施过程中,能够对团队成员进行专业指导和培训,确保认证工作按照规范和标准进行。在认证标准解读方面,能够结合教育政策和发展趋势,对标准进行深入分析和阐释,为团队成员提供准确的指导;在评估方法制定方面,能够根据师范类专业的特点和认证要求,选择合适的评估方法和工具,提高评估的准确性和科学性。 为了充分发挥高级职称人员的专业引领作用,团队为他们提供了决策和管理的权力。同时,鼓励他们与其他成员进行合作和交流,共同推动认证工作的发展。通过不断学习和实践,高级职称人员的专业水平和引领能力得到了进一步提高,为师范类专业认证工作提供了更有力的支持。 问题解决 在认证过程中遇到的复杂问题,高级职称人员能够提供有效的解决方案。他们的分析和判断能力为认证工作的顺利进行提供了保障。避免了因问题处理不当而导致的工作延误和质量下降。高级职称人员在面对复杂的认证问题时,能够运用丰富的经验和专业知识,进行深入分析和判断。 在处理资料缺失、时间紧迫、数据不准确等问题时,能够迅速找到解决问题的方法和途径。在资料缺失的情况下,能够通过与相关方沟通协调,获取所需的资料;在时间紧迫的情况下,能够合理安排工作进度,确保认证工作按时完成。他们的问题解决能力和决策能力,为认证工作的顺利进行提供了有力保障。 为了充分发挥高级职称人员的问题解决能力,团队为他们提供了参与重要决策和解决问题的机会。同时,鼓励他们与其他成员进行合作和交流,共同解决认证工作中的实际问题。通过不断学习和实践,高级职称人员的问题解决能力得到了进一步提高,为认证工作的顺利进行提供了更可靠的保障。 学术交流 高级职称人员积极参与学术交流活动,与同行分享经验和研究成果。为团队带来了行业的最新信息和动态...
2025年度师范类专业第二级认证投标方案.docx
下载提示

1.本文档仅提供部分内容试读;

2.支付并下载文件,享受无限制查看;

3.本网站所提供的标准文本仅供个人学习、研究之用,未经授权,严禁复制、发行、汇编、翻译或网络传播等,侵权必究;

4.左侧添加客服微信获取帮助;

5.本文为word版本,可以直接复制编辑使用。


这个人很懒,什么都没留下
未认证用户 查看用户
该文档于 上传
推荐文档
×
精品标书制作
百人专家团队
擅长领域:
工程标 服务标 采购标
16852
已服务主
2892
中标量
1765
平台标师
扫码添加客服
客服二维码
咨询热线:192 3288 5147
公众号
微信客服
客服