文库 货物类投标方案 医疗器械

新院区采购病床项目.docx

DOCX   1055页   下载613   2025-07-12   浏览84   收藏93   点赞131   评分-   606783字   228.00

AI慧写标书

十分钟千页标书高效生成

温馨提示:当前文档最多只能预览 15 页,若文档总页数超出了 15 页,请下载原文档以浏览全部内容。
新院区采购病床项目.docx 第1页
新院区采购病床项目.docx 第2页
新院区采购病床项目.docx 第3页
新院区采购病床项目.docx 第4页
新院区采购病床项目.docx 第5页
新院区采购病床项目.docx 第6页
新院区采购病床项目.docx 第7页
新院区采购病床项目.docx 第8页
新院区采购病床项目.docx 第9页
新院区采购病床项目.docx 第10页
新院区采购病床项目.docx 第11页
新院区采购病床项目.docx 第12页
新院区采购病床项目.docx 第13页
新院区采购病床项目.docx 第14页
新院区采购病床项目.docx 第15页
剩余1040页未读, 下载浏览全部

开通会员, 优惠多多

6重权益等你来

首次半价下载
折扣特惠
上传高收益
特权文档
AI慧写优惠
专属客服
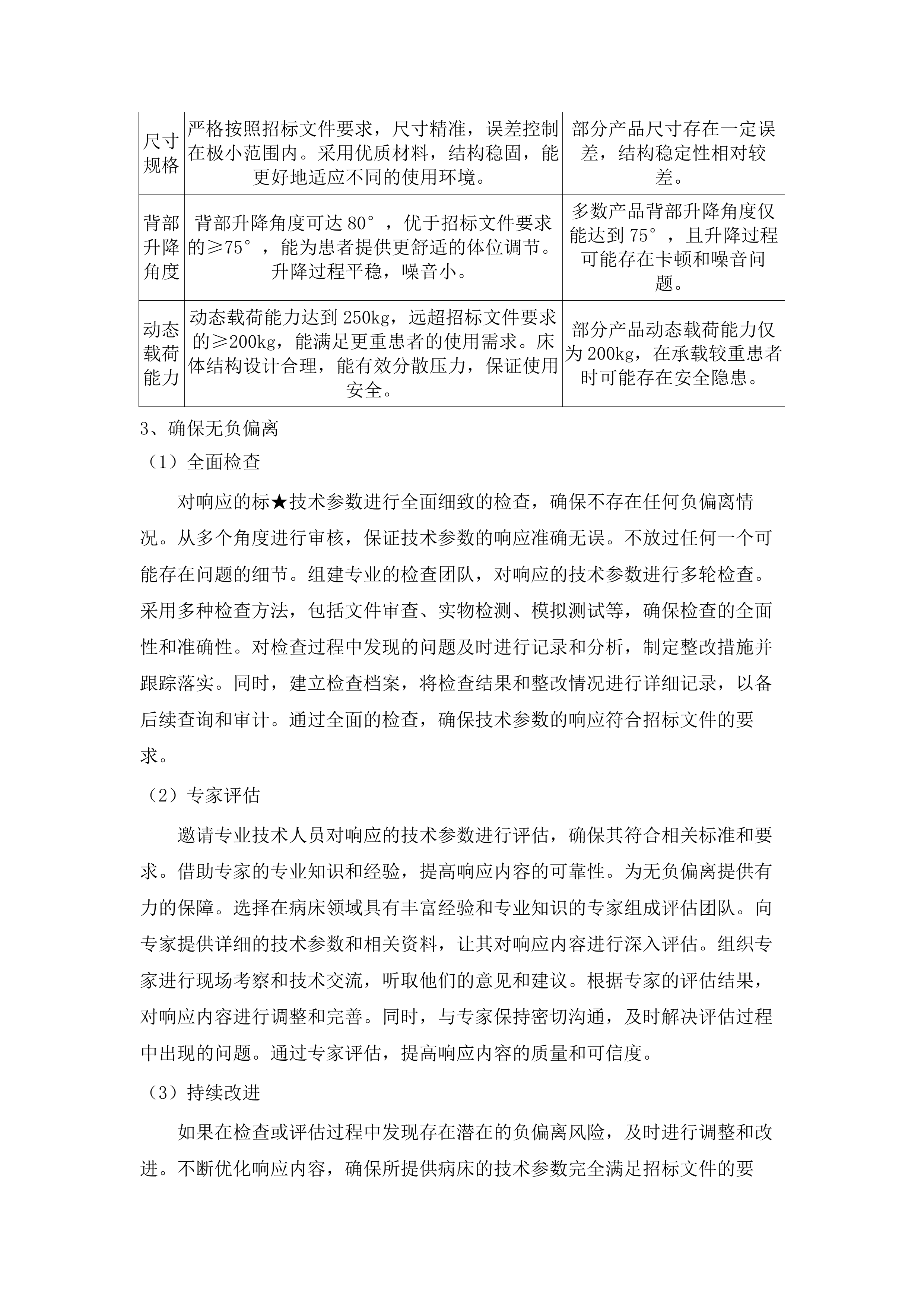
新院区采购病床项目 第一章 技术参数 7 第一节 实质性参数响应 7 一、 单摇手动病床参数响应 7 二、 双摇手动病床参数响应 22 第二节 重要技术指标响应 36 一、 单摇手动病床指标响应 36 二、 双摇手动病床指标响应 48 第三节 一般技术指标响应 58 一、 单摇手动病床指标响应 58 二、 双摇手动病床指标响应 70 第四节 技术参数对比表 74 一、 单摇手动病床参数对比 74 二、 双摇手动病床参数对比 86 第二章 质量安装调试等技术方案 95 第一节 质量标准 95 一、 病床整体结构标准 95 二、 病床材料性能标准 104 三、 病床配件质量标准 112 四、 产品检测合格证明 122 第二节 质量保证制度 130 一、 全过程质量控制体系 130 二、 专职质检人员配置 139 三、 产品一致性保障措施 153 第三节 安装调试内容 163 一、 病床部件安装内容 163 二、 功能系统检查内容 180 三、 病床性能测试内容 189 第四节 安装调试计划 199 一、 整体安装调试任务 199 二、 分阶段资源安排 211 三、 确保医院正常运行 220 第五节 安装调试人员配置 234 一、 安装团队人员组成 234 二、 安装所需装备配置 252 三、 快速响应机制建立 262 第六节 安装调试措施 277 一、 标准化安装流程 277 二、 专用工具校准要求 289 三、 调试记录确认措施 301 第七节 产品质量可追溯制度 309 一、 病床唯一编码标识 309 二、 质量检测数据保存 325 第八节 保管制度措施 337 一、 未验收货物保管 337 二、 货物防护措施 350 三、 存储环境巡查 364 第九节 沟通配合方案 379 一、 协调专员职责 379 二、 进场前协调事项 396 三、 问题反馈机制 407 第十节 预防性维护计划 418 一、 年度维护计划内容 418 二、 集中巡检服务安排 431 三、 维护手册提供指导 450 第三章 供货验收等进度方案 463 第一节 包装与配送方案 463 一、 病床防潮防水包装 463 二、 配送专车直达服务 474 三、 运输状态实时监控 492 第二节 供货实施计划 499 一、 病床生产排期安排 499 二、 货物分装附带资料 509 三、 到货接收准备工作 521 第三节 供货保障措施 533 一、 专项供货小组协调 533 二、 应急备品替换机制 555 三、 运输车辆维护合作 566 四、 货物运输保险赔偿 580 第四节 货物检验与验收 592 一、 货物验收流程步骤 592 二、 技术参数验收标准 606 三、 不合格设备处理方式 612 第五节 随箱文件资料 621 一、 随机文件资料内容 621 二、 使用说明书详细内容 631 三、 配套文件资料封装 653 第四章 应急方案 659 第一节 质量或人为原因应急 659 一、 病床质量缺陷替换机制 659 二、 人为损坏紧急修复服务 670 三、 产品检测追溯机制 686 第二节 质保期内外替代措施 702 一、 质保期内故障替换策略 702 二、 质保期外严重故障政策 713 三、 签订应急替代协议 725 第三节 故障响应时间控制 744 一、 质保期内故障响应 744 二、 质保期外故障响应 754 三、 重大故障双通道响应 765 第四节 应急人员到场计划 782 一、 设立常驻技术服务点 782 二、 制定轮值待命制度 795 三、 开展应急演练活动 813 第五节 应急处理流程与替换 825 一、 明确五步标准流程 825 二、 建立区域调配机制 837 三、 提供替代病床调度 842 第六节 维修与恢复解决方案 852 一、 制定分级维修策略 852 二、 维修后功能复测确认 856 三、 建立维修档案跟踪 867 第五章 培训方案 879 第一节 日常使用培训计划 879 一、 病床结构功能讲解 879 二、 核心操作流程演示 885 三、 医护实操练习指导 895 四、 发放图文操作手册 905 第二节 设备维护培训计划 912 一、 日常清洁保养讲解 912 二、 基础维护技能培训 920 三、 床垫拆卸复位教学 930 四、 定期检查内容强调 938 第三节 简单故障判断与处理 950 一、 常见故障现象识别 950 二、 典型故障排查指导 959 三、 简易维修工具提供 969 四、 复杂问题报修说明 980 第四节 培训配套保障措施 988 一、 专业讲师人员安排 988 二、 首轮集中培训安排 995 三、 纸质培训资料提供 1003 四、 技术支持热线设置 1011 第五节 培训效果验证机制 1020 一、 实操考核验证效果 1021 二、 书面测试评估掌握 1029 三、 电话回访收集意见 1038 四、 未达标者补充培训 1046 技术参数 实质性参数响应 单摇手动病床参数响应 响应标★技术参数 明确技术参数 确认参数详情 仔细确认招标文件中标★的单摇手动病床技术参数,涵盖整床基本尺寸、背部升降角度等具体内容。确保对每一项标★技术参数有清晰准确的认知,避免遗漏或误解。以严谨的态度对待技术参数的确认,为后续的响应工作奠定基础。全面梳理参数细节,从病床的整体尺寸到各部件的规格,从功能指标到性能要求,均进行详细的核对与记录。深入研究参数背后的技术原理和应用场景,以便更好地理解其实际意义和重要性。通过与技术团队的沟通和讨论,确保对所有技术参数的理解达成一致。同时,建立参数档案,将确认的技术参数进行分类整理,方便后续的查询和使用。 核对参数标准 严格核对标★技术参数的具体标准,包括尺寸大小、角度范围、载荷能力等要求。将所提供病床的实际技术参数与招标文件中的标准进行细致比对。保证所提供的技术参数完全符合招标文件的要求,不存在任何偏差。对每一项参数标准进行量化分析,制定详细的核对清单,确保无遗漏。采用专业的测量工具和检测方法,对病床的实际参数进行精确测量和验证。与生产厂家和供应商进行沟通,获取产品的详细技术资料和检测报告,以支持核对工作。同时,建立参数差异分析机制,对发现的差异进行深入分析,找出原因并及时调整。通过多次核对和验证,确保技术参数的准确性和可靠性。 标记关键参数 对确认后的标★技术参数进行重点标记,以便在后续工作中能够快速准确地查看和参考。采用醒目的标记方式,确保关键参数易于识别。为响应工作提供便利,提高工作效率。使用不同颜色的标记笔或标签对关键参数进行区分,使其在众多参数中一目了然。在文档和图纸上对关键参数进行特殊标注,并添加注释说明其重要性和相关要求。同时,建立电子文档索引,方便快速查找和定位关键参数。定期对标记的关键参数进行审查和更新,确保其始终与实际情况相符。通过有效的标记和管理,提高响应工作的准确性和效率。 标记关键参数 逐一响应参数 按序响应 按照招标文件中标★技术参数的顺序,依次对每一项参数进行响应。确保响应过程有条不紊,不出现混乱或遗漏的情况。以清晰的逻辑顺序展示对技术参数的响应情况。制定详细的响应计划,明确各项参数的响应时间和责任人。按照计划逐步推进响应工作,确保每一项参数都得到及时、准确的响应。在响应过程中,建立进度跟踪机制,及时掌握工作进展情况,对出现的问题及时进行解决。同时,加强与技术团队和供应商的沟通协调,确保各方对响应工作的理解和支持。通过有序的响应过程,提高响应工作的质量和效率。 按序响应 详细说明 针对每一项标★技术参数,详细说明所提供病床的对应技术参数情况。提供具体的数据和技术指标,使响应内容具有说服力。让评标委员会能够清楚地了解所提供病床的技术性能。对每一项参数进行深入分析,结合产品的实际情况和技术特点,提供详细的说明和解释。引用相关的技术标准和规范,支持所提供的技术参数。同时,提供产品的检测报告和认证证书,以证明其技术性能的可靠性。在说明过程中,采用图表和数据相结合的方式,使内容更加直观易懂。通过详细的说明,增强评标委员会对产品的信任和认可。 突出优势 在响应技术参数的过程中,突出所提供病床在该参数方面的优势和特点。与同类型产品进行对比,展示所提供病床的卓越性能。增加所提供病床在评标中的竞争力。分析同类型产品的技术参数和市场定位,找出所提供病床的差异化优势。从材料选用、制造工艺、功能设计等方面进行详细阐述,展示产品的独特之处。同时,提供用户案例和使用反馈,证明产品在实际应用中的优势和效果。在对比过程中,采用客观、公正的方式,避免夸大其词。通过突出优势,提高产品在评标中的得分和竞争力。 参数项目 我公司病床优势 同类型产品情况 尺寸规格 严格按照招标文件要求,尺寸精准,误差控制在极小范围内。采用优质材料,结构稳固,能更好地适应不同的使用环境。 部分产品尺寸存在一定误差,结构稳定性相对较差。 背部升降角度 背部升降角度可达80°,优于招标文件要求的≥75°,能为患者提供更舒适的体位调节。升降过程平稳,噪音小。 多数产品背部升降角度仅能达到75°,且升降过程可能存在卡顿和噪音问题。 动态载荷能力 动态载荷能力达到250kg,远超招标文件要求的≥200kg,能满足更重患者的使用需求。床体结构设计合理,能有效分散压力,保证使用安全。 部分产品动态载荷能力仅为200kg,在承载较重患者时可能存在安全隐患。 确保无负偏离 全面检查 对响应的标★技术参数进行全面细致的检查,确保不存在任何负偏离情况。从多个角度进行审核,保证技术参数的响应准确无误。不放过任何一个可能存在问题的细节。组建专业的检查团队,对响应的技术参数进行多轮检查。采用多种检查方法,包括文件审查、实物检测、模拟测试等,确保检查的全面性和准确性。对检查过程中发现的问题及时进行记录和分析,制定整改措施并跟踪落实。同时,建立检查档案,将检查结果和整改情况进行详细记录,以备后续查询和审计。通过全面的检查,确保技术参数的响应符合招标文件的要求。 专家评估 邀请专业技术人员对响应的技术参数进行评估,确保其符合相关标准和要求。借助专家的专业知识和经验,提高响应内容的可靠性。为无负偏离提供有力的保障。选择在病床领域具有丰富经验和专业知识的专家组成评估团队。向专家提供详细的技术参数和相关资料,让其对响应内容进行深入评估。组织专家进行现场考察和技术交流,听取他们的意见和建议。根据专家的评估结果,对响应内容进行调整和完善。同时,与专家保持密切沟通,及时解决评估过程中出现的问题。通过专家评估,提高响应内容的质量和可信度。 持续改进 如果在检查或评估过程中发现存在潜在的负偏离风险,及时进行调整和改进。不断优化响应内容,确保所提供病床的技术参数完全满足招标文件的要求。以严谨的态度对待负偏离问题,保障投标的顺利进行。建立负偏离风险预警机制,对可能出现的负偏离情况进行实时监测和分析。一旦发现潜在风险,立即启动应急处理机制,采取有效的措施进行调整和改进。定期对响应内容进行回顾和总结,分析存在的问题和不足,制定针对性的改进计划。加强与技术团队和供应商的合作,共同解决技术难题,提高产品的质量和性能。通过持续改进,确保技术参数的响应始终符合招标文件的要求。 检查评估阶段 发现的潜在负偏离风险 采取的调整改进措施 改进效果 内部检查阶段 部分材料的质量检测报告不够完整 与供应商沟通,补充完善质量检测报告,并对材料进行再次检测。 材料质量检测报告完整,符合招标文件要求。 专家评估阶段 床体结构的稳定性在某些极端情况下可能存在不足 优化床体结构设计,增加加固部件,并进行模拟测试验证。 床体结构稳定性得到显著提高,能满足各种使用场景的需求。 最终审核阶段 部分功能的操作说明不够清晰 重新编写操作说明,采用图文并茂的方式,使其更加易懂。 操作说明清晰明了,方便用户使用。 提供质量检测报告 准备检测报告 收集相关报告 收集所提供单摇手动病床的各类质量检测报告,包括但不限于材质检测、性能检测等方面的报告。确保收集的报告全面覆盖招标文件中要求的技术参数和质量标准。为提供完整的质量证明材料做好准备。与生产厂家和供应商建立良好的沟通机制,及时获取各类质量检测报告。对报告的内容进行初步审查,确保其符合招标文件的要求。同时,建立报告档案,对收集到的报告进行分类整理和保存。通过多种渠道收集报告,如官方网站查询、检测机构索取等,确保报告的完整性和真实性。对报告的有效期进行关注,及时更新过期的报告。通过全面收集相关报告,为产品的质量提供有力的证明。 核实报告真实性 对收集到的质量检测报告进行严格的真实性核实,确保报告来源可靠、数据准确。通过与检测机构进行沟通和查询,验证报告的有效性。保证所提供的报告能够真实反映病床的质量情况。与检测机构取得联系,核实报告的出具时间、检测项目、检测方法等信息。要求检测机构提供报告的原始记录和相关证明文件,以验证报告的真实性。同时,对报告中的数据进行分析和比对,检查是否存在异常情况。如果发现报告存在问题,及时与相关方进行沟通和处理。通过严格的核实过程,确保报告的真实性和可靠性。 整理报告资料 对核实后的质量检测报告进行系统的整理,按照一定的顺序和格式进行编排。使报告资料清晰易读,便于评标委员会查阅和审核。提高报告的可读性和专业性。制定报告整理规范,明确报告的编排顺序、字体格式、装订方式等要求。将报告按照检测项目进行分类,如材质检测报告、性能检测报告等。在每类报告中,按照时间顺序进行排列,方便查阅。同时,为每份报告添加封面和目录,注明报告的名称、检测机构、检测日期等信息。通过系统的整理,使报告资料更加规范、美观,提高评标委员会的查阅效率。 报告符合标准 对照标准审核 将整理好的质量检测报告与国家或行业规定的相关质量验收标准以及招标文件中的技术规格要求进行对照审核。确保报告中的各项技术参数和质量指标完全符合标准要求。为提供合格的产品提供有力的证明。制定审核清单,将国家或行业标准以及招标文件中的技术规格要求进行详细罗列。按照审核清单,对质量检测报告中的各项参数进行逐一核对。对于不符合标准要求的参数,进行详细记录并分析原因。同时,与技术团队和供应商进行沟通,共同商讨解决方案。通过严格的对照审核,确保报告中的各项技术参数和质量指标完全符合标准要求。 标准项目 国家/行业标准要求 招标文件技术规格要求 我公司检测报告情况 涂层性能 符合GB/T3325-2017涂层性能标准 符合GB/T3325-2017涂层性能标准 检测报告显示涂层性能完全符合GB/T3325-2017标准要求。 尺寸精度 相关行业标准规定的尺寸误差范围 整床基本尺寸≥2200×970×500mm,误差控制在极小范围内 检测报告表明尺寸精度完全符合要求,误差在允许范围内。 材料质量 相应材料的国家标准和质量要求 床面板采用≥4块优质冷轧板冲压成型,床框采用≥30×60mm矩形钢管(厚度≥1.4mm)等 检测报告证明材料质量符合国家标准和招标文件要求。 修正偏差内容 如果在审核过程中发现报告中的内容与标准存在偏差,及时与检测机构沟通,进行修正和补充。确保报告内容准确无误,符合所有相关标准和要求。避免因报告偏差而影响投标结果。一旦发现报告中的内容与标准存在偏差,立即与检测机构取得联系,说明偏差情况和要求。要求检测机构对相关项目进行重新检测或补充检测,并提供修正后的报告。在等待修正报告的过程中,对偏差原因进行深入分析,采取相应的预防措施,避免类似问题再次出现。同时,对修正后的报告进行再次审核,确保其符合所有相关标准和要求。通过及时修正偏差内容,保证报告的准确性和可靠性。 偏差项目 偏差情况 沟通处理情况 修正后结果 部分性能指标数据 报告中的部分性能指标数据与标准存在一定偏差 与检测机构沟通,要求其对相关性能指标进行重新检测,并提供详细的检测过程和数据。 检测机构重新检测后,提供了修正后的报告,数据符合标准要求。 材料成分说明 报告中材料成分说明不够详细,未完全涵盖招标文件要求的内容 与检测机构协商,补充材料成分的详细检测报告,并对材料的来源和质量进行进一步说明。 补充后的报告详细说明了材料成分,符合招标文件要求。 再次审核确认 对修正后的质量检测报告进行再次审核确认,确保其完全符合标准要求,不存在任何问题。通过多次审核,提高报告的可靠性和准确性。为投标提供坚实的质量支撑。组建专业的审核小组,对修正后的质量检测报告进行全面、细致的审核。审核过程中,严格按照国家或行业标准以及招标文件的要求进行比对。对报告中的每一项参数和数据进行再次核实,确保其准确无误。同时,检查报告的格式和内容是否规范、完整。如果发现仍存在问题,及时与相关方进行沟通和处理,直至报告完全符合标准要求。通过多次审核确认,为投标提供可靠的质量保障。 审核轮次 审核重点 发现问题情况 处理结果 第一轮审核 技术参数与标准的符合情况 部分参数表述不够清晰 与检测机构沟通,明确参数表述,使其更加准确清晰。 第二轮审核 报告格式和完整性 报告封面缺少部分信息 补充完善报告封面信息,使其符合规范要求。 第三轮审核 整体准确性和可靠性 无问题 报告通过审核,可用于投标。 提交报告文件 装订报告资料 将审核通过的质量检测报告进行规范的装订,确保报告文件整齐、牢固。采用合适的装订方式和材料,保证报告在运输和保存过程中不受损坏。提高报告文件的完整性和美观性。选择质量好、耐用的装订材料,如硬纸板封面、塑料封套等。根据报告的数量和厚度,选择合适的装订方式,如胶装、线装等。在装订过程中,注意报告的顺序和页码的正确性,确保文件整齐有序。同时,对装订好的报告进行检查,确保装订牢固,无松散或脱落现象。通过规范的装订,使报告文件更加专业、美观,提高其在评标中的印象分。 标注关键信息 在装订好的报告文件上标注关键信息,如病床型号、检测项目、报告日期等,便于评标委员会快速查找和了解相关内容。使报告文件更加清晰明了,提高查阅效率。为评标工作提供便利。使用醒目的颜色和字体,在报告文件的封面和目录上标注关键信息。在每份报告的首页,注明病床型号、检测项目、报告日期等内容。同时,建立索引标签,方便快速定位和查找特定的报告内容。通过标注关键信息,使报告文件更加易于识别和查阅,提高评标委员会的工作效率。 按时提交报告 按照招标文件规定的时间和方式,按时将装订好的质量检测报告文件提交给评标委员会。确保报告文件能够及时送达,不影响投标的正常进行。遵守投标的时间要求,展示良好的信誉和执行力。制定提交计划,明确报告文件的提交时间、地点和方式。提前安排好运输和送达事宜,确保报告文件能够按时到达指定地点。在提交过程中,保留相关的送达凭证,以备查询和证明。同时,与评标委员会保持沟通,及时了解报告文件的接收情况。通过按时提交报告,展示公司的诚信和专业形象,为投标成功奠定基础。 承诺满足实质参数 书面明确承诺 拟定承诺文件 拟定书面的承诺文件,明确表达对单摇手动病床实质性技术参数的满足承诺。在承诺文件中详细列出所涉及的实质性参数内容,确保承诺清晰明确。为承诺的履行提供书面依据。组织专业的法律和技术人员,根据招标文件中的实质性技术参数要求,拟定详细的承诺文件。在文件中,对每一项实质性参数进行具体描述,并承诺严格按照要求提供产品。同时,明确承诺的期限和责任范围,确保承诺具有可操作性和约束力。对拟定的承诺文件进行内部审核,确保其内容准确、完整,符合公司的实际情况和能力。通过拟定书面承诺文件,为履行承诺提供坚实的法律保障。 审核承诺内容 对拟定的承诺文件进行严格的审核,确保承诺内容准确无误、符合实际情况。检查承诺是否涵盖了所有实质性技术参数,避免出现遗漏或错误。保证承诺的真实性和可靠性。组建审核小组,由法律、技术、质量等方面的专业人员组成。对承诺文件中的每一项内容进行仔细审核,与招标文件中的实质性技术参数进行逐一比对。检查承诺的表述是否清晰、准确,是否存在歧义或模糊之处。同时,评估公司的实际能力和资源,确保承诺能够得到有效履行。如果发现承诺内容存在问题,及时进行修改和完善。通过严格的审核,保证承诺的真实性和可靠性。 审核项目 审核要点 审核结果 参数覆盖情况 检查承诺内容是否涵盖了招标文件中所有实质性技术参数 承诺内容全面覆盖了所有实质性技术参数,无遗漏。 表述准确性 审核承诺表述是否清晰、准确,无歧义 承诺表述清晰准确,符合要求。 可操作性 评估承诺是否具有可操作性,公司是否具备履行承诺的能力 承诺具有可操作性,公司具备相应的能力和资源。 签字盖章确认 由相关负责人对审核通过的承诺文件进行签字盖章确认,使其具有法律效力。明确承诺的责任主体,增强承诺的可信度和执行力。为承诺的履行提供法律保障。确定承诺文件的签字盖章流程和责任人。相关负责人在仔细阅读承诺文件内容后,进行签字确认。同时,加盖公司公章,使承诺文件具有法律效力。对签字盖章后的承诺文件进行妥善保管,建立档案记录。在承诺履行过程中,如需要提供相关证明文件,可随时查阅和使用。通过签字盖章确认,明确承诺的责任主体,增强承诺的可信度和执行力。 确保履行承诺 制定执行计划 根据承诺的实质性技术参数要求,制定详细的执行计划,明确各项工作的具体步骤、时间节点和责任人。确保承诺能够按照计划有序推进,保证所提供病床的技术参数完全符合要求。为承诺的履行提供具体的操作指南。分析承诺的实质性技术参数要求,将其分解为具体的工作任务。针对每个工作任务,制定详细的操作步骤和时间节点。明确每个任务的责任人,确保责任落实到人。同时,建立进度跟踪机制,定期对执行情况进行检查和评估。根据实际情况及时调整计划,确保承诺能够按时、高质量地完成。通过制定执行计划,为承诺的履行提供清晰的路线图。 工作任务 具体步骤 时间节点 责任人 材料采购 筛选供应商、签订采购合同、跟踪材料到货情况 合同签订后5日内完成供应商筛选,10日内签订采购合同,20日内材料到货 采购部门负责人 生产制造 组织生产、进行质量检验、调试产品 材料到货后15日内完成生产,20日内完成质量检验和调试 生产部门负责人 安装调试 运输产品到现场、进行安装调试、进行最终验收 生产完成后5日内运输到现场,10日内完成安装调试,15日内进行最终验收 安装调试部门负责人 加强过程监控 在执行承诺的过程中,加强对各项工作的监控和检查,及时发现问题并进行解决。通过定期的检查和评估,确保承诺的执行情况符合预期。保证承诺的履行质量。建立监控体系,对执行承诺的各个环节进行实时监控。定期对工作进展情况进行检查和评估,对比实际进度与计划进度的差异。及时发现潜在的问题和风险,采取相应的措施进行解决。同时,加强与责任人的沟通和协调,确保各项工作按计划有序进行。对检查和评估结果进行记录和分析,总结经验教训,为后续工作提供参考。通过加强过程监控,保证承诺的履行质量和进度。 持续改进优化 根据执行过程中的反馈和实际情况,对执行计划进行持续的改进和优化,不断提高承诺的履行效果。以更加严格的标准要求自己,确保所提供病床的质量和性能达到最佳水平。为采购人提供更优质的产品和服务。建立反馈机制,收集执行过程中的各种反馈信息,包括客户意见、员工建议、质量检测结果等。对反馈信息进行分析和整理,找出存在的问题和不足之处。根据分析结果,对执行计划进行调整和优化,制定改进措施和目标。同时,加强对改进措施的跟踪和评估,确保其有效实施。通过持续改进优化,不断提高承诺的履行效果和产品的质量性能。 接受监督检查 配合监督工作 积极配合采购人或相关部门对承诺履行情况的监督检查工作,提供必要的资料和信息。以开放和透明的态度接受监督,展示诚信和负责的态度。保证承诺的履行过程受到有效监督。建立监督检查沟通机制,及时了解采购人或相关部门的监督检查计划和要求。按照要求准备好相关的资料和信息,如生产记录、质量检测报告、执行计划等。在监督检查过程中,积极配合检查人员的工作,提供必要的协助和解释。对检查人员提出的问题和建议,认真对待并及时整改。通过积极配合监督工作,展示公司的诚信和负责态度,保证承诺的履行过程受到有效监督。 及时整改问题 如果在监督检查过程中发现存在不符合承诺的情况,及时进行整改,确保问题得到妥善解决。以最快的速度消除问题,保证承诺的继续履行。维护良好的信誉和形象。一旦发现不符合承诺的情况,立即组织相关人员进行分析和评估。确定问题的原因和影响范围,制定详细的整改措施。明确整改的时间节点和责任人,确保整改工作按时完成。在整改过程中,加强对整改情况的跟踪和监督,及时调整整改措施。对整改结果进行验证,确保问题得到彻底解决。通过及时整改问题,保证承诺的继续履行,维护公司的良好信誉和形象。 反馈整改结果 将整改结果及时反馈给采购人或相关部门,接受进一步的审核和确认。确保整改工作得到认可,保证承诺的完全履行。展示良好的沟通和解决问题的能力。在完成整改工作后,及时整理整改结果报告。报告中详细说明问题的发现情况、整改措施的实施情况以及最终的整改效果。将整改结果报告提交给采购人或相关部门,并主动沟通,了解他们的意见和建议。根据反馈意见,对整改结果进行进一步的完善和优化。通过及时反馈整改结果,确保整改工作得到认可,保证承诺的完全履行。 未满足承担无效投标 明确责任声明 拟定声明文件 拟定书面的责任声明文件,明确表示若所提供的单摇手动病床未满足实质性技术参数要求,将承担无效投标的后果。在声明文件中详细说明承担无效投标责任的具体情形和范围。为责任的承担提供明确
新院区采购病床项目.docx
下载提示

1.本文档仅提供部分内容试读;

2.支付并下载文件,享受无限制查看;

3.本网站所提供的标准文本仅供个人学习、研究之用,未经授权,严禁复制、发行、汇编、翻译或网络传播等,侵权必究;

4.左侧添加客服微信获取帮助;

5.本文为word版本,可以直接复制编辑使用。


这个人很懒,什么都没留下
未认证用户 查看用户
该文档于 上传
推荐文档
×
精品标书制作
百人专家团队
擅长领域:
工程标 服务标 采购标
16852
已服务主
2892
中标量
1765
平台标师
扫码添加客服
客服二维码
咨询热线:192 3288 5147
公众号
微信客服
客服