文库 服务类投标方案 农业服务

知钦乡克迈村养鹿基地棚圈建设投标方案.docx

DOCX   1032页   下载297   2025-08-16   浏览72   收藏86   点赞167   评分-   514647字   228.00

AI慧写标书

十分钟千页标书高效生成

温馨提示:当前文档最多只能预览 15 页,若文档总页数超出了 15 页,请下载原文档以浏览全部内容。
知钦乡克迈村养鹿基地棚圈建设投标方案.docx 第1页
知钦乡克迈村养鹿基地棚圈建设投标方案.docx 第2页
知钦乡克迈村养鹿基地棚圈建设投标方案.docx 第3页
知钦乡克迈村养鹿基地棚圈建设投标方案.docx 第4页
知钦乡克迈村养鹿基地棚圈建设投标方案.docx 第5页
知钦乡克迈村养鹿基地棚圈建设投标方案.docx 第6页
知钦乡克迈村养鹿基地棚圈建设投标方案.docx 第7页
知钦乡克迈村养鹿基地棚圈建设投标方案.docx 第8页
知钦乡克迈村养鹿基地棚圈建设投标方案.docx 第9页
知钦乡克迈村养鹿基地棚圈建设投标方案.docx 第10页
知钦乡克迈村养鹿基地棚圈建设投标方案.docx 第11页
知钦乡克迈村养鹿基地棚圈建设投标方案.docx 第12页
知钦乡克迈村养鹿基地棚圈建设投标方案.docx 第13页
知钦乡克迈村养鹿基地棚圈建设投标方案.docx 第14页
知钦乡克迈村养鹿基地棚圈建设投标方案.docx 第15页
剩余1017页未读, 下载浏览全部

开通会员, 优惠多多

6重权益等你来

首次半价下载
折扣特惠
上传高收益
特权文档
AI慧写优惠
专属客服
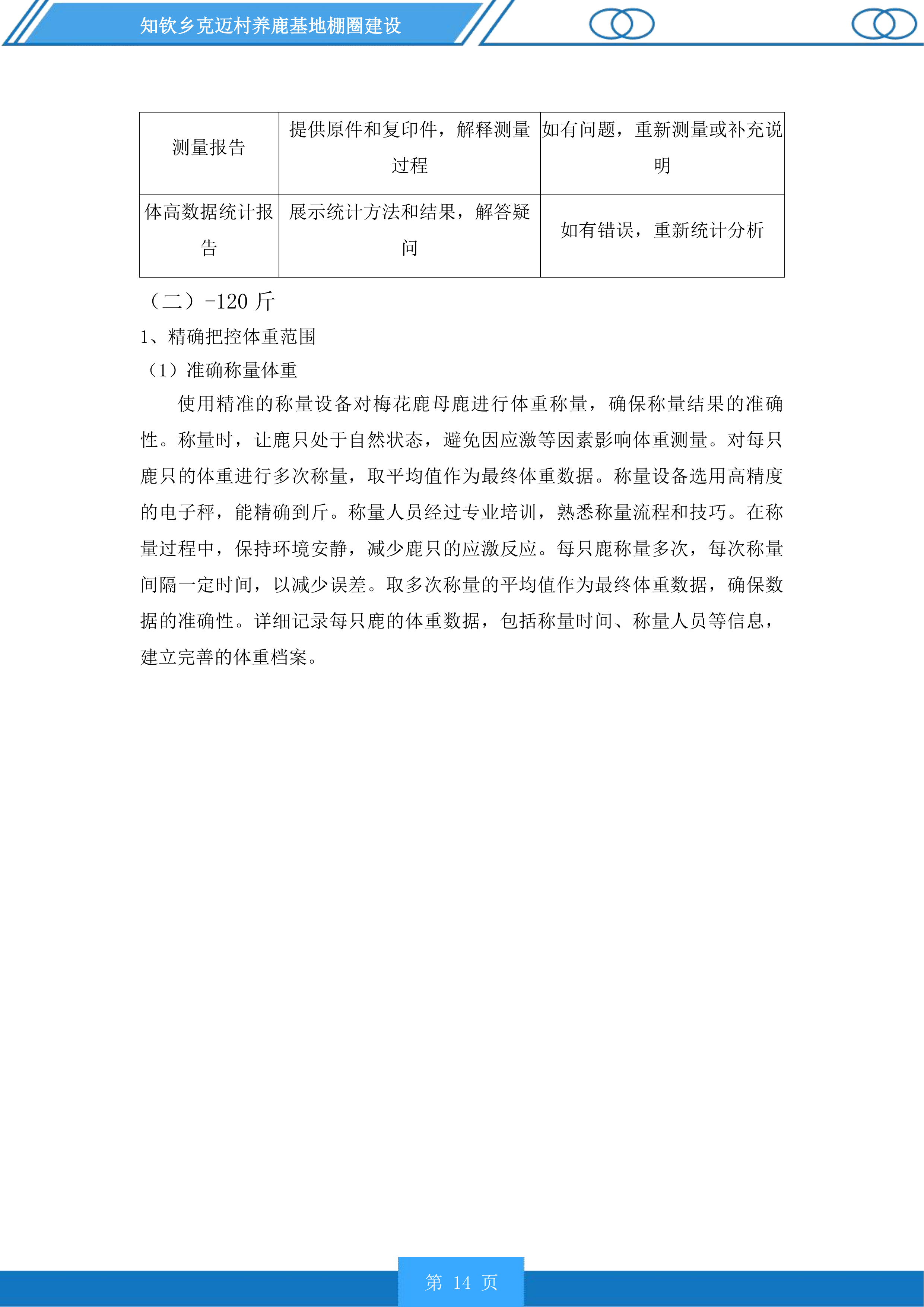
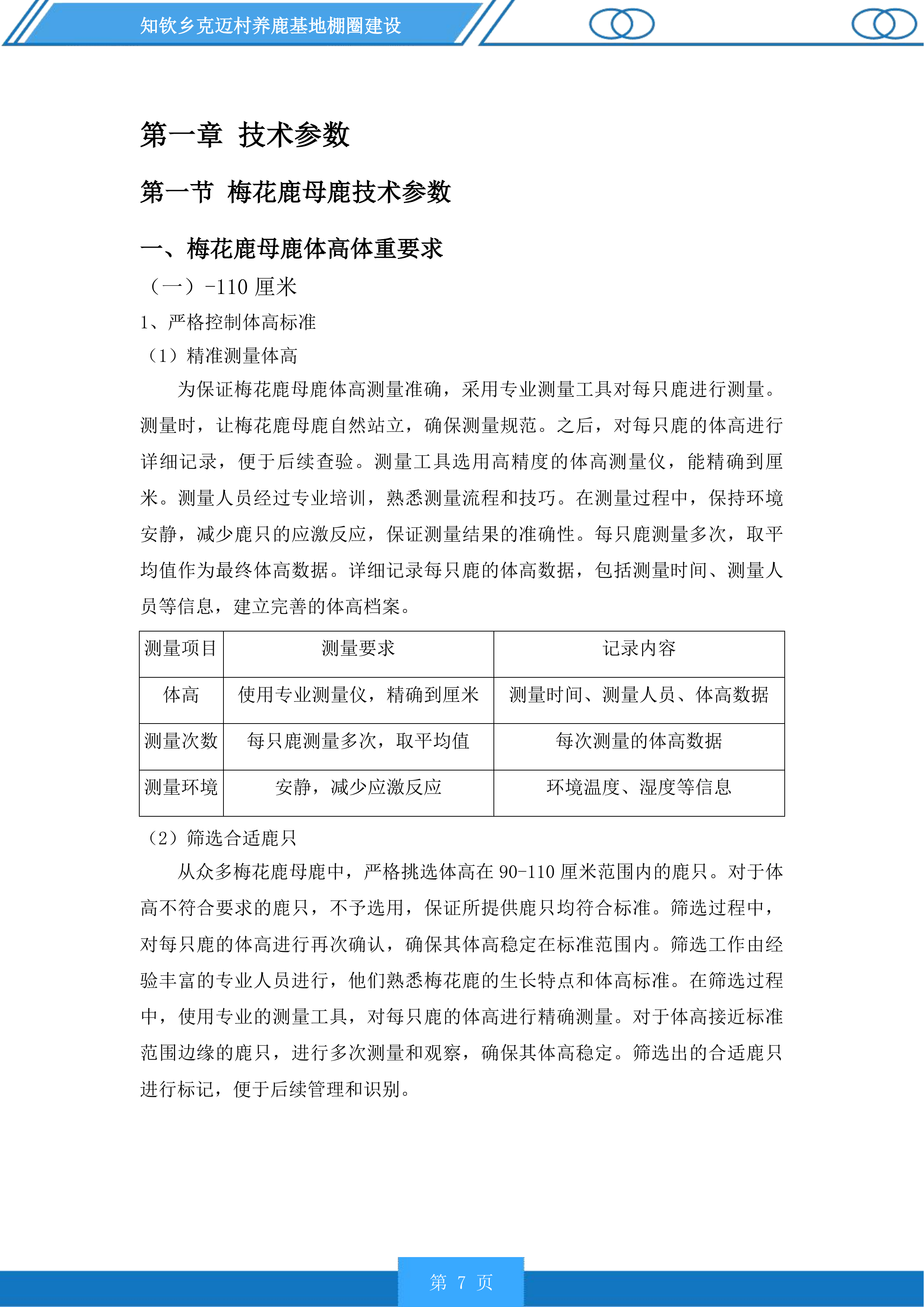
知钦乡克迈村养鹿基地棚圈建设投标方案 第一章 技术参数 7 第一节 梅花鹿母鹿技术参数 7 一、 梅花鹿母鹿体高体重要求 7 二、 梅花鹿母鹿健康繁育标准 30 三、 梅花鹿母鹿采食性能特征 37 四、 梅花鹿母鹿身体部位特征 45 五、 梅花鹿母鹿检验证明材料 59 第二节 梅花鹿公鹿技术参数 76 一、 梅花鹿公鹿体高体重规格 76 二、 梅花鹿公鹿健康繁育指标 100 三、 梅花鹿公鹿体格特征描述 105 四、 梅花鹿公鹿生殖系统要求 119 五、 梅花鹿公鹿检验相关证明 130 第三节 饲料玉米技术参数 145 一、 饲料玉米水分含量标准 145 二、 饲料玉米脂肪含量指标 153 三、 饲料玉米灰分含量要求 165 四、 饲料玉米蛋白质含量规格 172 五、 饲料玉米检验证明材料 183 第四节 小豆技术参数 208 一、 小豆水分含量标准 208 二、 小豆粗蛋白含量指标 216 三、 小豆粗纤维含量要求 221 四、 小豆粗灰分含量规格 230 五、 小豆尿素酶活性标准 237 六、 小豆检验证明材料 245 第五节 小麦技术参数 261 一、 小麦加工精度要求 261 二、 小麦灰分含量标准 273 三、 小麦粗细度规格 281 四、 小麦水分含量指标 289 五、 小麦气味口味与包装要求 297 六、 小麦检验证明材料 305 第六节 同德短芒披碱草技术参数 321 一、 同德短芒披碱草规格 321 二、 同德短芒披碱草检验证明 333 第二章 节能和环保 347 第一节 节能产品认证 347 一、 节能产品认证证书 347 二、 节能产品清单截屏 357 三、 节能产品信息对应 363 第二节 环保产品认证 374 一、 环保产品认证证书 374 二、 环保产品清单截屏 385 三、 环保产品信息匹配 390 第三章 项目实施方案 408 第一节 备货运输配送 408 一、 梅花鹿采购渠道 408 二、 饲料采购标准 422 三、 运输车辆准备 428 四、 装卸安全保障 436 五、 运输服务计划 441 第二节 配送资源配备 454 一、 专业运输车辆 454 二、 随行人员配置 476 三、 应急物资准备 482 四、 运输巡检计划 487 第三节 进度计划安排 512 一、 各阶段周期规划 512 二、 详细时间节点 526 三、 突发延误预案 540 四、 阶段责任人及协调 547 第四节 质量保障措施 564 一、 梅花鹿质量承诺 564 二、 饲料质量检测 576 三、 运输质量监督 584 四、 隔离观察记录 591 五、 不合格鹿处理 606 第五节 突发事件预案 630 一、 恶劣天气应对 630 二、 鹿只疾病处理 644 三、 突发疫情处理 660 四、 运输事故应急 665 五、 应急责任人安排 674 第四章 项目管理机构 689 第一节 管理机构岗位 689 一、 项目经理岗位 689 二、 采购专员岗位 702 三、 运输调度员岗位 709 四、 质量监督员岗位 718 五、 兽医专员岗位 725 第二节 人员组成配置 734 一、 畜牧运输人员 735 二、 饲料配送人员 743 三、 项目管理人员 747 四、 人员佐证材料 756 第三节 机构管理制度 764 一、 项目管理制度 764 二、 物资管理制度 773 三、 运输管理制度 781 四、 质量检查制度 790 五、 安全管理制度 799 第四节 质量安全内控 808 一、 质量控制流程 808 二、 运输安全监测 818 三、 鹿只健康观察 827 四、 饲料质量抽检 837 五、 质量安全监督 848 第五章 售后服务 860 第一节 质保内容 860 一、 梅花鹿健康质保 860 二、 饲料品质质保 872 三、 质量保障体系 888 第二节 响应与解决措施 901 一、 梅花鹿健康问题响应 901 二、 饲料变质问题响应 912 三、 运输隔离饲养问题响应 920 第三节 售后机构与人员 927 一、 售后服务小组配置 927 二、 售后服务机构信息 943 三、 人员资质与履历 955 第四节 培训计划 965 一、 培训内容规划 965 二、 培训方式安排 985 三、 培训频次与对象 1001 四、 培训考核机制 1017 技术参数 梅花鹿母鹿技术参数 梅花鹿母鹿体高体重要求 -110厘米 严格控制体高标准 精准测量体高 为保证梅花鹿母鹿体高测量准确,采用专业测量工具对每只鹿进行测量。测量时,让梅花鹿母鹿自然站立,确保测量规范。之后,对每只鹿的体高进行详细记录,便于后续查验。测量工具选用高精度的体高测量仪,能精确到厘米。测量人员经过专业培训,熟悉测量流程和技巧。在测量过程中,保持环境安静,减少鹿只的应激反应,保证测量结果的准确性。每只鹿测量多次,取平均值作为最终体高数据。详细记录每只鹿的体高数据,包括测量时间、测量人员等信息,建立完善的体高档案。 测量项目 测量要求 记录内容 体高 使用专业测量仪,精确到厘米 测量时间、测量人员、体高数据 测量次数 每只鹿测量多次,取平均值 每次测量的体高数据 测量环境 安静,减少应激反应 环境温度、湿度等信息 筛选合适鹿只 从众多梅花鹿母鹿中,严格挑选体高在90-110厘米范围内的鹿只。对于体高不符合要求的鹿只,不予选用,保证所提供鹿只均符合标准。筛选过程中,对每只鹿的体高进行再次确认,确保其体高稳定在标准范围内。筛选工作由经验丰富的专业人员进行,他们熟悉梅花鹿的生长特点和体高标准。在筛选过程中,使用专业的测量工具,对每只鹿的体高进行精确测量。对于体高接近标准范围边缘的鹿只,进行多次测量和观察,确保其体高稳定。筛选出的合适鹿只进行标记,便于后续管理和识别。 体温测量 持续监测体高 在鹿只的饲养过程中,定期对体高进行监测,观察其生长发育情况。若发现体高有异常变化,及时分析原因并采取相应措施。通过持续监测,保证鹿只在交付时体高仍符合标准要求。监测周期为每月一次,使用专业的体高测量工具进行测量。每次测量后,记录鹿只的体高数据,并与之前的数据进行对比。若发现体高增长过快或过慢,分析原因,可能是饲料营养不均衡、疾病等因素导致。针对不同的原因,采取相应的措施,如调整饲料配方、治疗疾病等。建立体高监测档案,记录每只鹿的体高变化情况,为后续的饲养管理提供参考。 体高监测档案 监测项目 监测周期 测量工具 异常处理措施 体高 每月一次 专业体高测量仪 分析原因,调整饲料配方、治疗疾病等 体高数据记录 每次测量后 纸质档案或电子表格 与之前数据对比,分析变化趋势 异常情况分析 发现体高异常时 专业人员分析 确定原因,采取相应措施 确保体高均匀分布 合理搭配鹿只 在提供的80只梅花鹿母鹿中,合理搭配不同体高的鹿只,使体高在90-110厘米范围内均匀分布。避免出现体高过于集中在某一区间的情况,保证鹿只群体的多样性。根据体高分布情况,对鹿只进行分组管理,便于后续的饲养和观察。搭配过程中,统计不同体高区间的鹿只数量,按照一定的比例进行搭配。分组管理时,将体高相近的鹿只分为一组,每组鹿只数量适中。在饲养过程中,观察每组鹿只的生长情况,及时调整饲养方案。通过合理搭配和分组管理,提高鹿只的生长质量和群体稳定性。 饲料配方调整 优化饲养管理 根据鹿只的体高情况,调整饲养方案,提供适宜的饲料和营养,促进鹿只的健康生长。对于体高较低的鹿只,适当增加营养补充,帮助其达到标准体高。通过优化饲养管理,确保鹿只群体的体高整体符合标准要求。饲养方案根据鹿只的生长阶段和体高情况进行调整。对于体高较低的鹿只,增加蛋白质、矿物质等营养物质的摄入。定期对饲料进行质量检测,确保饲料的安全性和有效性。同时,保证鹿只有足够的运动空间和良好的生活环境。通过优化饲养管理,提高鹿只的生长速度和体高达标率。 饲料质量检测 体高情况 饲养方案调整 营养补充 饲料质量检测 体高较低 增加营养摄入,调整饲料配方 蛋白质、矿物质等 定期检测,确保安全有效 体高正常 维持现有饲养方案 按照标准提供营养 定期检测,确保质量稳定 体高较高 适当控制营养摄入 避免过度肥胖 定期检测,确保营养均衡 定期评估体高分布 定期对鹿只群体的体高分布进行评估,分析是否符合均匀分布的要求。若发现体高分布不合理,及时调整饲养策略和鹿只搭配。通过定期评估,保证鹿只群体的体高分布始终处于合理状态。评估周期为每季度一次,使用统计学方法对体高数据进行分析。计算体高的平均值、标准差等统计指标,判断体高分布是否均匀。若发现体高分布不合理,如某一区间的鹿只数量过多,及时调整饲养策略,如调整饲料配方、增加运动等。同时,对鹿只进行重新搭配,使体高分布更加均匀。建立体高分布评估档案,记录每次评估的结果和调整措施。 评估项目 评估周期 分析方法 调整措施 体高分布 每季度一次 统计学方法,计算平均值、标准差等 调整饲养策略,重新搭配鹿只 评估结果记录 每次评估后 纸质档案或电子表格 体高分布情况、统计指标、调整措施 异常情况处理 发现体高分布不合理时 专业人员分析 确定原因,采取相应措施 提供体高证明材料 出具测量报告 为每只梅花鹿母鹿出具详细的体高测量报告,报告中包含测量时间、测量工具、测量结果等信息。测量报告由专业人员签字确认,确保其真实性和可靠性。将测量报告作为重要的证明材料,随鹿只一同交付。测量报告采用规范的格式,内容详细准确。测量时间精确到具体日期和时间,测量工具注明品牌和型号。测量结果包括体高数据和测量次数。专业人员具备相关资质和经验,签字确认后承担相应的责任。测量报告一式多份,一份随鹿只交付,一份存档备用。 报告内容 要求 签字确认人员 测量时间 精确到具体日期和时间 专业测量人员 测量工具 注明品牌和型号 专业测量人员 测量结果 体高数据和测量次数 专业测量人员 报告格式 规范统一 报告审核人员 提供体高数据统计 对提供的80只梅花鹿母鹿的体高数据进行统计分析,形成体高数据统计报告。报告中包含体高的平均值、标准差、分布范围等统计信息,直观展示鹿只体高的整体情况。将体高数据统计报告作为补充证明材料,供相关部门查验。统计分析使用专业的统计软件,确保数据的准确性和可靠性。平均值反映了鹿只体高的总体水平,标准差体现了体高数据的离散程度。分布范围明确了体高的最大值和最小值。体高数据统计报告以图表和文字相结合的方式呈现,便于相关部门查看和理解。 隔离舍 健康检查 统计指标 计算方法 意义 平均值 所有体高数据之和除以鹿只数量 反映鹿只体高的总体水平 标准差 计算体高数据的离散程度 体现体高数据的稳定性 分布范围 最大值和最小值之间的区间 明确体高的变化范围 配合查验体高证明 积极配合相关部门对鹿只体高证明材料的查验工作,提供必要的协助和解释。若查验过程中发现问题,及时进行整改和补充,确保证明材料的完整性和准确性。通过配合查验,保证所提供的鹿只体高符合标准要求得到认可。配合查验时,安排专人负责接待和协助相关部门。提供详细的证明材料和相关资料,包括测量报告、体高数据统计报告等。对于查验过程中提出的问题,及时进行解答和解释。若发现证明材料存在问题,立即进行整改和补充,确保证明材料的真实性和可靠性。 查验项目 配合方式 问题处理措施 体高证明材料 提供详细资料,安排专人协助 及时整改补充,确保完整准确 测量报告 提供原件和复印件,解释测量过程 如有问题,重新测量或补充说明 体高数据统计报告 展示统计方法和结果,解答疑问 如有错误,重新统计分析 -120斤 精确把控体重范围 准确称量体重 使用精准的称量设备对梅花鹿母鹿进行体重称量,确保称量结果的准确性。称量时,让鹿只处于自然状态,避免因应激等因素影响体重测量。对每只鹿只的体重进行多次称量,取平均值作为最终体重数据。称量设备选用高精度的电子秤,能精确到斤。称量人员经过专业培训,熟悉称量流程和技巧。在称量过程中,保持环境安静,减少鹿只的应激反应。每只鹿称量多次,每次称量间隔一定时间,以减少误差。取多次称量的平均值作为最终体重数据,确保数据的准确性。详细记录每只鹿的体重数据,包括称量时间、称量人员等信息,建立完善的体重档案。 高精度电子秤 筛选达标鹿只 从鹿群中挑选体重在90-120斤范围内的梅花鹿母鹿。对于体重不符合要求的鹿只,进行单独管理或进一步调整饲养方案。对筛选出的达标鹿只进行标记,便于后续识别和管理。筛选工作由经验丰富的专业人员进行,他们熟悉梅花鹿的体重标准和生长特点。在筛选过程中,使用精准的称量设备,对每只鹿的体重进行精确称量。对于体重接近标准范围边缘的鹿只,进行多次称量和观察,确保其体重稳定。筛选出的达标鹿只进行标记,标记方式采用耳标或纹身,便于识别和管理。对于体重不符合要求的鹿只,根据具体情况进行单独管理或调整饲养方案,以帮助其达到标准体重。 动态监测体重 在鹿只的饲养过程中,定期对体重进行监测,观察其体重变化情况。根据体重监测结果,及时调整饲料配方和饲养管理方式。通过动态监测,保证鹿只在交付时体重符合标准要求。监测周期为每周一次,使用精准的称量设备进行称量。每次称量后,记录鹿只的体重数据,并与之前的数据进行对比。若发现体重增长过快或过慢,分析原因,可能是饲料营养不均衡、疾病等因素导致。针对不同的原因,采取相应的措施,如调整饲料配方、治疗疾病等。建立体重监测档案,记录每只鹿的体重变化情况和管理措施,为后续的饲养管理提供参考。 保障体重稳定增长 合理安排饲料 根据梅花鹿母鹿的生长阶段和体重情况,合理安排饲料的种类和数量。提供营养均衡的饲料,保证鹿只获得足够的能量和营养物质。定期对饲料进行质量检测,确保饲料的安全性和有效性。饲料种类根据鹿只的生长阶段和体重情况进行选择。在幼鹿阶段,提供富含蛋白质和矿物质的饲料,促进生长发育。在成年鹿阶段,根据体重情况调整饲料的能量和营养含量。饲料数量根据鹿只的采食情况和体重增长目标进行确定。定期对饲料进行质量检测,包括营养成分分析、微生物检测等,确保饲料的安全性和有效性。同时,注意饲料的储存条件,防止饲料变质。 生长阶段 饲料种类 饲料数量 质量检测 幼鹿 富含蛋白质和矿物质的饲料 根据采食情况确定 定期检测,确保安全有效 成年鹿 根据体重情况调整能量和营养含量 根据体重增长目标确定 定期检测,确保质量稳定 饲料储存 干燥、通风、防潮 防止饲料变质 定期检查储存条件 优化饲养环境 为鹿只提供舒适、卫生的饲养环境,减少应激因素对体重增长的影响。保持饲养场地的通风良好、温度适宜,为鹿只创造良好的生长条件。定期对饲养场地进行清洁和消毒,预防疾病的发生。饲养环境的舒适度对鹿只的体重增长至关重要。保持饲养场地的通风良好,能有效降低氨气等有害气体的浓度,提高空气质量。温度适宜可以减少鹿只的能量消耗,促进体重增长。定期对饲养场地进行清洁和消毒,能有效预防疾病的发生。清洁工作包括清扫粪便、更换垫料等,消毒工作使用合适的消毒剂进行全面消毒。同时,提供足够的运动空间和饮水设施,保证鹿只的正常生活需求。 环境消毒 饲养环境要求 具体措施 消毒频率 通风良好 安装通风设备,定期检查通风情况 每周检查一次 温度适宜 根据季节调整温度,提供保暖或降温设施 根据实际情况调整 清洁卫生 定期清扫粪便,更换垫料 每天一次 消毒 使用合适的消毒剂进行全面消毒 每周一次 加强健康管理 定期对鹿只进行健康检查,及时发现和治疗疾病。做好疫苗接种和驱虫工作,预防传染病和寄生虫病的发生。通过加强健康管理,保证鹿只的身体健康,促进体重稳定增长。健康检查周期为每月一次,由专业的兽医进行检查。检查内容包括身体状况、体温、呼吸等指标。及时发现疾病并进行治疗,能有效减少疾病对鹿只体重增长的影响。疫苗接种和驱虫工作按照科学的免疫程序和驱虫计划进行。疫苗接种能有效预防传染病的发生,驱虫能减少寄生虫对鹿只的危害。同时,提供适宜的饮水和休息环境,保证鹿只的身体健康。 提供体重证明文件 出具体重报告 为每只梅花鹿母鹿出具详细的体重报告,报告中包含称量时间、称量设备、称量结果等信息。体重报告由专业人员签字确认,确保其真实性和可靠性。将体重报告作为重要的证明文件,随鹿只一同交付。体重报告采用规范的格式,内容详细准确。称量时间精确到具体日期和时间,称量设备注明品牌和型号。称量结果包括体重数据和称量次数。专业人员具备相关资质和经验,签字确认后承担相应的责任。体重报告一式多份,一份随鹿只交付,一份存档备用。 提供体重数据记录 对提供的80只梅花鹿母鹿的体重数据进行记录和整理,形成体重数据记录文件。文件中包含每只鹿只的体重变化情况,直观展示鹿只体重的增长趋势。将体重数据记录文件作为补充证明文件,供相关部门查验。体重数据记录文件以表格和图表的形式呈现,清晰展示每只鹿的体重变化情况。记录内容包括称量时间、体重数据等信息。通过分析体重数据记录文件,可以判断鹿只的体重增长是否正常。若发现体重增长异常,及时分析原因并采取相应措施。体重数据记录文件定期更新,保证数据的及时性和准确性。 记录内容 记录方式 更新周期 称量时间 精确到具体日期和时间 每次称量后更新 体重数据 以表格和图表形式呈现 每周更新一次 体重增长趋势 分析数据,判断增长是否正常 每月分析一次 配合核实体重证明 积极配合相关部门对鹿只体重证明文件的核实工作,提供必要的协助和解释。若核实过程中发现问题,及时进行整改和补充,确保证明文件的完整性和准确性。通过配合核实,保证所提供的鹿只体重符合标准要求得到认可。配合核实工作时,安排专人负责接待和协助相关部门。提供详细的证明文件和相关资料,包括体重报告、体重数据记录文件等。对于核实过程中提出的问题,及时进行解答和解释。若发现证明文件存在问题,立即进行整改和补充,确保证明文件的真实性和可靠性。 核实项目 配合方式 问题处理措施 体重证明文件 提供详细资料,安排专人协助 及时整改补充,确保完整准确 体重报告 提供原件和复印件,解释称量过程 如有问题,重新称量或补充说明 体重数据记录文件 展示记录方式和数据来源,解答疑问 如有错误,重新记录和整理 符合品种体高范围 遵循品种体高标准 了解品种体高要求 深入了解梅花鹿品种的体高标准,明确90-110厘米的体高范围是品种要求的关键指标。研究品种的生长特性和发育规律,为保障鹿只体高符合标准提供理论依据。与专业的畜牧专家进行交流,获取关于梅花鹿品种体高的最新信息和建议。通过查阅相关的文献资料、行业标准和养殖经验,了解梅花鹿品种的体高要求。研究梅花鹿的生长特性和发育规律,包括不同生长阶段的体高变化趋势、影响体高的因素等。与专业的畜牧专家进行交流,听取他们的意见和建议,获取最新的养殖技术和管理经验。同时,关注行业动态和科研成果,不断更新自己的知识和观念。在实际养殖过程中,根据品种体高要求和生长特性,制定合理的饲养管理方案,确保鹿只体高符合标准。 严格筛选种源 从可靠的种源渠道引进梅花鹿母鹿,确保种源的纯正性和优良性。对种源的体高进行严格筛选,选择体高符合品种标准的鹿只作为繁殖对象。建立种源档案,记录种源的体高、遗传信息等,为后续的繁殖和选育提供参考。种源渠道选择信誉良好、养殖经验丰富的养殖场。在引进种源时,要求提供种源的相关证明文件,如血统证书、健康证明等。对种源的体高进行严格筛选,使用专业的测量工具进行测量。选择体高在90-110厘米范围内的鹿只作为繁殖对象。建立种源档案,记录种源的体高、遗传信息、健康状况等信息。通过严格筛选种源和建立种源档案,保证繁殖后代的体高符合品种标准。 种源筛选 种源要求 筛选方法 档案记录内容 纯正性和优良性 选择信誉良好的养殖场,要求提供证明文件 体高、遗传信息、健康状况等 体高符合标准 使用专业测量工具测量 每次测量的体高数据 繁殖对象选择 选择体高在90-110厘米范围内的鹿只 繁殖计划、配种记录等 规范繁殖过程 在繁殖过程中,严格按照品种的繁殖标准进行操作,确保后代的体高符合品种要求。合理安排配种对象,避免近亲繁殖等不良情况的发生。对繁殖过程进行全程监控,及时发现和解决问题,保证繁殖质量。繁殖标准根据梅花鹿品种的特点和要求制定。在配种前,对配种对象进行严格筛选,选择体高、健康状况等符合标准的鹿只。合理安排配种时间和方式,提高配种成功率。在繁殖过程中,对母鹿的孕期进行全程监控,提供良好的饲养管理条件。对出生的幼鹿进行体高测量和健康检查,确保后代的体高符合品种要求。建立繁殖档案,记录繁殖过程的相关信息,为后续的繁殖和选育提供参考。 繁殖标准 配种要求 监控内容 档案记录 符合品种要求 选择体高、健康状况符合标准的鹿只 孕期饲养管理、幼鹿健康检查 配种时间、配种对象、幼鹿体高数据等 避免近亲繁殖 进行血统鉴定,合理安排配种对象 繁殖过程中的异常情况 异常情况处理记录 提高配种成功率 合理安排配种时间和方式 配种结果统计 配种成功率数据 优化饲养促进体高达标 提供优质饲料 为梅花鹿母鹿提供富含蛋白质、矿物质和维生素等营养物质的优质饲料,满足其生长发育对营养的需求。根据鹿只的生长阶段和体高情况,调整饲料的配方和比例。定期对饲料进行质量检测,确保饲料的安全性和有效性。饲料配方根据鹿只的生长阶段和体高情况进行调整。在幼鹿阶段,提供高蛋白、高能量的饲料,促进生长发育。在成年鹿阶段,根据体高情况调整饲料的营养成分。定期对饲料进行质量检测,包括营养成分分析、微生物检测等。确保饲料的安全性和有效性。同时,注意饲料的储存条件,防止饲料变质。通过提供优质饲料,满足鹿只生长发育对营养的需求,促进体高增长。 生长阶段 饲料配方 营养成分 质量检测 幼鹿 高蛋白、高能量饲料 蛋白质、矿物质、维生素等 定期检测,确保安全有效 成年鹿 根据体高情况调整营养成分 根据需求提供相应营养 定期检测,确保质量稳定 饲料储存 干燥、通风、防潮 防止饲料变质 定期检查储存条件 保证充足运动 为鹿只提供足够的运动空间,让其能够自由活动和锻炼。合理安排运动时间和方式,促进鹿只的骨骼发育和肌肉生长。观察鹿只的运动情况,及时发现和解决运动障碍等问题。运动空间的大小根据鹿只的数量和生长阶段进行确定。提供足够的活动场地,让鹿只能够自由奔跑、跳跃。合理安排运动时间,避免在高温或寒冷的时段进行运动。运动方式可以多样化,如设置障碍物、提供玩具等,增加鹿只的运动兴趣。观察鹿只的运动情况,及时发现运动障碍等问题,如跛行、关节疼痛等。对出现问题的鹿只,及时进行诊断和治疗,确保鹿只的健康生长。 控制饲养密度 合理控制鹿只的饲养密度,避免因拥挤等因素影响鹿只的生长发育。根据鹿只的大小和数量,调整饲养场地的面积和布局。保持饲养场地的清洁和卫生,为鹿只创造良好的生长环境。饲养密度根据鹿只的大小和数量进行调整。避免鹿只过于拥挤,影响其活动和采食。根据鹿只的生长阶段和体高情况,合理安排饲养场地的面积和布局。保持饲养场地的清洁和卫生,定期清扫粪便、更换垫料。提供良好的通风和光照条件,减少疾病的发生。通过控制饲养密度和保持饲养场地的清洁卫生,为鹿只创造良好的生长环境,促进体高增长。 饲养密度控制 提供体高符合证明 出具品种鉴定报告 委托专业的鉴定机构对梅花鹿母鹿进行品种鉴定,出具品种鉴定报告。报告中明确鹿只的品种特征和体高情况,证明其符合品种体高范围。品种鉴定报告由鉴定机构盖章确认,具有权威性和可信度。专业的鉴定机构具备相关的资质和经验,能够准确鉴定梅花鹿的品种。鉴定过程中,对鹿只的外貌特征、遗传信息等进行全面检查。报告中详细记录鹿只的品种特征和体高情况,包括体高数据、体高范围等。品种鉴定报告由鉴定机构盖章确认,具有权威性和可信度。将品种鉴定报告作为重要的证明材料,随鹿只一同交付。 鉴定机构要求 鉴定内容 报告内容 报告确认 具备相关资质和经验 外貌特征、遗传信息等 品种特征、体高情况 鉴定机构盖章确认 准确鉴定品种 全面检查鹿只情况 体高数据、体高范围等 具有权威性和可信度 提供鉴定报告 按照规范格式出具报告 详细记录鉴定结果 一式多份,存档备用 提供体高对比数据 收集梅花鹿品种的标准体高数据,并与所提供的鹿只体高数据进行对比分析。形成体高对比数据报告,直观展示鹿只体高与品种标准的符合程度。将体高对比数据报告作为补充证明材料,供相关部门查验。收集梅花鹿品种的标准体高数据,包括不同生长阶段的体高范围。使用专业的统计软件对所提供的鹿只体高数据进行分析。将鹿只体高数据与品种标准体高数据进行对比,计算差值和符合率。形成体高对比数据报告,以图表和文字相结合的方式呈现。直观展示鹿只体高与品种标准的符合程度。将体高对比数据报告作为补充证明材料,供相关部门查验。 数据收集 分析方法 对比内容 报告呈现方式 梅花鹿品种标准体高数据 使用专业统计软件分析 体高数据差值、符合率 图表和文字相结合 所提供鹿只体高数据 计算差值和符合率 与品种标准的符合程度 直观展示分析结果 数据来源 可靠的文献资料和实际测量 确保数据的准确性和可靠性 注明数据来源和分析方法 协助验证体高符合情况 积极协助相关部门对鹿只体高符合情况的验证工作,提供必要的资料和协助。配合相关部门进行现场检查和测量,确保验证结果的准确性。若验证过程中发现问题,及时进行整改和调整,保证鹿只体高符合品种要求。协助验证工作时,安排专人负责接待和协助相关部门。提供详细的证明材料和相关资料,包括品种鉴定报告、体高对比数据报告等。配合相关部门进行现场检查和测量,确保验证结果的准确性。若发现体高不符合品种要求的鹿只,及时进行整改和调整。如调整饲养方案、加强营养补充等。通过协助验证和及时整改,保证鹿只体高符合品种要求。 验证项目 协助方式 问题处理措施 鹿只体高符合情况 提供资料,安排专人协助 及时整改调整,保证符合要求 现场检查和测量 配合相关部门进行操作 确保验证结果准确 发现问题 分析原因,采取相应措施 调整饲养方案、加强营养补充等 达到体重标准要求 明确体重标准依据 研究品种体重标准 深入研究梅花鹿品种的体重标准,明确90-120斤的体重范围是品种要求的重要指标。分析品种的生长特性和发育规律,了解体重与生长阶段的关系。查阅相关的文献资料和行业标准,获取关于梅花鹿品种体重的详细信息。通过研究品种体重标准,为制定合理的饲养管理方案提供依据。分析品种的生长特性和发育规律,了解不同生长阶段的体重增长特点。查阅相关的文献资料和行业标准,获取权威的体重数据和饲养建议。在实际养殖过程中,根据品种体重标准和生长特性,合理安排饲料和饲养方式,确保鹿只体重达到标准要求。 制定体重管理目标 根据品种体重标准,为每只梅花鹿母鹿制定具体的体重管理目标。将体重管理目标分解到不同的生长阶段,明确每个阶段的体重增长要求。建立体重管理档案,记录鹿只的体重变化情况和管理措施。体重管理目标根据品种体重标准和鹿只的个体差异进行制定。将目标分解到不同的生长阶段,如幼鹿期、青年期、成年期等。明确每个阶段的体重增长要求,便于进行科学的饲养管理。建立体重管理档案,记录鹿只的体重变化情况、饲料投喂量、健康状况等信息。通过制定体重管理目标和建立体重管理档案,实现对鹿只体重的有效控制。 生长阶段 体重管理目标 体重增长要求 档案记录内容 幼鹿期 达到一定的体重标准 每周增长一定的体重 体重变化、饲料投喂量、健康状况等 青年期 继续增长体重,接近成年体重 每月增长一定的体重 体重变化、饲料调整情况、运动情况等 成年期 保持稳定的体重范围 根据体况进行微调 体重变化、健康检查结果、繁殖情况等 加强体重监控力度 定期对梅花鹿母鹿的体重进行监控,及时掌握体重变化情况。建立体重监控台账,记录每次称量的体重数据和时间。对比体重监控数据与管理目标,及时发现体重偏差并采取相应措施。体重监控周期为每周一次,使用精准的称量设备进行称量。每次称量后,记录鹿只的体重数据和称量时间。建立体重监控台账,方便查询和分析。对比体重监控数据与管理目标,若发现体重偏差超过一定范围,及时分析原因。可能是饲料营养不均衡、疾病等因素导致。针对不同的原因,采取相应的措施,如调整饲料配方、治疗疾病等。通过加强体重监控力度,保证鹿只体重达到标准要求。 实施科学体重管理 调整饲料营养配比 根据鹿只的体重情况和生长阶段,调整饲料的营养配比,保证鹿只获得足够的能量和营养。增加蛋白质、矿物质等营养物质的含量,促进鹿只的体重增长。定期对饲料的营养成分进行检测,确保饲料的质量稳定。饲料营养配比根据鹿只的体重情况和生长阶段进行调整。对于体重较轻的鹿只,增加蛋白质、能量等营养物质的含量。定期对饲料的营养成分进行检测,包括蛋白质、脂肪、矿物质等含量。确保饲料的质量稳定。同时,注意饲料的适口性,提高鹿只的采食率。通过调整饲料营养配比,满足鹿只生长发育对营养的需求,促进体重增长。 体重情况 饲料营养配比调整 营养成分增加 质量检测 体重较轻 增加蛋白质、能量等营养物质含量 蛋白质、矿物质等 定期检测,确保质量稳定 体重正常 维持现有营养配比 按照标准提供营养 定期检测,确保营养均衡 体重较重 适当减少能量摄入 控制脂肪含量 定期检测,确保健康生长 合理安排饲养方式 采用科学的饲养方式,合理安排鹿只的采食时间和采食频率。保证鹿只能够充分采食,避免因采食不足导致体重不达标。根据鹿只的体重情况,调整饲养密度和饲养环境,为鹿只提供良好的生长条件。饲养方式根据鹿只的生长阶段和体重情况进行调整。合理安排采食时间和采食频率,保证鹿只能够充分采食。对于体重较轻的鹿只,增加采食次数和饲料投喂量。根据鹿只的体重情况,调整饲养密度和饲养环境。避免鹿只过于拥挤,影响其生长发育。保持饲养环境的清洁和卫生,提供适宜的温度、湿度和通风条件。通过合理安排饲养方式,为鹿只提供良好的生长条件,促进体重增长。 生长阶段 饲养方式调整 采食时间和频率 饲养环境要求 幼鹿 增加采食次数和饲料投喂量 多次少量,定时投喂 温暖、干燥、清洁 成年鹿 根据体重情况调整 合理安排,保证充分采食 通风良好,温度适宜 体重较轻 增加营养摄入,调整饲养密度 增加采食次数,提高饲料质量 减少应激,提供舒适环境 开展健康保健工作 定期对鹿只进行健康检查,及时发现和治疗疾病。做好疫苗接种和驱虫工作,预防传染病和寄生虫病的发生。为鹿只提供适宜的饮水和休息环境,促进鹿只的生长发育。健康检查周期为每月一次,由专业的兽医进行检查。检查内容包括身体状况、体温、呼吸等指标。及时发现疾病并进行治疗,能有效减少疾病对鹿只体重增长的影响。疫苗接种和驱虫工作按照科学的免疫程序和驱虫计划进行。疫苗接种能有效预防传染病的发生,驱虫能减少寄生虫对鹿只的危害。同时,提供适宜的饮水和休息环境,保证鹿只的身体健康。通过开展健康保健工作,为鹿只的生长发育提供保障,促进体重增长。 提供体重达标证明 出具体重检测报告 为每只梅花鹿母鹿出具详细的体重检测报告,报告中包含称量时间、称量设备、称量结果等信息。体重检测报告由专业的检测机构盖章确认,具有权威性和可信度。将体重检测报告作为重要的证明文件,随鹿只一同交付。体重检测报告采用规范的格式,内容详细准确。称量时间精确到具体日期和时间,称量设备注明品牌和型号。称量结果包括体重数据和称量次数。专业的检测机构具备相关资质和经验,盖章确认后承担相应的责任。体重检测报告一式多份,一份随鹿只交付,一份存档备用。通过出具体重检测报告,为鹿只体重达标提供有力证明。 提供体重增长曲线 根据鹿只的体重监控数据,绘制体重增长曲线,直观展示鹿只的体重增长情况。分析体重增长曲线,判断鹿只的体重增长是否符合预期目标。将体重增长曲线作为补充证明材料,供相关部门查验。体重增长曲线根据鹿只的体重监控数据绘制。使用专业的绘图软件,将体重数据与时间进行对应,绘制出清晰的曲线。分析体重增长曲线,观察曲线的斜率和走势。判断鹿只的体重增长是否符合预期目标。若发现体重增长异常,及时分析原因并采取相应措施。将体重增长曲线作为补充证明材料,与体重检测报告一起供相关部门查验。通过提供体重增长曲线,直观展示鹿只体重增长情况,为体重达标提供有力支持。 体重增长曲线 数据来源 绘图软件 曲线分析内容 证明材料用途 体重监控数据 专业绘图软件 斜率、走势、增长是否符合目标 供相关部门查验 数据准确性 确保数据真实可靠 为分析提供准确依据 保证证明材料的可信度 异常处理 分析原因,采取相应措施 及时调整饲养管理 保证鹿只体重达标 配合核查体重达标情况 积极配合相关部门对鹿只体重达标情况的核查工作,提供必要的资料和协助。配合相关部门进行现场检查和称量,确保核查结果的准确性。若核查过程中发现问题,及时进行整改和调整,保证鹿只体重达到标准要求。配合核查工作时,安排专人负责接待和协助相关部门。提供详细的证明材料和相关资料,包括体重检测报告、体重增长曲线等。配合相关部门进行现场检查和称量,确保核查结果的准确性。若发现体重不达标的鹿只,及时分析原因并采取相应措施。如调整饲养方案、加强营养补充等。通过配合核查和及时整改,保证鹿只体重达到标准要求。 核查项目 配合方式 问题处理措施 体重达标情况 提供资料,安排专人协助 及时整改调整,保证达到标准 现场检查和称量 配合相关部门进行操作 确保核查结果准确 发现问题 分析原因,采取相应措施 调整饲养方案、加强营养补充等 梅花鹿母鹿健康繁育标准 健康无疾病要求 身体机能健全 1)梅花鹿母鹿的心脏、肺等主要器官需功能正常,无杂音、无感染等异常情况,以保证其身体的正常运转和氧气的供应。这需要通过专业的兽医检查来确保,如听诊器检查心脏和肺部的声音,观察是否有感染的迹象。 2)消化系统的健康对于梅花鹿母鹿至关重要,应无腹泻、便秘等消化问题。良好的消化系统能够保证营养的正常吸收,维持身体的健康和正常的生理功能。这可以通过观察粪便的形态和质地来判断消化系统的健康状况。 3)泌尿系统正常是保证体内代谢废物排出的关键,尿液颜色、气味等应无异常。兽医可以通过检测尿液的成分和指标,来判断泌尿系统是否存在问题。 尿液检测 4)免疫系统功能良好的梅花鹿母鹿,能有效抵御常见疾病的侵袭。这可以通过定期的疫苗接种和健康监测来提高免疫系统的功能,确保母鹿在各种环境下都能保持健康。 疫苗接种 无传染性疾病 疾病类型 判断标准 检测方法 预防措施 重大传染性疾病 不携带口蹄疫、布鲁氏菌病等病原 定期进行病原检测 加强养殖场的卫生管理,定期消毒,避免与患病动物接触 寄生虫感染 体内外无寄生虫 粪便检查、体表检查 定期驱虫,保持圈舍清洁干燥 呼吸道传染病 无肺炎等疾病 观察呼吸状况、听诊肺部 提供良好的通风环境,避免拥挤 消化道传染病 无肠炎等疾病 观察粪便情况、检测肠道菌群 保证饲料和饮水的卫生,避免食用变质食物 精神状态良好 1)眼睛明亮有神的梅花鹿母鹿,无眼屎、流泪等症状,表明其身体健康,视觉系统正常。这是判断母鹿健康状况的重要指标之一,明亮的眼睛反映了其良好的精神状态和身体机能。 粪便检查 2)耳朵灵敏的母鹿能及时反应外界声音,这体现了其听觉系统的正常功能。灵敏的耳朵可以帮助母鹿及时察觉周围的危险和环境变化,提高生存能力。 3)毛发顺滑有光泽,无脱毛、皮肤病等问题,说明梅花鹿母鹿的营养状况良好,皮肤健康。毛发的状态是母鹿健康的外在表现,健康的毛发可以保护皮肤,减少外界环境的伤害。 4)行动敏捷,无跛行、乏力等表现的母鹿,身体机能处于良好状态。敏捷的行动能力可以保证母鹿在野外或圈舍中自由活动,获取足够的食物和水源,维持身体健康。 生殖性能正常指标 发情周期规律 1)梅花鹿母鹿的发情周期应符合其正常生理规律,这是保证其受孕和繁殖的重要前提。正常的发情周期可以确保卵子的正常发育和排出,提高受孕率。 2)发情症状明显,如外阴红肿、有分泌物等,这些症状是母鹿发情的重要标志。明显的发情症状可以帮助养殖人员及时发现母鹿的发情情况,进行适时的配种。 3)发情持续时间正常,无过长或过短情况,这对于保证受孕率至关重要。过长或过短的发情持续时间都可能影响卵子的质量和受孕的机会。 4)发情间隔时间稳定,无紊乱现象,说明母鹿的内分泌系统正常。稳定的发情间隔时间可以保证母鹿的繁殖效率,提高养殖效益。 排卵功能正常 排卵指标 正常范围 检测方法 影响因素 排卵情况 能正常排卵,卵子质量良好 超声检查、激素检测 营养状况、环境因素、疾病等 排卵时间 准确,与发情周期相匹配 记录发情时间和排卵时间 内分泌失调、应激反应等 排卵数量 符合正常范围 超声检查、解剖检查 遗传因素、年龄等 排卵障碍 无排卵障碍等问题 检查生殖器官、激素水平 疾病、营养不良等 受孕能力达标 1)配种后受孕率高的梅花鹿母鹿,符合良种繁育要求。高受孕率可以提高养殖效益,保证鹿群的数量和质量。这需要选择合适的配种时间和方法,以及保证母鹿的身体健康和营养状况。 超声检查 孕期检查 2)孕期正常,无流产、早产等情况,是保证胎儿正常发育的关键。在孕期,需要提供良好的饲养管理条件,避免母鹿受到应激和疾病的影响。 3)胎儿发育正常,无畸形、发育迟缓等问题,这直接关系到幼鹿的健康和生存能力。需要定期进行孕检,及时发现和处理胎儿发育过程中的问题。 4)产后恢复良好,能正常哺乳的母鹿,可以为幼鹿提供充足的营养,保证幼鹿的健康成长。产后需要给予母鹿足够的营养和休息时间,促进其身体的恢复。 良种繁育标准细则 品种特征明显 1)体型符合梅花鹿母鹿的品种标准,体大结实,这是良种繁育的重要特征之一。标准的体型可以保证母鹿的生产性能和繁殖能力,提高鹿群的质量。 2)毛色纯正,花纹清晰,符合品种特征,这是梅花鹿品种识别的重要依据。纯正的毛色和清晰的花纹可以体现母鹿的遗传品质和品种纯度。 毛色花纹 3)角型正常,无畸形、弯曲等问题,是梅花鹿健康和遗传稳定的表现。正常的角型可以反映母鹿的生长发育状况和遗传特征,对于良种繁育具有重要意义。 角型 4)具备梅花鹿母鹿的典型外貌特征,如头大适中、眼睛有神、耳朵灵敏等,这些特征是梅花鹿品种的标志性特征。典型的外貌特征可以保证母鹿在繁殖过程中传递优良的遗传基因,提高后代的品质。 遗传性能优良 遗传指标 优良标准 检测方法 意义 遗传基因 稳定,能将优良性状传递给后代 基因检测、系谱分析 保证后代的品质和性能 遗传疾病 无遗传疾病或缺陷 基因检测、健康检查 提高后代的健康水平 繁殖性能 遗传稳定,后代繁殖能力强 繁殖记录、性能测定 保证鹿群的繁殖效率 生长发育性能 遗传良好,后代生长速度快 生长记录、体重测定 提高鹿群的生产性能 生产性能达标 生产指标 达标标准 检测方法 影响因素 产仔率 高,每胎产仔数量符合良种标准 繁殖记录、统计分析 遗传因素、营养状况、环境因素等 泌乳量 充足,能满足幼鹿生长需求 泌乳量测定、幼鹿生长情况观察 营养状况、乳腺发育情况等 幼鹿成活率 高,生长发育良好 幼鹿生长记录、健康检查 饲养管理、疾病防控等 生产性能稳定性 能持续稳定,保持在较高水平 长期生产记录、统计分析 遗传因素、饲养管理水平等 梅花鹿母鹿采食性能特征 嘴宽采食性能良好 宽广嘴型利于进食 嘴宽可使梅花鹿母鹿在采食时,凭借其较大的口腔容积,一次性摄取更多的草料,显著增加了每一口的进食量,进而加快了采食速度。这一特性使得梅花鹿母鹿能够在有限的时间内获取更多的食物,提高了采食效率。 宽广的嘴型赋予了梅花鹿母鹿更强的咬合力,能更轻松地咬断较粗的草茎和树枝,从而扩大了可食用植物的范围。无论是质地坚韧的草料还是较为粗壮的树枝,梅花鹿母鹿都能较好地处理,展现出其对不同质地饲料的适应能力。 饲料玉米 青贮饲料 在竞争食物的环境中,嘴宽的梅花鹿母鹿具有明显的优势。它们能够快速占据有利的采食位置,凭借宽大的嘴型迅速摄取食物,获取更多的食物资源,确保自身的能量供应。 宽广的嘴型使得梅花鹿母鹿在咀嚼时更加充分,有助于提高消化效率。充分咀嚼的草料更容易被消化吸收,为身体提供更多的营养,保证了梅花鹿母鹿的健康生长和发育。 高效采食保证营养 凭借良好的采食性能,梅花鹿母鹿能够在较短时间内摄入足够的能量和营养物质,满足日常活动和生长发育的需求。高效的采食能力使得梅花鹿母鹿能够及时补充身体所需的营养,维持身体的正常运转。 梅花鹿母鹿可以根据自身的营养需求,有选择地采食不同种类的草料,保证营养的均衡摄入。它们能够识别不同草料的营养价值,优先选择富含自身所需营养的草料,确保身体获得全面的营养支持。 同德短芒披碱草 高效的采食有助于维持身体的正常代谢,增强免疫力,减少疾病的发生。充足的营养摄入使得梅花鹿母鹿的身体机能更加健康,能够更好地抵御疾病的侵袭,提高了生存能力。 在繁殖季节,充足的营养摄入对于母鹿的受孕和胎儿的发育至关重要。良好的采食性能保证了母鹿在繁殖期间有足够的能量和营养储备,为胎儿的健康发育提供了保障,提高了繁殖成功率。 采食习惯适应环境 嘴宽采食性能良好的梅花鹿母鹿,能够更好地适应不同的环境条件,在食物资源丰富或匮乏的情况下都能生存。在食物丰富的环境中,它们可以充分利用宽广的嘴型快速摄取大量食物;在食物短缺的情况下,它们也能凭借较强的采食能力寻找并获取有限的食物资源。 梅花鹿母鹿可以灵活调整采食策略,在食物充足时多储存能量,在食物短缺时减少能量消耗。这种灵活的采食策略使得它们能够更好地应对环境的变化,保证自身的生存和繁衍。 适应能力强,能够在不同的季节和地域找到适合自己的食物,保证自身的生存和繁衍。无论是在寒冷的冬季还是炎热的夏季,梅花鹿母鹿都能通过调整采食习惯找到合适的食物,维持身体的能量需求。 这种采食习惯也使得梅花鹿母鹿能够与其他动物共存,减少了食物竞争带来的压力。它们不会因为食物资源的竞争而与其他动物发生激烈的冲突,从而在生态系统中保持相对稳定的生存状态。 采食优势利于生长 促进身体发育成长 良好的采食性能为梅花鹿母鹿提供了充足的营养,有助于骨骼和肌肉的发育,使其身体更加健壮。充足的营养摄入为骨骼和肌肉的生长提供了必要的物质基础,使得梅花鹿母鹿的身体结构更加坚实,运动能力更强。 在生长过程中,能够更快地达到成年母鹿的体型和体重标准,提高繁殖能力。良好的采食性能保证了梅花鹿母鹿在生长发育阶段能够获得足够的能量和营养,加速了生长速度,使其更早具备繁殖能力。 充足的营养摄入有利于内脏器官的发育和功能完善,保证身体的正常运转。各个内脏器官在充足营养的支持下能够更好地发挥其功能,维持身体的生理平衡,提高了身体的健康水平。 促进了毛发的生长和光泽,使梅花鹿母鹿外观更加健康美丽。营养丰富的食物为毛发的生长提供了充足的养分,使得毛发更加浓密、有光泽,提升了梅花鹿母鹿的外观形象。 营养物质 对身体发育的作用 对繁殖能力的影响 对毛发的影响 蛋白质 促进肌肉发育,增强体力 提高受孕率和产仔率 使毛发更加浓密 钙 有助于骨骼发育,增强骨骼强度 保证胎儿骨骼健康发育 使毛发更加有光泽 维生素 维持身体正常代谢,增强免疫力 提高母鹿生殖系统功能 改善毛发质量 矿物质 参与身体各种生理过程,保证身体正常运转 对胎儿发育和母鹿产后恢复有重要作用 使毛发更加柔顺 增强繁殖性能表现 采食优势使得母鹿在繁殖季节有足够的能量储备,提高了受孕率和产仔率。充足的能量储备为母鹿的生殖系统提供了良好的生理环境,使得卵子的质量更高,受孕的机会更大。 能够为胎儿提供充足的营养,保证胎儿的健康发育,减少流产和死胎的发生。丰富的营养物质通过胎盘传递给胎儿,满足了胎儿生长发育的需求,降低了胎儿发育异常的风险。 产后母鹿身体恢复快,能够分泌更多的乳汁,保证幼鹿的生长和健康。良好的采食性能使得母鹿在产后能够迅速补充身体所需的营养,促进身体恢复,同时分泌更多的乳汁为幼鹿提供充足的营养。 良好的繁殖性能有助于种群的扩大和发展,提高养殖效益。高受孕率和产仔率意味着更多的幼鹿出生,增加了种群数量,同时健康的幼鹿也提高了养殖的经济效益。 繁殖指标 采食优势的影响 对种群发展的作用 对养殖效益的影响 受孕率 提高母鹿生殖系统功能,增加受孕机会 增加种群数量 提高养殖产量 产仔率 保证胎儿健康发育,减少死胎和流产 保证种群质量 提高养殖效益 乳汁分泌量 产后身体恢复快,分泌更多乳汁 保证幼鹿健康成长 提高幼鹿成活率 幼鹿健康状况 为胎儿和幼鹿提供充足营养 提高种群活力 提升养殖品质 提升生存适应能力 采食优势让梅花鹿母鹿在面对恶劣的环境条件和食物短缺时,能够更好地生存下来。在恶劣的环境中,它们可以凭借高效的采食能力寻找并获取有限的食物资源,保证自身的能量需求。 可以通过调整采食策略,寻找更适合的食物资源,保证自身的能量需求。梅花鹿母鹿能够根据环境的变化和食物的可获得性,灵活调整采食方式和食物选择,提高了生存的可能性。 增强了对疾病的抵抗力,减少了因营养不良导致的疾病发生,提高了生存几率。良好的采食性能保证了梅花鹿母鹿摄入足够的营养,使得身体的免疫系统更加健全,能够更好地抵御疾病的侵袭。 能够更好地适应人类的养殖环境,与养殖人员建立良好的互动关系,便于管理和饲养。梅花鹿母鹿在养殖环境中能够快速适应人工投喂的食物,与养殖人员的互动也更加友好,降低了养殖管理的难度。 生存挑战 采食优势的应对方式 对生存几率的影响 对养殖管理的作用 恶劣环境 寻找有限食物资源,保证能量需求 提高生存可能性 减少养殖损失 食物短缺 调整采食策略,选择更适合食物 维持身体能量平衡 降低养殖成本 疾病侵袭 增强免疫力,减少疾病发生 提高生存几率 保证养殖效益 养殖环境变化 适应人工投喂食物,与养殖人员友好互动 便于管理和饲养 提高养殖效率 采食特征符合标准 满足品种特征要求 嘴宽采食性能良好是梅花鹿母鹿品种特征的重要体现,符合良种繁育的标准。这种采食特征是梅花鹿母鹿品种的固有特性,是品种优良性的重要标志之一。 这种采食特征保证了母鹿能够充分摄取营养,维持品种的优良特性。充分的营养摄入有助于保持梅花鹿母鹿的体型、外貌和生理特征等方面的优良品质,确保品种的纯正性和稳定性。 与其他品种的鹿相比,具有独特的采食优势,能够更好地适应养殖环境。梅花鹿母鹿的嘴宽采食性能使其在养殖环境中能够更高效地获取食物,减少了食物竞争的压力,提高了养殖的适应性。 饲草饮水工具 满足品种特征要求有助于提高梅花鹿的品质和市场价值。符合良种繁育标准的梅花鹿在市场上更具竞争力,能够获得更高的价格,为养殖户带来更好的经济效益。 品种特征 采食特征的作用 对品种优良性的影响 对市场价值的提升 嘴宽 增加进食量,扩大食物范围 保证营养摄入,维持优良体型 提高品质,增强市场竞争力 采食性能良好 提高采食效率,保证营养均衡 保持生理特征,确保品种纯正 提升市场价值,增加经济效益 符合良种繁育标准 保证品种特性的延续 提高品种稳定性 增强市场认可度 适应养殖环境 减少食物竞争压力 提高养殖适应性 降低养殖成本 契合健康繁殖标准 良好的采食性能是梅花鹿母鹿健康的重要指标,符合健康繁殖的要求。健康的母鹿需要充足的营养来维持身体的正常生理功能,良好的采食性能能够保证母鹿摄入足够的营养,维持身体健康。 能够保证母鹿在繁殖过程中有足够的能量和营养支持,提高繁殖成功率。在繁殖期间,母鹿需要大量的能量和营养来支持受孕、妊娠和分娩等过程,良好的采食性能为这些过程提供了有力的保障。 有助于减少繁殖过程中的疾病发生,保证幼鹿的健康出生和成长。充足的营养摄入可以增强母鹿的免疫力,减少疾病的侵袭,从而保证幼鹿在母体内的健康发育和出生后的健康成长。 契合健康繁殖标准对于梅花鹿养殖的可持续发展至关重要。健康的繁殖是梅花鹿种群数量增长和品质提升的关键,符合健康繁殖标准能够确保养殖产业的长期稳定发展。 良好的采食性能使得母鹿在繁殖过程中能够更好地应对各种生理和环境压力,提高了繁殖的成功率和幼鹿的成活率。同时,也有助于维持梅花鹿种群的遗传多样性和优良性状的延续,为养殖产业的发展提供了坚实的基础。 在实际养殖过程中,注重梅花鹿母鹿的采食管理,提供营养丰富、多样化的食物,是保证其健康繁殖的重要措施。通过合理的饲养和管理,确保母鹿能够充分发挥其采食优势,实现健康繁殖的目标。 符合良种繁育规范 采食特征符合良种繁育的规范,有助于培育出品质优良的梅花鹿后代。具有良好采食性能的母鹿能够将其优良的基因传递给下一代,使得后代也具备较强的采食能力和适应能力。 通过选择具有良好采食性能的母鹿进行繁殖,可以将优良的基因传递给下一代。在繁殖过程中,遗传因素起着重要的作用,选择采食性能...
知钦乡克迈村养鹿基地棚圈建设投标方案.docx
下载提示

1.本文档仅提供部分内容试读;

2.支付并下载文件,享受无限制查看;

3.本网站所提供的标准文本仅供个人学习、研究之用,未经授权,严禁复制、发行、汇编、翻译或网络传播等,侵权必究;

4.左侧添加客服微信获取帮助;

5.本文为word版本,可以直接复制编辑使用。


这个人很懒,什么都没留下
未认证用户 查看用户
该文档于 上传
推荐文档
×
精品标书制作
百人专家团队
擅长领域:
工程标 服务标 采购标
16852
已服务主
2892
中标量
1765
平台标师
扫码添加客服
客服二维码
咨询热线:192 3288 5147
公众号
微信客服
客服