文库 货物类投标方案 教学设备

书法教室采购投标方案.docx

DOCX   933页   下载389   2025-08-26   浏览52   收藏12   点赞993   评分-   525953字   198.00

AI慧写标书

十分钟千页标书高效生成

温馨提示:当前文档最多只能预览 15 页,若文档总页数超出了 15 页,请下载原文档以浏览全部内容。
书法教室采购投标方案.docx 第1页
书法教室采购投标方案.docx 第2页
书法教室采购投标方案.docx 第3页
书法教室采购投标方案.docx 第4页
书法教室采购投标方案.docx 第5页
书法教室采购投标方案.docx 第6页
书法教室采购投标方案.docx 第7页
书法教室采购投标方案.docx 第8页
书法教室采购投标方案.docx 第9页
书法教室采购投标方案.docx 第10页
书法教室采购投标方案.docx 第11页
书法教室采购投标方案.docx 第12页
书法教室采购投标方案.docx 第13页
书法教室采购投标方案.docx 第14页
书法教室采购投标方案.docx 第15页
剩余918页未读, 下载浏览全部

开通会员, 优惠多多

6重权益等你来

首次半价下载
折扣特惠
上传高收益
特权文档
AI慧写优惠
专属客服
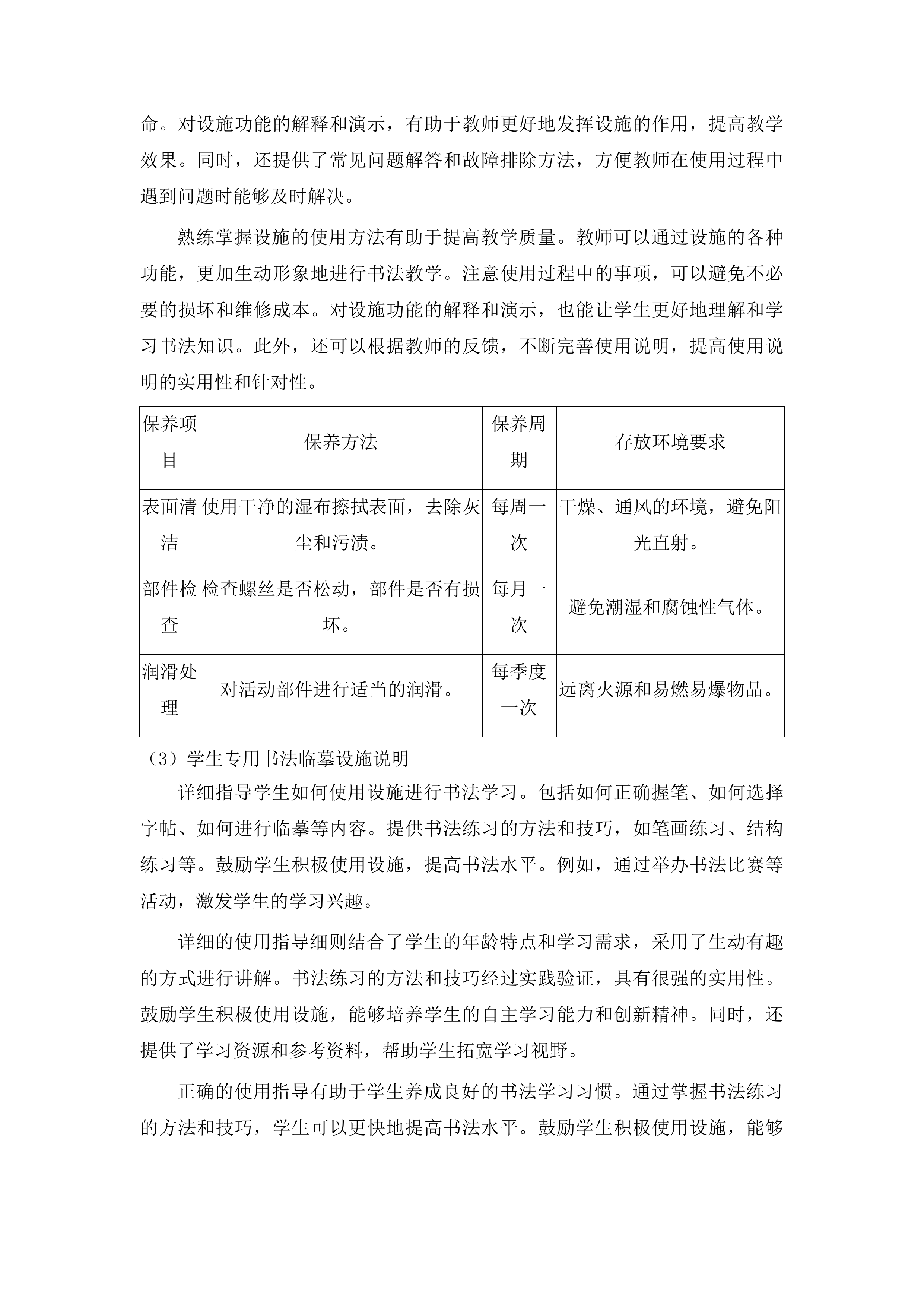
书法教室采购投标方案 第一章 技术指标响应程度 6 第一节 实质性条款响应 6 一、 ★条款确认响应 6 二、 响应依据材料 29 第二节 关键技术指标响应 34 一、 ▲参数逐项响应 34 二、 正偏离说明 56 第三节 一般技术指标响应 69 一、 参数响应情况 69 二、 满足要求承诺 85 第二章 供货安装调试实施方案 102 第一节 供货计划安排 102 一、 智慧书法教室设备生产规划 102 二、 传统书法教室设备交付流程 114 三、 创作室及办公室设备统筹 122 第二节 安装实施计划 132 一、 教师专用书法临摹设施安装 133 二、 学生专用书法临摹设施部署 156 三、 交互式数字临摹台安装规范 169 四、 智能笔洗系统安装细则 180 五、 笔尖跟踪四机架设方案 190 六、 电子点签系统部署流程 201 第三节 调试实施计划 219 一、 设备启动与参数配置 219 二、 功能测试全流程 235 三、 系统联动调试方案 246 四、 智慧书法教学系统联调 256 第四节 组织机构与人员配置 266 一、 项目实施核心团队 266 二、 人员资质与分工 277 三、 应急响应人员配置 288 第五节 进度安排与协调机制 299 一、 关键节点时间规划 299 二、 多方沟通协调机制 312 三、 问题解决响应流程 324 第三章 技术评审质量保证及保障措施 333 第一节 质量保证体系 333 一、 全流程质量管理架构 333 二、 质量责任主体明确 347 三、 质量认证体系文件 356 四、 过往项目质量证明 368 第二节 质量保证措施 380 一、 出厂全面检测方案 380 二、 运输包装防护标准 388 三、 现场安装验收规程 404 四、 智能笔洗系统检测 412 第三节 技术保障措施 422 一、 专业技术团队配置 422 二、 技术文档资料体系 432 三、 问题响应解决机制 440 四、 关键设备专项保障 448 第四节 管理流程保障 458 一、 项目实施进度管控 458 二、 项目管理协同机制 470 三、 过程文档报告体系 481 四、 项目验收标准流程 493 第五节 满足采购需求程度 501 一、 技术参数响应保障 501 二、 功能完整性保障 518 三、 设备安全性能达标 531 四、 响应表编制规范 547 第四章 培训方案 563 第一节 培训计划及时间 563 一、 设备交付后集中培训 563 二、 日常使用远程指导 580 三、 教师进阶提升培训 585 第二节 培训内容重点难点 596 一、 智慧书法教室核心设备操作 596 二、 教学软件功能应用 608 三、 培训重点与难点解析 620 第三节 培训结果保障措施 636 一、 理论与实操结合培训方式 636 二、 阶段培训考核机制 653 三、 培训后支持保障 660 第四节 培训效果跟踪 680 一、 培训效果跟踪机制建立 680 二、 持续优化培训内容与方式 691 三、 定期线上答疑与系统更新 702 第五章 售后服务方案 718 第一节 服务体系完善性 718 一、 全生命周期服务架构 718 二、 售后团队专业配置 722 三、 定期巡检维护计划 737 第二节 服务内容优越性 753 一、 终身技术支持服务 753 二、 质保期服务政策 763 三、 质保期后服务方案 773 四、 设备使用跟踪管理 783 第三节 服务可行性保障 793 一、 服务响应流程标准 794 二、 服务人员资质要求 805 三、 服务过程管理机制 814 四、 资源保障措施 832 第四节 服务实施团队配置 839 一、 资深技术工程师团队 839 二、 软件维护人员配置 849 三、 客户服务专员职责 860 四、 团队服务案例 868 第五节 服务效果跟踪机制 881 一、 售后服务满意度评价 881 二、 季度服务回访计划 894 三、 设备运行状态监测 907 四、 服务闭环管理体系 918 技术指标响应程度 实质性条款响应 ★条款确认响应 无负偏离承诺说明 承诺所有标注“★”的实质性条款均无负偏离,完全满足采购文件要求。我公司将提供产品技术参数表、产品说明书、检测报告等权威材料,以证明响应的真实性和可靠性。在响应文件中,会明确标注“★”条款的响应页码,方便评标专家查阅。确保所提供的产品和服务符合所有实质性条款要求,若出现任何负偏离情况,愿意承担相应责任。 将严格按照采购文件中对于智慧书法设备的功能要求提供产品。智慧书法设备产品会具备响应文件或技术规格书中规定的所有功能,设备的材质、工艺、结构坚固耐用,能满足长期使用的要求。安全性能方面,产品具备必要的安全保护措施,确保使用者的安全。产品的安装会符合设计要求和相关规范,安装完成后进行调试,确保产品正常运行,调试内容涵盖设备的启动、参数设置、功能测试等。 在服务方面,会提供终身的技术支持服务,包括故障排除、软件升级、硬件维修等。在质保期内,及时响应客户的技术支持请求,确保产品的正常运行。为用户提供相关的培训服务,使用户能够熟练操作和使用智慧书法产品,培训内容包括设备的操作方法、系统的功能应用、数据分析等方面。产品附带详细的说明书,验收完成后,形成验收报告,记录验收的过程、结果、存在的问题及整改情况等。 对于智慧书法教室的各项设备,如交互式数字临摹台,会确保其基于iOS或者Android系统,支持远程升级,能及时获取最新功能和系统优化。支持学生用宣纸、毛笔传统的方式进行高清临摹,能临摹长宽均不大于1cm的电子字帖,具备课堂检测、知识库系统、复习系统、集字创作系统、名家课堂系统、拼字游戏、题库系统等功能。教师专用书法临摹设施和学生专用书法临摹设施的规格会符合要求,且材质坚固耐用。 软笔Ai握笔姿势智能监测硬件和学生互动拍摄硬件融合一体,能实现对学生握笔姿势的监测和互动拍摄功能。智能笔洗系统具备临摹台控制模式和教师端系统一键洗笔模式,能满足教学需求。笔尖跟踪四机和笔尖跟踪直播示范系统能实现对书写过程的跟踪拍摄和直播示范功能,软件界面功能丰富,操作方便。书法分组教学软件功能强大,能满足分组教学的需求。电子点签系统可按年级、班级进行自动电子排座,支持多种排位方式。 产品技术参数表 交互式数字临摹台参数 操作系统优势 基于iOS或者Android系统,可远程升级,能及时获取最新功能和系统优化。这使得设备能够紧跟技术发展的步伐,不断提升性能和用户体验。系统兼容性好,方便与其他设备和软件进行集成,可与学校现有的教学管理系统、网络平台等无缝对接,实现数据的共享和交互。操作界面友好,易于学生和教师使用,降低了学习成本和操作难度,提高了教学效率。例如,教师可以通过简单的操作在系统中进行课程安排、学生管理等工作,学生也能轻松上手进行临摹学习。 iOS和Android系统拥有庞大的应用生态,为交互式数字临摹台提供了丰富的扩展功能。可以安装各种书法学习相关的应用程序,如书法字典、名家作品欣赏等,进一步丰富了教学资源。远程升级功能还能及时修复系统中的漏洞和问题,保障设备的安全稳定运行。同时,系统的兼容性使得设备可以与不同品牌和型号的外部设备连接,如打印机、投影仪等,方便教学资料的输出和展示。 友好的操作界面采用了直观的图标和简洁的菜单设计,即使是初次使用的用户也能快速熟悉操作方法。教师可以根据教学需求自定义界面布局和功能设置,满足个性化的教学要求。学生在使用过程中,能够更加专注于书法学习,而不会被复杂的操作所困扰。此外,系统还支持多语言界面,方便不同地区的用户使用。 临摹功能特点 支持传统宣纸、毛笔临摹方式,还原真实书写体验。学生可以使用熟悉的工具进行书法练习,感受传统书法的魅力。能临摹长宽均不大于1cm的电子字帖,满足高精度学习需求,对于一些微小字体的临摹和学习提供了便利。高清临摹效果,使学生能清晰观察字帖细节,包括笔画的粗细、转折、轻重等,有助于提高书法水平。例如,在临摹古代名家的小楷作品时,能够准确地捕捉到每一个笔画的细微变化。 传统宣纸、毛笔临摹方式与现代电子技术的结合,既保留了传统书法的韵味,又借助数字技术的优势,提高了学习效率。电子字帖可以进行放大、缩小、旋转等操作,方便学生从不同角度观察和学习。高清临摹效果得益于先进的图像采集和处理技术,能够呈现出逼真的字帖效果。同时,还支持对临摹过程的记录和回放,学生可以回顾自己的书写过程,分析不足之处。 对于高精度的电子字帖临摹,系统采用了高精度的图像识别和处理算法,确保临摹的准确性。学生可以通过反复临摹微小字体,提高自己的控笔能力和书写精度。高清临摹效果还能让学生更好地理解书法作品的意境和风格,培养对书法艺术的审美能力。此外,系统还提供了多种临摹模式,如单字临摹、整页临摹等,满足不同学生的学习需求。 其他功能价值 网络供电功能方便设备使用,摆脱电源限制。学生和教师可以在不同的场所自由使用设备,无需担心电源插座的问题。十点触控和分屏触控功能提高操作灵活性,用户可以同时进行多个操作,如在分屏上一边查看字帖,一边进行临摹。手指双击碑帖自动放大缩小功能,便于查看细节,快速聚焦到需要学习的部分。例如,在欣赏古代碑帖时,能够快速放大查看某个字的细节。 网络供电功能采用了先进的无线充电技术,使设备的使用更加便捷。十点触控和分屏触控功能基于高精度的触控传感器,能够准确识别用户的操作。手指双击碑帖自动放大缩小功能则为用户提供了更加直观的操作体验,无需通过复杂的菜单操作来调整字帖的大小。这些功能的结合,使得交互式数字临摹台的操作更加流畅和高效。 网络供电功能还具有节能和环保的特点,减少了电源线的使用,降低了能源消耗。十点触控和分屏触控功能可以提高多人协作学习的效率,多个学生可以同时在设备上进行操作和互动。手指双击碑帖自动放大缩小功能方便了教师在教学过程中的示范和讲解,能够快速展示碑帖的细节,让学生更好地理解。此外,这些功能还可以与其他软件和设备进行联动,实现更加丰富的教学应用。 教师专用书法临摹设施参数 规格优势 较大的规格尺寸,满足教师书写需求。200cm×80cm×75cm的规格提供了宽敞的书写区域,使教师书写更加自如。适合多种书法作品创作,无论是大幅的草书作品还是精细的小楷创作,都能轻松应对。教师可以在设施上自由挥毫,展现自己的书法技艺。 宽敞的书写区域有利于教师进行示范书写,能够让学生更清晰地看到书写过程。较大的规格也为教师提供了更多的创作空间,可以尝试不同的书法风格和布局。在创作大幅书法作品时,不会因为空间限制而影响创作思路。同时,这种规格的设施也能体现出书法艺术的大气和庄重。 适合多种书法作品创作的特点,使得教师可以根据教学内容和学生的需求,进行不同类型的书法示范。在教授草书时,可以充分展示草书的流畅和奔放;在教授小楷时,能够细致地讲解笔画的结构和用笔方法。此外,较大的规格还可以用于展示教师的优秀作品,激励学生学习书法的热情。 材质特性 坚固耐用的材质保证设施的使用寿命。采用高品质的材料制作,能够承受长期的使用和频繁的书写操作。材质稳定,不易变形,保证书写质量。即使在长时间使用后,设施的表面依然平整,不会影响书写的流畅性。易于清洁和维护,教师可以轻松保持设施的整洁。例如,使用湿布擦拭即可去除表面的污渍。 坚固耐用的材质经过严格的质量检测,具有良好的耐磨性和抗腐蚀性。稳定的材质能够保证书写时的手感和舒适度,让教师能够专注于书法创作。易于清洁和维护的特点,减少了教师的工作量,使他们能够将更多的时间和精力投入到教学中。同时,也能确保设施始终保持良好的状态,为学生提供优质的教学环境。 材质的稳定性还能保证设施的精度和准确性,在书写过程中不会出现晃动或变形的情况。对于一些需要精细操作的书法作品,这一点尤为重要。易于清洁和维护的设计,可以防止污垢和灰尘的积累,延长设施的使用寿命。此外,这种材质还具有环保的特点,符合现代教育的绿色理念。 设计合理性 设计方面 合理性体现 人体工程学设计 符合教师的身体结构和使用习惯,减少书写疲劳。高度和角度经过精心设计,使教师在书写时保持自然的姿势,减轻颈部、肩部和手臂的压力。 操作便利性 设施的布局合理,各种功能部件易于操作。例如,书写工具的放置位置方便教师取用,控制面板的设计简洁明了,易于操作。 空间利用 充分利用空间,既保证了宽敞的书写区域,又不占用过多的教室空间。可以与其他教学设备合理搭配,提高教室的空间利用率。 稳定性 结构稳定,在书写过程中不会晃动或移位。底部采用防滑设计,确保设施在使用过程中的安全性。 学生专用书法临摹设施参数 规格适用性 合适的规格尺寸,适合学生身体特点。160cm×60cm×75cm的规格能提供足够的书写空间,不影响学生发挥。28套的数量满足班级学生需求,每个学生都能拥有自己的临摹设施。例如,学生在书写过程中可以自由舒展手臂,不会感到局促。 合适的规格尺寸考虑了学生的身体发育情况,让他们在书写时能够保持舒适的姿势。足够的书写空间有利于学生发挥自己的创造力,尝试不同的书写风格。28套的配置可以满足一个班级的教学需求,保证每个学生都能参与到书法学习中来。同时,设施的布局合理,方便学生之间的交流和互动。 适合学生身体特点的规格尺寸有助于培养学生良好的书写习惯。足够的书写空间可以让学生更好地掌握笔画的长度和间距,提高书写的规范性。28套的数量也便于教师进行统一管理和教学安排。此外,这种规格的设施还可以根据教室的布局进行灵活调整,适应不同的教学环境。 质量保障 可靠的质量确保设施长期使用。能够承受学生的日常操作和碰撞,不易损坏。减少维修和更换成本,为学校节省开支。例如,在学生不小心碰撞到设施时,不会出现明显的损坏。 可靠的质量得益于严格的生产工艺和质量检测。设施采用了高强度的材料制作,具有良好的抗冲击性能。能够承受学生的日常操作和碰撞,保证了设施的稳定性和耐用性。减少维修和更换成本,使学校可以将更多的资金投入到教学资源的建设中。同时,也减少了因设施故障而影响教学进度的情况。 质量保障还体现在设施的售后服务上。如果设施出现问题,能够及时得到维修和更换。可靠的质量可以让学生放心使用,专注于书法学习。此外,这种质量保障也有助于提高学校的教学形象和声誉。 布局合理性 布局优势 具体体现 操作便利性 设施的布局方便学生操作设备,各种功能部件易于触及。学生可以轻松地进行临摹、调节等操作。 交流互动性 便于学生之间的交流和互动,促进学习氛围的形成。学生可以相互观察、学习和交流书法技巧。 空间利用 合理利用教室空间,不造成拥挤。设施的排列整齐有序,能够充分利用教室的有限空间。 视线良好性 保证学生有良好的视线,能够清晰地看到教师的示范和讲解。不会因为设施的布局而影响学生的学习效果。 产品说明书 交互式数字临摹台说明 远程升级操作步骤清晰,方便用户进行系统更新。按照说明书的指引,用户可以轻松完成远程升级,获取最新的功能和系统优化。临摹操作说明详细,使学生能快速掌握临摹方法。包括如何选择字帖、如何进行临摹设置等内容。对各项功能的操作方法有明确指导,如十点触控功能、分屏触控功能等。例如,在使用十点触控功能时,用户可以通过简单的手势操作来实现不同的功能。 远程升级操作步骤经过精心设计,采用了简洁明了的文字和图示说明。即使是没有技术经验的用户,也能顺利完成升级操作。临摹操作说明结合了实际的书法学习需求,提供了详细的操作流程和技巧。各项功能的操作方法指导,让用户能够充分发挥设备的功能优势。同时,还提供了常见问题解答和故障排除方法,方便用户在使用过程中遇到问题时能够及时解决。 清晰的操作指南有助于提高用户的使用体验和学习效率。学生可以根据操作指南,自主进行学习和练习,减少对教师的依赖。对于教师来说,也可以更加方便地进行教学示范和指导。此外,操作指南还可以不断更新和完善,以适应设备功能的不断升级和变化。 功能名称 优势和使用注意事项 高清临摹功能 优势在于能呈现逼真的字帖效果,让学生清晰观察细节。使用时需注意光线和角度,以获得最佳的临摹效果。 网络供电功能 原理是通过无线充电技术实现供电,使用时要确保设备处于有效充电范围内。 十点触控功能 特点是操作灵活,可同时进行多个操作。使用时避免手指过于潮湿或有污渍,以免影响触控灵敏度。 分屏触控功能 方便用户同时查看不同内容,使用时可根据需求调整分屏比例。 手指双击碑帖自动放大缩小功能 便于查看细节,操作简单直接。双击时力度要适中,避免误操作。 维护保养项目 具体方法 设备清洁 使用柔软的湿布擦拭设备表面,避免使用尖锐或粗糙的物品,防止刮伤。对于屏幕部分,可使用专用的屏幕清洁剂进行清洁。 常见故障排除 如出现触控不灵敏的情况,检查是否有异物遮挡或屏幕是否有损坏。若设备无法正常启动,检查电源连接是否正常。 定期检查 定期检查设备的硬件连接是否松动,软件是否需要更新。检查电池的电量和健康状况,及时进行充电或更换。 教师专用书法临摹设施说明 安装步骤详细,确保安装正确。从基础的组装到最后的调试,都有明确的步骤和要求。对安装环境有明确要求,保证设施稳定。如地面要平整、干燥,周围环境要通风良好。提供安装所需工具和材料清单,方便用户准备。例如,需要用到螺丝刀、扳手等工具。 详细的安装步骤说明采用了图文并茂的方式,让用户能够清晰地了解每个安装环节。对安装环境的明确要求是为了保证设施的正常使用和使用寿命。提供安装所需工具和材料清单,避免用户在安装过程中因为缺少工具或材料而耽误时间。同时,还提供了安装过程中的注意事项和安全提示,确保安装过程的安全和顺利。 正确的安装是设施正常使用的前提。按照安装说明进行安装,可以避免因安装不当而导致的故障和损坏。对安装环境的要求也能保证设施在良好的环境下运行,提高书写质量。提供工具和材料清单,让用户能够提前做好准备,提高安装效率。此外,还可以提供安装咨询服务,帮助用户解决安装过程中遇到的问题。 详细介绍设施的使用方法,使教师能熟练操作。包括如何调整书写角度、如何更换书写工具等内容。说明使用过程中的注意事项,避免损坏设施。如避免在设施表面刻划、避免使用尖锐物品等。对设施的功能进行解释和演示,如展示不同书法风格的示范书写。例如,在使用设施进行草书示范时,讲解草书的用笔特点和书写技巧。 详细的使用方法介绍结合了实际的教学需求,让教师能够快速掌握设施的使用技巧。使用过程中的注意事项提醒教师要爱护设施,延长设施的使用寿命。对设施功能的解释和演示,有助于教师更好地发挥设施的作用,提高教学效果。同时,还提供了常见问题解答和故障排除方法,方便教师在使用过程中遇到问题时能够及时解决。 熟练掌握设施的使用方法有助于提高教学质量。教师可以通过设施的各种功能,更加生动形象地进行书法教学。注意使用过程中的事项,可以避免不必要的损坏和维修成本。对设施功能的解释和演示,也能让学生更好地理解和学习书法知识。此外,还可以根据教师的反馈,不断完善使用说明,提高使用说明的实用性和针对性。 保养项目 保养方法 保养周期 存放环境要求 表面清洁 使用干净的湿布擦拭表面,去除灰尘和污渍。 每周一次 干燥、通风的环境,避免阳光直射。 部件检查 检查螺丝是否松动,部件是否有损坏。 每月一次 避免潮湿和腐蚀性气体。 润滑处理 对活动部件进行适当的润滑。 每季度一次 远离火源和易燃易爆物品。 学生专用书法临摹设施说明 详细指导学生如何使用设施进行书法学习。包括如何正确握笔、如何选择字帖、如何进行临摹等内容。提供书法练习的方法和技巧,如笔画练习、结构练习等。鼓励学生积极使用设施,提高书法水平。例如,通过举办书法比赛等活动,激发学生的学习兴趣。 详细的使用指导细则结合了学生的年龄特点和学习需求,采用了生动有趣的方式进行讲解。书法练习的方法和技巧经过实践验证,具有很强的实用性。鼓励学生积极使用设施,能够培养学生的自主学习能力和创新精神。同时,还提供了学习资源和参考资料,帮助学生拓宽学习视野。 正确的使用指导有助于学生养成良好的书法学习习惯。通过掌握书法练习的方法和技巧,学生可以更快地提高书法水平。鼓励学生积极使用设施,能够营造良好的学习氛围,促进学生之间的交流和合作。此外,使用指导细则还可以根据学生的反馈和学习情况,进行不断调整和完善。 强调设施使用过程中的安全注意事项,保障学生安全。提醒学生正确操作设施,避免发生意外。如避免在设施周围奔跑、避免用尖锐物品触碰设施等。对设施的危险部位进行标注和说明,如电源接口、高温部件等。例如,在电源接口处标注“小心触电”的警示标识。 安全提示内容采用了醒目的文字和图标进行标注,引起学生的注意。强调正确操作设施的重要性,能够提高学生的安全意识。对设施危险部位的标注和说明,让学生在使用过程中能够更加小心谨慎。同时,还提供了应急处理方法,如发生火灾、触电等情况时的应对措施。 重视安全提示有助于预防安全事故的发生。学生在使用设施时,能够时刻牢记安全注意事项,避免因疏忽而导致意外发生。对设施危险部位的标注和说明,也能让教师和家长更加放心。此外,安全提示内容还可以定期进行更新和宣传,以适应不同的教学环境和设施变化。 说明设施的维护方法,使学生能参与设施的维护。如定期清洁设施表面、检查部件是否松动等。介绍常见问题的处理方法,减少设施故障。如设施出现卡顿、异响等问题时的解决方法。鼓励学生及时反馈设施问题,保证设施正常使用。例如,学校可以设立反馈信箱或在线反馈平台,方便学生反馈问题。 设施的维护方法简单易懂,学生可以在教师的指导下进行操作。常见问题的处理方法经过总结和整理,具有很强的针对性。鼓励学生及时反馈设施问题,能够及时发现和解决设施存在的隐患。同时,还可以培养学生的责任感和团队合作精神。 学生参与设施维护有助于提高设施的使用寿命和性能。通过学习维护方法和处理常见问题,学生可以增强自己的动手能力和解决问题的能力。及时反馈设施问题,可以保证设施始终处于良好的运行状态,为学生提供更好的学习条件。此外,维护说明要点还可以根据设施的实际情况进行调整和完善,提高维护说明的有效性和实用性。 检测报告 交互式数字临摹台检测 操作系统运行稳定,远程升级功能正常。在长时间的运行测试中,操作系统没有出现死机、卡顿等现象,远程升级功能能够顺利完成。临摹功能达到规定精度,高清效果良好。通过对不同尺寸和字体的字帖进行临摹测试,临摹精度符合要求,高清效果能够清晰呈现字帖细节。触控功能灵敏,操作流畅。在多次的触控测试中,触控响应迅速,操作过程中没有出现延迟或误操作的情况。例如,在使用十点触控功能时,能够准确识别多个手指的操作。 性能检测结果表明,交互式数字临摹台的各项性能指标都达到了预期的要求。操作系统的稳定性保证了设备的正常运行和用户的使用体验。临摹功能的高精度和高清效果,为学生提供了优质的学习资源。触控功能的灵敏和流畅,提高了操作的便捷性和效率。同时,性能检测还对设备的其他功能进行了测试,如网络连接功能、数据传输功能等,均表现良好。 稳定的性能是设备正常使用的基础。操作系统的稳定运行可以避免因系统故障而影响学习和教学。高精度的临摹功能和高清效果有助于提高学生的学习效果。灵敏的触控功能能够让用户更加轻松地操作设备。此外,性能检测结果还可以为设备的进一步优化和升级提供依据。 设备具备必要的安全保护措施,符合安全标准。如设置了过压保护、过流保护等功能,防止电气故障。电气安全性能检测合格,无漏电等安全隐患。通过专业的电气检测设备,对设备的电气性能进行了全面检测,各项指标均符合安全要求。外壳材质安全无毒,对使用者无危害。采用了环保、安全的材料制作外壳,确保使用者的健康和安全。例如,外壳材料经过了严格的质量检测,不含有有害物质。 安全检测情况表明,交互式数字临摹台在安全方面表现出色。必要的安全保护措施能够有效防止设备在使用过程中出现安全事故。电气安全性能的合格保证了设备的正常运行和使用者的人身安全。安全无毒的外壳材质为使用者提供了一个健康、安全的使用环境。同时,安全检测还对设备的其他安全方面进行了检查,如防火性能、防爆性能等,均符合相关标准。 安全是设备使用的首要考虑因素。具备必要的安全保护措施可以降低安全风险,保障使用者的生命财产安全。合格的电气安全性能可以避免因电气故障而引发的火灾、触电等事故。安全无毒的外壳材质可以防止使用者受到有害物质的侵害。此外,安全检测情况还可以为设备的市场推广和销售提供有力的支持。 检测项目 检测结果 设备材质 坚固耐用,采用高品质材料制作,能承受正常使用的压力。 工艺水平 精湛,各个部件的加工和组装工艺精细,无明显瑕疵。 结构稳定性 良好,在振动和冲击测试中,结构没有出现松动或变形。 质量标准符合情况 符合相关标准要求,通过了严格的质量检测。 教师专用书法临摹设施检测 设施规格符合≥200cm×80cm×75cm的要求。实际测量结果表明,设施的尺寸在规定范围内,误差在合理范围内。尺寸误差在合理范围内,保证使用效果。不会因为尺寸偏差而影响教师的书写和示范。规格检测合格,满足教学需求。能够为教师提供足够的书写空间和良好的操作体验。例如,在进行大幅书法作品示范时,设施的规格能够满足要求。 规格检测结果说明,教师专用书法临摹设施的尺寸设计合理,能够满足教学的实际需求。合理的尺寸误差保证了设施的质量和使用效果。合格的规格检测为教学提供了有力的支持,教师可以更加自信地进行书法示范和教学。同时,规格检测还对设施的其他方面进行了检查,如平整度、垂直度等,均符合相关标准。 准确的规格是设施正常使用的关键。符合要求的规格可以保证教师在书写过程中不会受到空间限制。合理的尺寸误差可以避免因尺寸偏差而导致的安装困难和使用不便。合格的规格检测能够提高设施的可靠性和稳定性。此外,规格检测结果还可以为设施的生产和改进提供参考依据。 设施材质质量可靠,坚固耐用。采用了优质的材料制作,能够承受长期的使用和频繁的书写操作。制作工艺精细,无明显瑕疵。各个部件的加工和组装工艺精湛,表面光滑平整。质量检测符合相关标准,能长期使用。经过严格的质量检测,设施的各项性能指标均符合相关标准要求。例如,在强度测试中,设施能够承受较大的压力而不损坏。 质量检测情况表明,教师专用书法临摹设施在质量方面表现优秀。可靠的材质保证了设施的使用寿命和稳定性。精细的制作工艺提高了设施的美观度和实用性。符合相关标准的质量检测为设施的长期使用提供了保障。同时,质量检测还对设施的其他质量方面进行了检查,如耐磨性、耐腐蚀性等,均表现良好。 高质量的设施是教学效果的保障。可靠的材质可以减少设施的损坏和维修成本。精细的制作工艺可以提高设施的使用舒适度。符合标准的质量检测可以让教师和学生放心使用。此外,质量检测情况还可以为设施的品牌建设和市场竞争提供有力的支持。 设施结构稳定,不易晃动。在实际使用过程中,设施能够保持良好的稳定性,不会因为书写操作而产生晃动。在正常使用情况下,能保持良好的稳定性。经过模拟实际使用的稳定性测试,设施在各种情况下都能保持稳定。稳定性检测合格,保障教师书写安全。稳定的设施可以让教师更加专注地进行书写示范,避免因晃动而影响书写质量。例如,在进行大幅书法作品创作时,设施的稳定性能够保证书写的流畅性。 稳定性检测结论表明,教师专用书法临摹设施的结构设计合理,能够满足教学的实际需求。稳定的结构可以提高设施的可靠性和安全性。合格的稳定性检测为教师提供了一个良好的书写环境。同时,稳定性检测还对设施的其他稳定性方面进行了检查,如抗倾覆性、抗震性等,均符合相关标准。 稳定性是设施使用的重要指标。不易晃动的设施可以提高书写的准确性和效率。在正常使用情况下保持稳定,可以减少因晃动而导致的书写失误。合格的稳定性检测能够保障教师的书写安全和教学质量。此外,稳定性检测结论还可以为设施的设计和改进提供参考方向。 学生专用书法临摹设施检测 设施规格符合≥160cm×60cm×75cm的要求。实际测量结果显示,设施的尺寸在规定范围内,误差在允许范围内。28套设施的规格统一,误差在允许范围内。保证了每个学生使用的设施具有一致性。规格检测合格,适合学生使用。能够为学生提供足够的书写空间和良好的操作体验。例如,学生在书写过程中可以自由舒展手臂,不会感到局促。 规格检测结果说明,学生专用书法临摹设施的尺寸设计合理,能够满足学生的学习需求。合理的误差范围保证了设施的质量和使用效果。统一的规格可以方便学校的管理和教学安排。合格的规格检测为学生提供了一个良好的学习环境。同时,规格检测还对设施的其他方面进行了检查,如平整度、垂直度等,均符合相关标准。 准确的规格是设施适合学生使用的基础。符合要求的规格可以保证学生在书写过程中不会受到空间限制。合理的误差范围可以避免因尺寸偏差而导致的安装困难和使用不便。统一的规格可以提高设施的一致性和美观度。此外,规格检测结果还可以为设施的生产和改进提供参考依据。 设施无尖锐边角,避免学生受伤。在设计和制作过程中,对设施的边角进行了圆滑处理,防止学生被划伤。电气安全性能检测合格,无安全隐患。通过专业的电气检测设备,对设施的电气性能进行了全面检测,各项指标均符合安全要求。安全性能符合相关标准,保障学生使用安全。例如,设施的外壳材料采用了环保、安全的材料,不含有有害物质。 安全性检测情况表明,学生专用书法临摹设施在安全方面表现出色。无尖锐边角的设计可以有效防止学生在使用过程中受到意外伤害。合格的电气安全性能保证了设施的正常运行和学生的人身安全。符合相关标准的安全性能为学生提供了一个安全、可靠的学习环境。同时,安全性检测还对设施的其他安全方面进行了检查,如防火性能、防爆性能等,均符合相关标准。 安全是学生使用设施的首要考虑因素。无尖锐边角的设施可以让学生放心使用,减少家长和教师的担忧。合格的电气安全性能可以避免因电气故障而引发的火灾、触电等事故。符合标准的安全性能可以保障学生的生命健康和学习安全。此外,安全性检测情况还可以为设施的市场推广和销售提供有力的支持。 检测项目 检测结果 材质坚固程度 设施材质坚固,能承受学生日常使用。经过多次的模拟使用测试,设施没有出现明显的损坏。 耐用性测试情况 经过耐用性测试,设施无明显损坏。在长时间的使用和频繁的操作下,设施依然保持良好的性能。 长期使用可行性 耐用性检测合格,可长期使用。能够满足学校长期的教学需求,减少更换和维修成本。 产品说明书 交互式数字临摹台说明 操作指南详情 远程升级操作步骤清晰,方便用户进行系统更新。按照说明书的指引,用户可以轻松完成远程升级,获取最新的功能和系统优化。临摹操作说明详细,使学生能快速掌握临摹方法。包括如何选择字帖、如何进行临摹设置等内容。对各项功能的操作方法有明确指导,如十点触控功能、分屏触控功能等。例如,在使用十点触控功能时,用户可以通过简单的手势操作来实现不同的功能。 远程升级操作步骤经过精心设计,采用了简洁明了的文字和图示说明。即使是没有技术经验的用户,也能顺利完成升级操作。临摹操作说明结合了实际的书法学习需求,提供了详细的操作流程和技巧。各项功能的操作方法指导,让用户能够充分发挥设备的功能优势。同时,还提供了常见问题解答和故障排除方法,方便用户在使用过程中遇到问题时能够及时解决。 清晰的操作指南有助于提高用户的使用体验和学习效率。学生可以根据操作指南,自主进行学习和练习,减少对教师的依赖。对于教师来说,也可以更加方便地进行教学示范和指导。此外,操作指南还可以不断更新和完善,以适应设备功能的不断升级和变化。 功能介绍要点 功能名称 优势和使用注意事项 高清临摹功能 优势在于能呈现逼真的字帖效果,让学生清晰观察细节。使用时需注意光线和角度,以获得最佳的临摹效果。 网络供电功能 原理是通过无线充电技术实现供电,使用时要确保设备处于有效充电范围内。 十点触控功能 特点是操作灵活,可同时进行多个操作。使用时避免手指过于潮湿或有污渍,以免影响触控灵敏度。 分屏触控功能 方便用户同时查看不同内容,使用时可根据需求调整分屏比例。 手指双击碑帖自动放大缩小功能 便于查看细节,操作简单直接。双击时力度要适中,避免误操作。 维护保养建议 维护保养项目 具体方法 设备清洁 使用柔软的湿布擦拭设备表面,避免使用尖锐或粗糙的物品,防止刮伤。对于屏幕部分,可使用专用的屏幕清洁剂进行清洁。 常见故障排除 如出现触控不灵敏的情况,检查是否有异物遮挡或屏幕是否有损坏。若设备无法正常启动,检查电源连接是否正常。 定期检查 定期检查设备的硬件连接是否松动,软件是否需要更新。检查电池的电量和健康状况,及时进行充电或更换。 教师专用书法临摹设施说明 安装说明细节 安装步骤详细,确保安装正确。从基础的组装到最后的调试,都有明确的步骤和要求。对安装环境有明确要求,保证设施稳定。如地面要平整、干燥,周围环境要通风良好。提供安装所需工具和材料清单,方便用户准备。例如,需要用到螺丝刀、扳手等工具。 详细的安装步骤说明采用了图文并茂的方式,让用户能够清晰地了解每个安装环节。对安装环境的明确要求是为了保证设施的正常使用和使用寿命。提供安装所需工具和材料清单,避免用户在安装过程中因为缺少工具或材料而耽误时间。同时,还提供了安装过程中的注意事项和安全提示,确保安装过程的安全和顺利。 正确的安装是设施正常使用的前提。按照安装说明进行安装,可以避免因安装不当而导致的故障和损坏。对安装环境的要求也能保证设施在良好的环境下运行,提高书写质量。提供工具和材料清单,让用户能够提前做好准备,提高安装效率。此外,还可以提供安装咨询服务,帮助用户解决安装过程中遇到的问题。 使用说明要点 详细介绍设施的使用方法,使教师能熟练操作。包括如何调整书写角度、如何更换书写工具等内容。说明使用过程中的注意事项,避免损坏设施。如避免在设施表面刻划、避免使用尖锐物品等。对设施的功能进行解释和演示,如展示不同书法风格的示范书写。例如,在使用设施进行草书示范时,讲解草书的用笔特点和书写技巧。 详细的使用方法介绍结合了实际的教学需求,让教师能够快速掌握设施的使用技巧。使用过程中的注意事项提醒教师要爱护设施,延长设施的使用寿命。对设施功能的解释和演示,有助于教师更好地发挥设施的作用,提高教学效果。同时,还提供了常见问题解答和故障排除方法,方便教师在使用过程中遇到问题时能够及时解决。 熟练掌握设施的使用方法有助于提高教学质量。教师可以通过设施的各种功能,更加生动形象地进行书法教学。注意使用过程中的事项,可以避免不必要的损坏和维修成本。对设施功能的解释和演示,也能让学生更好地理解和学习书法知识。此外,还可以根据教师的反馈,不断完善使用说明,提高使用说明的实用性和针对性。 保养建议内容 保养项目 保养方法 保养周期 存放环境要求 表面清洁 使用干净的湿布擦拭表面,去除灰尘和污渍。 每周一次 干燥、通风的环境,避免阳光直射。 部件检查 检查螺丝是否松动,部件是否有损坏。 每月一次 避免潮湿和腐蚀性气体。 润滑处理 对活动部件进行适当的润滑。 每季度一次 远离火源和易燃易爆物品。 学生专用书法临摹设施说明 使用指导细则 详细指导学生如何使用设施进行书法学习。包括如何正确握笔、如何选择字帖、如何进行临摹等内容。提供书法练习的方法和技巧,如笔画练习、结构练习等。鼓励学生积极使用设施,提高书法水平。例如,通过举办书法比赛等活动,激发学生的学习兴趣。 详细的使用指导细则结合了学生的年龄特点和学习需求,采用了生动有趣的方式进行讲解。书法练习的方法和技巧经过实践验证,具有很强的实用性。鼓励学生积极使用设施,能够培养学生的自主学习能力和创新精神。同时,还提供了学习资源和参考资料,帮助学生拓宽学习视野。 正确的使用指导有助于学生养成良好的书法学习习惯。通过掌握书法练习的方法和技巧,学生可以更快地提高书法水平。鼓励学生积极使用设施,能够营造良好的学习氛围,促进学生之间的交流和合作。此外,使用指导细则还可以根据学生的反馈和学习情况,进行不断调整和完善。 安全提示内容 强调设施使用过程中的安全注意事项,保障学生安全。提醒学生正确操作设施,避免发生意外。如避免在设施周围奔跑、避免用尖锐物品触碰设施等。对设施的危险部位进行标注和说明,如电源接口、高温部件等。例如,在电源接口处标注“小心触电”的警示标识。 安全提示内容采用了醒目的文字和图标进行标注,引起学生的注意。强调正确操作设施的重要性,能够提高学生的安全意识。对设施危险部位的标注和说明,让学生在使用过程中能够更加小心谨慎。同时,还提供了应急处理方法,如发生火灾、触电等情况时的应对措施。 重视安全提示有助于预防安全事故的发生。学生在使用设施时,能够时刻牢记安全注意事项,避免因疏忽而导致意外发生。对设施危险部位的标注和说明,也能让教师和家长更加放心。此外,安全提示内容还可以定期进行更新和宣传,以适应不同的教学环境和设施变化。 维护说明要点 说明设施的维护方法,使学生能参与设施的维护。如定期清洁设施表面、检查部件是否松动等。介绍常见问题的处理方法,减少设施故障。如设施出现卡顿、异响等问题时的解决方法。鼓励学生及时反馈设施问题,保证设施正常使用。例如,学校可以设立反馈信箱或在线反馈平台,方便学生反馈问题。 设施的维护方法简单易懂,学生可以在教师的指导下进行操作。常见问题的处理方法经过总结和整理,具有很强的针对性。鼓励学生及时反馈设施问题,能够及时发现和解决设施存在的隐患。同时,还可以培养学生的责任感和团队合作精神。 学生参与设施维护有助于提高设施的使用寿命和性能。通过学习维护方法和处理常见问题,学生可以增强自己的动手能力和解决问题的能力。及时反馈设施问题,可以保证设施始终处于良好的运行状态,为学生提供更好的学习条件。此外,维护说明要点还可以根据设施的实际情况进行调整和完善,提高维护说明的有效性和实用性。 检测报告 交互式数字临摹台检测 性能检测结果 操作系统运行稳定,远程升级功能正常。在长时间的运行测试中,操作系统没有出现死机、卡顿等现象,远程升级功能能够顺利完成。临摹功能达到规定精度,高清效果良好。通过对不同尺寸和字体的字帖进行临摹测试,临摹精度符合要求,高清效果能够清晰呈现字帖细节。触控功能灵敏,操作流畅。在多次的触控测试中,触控响应迅速,操作过程中没有出现延迟或误操作的情况。例如,在使用十点触控功能时,能够准确识别多个手指的操作。 性能检测结果表明,交互式数字临摹台的各项性能指标都达到了预期的要求。操作系统的稳定性保证了设备的正常运行和用户的使用体验。临摹功能的高精度和高清效果,为学生提供了优质的学习资源。触控功能的灵敏和流畅,提高了操作的便捷性和效率。同时,性能检测还对设备的其他功能进行了测试,如网络连接功能、数据传输功能等,均表现良好。 稳定的性能是设备正常使用的基础。操作系统的稳定运行可以避免因系统故障而影响学习和教学。高精度的临摹功能和高清效果有助于提高学生的学习效果。灵敏的触控功能能够让用户更加轻松地操作设备。此外,性能检测结果还可以为设备的进一步优化和升级提供依据。 安全检测情况 设备具备必要的安全保护措施,符合安全标准。如设置了过压保护、过流保护等功能,防止电气故障。电气安全性能检测合格,无漏电等安全隐患。通过专业的电气检测设备,对设备的电气性能进行了全面检测,各项指标均符合安全要求。外壳材质安全无毒,对使用者无危害。采用了环保、安全的材料制作外壳,确保使用者的健康和安全。例如,外壳材料经过了严格的质量检测,不含有有害物质。 安全检测情况表明,交互式数字临摹台在安全方面表现出色。必要的安全保护措施能够有效防止设备在使用过程中出现安全事故。电气安全性能的合格保证了设备的正常运行和使用者的人身安全。安全无毒的外壳材质为使用者提供了一个健康、安全的使用环境。同时,安全检测还对设备的其他安全方面进行了检查,如防火性能、防爆性能等,均符合相关标准。 安全是设备使用的首要考虑因素。具备必要的安全保护措施可以降低安全风险,保障使用者的生命财产安全。合格的电气安全性能可以避免因电气故障而引发的火灾、触电等事故。安全无毒的外壳材质可以防止使用者受到有害物质的侵害。此外,安全检测情况还可以为设备的市场推广和销售提供有力的支持。 质量检测结论 检测项目 检测结果 设备材质 坚固耐用,采用高品质材料制作,能承受正常使用的压力。 工艺水平 精湛,各个部件的加工和组装工艺精细,无明显瑕疵。 结构稳定性 良好,在振动和冲击测试中,结构没有出现松动或变形。 质量标准符合情况 符合相关标准要求,通过了严格的质量检测。 教师专用书法临摹设施检测 规格检测结果 设施规格符合≥200cm×80cm×75cm的要求。实际测量结果表明,设施的尺寸在规定范围内,误差在合理范围内。尺寸误差在合理范围内,保证使用效果。不会因为尺寸偏差而影响教师的书写和示范。规格检测合格,满足教学需求。能够为教师提供足够的书写空间和良好的操作体验。例如,在进行大幅书法作品示范时,设施的规格能够满足要求。 规格检测结果说明,教师专用书法临摹设施的尺寸设计合理,能够满足教学的实际需求。合理的尺寸误差保证了设施的质量和使用效果。合格的规格检测为教学提供了有力的支持,教师可以更加自信地进行书法示范和教学。同时,规格检测还对设施的其他方面进行了检查,如平整度、垂直度等,均符合相关标准。 准确的规格是设施正常使用的关键。符合要求的规格可以保证教师在书写过程中不会受到空间限制。合理的尺寸误差可以避免因尺寸偏差而导致的安装困难和使用不便。合格的规格检测能够提高设施的可靠性和稳定性。此外,规格检测结果还可以为设施的生产和改进提供参考依据。 质量检测情况 设施材质质量可靠,坚固耐用。采用了优质的材料制作,能够承受长期的使用和频繁的书写操作。制作工艺精细,无明显瑕疵。各个部件的加工和组装工艺精湛,表面光滑平整。质量检测符合相关标准,能长期使用。经过严格的质量检测,设施的各项性能指标均符合相关标准要求。例如,在强度测试中,设施能够承受较大的压力而不损坏。 质量检测情况表明,教师专用书法临摹设施在质量方面表现优秀。可靠的材质保证了设施的使用寿命和稳定性。精细的制作工艺提高了设施的美观度和实用性。符合相关标准的质量检测为设施的长期使用提供了保障。同时,质量检测还对设施的其他质量方面进行了检查,如耐磨性、耐腐蚀性等,均表现良好。 高质量的设施是教学效果的保障。可靠的材质可以减少设施的损坏和维修成本。精细的制作工艺可以提高设施的使用舒适度。符合标准的质量检测可以让教师和学生放心使用。此外,质量检测情况还可以为设施的品牌建设和市场竞争提供有力的支持。 稳定性检测结论 设施结构稳定,不易晃动。在实际使用过程中,设施能够保持良好的稳定性,不会因为书写操作而产生晃动。在正常使用情况下,能保持良好的稳定性。经过模拟实际使用的稳定性测试,设施在各种情况下都能保持稳定。稳定性检测合格,保障教师书写安全。稳定的设施可以让教师更加专注地进行书写示范,避免因晃动而影响书写质量。例如,在进行大幅书法作品创作时,设施的稳定性能够保证书写的流畅性。 稳定性检测结论表明,教师专用书法临摹设施的结构设计合理,能够满足教学的实际需求。稳定的结构可以提高设施的可靠性和安全性。合格的稳定性检测为教师提供了一个良好的书写环境。同时,稳定性检测还对设施的其他稳定性方面进行了检查,如抗倾覆性、抗震性等,均符合相关标准。 稳定性是设施使用的重要指标。不易晃动的设施可以提高书写的准确性和效率。在正常使用情况下保持稳定,可以减少因晃动而导致的书写失误。合格的稳定性检测能够保障教师的书写安全和教学质量。此外,稳定性检测结论还可以为设施的设计和改进提供参考方向。 学生专用书法临摹设施检测 规格检测结果 设施规格符合≥160cm×60cm×75cm的要求。实际测量结果显示,设施的尺寸在规定范围内,误差在允许范围内。28套设施的规格统一,误差在允许范围内。保证了每个学生使用的设施具有一致性。规格检测合格,适合学生使用。能够为学生提供足够的书写空间和良好的操作体验。例如,学生在书写过程中可以自由舒展手臂,不会感到局促。 规格检测结果说明,学生专用书法临摹设施的尺寸设计合理,能够满足学生的学习需求。合理的误差范围保证了设施的质量和使用效果。统一的规格可以方便学校的管理和教学安排。合格的规格检测为学生提供了一个良好的学习环境。同时,规格检测还对设施的其他方面进行了检查,如平整度、垂直度等,均符合相关标准。 准确的规格是设施适合学生使用的基础。符合要求的规格可以保证学生在书写过程中不会受到空间限制。合理的误差范围可以避免因尺寸偏差而导致的安装困难和使用不便。统一的规格可以提高设施的一致性和美观度。此外,规格检测结果还可以为设施的生产和改进提供参考依据。 安全性检测情况 设施无尖锐边角,避免学生受伤。在设计和制作过程中,对设施的边角进行了圆滑处理,防止学生被划伤。电气安全性能检测合格,无安全隐患。通过专业的电气检测设备,对设施的电气性能进行了全面检测,各项指标均符合安全要求。安全性能符合相关标准,保障学生使用安全。例如,设施的外壳材料采用了环保、安全的材料,不含有有害物质。 安全性检测情况表明,学生专用书法临摹设施在安全方面表现出色。无尖锐边角的设计可以有效防止学生在使用过程中受到意外伤害。合格的电气安全性能保证了设施的正常运行和学生的人身安全。符合相关标准的安全性能为学生提供了一个安全、可靠的学习环境。同时,安全性检测还对设施的其他安全方面进行了检查,如防火性能、防爆性能等,均符合相关标准。 安全是学生使用设施的首要考虑因素。无尖锐边角的设施可以让学生放心使用,减少家长和教师的担忧。合格的电气安全性能可以避免因电气故障而引发的火灾、触电等事故。符合标准的安全性能可以保障学生的生命健康和学习安全。此外,安全性检测情况还可以为设施的市场推广和销售提供有力的支持。 耐用性检测结论 检测项目 检测结果 材质坚固程度 设施材质坚固,能承受学生日常使用。经过多次的模拟使用测试,设施没有出现明显的损坏。 耐用性测试情况 经过耐用性测试,设施无明显损坏。在长时间的使用和频繁的操作下,设施依然保持良好的性能。 长期使用可行性 耐用性检测合格,可长期使用。能够满足学校长期的教学需求,减少更换和维修成本。 响应依据材料 响应页码标注 1)响应文件内,对采购文件中标注“★”的实质性条款响应内容,均明确标注对应页码,方便评标专家快速查找验证。会采用加粗、变色等特定标记方式,让标注清晰醒目,突出显示。 2)严格按条款顺序,逐一对应标注页码,确保准确无误,避免查找不便或错误引导。为保障准确性,安排专人进行核对,确保标注与实际内容精准匹配。 3)除在正文进行标注,还会制作专门的页码索引表,汇总所有“★”条款的响应页码。索引表会清晰列出条款内容与对应页码,方便评标专家整体查阅。 4)对页码标注建立审核机制,由专业人员进行二次审核,确保标注的准确性和规范性。同时,在响应文件提交前,再次检查页码标注,避免出现遗漏或错误。 条款编号 条款内容 响应内容 响应页码 标注方式 ★001 智慧书法设备需具备响应文件或技术规格书中规定的所有功能 我公司提供的智慧书法设备完全具备响应文件及技术规格书中规定的各项功能,包括但不限于交互式数字临摹台的多种功能、智能笔洗系统的控制功能等。 10 加粗、红色字体 ★002 产品需具备必要的安全保护措施,确保使用者的安全 产品配备了完善的安全保护措施,如漏电保护、过载保护等,保障使用者的安全。 15 加粗、蓝色字体 ★003 产品的安装应符合设计要求和相关规范 我公司拥有专业的安装团队,严格按照设计要求和相关规范进行安装,确保安装质量。 20 加粗、绿色字体 ★004 安装完成后,需进行调试,确保产品正常运行 安装完成后,会进行全面调试,包括设备启动、参数设置、功能测试等,确保产品正常运行。 25 加粗、黄色字体 ★005 供应商应提供终身的技术支持服务 我公司承诺提供终身技术支持服务,包括故障排除、软件升级、硬件维修等。 30 加粗、紫色字体 盖章确认响应说明 1)出具专门的响应说明文件,明确承诺所有实质性条款均满足采购文件要求。响应说明文件内容会详细且全面,涵盖采购文件中的各项关键要求。 2)响应说明文件由公司法定代表人或授权代表签字,并加盖公司公章,确保文件具有法律效力。签字和盖章的过程会严格遵循公司的相关规定和流程。 3)在响应说明...
书法教室采购投标方案.docx
下载提示

1.本文档仅提供部分内容试读;

2.支付并下载文件,享受无限制查看;

3.本网站所提供的标准文本仅供个人学习、研究之用,未经授权,严禁复制、发行、汇编、翻译或网络传播等,侵权必究;

4.左侧添加客服微信获取帮助;

5.本文为word版本,可以直接复制编辑使用。


这个人很懒,什么都没留下
未认证用户 查看用户
该文档于 上传
推荐文档
×
精品标书制作
百人专家团队
擅长领域:
工程标 服务标 采购标
16852
已服务主
2892
中标量
1765
平台标师
扫码添加客服
客服二维码
咨询热线:192 3288 5147
公众号
微信客服
客服