文库 服务类投标方案 租赁服务

广州市番禺区石楼镇海鸥学校2025学年校车租赁服务采购项目(二次).docx

DOCX   1362页   下载50   2025-07-09   浏览108   收藏51   点赞422   评分-   814280字   228.00

AI慧写标书

十分钟千页标书高效生成

温馨提示:当前文档最多只能预览 15 页,若文档总页数超出了 15 页,请下载原文档以浏览全部内容。
广州市番禺区石楼镇海鸥学校2025学年校车租赁服务采购项目(二次).docx 第1页
广州市番禺区石楼镇海鸥学校2025学年校车租赁服务采购项目(二次).docx 第2页
广州市番禺区石楼镇海鸥学校2025学年校车租赁服务采购项目(二次).docx 第3页
广州市番禺区石楼镇海鸥学校2025学年校车租赁服务采购项目(二次).docx 第4页
广州市番禺区石楼镇海鸥学校2025学年校车租赁服务采购项目(二次).docx 第5页
广州市番禺区石楼镇海鸥学校2025学年校车租赁服务采购项目(二次).docx 第6页
广州市番禺区石楼镇海鸥学校2025学年校车租赁服务采购项目(二次).docx 第7页
广州市番禺区石楼镇海鸥学校2025学年校车租赁服务采购项目(二次).docx 第8页
广州市番禺区石楼镇海鸥学校2025学年校车租赁服务采购项目(二次).docx 第9页
广州市番禺区石楼镇海鸥学校2025学年校车租赁服务采购项目(二次).docx 第10页
广州市番禺区石楼镇海鸥学校2025学年校车租赁服务采购项目(二次).docx 第11页
广州市番禺区石楼镇海鸥学校2025学年校车租赁服务采购项目(二次).docx 第12页
广州市番禺区石楼镇海鸥学校2025学年校车租赁服务采购项目(二次).docx 第13页
广州市番禺区石楼镇海鸥学校2025学年校车租赁服务采购项目(二次).docx 第14页
广州市番禺区石楼镇海鸥学校2025学年校车租赁服务采购项目(二次).docx 第15页
剩余1347页未读, 下载浏览全部

开通会员, 优惠多多

6重权益等你来

首次半价下载
折扣特惠
上传高收益
特权文档
AI慧写优惠
专属客服
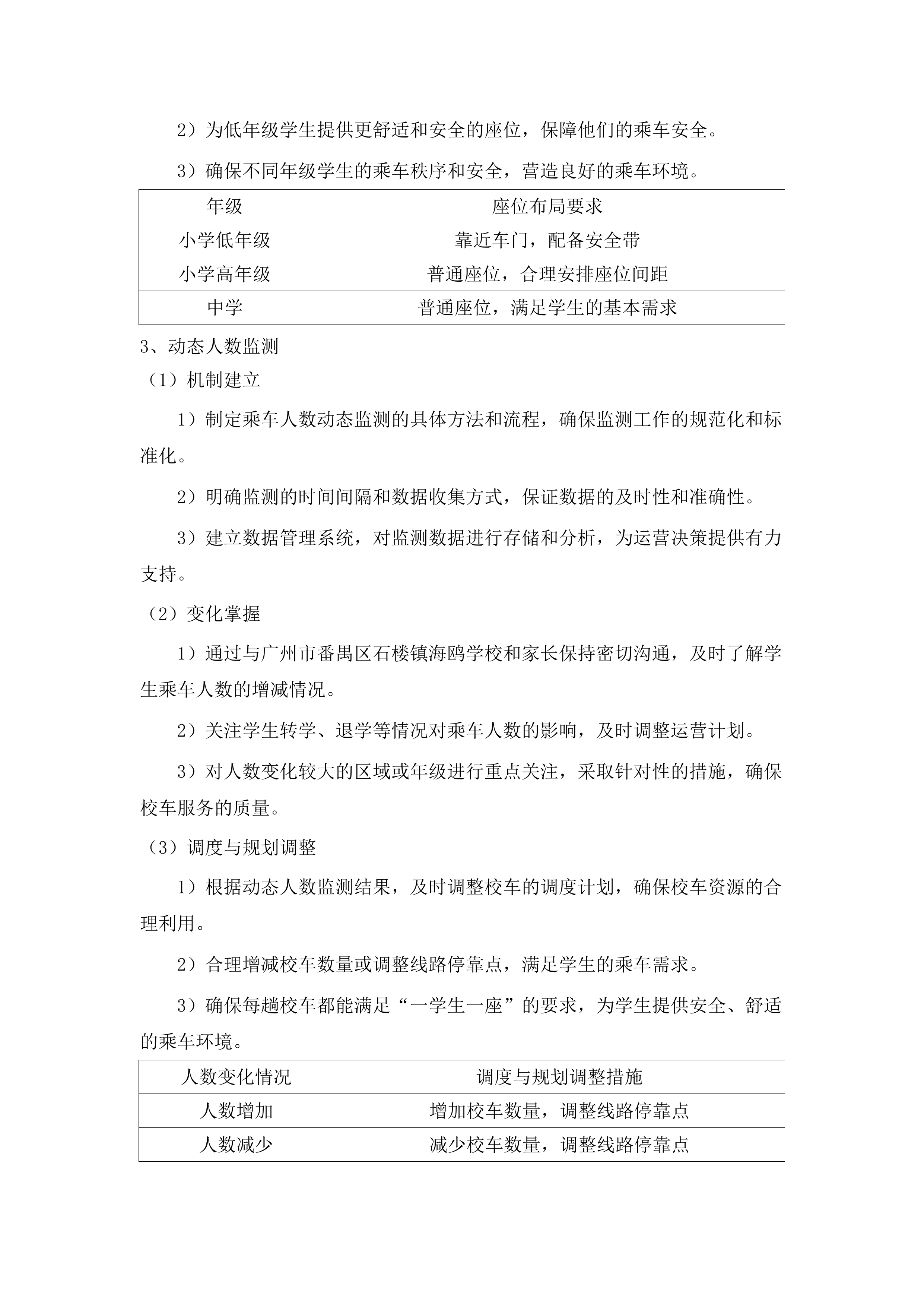
广州市番禺区石楼镇海鸥学校2025学年校车租赁服务采购项目(二次) 第一章 校车运营管理方案 8 第一节 线路规划 8 一、 学生分布调研 8 二、 接送路线设计 18 三、 空载试运行 32 四、 线路动态调整 37 五、 站点设置标准 48 六、 线路验收流程 63 第二节 驾驶员管理 77 一、 资格准入标准 77 二、 安全培训体系 102 三、 日常行为规范 121 四、 健康监测制度 130 五、 信息备案管理 139 六、 服务质量监督 148 七、 替班驾驶员储备 157 八、 奖惩激励机制 168 第三节 随车人员安排 173 一、 人员配置标准 173 二、 岗前培训内容 182 三、 工作职责清单 191 四、 健康管理要求 198 五、 服务形象规范 209 六、 信息备案制度 221 七、 应急演练计划 230 八、 绩效考核体系 243 第四节 车辆调度 255 一、 动态调配机制 255 二、 车辆备案管理 272 三、 故障应急响应 281 四、 车辆技术标准 296 五、 GPS监控管理 309 六、 清洁消毒制度 328 七、 燃油补给方案 336 八、 年检维保计划 348 第五节 停车安排 358 一、 停靠点设置标准 358 二、 场地协调机制 369 三、 现场管理规范 379 四、 标识系统设计 395 五、 极端天气预案 404 六、 验收确认流程 411 第六节 运营保障 423 一、 服务网点建设 423 二、 安全制度建设 433 三、 车辆技术保障 442 四、 智能监控系统 461 五、 交接登记制度 472 六、 应急响应体系 483 七、 安全设施配置 495 八、 保险保障方案 513 九、 投诉处理机制 523 十、 持续改进计划 534 第二章 项目服务方案 548 第一节 服务流程规划 548 一、 校车接送计划制定 548 二、 服务点设立 564 三、 线路熟悉运行 576 四、 车辆清洁消毒 583 五、 学生人数清点 595 六、 应急处理预案 603 七、 服务监督机制 614 八、 运营数据记录 629 第二节 人员配置与培训 633 一、 驾驶员资格管理 633 二、 随车人员配备 641 三、 安全培训实施 652 四、 健康管理措施 663 五、 行为审查制度 670 六、 培训档案管理 682 第三节 管理制度建设 685 一、 安全管理制度 685 二、 车辆维护档案 696 三、 法规学习机制 702 四、 纠纷解决机制 706 五、 值班巡查制度 713 六、 档案管理系统 728 第四节 质量保障与风险控制 732 一、 车辆技术标准 732 二、 故障应急处理 748 三、 保险保障措施 756 四、 候车时间管理 761 五、 监控系统运维 769 六、 风险识别评估 777 第五节 合规与履约承诺 791 一、 劳动法规遵守 791 二、 服务承诺文件 804 三、 禁止转包承诺 819 四、 误时延误处理 828 五、 法律风险防范 843 六、 履约过程监督 851 第三章 车辆设施设备方案 862 第一节 校车配置标准 862 一、 专用校车安全技术条件 862 二、 车辆基本配置要求 873 三、 车辆卫生管理 886 四、 校车外观标准 900 五、 安全设备配置 915 六、 车辆所有权要求 931 第二节 车辆技术参数 938 一、 行驶证标注要求 938 二、 监控系统配置 946 三、 安全技术检验 963 四、 应急设备配置 976 五、 车辆维修资质 988 六、 交通规则遵守 1002 七、 车辆替代方案 1012 八、 运营数量保障 1029 第三节 车辆运营保障 1045 一、 运行路线管理 1045 二、 学生接送规范 1054 三、 车辆调度机制 1061 四、 维修保养管理 1071 五、 番禺区运营特点 1081 六、 费用结算方式 1094 第四节 保险与安全责任 1102 一、 保险购买要求 1102 二、 事故处理流程 1112 三、 法律责任承担 1122 四、 合同终止条款 1130 五、 安全管理制度 1138 六、 监管配合义务 1152 第四章 应急处理预案 1165 第一节 应急预案制定 1165 一、 突发事件分类预案 1165 二、 预案内容规范要求 1176 三、 区域特色预案设计 1189 第二节 应急组织架构 1198 一、 指挥体系构建 1198 二、 岗位职责划分 1210 三、 演练实施计划 1231 第三节 应急资源配备 1237 一、 车载应急物资 1237 二、 应急联络机制 1254 三、 物资储备管理 1268 第四节 应急响应机制 1284 一、 分级响应标准 1284 二、 信息通报系统 1299 三、 闭环管理措施 1311 第五节 培训与演练 1325 一、 年度培训计划 1325 二、 实战演练安排 1340 三、 持续优化机制 1350 校车运营管理方案 线路规划 学生分布调研 覆盖村居分布 确定接送范围 标注重点区域 1)在地图上仔细标注出广州市番禺区石楼镇学生人数较多的村居区域,以此为基础初步规划校车的主要行驶路线。 2)充分关注偏远或交通不便的村居,尽管这些区域可能接送难度较大,但仍会将其纳入接送范围,确保每一位学生都能享受到校车服务。 3)根据标注情况,综合考虑道路状况、交通流量等因素,合理规划线路走向,使校车能够高效地完成接送任务。 考虑周边环境 1)全面查看村居周边的道路状况、地形地貌等环境因素,包括道路的宽窄、坡度、弯道等情况。 2)认真评估周边是否有施工、道路狭窄等可能影响通行的情况,对于存在问题的路段,提前制定应对措施。 3)结合环境因素,对线路设计进行优化,尽量避开可能出现拥堵或危险的路段,保障校车行驶的安全和顺畅。 与村居沟通 1)积极与广州市番禺区石楼镇各相关村居进行沟通,深入了解当地的交通习惯和特殊要求,例如是否有特定的出行高峰时段等。 2)诚恳听取村居对校车停靠点设置的意见和建议,充分考虑村民的实际需求。 3)根据沟通结果,对线路和停靠点规划进行合理调整,使校车服务更加贴合村居的实际情况。 分析村居特点 人口密度考量 1)对于人口密度大的村居,根据实际情况增加停靠点数量或调整停靠时间,以满足更多学生的乘车需求。 2)合理安排上下车顺序,提高接送效率,减少学生在校车旁的等待时间。 3)采取有效措施避免在人口密集区域造成交通拥堵,确保校车能够顺利通行。 人口密度情况 应对措施 人口密度大 增加停靠点数量、调整停靠时间、合理安排上下车顺序 人口密度适中 维持现有停靠点和时间,适当优化上下车顺序 人口密度小 根据实际情况调整停靠点和时间 道路状况分析 1)针对道路狭窄的村居,结合实际路况规划合适的校车车型,确保校车能够安全通过。 2)对道路转弯半径小的地方,提前设置明显的转弯提示标志,提醒驾驶员注意安全。 3)定期检查道路的平整度,及时发现并处理路面的坑洼和凸起,确保行车安全。 道路状况 应对措施 道路狭窄 规划合适的校车车型 转弯半径小 设置转弯提示标志 路面不平整 及时修复路面 出入口规划 1)通过实地考察,选择最便捷的村居出入口作为校车的进出通道,减少校车的行驶时间和不必要的绕路。 2)对于有多个出入口的村居,根据线路规划和交通流量,合理分配不同线路的校车进出,避免出入口处出现交通混乱。 3)确保出入口处有足够的空间供校车停车和掉头,为校车的安全进出提供保障。 优化覆盖方案 去除冗余线路 1)仔细分析线路中是否存在重复经过的路段,对于不必要的重复路段进行合理删减,使线路更加简洁。 2)避免线路过度绕远,节省时间和成本,提高校车的运营效率。 3)优化后的线路应更加简洁明了,便于驾驶员操作和学生乘坐。 提高连接效率 1)通过对线路的全面分析,选择最优的线路连接方式,减少不同村居之间的中转次数,提高校车的运行效率。 2)确保校车能够快速地从一个村居到达另一个村居,缩短学生的乘车时间。 3)通过优化线路连接,提高线路的整体运行效率,为学生提供更加便捷的校车服务。 评估优化效果 1)对优化后的覆盖方案进行模拟运行,收集相关数据和反馈意见,评估方案的实际效果。 2)根据模拟运行结果和反馈意见,进一步调整和完善方案,确保方案的可行性和有效性。 3)经过多次优化和调整,确保最终方案能够满足广州市番禺区石楼镇海鸥学校学生接送的需求,为学生提供安全、便捷的校车服务。 交通状况分析 道路状况评估 平整度检查 1)全面查看道路表面是否有坑洼、凸起等情况,这些情况可能会影响行车安全,需要及时发现并处理。 2)对于不平整的路段,提前制定应对措施,如减速慢行、提醒驾驶员注意等,确保校车行驶的平稳性。 3)评估不平整道路对校车行驶速度和舒适性的影响,根据评估结果合理调整行驶计划。 标志检查 1)认真确认交通标志是否清晰可见,包括指示标志、限速标志等,这些标志对于驾驶员准确获取道路信息至关重要。 2)对模糊或损坏的交通标志,及时向相关部门反馈,确保交通标志的有效性。 3)只有确保驾驶员能够准确获取道路信息,才能保障校车的安全行驶。 车道与限速了解 1)明确道路的车道数量,判断是否容易发生拥堵,根据车道情况合理规划校车的行驶路线。 2)掌握道路的限速情况,合理安排行车速度,避免因超速或不熟悉车道规则导致的交通事故。 3)严格遵守车道和限速规定,确保校车行驶的安全性和合法性。 高峰时段调研 时段确定 1)通过实地观察和交通数据统计,结合广州市番禺区石楼镇的实际情况,确定高峰时段的具体时间范围。 2)详细了解高峰时段的持续时长和波动情况,为后续的运营调整提供依据。 3)充分考虑不同季节和工作日、休息日的高峰时段差异,制定更加灵活的运营方案。 时间段 高峰时段特点 应对措施 工作日早上 车流量大,交通拥堵 提前规划路线,调整出发时间 工作日下午 车流量大,交通拥堵 提前规划路线,调整到达时间 休息日 车流量相对较小 维持正常运营 拥堵原因分析 1)深入分析高峰时段拥堵是由于车流量大、道路施工还是交通事故等原因造成,以便采取针对性的措施。 2)针对不同的拥堵原因,制定相应的应对策略,如选择备用路线、调整出发时间等。 3)积极与相关部门沟通,获取拥堵路段的改善计划,为长期的运营提供保障。 拥堵原因 应对措施 车流量大 选择备用路线,调整出发时间 道路施工 提前了解施工情况,选择合适的路线 交通事故 及时获取事故信息,调整路线 运行调整 1)根据高峰时段情况,合理调整校车的出发时间和到达时间,避免在拥堵路段浪费时间。 2)考虑规划备用路线,当遇到拥堵时能够及时切换,确保校车能够按时接送学生。 3)通过合理的运行调整,确保校车能够按时接送学生,为学生的学习和生活提供保障。 调整内容 调整方式 出发时间 提前或推迟出发 到达时间 提前或推迟到达 路线 选择备用路线 特殊路段关注 桥梁与隧道评估 1)仔细检查桥梁和隧道的结构状况,确保其能够承受校车的重量,保障校车通过时的安全性。 2)深入了解桥梁和隧道内的交通规则和限速要求,要求驾驶员严格遵守。 3)充分考虑桥梁和隧道内的通风、照明等情况对行车的影响,提前做好应对准备。 急转弯处理 1)对线路上的急转弯路段进行标记和评估,分析其危险程度和应对难度。 2)根据评估结果确定合适的转弯速度和方式,确保行车安全。 3)设置明显的转弯提示标志,提醒驾驶员注意,避免发生意外。 规则与措施制定 1)制定特殊路段的安全行驶规则,要求驾驶员严格遵守,确保校车在特殊路段的行驶安全。 2)针对特殊路段可能出现的突发情况,制定应急预案,提高应对突发事件的能力。 3)定期对特殊路段进行检查和维护,确保其安全性,为校车的长期运营提供保障。 特殊路段类型 安全行驶规则 应急预案 桥梁与隧道 遵守交通规则,控制车速 遇紧急情况及时停车,联系救援 急转弯路段 提前减速,按规定转弯 遇紧急情况及时刹车 乘车人数统计 分区域统计 区域划分 1)根据学生居住的村居或地理区域,结合广州市番禺区石楼镇的实际情况,合理划分统计区域。 2)确保每个区域的边界清晰,避免重复统计,保证统计数据的准确性。 3)考虑区域内的学生集中程度和交通便利性,以便更好地规划校车线路。 人数统计 1)通过与广州市番禺区石楼镇海鸥学校和家长积极沟通,准确统计每个区域的乘车学生人数。 2)认真核实学生信息的准确性,避免漏报或错报,确保统计数据的可靠性。 3)对统计结果进行多次核对,确保数据的准确性,为后续的线路规划提供有力支持。 区域名称 乘车人数 区域一 XXX 区域二 XXX 区域三 XXX 表格制作 1)制作包含区域名称、乘车人数、学生分布等信息的统计表格,使数据更加直观清晰。 2)表格应清晰易懂,便于后续的数据分析和线路规划,为运营决策提供依据。 3)定期更新表格内容,以反映学生乘车人数的变化情况,保证数据的时效性。 分年级统计 年级分类 1)将广州市番禺区石楼镇海鸥学校的学生按照年级进行分类统计,如小学低年级、小学高年级、中学等。 2)充分考虑不同年级学生的身高、体重和自理能力差异,为后续的服务提供针对性的安排。 3)了解不同年级学生的上学和放学时间是否一致,以便合理安排校车的运营时间。 需求分析 1)深入分析不同年级学生的乘车需求,如是否需要特殊的照顾或服务,为制定个性化的服务方案提供依据。 2)根据年级特点,调整校车的安全设备和服务措施,确保每个年级的学生都能享受到安全、舒适的乘车环境。 3)考虑不同年级学生的乘车时间和路线安排,优化校车的运营效率。 座位布局安排 1)根据年级统计结果,合理安排校车的座位布局,满足不同年级学生的需求。 2)为低年级学生提供更舒适和安全的座位,保障他们的乘车安全。 3)确保不同年级学生的乘车秩序和安全,营造良好的乘车环境。 年级 座位布局要求 小学低年级 靠近车门,配备安全带 小学高年级 普通座位,合理安排座位间距 中学 普通座位,满足学生的基本需求 动态人数监测 机制建立 1)制定乘车人数动态监测的具体方法和流程,确保监测工作的规范化和标准化。 2)明确监测的时间间隔和数据收集方式,保证数据的及时性和准确性。 3)建立数据管理系统,对监测数据进行存储和分析,为运营决策提供有力支持。 变化掌握 1)通过与广州市番禺区石楼镇海鸥学校和家长保持密切沟通,及时了解学生乘车人数的增减情况。 2)关注学生转学、退学等情况对乘车人数的影响,及时调整运营计划。 3)对人数变化较大的区域或年级进行重点关注,采取针对性的措施,确保校车服务的质量。 调度与规划调整 1)根据动态人数监测结果,及时调整校车的调度计划,确保校车资源的合理利用。 2)合理增减校车数量或调整线路停靠点,满足学生的乘车需求。 3)确保每趟校车都能满足“一学生一座”的要求,为学生提供安全、舒适的乘车环境。 人数变化情况 调度与规划调整措施 人数增加 增加校车数量,调整线路停靠点 人数减少 减少校车数量,调整线路停靠点 路线可行性评估 时间可行性分析 行驶时间计算 1)根据道路距离和预计行车速度,精确计算校车在各路段的行驶时间,为合理安排运营时间提供依据。 2)充分考虑不同时间段的交通流量差异,对行驶时间进行合理预估,确保校车能够按时到达。 3)计算校车在每个停靠站点的停留时间,包括上下车时间和等待时间,优化运营流程。 影响因素考量 1)全面分析交通拥堵、道路施工等因素对行驶时间的影响,提前制定应对措施。 2)制定应对措施,如选择备用路线或调整行驶时间,确保校车能够按时完成接送任务。 3)考虑天气等不可抗力因素对时间的影响,制定应急预案,提高应对突发事件的能力。 影响因素 应对措施 交通拥堵 选择备用路线,调整行驶时间 道路施工 提前了解施工情况,选择合适的路线 天气因素 根据天气情况调整行驶速度和时间 任务完成保障 1)根据时间评估结果,合理安排校车的出发时间和到达时间,确保校车能够按时完成接送任务。 2)通过合理的时间安排,确保校车能够按时到达学校和各个停靠站点,不影响学生的正常上学和放学。 3)对时间安排进行多次模拟和优化,提高可行性,为学生提供更加可靠的校车服务。 安全可行性评估 状况评估 1)仔细检查道路的平整度、宽度和视线情况,判断是否符合安全标准,为校车行驶提供安全保障。 2)确认交通标志是否清晰、准确,引导驾驶员安全行驶,避免发生交通事故。 3)评估道路周边的环境,如是否有危险物品存储或施工区域,提前排除安全隐患。 评估项目 评估标准 评估结果 道路平整度 无明显坑洼、凸起 XXX 道路宽度 满足校车通行要求 XXX 视线情况 良好 XXX 交通标志 清晰、准确 XXX 周边环境 无危险物品存储或施工区域 XXX 隐患分析 1)全面识别路线上可能存在的安全隐患,如急转弯、陡坡、铁路道口等,及时发现潜在问题。 2)深入分析隐患的严重程度和发生概率,为制定应对措施提供依据。 3)对隐患进行详细记录和分类,便于制定针对性的应对措施,确保校车行驶的安全。 措施制定 1)针对识别出的安全隐患,制定相应的安全措施,如设置警示标志、调整行驶速度、加强驾驶员培训等。 2)这些措施将有效降低安全风险,保障校车的安全行驶。 3)定期对安全措施的执行情况进行检查和评估,确保其有效性,不断完善安全管理体系。 安全隐患 安全措施 执行情况检查周期 急转弯 设置警示标志,调整行驶速度 每周 陡坡 加强驾驶员培训,控制车速 每月 铁路道口 设置警示标志,加强观察 每两周 成本可行性核算 成本项目核算 1)详细核算运营校车的各项成本,如燃油费、车辆折旧费、维修保养费等,确保成本核算的准确性。 2)考虑驾驶员的工资、随车人员的费用以及保险费用等,全面评估运营成本。 3)对每个成本项目进行准确的估算和记录,为成本控制提供依据。 预算比较 1)将核算出的成本与项目预算进行仔细比较,判断成本是否在预算范围内。 2)分析成本是否超出预算,找出成本超支的原因,如燃油价格上涨、车辆维修次数增加等。 3)如果成本超出预算,制定成本控制措施,如优化路线、降低油耗等,确保项目的经济性。 经济性评估 1)评估路线规划的经济性,判断是否能够在保证服务质量的前提下降低成本,实现资源的优化配置。 2)考虑是否有更经济的路线选择或运营方式,如调整校车数量、优化线路等。 3)对路线规划进行调整和优化,提高项目的经济性,为项目的长期运营提供保障。 接送路线设计 主干道优先规划 覆盖主要通道 保障高效通行 1)主干道通常具有较好的交通设施和管理,能够保障校车的高效通行,避免因道路拥堵而导致学生迟到。主干道一般车道较多、交通信号设置合理,能够快速疏导车辆,减少停车等待时间。 2)优先规划主干道可以减少校车在复杂道路环境中的行驶时间,降低交通事故的风险。复杂道路可能存在狭窄街道、急转弯、视线盲区等问题,而主干道相对宽敞、笔直,交通流量大但秩序较好,能有效减少潜在的危险。 3)主干道的标识清晰,便于驾驶员识别和行驶,提高了行车的安全性和准确性。清晰的路标、交通信号灯和车道划分,使驾驶员能够轻松识别方向和遵守交通规则,减少误操作的可能性。 4)选择主干道还可以提高校车的运行稳定性,减少因道路状况不佳而导致的颠簸和损坏。主干道通常经过定期维护和修缮,路面平整,能为学生提供更加舒适的乘车体验,同时也有助于延长校车的使用寿命。 适应交通流量 措施 具体内容 合理安排时间和班次 根据主干道的交通流量特点,合理安排校车的行驶时间和班次,避免在交通高峰期与其他车辆过度拥堵。例如,避开早晚高峰时段安排校车出行。 实时监测流量 对主干道的交通流量进行实时监测,以便及时调整路线和行驶速度,确保校车的准点运行。可通过交通部门的实时数据或安装车载监测设备获取流量信息。 制定行驶策略 考虑主干道的交通流量变化规律,制定不同时间段的行驶策略,提高校车的运营效率。如在流量较小的时段适当提高行驶速度。 与交管部门沟通 与交通管理部门保持密切沟通,获取主干道的交通信息,为路线规划和调整提供支持。及时了解道路施工、事故等特殊情况。 方便学生上下 1)确保主干道周边有合适的上下车点,方便学生快速、安全地上下车。上下车点应设置在视野开阔、交通状况相对简单的位置,避免学生在主干道上长时间停留。 2)对上下车点进行合理设置,考虑学生的行走距离、安全性和便利性,避免学生在主干道上长时间停留。可以在上下车点附近设置遮阳棚、座椅等设施,为学生提供舒适的等待环境。 3)在上下车点设置明显的标识和安全设施,如停车标志、警示灯等,提醒驾驶员和行人注意安全。这些标识和设施能够有效减少交通事故的发生,保障学生的安全。 4)与学校和社区合作,加强对学生上下车点的管理和维护,确保其正常使用。定期检查上下车点的设施是否完好,及时清理周边的杂物和垃圾。 提升应急能力 措施 具体内容 利用救援优势 主干道的交通救援和应急响应能力相对较强,在遇到突发情况时,能够及时得到支援和处理。如救护车、消防车等救援车辆能够快速到达现场。 制定应急预案 制定应急预案,明确在主干道上遇到交通事故、车辆故障等突发情况时的处理流程和责任分工。确保在紧急情况下能够迅速采取有效的应对措施。 组织应急演练 定期组织驾驶员进行应急演练,提高其应对突发情况的能力和反应速度。通过演练,让驾驶员熟悉应急预案的流程和操作方法。 与救援部门联系 与当地的应急救援部门建立联系,确保在需要时能够及时获得帮助。及时通报事故情况,争取快速救援。 兼顾周边支路 扩大覆盖范围 1)兼顾周边支路可以扩大校车的覆盖范围,确保更多的学生能够享受到校车服务。一些位于偏远地区或主干道无法直接到达的村居,通过周边支路的连接,学生也能方便地乘坐校车。 2)为一些位于偏远地区或主干道无法直接到达的村居提供接送服务,提高了服务的公平性和普惠性。让每个学生都能享受到安全、便捷的校车服务,减少了学生因交通不便而面临的上学困难。 3)通过合理规划周边支路,能够更好地满足学生的出行需求,减少学生的步行距离和时间。根据学生的分布情况,优化支路的路线,提高校车的运营效率。 4)可以根据周边支路的实际情况,灵活调整校车的行驶路线,提高运营效率。当支路出现交通拥堵或其他问题时,能够及时选择备用路线,确保校车按时接送学生。 增强路线弹性 1)当主干道出现交通拥堵、施工等情况时,周边支路可以作为备用路线,增强路线的弹性和应对能力。驾驶员能够及时调整行驶路线,避免因主干道的问题而导致校车延误。 2)驾驶员可以根据实际情况及时调整行驶路线,避免因主干道的问题而导致校车延误。实时关注交通状况,灵活选择最佳路线。 3)对周边支路进行定期巡查和维护,确保其在需要时能够正常通行。检查支路的路面状况、交通标识等,及时修复损坏的设施。 4)与当地社区和居民保持良好的沟通,获取周边支路的实时信息,为路线调整提供依据。了解支路的施工计划、交通管制等情况,提前做好准备。 保障学生安全 1)在选择周边支路时,充分考虑学生的安全因素,避免选择路况复杂、存在安全隐患的道路。如避免选择狭窄、崎岖、视线不佳的支路。 2)对支路上的交通标志、标线进行检查和完善,确保其清晰可见,引导校车安全行驶。及时更新和修复损坏的标志、标线,提高支路的交通安全性。 3)加强对驾驶员的培训,使其熟悉周边支路的路况和特点,提高应对特殊情况的能力。培训驾驶员如何在复杂的支路环境中安全驾驶,以及如何应对突发情况。 4)在支路上设置必要的安全设施,如减速带、警示标志等,保障学生的安全。这些设施能够有效降低车辆行驶速度,减少交通事故的发生。 优化资源配置 1)合理规划周边支路可以优化校车的资源配置,减少不必要的行驶里程和时间,降低运营成本。通过优化路线,提高校车的利用率,减少能源消耗。 2)根据周边支路的学生分布情况,合理调整校车的投放数量和班次,提高车辆的利用率。避免车辆闲置或过度使用,提高运营效率。 3)对周边支路的接送时间进行优化,避免校车在支路上长时间等待,提高运营效率。合理安排接送时间,减少学生的等待时间。 4)通过优化资源配置,能够更好地满足学生的需求,提高服务质量。为学生提供更加安全、便捷、舒适的校车服务。 确保路线连贯 提高通行效率 1)确保路线连贯可以提高校车的通行效率,减少行驶时间和停车次数,提高学生的出行体验。连贯的路线避免了频繁的转弯、掉头等操作,使校车能够更顺畅地行驶。 2)避免了因路线不连贯而导致的频繁转弯、掉头等操作,降低了交通事故的风险。频繁的转弯和掉头容易引发追尾、碰撞等事故,连贯的路线能够减少这些潜在的危险。 3)提高了校车的运营效率,使得更多的学生能够按时到达学校。减少了不必要的延误,确保学生能够按时上课。 4)有助于优化校车的调度和管理,提高整体的运营水平。便于对校车进行统一调度和监控,提高运营的科学性和规范性。 减少安全隐患 1)连贯的路线可以减少校车在复杂路段的行驶时间,降低了因路况复杂而导致的安全隐患。复杂路段如道路交叉处、狭窄路段等容易发生事故,连贯的路线能够避免校车在这些路段长时间停留。 2)避免了在道路交叉处、狭窄路段等容易发生事故的地方频繁停车和启动,提高了行车安全性。频繁的停车和启动容易造成交通拥堵,增加事故发生的概率。 3)对路线的连贯性进行定期检查和评估,及时发现和解决可能存在的安全问题。确保路线的连贯性始终保持良好状态,保障学生的安全。 4)加强对驾驶员的教育和培训,使其认识到路线连贯的重要性,严格按照规定的路线行驶。提高驾驶员的安全意识和责任感,确保路线的正确执行。 方便学生乘车 措施 具体内容 减少步行距离 连贯的路线使得学生能够更方便地上下车,减少了步行距离和时间。学生无需在不同的站点之间长时间行走,提高了乘车的便利性。 避免换乘 避免了因路线不连贯而导致的学生
广州市番禺区石楼镇海鸥学校2025学年校车租赁服务采购项目(二次).docx
下载提示

1.本文档仅提供部分内容试读;

2.支付并下载文件,享受无限制查看;

3.本网站所提供的标准文本仅供个人学习、研究之用,未经授权,严禁复制、发行、汇编、翻译或网络传播等,侵权必究;

4.左侧添加客服微信获取帮助;

5.本文为word版本,可以直接复制编辑使用。


这个人很懒,什么都没留下
未认证用户 查看用户
该文档于 上传
×
精品标书制作
百人专家团队
擅长领域:
工程标 服务标 采购标
16852
已服务主
2892
中标量
1765
平台标师
扫码添加客服
客服二维码
咨询热线:192 3288 5147
公众号
微信客服
客服