文库 货物类投标方案 教学设备

新建教学楼设施设备采购项目投标方案.docx

DOCX   626页   下载974   2025-08-25   浏览57   收藏41   点赞221   评分-   342707字   158.00

AI慧写标书

十分钟千页标书高效生成

温馨提示:当前文档最多只能预览 15 页,若文档总页数超出了 15 页,请下载原文档以浏览全部内容。
新建教学楼设施设备采购项目投标方案.docx 第1页
新建教学楼设施设备采购项目投标方案.docx 第2页
新建教学楼设施设备采购项目投标方案.docx 第3页
新建教学楼设施设备采购项目投标方案.docx 第4页
新建教学楼设施设备采购项目投标方案.docx 第5页
新建教学楼设施设备采购项目投标方案.docx 第6页
新建教学楼设施设备采购项目投标方案.docx 第7页
新建教学楼设施设备采购项目投标方案.docx 第8页
新建教学楼设施设备采购项目投标方案.docx 第9页
新建教学楼设施设备采购项目投标方案.docx 第10页
新建教学楼设施设备采购项目投标方案.docx 第11页
新建教学楼设施设备采购项目投标方案.docx 第12页
新建教学楼设施设备采购项目投标方案.docx 第13页
新建教学楼设施设备采购项目投标方案.docx 第14页
新建教学楼设施设备采购项目投标方案.docx 第15页
剩余611页未读, 下载浏览全部

开通会员, 优惠多多

6重权益等你来

首次半价下载
折扣特惠
上传高收益
特权文档
AI慧写优惠
专属客服
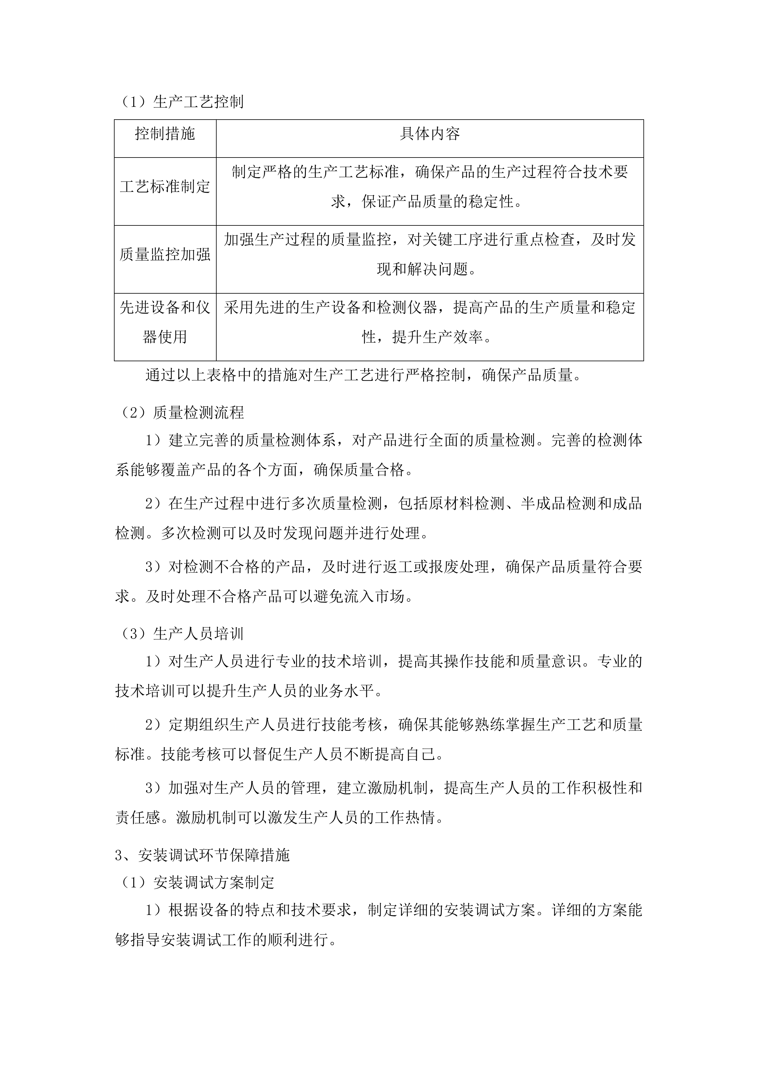
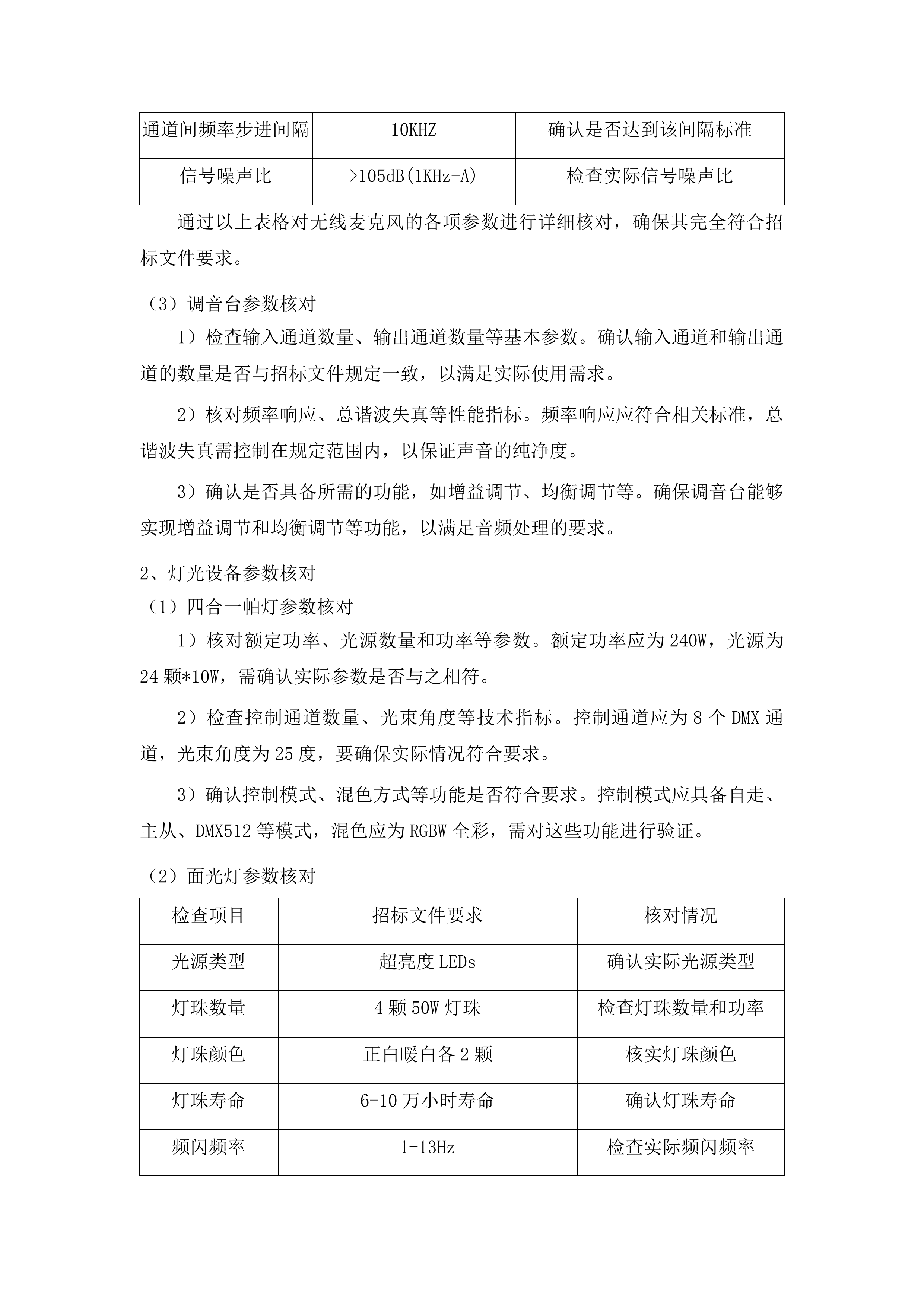
新建教学楼设施设备采购项目投标方案 第一章 技术评审 5 第一节 技术参数响应方案 5 一、 关键技术参数响应策略 5 二、 技术参数佐证材料管理 20 三、 特殊标记参数处理方式 33 第二节 设备参数佐证材料 53 一、 特殊参数佐证文件体系 53 二、 佐证材料签章规范管理 73 三、 投标文件材料编排方案 85 第二章 供货方案 99 第一节 供货进度保障措施 99 一、 供货计划表制定 99 二、 生产响应协作机制 106 三、 进度跟踪管理体系 122 四、 关键设备应急预案 130 第二节 包装运输实施方案 144 一、 设备包装防护标准 145 二、 运输方式优化选择 157 三、 精密设备定制包装 172 四、 运输标识规范管理 180 第三节 配送交接执行流程 199 一、 配送计划周密制定 199 二、 现场开箱验收规范 216 三、 随货资料完整性保障 228 四、 交接手续规范办理 233 第四节 供货组织保障机制 243 一、 供货专项小组组建 243 二、 多方协同沟通平台 254 三、 全过程质量控制体系 271 四、 7×24小时响应机制 291 第三章 安装调试方案 306 第一节 设备安装调试流程 306 一、 音响系统安装步骤规划 306 二、 灯光设备安装工艺方案 321 三、 安防设备安装实施细则 338 四、 LED显示屏安装调试规程 352 第二节 安装调试测试方案 370 一、 音频性能综合测试项目 370 二、 灯光系统功能测试方案 388 三、 安防设备运行测试标准 405 四、 显示系统画质测试细则 413 五、 系统联动联调测试流程 426 第三节 测试人员安排方案 440 一、 技术负责人岗位配置 440 二、 专业工程师分工安排 462 三、 现场协调人员岗位职责 478 四、 应急保障人员配置方案 491 第四章 售后服务 521 第一节 售后服务体系建设 521 一、 全生命周期管理方案 521 二、 全天候技术支持保障 538 第二节 故障响应处理机制 545 一、 故障现场响应服务 545 二、 远程故障解决服务 560 第三节 备品备件保障方案 573 一、 返厂维修备件支持 573 二、 教学使用连续性保障 584 第四节 技术培训服务安排 599 一、 安装调试期培训服务 599 二、 培训实施保障措施 609 技术评审 技术参数响应方案 关键技术参数响应策略 招标文件参数逐项核对 音频设备参数核对 功放参数核对 1)核对立体声输出功率、桥接单声道输出功率等功率参数是否与招标文件一致。确保立体声输出功率达到600W*2、780W*2、1800W等要求,桥接单声道输出功率达到1200W*2、2400W等标准。 2)检查信噪比、阻尼系数等性能指标是否满足要求。信噪比需大于95dB,阻尼系数需大于400,以保证功放的声音质量和稳定性。 3)确认输入灵敏度、输入阻抗等输入参数与规定相符。输入灵敏度应在1.66V/1.4V/1V/0.775V范围内,输入阻抗为10K/20Kohms,unbalancedorbalanced。 无线麦克风参数核对 检查项目 招标文件要求 核对情况 接收机载波频率范围 640-900MHz 需确认实际参数是否在此范围内 接收机频道总数 400CH 核实实际频道总数 接收机频率响应 50Hz~18kHz 检查是否符合该频率响应 接收机有效使用距离 200feet 确认实际有效使用距离 发射器载波频率范围 500-790MHz 核对实际参数 发射器频道总数 400CH 检查实际频道数 系统工作频率带宽 610-690MHz 确认是否满足该带宽要求 系统预存频率组 32组精选频率组 核实预存频率组数量 系统可调频点数 最多可调6000个频点数 检查实际可调频点数 通道间频率步进间隔 10KHZ 确认是否达到该间隔标准 信号噪声比 >105dB(1KHz-A) 检查实际信号噪声比 通过以上表格对无线麦克风的各项参数进行详细核对,确保其完全符合招标文件要求。 调音台参数核对 1)检查输入通道数量、输出通道数量等基本参数。确认输入通道和输出通道的数量是否与招标文件规定一致,以满足实际使用需求。 2)核对频率响应、总谐波失真等性能指标。频率响应应符合相关标准,总谐波失真需控制在规定范围内,以保证声音的纯净度。 3)确认是否具备所需的功能,如增益调节、均衡调节等。确保调音台能够实现增益调节和均衡调节等功能,以满足音频处理的要求。 灯光设备参数核对 四合一帕灯参数核对 1)核对额定功率、光源数量和功率等参数。额定功率应为240W,光源为24颗*10W,需确认实际参数是否与之相符。 2)检查控制通道数量、光束角度等技术指标。控制通道应为8个DMX通道,光束角度为25度,要确保实际情况符合要求。 3)确认控制模式、混色方式等功能是否符合要求。控制模式应具备自走、主从、DMX512等模式,混色应为RGBW全彩,需对这些功能进行验证。 面光灯参数核对 检查项目 招标文件要求 核对情况 光源类型 超亮度LEDs 确认实际光源类型 灯珠数量 4颗50W灯珠 检查灯珠数量和功率 灯珠颜色 正白暖白各2颗 核实灯珠颜色 灯珠寿命 6-10万小时寿命 确认灯珠寿命 频闪频率 1-13Hz 检查实际频闪频率 协议 USITTDMX-512 确认协议类型 控制通道数量 8CH 核实控制通道数量 控制模式选择 DMX,自动触发 检查控制模式 运转模式 主从机同步,单机自走,声控 确认运转模式 通过上述表格对面光灯的各项参数进行细致核对,保证其符合招标文件的规定。 光束灯参数核对 检查项目 招标文件要求 核对情况 输入功率 500W@220V 确认实际输入功率 光源规格灯泡 MSDPlatinumFlex300S 检查光源规格 色温 7800K 核实色温 额定寿命 ≥6000小时 确认额定寿命 颜色盘配置 1个颜色盘13颜色+白光 检查颜色盘情况 固定图案盘配置 1个固定图案盘16个图案+白光 核实固定图案盘 旋转图案盘配置 1个旋转图案盘12个自转图案+白光 检查旋转图案盘 效果盘/棱镜配置 3个棱镜(标配8棱镜+16棱镜+排镜)(可双向变速旋转)+降温片+雾化片+白光 确认效果盘和棱镜情况 变焦方式 DMX线性变焦 检查变焦方式 频闪频率 0.3-20次/秒 核实频闪频率 旋转角度 水平方向540°,垂直方向270° 检查旋转角度 光束角度调焦范围 0°-2.3° 确认光束角度调焦范围 控制方式 国际标准DMX512信号,3芯、5芯DMX512接口 检查控制方式 通道模式 精简模式17个通道,标准模式19个通道,扩展模式21个通道 核实通道模式 利用此表格对光束灯的各项参数进行全面核对,确保其满足招标文件的要求。 安防设备参数核对 枪式高清摄像头参数核对 检查项目 招标文件要求 核对情况 分辨率 XXX 确认实际分辨率 帧率 XXX 检查实际帧率 智能编码功能 XXX 核实智能编码功能 码率节约情况 XXX 确认码率节约情况 防水等级 XXX 检查防水等级 防尘等级 XXX 核实防尘等级 通过该表格对枪式高清摄像头的各项参数进行详细核对,保证其符合招标文件的规定。 半球式高清摄像头参数核对 检查项目 招标文件要求 核对情况 图像清晰度 XXX 确认实际图像清晰度 色彩还原度 XXX 检查色彩还原度 移动侦测功能 XXX 核实移动侦测功能 报警联动功能 XXX 确认报警联动功能 防护等级 XXX 检查防护等级 安装方式 XXX 核实安装方式 借助此表格对半球式高清摄像头的各项参数进行全面核对,确保其满足项目需求。 半球式高清摄像头 网络硬盘录像机参数核对 1)检查存储容量、存储时间等存储参数。确认存储容量是否满足要求,存储时间是否符合规定,以保证能够保存足够的视频数据。 2)核对视频处理能力、编码格式等技术指标。视频处理能力应能够满足实际监控需求,编码格式应与其他设备兼容。 3)确认网络接口、数据传输速率等网络参数是否达标。网络接口应稳定可靠,数据传输速率应能够保证视频的流畅传输。 带星号参数重点响应 带星号音频设备参数响应 功放带星号参数响应 带星号参数 响应措施 功率参数 提供详细的技术说明,阐述功率的实现原理和优势,并附上专业检验报告,证明功率符合要求。 信噪比 提供权威机构的检测证明,表明信噪比达到规定标准,保证声音的纯净度。 阻尼系数 同样提供权威检测证明,确保阻尼系数满足要求,提升音质。 输入输出接口配置 详细说明接口类型和数量,提供接口示意图,确保与招标文件一致。 通过以上表格对功放带星号参数进行重点响应,确保各项参数都有充分的证明和说明。 无线麦克风带星号参数响应 1)对带星号的载波频率范围、频道总数等参数,提供精确的技术参数和频率测试报告。通过专业测试报告证明载波频率范围和频道总数符合要求。 2)针对带星号的有效使用距离、信号噪声比等性能指标,提供实际测试数据和验证报告。实际测试数据能够直观地展示有效使用距离和信号噪声比的情况。 3)确保带星号的系统功能要求得到满足,提供功能演示和操作说明。通过功能演示和操作说明,让评标委员会更清楚地了解系统功能的实现方式。 调音台带星号参数响应 1)针对带星号的输入输出通道数量和类型,提供详细的产品规格和接口示意图。详细的产品规格和接口示意图能够清晰地展示输入输出通道的情况。 2)对于带星号的频率响应、总谐波失真等性能指标,提供专业的音频测试报告。专业音频测试报告可以证明频率响应和总谐波失真符合标准。 3)确保带星号的功能,如增益调节范围、均衡调节精度等,提供具体的技术参数和操作说明。具体的技术参数和操作说明有助于评标委员会了解这些功能的实现效果。 带星号灯光设备参数响应 四合一帕灯带星号参数响应 1)针对带星号的额定功率、光源数量和功率,提供产品的电气性能测试报告。电气性能测试报告能够证明额定功率、光源数量和功率符合要求。 2)对于带星号的控制通道数量、光束角度等技术指标,提供详细的技术参数和光学测试报告。详细的技术参数和光学测试报告可以确保这些技术指标达标。 3)确保带星号的控制模式、混色方式等功能,提供功能演示和操作说明。功能演示和操作说明能让评标委员会更好地了解这些功能的特点。 面光灯带星号参数响应 1)对带星号的光源类型、灯珠数量和功率,提供产品的光源规格和发光强度测试报告。光源规格和发光强度测试报告能够证明光源类型、灯珠数量和功率的准确性。 2)针对带星号的频闪频率、协议等技术指标,提供详细的技术参数和通信测试报告。详细的技术参数和通信测试报告可确保这些技术指标符合要求。 3)确保带星号的控制通道数量、控制模式选择等功能,提供功能演示和操作说明。功能演示和操作说明有助于评标委员会了解这些功能的实现情况。 光束灯带星号参数响应 带星号参数 响应措施 输入功率 提供产品的电气性能测试报告,证明输入功率符合要求,并附上光源厂家的质量认证,确保光源质量。 光源规格 提供光源厂家的质量认证和相关说明,确保光源规格达标。 色温 提供专业的光学测试报告,证明色温符合标准。 额定寿命 提供寿命测试数据和相关报告,确保额定寿命满足要求。 颜色盘、图案盘配置 提供详细的产品规格和效果演示,展示颜色盘和图案盘的实际效果。 通过以上表格对光束灯带星号参数进行重点响应,确保各项参数都有充分的证明和展示。 带星号安防设备参数响应 枪式高清摄像头带星号参数响应 带星号参数 响应措施 分辨率 提供详细的图像质量测试报告和视频样本,直观展示分辨率的效果。 帧率 提供相关测试报告,证明帧率符合要求。 智能编码功能 提供专业的视频编码测试报告和数据分析,证明智能编码功能的有效性。 码率节约情况 提供详细的数据分析和测试报告,说明码率节约情况。 防水、防尘等环境适应参数 提供防护等级认证和环境测试报告,确保在不同环境下正常工作。 通过此表格对枪式高清摄像头带星号参数进行重点响应,保证各项参数有充分的证明。 半球式高清摄像头带星号参数响应 1)对带星号的图像质量参数,如清晰度、色彩还原度等,提供详细的图像质量测试报告和对比分析。详细的测试报告和对比分析能够清晰地展示图像质量情况。 2)针对带星号的智能功能,如移动侦测、报警联动等,提供功能演示和操作说明。功能演示和操作说明可以让评标委员会更好地了解智能功能的实现方式。 3)确保带星号的防护等级、安装方式等,提供产品的安装手册和防护等级认证。安装手册和防护等级认证能证明防护等级和安装方式符合要求。 网络硬盘录像机带星号参数响应 1)针对带星号的存储容量、存储时间等存储参数,提供详细的存储性能测试报告和数据备份方案。详细的测试报告和数据备份方案能够证明存储参数的可靠性。 2)对于带星号的视频处理能力、编码格式等技术指标,提供专业的视频处理测试报告和编码兼容性说明。专业的测试报告和兼容性说明可以确保视频处理能力和编码格式符合要求。 3)确保带星号的网络接口、数据传输速率等网络参数,提供网络性能测试报告和网络配置方案。网络性能测试报告和网络配置方案能保证网络参数的稳定性。 无负偏离保障措施 采购环节保障措施 供应商筛选 筛选措施 具体内容 信誉和实力评估 选择具有良好信誉和实力的供应商,要求其提供产品的质量认证和性能测试报告,以证明产品质量。 实地考察 对供应商进行实地考察,了解其生产工艺和质量控制体系,确保生产过程规范。 采购合同签订 与供应商签订详细的采购合同,明确产品的技术参数、质量标准和售后服务要求,保障自身权益。 通过以上表格中的措施对供应商进行严格筛选,确保所采购的产品符合要求。 采购合同约束 1)在采购合同中明确产品的技术参数和质量标准,约定供应商的违约责任。明确的技术参数和质量标准以及违约责任的约定,能够促使供应商提供符合要求的产品。 2)要求供应商提供产品的质量保证期和售后服务承诺。质量保证期和售后服务承诺可以保障产品在使用过程中的质量和售后支持。 3)设立质量保证金制度,对供应商的产品质量进行约束。质量保证金制度可以促使供应商更加重视产品质量。 到货检验 1)在设备到货时,组织专业人员进行严格的检验,按照招标文件的技术参数和质量标准进行逐项核对。专业人员的严格检验能够确保设备符合要求。 到货检验 2)对检验中发现的问题,及时与供应商沟通,要求供应商进行整改或更换产品。及时沟通和处理问题可以避免影响项目进度。 3)对检验合格的产品,做好验收记录和保管工作。验收记录和保管工作有助于后续的使用和维护。 生产环节保障措施 生产工艺控制 控制措施 具体内容 工艺标准制定 制定严格的生产工艺标准,确保产品的生产过程符合技术要求,保证产品质量的稳定性。 质量监控加强 加强生产过程的质量监控,对关键工序进行重点检查,及时发现和解决问题。 先进设备和仪器使用 采用先进的生产设备和检测仪器,提高产品的生产质量和稳定性,提升生产效率。 通过以上表格中的措施对生产工艺进行严格控制,确保产品质量。 质量检测流程 1)建立完善的质量检测体系,对产品进行全面的质量检测。完善的检测体系能够覆盖产品的各个方面,确保质量合格。 2)在生产过程中进行多次质量检测,包括原材料检测、半成品检测和成品检测。多次检测可以及时发现问题并进行处理。 3)对检测不合格的产品,及时进行返工或报废处理,确保产品质量符合要求。及时处理不合格产品可以避免流入市场。 生产人员培训 1)对生产人员进行专业的技术培训,提高其操作技能和质量意识。专业的技术培训可以提升生产人员的业务水平。 2)定期组织生产人员进行技能考核,确保其能够熟练掌握生产工艺和质量标准。技能考核可以督促生产人员不断提高自己。 3)加强对生产人员的管理,建立激励机制,提高生产人员的工作积极性和责任感。激励机制可以激发生产人员的工作热情。 安装调试环节保障措施 安装调试方案制定 1)根据设备的特点和技术要求,制定详细的安装调试方案。详细的方案能够指导安装调试工作的顺利进行。 2)明确安装调试的步骤、方法和质量标准,确保安装调试工作的顺利进行。明确的步骤、方法和质量标准可以保证工作的规范性。 3)对安装调试过程中可能出现的问题,制定相应的应急预案。应急预案可以在遇到问题时及时解决,减少损失。 安装调试人员资质 1)要求安装调试人员具备相应的专业技能和资质证书,确保其能够胜任安装调试工作。专业技能和资质证书是安装调试人员能力的证明。 2)对安装调试人员进行技术培训和安全培训,提高其操作技能和安全意识。技术培训和安全培训可以提升安装调试人员的综合素质。 3)建立安装调试人员的考核机制,对表现优秀的人员进行奖励,对不合格的人员进行淘汰。考核机制可以激励安装调试人员提高工作质量。 安装调试过程监控 1)在安装调试过程中,安排专业人员进行全程监控,确保安装调试工作符合技术要求和质量标准。专业人员的全程监控可以及时发现问题并进行处理。 2)对安装调试过程中出现的问题,及时进行解决,确保设备能够正常运行。及时解决问题可以保证设备的正常使用。 3)做好安装调试记录,为设备的验收和维护提供依据。安装调试记录可以为后续工作提供参考。 参数响应规范性要求 响应格式规范 表格填写规范 1)按照招标文件规定的表格格式填写技术参数响应表,确保表格内容完整、准确。完整准确的表格内容能够清晰地展示所投设备的技术参数。 2)在表格中明确标注所投设备的技术参数与招标文件要求的对比情况,如“符合”、“优于”等。明确的对比情况可以让评标委员会快速了解响应情况。 3)对于带星号的参数,在表格中用特殊符号或颜色进行突出显示。突出显示带星号的参数可以引起评标委员会的注意。 文字说明规范 1)对技术参数的响应情况进行详细的文字说明,语言表达要清晰、准确、简洁。清晰准确简洁的文字说明能够让评标委员会更好地理解响应情况。 2)在文字说明中引用相关的技术标准和规范,增强说明的可信度。引用技术标准和规范可以提高说明的权威性。 3)避免使用模糊、歧义的语言,确保文字说明能够准确传达技术参数的响应情况。准确传达响应情况可以避免评标委员会产生误解。 佐证材料格式规范 1)提供的佐证材料要按照招标文件要求的格式进行整理和装订,确保材料的完整性和规范性。规范的格式可以方便评标委员会查阅。 2)在佐证材料中注明材料的名称、来源、日期等信息,方便评标委员会查阅。详细的信息可以让评标委员会更好地了解佐证材料。 3)对于复印件的佐证材料,要加盖公章或骑缝章,确保材料的真实性和有效性。加盖公章或骑缝章可以保证材料的合法性。 佐证材料要求 材料完整性 1)针对每项技术参数,提供完整的佐证材料,包括检验报告、技术白皮书、产品说明书等。完整的佐证材料可以充分证明所投设备的技术参数。 2)确保佐证材料能够充分证明所投设备的技术参数符合招标文件要求。充分的证明可以增加评标委员会的信任。 3)对于带星号的参数,提供的佐证材料要更加详细和全面。详细全面的佐证材料可以突出重点参数的响应情况。 材料真实性 1)提供的佐证材料必须是真实有效的,不得提供虚假材料。真实有效的佐证材料是投标的基本要求。 2)对佐证材料的来源进行核实,确保材料的可靠性。核实来源可以保证佐证材料的质量。 3)在投标文件中承诺所提供的佐证材料真实有效,并承担相应的法律责任。承诺和法律责任可以约束提供真实材料。 材料相关性 1)佐证材料要与所投设备的技术参数密切相关,能够直接证明技术参数的响应情况。密切相关的佐证材料可以准确证明技术参数。 2)避免提供与技术参数无关的佐证材料,以免影响评标委员会的评审。无关的佐证材料会干扰评标委员会的判断。 3)在佐证材料中明确标注与技术参数的对应关系,方便评标委员会查阅。明确的对应关系可以提高评标委员会的工作效率。 评审配合要求 及时响应评审疑问 响应措施 具体内容 疑问回复 在评审过程中,及时响应评标委员会提出的疑问,提供相关的补充材料和说明,确保疑问得到及时解答。 佐证材料提供 对于评标委员会要求提供的进一步佐证材料,在规定的时间内提供,保证材料的及时性。 沟通协调 积极与评标委员会沟通,确保疑问得到及时解决,保持良好的沟通氛围。 通过以上表格中的措施及时响应评审疑问,配合评标委员会的工作。 现场演示配合 配合措施 具体内容 设备和材料准备 如果评标委员会要求进行现场演示,积极配合,准备好演示设备和相关材料,确保演示的顺利进行。 演示操作 在现场演示过程中,按照规定的流程和要求进行操作,展示所投设备的性能和功能,突出设备的优势。 演示记录 对演示过程进行详细的记录,为评标委员会提供参考,方便评标委员会了解演示情况。 通过上述表格中的措施积极配合现场演示,展示所投设备的优势。 提供必要协助 1)在评审过程中,为评标委员会提供必要的协助,如设备的操作说明、技术参数解释等。必要的协助可以帮助评标委员会更好地了解设备。 2)根据评标委员会的要求,安排专业人员进行现场答疑和技术支持。专业人员的答疑和支持可以解决评标委员会的技术疑问。 3)积极配合评标委员会的工作,确保评审工作的顺利进行。积极配合可以提高评审工作的效率。 技术参数佐证材料管理 检验报告针对性提供 功放检验报告 功率参数检验 针对功放的功率参数,会提供立体声输出功率和桥接单声道输出功率的详细检验数据,以此证明其符合600W*2、780W*2、1800W等技术要求。在测试过程中,会精确记录电压、电流等相关参数,确保功率输出的稳定性和准确性。检验报告里会明确标注测试结果与技术参数的偏差范围,保证在合理误差范围内。同时,还会对测试环境、测试设备等可能影响功率输出的因素进行详细说明,以便评标委员会全面了解功率测试情况。 信噪比检验 采用专业设备对功放的信噪比进行测试,确保其大于95dB的技术要求。报告中会详细说明测试的频率范围和测试方法,如采用的测试信号类型、测试的具体频段等,保证测试结果的可靠性。对测试过程中的干扰因素,如电磁干扰、环境噪音等进行分析和说明,并采取相应的措施进行排除或补偿,确保信噪比检验的准确性。此外,还会提供多次测试的结果对比,以验证测试结果的稳定性。 阻尼系数检验 检验功放的阻尼系数是否大于400的技术要求,详细记录测试的具体数据和过程。分析阻尼系数对功放性能的影响,如对音质的清晰度、声音的层次感等方面的影响,确保设备在实际使用中的稳定性。检验报告中会提供相关的图表和曲线,直观展示阻尼系数的测试结果,如阻尼系数随频率的变化曲线等。同时,会对测试结果进行详细的分析和解释,说明阻尼系数是否符合技术要求以及对功放性能的具体影响。 阻尼系数 测试项目 测试数据 技术要求 是否符合要求 阻尼系数 XXX >400 是/否 频率范围 XXX-XXXHz XXX-XXXHz 是/否 测试环境温度 XXX°C XXX-XXX°C 是/否 测试环境湿度 XXX% XXX-XXX% 是/否 无线麦克风检验报告 载波频率检验 对无线麦克风接收机和发射器的载波频率范围进行检验,确保其符合640-900MHz、500-790MHz等技术要求。记录测试过程中的频率稳定性和误差范围,如频率的波动幅度、频率的漂移情况等,确保载波频率的准确性。在不同的环境下对载波频率进行测试,如在空旷场地、室内有干扰的环境等,保证无线麦克风在各种场景下的正常工作。同时,会对测试环境的电磁干扰情况进行监测和分析,以评估其对载波频率的影响。 载波频率 频率响应检验 测试无线麦克风的频率响应是否满足50Hz~18kHz的技术要求,记录测试的频率曲线。分析频率响应对声音质量的影响,如对声音的高低音表现、声音的饱满度等方面的影响,确保无线麦克风的音质清晰、准确。检验报告中会提供不同频率下的信号强度和失真情况,如在低频、中频、高频段的信号强度变化和失真率,保证频率响应的稳定性。此外,还会对测试设备的精度和可靠性进行说明,以增强测试结果的可信度。 系统功能检验 对无线麦克风的系统功能要求进行全面测试,包括频率调整精度、发射器编号识别等功能。记录测试过程中的操作步骤和测试结果,如频率调整的步骤、编号识别的准确性等,确保系统功能的可靠性。分析系统功能在多机共用时的性能表现,如多台无线麦克风同时使用时的干扰情况、编号识别的准确性等,保证无线麦克风在复杂环境下的正常使用。同时,会对测试过程中发现的问题进行分析和解决,以提高系统功能的稳定性。 灯光设备检验报告 四合一帕灯检验 检验四合一帕灯的额定功率、光源数量和类型是否符合240W、24颗*10W的技术要求。测试四合一帕灯的控制通道和控制模式,确保其能实现自走、主从、DMX512等控制功能。记录四合一帕灯的光束角度和混色效果,如光束的发散角度、颜色的混合均匀度等,保证灯光效果的丰富性和多样性。此外,还会对四合一帕灯的散热性能和稳定性进行测试,以确保其在长时间使用过程中的可靠性。 面光灯检验 检验面光灯的光源类型、寿命和颜色温度是否符合超亮度LEDs、6-10万小时寿命的技术要求。测试面光灯的频闪功能和控制通道,确保其能实现高速白光或变颜色频闪的效果。记录面光灯的控制模式选择和运转模式,如DMX控制、自动触发等模式的操作步骤和效果,保证设备在不同场景下的灵活使用。同时,会对面光灯的散热性能和防护等级进行测试,以确保其在复杂环境下的安全性和可靠性。 光束灯检验 检验光束灯的输入功率、光源规格和色温是否符合500W@220V、MSDPlatinumFlex300S、7800K的技术要求。测试光束灯的颜色盘、图案盘和棱镜效果,确保其能实现丰富的灯光效果。记录光束灯的变焦、频闪和旋转角度等功能,如变焦的范围、频闪的频率、旋转的角度等,保证设备在舞台表演等场景下的使用效果。 测试项目 测试数据 技术要求 是否符合要求 输入功率 XXXW 500W@220V 是/否 光源规格 MSDPlatinumFlex300S MSDPlatinumFlex300S 是 色温 XXXK 7800K 是/否 变焦范围 XXX-XXX° XXX-XXX° 是/否 频闪频率 XXX次/秒 0.3-20次/秒 是/否 旋转角度 XXX-XXX° XXX-XXX° 是/否 技术白皮书内容匹配 音频设备白皮书 功放白皮书 详细介绍功放的工作原理,包括功率放大电路、信号处理技术等方面。列举功放的各项技术参数,如立体声输出功率、桥接单声道输出功率、信噪比、阻尼系数等,并与招标文件中的要求进行对比,确保完全符合。阐述功放的性能特点,如高音质、稳定性强、抗干扰等,并提供相关的测试数据和应用案例,如在大型演出、会议等场景中的使用效果。 无线麦克风白皮书 说明无线麦克风的工作原理,包括信号发射、接收和处理过程。详细列出无线麦克风的技术参数,如载波频率范围、频道总数、频率响应等,并与招标文件要求一致。介绍无线麦克风的性能特点,如高精度频率调整、抗干扰能力强等,并提供实际应用案例,如在舞台表演、演讲等场景中的使用效果。 调音台白皮书 解释调音台的工作原理,包括音频信号的混合、调节和处理过程。提供调音台的技术参数,如输入通道数、输出通道数、增益控制范围等,并与招标文件要求相符。阐述调音台的性能特点,如操作简便、音质清晰等,并分享相关的应用经验,如在录音棚、演出场地等场景中的使用技巧。 技术参数 具体数值 招标文件要求 是否符合要求 输入通道数 XXX XXX 是/否 输出通道数 XXX XXX 是/否 增益控制范围 XXX-XXXdB XXX-XXXdB 是/否 频率响应 XXX-XXXHz XXX-XXXHz 是/否 总谐波失真 XXX% <XXX% 是/否 灯光设备白皮书 四合一帕灯白皮书 介绍四合一帕灯的设计理念,如如何实现RGBW全彩混色和多种控制模式。详细列出四合一帕灯的技术参数,如额定功率、光源数量、控制通道等,并与招标文件要求相符。展示四合一帕灯的灯光效果,如不同颜色组合和光束角度,并提供相关的图片或视频资料,以便评标委员会直观了解其灯光效果。 面光灯白皮书 说明面光灯的设计思路,如如何实现高速白光或变颜色频闪的效果。列举面光灯的技术参数,如光源类型、寿命、控制通道等,并与招标文件要求一致。介绍面光灯的控制方式,如DMX控制、自动触发等,并提供操作说明和应用案例,如在舞台表演、会议等场景中的使用方法。 光束灯白皮书 解释光束灯的设计原理,如如何实现丰富的灯光效果和高精度的控制。提供光束灯的技术参数,如输入功率、光源规格、颜色盘等,并与招标文件要求相符。展示光束灯的实际应用效果,如舞台表演、演唱会等场景,并提供相关的图片或视频资料,以便评标委员会直观了解其在实际场景中的使用效果。 安防设备白皮书 枪式高清摄像头白皮书 详细介绍枪式高清摄像头的成像原理,包括镜头、图像传感器和信号处理技术等方面。列出枪式高清摄像头的技术参数,如分辨率、帧率、焦距等,并与招标文件要求一致。阐述枪式高清摄像头的智能编码功能,如H.265编码、智能码率控制等,并说明其在节约码率方面的优势,如在长时间监控过程中减少数据存储量。 半球式高清摄像头白皮书 说明半球式高清摄像头的工作原理,包括安装方式、视角范围和图像采集过程。提供半球式高清摄像头的技术参数,如像素、清晰度、防水等级等,并与招标文件要求相符。介绍半球式高清摄像头的环境适应性,如防水、防尘、抗干扰等性能,并提供相关的测试数据和应用案例,如在户外恶劣环境中的使用效果。 网络硬盘录像机白皮书 解释网络硬盘录像机的工作原理,包括数据存储、管理和检索技术等方面。列举网络硬盘录像机的技术参数,如存储容量、读写速度、接口类型等,并与招标文件要求一致。阐述网络硬盘录像机的智能功能,如视频分析、报警联动等,并说明其在安防监控中的应用价值,如在实时监控、事后查询等方面的作用。 技术参数 具体数值 招标文件要求 是否符合要求 存储容量 XXXTB XXXTB 是/否 读写速度 XXXMB/s XXXMB/s 是/否 接口类型 XXX XXX 是/否 视频分析功能 支持XXX 支持XXX 是/否 报警联动功能 支持XXX 支持XXX 是/否 佐证材料公章规范 生产厂家公章 检验报告公章 检验报告上的生产厂家公章加盖在报告的首页或尾页,确保公章覆盖重要信息,如报告的标题、检验结果等。公章的颜色鲜艳、清晰,无模糊或残缺现象,以便评标委员会清晰识别。公章与报告内容的相关性明确,确保报告的真实性和可靠性,如公章与报告中的生产厂家名称一致。同时,会对公章的加盖方式和位置进行规范,以保证公章的完整性和规范性。 技术白皮书公章 技术白皮书的每一页均加盖生产厂家公章,确保公章覆盖整个文档,防止文档内容被篡改。公章的位置合理,不影响白皮书内容的阅读和理解,如公章加盖在页面的空白处。公章与白皮书内容的一致性得到保证,为评标委员会提供准确的技术参考,如公章与白皮书中的生产厂家名称一致。 白皮书页码 公章位置 是否影响阅读 公章与内容一致性 第1页 页面右上角 否 是 第2页 页面右下角 否 是 第3页 页面左上角 否 是 第4页 页面左下角 否 是 其他材料公章 对于其他相关的佐证材料,如产品说明书、认证证书等,也加盖生产厂家公章。公章的使用符合国家法律法规和相关行业标准的要求,如公章的样式、尺寸等符合规定。公章的管理规范,确保公章的安全和保密,如公章由专人保管、使用时进行登记等。 材料名称 公章加盖情况 是否符合法规标准 公章管理情况 产品说明书 首页加盖公章 是 规范 认证证书 证书上加盖公章 是 规范 其他材料1 指定位置加盖公章 是 规范 其他材料2 按要求加盖公章 是 规范 投标人公章 材料审核公章 在对生产厂家提供的佐证材料进行审核后,投标人在材料上加盖公章,表明对材料的认可和负责。公章的加盖位置明确,与生产厂家公章区分开来,如加盖在材料的特定区域。公章的使用记录完整,便于追溯和查询,如记录公章使用的时间、材料名称等。 投标文件公章 投标文件中的所有佐证材料均加盖投标人公章,确保投标文件的合法性和有效性。公章的清晰度和完整性得到保证,不影响文件内容的阅读和理解,如公章加盖清晰、完整。公章与投标文件中的其他部分协调一致,体现投标人的专业形象,如公章与投标文件的格式、排版等相协调。 公章管理规范 投标人建立健全公章管理制度,确保公章的安全和正确使用。公章的使用经过严格的审批程序,避免滥用和违规使用,如使用公章需经过相关负责人审批。公章的保管和维护措施到位,防止公章丢失或损坏,如公章存放在保险柜中、定期检查公章的状态。 公章合法性确认 生产厂家公章确认 对生产厂家加盖的公章进行核实,确保公章与生产厂家的身份一致。要求生产厂家提供公章的备案证明和相关的营业执照,证明公章的合法性,如备案证明上的公章样式与材料上的公章一致。对生产厂家公章的使用情况进行调查,确保公章未被滥用或违规使用,如调查公章的使用记录。 生产厂家名称 公章备案情况 营业执照情况 公章使用调查结果 XXX厂家 已备案 有效 未发现违规使用 XXX厂家 已备案 有效 未发现违规使用 XXX厂家 已备案 有效 未发现违规使用 投标人公章确认 投标人对自身的公章进行合法性确认,提供公章的备案证明和相关的营业执照。确保投标人公章的使用符合公司的内部管理制度和国家法律法规的要求,如公章的使用流程符合公司规定。对投标人公章的使用记录进行审查,保证公章的使用规范、合规,如审查公章使用的审批记录。 公章合法性保障 建立公章合法性保障机制,定期对公章的使用情况进行检查和评估。加强对公章的管理和监督,防止公章被盗用或伪造,如安装监控设备对公章保管区域进行监控。对公章的使用过程进行记录和存档,便于日后的查询和审计,如记录公章使用的时间、用途等信息。 材料内容真实性承诺 承诺声明文件 声明文件内容 声明文件详细列出所提供的佐证材料清单,并对每份材料的真实性进行承诺。明确表示材料内容未被篡改、伪造或虚假陈述,确保材料的原始性和真实性,如声明材料中的数据、图表等均为真实采集。强调对材料内容真实性的严格审核和把关,保证材料的可靠性,如说明对材料进行审核的流程和标准。 法律责任承担 在声明文件中明确承诺,如发现所提供的材料内容不真实,愿意承担相应的法律责任。法律责任包括但不限于行政处罚、民事赔偿、刑事责任等,确保对虚假材料的严肃处理,如说明不同程度的虚假材料对应的法律责任。承诺积极配合相关部门的调查和处理工作,如实提供相关信息和证据,如承诺在调查过程中提供材料的原始数据和来源。 虚假材料情况 可能承担的法律责任 承诺配合调查情况 部分数据虚假 行政处罚、民事赔偿 积极配合,如实提供信息 关键内容伪造 刑事责任、民事赔偿 积极配合,如实提供信息 整体材料虚假 刑事责任、民事赔偿、行政处罚 积极配合,如实提供信息 声明文件签署 声明文件由法定代表人或其授权代表签署,并加盖投标人公章。签署日期明确,表明声明文件的有效性和时效性,如签署日期在投标截止日期之前。声明文件的签署人对材料内容的真实性负责,确保承诺的严肃性和可信度,如签署人承诺对声明内容的真实性承担法律责任。 审核机制建立 材料来源核实 对检验报告、技术白皮书等佐证材料的来源进行严格核实,确保材料来自合法、可靠的渠道。要求生产厂家提供相关的证明文件,如检测机构资质证书、白皮书编写人员资质证明等,以证明材料的真实性和可靠性。对材料来源的真实性进行调查和验证,防止虚假材料的混入,如调查检测机构的信誉和资质。 内容审查比对 对佐证材料的内容进行详细审查,与招标文件中的技术要求进行逐一比对。检查材料内容是否完整、准确,是否存在错误、遗漏或虚假陈述,如检查材料中的技术参数与招标文件要求是否一致。对材料中的数据、图表、图片等进行核实和验证,确保其真实性和可靠性,如验证数据的来源和准确性。 材料名称 审查内容 与招标文件比对结果 是否存在问题 检验报告 技术参数、检验结果 符合要求 否 技术白皮书 技术参数、工作原理 符合要求 否 产品说明书 功能介绍、技术参数 符合要求 否 审核机制评估 定期对材料内容审核机制进行评估,分析审核过程中存在的问题和不足。根据评估结果对审核机制进行改进和完善,提高审核的准确性和效率,如调整审核流程、增加审核人员等。加强对审核人员的培训和管理,提高审核人员的专业素质和责任心,如组织审核人员参加专业培训课程。 评估指标 当前情况 改进措施 预期效果 审核准确性 部分材料存在审核误差 增加审核环节、提高审核标准 提高审核准确性 审核效率 审核时间较长 优化审核流程、增加审核人员 缩短审核时间 审核人员素质 部分审核人员专业知识不足 组织专业培训、考核审核人员 提高审核人员素质 违规处理措施 投标资格取消 如发现投标人提供虚假的佐证材料,立即取消其投标资格。投标资格取消的决定以书面形式通知投标人,并说明取消的原因和依据,如通知中明确指出虚假材料的具体内容和违反的规定。投标人在规定的时间内不得再次参与本项目或其他相关项目的投标,以维护招标活动的公平公正。 投标人名称 虚假材料情况 取消投标资格通知时间 禁止投标期限 XXX公司 检验报告数据虚假 XXX年XXX月XXX日 XXX个月 XXX公司 技术白皮书内容伪造 XXX年XXX月XXX日 XXX个月 投标保证金没收 对提供虚假材料的投标人,没收其投标保证金。投标保证金的没收按照招标文件的规定执行,确保对违规行为的经济制裁,如按照规定的比例没收保证金。没收的投标保证金用于弥补招标人因投标人违规行为而遭受的损失,如用于重新组织招标活动的费用。 不良信用记录 将提供虚假材料的投标人列入不良信用记录名单,向社会公开披露。不良信用记录的期限根据违规行为的严重程度确定,对投标人的市场信誉产生负面影响,如不良信用记录期限为XXX年。在不良信用记录期限内,限制投标人参与其他项目的投标活动,促进市场的诚信建设,如禁止投标人在XXX年内参与相关项目的投标。 国家行业标准符合性 音频设备标准 音质标准符合 音频设备的音质符合国家和行业规定的相关标准,如频率响应、失真度、信噪比等指标。提供专业的音质检测报告,证明音频设备的音质达到或超过标准要求,如检测报告中显示频率响应范围、失真度数值等。对音质标准的符合情况进行详细说明,包括测试方法、测试环境和测试结果等,如说明采用的测试仪器和测试场地。 电磁兼容性标准 音频设备满足电磁兼容性标准,避免对其他设备产生干扰或受到外界干扰。提供电磁兼容性检测报告,证明音频设备在电磁环境中的稳定性和可靠性,如检测报告中显示电磁干扰的强度和频率范围。说明音频设备采取的电磁兼容性措施,如屏蔽设计、滤波电路等,以提高设备的抗干扰能力。 检测项目 检测结果 标准要求 是否符合要求 电磁干扰强度 XXXdB <XXXdB 是/否 频率范围 XXX-XXXHz XXX-XXXHz 是/否 屏蔽效能 XXXdB >XXXdB 是/否 安全标准符合 音频设备符合国家和行业的安全标准,如电气安全、机械安全等方面。提供安全认证证书,证明音频设备经过严格的安全测试和评估,如认证证书上显示设备通过的安全标准和测试项目。对音频设备的安全设计和保护措施进行介绍,确保设备在使用过程中的安全性,如说明设备的接地保护、过载保护等措施。 灯光设备标准 光度标准符合 灯光设备的光度符合国家和行业规定的相关标准,如亮度、照度、均匀度等指标。提供光度检测报告,证明灯光设备的光度达到或超过标准要求,如检测报告中显示亮度数值、照度分布等。对光度标准的符合情况进行详细分析,包括测试方法、测试位置和测试结果等,如说明采用的光度计和测试的场地。 色度标准符合 灯光设备的色度符合国家和行业的相关标准,如颜色温度、显色指数等指标。提供色度检测报告,证明灯光设备的色度准确性和一致性,如检测报告中显示颜色温度数值、显色指数数值等。说明灯光设备的颜色调节功能和颜色稳定性,确保满足不同场景的需求,如说明设备的颜色调节方式和颜色保持时间。 电气安全标准 灯光设备满足电气安全标准,避免发生电气事故和安全隐患。提供电气安全认证证书,证明灯光设备经过严格的电气安全测试和评估,如认证证书上显示设备通过的电气安全标准和测试项目。对灯光设备的电气设计和保护措施进行介绍,确保设备在使用过程中的安全性,如说明设备的绝缘保护、漏电保护等措施。 安防设备标准 图像质量标准 安防设备的图像质量符合国家和行业规定的相关标准,如分辨率、清晰度、色彩还原等指标。提供图像质量检测报告,证明安防设备的图像质量达到或超过标准要求,如检测报告中显示分辨率数值、清晰度等级等。对图像质量标准的符合情况进行详细说明,包括测试方法、测试场景和测试结果等,如说明采用的图像测试设备和测试的环境。 编码标准符合 安防设备采用符合国家和行业标准的编码格式,如H.265、H.264等。提供编码标准检测报告,证明安防设备的编码效率和质量,如检测报告中显示编码效率数值、编码质量等级等。说明安防设备的智能编码功能和码率控制策略,确保在有限的带宽下实现高质量的视频传输,如说明设备的智能码率调整方式和编码优化算法。 检测项目 检测结果 标准要求 是否符合要求 编码效率 XXX% >XXX% 是/否 编码质量 XXX级 >XXX级 是/否 码率控制范围 XXX-XXXkbps XXX-XXXkbps 是/否 环境适应性标准 安防设备满足环境适应性标准,能够在不同的环境条件下正常工作。提供环境适应性检测报告,证明安防设备在高温、低温、潮湿、沙尘等环境下的稳定性和可靠性,如检测报告中显示设备在不同环境下的工作时间和故障率。对安防设备的防护等级、散热设计和防水防尘措施进行介绍,确保设备在复杂环境下的正常使用,如说明设备的防护等级标准和散热方式。 检测环境 检测结果 标准要求 是否符合要求 高温环境 正常工作XXX小时 >XXX小时 是/否 低温环境 正常工作XXX小时 >XXX小时 是/否 潮湿环境 正常工作XXX小时 >XXX小时 是/否 沙尘环境 正常工作XXX小时 >XXX小时 是/否 特殊标记参数处理方式 偏离表页码明确标注 功放参数标注 输出功率标注 在本项目中,对于功放的各项输出功率参数,会在偏离表中精确标注对应佐证材料的页码。功放的立体声输出功率存在多个数值,如600W*2、780W*2、1800W等,这些参数的佐证材料页码会在偏离表中详细列出。桥接单声道输出功率1200W*2、2400W等参数的佐证材料页码也会清晰呈现。这样做的目的是为了让评标专家在评审过程中能够快速、准确地查阅到相关证据,提高评审效率和准确性。以下是具体的参数与页码对应表格: 功放参数 佐证材料页码 立体声输出功率600W*2 XXX 立体声输出功率780W*2 XXX 立体声输出功率1800W XXX 桥接单声道输出功率1200W*2 XXX 桥接单声道输出功率2400W XXX 信噪比标注 在处理功放的信噪比参数时,会在偏离表中对不同功率下的信噪比参数进行明确标注。功放的信噪比要求有>95dB、103dB等,这些参数的佐证材料页码会在偏离表中详细列出。确保每个参数的佐证材料页码与偏离表中的描述一一对应,方便评标专家进行核对。对于不同功率下的信噪比参数,都会准确标注页码,以便评标专家快速查阅相关证据。例如,当评标专家需要查看信噪比>95dB的佐证材料时,能够通过偏离表快速找到对应的页码。 在实际操作中,会对功放的各项测试报告进行整理,将与信噪比相关的内容进行标注,并与偏离表中的页码进行关联。这样,评标专家在评审过程中可以直接根据偏离表中的页码找到对应的佐证材料,提高评审的准确性和效率。同时,对于不同功率下的信噪比参数,会分别进行标注,避免混淆。 此外,还会对佐证材料进行审核,确保其真实性和有效性。只有经过严格审核的佐证材料才会被标注在偏离表中,以保证评标过程的公正性和客观性。 失真率标注 对于功放的总谐波失真、瞬态互调失真等参数,会在偏离表中明确标注其佐证材料的页码。总谐波失真≤0.01%RatedPower@8Ω1kHz、瞬态互调失真≤0.01%RatedPower@8Ω等参数的佐证材料页码会详细列出。这样做是为了让评标专家能够清晰地了解这些关键参数的证据来源,便于进行评估和判断。在整理佐证材料时,会对相关的测试数据和报告进行仔细核对,确保其准确性和可靠性。 同时,会将这些佐证材料与偏离表中的描述进行一一对应,确保页码标注的准确性。例如,对于总谐波失真参数,会在测试报告中找到对应的测试结果,并将其所在页码标注在偏离表中。对于瞬态互调失真参数,也会采取同样的方法进行处理。 此外,还会对佐证材料进行分类整理,以便评标专家能够快速找到所需的证据。对于不同类型的失真率参数,会分别进行标注和整理,避免混淆。这样,评标专家在评审过程中可以更加高效地查阅相关证据,提高评审的效率和准确性。 无线麦克风标注 频率范围标注 在偏离表中,会对无线麦克风的载波频率范围、频率宽度等参数准确标注佐证材料的页码。无线麦克风的载波频率范围有640-900MHz、500-790MHz等,频率宽度有24MHz、50MHz等,这些参数的佐证材料页码会清晰列出。这样做可以让评标专家快速定位到相关证据,准确评估无线麦克风的性能。在整理佐证材料时,会对无线麦克风的技术规格书和测试报告进行仔细审查,确保其准确性和可靠性。 同时,会将这些佐证材料与偏离表中的描述进行一一对应,确保页码标注的准确性。例如,对于载波频率范围640-900MHz的参数,会在技术规格书中找到对应的频率范围说明,并将其所在页码标注在偏离表中。对于频率宽度24MHz的参数,也会采取同样的方法进行处理。 此外,还会对佐证材料进行分类整理,以便评标专家能够快速找到所需的证据。对于不同类型的频率参数,会分别进行标注和整理,避免混淆。这样,评标专家在评审过程中可以更加高效地查阅相关证据,提高评审的效率和准确性。 信号指标标注 对于无线麦克风的信号噪声比、灵敏度等信号指标参数,会在偏离表中注明佐证材料的页码。信号噪声比>105dB(1KHz-A)、>50dB等,灵敏度-105dBm(12dBS/NAD)等参数的佐证材料页码会详细呈现。这有助于评标专家快速核对这些关键指标的证据,确保无线麦克风的信号质量符合要求。在整理佐证材料时,会对无线麦克风的信号测试报告进行仔细分析,确保其准确性和可靠性。 同时,会将这些佐证材料与偏离表中的描述进行一一对应,确保页码标注的准确性。例如,对于信号噪声比>105dB(1KHz-A)的参数,会在信号测试报告中找到对应的测试结果,并将其所在页码标注在偏离表中。对于灵敏度-105dBm(12dBS/NAD)的参数,也会采取同样的方法进行处理。 此外,还会对佐证材料进行分类整理,以便评标专家能够快速找到所需的证据。对于不同类型的信号指标参数,会分别进行标注和整理,避免混淆。这样,评标专家在评审过程中可以更加高效地查阅相关证据,提高评审的效率和准确性。 功能特性标注 在偏离表中,会对无线麦克风的接收方式、静音方式等功能特性参数标注佐证材料的页码。接收方式CPU控制选讯+导频识别接收、静音方式Mute&LockLoopCircuit等参数的佐证材料页码会清晰列出。同时,其他功能特性参数的佐证材料页码也会准确标注,方便评标专家查阅。以下是相关参数与页码的对应表格: 无线麦克风功能特性参数 佐证材料页码 接收方式CPU控制选讯+导频识别接收 XXX 静音方式Mute&LockLoopCircuit XXX 其他功能特性参数1 XXX 其他功能特性参数2 XXX 灯光设备标注 四合一帕灯标注 对于四合一帕灯的额定功率、光源等参数,会在偏离表中明确标注佐证材料的页码。额定功率240W、光源24颗*10W等参数的佐证材料页码会清晰呈现。控制通道、光束角度等参数的佐证材料页码也会准确标注。这有助于评标专家快速了解四合一帕灯的性能和技术指标。在整理佐证材料时,会对四合一帕灯的产品说明书和测试报告进行仔细审查,确保其准确性和可靠性。 同时,会将这些佐证材料与偏离表中的描述进行一一对应,确保页码标注的准确性。例如,对于额定功率240W的参数,会在产品说明书中找到对应的功率说明,并将其所在页码标注在偏离表中。对于光源24颗*10W的参数,也会采取同样的方法进行处理。 此外,还会对佐证材料进行分类整理,以便评标专家能够快速找到所需的证据。对于不同类型的参数...
新建教学楼设施设备采购项目投标方案.docx
下载提示

1.本文档仅提供部分内容试读;

2.支付并下载文件,享受无限制查看;

3.本网站所提供的标准文本仅供个人学习、研究之用,未经授权,严禁复制、发行、汇编、翻译或网络传播等,侵权必究;

4.左侧添加客服微信获取帮助;

5.本文为word版本,可以直接复制编辑使用。


这个人很懒,什么都没留下
未认证用户 查看用户
该文档于 上传
推荐文档
×
精品标书制作
百人专家团队
擅长领域:
工程标 服务标 采购标
16852
已服务主
2892
中标量
1765
平台标师
扫码添加客服
客服二维码
咨询热线:192 3288 5147
公众号
微信客服
客服