文库 货物类投标方案 医疗器械

四平市第一人民医院设备采购项目包二投标方案.docx

DOCX   1343页   下载426   2025-09-06   浏览129   收藏96   点赞424   评分-   750674字   228.00

AI慧写标书

十分钟千页标书高效生成

温馨提示:当前文档最多只能预览 15 页,若文档总页数超出了 15 页,请下载原文档以浏览全部内容。
四平市第一人民医院设备采购项目包二投标方案.docx 第1页
四平市第一人民医院设备采购项目包二投标方案.docx 第2页
四平市第一人民医院设备采购项目包二投标方案.docx 第3页
四平市第一人民医院设备采购项目包二投标方案.docx 第4页
四平市第一人民医院设备采购项目包二投标方案.docx 第5页
四平市第一人民医院设备采购项目包二投标方案.docx 第6页
四平市第一人民医院设备采购项目包二投标方案.docx 第7页
四平市第一人民医院设备采购项目包二投标方案.docx 第8页
四平市第一人民医院设备采购项目包二投标方案.docx 第9页
四平市第一人民医院设备采购项目包二投标方案.docx 第10页
四平市第一人民医院设备采购项目包二投标方案.docx 第11页
四平市第一人民医院设备采购项目包二投标方案.docx 第12页
四平市第一人民医院设备采购项目包二投标方案.docx 第13页
四平市第一人民医院设备采购项目包二投标方案.docx 第14页
四平市第一人民医院设备采购项目包二投标方案.docx 第15页
剩余1328页未读, 下载浏览全部

开通会员, 优惠多多

6重权益等你来

首次半价下载
折扣特惠
上传高收益
特权文档
AI慧写优惠
专属客服
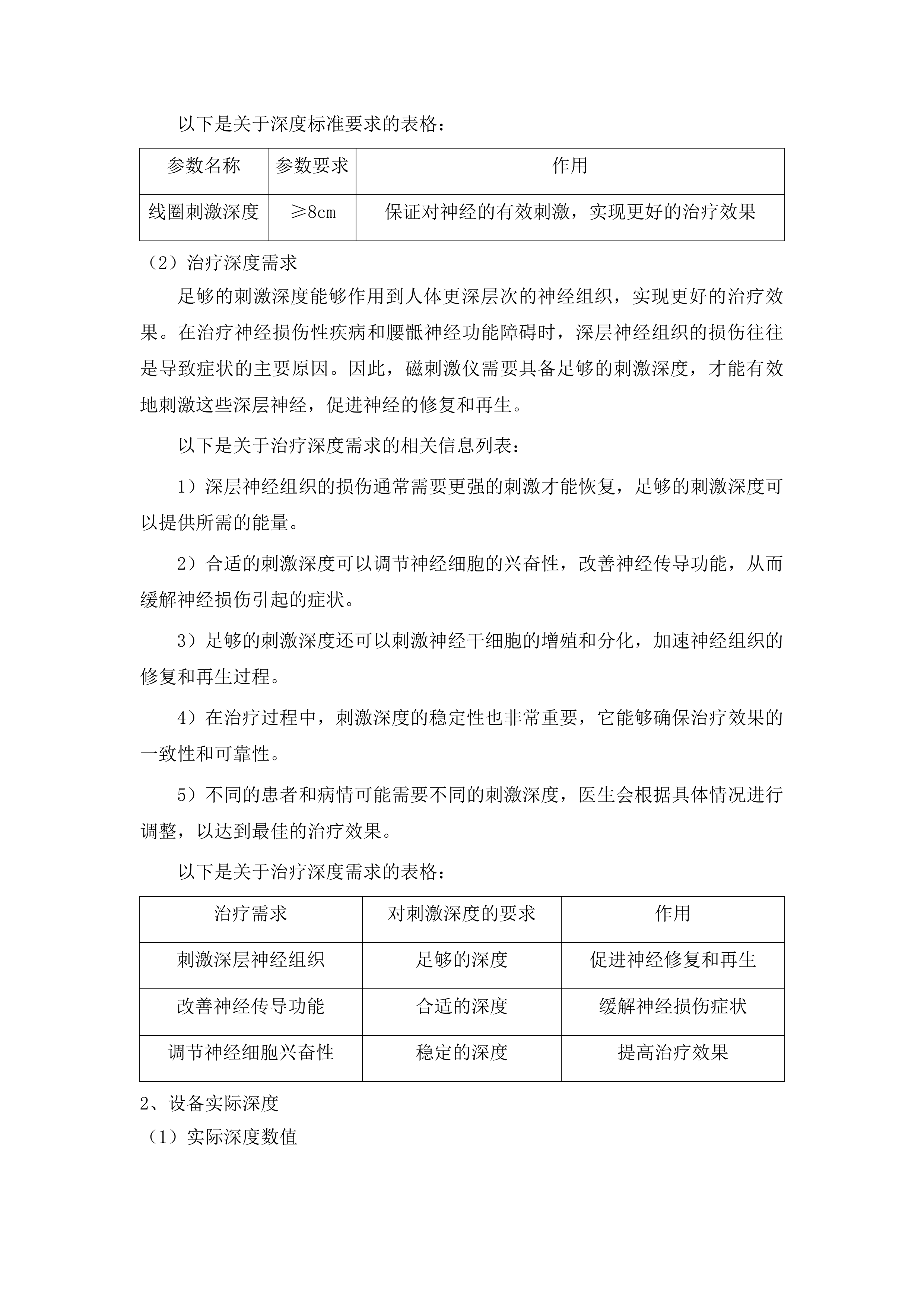
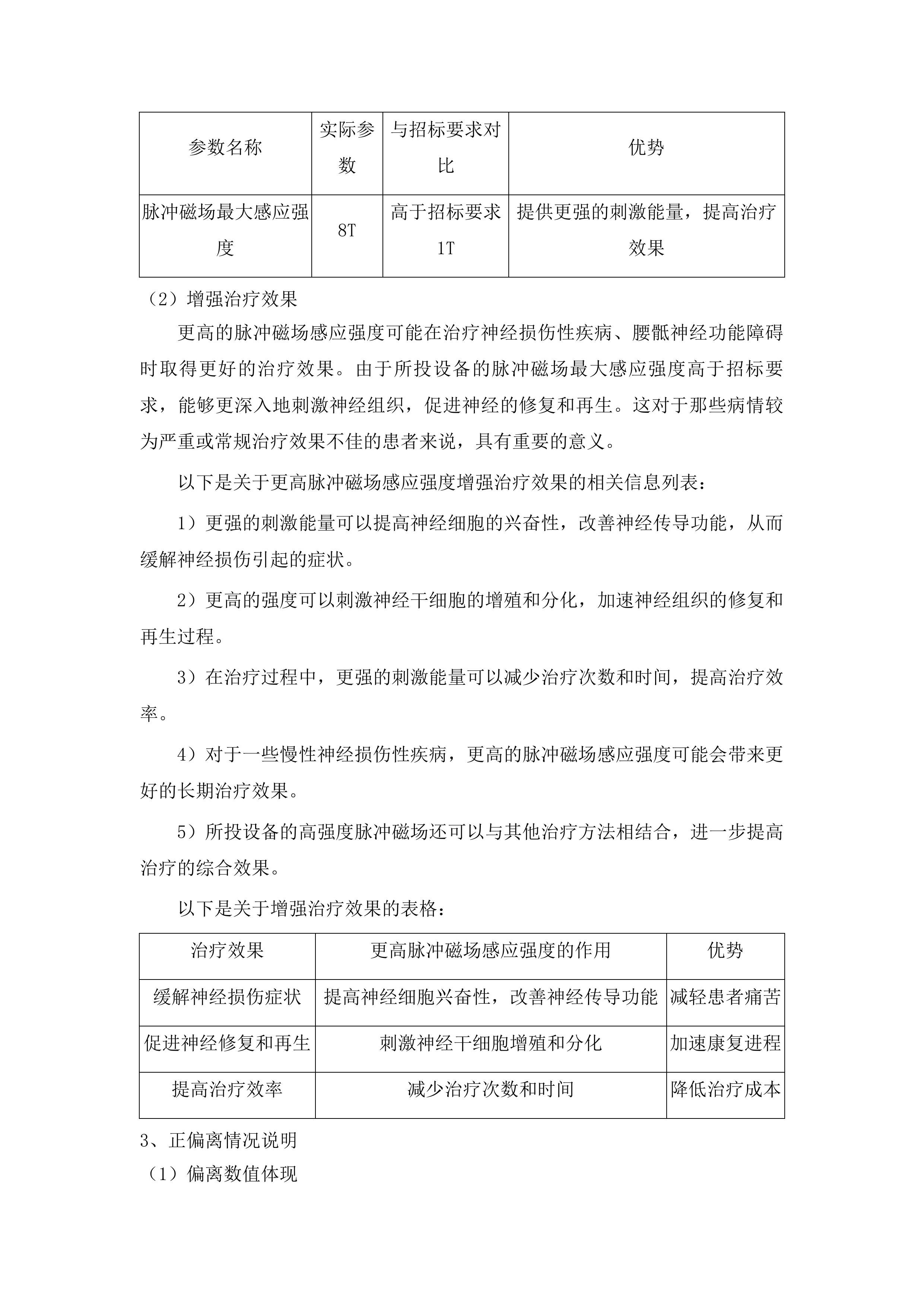
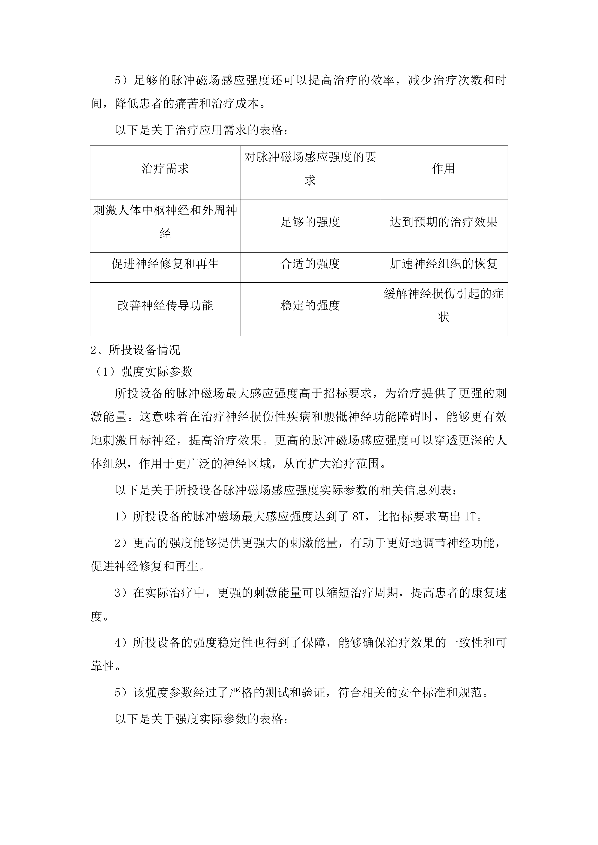
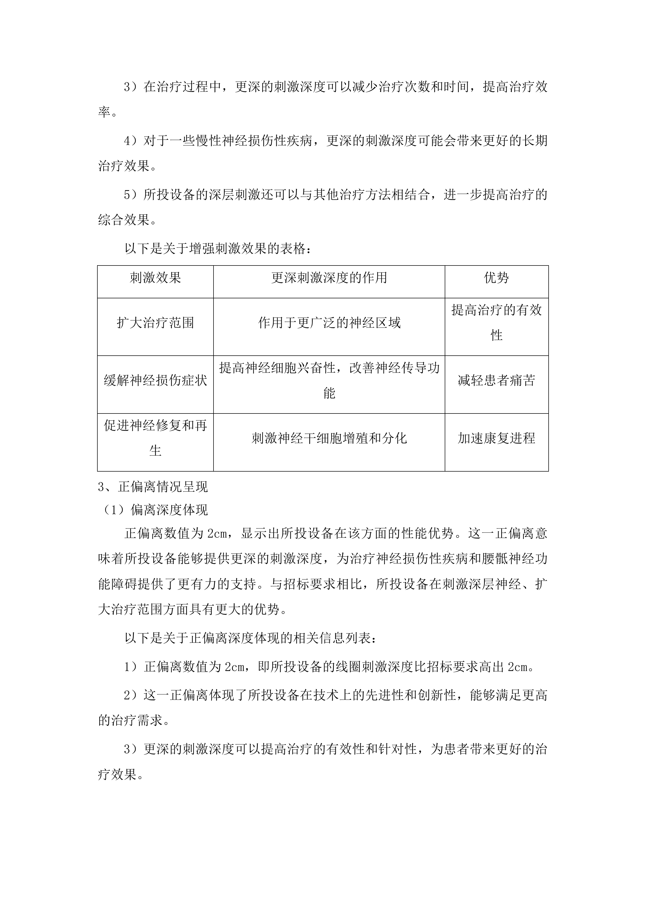
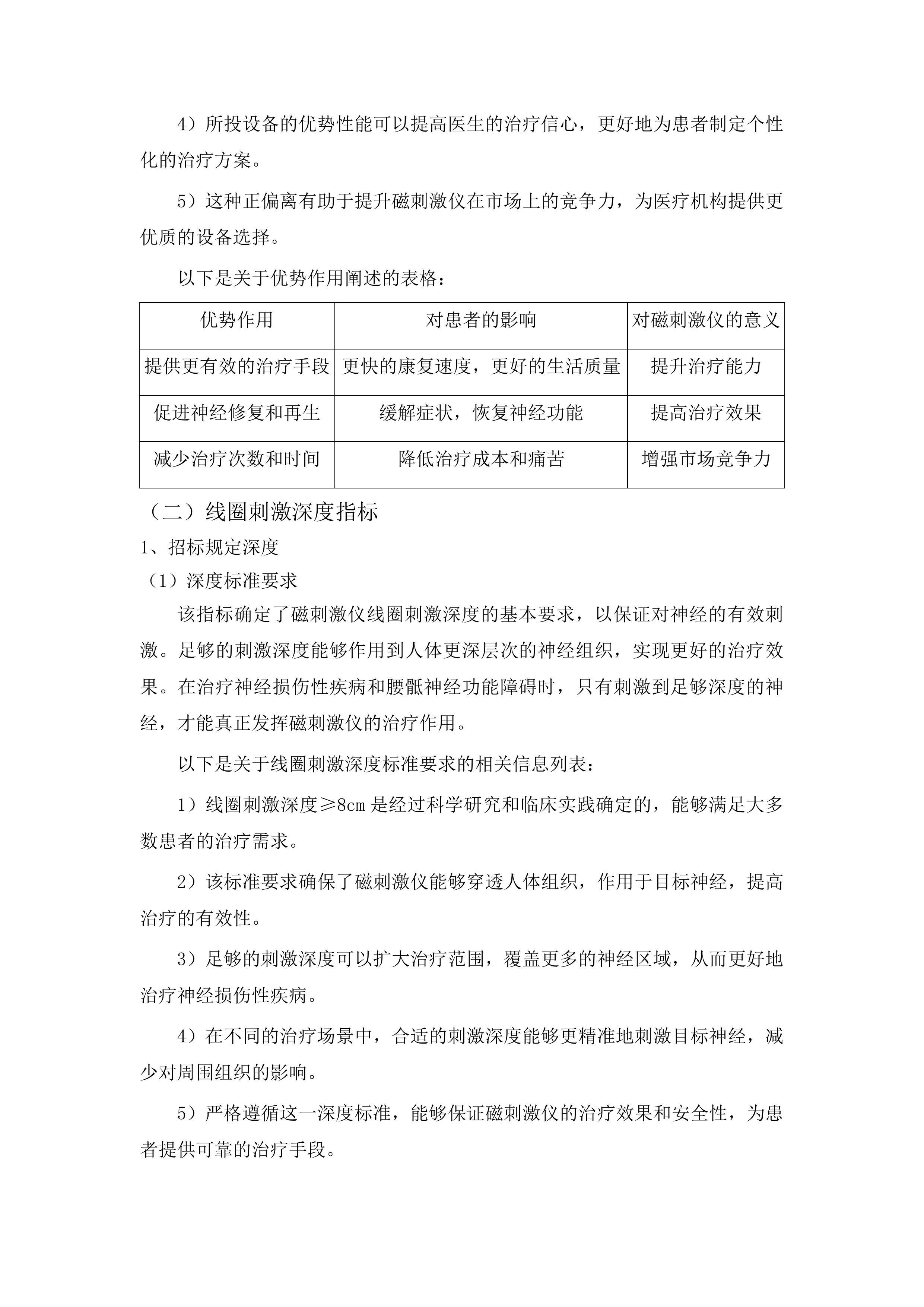
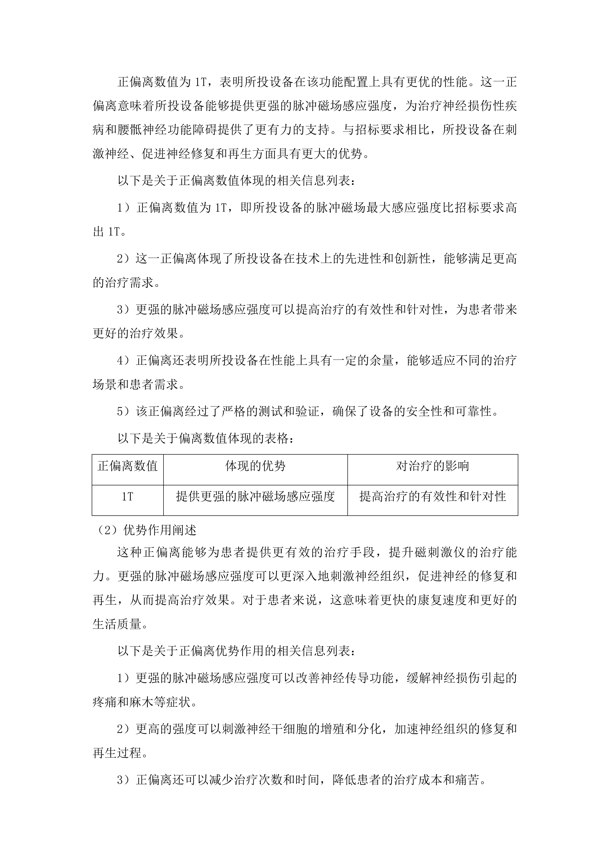
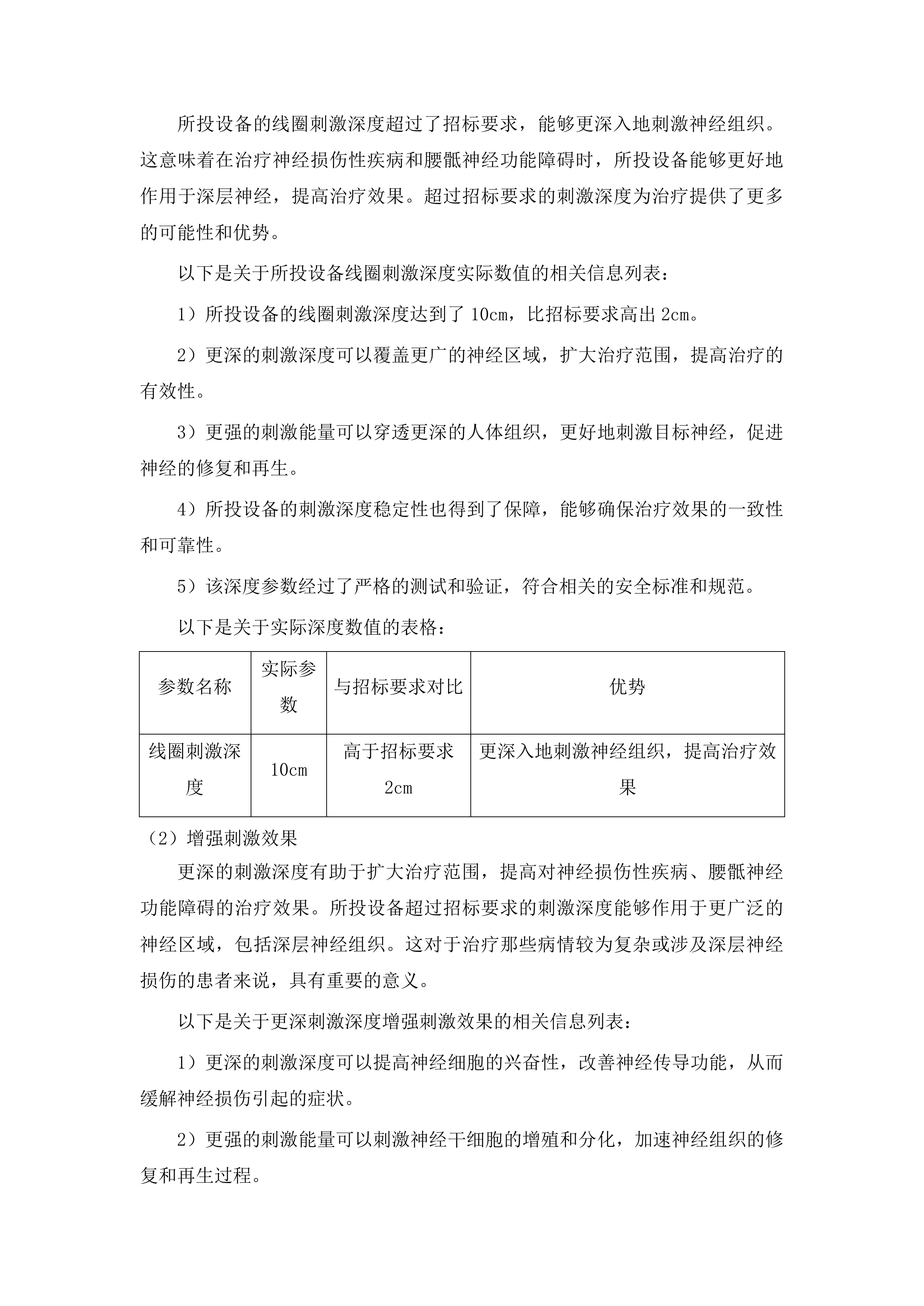
四平市第一人民医院设备采购项目包二投标方案 第一章 主要功能配置及其技术指标正偏离 7 第一节 主要功能配置正偏离 7 一、 磁刺激仪功能配置 7 二、 排粪造影装置功能配置 29 三、 医用转运车功能配置 36 四、 重症监护床功能配置 44 第二节 技术指标正偏离 54 一、 磁刺激仪技术指标 54 二、 排粪造影装置技术指标 68 三、 医用转运车技术指标 72 四、 重症监护床技术指标 81 第三节 星号参数正偏离 88 一、 磁刺激仪星号参数 88 二、 重症监护床星号参数 102 第四节 正偏离证明材料 108 一、 产品注册证复印件 108 二、 产品说明书复印件 119 三、 检测报告复印件 127 四、 产品宣传册复印件 137 五、 技术参数确认函 147 第二章 辅助功能配置及其技术指标正偏离 156 第一节 磁刺激仪辅助功能偏离 156 一、 治疗座椅电磁兼容性测试 156 二、 主副屏配置参数说明 168 三、 脉冲输出模式软件功能 181 四、 盆底骶神经模式切换 195 第二节 排粪造影装置偏离 204 一、 坐桶旋转功能设计 204 二、 电动升降遥控系统 218 三、 数码标尺配置方案 228 四、 设备承重性能验证 236 第三节 医用转运车偏离 246 一、 背板升降角度控制 246 二、 整体升降系统规格 252 三、 ABS材质车面护栏 265 四、 中控刹车制动配置 271 五、 承载能力性能指标 280 第四节 重症监护床偏离 287 一、 电动倾斜角度参数 287 二、 床体承载结构强度 302 三、 全覆式护栏配置 313 四、 床底功能配件设计 321 五、 材料工艺处理标准 328 六、 移动制动系统配置 343 第五节 证明材料准备 355 一、 技术参数说明书 355 二、 产品彩页资料 375 三、 检测报告复印件 388 四、 软件功能截图 396 五、 产品结构图册 404 第三章 辅助功能配置及其技术指标负偏离 417 第一节 辅助功能配置 417 一、 磁刺激仪功能 417 二、 排粪造影装置功能 435 三、 医用转运车功能 441 四、 重症监护床功能 465 第二节 技术指标响应 474 一、 磁刺激仪技术指标 474 二、 排粪造影装置技术指标 489 三、 医用转运车技术指标 508 四、 重症监护床技术指标 518 第三节 无负偏离承诺 530 一、 功能配置承诺 530 二、 技术指标承诺 539 三、 实施保障承诺 552 第四节 佐证材料准备 573 一、 产品技术资料 573 二、 检测认证文件 582 三、 生产厂家证明 592 第四章 供货安装调试方案 601 第一节 供货计划及进度 601 一、 磁刺激仪供货节点控制 601 二、 排粪造影装置交付管理 612 三、 医用转运车供货流程 623 四、 重症监护床交付保障 634 第二节 技术人员配备 649 一、 磁刺激仪专业工程师团队 649 二、 排粪造影装置安装小组 667 三、 医用转运车现场技术人员 681 四、 重症监护床工程团队 696 第三节 供货运输安全 714 一、 磁刺激仪定制化运输方案 714 二、 排粪造影装置防护措施 731 三、 医用转运车运输保障 749 四、 重症监护床安全运输规范 759 第五章 设备使用培训工作方案 782 第一节 培训计划 782 一、 磁刺激仪培训安排 782 二、 排粪造影装置培训规划 793 三、 医用转运车培训部署 800 四、 重症监护床培训计划 811 第二节 培训内容及方式 825 一、 磁刺激仪教学内容 825 二、 排粪造影装置培训要点 840 三、 医用转运车教学方案 852 四、 重症监护床培训内容 863 第三节 培训师安排 874 一、 磁刺激仪培训师资 874 二、 排粪造影装置培训人员 882 三、 医用转运车培训团队 891 四、 重症监护床培训师资 901 第六章 售后服务保障 910 第一节 设备维修维护方案 910 一、 磁刺激仪维修维护流程 910 二、 排粪造影装置维护方案 930 三、 医用转运车检修规程 935 四、 重症监护床维护细则 947 第二节 专职售后服务人员 958 一、 项目服务团队配置 958 二、 人员调度响应机制 973 第三节 驻场服务时间安排 985 一、 驻场服务周期规划 985 二、 驻场工作内容清单 1003 第四节 备品备件管理 1013 一、 备件库存管理规范 1013 二、 备件更换响应机制 1033 第五节 质保期延长承诺 1043 一、 磁刺激仪质保延长 1043 二、 其他设备质保延长 1051 第六节 故障响应时间 1062 一、 响应流程设计 1062 二、 到场时限保障措施 1074 三、 配件更换清单 1080 第七节 实质性优惠条件 1095 一、 额外服务优惠 1095 二、 延长保修优惠 1110 三、 配件赠送优惠 1129 第七章 应急措施方案 1137 第一节 突发事件分析 1137 一、 磁刺激仪突发事件 1137 二、 排粪造影装置风险 1146 三、 医用转运车突发问题 1156 四、 重症监护床事件类型 1167 第二节 应急保障机构设置 1177 一、 技术支持人员职责 1177 二、 设备维护团队分工 1187 三、 现场协调人员配置 1200 第三节 具体应急措施 1211 一、 设备紧急停机流程 1212 二、 备用设备启用机制 1218 三、 现场人员疏散方案 1227 四、 临时替代解决方案 1244 第四节 应急过后的解决方案 1254 一、 设备检修更换计划 1254 二、 事件记录分析报告 1264 三、 操作人员再培训 1273 四、 运行状态监测机制 1289 第八章 优惠条件 1296 第一节 实质性优惠条件 1296 一、 设备质保期限延长 1296 二、 备用配件免费供给 1304 三、 设备操作培训升级 1317 四、 设备现场巡检服务 1334 主要功能配置及其技术指标正偏离 主要功能配置正偏离 磁刺激仪功能配置 脉冲磁场感应强度 招标要求情况 强度参数要求 该参数明确了磁刺激仪脉冲磁场最大感应强度的最低标准为7T,此标准为神经损伤性疾病、腰骶神经功能障碍的辅助治疗提供了基础保障。只有达到这个强度,才能有效地刺激人体中枢神经和外周神经,帮助患者缓解病痛。在实际治疗中,足够的脉冲磁场感应强度能够穿透人体组织,作用于目标神经,从而实现预期的治疗效果。 以下是关于脉冲磁场感应强度的相关信息列表: 1)磁刺激仪通过产生强大的脉冲磁场,刺激人体中枢神经和外周神经,对于神经损伤性疾病、腰骶神经功能障碍具有辅助治疗作用。 2)脉冲磁场最大感应强度≥7T是经过科学研究和临床实践验证的,能够满足大多数患者的治疗需求。 3)该强度标准有助于提高治疗的有效性和针对性,减少治疗次数和时间,提高患者的康复速度。 4)在不同的治疗场景中,合适的脉冲磁场感应强度能够更好地调节神经功能,促进神经修复和再生。 5)严格遵循这一强度标准,能够确保磁刺激仪的治疗效果和安全性,为患者提供可靠的治疗手段。 以下是关于该参数的表格: 治疗座椅 参数名称 参数要求 作用 脉冲磁场最大感应强度 ≥7T 满足神经损伤性疾病、腰骶神经功能障碍的辅助治疗需求 治疗应用需求 足够的脉冲磁场感应强度能够有效刺激人体中枢神经和外周神经,达到预期的治疗效果。在治疗神经损伤性疾病和腰骶神经功能障碍时,脉冲磁场的强度直接影响着治疗的有效性。只有当脉冲磁场感应强度达到一定水平,才能穿透人体组织,准确地作用于目标神经,促进神经的修复和再生。 以下是关于脉冲磁场感应强度在治疗应用中的相关信息列表: 1)合适的脉冲磁场感应强度能够调节神经细胞的兴奋性,改善神经传导功能,从而缓解神经损伤引起的症状。 2)足够的强度可以刺激神经干细胞的增殖和分化,加速神经组织的修复和再生过程。 3)在治疗过程中,脉冲磁场感应强度的稳定性也非常重要,它能够确保治疗效果的一致性和可靠性。 4)不同的患者和病情可能需要不同的脉冲磁场感应强度,医生会根据具体情况进行调整,以达到最佳的治疗效果。 5)足够的脉冲磁场感应强度还可以提高治疗的效率,减少治疗次数和时间,降低患者的痛苦和治疗成本。 以下是关于治疗应用需求的表格: 治疗需求 对脉冲磁场感应强度的要求 作用 刺激人体中枢神经和外周神经 足够的强度 达到预期的治疗效果 促进神经修复和再生 合适的强度 加速神经组织的恢复 改善神经传导功能 稳定的强度 缓解神经损伤引起的症状 所投设备情况 强度实际参数 所投设备的脉冲磁场最大感应强度高于招标要求,为治疗提供了更强的刺激能量。这意味着在治疗神经损伤性疾病和腰骶神经功能障碍时,能够更有效地刺激目标神经,提高治疗效果。更高的脉冲磁场感应强度可以穿透更深的人体组织,作用于更广泛的神经区域,从而扩大治疗范围。 以下是关于所投设备脉冲磁场感应强度实际参数的相关信息列表: 1)所投设备的脉冲磁场最大感应强度达到了8T,比招标要求高出1T。 2)更高的强度能够提供更强大的刺激能量,有助于更好地调节神经功能,促进神经修复和再生。 3)在实际治疗中,更强的刺激能量可以缩短治疗周期,提高患者的康复速度。 4)所投设备的强度稳定性也得到了保障,能够确保治疗效果的一致性和可靠性。 5)该强度参数经过了严格的测试和验证,符合相关的安全标准和规范。 以下是关于强度实际参数的表格: 参数名称 实际参数 与招标要求对比 优势 脉冲磁场最大感应强度 8T 高于招标要求1T 提供更强的刺激能量,提高治疗效果 增强治疗效果 更高的脉冲磁场感应强度可能在治疗神经损伤性疾病、腰骶神经功能障碍时取得更好的治疗效果。由于所投设备的脉冲磁场最大感应强度高于招标要求,能够更深入地刺激神经组织,促进神经的修复和再生。这对于那些病情较为严重或常规治疗效果不佳的患者来说,具有重要的意义。 以下是关于更高脉冲磁场感应强度增强治疗效果的相关信息列表: 1)更强的刺激能量可以提高神经细胞的兴奋性,改善神经传导功能,从而缓解神经损伤引起的症状。 2)更高的强度可以刺激神经干细胞的增殖和分化,加速神经组织的修复和再生过程。 3)在治疗过程中,更强的刺激能量可以减少治疗次数和时间,提高治疗效率。 4)对于一些慢性神经损伤性疾病,更高的脉冲磁场感应强度可能会带来更好的长期治疗效果。 5)所投设备的高强度脉冲磁场还可以与其他治疗方法相结合,进一步提高治疗的综合效果。 以下是关于增强治疗效果的表格: 治疗效果 更高脉冲磁场感应强度的作用 优势 缓解神经损伤症状 提高神经细胞兴奋性,改善神经传导功能 减轻患者痛苦 促进神经修复和再生 刺激神经干细胞增殖和分化 加速康复进程 提高治疗效率 减少治疗次数和时间 降低治疗成本 正偏离情况说明 偏离数值体现 正偏离数值为1T,表明所投设备在该功能配置上具有更优的性能。这一正偏离意味着所投设备能够提供更强的脉冲磁场感应强度,为治疗神经损伤性疾病和腰骶神经功能障碍提供了更有力的支持。与招标要求相比,所投设备在刺激神经、促进神经修复和再生方面具有更大的优势。 以下是关于正偏离数值体现的相关信息列表: 1)正偏离数值为1T,即所投设备的脉冲磁场最大感应强度比招标要求高出1T。 2)这一正偏离体现了所投设备在技术上的先进性和创新性,能够满足更高的治疗需求。 3)更强的脉冲磁场感应强度可以提高治疗的有效性和针对性,为患者带来更好的治疗效果。 4)正偏离还表明所投设备在性能上具有一定的余量,能够适应不同的治疗场景和患者需求。 5)该正偏离经过了严格的测试和验证,确保了设备的安全性和可靠性。 以下是关于偏离数值体现的表格: 正偏离数值 体现的优势 对治疗的影响 1T 提供更强的脉冲磁场感应强度 提高治疗的有效性和针对性 优势作用阐述 这种正偏离能够为患者提供更有效的治疗手段,提升磁刺激仪的治疗能力。更强的脉冲磁场感应强度可以更深入地刺激神经组织,促进神经的修复和再生,从而提高治疗效果。对于患者来说,这意味着更快的康复速度和更好的生活质量。 以下是关于正偏离优势作用的相关信息列表: 1)更强的脉冲磁场感应强度可以改善神经传导功能,缓解神经损伤引起的疼痛和麻木等症状。 2)更高的强度可以刺激神经干细胞的增殖和分化,加速神经组织的修复和再生过程。 3)正偏离还可以减少治疗次数和时间,降低患者的治疗成本和痛苦。 4)所投设备的优势性能可以提高医生的治疗信心,更好地为患者制定个性化的治疗方案。 5)这种正偏离有助于提升磁刺激仪在市场上的竞争力,为医疗机构提供更优质的设备选择。 以下是关于优势作用阐述的表格: 优势作用 对患者的影响 对磁刺激仪的意义 提供更有效的治疗手段 更快的康复速度,更好的生活质量 提升治疗能力 促进神经修复和再生 缓解症状,恢复神经功能 提高治疗效果 减少治疗次数和时间 降低治疗成本和痛苦 增强市场竞争力 线圈刺激深度指标 招标规定深度 深度标准要求 该指标确定了磁刺激仪线圈刺激深度的基本要求,以保证对神经的有效刺激。足够的刺激深度能够作用到人体更深层次的神经组织,实现更好的治疗效果。在治疗神经损伤性疾病和腰骶神经功能障碍时,只有刺激到足够深度的神经,才能真正发挥磁刺激仪的治疗作用。 以下是关于线圈刺激深度标准要求的相关信息列表: 1)线圈刺激深度≥8cm是经过科学研究和临床实践确定的,能够满足大多数患者的治疗需求。 2)该标准要求确保了磁刺激仪能够穿透人体组织,作用于目标神经,提高治疗的有效性。 3)足够的刺激深度可以扩大治疗范围,覆盖更多的神经区域,从而更好地治疗神经损伤性疾病。 4)在不同的治疗场景中,合适的刺激深度能够更精准地刺激目标神经,减少对周围组织的影响。 5)严格遵循这一深度标准,能够保证磁刺激仪的治疗效果和安全性,为患者提供可靠的治疗手段。 以下是关于深度标准要求的表格: 参数名称 参数要求 作用 线圈刺激深度 ≥8cm 保证对神经的有效刺激,实现更好的治疗效果 治疗深度需求 足够的刺激深度能够作用到人体更深层次的神经组织,实现更好的治疗效果。在治疗神经损伤性疾病和腰骶神经功能障碍时,深层神经组织的损伤往往是导致症状的主要原因。因此,磁刺激仪需要具备足够的刺激深度,才能有效地刺激这些深层神经,促进神经的修复和再生。 以下是关于治疗深度需求的相关信息列表: 1)深层神经组织的损伤通常需要更强的刺激才能恢复,足够的刺激深度可以提供所需的能量。 2)合适的刺激深度可以调节神经细胞的兴奋性,改善神经传导功能,从而缓解神经损伤引起的症状。 3)足够的刺激深度还可以刺激神经干细胞的增殖和分化,加速神经组织的修复和再生过程。 4)在治疗过程中,刺激深度的稳定性也非常重要,它能够确保治疗效果的一致性和可靠性。 5)不同的患者和病情可能需要不同的刺激深度,医生会根据具体情况进行调整,以达到最佳的治疗效果。 以下是关于治疗深度需求的表格: 治疗需求 对刺激深度的要求 作用 刺激深层神经组织 足够的深度 促进神经修复和再生 改善神经传导功能 合适的深度 缓解神经损伤症状 调节神经细胞兴奋性 稳定的深度 提高治疗效果 设备实际深度 实际深度数值 所投设备的线圈刺激深度超过了招标要求,能够更深入地刺激神经组织。这意味着在治疗神经损伤性疾病和腰骶神经功能障碍时,所投设备能够更好地作用于深层神经,提高治疗效果。超过招标要求的刺激深度为治疗提供了更多的可能性和优势。 以下是关于所投设备线圈刺激深度实际数值的相关信息列表: 1)所投设备的线圈刺激深度达到了10cm,比招标要求高出2cm。 2)更深的刺激深度可以覆盖更广的神经区域,扩大治疗范围,提高治疗的有效性。 3)更强的刺激能量可以穿透更深的人体组织,更好地刺激目标神经,促进神经的修复和再生。 4)所投设备的刺激深度稳定性也得到了保障,能够确保治疗效果的一致性和可靠性。 5)该深度参数经过了严格的测试和验证,符合相关的安全标准和规范。 以下是关于实际深度数值的表格: 参数名称 实际参数 与招标要求对比 优势 线圈刺激深度 10cm 高于招标要求2cm 更深入地刺激神经组织,提高治疗效果 增强刺激效果 更深的刺激深度有助于扩大治疗范围,提高对神经损伤性疾病、腰骶神经功能障碍的治疗效果。所投设备超过招标要求的刺激深度能够作用于更广泛的神经区域,包括深层神经组织。这对于治疗那些病情较为复杂或涉及深层神经损伤的患者来说,具有重要的意义。 以下是关于更深刺激深度增强刺激效果的相关信息列表: 1)更深的刺激深度可以提高神经细胞的兴奋性,改善神经传导功能,从而缓解神经损伤引起的症状。 2)更强的刺激能量可以刺激神经干细胞的增殖和分化,加速神经组织的修复和再生过程。 3)在治疗过程中,更深的刺激深度可以减少治疗次数和时间,提高治疗效率。 4)对于一些慢性神经损伤性疾病,更深的刺激深度可能会带来更好的长期治疗效果。 5)所投设备的深层刺激还可以与其他治疗方法相结合,进一步提高治疗的综合效果。 以下是关于增强刺激效果的表格: 刺激效果 更深刺激深度的作用 优势 扩大治疗范围 作用于更广泛的神经区域 提高治疗的有效性 缓解神经损伤症状 提高神经细胞兴奋性,改善神经传导功能 减轻患者痛苦 促进神经修复和再生 刺激神经干细胞增殖和分化 加速康复进程 正偏离情况呈现 偏离深度体现 正偏离数值为2cm,显示出所投设备在该方面的性能优势。这一正偏离意味着所投设备能够提供更深的刺激深度,为治疗神经损伤性疾病和腰骶神经功能障碍提供了更有力的支持。与招标要求相比,所投设备在刺激深层神经、扩大治疗范围方面具有更大的优势。 以下是关于正偏离深度体现的相关信息列表: 1)正偏离数值为2cm,即所投设备的线圈刺激深度比招标要求高出2cm。 2)这一正偏离体现了所投设备在技术上的先进性和创新性,能够满足更高的治疗需求。 3)更深的刺激深度可以提高治疗的有效性和针对性,为患者带来更好的治疗效果。 4)正偏离还表明所投设备在性能上具有一定的余量,能够适应不同的治疗场景和患者需求。 5)该正偏离经过了严格的测试和验证,确保了设备的安全性和可靠性。 以下是关于偏离深度体现的表格: 正偏离数值 体现的优势 对治疗的影响 2cm 提供更深的刺激深度 提高治疗的有效性和针对性 优势治疗作用 这种正偏离可以为治疗提供更广泛的选择,更好地满足临床治疗需求。更深的刺激深度使得所投设备能够作用于更广泛的神经区域,包括深层神经组织。这对于治疗那些病情较为复杂或涉及深层神经损伤的患者来说,提供了更多的治疗可能性。 以下是关于正偏离优势治疗作用的相关信息列表: 1)更深的刺激深度可以调节神经细胞的兴奋性,改善神经传导功能,从而缓解神经损伤引起的症状。 2)更强的刺激能量可以刺激神经干细胞的增殖和分化,加速神经组织的修复和再生过程。 3)正偏离还可以减少治疗次数和时间,提高治疗效率,降低患者的治疗成本和痛苦。 4)所投设备的优势性能可以提高医生的治疗信心,更好地为患者制定个性化的治疗方案。 5)这种正偏离有助于提升磁刺激仪在市场上的竞争力,为医疗机构提供更优质的设备选择。 以下是关于优势治疗作用的表格: 优势治疗作用 正偏离的影响 对患者的意义 提供更广泛的治疗选择 更深的刺激深度 满足不同病情的治疗需求 缓解神经损伤症状 调节神经细胞兴奋性,改善神经传导功能 减轻痛苦,提高生活质量 促进神经修复和再生 刺激神经干细胞增殖和分化 加速康复进程 操作屏屏幕尺寸 招标尺寸要求 尺寸标准设定 此要求是为了保证操作人员能够清晰、方便地查看和操作磁刺激仪。合适的屏幕尺寸可以提供良好的视觉体验,使操作人员能够准确地读取数据和进行操作。在医疗设备的使用中,清晰的显示和便捷的操作对于提高治疗效率和准确性至关重要。 以下是关于操作屏屏幕尺寸标准设定的相关信息列表: 1)操作屏屏幕尺寸≥14寸的标准是经过实践验证的,能够满足操作人员的基本需求。 2)该标准要求确保了操作人员能够清晰地查看磁刺激仪的各项参数和操作界面,减少误操作的可能性。 3)合适的屏幕尺寸有助于提高操作的准确性和效率,使操作人员能够更快地完成治疗准备工作。 4)在不同的操作场景中,清晰的显示界面可以提高操作人员的工作舒适度,减少疲劳感。 5)严格遵循这一尺寸标准,能够保证磁刺激仪的使用效果和安全性,为操作人员提供可靠的操作环境。 以下是关于尺寸标准设定的表格: 参数名称 参数要求 作用 操作屏屏幕尺寸 ≥14寸 保证操作人员清晰、方便地查看和操作磁刺激仪 操作便利性需求 合适的屏幕尺寸有助于提高操作的准确性和效率。在操作磁刺激仪时,操作人员需要频繁地查看数据和进行操作。如果屏幕尺寸过小,可能会导致查看数据困难、操作失误等问题。因此,合适的屏幕尺寸可以为操作人员提供更好的操作体验,提高工作效率。 以下是关于操作便利性需求的相关信息列表: 1)合适的屏幕尺寸可以使操作人员更清晰地查看磁刺激仪的各项参数和操作界面,减少误操作的可能性。 2)较大的屏幕可以提供更多的显示空间,方便操作人员同时查看多个数据和信息。 3)在操作过程中,合适的屏幕尺寸可以提高操作人员的操作舒适度,减少疲劳感,从而提高工作效率。 4)不同的操作人员可能有不同的操作习惯和需求,合适的屏幕尺寸可以满足大多数人的要求。 5)合适的屏幕尺寸还可以与磁刺激仪的其他功能相结合,进一步提高操作的便利性和准确性。 以下是关于操作便利性需求的表格: 操作需求 对屏幕尺寸的要求 作用 提高操作准确性 合适的尺寸 减少误操作,提高治疗效果 提高操作效率 较大的尺寸 快速完成操作,节省时间 提高操作舒适度 合适的尺寸 减少疲劳感,提升工作体验 设备实际尺寸 实际尺寸数值 所投设备的操作屏屏幕尺寸大于招标要求,提供了更宽阔的操作和显示界面。这意味着操作人员在使用所投设备时,能够更清晰地查看数据和操作界面,提高操作的便利性和舒适度。更大的屏幕尺寸为操作人员提供了更好的视觉体验。 以下是关于所投设备操作屏屏幕尺寸实际数值的相关信息列表: 1)所投设备的操作屏屏幕尺寸为16寸,比招标要求大2寸。 2)更大的屏幕可以提供更多的显示空间,方便操作人员同时查看多个数据和信息,提高工作效率。 3)宽阔的操作界面可以使操作人员更轻松地进行操作,减少误操作的可能性。 4)所投设备的屏幕显示效果也得到了优化,图像更加清晰、色彩更加鲜艳。 5)该尺寸参数经过了严格的测试和验证,符合相关的安全标准和规范。 以下是关于实际尺寸数值的表格: 参数名称 实际参数 与招标要求对比 优势 操作屏屏幕尺寸 16寸 大于招标要求2寸 提供更宽阔的操作和显示界面 提升操作体验 更大的屏幕尺寸使操作人员能够更清晰地查看数据和操作界面,提升操作的便利性和舒适度。在操作磁刺激仪时,清晰的显示和便捷的操作对于提高治疗效率和准确性至关重要。所投设备的大尺寸屏幕为操作人员提供了更好的操作环境,有助于提高工作质量。 以下是关于更大屏幕尺寸提升操作体验的相关信息列表: 1)更大的屏幕可以使操作人员更清晰地查看磁刺激仪的各项参数和操作界面,减少误操作的可能性。 2)宽阔的操作界面可以让操作人员更轻松地进行操作,提高操作的准确性和效率。 3)在操作过程中,更大的屏幕可以提供更好的视觉体验,减少操作人员的疲劳感。 4)不同的操作人员可能有不同的操作习惯和需求,更大的屏幕尺寸可以满足大多数人的要求。 5)所投设备的屏幕还具备触摸功能,进一步提升了操作的便利性。 以下是关于提升操作体验的表格: 操作体验提升方面 更大屏幕尺寸的作用 优势 清晰查看数据 提供更清晰的显示界面 减少误操作,提高治疗效果 便捷操作 提供更宽阔的操作界面 提高操作效率,节省时间 舒适体验 减少疲劳感,提升工作体验 提高工作质量 正偏离情况说明 偏离尺寸体现 正偏离数值为2寸,表明所投设备在操作屏方面具有更好的视觉体验和操作性能。这一正偏离意味着所投设备的操作屏屏幕尺寸比招标要求更大,能够为操作人员提供更清晰、更宽阔的操作和显示界面。与招标要求相比,所投设备在操作便利性和视觉效果方面具有更大的优势。 以下是关于正偏离尺寸体现的相关信息列表: 1)正偏离数值为2寸,即所投设备的操作屏屏幕尺寸比招标要求大2寸。 2)这一正偏离体现了所投设备在技术上的先进性和创新性,能够满足更高的操作需求。 3)更大的屏幕尺寸可以提高操作的准确性和效率,为操作人员带来更好的工作体验。 4)正偏离还表明所投设备在性能上具有一定的余量,能够适应不同的操作场景和操作人员需求。 5)该正偏离经过了严格的测试和验证,确保了设备的安全性和可靠性。 以下是关于偏离尺寸体现的表格: 正偏离数值 体现的优势 对操作的影响 2寸 提供更好的视觉体验和操作性能 提高操作的准确性和效率 优势应用效果 这种正偏离有助于提高操作人员的工作效率,减少误操作的可能性。在操作磁刺激仪时,清晰的显示和便捷的操作对于提高治疗效率和准确性至关重要。所投设备的大尺寸屏幕为操作人员提供了更好的操作环境,有助于提高工作质量。 以下是关于正偏离优势应用效果的相关信息列表: 1)更大的屏幕尺寸可以使操作人员更清晰地查看磁刺激仪的各项参数和操作界面,减少误操作的可能性。 2)宽阔的操作界面可以让操作人员更轻松地进行操作,提高操作的准确性和效率。 3)在操作过程中,更大的屏幕可以提供更好的视觉体验,减少操作人员的疲劳感。 4)不同的操作人员可能有不同的操作习惯和需求,更大的屏幕尺寸可以满足大多数人的要求。 5)所投设备的屏幕还具备触摸功能,进一步提升了操作的便利性。 以下是关于优势应用效果的表格: 优势应用效果 正偏离的作用 对操作人员的意义 提高工作效率 提供更清晰、宽阔的操作界面 快速完成操作,节省时间 减少误操作 清晰显示数据,方便操作 提高治疗准确性,保障患者安全 提升工作体验 减少疲劳感,提供舒适操作环境 提高工作质量,增强工作满意度 主副屏配置情况 招标配置要求 配置标准规定 主副屏配置可以满足不同的操作和显示需求,提高设备的使用灵活性。在操作磁刺激仪时,操作人员可能需要同时查看多个数据和信息,主副屏配置可以提供更多的显示空间,方便操作人员进行多任务操作。这种配置方式可以提高设备的使用效率和操作便利性。 以下是关于主副屏配置标准规定的相关信息列表: 1)主副屏配置可以使操作人员在主屏幕上进行主要操作,同时在副屏幕上查看相关数据和信息,提高操作的准确性和效率。 2)该配置要求确保了设备能够满足不同操作人员的使用习惯和需求,提高设备的通用性。 3)主副屏的显示内容可以根据需要进行调整,灵活适应不同的操作场景。 4)在治疗过程中,主副屏配置可以提供更好的视觉体验,减少操作人员的疲劳感。 5)严格遵循这一配置标准,能够保证磁刺激仪的使用效果和安全性,为操作人员提供可靠的操作环境。 以下是关于配置标准规定的表格: 配置要求 作用 主副屏配置 满足不同操作和显示需求,提高设备使用灵活性 操作与显示需求 通过主副屏可以同时显示不同的信息,方便操作人员进行多任务操作。在操作磁刺激仪时,操作人员可能需要同时关注设备的运行状态、患者的生理参数等多个方面的信息。主副屏配置可以将这些信息分别显示在不同的屏幕上,使操作人员能够更清晰地查看和操作。 以下是关于操作与显示需求的相关信息列表: 1)主副屏可以分别显示设备的操作界面和患者的相关数据,使操作人员能够更快速地获取所需信息。 2)在进行多任务操作时,主副屏配置可以提高操作的准确性和效率,减少误操作的可能性。 3)不同的操作人员可能有不同的操作习惯和需求,主副屏配置可以满足大多数人的要求。 4)主副屏的显示内容可以根据操作需求进行调整,灵活适应不同的治疗场景。 5)在治疗过程中,主副屏配置可以提供更好的视觉体验,减少操作人员的疲劳感。 以下是关于操作与显示需求的表格: 操作与显示需求 主副屏配置的作用 同时显示不同信息 方便操作人员进行多任务操作 提高操作准确性和效率 清晰显示所需信息,减少误操作 满足不同操作习惯和需求 灵活调整显示内容 设备实际配置 实际配置详情 所投设备在满足招标要求的基础上,增加了副屏的高清触摸功能,提升了操作的便捷性。高清触摸副屏可以使操作人员更直观地进行操作,通过触摸屏幕即可完成各种指令的输入。这种功能的增加为操作人员提供了更先进、更便捷的操作方式。 以下是关于所投设备主副屏实际配置详情的相关信息列表: , 一键开机操作功能 招标功能要求 功能标准设定 一键开机并直接进入操作软件可节省操作时间,提高设备使用效率。在医疗场景中,时间就是生命,快速启动设备能让医生及时为患者开展治疗。简化开机流程减少了不必要的操作步骤,使操作人员能迅速投入到治疗工作中,避免因繁琐开机过程导致的时间浪费,为患者争取宝贵的治疗时机。 以下是关于一键开机功能标准设定的相关信息列表: 1)一键开机并直接进入操作软件的设计,是为了满足医疗设备快速响应的需求,确保在紧急情况下能够迅速启动。 2)该功能标准的设定有助于提高设备的易用性,降低操作人员的学习成本,使不同技能水平的人员都能轻松操作。 3)快速进入操作软件可以减少设备闲置时间,提高设备的利用率,从而提升整个医疗流程的效率。 4)在多患者的治疗环境中,一键开机功能能够使医生更快地切换患者进行治疗,增加单位时间内的治疗数量。 5)此功能标准还能提高设备的稳定性和可靠性,减少因复杂开机过程可能出现的故障和错误。 以下是关于该功能标准设定的表格: 磁刺激软件功能 功能要求 作用 优势 一键开机并直接进入操作软件 节省操作时间 提高设备使用效率,为患者争取治疗时间 操作便捷性需求 简化的开机流程方便操作人员快速启动设备,投入到治疗工作中。在忙碌的医疗环境中,操作人员需要快速、准确地操作设备。繁琐的开机流程容易导致操作人员分心,增加误操作的风险。而一键开机功能则消除了这些问题,使操作人员能够专注于治疗工作,提高操作的准确性和效率。 以下是关于操作便捷性需求的相关信息列表: 1)简化的开机流程降低了操作人员的工作压力,使他们能够在短时间内完成设备启动,迅速进入治疗状态。 2)一键开机功能减少了操作步骤,降低了因操作失误导致设备故障的可能性,保障了设备的正常运行。 3)对于紧急情况下的治疗,快速启动设备至关重要,一键开机功能能够满足这一需求,为患者提供及时的治疗。 4)在日常使用中,便捷的开机流程可以提高操作人员的工作积极性,使他们更愿意使用设备,从而提高设备的使用率。 5)操作便捷性需求还体现在设备的可维护性上,简单的开机流程便于设备的日常维护和保养。 以下是关于操作便捷性需求的表格: 操作需求 一键开机功能的作用 优势 快速启动设备 简化开机流程 提高操作准确性和效率,降低误操作风险 专注治疗工作 消除繁琐操作 减少分心,保障治疗质量 应对紧急情况 迅速进入治疗状态 为患者提供及时治疗 设备实际功能 实际功能详情 所投设备在满足招标要求的基础上,进一步优化了开机速度,减少了等待时间。这意味着在实际使用中,操作人员能够更快地启动设备,投入到治疗工作中。更快的开机速度不仅提高了工作效率,还增强了设备的响应能力,使设备在紧急情况下能够迅速发挥作用。 以下是关于所投设备一键开机实际功能详情的相关信息列表: 1)所投设备通过优化硬件和软件系统,实现了开机速度的显著提升,比普通设备更快进入操作软件。 2)快速开机功能不影响设备的稳定性和可靠性,经过严格测试,确保在各种环境下都能稳定运行。 3)该设备的开机速度优化是基于先进的技术和算法,能够智能识别设备状态,快速完成自检和初始化。 4)更快的开机速度减少了设备的预热时间,使设备能够更快地达到最佳工作状态,提高治疗效果。 5)所投设备的开机速度优势在多设备使用的场景中更加明显,能够提高整个医疗团队的工作效率。 以下是关于实际功能详情的表格: 电磁兼容性EMC测试 液态内循环冷却散热 功能特点 实际效果 优势 优化开机速度 减少等待时间 提高工作效率,增强设备响应能力 不影响稳定性 确保稳定运行 保障治疗过程顺利进行 智能识别状态 快速完成自检和初始化 节省时间,提高设备利用率 提升使用效率 更快的开机速度使操作人员能够更迅速地开展治疗工作,提高了工作效率。在医疗工作中,每一秒都至关重要。快速开机让医生能够及时为患者进行治疗,尤其是在急诊和重症监护等场景中,能够为患者争取更多的治疗时间。同时,提高工作效率也有助于医院提高服务质量,增加患者满意度。 以下是关于更快开机速度提升使用效率的相关信息列表: 1)更快的开机速度使操作人员能够在短时间内完成设备启动和准备工作,快速进入治疗流程。 2)提高工作效率意味着在相同的时间内可以治疗更多的患者,增加医院的接诊能力。 3)快速开机减少了患者的等待时间,提高了患者的就医体验,增强了患者对医院的信任。 4)在团队协作的医疗环境中,更快的开机速度有助于提高整个团队的工作协同性,使各项工作更加顺畅。 5)提升使用效率还可以降低医院的运营成本,通过提高设备利用率,减少不必要的资源浪费。 以下是关于提升使用效率的表格: 提升效果 更快开机速度的作用 优势 迅速开展治疗工作 节省开机时间 为患者争取治疗时间,提高治疗效果 增加接诊能力 提高工作效率 满足更多患者的就医需求 提高患者满意度 减少等待时间 增强患者对医院的信任 正偏离情况说明 偏离速度体现 更快的开机速度为操作人员提供了更高效的使用体验,提升了设备的实用性。与招标要求相比,所投设备的开机速度优势明显,能够在更短的时间内完成开机并进入操作软件。这一正偏离使设备在实际使用中更加便捷,操作人员可以将更多的时间和精力投入到治疗工作中。 以下是关于正偏离速度体现的相关信息列表: 1)所投设备的开机速度比招标要求更快,体现了设备在技术上的先进性和创新性。 2)更快的开机速度提高了设备的响应能力,使设备能够更好地适应医疗工作的快节奏。 3)该正偏离为操作人员带来了更高效的使用体验,减少了他们的工作压力,提高了工作积极性。 4)在紧急情况下,更快的开机速度能够为患者提供更及时的治疗,增加了治疗成功的机会。 5)正偏离还表明所投设备在性能上具有一定的优势,能够满足更高的使用需求。 以下是关于偏离速度体现的表格: 正偏离表现 体现的优势 对使用的影响 更快的开机速度 提供高效使用体验,提升设备实用性 使操作人员更专注治疗,为患者争取时间 优势应用效果 这种正偏离有助于提高医疗工作的效率,更好地服务患者。更快的开机速度使医疗团队能够更迅速地开展工作,减少患者的等待时间,提高医疗资源的利用率。在实际应用中,这一优势能够改善医疗服务的质量,为患者带来更好的就医体验。 以下是关于正偏离优势应用效果的相关信息列表: 1)更快的开机速度提高了医疗设备的使用效率,使医院能够在相同时间内治疗更多的患者。 2)减少患者等待时间可以提高患者的满意度,增强患者对医院的信任和口碑。 3)在紧急医疗情况下,快速开机能够为患者争取宝贵的治疗时间,提高治疗成功率。 4)正偏离带来的高效使用体验有助于提高操作人员的工作积极性和工作质量。 5)该优势应用效果还可以促进医院的信息化建设,推动医疗设备的智能化发展。 以下是关于优势应用效果的表格: 优势效果 正偏离的作用 对医疗工作的意义 提高医疗工作效率 更快开机速度 增加接诊量,优化资源利用 提升患者满意度 减少等待时间 增强患者信任,改善口碑 保障紧急治疗 争取治疗时间 提高治疗成功率 排粪造影装置功能配置 电动升降调节范围 最低距地高度 高度数值优势 更低的最低距地高度,能更好地适应不同患者的使用需求,尤其是行动不便的患者,降低上下坐桶的难度。较低的高度使得患者可以更轻松地坐到坐桶上,减少了因高度差带来的不便和潜在危险。对于一些身体虚弱、行动迟缓的患者来说,这一设计能够让他们更加安全、舒适地进行检查,体现了设备的人性化关怀。同时,较低的高度也方便医护人员协助患者进行体位调整,提高了操作的便利性和效率。 适用场景拓展 在一些特殊的检查场景或配合其他辅助设备使用时,更低的高度能提供更多的操作空间和灵活性。例如,当需要与较低的检查床或其他设备配合使用时,较低的坐桶高度可以更好地实现对接,使检查过程更加顺畅。此外,在某些特殊的检查姿势下,较低的高度也能让患者更好地保持稳定,提高检查的准确性。这种设计有效地拓展了设备的适用范围,使其能够更好地满足不同场景下的检查需求。 患者体验提升 使患者在使用过程中更加舒适和安全,减少因高度问题带来的不适和潜在危险。较低的高度让患者感觉更加踏实,避免了因过高的坐桶而产生的恐惧和不安。同时,减少了上下坐桶时的身体动作幅度,降低了摔倒、扭伤等意外发生的可能性。患者在舒适、安全的环境中进行检查,能够更好地配合医护人员的操作,提高检查的质量和效率,从而提升了整体的就医体验。 最高距地高度 高度调节优势 更高的最高距地高度,能够满足不同身高患者的使用需求,提高设备的通用性。不同身高的患者对坐桶高度有不同的要求,较高的最高距地高度可以让身高较高的患者也能舒适地使用设备。这一设计使得设备能够适应更广泛的患者群体,提高了设备的适用性和实用性。同时,也减少了因患者身高差异而需要频繁更换设备或调整检查方案的情况,提高了检查效率。 配合检查优势 在与其他检查设备配合使用时,更高的高度可以更好地进行对接和调整,提高检查的准确性和效率。当与一些较高的检查设备配合时,较高的坐桶高度可以使患者的体位与检查设备更好地匹配,减少了因高度不一致而导致的检查误差。此外,更高的高度也方便医护人员进行操作和观察,能够更清晰地获取检查部位的信息,从而提高了检查的准确性和效率。 医护操作便利 方便医护人员进行操作和观察,减少因高度不足而带来的不便。较高的坐桶高度使医护人员在进行检查时无需弯腰过度,减轻了身体负担,提高了操作的舒适度。同时,也能够更清晰地观察患者的检查部位,便于及时发现问题并进行处理。这一设计提高了医护人员的工作效率和检查质量,为患者提供了更好的医疗服务。 调节范围跨度 范围优势体现 更大的调节范围可以更好地适应不同患者的身体状况和检查需求,提高设备的适用性。不同患者的身体状况和检查需求存在差异,较大的调节范围能够让设备根据患者的具体情况进行灵活调整。例如,对于一些身体较为肥胖或患有特殊疾病的患者,较大的调节范围可以提供更合适的坐桶高度,确保检查的顺利进行。这种设计提高了设备的适用性和实用性,能够满足更多患者的需求。 个性化调节 能够为患者提供更加个性化的检查体验,满足不同个体的差异。每个患者的身体特征和检查需求都是独特的,较大的调节范围可以让设备根据患者的具体情况进行精确调整,提供个性化的检查方案。这种个性化的调节能够提高患者的舒适度和满意度,使患者在检查过程中感受到更好的关怀和照顾。同时,也有助于提高检查的准确性和有效性,为患者的诊断和治疗提供更可靠的依据。 多场景应用 在不同的检查场景和环境下,更大的调节范围能使设备更好地发挥作用。不同的检查场景和环境对坐桶高度有不同的要求,较大的调节范围可以让设备在各种情况下都能灵活适应。例如,在一些特殊的检查室或配合特殊的检查设备时,较大的调节范围可以使设备更好地与周围环境相匹配,提高检查的效率和质量。这种设计增强了设备的适应性和灵活性,使其能够在更多的场景中发挥作用。 坐桶旋转功能 旋转角度范围 全方位观察优势 更大的旋转角度范围能够实现全方位的观察,更全面地获取肛管直肠部位的病变信息。通过坐桶的旋转,医护人员可以从不同的角度观察肛管直肠部位,避免了因观察角度受限而导致的漏诊和误诊。全方位的观察能够更准确地发现病变的位置、大小和形态,为医生的诊断和治疗提供更详细的信息。同时,也提高了检查的准确性和可靠性,为患者的健康提供了更有力的保障。 检查效率提升 减少了调整患者体位的次数,提高了检查效率,缩短了检查时间。在传统的检查中,为了获取不同角度的病变信息,需要多次调整患者的体位,这不仅增加了患者的不适感,也浪费了大量的时间。而坐桶的旋转功能可以在不调整患者体位的情况下实现多角度观察,大大减少了检查时间,提高了检查效率。同时,也减轻了患者的痛苦和负担,提高了患者的满意度。 医护操作便利 方便医护人员从不同角度进行操作和观察,降低了操作难度。坐桶的旋转功能使医护人员可以根据需要轻松调整观察角度,无需频繁移动自己的位置或借助其他辅助工具。这不仅提高了操作的便利性,也降低了操作难度,减少了因操作不当而导致的误差和风险。同时,也提高了医护人员的工作效率和检查质量,为患者提供了更好的医疗服务。 旋转稳定性 检查准确性保障 稳定的旋转能够减少因晃动而产生的误差,提高检查结果的准确性。在旋转过程中,如果坐桶不稳定,会导致图像模糊、测量误差等问题,影响检查结果的准确性。而稳定的旋转可以确保图像清晰、测量准确,为医生的诊断和治疗提供可靠的依据。同时,也减少了因误差而导致的误诊和漏诊,提高了患者的治疗效果和预后。 患者体验提升 减少了患者在旋转过程中的不适感,提高了患者的接受度和配合度。不稳定的旋转会让患者感到头晕、恶心等不适症状,降低了患者的接受度和配合度。而稳定的旋转可以让患者在舒适的状态下完成检查,减少了不适感,提高了患者的接受度和配合度。同时,也有助于提高检查的质量和效率,为患者的诊断和治疗提供更好的保障。 设备耐用性增强 稳定的旋转对设备的磨损更小,延长了设备的使用寿命。不稳定的旋转会导致设备的零部件频繁磨损,缩短了设备的使用寿命。而稳定的旋转可以减少设备的磨损,降低了设备的维修成本和更换频率。同时,也提高了设备的可靠性和稳定性,为医院的正常运营提供了有力的支持。 旋转操作便捷性 操作效率提高 便捷的操作方式减少了医护人员的操作时间和精力,提高了工作效率。简单易懂的操作界面和便捷的操作按钮使医护人员可以快速地控制坐桶的旋转,无需复杂的培训和操作流程。这不仅提高了操作效率,也减少了医护人员的工作负担,使他们能够将更多的时间和精力投入到患者的治疗和护理中。同时,也提高了医院的整体运营效率,为患者提供了更优质的医疗服务。 应急情况处理 在紧急情况下,能够快速调整坐桶的旋转角度,满足检查需求。在一些紧急情况下,如患者病情突然变化或需要快速获取病变信息时,便捷的旋转操作可以使医护人员迅速调整坐桶的旋转角度,及时进行检查和诊断。这为患者的治疗争取了宝贵的时间,提高了患者的生存率和康复率。同时,也体现了设备的实用性和可靠性,为医院的应急处理能力提供了有力的支持。 患者友好设计 简单的操作方式也减少了对患者的干扰,提高了患者的体验感。在检查过程中,复杂的操作会让患者感到紧张和不安,影响患者的配合度和体验感。而简单的操作方式可以让患者在轻松的状态下完成检查,减少了对患者的干扰,提高了患者的体验感。同时,也有助于提高检查的质量和效率,为患者的诊断和治疗提供更好的保障。 数码坐标标尺配置 正面坐标尺精度 测量准确性提升 更高的精度能够减少测量误差,为诊断提供更准确的数据支持。正面坐标尺的高精度可以更精确地测量肛管直肠部位的病变信息,如病变的位置、大小和深度等。减少了测量误差,使得医生能够更准确地判断病变的情况,制定更合理的治疗方案。同时,也提高了诊断的准确性和可靠性,为患者的健康提供了更有力的保障。 精度指标 测量误差减少效果 对诊断的支持作用 毫米级精度 显著降低测量误差 提供更精确的病变位置信息 厘米级精度 一定程度上减少测量误差 辅助判断病变的大致范围 诊断可靠性增强 准确的测量结果有助于医生做出更可靠的诊断,提高治疗效果。正面坐标尺的高精度测量能够为医生提供更准确的病变信息,使医生能够更准确地判断病变的性质和程度,制定更合适的治疗方案。可靠的诊断可以避免不必要的治疗和手术,减少患者的痛苦和经济负担。同时,也提高了治疗的有效性和成功率,为患者的康复提供了更有力的支持。 医护工作便利 减少了医护人员对测量结果的二次核对和调整,提高了工作效率。高精度的正面坐标尺可以直接提供准确的测量数据,无需医护人员进行复杂的计算和调整。这减少了医护人员的工作量和工作时间,提高了工作效率。同时,也降低了因人为误差而导致的测量不准确的风险,提高了检查的质量和可靠性。 侧面标尺长度 测量范围拓展 更长的标尺能够测量更大范围的病变信息,提高了检查的全面性。侧面标尺的长度增加可以覆盖更广泛的肛管直肠部位,使医护人员能够更全面地观察病变的情况。这有助于发现一些隐藏较深或范围较大的病变,避免漏诊和误诊。全面的检查能够为医生提供更详细的病变信息,制定更合理的治疗方案,提高治疗效果。 数码坐标侧面标尺 特殊情况应对 对于一些较大范围的病变或特殊情况,更长的标尺能够更好地满足测量需求。在一些特殊情况下,如病变范围较大或病变位置较特殊时,较短的标尺可能无法准确测量病变的信息。而更长的标尺可以提供更准确的测量数据,为医生的诊断和治疗提供更有力的支持。同时,也提高了设备的适用性和灵活性,能够应对各种复杂的检查情况。 数据完整性保障 有助于获取更完整的测量数据,为诊断和治疗提供更充分的依据。更长的标尺可以测量到更多的病变信息,使测量数据更加完整。完整的测量数据可以更准确地反映病变的情况,为医生的诊断和治疗提供更充分的依据。同时,也有助于提高治疗的针对性和有效性,减少不必要的治疗和手术,提高患者的康复率。 标尺显示清晰度 读数准确性提高 清晰的显示能够减少读数误差,确保测量结果的准确性。标尺的清晰显示可以使医护人员更准确地读取测量数值,减少因读数不清而导致的误差。这提高了测量结果的准确性和可靠性,为医生的诊断和治疗提供更准确的数据支持。 显示清晰度指标 读数误差减少效果 对测量结果准确性的影响 高清晰度显示 显著降低读数误差 确保测量结果准确可靠 普通清晰度显示 一定程度上减少读数误差 提高测量结果的准确性 医护工作效率 方便医护人员快速准确地读取测量数值,提高了工作效率。清晰的标尺显示可以使医护人员在短时间内准确地读取测量数值,无需花费大量的时间和精力去辨认和解读。这提高了医护人员的工作效率,使他们能够更快地完成检查和诊断工作,为患者提供更及时的治疗。同时,也减少了因读数不准确而导致的重复测量和检查,提高了医院的整体运营效率。 减少人为失误 降低了因读数不清而导致的人为失误,提高了检查结果的可靠性。在传统的检查中,由于标尺显示不清晰,医护人员可能会出现读数错误或误判的情况,导致检查结果不准确。而清晰的标尺显示可以有效避免这些人为失误,提高检查结果的可靠性。这为医生的诊断和治疗提供了更准确的依据,减少了因误诊和漏诊而导致的医疗事故,保障了患者的安全和健康。 医用转运车功能配置 整体升降调节范围 满足招标要求 高度精准控制 我公司提供的医用转运车,能够精确控制整体升降高度,误差极小,可确保在不同使用场景下都能达到精准的高度要求。操作人员可根据实际需求,快速将转运车调整到合适的高度,这一过程平稳且无明显震动,避免了因震动给患者带来的不适,也保证了转运过程的稳定性。无论是在与病床对接,还是配合不同高度的检查设备时,都能高效、精准地完成高度调节,为患者的转运提供便利。 整体升降调节 高度精准控制 宽范围升降优势 较宽的升降范围使得医用转运车可适应更多不同的使用场景,无论是在普通病房、手术室,还是特殊检查室等,都能满足使用需求。同时,该转运车能满足不同身高医护人员和患者的使用需求,医护人员在操作时更加得心应手,患者上下车也更加方便。这种宽范围的升降设计,大大提升了设备的通用性和实用性,使其在医疗转运工作中发挥更大的作用。 宽范围升降 升降安全保障 医用转运车配备了完善的安全防护装置,可有效防止升降过程中出现意外情况。在升降过程中,设备会实时监测自身状态,一旦发现异常,能及时采取措施确保安全。此外,该车还具备紧急停止功能,当遇到突发状况时,操作人员可立即按下紧急停止按钮,使转运车停止升降,避免事故的发生,充分保障了患者和医护人员的安全。 正偏离情况说明 扩大适用场景 我公司提供的医用转运车具有更宽的升降范围,可在更多特殊场景下使用。在不同高度的病床间转运患者时,能够轻松调整到合适的高度,使患者的转移更加平稳、便捷。同时,该车能适应不同高度的检查设备,提高了转运效率,减少了患者在转运过...
四平市第一人民医院设备采购项目包二投标方案.docx
下载提示

1.本文档仅提供部分内容试读;

2.支付并下载文件,享受无限制查看;

3.本网站所提供的标准文本仅供个人学习、研究之用,未经授权,严禁复制、发行、汇编、翻译或网络传播等,侵权必究;

4.左侧添加客服微信获取帮助;

5.本文为word版本,可以直接复制编辑使用。


这个人很懒,什么都没留下
未认证用户 查看用户
该文档于 上传
推荐文档
×
精品标书制作
百人专家团队
擅长领域:
工程标 服务标 采购标
16852
已服务主
2892
中标量
1765
平台标师
扫码添加客服
客服二维码
咨询热线:192 3288 5147
公众号
微信客服
客服