文库 货物类投标方案 医疗器械

甘德县人民医院能力提升项目设备购置投标方案.docx

DOCX   848页   下载118   2025-08-13   浏览69   收藏38   点赞427   评分-   549541字   198.00

AI慧写标书

十分钟千页标书高效生成

温馨提示:当前文档最多只能预览 15 页,若文档总页数超出了 15 页,请下载原文档以浏览全部内容。
甘德县人民医院能力提升项目设备购置投标方案.docx 第1页
甘德县人民医院能力提升项目设备购置投标方案.docx 第2页
甘德县人民医院能力提升项目设备购置投标方案.docx 第3页
甘德县人民医院能力提升项目设备购置投标方案.docx 第4页
甘德县人民医院能力提升项目设备购置投标方案.docx 第5页
甘德县人民医院能力提升项目设备购置投标方案.docx 第6页
甘德县人民医院能力提升项目设备购置投标方案.docx 第7页
甘德县人民医院能力提升项目设备购置投标方案.docx 第8页
甘德县人民医院能力提升项目设备购置投标方案.docx 第9页
甘德县人民医院能力提升项目设备购置投标方案.docx 第10页
甘德县人民医院能力提升项目设备购置投标方案.docx 第11页
甘德县人民医院能力提升项目设备购置投标方案.docx 第12页
甘德县人民医院能力提升项目设备购置投标方案.docx 第13页
甘德县人民医院能力提升项目设备购置投标方案.docx 第14页
甘德县人民医院能力提升项目设备购置投标方案.docx 第15页
剩余833页未读, 下载浏览全部

开通会员, 优惠多多

6重权益等你来

首次半价下载
折扣特惠
上传高收益
特权文档
AI慧写优惠
专属客服
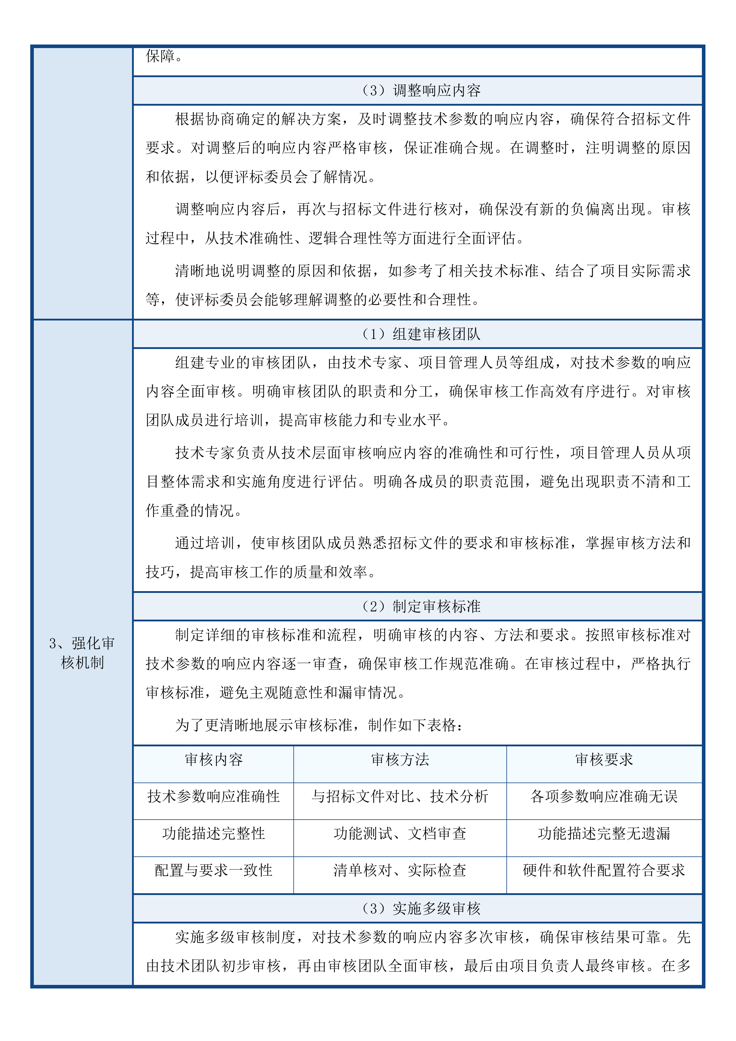
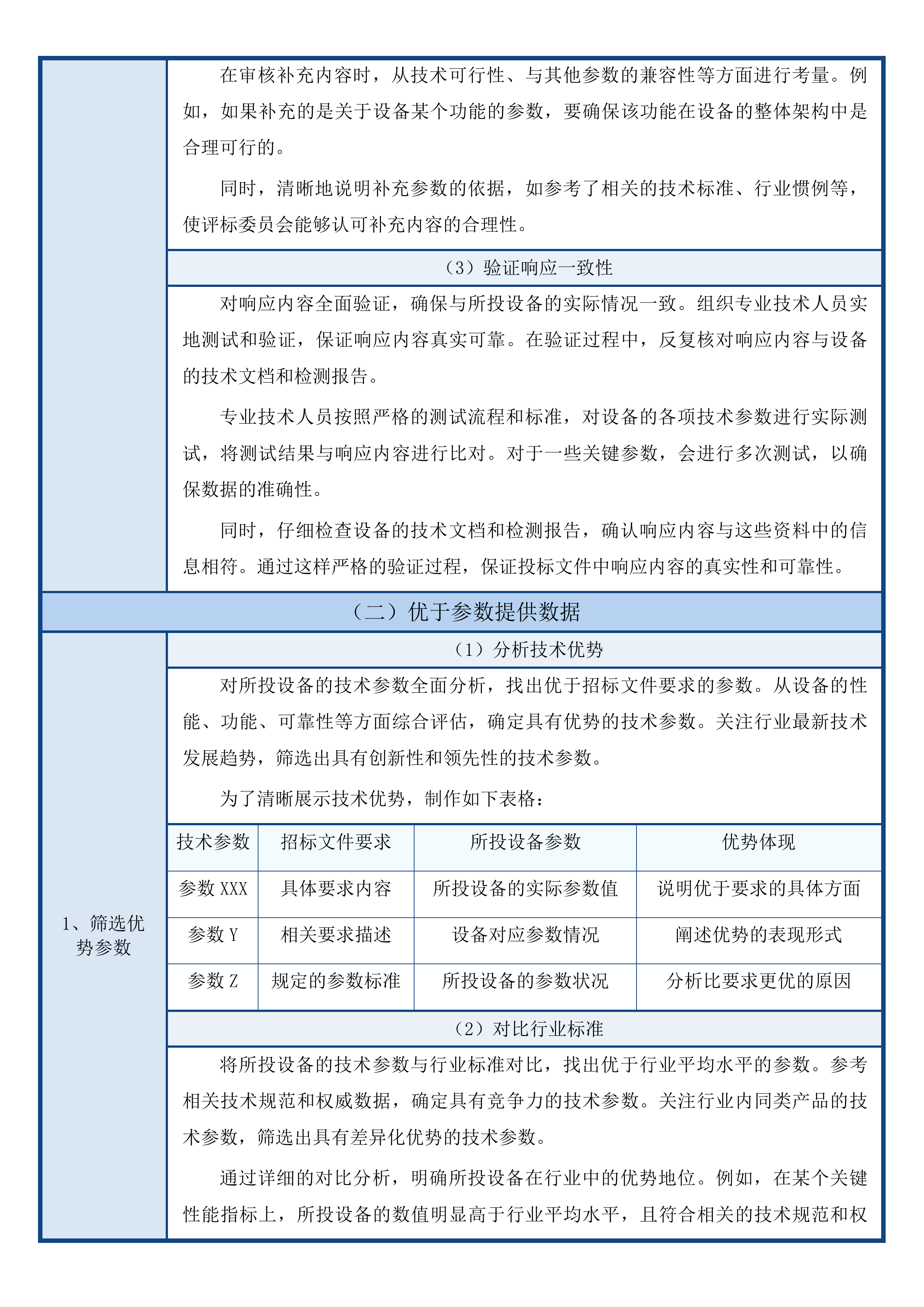
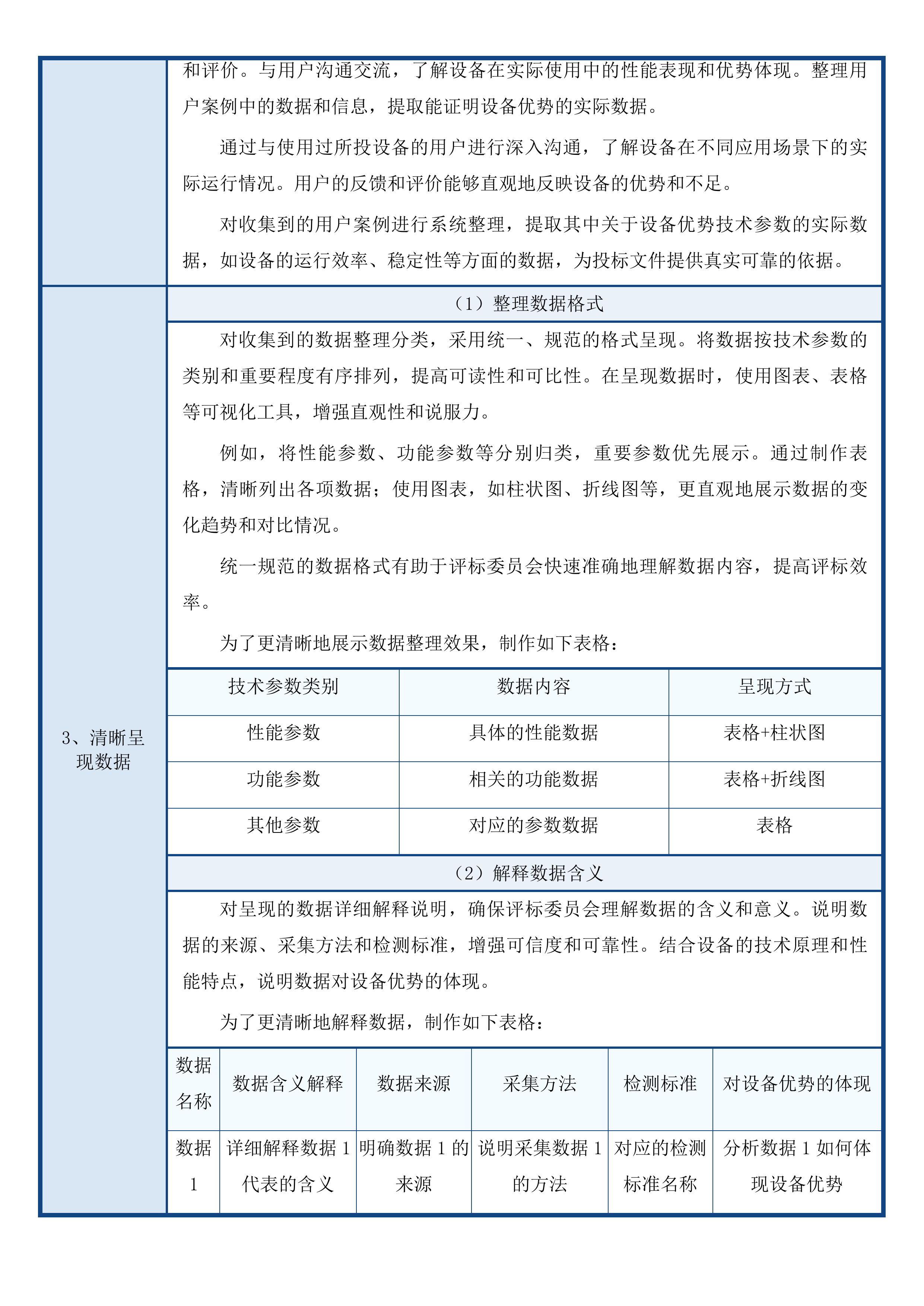
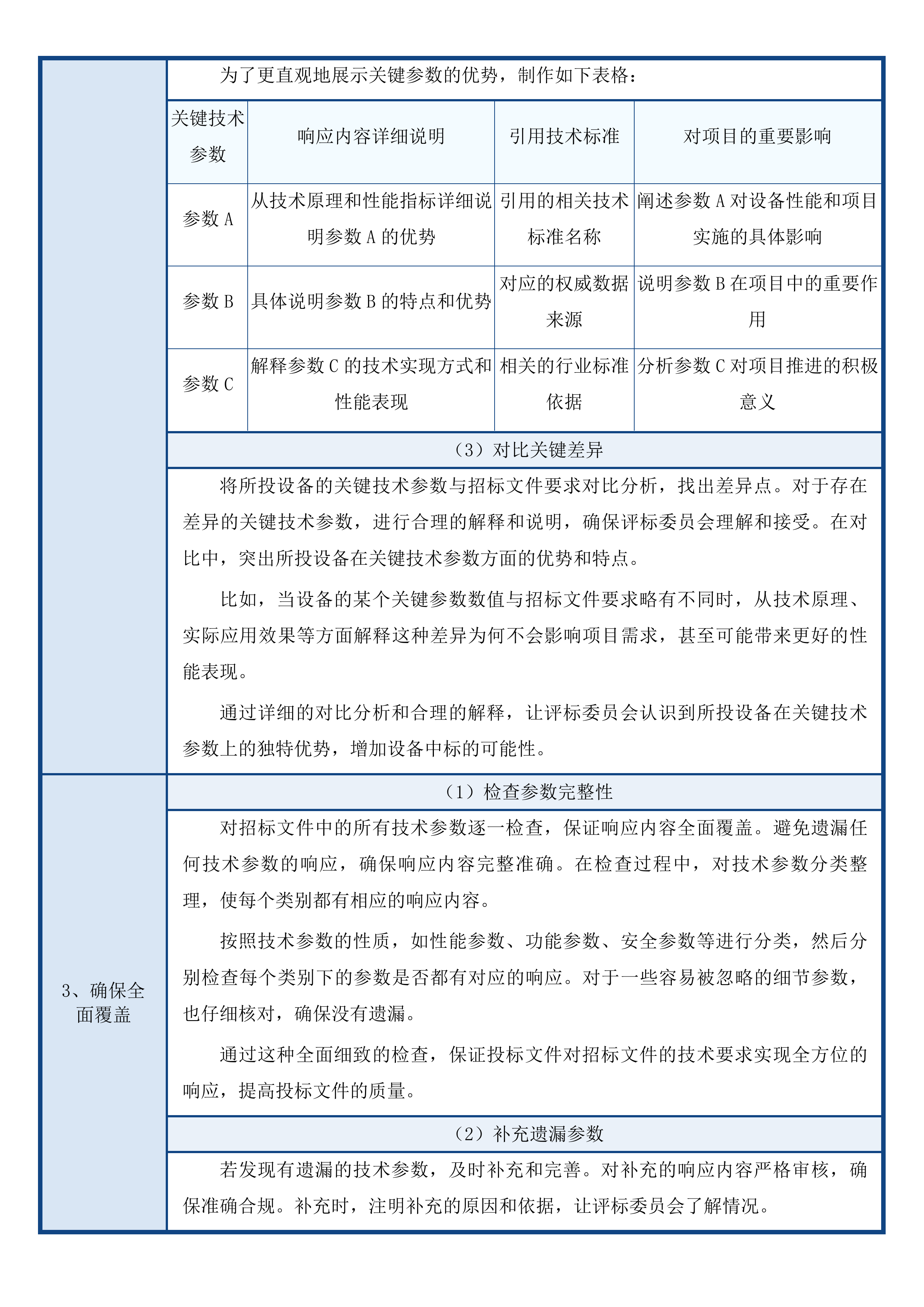
甘德县人民医院能力提升项目设备购置投标方案 第一章 技术参数 6 第一节 技术参数响应 6 一、 技术参数逐项响应 6 二、 确保参数响应无遗漏 19 第二节 产品知识产权 31 一、 产品无知识产权侵权 31 二、 第三方授权材料提供 46 第三节 兼容与匹配说明 66 一、 获取原始设备资料 66 二、 说明兼容性措施 72 第四节 国产产品承诺 90 一、 明确国产产品范围 90 二、 国产产品性能优势 99 第五节 资料完整性说明 112 一、 附全技术参数资料 112 二、 资料分类便于查阅 117 第二章 节能和环保 131 第一节 节能产品说明 131 一、 产品节能属性说明 131 二、 节能清单页码提供 141 三、 节能原理效果阐述 153 第二节 环保产品说明 166 一、 产品环保属性明确 166 二、 环保清单页码提供 178 三、 环境影响控制措施 198 第三章 项目管理及实施方案 213 第一节 项目管理机构 213 一、 项目负责人职责 213 二、 成员职责分工 224 三、 管理体系架构 233 第二节 实施计划 247 一、 设备采购流程 247 二、 设备运输安排 253 三、 设备验收流程 270 四、 安装调试安排 279 第三节 实施进度 288 一、 进度表制定 288 二、 可视化管理 300 三、 进度汇报机制 306 第四节 实施团队 324 一、 团队成员构成 324 二、 人员履历资料 331 三、 人员分工说明 344 第五节 实施措施 356 一、 技术交底措施 356 二、 设备验收标准 361 三、 安装流程规范 378 四、 现场管理机制 394 第六节 实施保障 412 一、 物资保障措施 412 二、 技术支持保障 419 三、 沟通协调机制 427 四、 应急预案制定 442 第四章 质量保证措施 459 第一节 质量保证计划 459 一、 全过程质量计划制定 459 二、 各阶段质量责任人明确 475 三、 关键质量控制点沟通 488 四、 质量计划检验环节 492 第二节 质量保证措施 511 一、 质量证明文件提供 511 二、 设备标准符合性保障 514 三、 关键设备抽样检测 519 四、 质量追溯机制建立 532 第三节 质量控制流程 541 一、 全流程质量控制步骤 541 二、 流程质量检查点设置 552 三、 质量问题反馈机制 565 第四节 质量保证目标 571 一、 设备交付合格率目标 571 二、 技术参数要求达成 592 三、 设备运行性能达标 603 四、 质量目标考核体系 623 第五节 质量保证体系 628 一、 质量管理组织架构 628 二、 质量管理人员职责 637 三、 质量管理体系认证 645 四、 体系文件制度摘要 651 第五章 售后服务计划措施 664 第一节 售后服务承诺 664 一、 产品质保期承诺 664 二、 服务范围承诺 671 三、 服务方式承诺 681 四、 书面承诺函支撑 690 第二节 响应及处理周期 697 一、 电话响应时间设定 697 二、 现场服务到达时间 704 三、 故障处理时限规划 710 四、 具体时间节点与流程 716 第三节 售后服务机构 725 一、 售后服务机构名称 725 二、 售后服务机构地址 733 三、 售后服务联系方式 733 四、 售后服务服务区域 743 五、 售后服务资质证明 750 第四节 售后服务人员 755 一、 售后服务人员姓名 755 二、 售后服务人员职务 766 三、 售后服务专业背景 769 四、 售后服务服务经验 777 五、 售后服务人员资质 786 六、 售后服务人员培训证书 795 第五节 服务方案及目标 802 一、 定期巡检服务内容 802 二、 维护保养服务计划 807 三、 技术支持服务方式 817 四、 备件更换服务策略 822 五、 服务目标具体设定 833 六、 服务实施计划表 840 技术参数 技术参数响应 技术参数逐项响应 明确标注响应内容 详细响应参数 参数对应说明 针对招标文件给出的设备技术参数,逐一详细对应说明,明确标注各项参数的响应内容。对每个技术参数赋予明确响应标识,如“完全满足”“优于”或“等同于”,让评标委员会能快速了解响应情况。对于关键技术参数,重点突出并详细解释,比如从技术原理、性能表现等方面展开,使评标委员会清晰掌握设备在这些核心指标上的响应状况。 为了更清晰地呈现对应关系,制作如下表格: 招标文件技术参数 响应内容 响应标识 详细解释 参数1描述 对应响应内容1 完全满足 说明为何完全满足该参数要求 参数2描述 对应响应内容2 优于 阐述优于该参数的具体体现 参数3描述 对应响应内容3 等同于 解释等同于该参数的依据 规范响应格式 采用统一、规范的格式标注响应内容,以提高可读性和专业性。对响应内容分类整理,依据技术参数的类别和重要程度有序排列。比如将性能参数、功能参数等分别归类,且重要参数优先展示。在标注时,使用简洁明了的语言,避免模糊和歧义表述,确保评标委员会能准确理解响应内容。 清晰呈现数据 举例来说,对于技术参数中的数值要求,直接明确写出所投设备对应的准确数值;对于功能要求,清晰阐述设备如何实现这些功能。这样规范的格式有助于评标委员会高效审核投标文件。 同时,在响应内容中避免使用生僻或容易引起误解的词汇,保持语言的通用性和准确性。按照这样的规范进行响应内容的整理和标注,能提升整个投标文件的质量和专业性。 审核响应准确性 对标注的响应内容严格审核,确保准确性和真实性。组织专业技术人员复核响应内容,避免错误或遗漏。在审核过程中,与招标文件的技术要求反复比对,确保每个响应都完全符合要求。 专业技术人员凭借其丰富的行业经验和专业知识,对设备的各项技术参数进行细致分析和验证。对于一些关键技术参数,会进行多次核对和测试,以保证响应内容的可靠性。 此外,建立审核记录机制,详细记录审核过程中发现的问题及处理情况。对于审核中发现的不符合要求的响应内容,及时进行修改和完善,确保投标文件的质量。 突出关键参数 确定关键参数 根据招标文件要求和项目实际需求,确定设备的关键技术参数。对这些关键参数重点关注和详细分析,确保响应内容准确完整。在响应内容中,单独标注和说明关键参数,突出其重要性。 例如,对于影响设备核心性能和项目实施效果的参数,如设备的处理速度、精度等,进行深入研究和解读。明确这些参数在整个项目中的作用和意义,以及所投设备在这些参数上的具体表现。 同时,结合项目的特点和目标,确定与项目紧密相关的关键参数。通过对关键参数的明确和突出,让评标委员会清晰认识到设备在核心指标上的优势。 强化关键响应 对于关键技术参数的响应内容,提供更详细具体的说明,涵盖技术原理、性能指标等方面。引用相关技术标准和权威数据,增强响应内容的可信度和说服力。在响应中,强调关键技术参数对设备性能和项目实施的重要影响。 为了更直观地展示关键参数的优势,制作如下表格: 关键技术参数 响应内容详细说明 引用技术标准 对项目的重要影响 参数A 从技术原理和性能指标详细说明参数A的优势 引用的相关技术标准名称 阐述参数A对设备性能和项目实施的具体影响 参数B 具体说明参数B的特点和优势 对应的权威数据来源 说明参数B在项目中的重要作用 参数C 解释参数C的技术实现方式和性能表现 相关的行业标准依据 分析参数C对项目推进的积极意义 对比关键差异 将所投设备的关键技术参数与招标文件要求对比分析,找出差异点。对于存在差异的关键技术参数,进行合理的解释和说明,确保评标委员会理解和接受。在对比中,突出所投设备在关键技术参数方面的优势和特点。 比如,当设备的某个关键参数数值与招标文件要求略有不同时,从技术原理、实际应用效果等方面解释这种差异为何不会影响项目需求,甚至可能带来更好的性能表现。 通过详细的对比分析和合理的解释,让评标委员会认识到所投设备在关键技术参数上的独特优势,增加设备中标的可能性。 确保全面覆盖 检查参数完整性 对招标文件中的所有技术参数逐一检查,保证响应内容全面覆盖。避免遗漏任何技术参数的响应,确保响应内容完整准确。在检查过程中,对技术参数分类整理,使每个类别都有相应的响应内容。 按照技术参数的性质,如性能参数、功能参数、安全参数等进行分类,然后分别检查每个类别下的参数是否都有对应的响应。对于一些容易被忽略的细节参数,也仔细核对,确保没有遗漏。 通过这种全面细致的检查,保证投标文件对招标文件的技术要求实现全方位的响应,提高投标文件的质量。 补充遗漏参数 若发现有遗漏的技术参数,及时补充和完善。对补充的响应内容严格审核,确保准确合规。补充时,注明补充的原因和依据,让评标委员会了解情况。 在审核补充内容时,从技术可行性、与其他参数的兼容性等方面进行考量。例如,如果补充的是关于设备某个功能的参数,要确保该功能在设备的整体架构中是合理可行的。 同时,清晰地说明补充参数的依据,如参考了相关的技术标准、行业惯例等,使评标委员会能够认可补充内容的合理性。 验证响应一致性 对响应内容全面验证,确保与所投设备的实际情况一致。组织专业技术人员实地测试和验证,保证响应内容真实可靠。在验证过程中,反复核对响应内容与设备的技术文档和检测报告。 专业技术人员按照严格的测试流程和标准,对设备的各项技术参数进行实际测试,将测试结果与响应内容进行比对。对于一些关键参数,会进行多次测试,以确保数据的准确性。 同时,仔细检查设备的技术文档和检测报告,确认响应内容与这些资料中的信息相符。通过这样严格的验证过程,保证投标文件中响应内容的真实性和可靠性。 优于参数提供数据 筛选优势参数 分析技术优势 对所投设备的技术参数全面分析,找出优于招标文件要求的参数。从设备的性能、功能、可靠性等方面综合评估,确定具有优势的技术参数。关注行业最新技术发展趋势,筛选出具有创新性和领先性的技术参数。 为了清晰展示技术优势,制作如下表格: 技术参数 招标文件要求 所投设备参数 优势体现 参数XXX 具体要求内容 所投设备的实际参数值 说明优于要求的具体方面 参数Y 相关要求描述 设备对应参数情况 阐述优势的表现形式 参数Z 规定的参数标准 所投设备的参数状况 分析比要求更优的原因 对比行业标准 将所投设备的技术参数与行业标准对比,找出优于行业平均水平的参数。参考相关技术规范和权威数据,确定具有竞争力的技术参数。关注行业内同类产品的技术参数,筛选出具有差异化优势的技术参数。 通过详细的对比分析,明确所投设备在行业中的优势地位。例如,在某个关键性能指标上,所投设备的数值明显高于行业平均水平,且符合相关的技术规范和权威数据的要求。 对于筛选出的具有差异化优势的技术参数,进一步挖掘其对项目的积极影响,为项目的顺利实施提供有力支持。 结合项目需求 根据项目实际需求,筛选出对项目实施具有重要意义的优势技术参数。考虑设备在项目中的使用场景和性能要求,确定能够提升项目效益的技术参数。关注项目的特殊要求和潜在需求,筛选出具有针对性优势的技术参数。 比如,针对本项目在甘德县人民医院的应用场景,考虑到医院对设备的稳定性、易用性等方面的需求,筛选出在这些方面具有优势的技术参数。 对于项目可能存在的特殊要求和潜在需求,提前做好准备,确保所投设备的技术参数能够满足这些需求,为项目的成功实施提供保障。 收集数据支撑 获取实验数据 通过实验室测试、实地试验等方式,获取所投设备优势技术参数的实验数据。确保实验数据准确可靠,采用科学的测试方法和标准进行数据采集。对实验数据整理分析,提取能证明设备优势的关键数据。 在实验室测试中,严格按照相关的技术标准和规范进行操作,对设备的各项优势技术参数进行精确测量。实地试验则在与项目实际应用场景相似的环境中进行,以获取更真实有效的数据。 对采集到的大量实验数据进行系统的整理和分析,运用统计学方法等手段,找出能够突出设备优势的关键数据,为投标文件提供有力的支撑。 引用权威报告 收集相关权威技术报告、检测报告等资料,引用其中关于设备优势技术参数的数据和结论。确保引用报告具有权威性和可信度,来自专业检测机构或行业权威组织。对引用报告详细说明,包括报告名称、发布机构、检测方法等信息。 选择权威的检测机构和行业组织发布的报告,这些报告具有较高的可信度和专业性。在引用报告时,准确记录报告的相关信息,方便评标委员会进行核实和参考。 通过引用权威报告,能够增强所投设备优势技术参数的说服力,让评标委员会更加认可设备的性能和质量。 参考用户案例 收集所投设备在实际应用中的用户案例,获取用户对设备优势技术参数的反馈和评价。与用户沟通交流,了解设备在实际使用中的性能表现和优势体现。整理用户案例中的数据和信息,提取能证明设备优势的实际数据。 通过与使用过所投设备的用户进行深入沟通,了解设备在不同应用场景下的实际运行情况。用户的反馈和评价能够直观地反映设备的优势和不足。 对收集到的用户案例进行系统整理,提取其中关于设备优势技术参数的实际数据,如设备的运行效率、稳定性等方面的数据,为投标文件提供真实可靠的依据。 清晰呈现数据 整理数据格式 对收集到的数据整理分类,采用统一、规范的格式呈现。将数据按技术参数的类别和重要程度有序排列,提高可读性和可比性。在呈现数据时,使用图表、表格等可视化工具,增强直观性和说服力。 例如,将性能参数、功能参数等分别归类,重要参数优先展示。通过制作表格,清晰列出各项数据;使用图表,如柱状图、折线图等,更直观地展示数据的变化趋势和对比情况。 统一规范的数据格式有助于评标委员会快速准确地理解数据内容,提高评标效率。 为了更清晰地展示数据整理效果,制作如下表格: 技术参数类别 数据内容 呈现方式 性能参数 具体的性能数据 表格+柱状图 功能参数 相关的功能数据 表格+折线图 其他参数 对应的参数数据 表格 解释数据含义 对呈现的数据详细解释说明,确保评标委员会理解数据的含义和意义。说明数据的来源、采集方法和检测标准,增强可信度和可靠性。结合设备的技术原理和性能特点,说明数据对设备优势的体现。 为了更清晰地解释数据,制作如下表格: 数据名称 数据含义解释 数据来源 采集方法 检测标准 对设备优势的体现 数据1 详细解释数据1代表的含义 明确数据1的来源 说明采集数据1的方法 对应的检测标准名称 分析数据1如何体现设备优势 数据2 具体说明数据2的意义 指出数据2的出处 介绍采集数据2的方式 相关的检测标准依据 阐述数据2反映的设备优势 数据3 解释数据3所表达的内容 说明数据3的来源途径 说明采集数据3的具体步骤 适用的检测标准规范 分析数据3对设备优势的证明作用 突出数据优势 在呈现数据时,突出所投设备优势技术参数的数据与招标文件要求的对比结果。使用对比图表、数据差异分析等方式,直观展示设备在技术参数方面的优势。强调数据优势对项目实施的积极影响,提高评标委员会对设备的认可度。 例如,通过制作对比表格,清晰列出所投设备和招标文件要求的技术参数数据,用不同颜色或标记突出显示优势数据。使用柱状图对比两者的数据差异,让评标委员会一目了然。 详细阐述数据优势在项目实施中的具体作用,如提高工作效率、降低成本等,使评标委员会充分认识到设备的价值。 避免负偏离描述 全面审查参数 核对技术指标 对所投设备的技术参数与招标文件要求逐一核对,确保各项技术指标完全符合。仔细检查技术参数的数值、范围、精度等细节,避免出现负偏离情况。对关键技术指标重点审查,保证满足项目实际需求。 在核对过程中,建立详细的核对清单,将每个技术参数的要求和所投设备的实际情况一一对应记录。对于一些容易出现偏差的参数,进行多次核对和验证。 针对关键技术指标,从多个角度进行评估,如技术原理、性能表现等,确保设备在这些核心指标上完全达标,为项目的顺利实施提供可靠保障。 审查功能要求 审查所投设备的功能是否满足招标文件要求,确保具备所需各项功能。检查设备的功能描述是否准确完整,避免功能缺失或不满足要求的情况。对设备的特殊功能和附加功能进行评估,确保符合项目实际需求。 按照招标文件中列出的功能清单,逐一测试设备的功能实现情况。对于一些复杂功能,进行实际操作演示,验证其稳定性和可靠性。 评估特殊功能和附加功能时,考虑其在项目中的实用性和必要性。如果这些功能能够为项目带来额外的价值,且与项目整体需求相匹配,则予以保留;反之,则进行调整或优化。 检查配置情况 检查所投设备的配置是否与招标文件要求一致,确保硬件和软件配置满足项目需求。核对设备的配件、附件等配置清单,避免配置不满足要求的情况。对设备的可扩展性和兼容性进行评估,确保能适应项目的发展和变化。 检查配置情况 详细核对设备的硬件配置,如处理器性能、内存容量等,确保其符合项目的性能要求。检查软件配置的功能和版本,保证与项目的业务流程相匹配。 评估设备的可扩展性和兼容性时,考虑未来项目可能的升级和变化,确保设备能够在不同的环境和系统中稳定运行,为项目的长期发展提供支持。 及时沟通调整 发现问题反馈 在审查过程中,若发现技术参数存在负偏离情况,及时与技术团队沟通反馈。详细说明负偏离的情况和影响,提供相关数据和分析,以便技术团队评估。积极配合技术团队工作,提供必要支持和协助,共同解决负偏离问题。 组建审核团队 为了更清晰地记录问题反馈情况,制作如下表格: 负偏离参数 负偏离情况描述 影响分析 提供的数据和分析 沟通情况记录 参数M 具体说明参数M的负偏离情况 分析该负偏离对设备性能和项目的影响 列出相关的数据和分析结果 记录与技术团队的沟通内容和时间 参数N 描述参数N的负偏离现象 阐述负偏离带来的后果 提供对应的分析数据 记录沟通的具体情况 参数P 说明参数P的负偏离状况 分析对项目实施的潜在影响 给出相关的分析依据 记录与技术团队的交流信息 协商解决方案 与技术团队共同协商解决负偏离问题的方案,根据项目实际情况和需求,提出合理建议和措施。考虑设备的技术改进、配置调整、功能优化等方面的可能性,寻求最佳解决方案。在协商过程中,充分听取技术团队的意见和建议,确保解决方案可行有效。 在协商时,综合考虑项目的预算、时间等因素,选择既能解决负偏离问题,又能满足项目整体要求的方案。例如,如果是硬件配置方面的负偏离,可以考虑升级部分硬件;如果是功能方面的问题,可以对软件进行优化和改进。 通过充分的沟通和协商,制定出切实可行的解决方案,为项目的顺利推进提供保障。 调整响应内容 根据协商确定的解决方案,及时调整技术参数的响应内容,确保符合招标文件要求。对调整后的响应内容严格审核,保证准确合规。在调整时,注明调整的原因和依据,以便评标委员会了解情况。 调整响应内容后,再次与招标文件进行核对,确保没有新的负偏离出现。审核过程中,从技术准确性、逻辑合理性等方面进行全面评估。 清晰地说明调整的原因和依据,如参考了相关技术标准、结合了项目实际需求等,使评标委员会能够理解调整的必要性和合理性。 强化审核机制 组建审核团队 组建专业的审核团队,由技术专家、项目管理人员等组成,对技术参数的响应内容全面审核。明确审核团队的职责和分工,确保审核工作高效有序进行。对审核团队成员进行培训,提高审核能力和专业水平。 技术专家负责从技术层面审核响应内容的准确性和可行性,项目管理人员从项目整体需求和实施角度进行评估。明确各成员的职责范围,避免出现职责不清和工作重叠的情况。 通过培训,使审核团队成员熟悉招标文件的要求和审核标准,掌握审核方法和技巧,提高审核工作的质量和效率。 制定审核标准 制定详细的审核标准和流程,明确审核的内容、方法和要求。按照审核标准对技术参数的响应内容逐一审查,确保审核工作规范准确。在审核过程中,严格执行审核标准,避免主观随意性和漏审情况。 为了更清晰地展示审核标准,制作如下表格: 审核内容 审核方法 审核要求 技术参数响应准确性 与招标文件对比、技术分析 各项参数响应准确无误 功能描述完整性 功能测试、文档审查 功能描述完整无遗漏 配置与要求一致性 清单核对、实际检查 硬件和软件配置符合要求 实施多级审核 实施多级审核制度,对技术参数的响应内容多次审核,确保审核结果可靠。先由技术团队初步审核,再由审核团队全面审核,最后由项目负责人最终审核。在多级审核过程中,对发现的问题及时反馈和整改,确保响应内容无负偏离。 技术团队凭借专业技术知识,对响应内容进行初步筛选和评估,找出可能存在的问题。审核团队从多个角度进行全面深入的审核,确保响应内容符合招标文件要求。项目负责人从项目整体层面进行最终把关,保证响应内容与项目目标一致。 对于审核过程中发现的问题,建立问题反馈机制,及时传达给相关人员进行整改。通过多级审核和持续整改,确保投标文件的质量和可靠性。 附技术响应支撑材料 收集相关资料 整理技术文档 收集所投设备的技术说明书、技术白皮书等技术文档,确保内容完整准确。对技术文档分类整理,按技术参数的类别和重要程度有序排列。在整理时,注明文档的版本号、发布日期等信息,方便评标委员会查阅。 将技术文档按照性能参数、功能参数等类别进行划分,重要文档优先排列。清晰标注文档的版本号和发布日期,有助于评标委员会了解文档的时效性和准确性。 通过系统的整理,使技术文档更有条理,便于评标委员会快速找到所需信息,提高审核效率。 获取检测报告 获取所投设备的检测报告,涵盖性能检测、质量检测、安全检测等方面。确保检测报告权威可信,来自专业检测机构或行业权威组织。对检测报告详细审核,保证检测结果符合招标文件要求。 选择具有良好信誉和专业资质的检测机构进行检测,确保报告的准确性和可靠性。在审核检测报告时,仔细核对检测结果与招标文件的技术要求是否一致。 若检测报告中的某些数据或结论与招标文件存在差异,及时与检测机构沟通,查明原因并进行处理,确保投标文件的质量。 准备产品合格证 准备所投设备的产品合格证,证明设备符合相关质量标准和生产要求。确保产品合格证真实有效,与所投设备的型号、规格等信息一致。在准备时,注意有效期和适用范围,避免使用过期或不适用的证书。 为了更清晰地展示产品合格证的相关信息,制作如下表格: 设备名称 产品合格证编号 有效期 适用范围 发证机构 设备1 具体的合格证编号 明确的有效期限 适用的具体范围 发证机构名称 设备2 对应的合格证号码 规定的有效时间 适用的范围描述 发证的机构名称 设备3 相关的合格证编号 确定的有效日期 适用的具体情形 发证的组织名称 分类整理资料 按参数分类 将收集到的技术响应支撑材料按技术参数的类别分类整理,便于评标委员会查阅。例如,将与设备性能参数相关的资料放在一起,将与设备功能参数相关的资料放在一起。在分类时,对每个类别明确标注,提高资料的可读性和查找效率。 为了更清晰地展示分类整理效果,制作如下表格: 技术参数类别 包含的资料内容 性能参数 技术说明书中关于性能的部分、性能检测报告等 功能参数 功能描述文档、功能测试报告等 安全参数 安全检测报告、安全规范文档等 按重要性排序 在每个类别中,按技术参数的重要性对资料排序,将重要的资料放在前面。例如,对于关键技术参数的相关资料,优先展示和说明。在排序时,结合招标文件的要求和项目的实际需求,确定资料的重要性顺序。 为了更直观地展示排序情况,制作如下表格: 技术参数类别 重要资料内容 次要资料内容 性能参数 核心性能指标的检测报告、关键性能参数的技术说明 其他性能相关的辅助资料 功能参数 主要功能的实现文档、功能测试的关键数据 次要功能的相关资料 其他参数 与项目核心需求紧密相关的资料 一般性的参考资料 制作索引目录 制作技术响应支撑材料的索引目录,列出每个资料的名称、所在页码等信息。索引目录应简洁明了,方便评标委员会快速查找所需资料。在制作时,确保准确性和完整性,避免出现遗漏或错误的情况。 按照资料的分类和排序顺序制作索引目录,使评标委员会能够根据索引快速定位到所需资料。对索引目录进行多次核对,确保信息的准确性。 如果资料有更新或补充,及时更新索引目录,保证其与实际资料内容一致,为评标委员会提供便捷的查阅服务。 确保资料有效 审核资料真实性 对收集到的技术响应支撑材料严格审核,确保真实可靠。核实资料的来源和出处,检查是否有篡改、伪造等情况。与相关机构和单位沟通确认,保证资料的真实性和有效性。 对于技术文档,查看其发布机构的信誉和资质;对于检测报告,联系检测机构核实检测过程和结果。对发现有问题的资料及时进行处理,避免影响投标文件的质量。 建立资料审核记录,详细记录审核过程和结果,以便后续查询和追溯。通过严格的审核,确保提供给评标委员会的资料真实可信。 检查资料完整性 检查技术响应支撑材料是否完整,是否涵盖招标文件要求的所有技术参数。对于缺失的资料,及时补充完善,确保资料完整。在检查时,注意资料的格式和内容要求,保证符合招标文件规定。 对照招标文件的技术参数清单,逐一检查支撑材料是否齐全。如果发现有缺失的资料,迅速采取措施进行补充,如向设备供应商索取相关文档。 在补充资料时,严格按照招标文件的格式和内容要求进行整理和提交,确保补充后的资料能够顺利通过审核。 验证资料时效性 验证技术响应支撑材料的时效性,确保为最新版本。关注资料的发布日期和有效期,避免使用过期资料。在验证时,及时更新和替换过期资料,保证资料有效。 为了更清晰地展示资料时效性验证情况,制作如下表格: 资料名称 发布日期 有效期 是否过期 处理措施 资料A 具体的发布日期 明确的有效期限 判断结果(是/否) 若过期,说明更新或替换的情况 资料B 对应的发布时间 规定的有效时间 判断结果(是/否) 若过期,说明采取的处理方式 资料C 确定的发布日期 相应的有效期限 判断结果(是/否) 若过期,说明如何处理 确保参数响应无遗漏 完整响应技术参数 详细说明参数 明确各项参数 1)对招标文件提供的设备技术参数进行逐一梳理,通过专业团队的严谨分析,确保每一项都有明确且精准的响应说明,不放过任何一个细微的参数要点。 2)详细列出所投设备的技术参数和配置,依据设备的实际性能和特点,精准对应招标文件要求,使评标专家能清晰了解设备与项目的契合度。 3)对于技术参数中的关键指标,如设备的核心性能数据等,进行重点标注和详细阐述,突出设备在关键方面的优势和能力。 4)确保技术参数的描述准确无误,组织专业的语言审核人员进行多次校对,不出现模糊或歧义的表述,避免给评标工作带来误解。 5)按照技术参数的类别和顺序,依次进行响应说明,采用科学合理的分类方式,保证条理清晰,便于评标专家快速查阅和对比。 6)对于复杂的技术参数,采用图表或数据表格的形式进行展示,运用专业的绘图工具和数据处理软件,增强可读性,使评标专家能直观地获取关键信息。 标注响应情况 响应要求 具体操作 目的 明确标注响应内容 对每项技术参数明确标注响应内容,如“完全满足”“优于”或“等同于”,确保评标专家能快速了解响应程度。 清晰展示设备与招标要求的匹配情况 提供证明依据 在标注响应情况时,提供具体的证明依据,如产品说明书、检测报告等,增强响应内容的可信度。 使评标专家有充分的证据判断设备性能 对比“优于”参数 对于“优于”招标要求的技术参数,提供详细的对比数据和说明,突出设备的优势。 体现设备在某些方面的卓越性能 确保响应真实可靠 确保所有标注的响应情况真实可靠,经得起检验,避免虚假响应导致的不良后果。 保证投标的诚信和有效性 突出设备优势特点 在响应说明中,突出所投设备的优势和特点,吸引评标专家的关注。 提高设备在评标中的竞争力 单独说明特殊参数 对于一些特殊的技术参数响应情况,进行单独说明和解释,消除评标专家的疑惑。 确保特殊参数的响应得到充分理解 提供证明材料 1)若存在优于招标要求的技术参数,积极收集并提供相关的检测报告、认证文件等证明材料,通过专业的检测机构和权威认证,展示设备的卓越性能。 2)证明材料应具有权威性和公信力,选择有资质、信誉良好的机构出具证明,能够充分证明所投设备的性能和质量,让评标专家放心。 3)对证明材料进行分类整理,按照材料的类型和用途进行系统分类,便于评标专家查阅,节省评标时间。 4)在投标文件中明确证明材料的来源和获取方式,提供详细的信息,使评标专家能了解材料的可靠性。 5)确保证明材料的真实性和有效性,建立严格的审核机制,避免虚假证明,维护投标的公正性。 6)对于一些关键的证明材料,可以提供复印件并加盖公章,既保证了材料的可查阅性,又符合投标文件的规范要求。 涵盖所有参数 响应要求 具体做法 意义 全面响应参数 严格按照招标文件的要求,对所有技术参数进行全面响应,不遗漏任何一项,确保设备能完全满足项目需求。 保证项目的顺利实施 合理补充参数 对于招标文件中未明确的技术参数,根据行业标准和经验进行合理补充和说明,展现专业的判断和应对能力。 完善设备的技术参数 满足实际需求 确保所投设备的技术参数能够完全满足甘德县人民医院的实际需求,提高设备的实用性。 为医院提供有效的支持 考虑兼容性扩展性 在响应技术参数时,考虑到设备的兼容性和扩展性,使设备能与医院现有系统和未来发展相适应。 增强设备的适应性 综合分析关联参数 对于一些关联性较强的技术参数,进行综合分析和响应,保证设备的整体性能和协调性。 优化设备的性能 定期检查更新参数 定期对技术参数的响应情况进行检查和更新,确保与最新要求保持一致,跟上技术发展的步伐。 保证响应的准确性和及时性 遵循行业规范 规范要求 响应措施 效果 符合标准规范 所提供的技术参数响应符合国家和行业的相关标准和规范,确保设备的质量和安全性。 保证设备达到基本要求 参考发展趋势 在响应技术参数时,参考最新的行业技术发展趋势和要求,使设备具有一定的前瞻性。 提升设备的竞争力 确保先进可靠 确保所投设备的技术参数具有先进性和可靠性,为医院提供优质的设备支持。 保障医院的正常运行 严格遵守法规 对于一些涉及安全和环保的技术参数,严格按照相关法规和标准进行响应,履行社会责任。 符合社会要求 体现规范尊重 在技术参数响应中,体现对行业规范的尊重和遵守,树立良好的企业形象。 增强企业的信誉 及时调整响应 关注行业规范的变化,及时调整技术参数响应内容,保持与规范的同步。 保证响应的有效性 结合实际需求 1)在响应技术参数时,充分考虑甘德县人民医院的实际使用场景和需求,通过实地调研和与医院工作人员的沟通,深入了解医院的业务流程和设备使用习惯。 2)根据医院的业务特点和发展规划,提供针对性的技术参数解决方案,为医院量身定制合适的设备。 3)确保所投设备的技术参数能够提高医院的医疗服务水平和效率,如提高诊断的准确性、缩短治疗时间等。 4)与医院相关部门进行沟通和交流,了解他们对设备技术参数的具体要求,建立良好的沟通机制,及时获取反馈信息。 5)在技术参数响应中,体现对医院实际需求的关注和重视,以医院的利益为出发点,提供优质的服务。 6)根据医院的反馈意见,及时调整技术参数响应内容,不断优化设备的性能和适应性。 准确匹配参数细节 核对参数数值 1)对技术参数中的具体数值进行仔细核对,组织专业的测量团队使用高精度的测量工具,确保准确无误,避免因数值误差导致的问题。 2)对于一些有精度要求的参数,提供相应的测量方法和误差范围,详细说明测量过程和标准,使评标专家能了解参数的可靠性。 3)对比所投设备的实际参数与招标文件要求的参数数值,进行多次严格的对比分析,确保完全一致或更优,突出设备的性能优势。 4)在核对参数数值时,采用专业的测量工具和方法,遵循科学的测量流程,保证测量结果的准确性。 5)对参数数值的来源和计算依据进行详细说明,提供相关的技术文档和数据支持,使评标专家能清晰了解参数的确定过程。 6)定期对参数数值进行校准和验证,建立完善的校准机制,确保其稳定性和可靠性,保证设备的长期正常运行。 确认参数单位 1)明确技术参数中各项指标的单位,组织专业的技术人员进行严格审查,确保统一和规范,避免因单位不统一导致的误解。 2)对于不同单位之间的换算,提供准确的换算公式和过程,运用专业的数学方法进行换算,确保换算的准确性。 3)检查所投设备的技术参数单位与招标文件要求的单位是否一致,进行细致的核对工作,避免因单位差异导致的投标失误。 4)在响应技术参数时,使用标准的国际单位制或行业通用单位,遵循行业的规范要求,提高参数的可读性和可比性。 5)对于一些特殊的参数单位,进行详细的解释和说明,提供相关的背景知识和应用场景,使评标专家能理解其含义。 6)对参数单位的使用进行审核和确认,建立审核流程,避免出现错误,保证投标文件的质量。 审查参数描述 审查要点 具体操作 目标 确保准确清晰 对技术参数的文字描述进行审查,组织专业的语言专家进行审核,确保准确、清晰、易懂,避免评标专家产生误解。 提供明确的信息 避免模糊歧义 避免使用模糊、歧义或容易引起误解的词汇和语句,对描述进行严格筛选和修改,保证描述的准确性。 消除理解障碍 相符实际性能 检查技术参数描述是否与实际设备的性能和功能相符,进行实际测试和验证,确保描述的真实性。 保证设备质量 参考技术文档 在审查参数描述时,参考相关的技术文档和资料,获取准确的技术信息,提高审查的准确性。 提供依据支持 解释关键术语 对参数描述中的关键术语和概念进行解释和说明,提供详细的定义和解释,使评标专家能理解其含义。 促进理解沟通 修改完善描述 根据审查结果,对参数描述进行必要的修改和完善,不断优化描述内容,提高描述的质量。 提升投标文件水平 关注参数关联 1)分析技术参数之间的关联性和相互影响,组织专业的技术团队进行深入研究,运用系统分析的方法,确保整体的协调性和合理性,避免参数之间的冲突和矛盾。 2)对于一些相互关联的参数,进行综合考虑和优化,通过数学建模和模拟分析等方法,找到最优的参数组合,提高设备的性能。 3)检查所投设备的技术参数是否能够满足系统集成和协同工作的要求,进行实际的系统测试和验证,确保设备能与其他系统无缝对接。 4)在关注参数关联时,进行模拟测试和验证,使用专业的测试设备和软件,模拟实际工作环境,检验参数的合理性和有效性。 5)对参数关联的分析结果进行记录和报告,建立详细的记录文档,为后续的设备调试和维护提供参考。 6)根据参数关联的情况,调整技术参数响应内容,使设备的技术参数更加科学合理,提高设备的整体性能。 考虑参数变更 1)如果在投标过程中出现技术参数变更的情况,及时与采购人进行沟通和协商,建立快速的沟通渠道,确保信息的及时传递。 2)按照采购人的要求,提供变更后的技术参数响应说明和相关证明材料,组织专业的团队进行编写和整理,保证说明的清晰和材料的充分。 3)对参数变更的原因和影响进行详细说明,分析变更对设备性能和项目实施的影响,使采购人能全面了解情况。 4)在考虑参数变更时,确保不影响所投设备的整体性能和质量,进行严格的性能测试和评估,保证设备的可靠性。 5)对参数变更的过程进行记录和备案,建立完善的记录制度,便于后续的查询和管理。 6)根据参数变更的情况,调整投标报价和交货期等相关内容,进行合理的成本核算和时间安排,确保投标的合理性和可行性。 符合参数趋势 趋势要求 响应措施 效果 具有前瞻性 关注行业技术参数的发展趋势,组织专业的市场调研团队进行分析,确保所投设备的技术参数具有一定的前瞻性,使设备在未来一段时间内保持竞争力。 适应技术发展 考虑升级扩展 在响应技术参数时,考虑到未来的升级和扩展需求,进行合理的设计和规划,使设备具有良好的扩展性。 满足未来需求 适应业务发展 使所投设备的技术参数能够适应医院业务的不断发展和变化,与医院的发展战略相匹配,为医院提供长期的支持。 服务医院发展 参考研究报告 在符合参数趋势时,参考相关的行业研究报告和专家意见,获取权威的信息和建议,提高参数的合理性。 提供科学依据 评估应用结果 对技术参数趋势的分析结果进行评估和应用,运用科学的评估方法,将分析结果应用到参数响应中。 优化参数响应 优化响应内容 根据参数趋势的情况,优化技术参数响应内容,不断调整和完善参数,提高设备的性能和适应性。 提升投标竞争力 提供相关证明资料 准备产品说明书 1)提供所投设备的详细产品说明书,组织专业的技术人员进行编写,包括设备的性能、功能、操作方法等,使评标专家能全面了解设备的特点。 2)确保产品说明书的内容准确、完整、清晰,进行多次审核和校对,能够满足评标专家的查阅需求,方便评标工作的开展。 专家评估审查 3)在产品说明书中,突出所投设备的优势和特点,运用对比分析和案例展示等方法,吸引评标专家的关注。 4)对产品说明书进行排版和设计,采用专业的排版软件和设计理念,使其具有良好的可读性,提高阅读体验。 5)将产品说明书作为技术参数响应的重要依据之一,在投标文件中合理引用说明书内容,增强响应的可信度。 6)定期更新产品说明书,根据设备的技术升级和改进情况,确保其与最新的设备信息保持一致,提供准确的信息。 收集检测报告 1)收集所投设备的相关检测报告,与权威的检测机构合作,证明设备的性能和质量符合要求,为投标提供有力的支持。 2)确保检测报告的真实性和有效性,对检测机构的资质进行严格审核,由具有资质的检测机构出具,保证报告的可信度。 3)在检测报告中,明确检测的项目、方法和标准,详细记录检测过程和结果,使评标专家能了解检测的科学性和可靠性。 4)对检测报告进行分类整理,按照检测项目和时间顺序进行分类,便于评标专家查阅,提高查阅效率。 5)将检测报告作为技术参数响应的重要支撑材料,在投标文件中合理呈现报告内容,增强响应的说服力。 6)关注检测报告的有效期,建立有效期管理机制,及时更新相关材料,保证报告的时效性。 获取产品合格证 1)获取所投设备的产品合格证,与生产厂家密切合作,证明设备是经过检验合格的产品,确保设备的质量安全。 2)确保产品合格证的真实性和合法性,对生产厂家的资质进行严格审查,由生产厂家出具,保证合格证的有效性。 3)在产品合格证中,明确设备的型号、规格、生产日期等信息,详细记录设备的基本情况,便于评标专家核实。 4)对产品合格证进行妥善保管,建立专门的保管制度,避免丢失或损坏,保证合格证的完整性。 5)将产品合格证作为技术参数响应的必要材料之一,在投标文件中清晰展示相关信息,增强投标的合规性。 6)在投标文件中清晰展示产品合格证的相关信息,采用合适的展示方式,使评标专家能快速获取关键信息。 整理技术白皮书 1)整理所投设备的技术白皮书,组织专业的技术团队进行编写,详细介绍设备的技术原理、创新点等,展示设备的技术实力。 2)确保技术白皮书的内容专业、深入、有价值,邀请行业专家进行审核和指导,能够体现设备的技术水平,为评标专家提供专业的参考。 3)在技术白皮书中,引用相关的技术研究成果和案例,通过实际案例和研究数据,增强白皮书的说服力和可信度。 4)对技术白皮书进行编辑和审核,建立严格的审核流程,确保其质量和规范性,提高白皮书的质量。 5)将技术白皮书作为技术参数响应的补充材料,在投标文件中合理引用白皮书内容,丰富响应内容。 6)根据技术发展和设备更新情况,及时更新技术白皮书,保证白皮书的时效性和准确性,为评标专家提供最新的信息。 准备认证文件 1)准备所投设备的相关认证文件,如质量管理体系认证、环境管理体系认证等,积极申请相关认证,证明设备的质量和管理水平。 2)确保认证文件的真实性和有效性,对认证机构的资质进行严格审查,由权威认证机构颁发,保证认证的权威性。 3)在认证文件中,明确认证的范围和有效期,详细记录认证信息,便于评标专家了解认证情况。 4)对认证文件进行分类归档,建立完善的归档制度,便于评标专家查阅,提高查阅效率。 5)将认证文件作为技术参数响应的加分材料,在投标文件中合理展示认证文件,增强投标的竞争力。 6)关注认证文件的更新和维护,建立定期更新机制,确保其持续有效,保证认证的时效性。 提供授权文件 授权要求 操作步骤 意义 提供授权文件 若涉及授权问题,提供相关的授权文件,如代理授权书等,确保授权的合法性和有效性。 保证投标的合规性 确保真实合法 确保授权文件的真实性和合法性,对授权方的资质进行严格审查,由授权方出具,保证文件的可信度。 避免法律风险 明确授权范围 在授权文件中,明确授权的范围、期限和权限,详细记录授权信息,便于评标专家核实。 清晰界定授权内容 妥善保管文件 对授权文件进行妥善保管,建立专门的保管制度,避免丢失或损坏,保证文件的完整性。 保证文件的可用性 作为必要材料 将授权文件作为技术参数响应的必要材料之一,在投标文件中清晰展示相关信息,增强投标的合规性。 满足投标要求 展示相关信息 在投标文件中清晰展示授权文件的相关信息,采用合适的展示方式,使评标专家能快速获取关键信息。 方便评标工作 严格核查响应情况 多轮审查响应内容 首轮全面审查 1)在完成技术参数响应后,立即组织专业团队进行首轮全面审查,运用系统的审查方法,确保无明显错误和遗漏,为后续审查奠定基础。 2)按照招标文件的要求,逐一核对技术参数的响应内容,不遗漏任何一项,进行细致的核对工作,保证响应的全面性。 3)检查响应内容的格式和排版是否规范,邀请专业的排版人员进行审核,便于评标专家查阅,提高查阅效率。 4)对响应内容中的关键信息进行重点审查,组织经验丰富的专家进行把关,确保准确无误,避免关键信息的错误。 5)在首轮审查中,发现问题及时进行修改和完善,建立快速的修改机制,保证审查的有效性。 6)记录首轮审查的结果和发现的问题,建立详细的记录文档,为后续审查提供参考,便于跟踪问题的解决情况。 专项细节审查 审查内容 审查方法 目标 细节内容审查 针对技术参数中的细节内容,进行专项审查,组织专业的技术人员进行深入分析,确保准确和深入,避免细节错误。 提高响应的准确性 参数核对 对技术参数的数值、单位、描述等进行仔细核对,采用专业的测量工具和标准,避免出现错误,保证参数的准确性。 确保参数的正确性 证明材料一致性检查 检查响应内容与所提供的证明材料是否一致,进行详细的对比分析,相互印证,保证证明材料的有效性。 增强响应的可信度 专业验证 在专项审查中,采用专业的方法和工具进行验证,运用先进的检测设备和技术,确保审查的科学性和可靠性。 保证审查的质量 问题分析处理 对专项审查中发现的问题,进行详细分析和处理,组织专家团队进行研讨,制定解决方案,确保问题得到妥善解决。 解决发现的问题 过程结果记录 记录专项审查的过程和结果,建立详细的记录文档,以便后续跟踪和检查,为改进提供依据。 便于后续管理 综合对比审查 1)将技术参数响应内容与所投设备的实际情况进行综合对比审查,组织专业的技术团队进行实地考察和测试,确保相符,保证响应的真实性。 2)对比不同设备的技术参数响应,运用科学的对比方法,找出差异和优势,突出所投设备的特点。 3)检查响应内容是否能够体现所投设备的特点和竞争力,从性能、价格、服务等方面进行评估,确保设备在竞争中脱颖而出。 4)在综合对比审查中,参考行业标准和同类产品的技术参数,进行广泛的市场调研,使对比更加客观和准确。 5)对综合对比审查的结果进行评估和分析,运用数据分析和评估模型,提出改进建议,优化设备的性能和响应内容。 6)根据综合对比审查的情况,调整技术参数响应内容,使响应更加符合实际情况和市场需求,提高投标的竞争力。 专家评估审查 1)邀请相关领域的专家对技术参数响应内容进行评估审查,选择具有丰富经验和专业知识的专家,提供专业意见,为响应内容的优化提供指导。 2)专家根据自身的经验和专业知识,对响应内容的合理性和可行性进行判断,运用专业的评估方法,确保判断的准确性。 3)听取专家的建议和意见,对技术参数响应内容进行优化和完善,建立有效的沟通机制,及时采纳合理建议。 4)在专家评估审查中,与专家进行充分的沟通和交流,组织专题研讨会,深入探讨技术问题,提高响应内容的质量。 5)记录专家评估审查的结果和建议,建立详细的记录文档,作为重要的参考依据,为后续的投标工作提供支持。 6)根据专家评估审查的情况,进一步提高技术参数响应的质量,不断优化响应内容,使设备更加符合项目需求。 模拟评标审查 审查步骤 具体操作 目的 模拟评标过程 模拟评标过程,对技术参数响应内容进行审查,组织专业的评标团队,按照评标标准和流程进行操作,检验其在评标中的表现。 发现潜在问题 打分评价 按照评标标准和流程,对响应内容进行打分和评价,运用科学的评分方法,客观公正地评价响应内容。 评估响应质量 问题改进 找出模拟评标中发现的问题和不足,及时进行改进,建立问题整改机制,提高响应内容的质量。 优化响应内容 考虑评标关注点 在模拟评标审查中,考虑评标专家的关注点和评审习惯,进行针对性的优化,提高响应内容的吸引力。 符合评标要求 记录结果得分 记录模拟评标审查的结果和得分情况,建立详细的记录文档,分析优势和劣势,为后续的投标策略调整提供依据。 指导投标工作 调整响应策略 根据模拟评标审查的情况,调整技术参数响应内容和投标策略,使投标更加符合评标要求,提高中标概率。 提高投标竞争力 最终全面复查 复查要点 操作方法 效果 全面复查 在投标截止前,进行最终全面复查,组织多部门联合审查,确保技术参数响应内容无任何问题,保证投标文件的质量。 消除潜在风险 问题再次检查 对之前审查中发现的问题进行再次检查,建立问题跟踪机制,确认是否已经解决,确保问题得到彻底解决。 保证问题解决 完整性准确性检查 检查响应内容的完整性和准确性,进行细致的核对工作,避免出现新的错误和遗漏,提高响应的质量。 提高响应准确性 整体梳理审核 在最终复查中,对整个技术参数响应文件进行整体梳理和审核,运用系统的审核方法,保证文件的逻辑性和连贯性。 优化文件结构 结果确认记录 记录最终复查的结果和确认情况,建立详细的记录文档,确保万无一失,为投标工作提供可靠的保障。 保证投标安全 文件完善提交 根据最终复查的情况,对投标文件进行最后的完善和提交,确保投标文件符合要求,提高中标概率。 完成投标工作 组织专业人员核查 技术专家核查 1)邀请技术专家对技术参数响应内容进行专业核查,选择在相关领域具有深厚造诣的专家,确保技术的准确性和可行性,为项目的实施提供技术保障。 2)技术专家根据自身的专业知识和经验,对技术参数的合理性和先进性进行评估,运用科学的评估方法,提出客观的意见和建议。 3)听取技术专家的意见和建议,对响应内容 产品知识产权 产品无知识产权侵权 无专利商标著作权侵犯 杜绝专利侵权 专利检索分析 在产品研发阶段,会对相关技术领域的专利进行全面检索,避免使用他人的专利技术。同时,会定期对市场上的专利情况进行监测,及时调整产品技术方案,防止出现专利侵权问题。此外,会聘请专业的知识产权律师,对产品的专利情况进行评估和审核,确保无专利侵权风险。以下是具体措施的表格呈现: 措施 具体内容 实施频率 责任人 全面检索专利 对相关技术领域的专利进行全面检索,建立专利数据库 每季度 研发部门 市场专利监测 定期监测市场上的专利情况,分析竞争对手的专利布局 每月 市场部门 律师评估审核 聘请专业的知识产权律师,对产品的专利情况进行评估和审核 每年 法务部门 研发过程把控 建立严格的研发流程,对研发人员进行知识产权培训,提高他们的专利保护意识。在研发过程中,对每一个技术创新点进行记录和分析,确保其具有自主知识产权。同时,与研发人员签订保密协议和知识产权归属协议,明确产品的专利归属。此外,会定期对研发过程进行审查和评估,确保研发活动符合专利法规要求。 为了确保研发过程的合规性,会制定详细的研发计划和时间表,明确各个阶段的任务和目标。在研发过程中,会对每一个技术创新点进行详细的记录和分析,包括创新点的来源、技术原理、应用场景等。同时,会对研发人员进行定期的知识产权培训,提高他们的专利保护意识和能力。此外,会建立研发过程的监督机制,对研发活动进行实时监控和管理,确保研发过程的合规性和有效性。 生产环节监管 对生产厂家进行严格的资质审核,确保其具有合法的生产资质和专利保护措施。在生...
甘德县人民医院能力提升项目设备购置投标方案.docx
下载提示

1.本文档仅提供部分内容试读;

2.支付并下载文件,享受无限制查看;

3.本网站所提供的标准文本仅供个人学习、研究之用,未经授权,严禁复制、发行、汇编、翻译或网络传播等,侵权必究;

4.左侧添加客服微信获取帮助;

5.本文为word版本,可以直接复制编辑使用。


这个人很懒,什么都没留下
未认证用户 查看用户
该文档于 上传
推荐文档
×
精品标书制作
百人专家团队
擅长领域:
工程标 服务标 采购标
16852
已服务主
2892
中标量
1765
平台标师
扫码添加客服
客服二维码
咨询热线:192 3288 5147
公众号
微信客服
客服