文库 服务类投标方案 软件开发

广州市白云区市场监督管理局商事登记业务资料规范化处理服务项目投标方案.docx

DOCX   1679页   下载782   2025-08-25   浏览62   收藏99   点赞543   评分-   951917字   228.00

AI慧写标书

十分钟千页标书高效生成

温馨提示:当前文档最多只能预览 15 页,若文档总页数超出了 15 页,请下载原文档以浏览全部内容。
广州市白云区市场监督管理局商事登记业务资料规范化处理服务项目投标方案.docx 第1页
广州市白云区市场监督管理局商事登记业务资料规范化处理服务项目投标方案.docx 第2页
广州市白云区市场监督管理局商事登记业务资料规范化处理服务项目投标方案.docx 第3页
广州市白云区市场监督管理局商事登记业务资料规范化处理服务项目投标方案.docx 第4页
广州市白云区市场监督管理局商事登记业务资料规范化处理服务项目投标方案.docx 第5页
广州市白云区市场监督管理局商事登记业务资料规范化处理服务项目投标方案.docx 第6页
广州市白云区市场监督管理局商事登记业务资料规范化处理服务项目投标方案.docx 第7页
广州市白云区市场监督管理局商事登记业务资料规范化处理服务项目投标方案.docx 第8页
广州市白云区市场监督管理局商事登记业务资料规范化处理服务项目投标方案.docx 第9页
广州市白云区市场监督管理局商事登记业务资料规范化处理服务项目投标方案.docx 第10页
广州市白云区市场监督管理局商事登记业务资料规范化处理服务项目投标方案.docx 第11页
广州市白云区市场监督管理局商事登记业务资料规范化处理服务项目投标方案.docx 第12页
广州市白云区市场监督管理局商事登记业务资料规范化处理服务项目投标方案.docx 第13页
广州市白云区市场监督管理局商事登记业务资料规范化处理服务项目投标方案.docx 第14页
广州市白云区市场监督管理局商事登记业务资料规范化处理服务项目投标方案.docx 第15页
剩余1664页未读, 下载浏览全部

开通会员, 优惠多多

6重权益等你来

首次半价下载
折扣特惠
上传高收益
特权文档
AI慧写优惠
专属客服
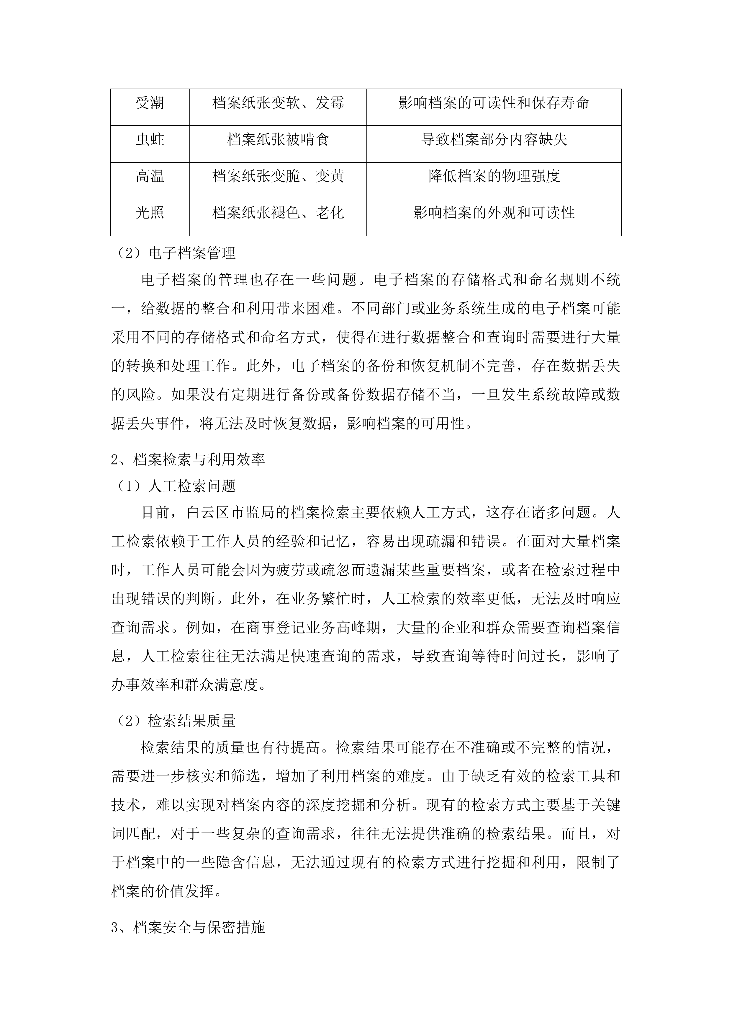
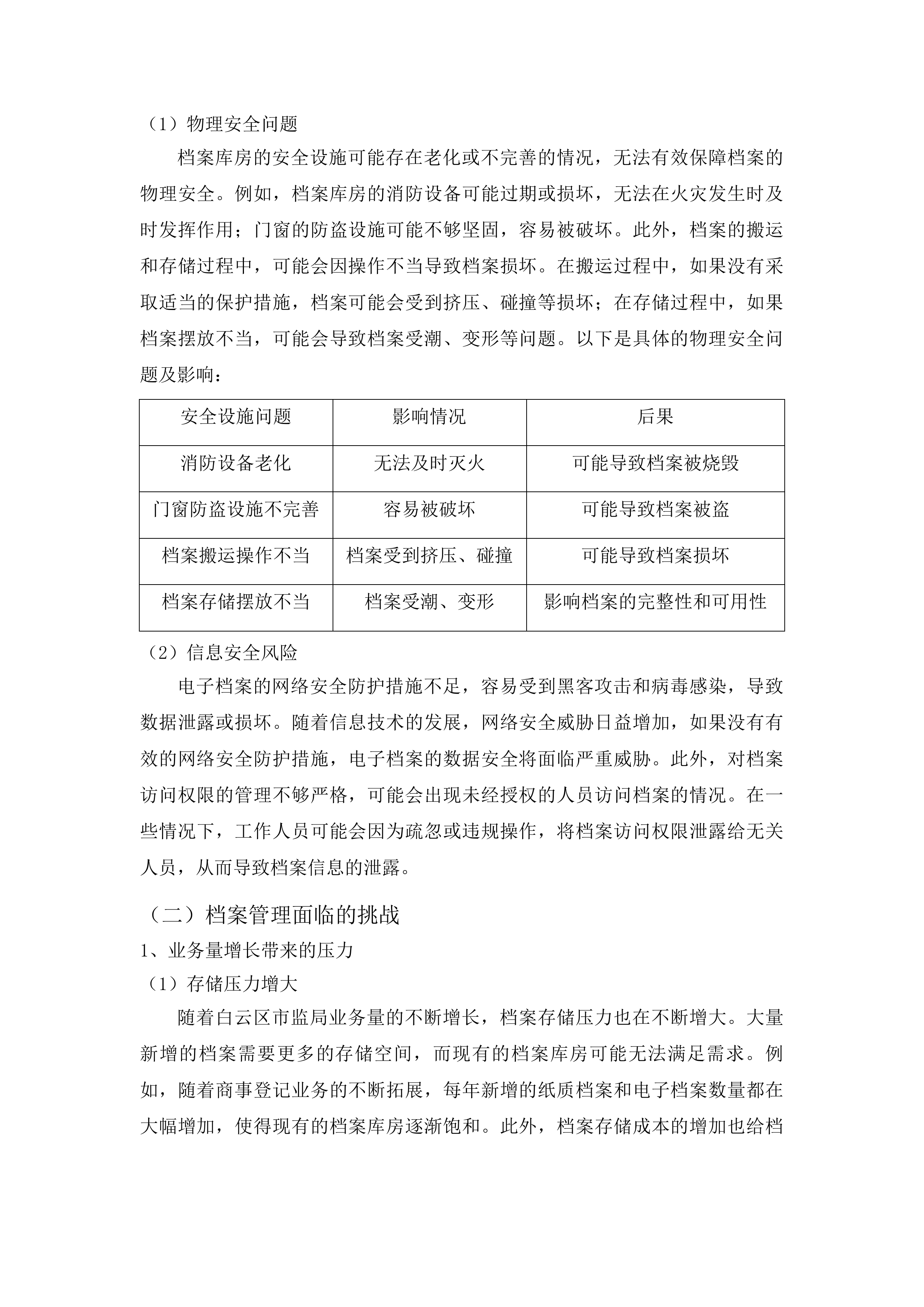
广州市白云区市场监督管理局商事登记业务资料规范化处理服务项目投标方案 第一章 项目熟悉程度 11 第一节 项目背景理解 11 一、 白云区市监局档案管理现状分析 11 二、 商事登记便利化服务外包必要性 18 三、 行政效能提升目标定位 24 第二节 服务内容认知 31 一、 采购包1商事登记业务资料处理 31 二、 采购包2综合档案资料规范整理 37 第三节 技术流程掌握 46 一、 档案调卷与整理操作规范 46 二、 档案著录与扫描技术标准 55 三、 数据挂接与归还流程控制 60 第四节 管理要求理解 67 一、 项目组织架构搭建 67 二、 工作场地安全管理 76 三、 项目进度与前期准备 82 第五节 质量与验收标准 89 一、 数据抽检质量控制 89 二、 图像质量检验规范 94 三、 著录数据准确性保障 98 第六节 数据同步与平台兼容 106 一、 电子档案数据同步机制 106 二、 平台兼容性技术保障 112 第七节 保密与安全机制 121 一、 保密协议签订与执行 121 二、 数据安全管理规范 127 第八节 服务软件要求 135 一、 自带软件功能模块配置 135 二、 软件兼容性与功能验证 140 第九节 人员与项目管理 145 一、 项目团队配置标准 145 二、 项目管理制度建设 151 三、 售后服务保障体系 159 第二章 项目实施方案 166 第一节 自带数字化软件介绍 166 一、 商事主体无纸化归档软件 166 二、 电子档案数据同步软件 172 三、 一网通办电子档案加工软件 179 四、 智能档案库房信息管理平台软件 184 五、 数据质量管理平台 190 六、 一照一码商事主体资料数字化软件 198 第二节 项目组织架构 204 一、 管理团队岗位设置 204 二、 业务实施班组配置 215 三、 岗位职责权限划分 221 四、 组织协作运行机制 230 第三节 人员责任分工和配置 236 一、 项目经理配置要求 236 二、 档案整理人员配置 244 三、 扫描人员团队组建 253 四、 数据录入人员安排 263 五、 质量控制人员配置 270 六、 技术支持人员安排 276 第四节 进度计划 283 一、 项目总体时间规划 283 二、 档案调卷作业进度 289 三、 档案整理工作安排 296 四、 数字化扫描进度计划 302 五、 进度保障与预警机制 312 第五节 档案资料整理工作流程 320 一、 档案调卷登记管理 320 二、 档案分类整理规范 327 三、 档案著录操作流程 334 四、 档案扫描作业规范 342 五、 图像处理工作流程 348 六、 查阅权限设置流程 353 七、 库房管理条码作业 360 八、 数据挂接操作流程 367 九、 原件装订与归还流程 373 第六节 服务工作开展 382 一、 线下纸质档案处理服务 382 二、 线上电子文件归档服务 388 三、 数据同步服务实施 396 四、 数据验收配合服务 403 五、 售后服务支持体系 410 第七节 设备配置 416 一、 高性能扫描仪配置 416 二、 计算机设备配置 422 三、 档案加工专用设备 433 四、 数据存储与网络设备 441 五、 设备维护管理计划 449 第八节 验收措施 458 一、 数据抽检机制设计 458 二、 图像质量检查标准 464 三、 数据挂接准确性验证 470 四、 页面密级设置检查 477 五、 数据同步完整性验收 484 六、 合格率标准与返工机制 491 七、 验收文档管理规范 497 第三章 项目质量方案 506 第一节 质量管理体系 506 一、 质量管理组织架构 506 二、 质量管理制度规范 517 三、 质量管理流程设计 527 第二节 质量保证措施 535 一、 档案整理质量控制 535 二、 档案著录质量保障 546 三、 档案扫描质量标准 553 四、 电子文件归档保障 563 第三节 差错率控制方案 571 一、 各环节差错率目标 571 二、 质量监控技术手段 580 三、 差错改进机制建立 591 第四节 风险管理控制 601 一、 档案实体安全风险 601 二、 数据信息安全保障 611 三、 系统兼容性风险管理 619 第五节 质量监控流程 631 一、 三级检查机制实施 631 二、 周期性质量检查 640 三、 过程记录管理规范 652 第六节 质量管理措施 664 一、 标准化作业文件 664 二、 人员培训管理 673 三、 设备耗材质量控制 679 四、 场地安全管理 691 第七节 质量验收标准 706 一、 数据同步验收规范 706 二、 抽检实施标准 713 三、 返工处理验收 720 四、 档案接收标准对接 726 第四章 数据交付技术方案 736 第一节 数据结构熟悉程度 736 一、 商事登记业务档案数据结构解析 736 二、 广州市市场监督管理局系统兼容性研究 750 第二节 数据交付流程 763 一、 全流程节点规划与责任划分 763 二、 流程监控与追溯体系建设 780 第三节 数据对接方案 791 一、 数据格式与接口标准规范 791 二、 系统对接稳定性保障措施 804 第四节 数据验证机制 816 一、 多层级验证体系构建 816 二、 质量管控与错误修正方案 836 第五节 电子文件归档交付 846 一、 电子文件分类归档处理规程 846 二、 归档质量与可用性保障 861 第六节 数据同步机制 878 一、 每日同步流程与内容规范 878 二、 异常处理与日志管理体系 889 第五章 项目保密方案 903 第一节 安全保密制度 903 一、 保密责任划分机制 903 二、 保密协议签署管理 914 三、 保密教育培训体系 922 四、 档案资料借阅管控 931 第二节 现场安全管理 947 一、 作业场所区域划分 947 二、 门禁监控系统部署 967 三、 专职安全巡查机制 979 四、 档案出入登记管理 990 第三节 设备网络安全管理 998 一、 设备统一管理制度 998 二、 设备访问权限控制 1010 三、 网络环境安全隔离 1022 四、 设备安全检查维护 1038 第四节 成果数据安全管理 1055 一、 数据销毁监督机制 1055 二、 数据加密传输方案 1066 三、 数据访问权限管控 1072 四、 数据操作日志管理 1089 五、 中间数据清除规范 1102 第六章 项目售后服务方案 1108 第一节 售后服务承诺 1108 一、 免费数据集中修正服务期限 1108 二、 专业售后服务团队配置 1118 第二节 保障措施 1128 一、 售后服务响应机制构建 1128 二、 专项售后服务热线保障 1141 第三节 技术支持 1165 一、 数字化系统持续支持服务 1165 二、 商事主体档案影像平台兼容保障 1176 第七章 现场演示 1196 第一节 页面密级权限设置 1196 一、 密级分类层级配置 1196 二、 查询权限控制机制 1215 第二节 信息著录功能演示 1233 一、 著录字段完整性校验 1233 二、 数据录入效率保障 1245 第三节 卷内目录自动设置 1251 一、 目录信息预著录 1251 二、 图像页级自动匹配 1271 第四节 数据在线交付挂接 1281 一、 数据挂接技术实现 1281 二、 交付成果可用性验证 1300 第五节 电子文件获取功能 1314 一、 多源文件采集通道 1314 二、 文件处理自动化 1328 第六节 电子文件归档展示 1347 一、 归档处理全流程 1347 二、 归档成果可视化 1365 第七节 演示组织与设备准备 1372 一、 演示团队配置 1372 二、 演示环境搭建 1388 三、 演示流程控制 1409 第八章 对项目采购需求的理解与认识 1419 第一节 项目背景认知 1419 一、 项目基本信息把握 1419 二、 项目需求深度剖析 1427 三、 项目重要意义认知 1435 第二节 服务内容理解 1443 一、 采购包一服务内容 1443 二、 采购包二服务内容 1449 三、 服务规模数量明晰 1457 第三节 技术流程认知 1466 一、 档案调卷环节把握 1466 二、 档案整理操作规范 1477 三、 档案扫描技术要点 1488 四、 数据处理关键环节 1498 五、 档案归还验收流程 1511 第四节 安全保密要求 1524 一、 保密协议签订执行 1524 二、 保密制度建立健全 1532 三、 现场安全管理规范 1542 四、 数据安全保障措施 1553 五、 保密教育培训实施 1566 第五节 项目管理机制 1576 一、 组织架构搭建管理 1576 二、 人员配置要求落实 1587 三、 场地设备管理规范 1595 四、 进度质量控制措施 1604 第六节 服务软件要求 1614 一、 软件功能需求满足 1614 二、 系统对接兼容性 1617 三、 软件支撑能力要求 1625 第七节 售后与应急保障 1633 一、 售后服务内容保障 1633 二、 应急处理机制建立 1643 三、 服务质量持续保障 1652 第八节 现场演示认知 1659 一、 权限管理功能演示 1659 二、 业务流程功能演示 1666 三、 数据获取归档演示 1675 项目熟悉程度 项目背景理解 白云区市监局档案管理现状分析 现有档案管理模式分析 档案存储与管理方式 纸质档案存储 目前,白云区市监局的纸质档案存储面临着诸多问题。一方面,纸质档案存储占用大量物理空间,且随着业务量的增加,存储压力不断增大。例如,随着商事登记业务的不断增长,每年新增的纸质档案数量也在逐年递增,使得现有的档案库房逐渐饱和。另一方面,纸质档案易受环境因素影响,如受潮、虫蛀等,可能导致档案损坏,影响档案的完整性和可用性。以下是具体的影响情况: 档案库房 环境因素 影响情况 后果 受潮 档案纸张变软、发霉 影响档案的可读性和保存寿命 虫蛀 档案纸张被啃食 导致档案部分内容缺失 高温 档案纸张变脆、变黄 降低档案的物理强度 光照 档案纸张褪色、老化 影响档案的外观和可读性 电子档案管理 电子档案的管理也存在一些问题。电子档案的存储格式和命名规则不统一,给数据的整合和利用带来困难。不同部门或业务系统生成的电子档案可能采用不同的存储格式和命名方式,使得在进行数据整合和查询时需要进行大量的转换和处理工作。此外,电子档案的备份和恢复机制不完善,存在数据丢失的风险。如果没有定期进行备份或备份数据存储不当,一旦发生系统故障或数据丢失事件,将无法及时恢复数据,影响档案的可用性。 档案检索与利用效率 人工检索问题 目前,白云区市监局的档案检索主要依赖人工方式,这存在诸多问题。人工检索依赖于工作人员的经验和记忆,容易出现疏漏和错误。在面对大量档案时,工作人员可能会因为疲劳或疏忽而遗漏某些重要档案,或者在检索过程中出现错误的判断。此外,在业务繁忙时,人工检索的效率更低,无法及时响应查询需求。例如,在商事登记业务高峰期,大量的企业和群众需要查询档案信息,人工检索往往无法满足快速查询的需求,导致查询等待时间过长,影响了办事效率和群众满意度。 检索结果质量 检索结果的质量也有待提高。检索结果可能存在不准确或不完整的情况,需要进一步核实和筛选,增加了利用档案的难度。由于缺乏有效的检索工具和技术,难以实现对档案内容的深度挖掘和分析。现有的检索方式主要基于关键词匹配,对于一些复杂的查询需求,往往无法提供准确的检索结果。而且,对于档案中的一些隐含信息,无法通过现有的检索方式进行挖掘和利用,限制了档案的价值发挥。 档案安全与保密措施 物理安全问题 档案库房的安全设施可能存在老化或不完善的情况,无法有效保障档案的物理安全。例如,档案库房的消防设备可能过期或损坏,无法在火灾发生时及时发挥作用;门窗的防盗设施可能不够坚固,容易被破坏。此外,档案的搬运和存储过程中,可能会因操作不当导致档案损坏。在搬运过程中,如果没有采取适当的保护措施,档案可能会受到挤压、碰撞等损坏;在存储过程中,如果档案摆放不当,可能会导致档案受潮、变形等问题。以下是具体的物理安全问题及影响: 安全设施问题 影响情况 后果 消防设备老化 无法及时灭火 可能导致档案被烧毁 门窗防盗设施不完善 容易被破坏 可能导致档案被盗 档案搬运操作不当 档案受到挤压、碰撞 可能导致档案损坏 档案存储摆放不当 档案受潮、变形 影响档案的完整性和可用性 信息安全风险 电子档案的网络安全防护措施不足,容易受到黑客攻击和病毒感染,导致数据泄露或损坏。随着信息技术的发展,网络安全威胁日益增加,如果没有有效的网络安全防护措施,电子档案的数据安全将面临严重威胁。此外,对档案访问权限的管理不够严格,可能会出现未经授权的人员访问档案的情况。在一些情况下,工作人员可能会因为疏忽或违规操作,将档案访问权限泄露给无关人员,从而导致档案信息的泄露。 档案管理面临的挑战 业务量增长带来的压力 存储压力增大 随着白云区市监局业务量的不断增长,档案存储压力也在不断增大。大量新增的档案需要更多的存储空间,而现有的档案库房可能无法满足需求。例如,随着商事登记业务的不断拓展,每年新增的纸质档案和电子档案数量都在大幅增加,使得现有的档案库房逐渐饱和。此外,档案存储成本的增加也给档案管理带来了经济压力。为了满足档案存储需求,需要不断扩建档案库房或增加存储设备,这无疑会增加档案管理的成本。以下是具体的存储压力情况: 业务量增长情况 新增档案数量 现有库房容量 存储成本增加情况 逐年递增 大幅增加 逐渐饱和 不断上升 处理效率降低 业务量的增长使得档案处理的工作量大幅增加,而现有的人员和设备配置难以满足需求,导致档案处理周期延长。随着商事登记业务的不断增长,每天需要处理的档案数量也在不断增加,而现有的档案处理人员和设备数量有限,无法及时完成大量的档案处理工作。此外,处理效率的降低可能会影响到企业和群众的办事体验,不利于行政效能的提升。企业和群众在办理业务时,需要等待较长时间才能获取档案信息,这会给他们带来不便,也会影响市监局的形象和声誉。 数字化转型的需求 适应时代发展 随着信息技术的不断发展,数字化档案管理已成为档案管理的发展趋势。实现档案的数字化转型可以提升白云区市监局的管理水平和服务质量,更好地适应时代发展的要求。数字化档案管理可以实现档案的快速检索、共享和利用,提高工作效率,减少人工成本。通过数字化手段,可以对档案进行数据分析和挖掘,为决策提供有力支持,提升管理效能。此外,数字化档案管理还可以提高档案的安全性和可靠性,避免纸质档案因环境因素而损坏的问题。 档案数字化 提升管理效能 数字化档案管理可以实现档案的快速检索、共享和利用,提高工作效率,减少人工成本。通过数字化手段,可以对档案进行数据分析和挖掘,为决策提供有力支持,提升管理效能。以下是数字化档案管理对提升管理效能的具体作用: 管理效能提升方面 作用情况 效果 档案检索 快速准确 节省查询时间 档案共享 实时共享 提高信息流通效率 数据分析 深入挖掘 为决策提供支持 人工成本 减少 降低管理成本 安全保密要求的提高 法律法规要求 国家对档案安全保密制定了一系列法律法规,白云区市监局需要严格遵守这些规定,加强档案安全保密管理。违反法律法规可能会导致严重的法律后果,影响市监局的形象和声誉。例如,《中华人民共和国保守国家秘密法》《中华人民共和国档案法》等法律法规对档案的安全保密管理做出了明确规定,如果市监局在档案管理过程中违反这些规定,可能会面临行政处罚或法律诉讼。 数据安全风险 在数字化转型过程中,档案数据面临着更多的安全风险,如网络攻击、数据泄露等。随着信息技术的发展,网络安全威胁日益增加,如果没有有效的网络安全防护措施,电子档案的数据安全将面临严重威胁。此外,对档案访问权限的管理不够严格,可能会出现未经授权的人员访问档案的情况。为了保障档案数据的安全和保密,需要采取有效的安全措施,如加强网络安全防护、严格管理档案访问权限等。 服务外包的必要性 提升行政效能 提高处理效率 专业团队拥有高效的档案处理流程和技术手段,可以快速完成档案的整理、扫描、著录等工作,缩短档案处理周期。通过外包,可以将市监局的工作人员从繁琐的档案处理工作中解放出来,使其能够专注于核心业务,提高工作效率。专业团队通常具有丰富的经验和专业知识,能够采用先进的技术和设备,快速、准确地完成档案处理工作。例如,他们可以利用自动化扫描设备和光学字符识别技术,快速将纸质档案转换为电子档案,并进行准确的著录和分类。 保证处理质量 专业团队具备严格的质量控制体系,能够确保档案处理的准确性和完整性,提高档案的利用价值。通过外包,可以引入专业的质量监督机制,对档案处理过程进行全程监控,保证处理质量。专业团队通常会制定详细的质量控制标准和操作规范,对档案处理的各个环节进行严格的检查和审核。例如,在档案整理过程中,会对档案的完整性、准确性进行逐一核对;在档案扫描过程中,会对扫描图像的清晰度、完整性进行检查。 实现商事登记便利化 加快数字化进程 专业团队可以利用先进的技术和设备,快速完成档案的数字化转换,建立完善的数字化档案管理系统。通过数字化档案管理系统,可以实现档案信息的实时更新和共享,为商事登记提供及时、准确的信息支持。专业团队通常会采用先进的数字化技术和设备,如高速扫描仪、云计算平台等,快速将纸质档案转换为电子档案,并进行有效的管理和存储。数字化档案管理系统可以实现档案信息的实时更新和共享,企业和群众在办理商事登记业务时,可以通过互联网等渠道,随时随地查询和获取相关档案信息。 提供便捷服务 企业和群众可以通过互联网等渠道,随时随地查询和获取相关档案信息,无需到现场进行查询,节省了时间和精力。数字化档案管理系统可以提供多种查询方式和服务功能,满足不同用户的需求,提高服务的便捷性和满意度。企业和群众可以通过输入关键词、文号等信息,快速查询到所需的档案信息。此外,数字化档案管理系统还可以提供在线下载、打印等服务功能,方便企业和群众获取档案信息。 降低管理成本 减少人力投入 通过外包,市监局无需招聘和培训大量的档案管理人员,减少了人力成本。专业团队可以根据业务需求灵活调配人员,提高人员利用效率,降低人力成本。专业团队通常具有丰富的人力资源管理经验,能够根据业务量的变化,灵活调配人员,避免人员闲置和浪费。此外,专业团队还可以通过培训和考核等方式,提高人员的业务水平和工作效率,进一步降低人力成本。 优化资源配置 专业团队拥有先进的技术设备和管理经验,可以实现资源的优化配置,提高设备利用率,降低设备采购和维护成本。通过外包,可以避免市监局在档案管理方面的重复投资,提高资源利用效率,降低管理成本。专业团队通常会采用先进的技术设备和管理经验,对档案管理资源进行优化配置。例如,他们可以采用共享设备的方式,提高设备利用率;可以采用集中维护的方式,降低设备维护成本。 商事登记便利化服务外包必要性 提升行政效能 简化业务流程 优化资源配置 1)通过将商事登记业务资料规范化处理服务外包,可把有限的人力、物力资源集中投入到关键业务当中,实现资源的更优配置。例如原本分散在资料处理的人员和物资,能调配到更需要的核心业务环节。 2)避免内部资源在非核心业务上的过度分散,防止出现人力闲置、物资浪费等情况,从而提高资源利用效率,让每一份资源都能在合适的地方发挥最大价值。 加速业务办理 1)专业外包团队经过专门训练,能熟练操作业务流程,快速且准确地完成资料处理等各项任务,从而大大加速商事登记业务的办理速度。其丰富的经验和专业技能,能高效应对各种情况。 2)减少企业和群众等待时间,避免因业务办理缓慢导致的不便,极大提升服务满意度,让企业和群众切实感受到高效服务带来的便利。 提高服务质量 保证资料准确性 1)专业人员熟悉档案处理标准和要求,能严格按照规范进行操作,从资料的整理、著录到扫描等各个环节,都一丝不苟,确保资料的准确性。 档案整理 档案扫描 2)通过专业的检查和审核机制,对每一份资料进行细致检查,不放过任何一个细节,减少资料中的错误和遗漏,保证资料的质量。 环节 操作要求 目的 资料整理 分类清晰、排列有序 保证资料完整性 档案著录 信息准确、与系统一致 便于检索和管理 扫描处理 页面完整、视觉清晰 确保电子文件质量 提升服务专业性 1)外包团队经过专业培训,具备丰富的行业经验,熟悉商事登记业务资料处理的各个环节,能提供更专业的服务,满足不同客户的需求。 2)在档案处理过程中,运用专业的技术和方法,如先进的扫描设备、科学的管理系统等,提高服务的专业性和可靠性,为客户提供高质量的服务体验。 增强信息安全 严格保密管理 1)与外包公司签订严格的保密协议,明确保密责任和义务,规定资料的使用范围和方式,确保信息安全。对外包公司的违规行为制定相应的处罚措施。 原件装订 2)对外包人员进行保密培训,提高保密意识,让他们了解信息安全的重要性,掌握保密的方法和技巧,防止信息外泄,保护客户的隐私。 先进技术保障 1)运用先进的信息技术和安全防护手段,如加密技术、访问控制等,对数据进行加密处理,限制访问权限,保障数据的安全性。防止数据被非法获取和篡改。 2)定期对系统进行安全检测和维护,及时发现和处理安全隐患,如更新安全补丁、修复漏洞等,确保系统的正常运行和数据的安全。 实现资源共享 建立统一档案库 整合分散资料 1)将分散在不同部门和环节的商事登记业务资料进行整合,集中存储在统一的档案库中,便于管理和查询。打破部门之间的信息壁垒,提高资料的利用效率。 库房管理 2)消除信息孤岛,使得各部门之间能够共享资料,提高资料的可用性和利用率,为业务协同提供有力支持。 促进信息流通 1)统一的档案库为各部门之间的信息流通提供了便利,各部门可以根据需要随时获取所需的资料,促进了业务协同和合作,提高工作效率。 2)各部门能够及时掌握相关业务信息,做出科学的决策,提高决策的科学性和准确性,推动业务的顺利开展。 提升数据信息化利用水平 数字化处理资料 1)将纸质档案资料进行数字化扫描和处理,转化为电子文件,便于存储、管理和查询。减少纸质档案的存储空间,提高查询效率。 2)采用先进的数字化技术,如OCR识别、图像优化等,提高资料的处理效率和质量,为数据的分析和挖掘提供基础。 数据分析与挖掘 1)运用数据分析和挖掘技术,对数字化档案资料进行深入分析,提取有价值的信息和知识,如市场趋势、企业需求等。 2)为决策提供支持,帮助企业和政府更好地了解市场动态和经济形势,制定科学合理的政策和战略。 分析方法 应用场景 价值体现 关联分析 发现业务之间的关联 优化业务流程 趋势分析 预测市场趋势 制定发展战略 聚类分析 划分客户群体 精准营销 推动政务公开 信息公开透明 1)通过互联网等渠道,将商事登记业务资料等政务信息向社会公开,接受公众监督,让公众了解政府的工作情况。 2)提高政府工作的透明度和公信力,增强公众对政府的信任,促进政府与公众之间的良性互动。 方便公众查询 1)提供便捷的查询服务,让企业和群众能够轻松获取所需的政务信息,节省时间和精力。 2)提高公众对政府工作的满意度和参与度,鼓励公众积极参与政务活动,共同推动社会发展。 应对业务增长挑战 解决业务量增加问题 灵活调配资源 1)外包公司可以根据业务量的变化,灵活调配人力和资源,当业务量增加时,及时增加人员和设备,确保业务的及时处理。 2)避免因业务量波动导致的人员闲置或不足问题,降低企业的运营成本,提高资源的利用效率。 提高处理效率 1)专业外包团队具备高效的处理流程和技术,能够快速完成业务资料的处理,采用先进的设备和软件,提高处理速度。 2)减少业务积压,确保业务的顺利进行,避免因业务积压导致的延误和客户不满。 提升服务效能 专业管理经验 1)外包公司具有丰富的管理经验和专业的管理团队,能够优化业务流程,合理安排人员和资源,提高管理效率。 2)通过科学的管理方法,如绩效考核、质量控制等,提升服务的质量和水平,为客户提供优质的服务。 先进技术应用 1)采用先进的技术和设备,如数字化处理技术、信息化管理系统等,提高服务的效能和质量,实现业务的自动化和智能化。 2)为企业和群众提供更便捷、高效的服务体验,节省时间和精力,提高客户满意度。 适应改革发展需求 促进职能转变 1)将非核心业务外包出去,政府可以将更多的精力和资源投入到核心职能和公共服务中,如政策制定、市场监管等。 2)促进政府职能从管理型向服务型转变,提高政府的服务质量和效率,更好地满足人民群众的需求。 推动改革创新 1)服务外包引入了市场机制和竞争机制,能够激发创新活力,促使外包公司不断提升服务质量和技术水平。 2)推动行政效能改革的深入发展,促进政府管理模式和服务方式的创新,提高政府的治理能力和水平。 行政效能提升目标定位 优化档案管理流程 规范业务资料处理 确保数据同步准确 将规范化处理后的著录数据及电子图像文件精准同步至采购人及广州市市场监督管理局的商事主体档案影像综合管理平台,可实现数据的实时共享与快速检索。确保同步的数据格式、图像命名、挂接逻辑等与平台高度兼容,保障数据在传输和存储过程中的一致性和可用性。对同步的数据进行严格的质量检测,建立数据纠错机制,及时发现并修正可能出现的数据误差,确保数据的准确性和完整性,为档案的高效管理和利用提供坚实的数据基础。 加强档案库房管理 对约26万卷业务资料开展库房管理条码化工作,通过为每卷档案赋予唯一的条码标识,实现档案的精准定位和快速查找。建立涵盖档案出入库管理、盘点清查、温湿度控制等环节的完善库房管理制度,确保档案实体的安全和完整。利用条码扫描技术和信息化管理系统,实时监控档案的存储状态和流动情况,提高档案管理的效率和透明度,为档案的长期保存和有效利用提供有力保障。 提升电子文件归档效率 优化归档流程 简化电子文件归档流程,减少不必要的人工干预环节,提高归档效率。采用自动化技术,实现电子文件的自动分类、编目和存储,确保归档过程的准确性和一致性。引入智能识别技术,对电子文件的内容进行自动分析和提取,实现文件的快速分类和索引,提高文件检索的效率。建立电子文件归档的标准化流程和规范,确保所有文件按照统一的标准进行处理,提高归档工作的质量和效率。 确保数据安全 加强电子文件归档过程中的数据安全管理,采取多重防护措施,防止数据丢失、泄露和篡改。采用先进的加密技术,对电子文件进行加密存储和传输,确保数据的安全性和保密性。建立数据备份和恢复机制,定期对电子文件进行备份,以应对可能出现的数据灾难。加强对数据访问的权限管理,严格控制用户对电子文件的访问权限,防止非法访问和数据滥用。 完善档案查询服务 优化查询界面 设计简洁、易用的查询界面,充分考虑用户的使用习惯和需求,提高用户体验。提供实时查询结果反馈,让用户及时了解查询进度和结果。采用智能搜索技术,提高查询的准确性和效率,为用户提供更加精准的查询结果。同时,提供多样化的查询方式,如关键词查询、分类查询等,满足不同用户的查询需求。 加强数据更新 及时更新档案数据,确保查询结果的准确性和时效性。建立数据更新机制,定期对档案数据进行维护和更新,保证数据的完整性和可用性。加强与相关部门的信息共享和沟通,及时获取最新的档案数据,确保档案数据的及时性和准确性。同时,对更新的数据进行严格的审核和验证,确保数据的质量和可靠性。 实现商事登记便利化 促进资源共享 加强部门协作 加强与工商各业务部门的沟通和协作,建立信息共享机制,实现数据的实时交换和共享。共同制定数据标准和规范,确保数据的一致性和可用性,提高工作效率和质量。通过建立跨部门的信息共享平台,打破信息壁垒,促进各部门之间的协同工作。定期召开部门协调会议,共同解决数据共享过程中遇到的问题,推动业务流程的优化和创新。 推动政务公开 政务公开方面 具体举措 预期效果 信息发布 通过官方网站、社交媒体等渠道及时发布商事登记相关政策、法规和办理流程 提高公众对政策的知晓度 数据共享 将可公开的商事登记数据向社会开放,提供查询服务 促进社会监督和参与 办事进度查询 建立办事进度查询系统,让企业和群众实时了解业务办理进度 增强办事透明度 意见反馈 设立意见反馈渠道,及时收集社会各界的意见和建议 不断改进政务服务 通过资源共享,推动政务公开,提高政府工作的透明度和公信力。为社会各界提供更加便捷的信息查询服务,促进社会监督和参与。通过政务公开,让企业和群众更好地了解政府的工作内容和进展,增强对政府的信任和支持。 提高服务效能 简化办事流程 流程优化方面 具体措施 预期效果 减少审批环节 对商事登记业务流程进行全面梳理,取消不必要的审批环节 缩短办事时间 推行网上办事 建立网上办事平台,实现商事登记业务的在线申请、审批和发证 提高办事效率 一站式服务 整合相关业务部门的服务资源,提供一站式服务 减少企业和群众的办事成本 并联审批 对涉及多个部门的审批事项实行并联审批,提高审批效率 加快业务办理速度 简化商事登记业务流程,减少审批环节,提高办事效率。推行网上办事、一站式服务等模式,让企业和群众办事更加便捷。通过流程优化,降低企业和群众的办事成本,提高政府的服务效能。 加强服务监督 加强对服务质量的监督和考核,建立健全服务评价机制,及时了解企业和群众的需求和意见。对服务过程中出现的问题及时进行整改,不断提高服务质量和水平。通过定期开展服务满意度调查、设立投诉举报渠道等方式,广泛收集企业和群众的反馈信息。对服务质量不达标的部门和人员进行问责,推动服务质量的持续提升。 打造满意政府 倾听群众呼声 建立健全群众意见反馈机制,及时倾听企业和群众的呼声和诉求。对群众反映的问题及时进行处理和回复,让群众感受到政府的关心和重视。通过设立专门的意见箱、热线电话、在线留言等渠道,广泛收集群众的意见和建议。对群众反映的问题进行分类整理,明确责任部门和办理时限,确保问题得到及时解决。 持续改进服务 改进方向 具体措施 预期效果 业务流程优化 根据企业和群众的意见和建议,对商事登记业务流程进行持续优化 提高办事效率 服务方式创新 引入新的技术和手段,创新服务方式,如开展预约服务、上门服务等 提升服务体验 人员培训提升 加强对服务人员的培训,提高服务人员的业务水平和服务意识 提高服务质量 服务质量监督 建立更加严格的服务质量监督机制,加强对服务过程的全程监控 确保服务规范 根据企业和群众的意见和建议,持续改进服务质量和水平。不断优化业务流程、创新服务方式,为企业和群众提供更加优质、高效的服务。通过持续改进,提高政府的服务能力和水平,打造人民满意的政府部门。 服务外包必要性体现 专业技术支持 先进的技术设备 设备类型 设备名称 技术优势 对工作的提升作用 扫描设备 高速扫描仪 具备高分辨率、快速扫描功能 提高档案扫描效率和质量 装订设备 自动装订机 可实现自动打孔、装订,装订效果好 保证档案装订的规范和整齐 管理系统 档案管理系统 具备数据存储、检索、统计等功能 实现档案的信息化管理 识别设备 图像识别仪 可快速准确识别档案内容 提高档案分类和编目的效率 配备先进的档案管理设备和软件,如扫描仪、装订机、档案管理系统等,提高工作效率和质量。采用先进的技术手段,如数字化处理、图像识别等,实现档案的快速、准确处理。通过先进的技术设备和手段,提升档案管理的自动化和智能化水平。 自动装订机 专业的技术人员 人员类别 专业技能 工作经验 对项目的支持作用 档案管理人员 熟悉档案管理业务流程和规范 具有多年档案管理工作经验 确保档案管理工作的顺利开展 技术操作人员 掌握档案数字化处理、软件操作等技术 参与过多个档案数字化项目 保障技术设备的正常运行和数据处理的准确性 数据分析人员 具备数据分析和挖掘能力 有相关数据分析项目经验 为档案管理提供数据支持和决策依据 安全管理人员 熟悉信息安全管理知识和技术 从事信息安全管理工作多年 保障档案数据的安全和保密 拥有专业的档案管理技术人员,具备丰富的档案管理经验和专业知识。能够熟练掌握档案管理的业务流程和技术要求,为项目的实施提供有力的技术支持。专业的技术人员是项目成功实施的关键保障。 资源优化配置 降低成本 减少采购人在档案管理方面的人力、物力和财力投入,降低管理成本。通过规模化、专业化的服务,实现成本的有效控制和降低。采用集中采购设备和耗材、优化人员配置等方式,降低运营成本。同时,通过提高工作效率,减少档案处理的时间和成本,实现资源的优化利用。 提高效率 提高档案管理的工作效率,缩短档案处理周期。专业的服务团队能够采用先进的技术和管理方法,快速、准确地完成档案管理工作。通过优化业务流程、引入自动化设备等方式,提高档案处理的速度和质量。建立高效的项目管理机制,确保各项工作有序推进,提高整体工作效率。 风险有效控制 风险评估与预警 对项目进行全面的风险评估,提前识别可能出现的风险。建立风险预警机制,及时发现和处理风险,避免风险扩大化。制定详细的风险评估指标体系,对项目的各个环节进行风险评估。建立风险监测系统,实时监控项目的运行情况,及时发现潜在的风险因素。一旦发现风险,立即启动预警机制,采取相应的措施进行处理。 风险应对措施 风险类型 应对措施 责任部门 实施时间 数据安全风险 加强数据加密、备份和访问控制,制定数据安全应急预案 安全管理部门 立即实施 技术故障风险 建立设备维护和故障修复机制,配备备用设备 技术支持部门 故障发生时 人员流动风险 加强人员培训和储备,签订保密协议和服务协议 人力资源部门 人员入职时 政策法规风险 密切关注政策法规变化,及时调整业务流程和服务内容 业务管理部门 政策法规发布后 针对不同的风险,制定相应的应对措施,确保项目的顺利实施。建立应急预案,在风险发生时能够迅速采取措施,减少损失。通过制定完善的风险应对措施和应急预案,提高项目的抗风险能力。 服务内容认知 采购包1商事登记业务资料处理 15.7万卷纸质档案规范化处理 档案整理标准 1)严格按照商事主体档案原件归档规范及采购人工商业务档案管理要求进行分类,确保档案分类准确合理。充分考虑档案的性质、来源、时间等因素,采用科学的分类方法,使档案能够有序存放,便于后续的检索和利用。 2)对归档文件进行有序排列,保证文件排列符合逻辑和业务流程。依据文件之间的内在联系和时间顺序,进行合理排序,使档案的编排具有连贯性和系统性。 3)仔细检查档案的完整性,对于不齐全的材料及时补齐,确保档案完整。逐一核对档案中的各项内容,对于缺失的文件、数据等,及时与相关部门沟通协调,进行补充完善。 4)对页面进行修整,去除污渍、褶皱等影响档案保存的因素。采用专业的工具和方法,对档案页面进行清洁和修复,延长档案的使用寿命。 5)拆除原有装订,以便进行后续的扫描和数字化处理。在拆除装订时,注意保护档案的原始状态,避免对档案造成损坏。 6)准备目录数据,为档案的检索和查询提供便利。准确记录档案的基本信息,包括档案名称、编号、日期、来源等,建立详细的目录数据库。 7)打印案卷封皮及卷内文件目录,保证档案外观规范统一。按照规定的格式和要求,打印清晰、准确的案卷封皮和卷内文件目录,使档案的外观整齐美观。 档案著录要求 1)依据企业档案电子化管理标准要求进行著录,确保著录信息准确无误。严格遵循相关标准和规范,对档案的各项信息进行详细、准确的记录,保证著录数据的质量。 2)著录内容包括主体身份编码、商事主体名称、企业类型、统一社会信用代码或注册号、核准日期等重要信息。全面涵盖档案的关键要素,为档案的管理和利用提供丰富的信息支持。 3)保证企业(个体)主体身份编码与广州市工商局企业(个体)注册登记系统数据库一致,实现数据的无缝对接。通过与相关数据库的比对和验证,确保著录信息的一致性和准确性,提高档案信息的共享和利用效率。 数据挂接规范 1)在服务期间实现电子图像文件与商事主体档案影像综合管理平台档案著录基本信息的准确挂接。采用先进的技术和方法,确保电子图像文件与档案著录信息之间的一一对应关系,实现数据的有效关联。 2)录入卷内文件目录,实现卷内文件目录数据库管理,方便档案的查询和利用。将卷内文件的详细信息录入数据库,建立完善的卷内文件目录体系,提高档案查询的效率和准确性。 3)确保挂接的数据准确无误,能够在平台上快速无误检索。对挂接的数据进行严格的审核和校验,保证数据的准确性和完整性,使平台能够快速、准确地检索到所需的档案信息。 240.9万页数字化扫描实施 扫描设备选择 1)根据档案幅面的大小(A4、A3等)选择相应规格的扫描仪,确保扫描效果清晰。充分考虑档案的实际情况,选用能够满足扫描需求的扫描仪,保证扫描图像的质量。 2)选用扫描软件接口采用标准接口(如TWAIN)的设备,保证与系统的兼容性。使用标准接口的扫描设备,能够与现有系统进行无缝对接,提高工作效率。 3)对扫描设备进行定期维护和校准,确保设备正常运行。制定详细的设备维护计划,定期对扫描设备进行清洁、保养和校准,及时发现和解决设备故障,保证设备的稳定性和可靠性。 扫描质量控制 控制项目 控制标准 具体措施 色彩模式 以彩色为主 选用具备彩色扫描功能的设备,确保扫描图像色彩还原度高。 分辨率 一般为200-300dpi 根据档案的实际需求,合理设置扫描分辨率,保证图像清晰。 原件保护 避免档案损坏 在扫描过程中,采用专业的扫描夹具和保护措施,防止档案受到挤压、磨损等损坏。 页面完整性 页面完整,不得漏页 对扫描后的图像进行仔细检查,确保页面完整无缺。 图像处理优化 1)对图像偏斜度、清晰度、失真度等进行检查,发现不符合要求的及时重新扫描。建立严格的图像质量检查机制,对扫描图像进行全面、细致的检查,确保图像质量符合要求。 2)对扫描图像的排列顺序与档案原件不一致的进行页序调整,保证图像顺序正确。仔细核对扫描图像与档案原件的顺序,对不一致的图像进行调整,使图像顺序与档案原件一致。 3)对出现偏斜的图像进行纠偏处理,对方向不正确的图像进行旋转还原,以符合阅读习惯。采用专业的图像处理软件,对偏斜和方向不正确的图像进行处理,使图像恢复正常状态。 4)对图像页面中出现的影响图像质量的杂质,如黑点、黑线等进行去污处理,遵循展现档案原貌的原则。在去污处理过程中,尽量保留档案的原始信息,避免对档案造成二次损坏。 26万卷库房管理条码化作业 条码信息著录 1)准确著录档案卷条码信息,包括档案编号、名称、日期等关键信息。采用专业的条码著录设备和软件,确保条码信息的准确性和完整性。 2)保证条码信息与档案实际内容一致,避免出现错误和混淆。在著录条码信息时,仔细核对档案的实际内容,确保条码信息与档案内容一一对应。 3)对条码信息进行备份和存储,以便后续查询和管理。建立条码信息数据库,对条码信息进行定期备份和存储,防止信息丢失。 条码粘贴规范 1)打印条码并准确粘贴到档案卷上,粘贴位置要统一、整齐。使用专业的条码打印机,打印清晰、准确的条码标签,并按照规定的位置和方式进行粘贴。 2)确保条码粘贴牢固,不易脱落,保证条码的可读性和持久性。在粘贴条码时,采用合适的粘贴材料和方法,使条码牢固地粘贴在档案卷上。 3)对粘贴条码后的档案进行检查,确保条码清晰可辨。对粘贴好条码的档案进行逐一检查,确保条码清晰、完整,能够被准确识别。 档案上架管理 1)将粘贴好条码的档案卷按照规定的顺序和位置上架,便于管理和查找。根据档案的分类和编号,制定合理的上架方案,使档案能够有序存放。 2)建立档案上架记录,记录档案的上架时间、位置等信息,实现档案的动态管理。使用档案管理系统,对档案的上架信息进行实时记录和跟踪,方便档案的查询和管理。 3)定期对档案上架情况进行检查,确保档案存放整齐、安全。制定档案检查计划,定期对档案的上架情况进行检查,及时发现和解决档案存放过程中出现的问题。 1248万页电子文件归档服务 归档检查流程 1)对全程电子化、一网通办、省市区迁移、外地迁入电子文件的归档数量进行检查,确保数量准确。通过与相关系统的数据对比和统计,对电子文件的归档数量进行严格的检查和核对,保证归档数量的准确性。 2)检查电子文件的完整性,包括文件内容、格式、附件等是否完整。对电子文件的各项内容进行详细检查,确保文件内容完整、格式规范、附件齐全。 3)对电子文件的页序进行调整,保证文件顺序正确。根据文件的逻辑关系和时间顺序,对电子文件的页序进行调整,使文件顺序符合实际情况。 4)进行登记编目,为电子文件建立详细的目录信息,方便查询和检索。按照规定的编目规则,对电子文件进行详细的登记编目,建立完善的电子文件目录体系。 5)检查电子文件的可用性,确保文件能够正常打开和使用。对电子文件进行实际测试,检查文件是否能够正常打开和使用,确保文件的可用性。 6)设置页面查询权限,根据文件的保密级别和使用范围进行权限设置。根据文件的保密要求和使用范围,对电子文件的页面查询权限进行合理设置,保证文件的安全性和保密性。 7)进行一网通办电子文件二次增量归档完整性检查,保证归档文件的完整性和准确性。对一网通办电子文件的二次增量归档情况进行详细检查,确保归档文件的完整性和准确性。 数据同步标准 1)将电子档案数据每天同步至采购人及广州市市场监督管理局商事主体档案影像综合管理平台,确保数据的及时性和准确性。建立完善的数据同步机制,按照规定的时间和频率,将电子档案数据及时、准确地同步到指定平台。 2)保证同步的著录数据格式、图像文件格式、图像文件命名等符合档案影像管理平台要求,能够在平台中正常查阅。严格按照平台的要求,对同步的数据格式、命名等进行规范和统一,确保数据能够在平台中正常显示和查询。 3)建立数据同步日志,记录数据同步的时间、内容、结果等信息,便于追溯和管理。使用数据同步日志系统,对数据同步的过程和结果进行详细记录,方便后续的查询和管理。 归档成果验收 1)采购人通过商事主体档案影像综合管理平台,以抽检的方式检查已完成同步的数据,包括著录数据及图像文件。建立科学的抽检机制,按照一定的比例对已同步的数据进行抽检,确保数据质量符合要求。 2)抽检比率不低于5%,合格率达到99%时,予以验收“通过”。严格按照规定的抽检比率和合格率标准,对抽检结果进行评估和判断,确保验收结果的公正性和准确性。 3)验收不通过的由全部返工处理,直到验收合格为止。对于验收不通过的数据,及时进行返工处理,重新进行同步和检查,直到验收合格为止。 采购包2综合档案资料规范整理 8400件综合档案规范整理 档案完整性检查筛选 1)仔细对接收的每份综合档案文件材料开展完整性检查,这些材料涵盖正文、发文呈批表、草稿等。逐一核对各部分内容,确保档案信息无缺失。 2)针对筛选出的不齐全材料,立即安排打印补齐工作。通过与相关部门沟通,获取准确的补充信息,保证档案材料完整无缺。 3)精心制作接收清单,对档案材料进行详细记录。清单内容包括档案名称、数量、来源等,方便后续管理和查询。 档案分类编件号 1)严格按照白云区档案局档案接收标准归档整理档案,对综合档案进行科学分类。依据档案的性质、年代、用途等因素,确定合理的分类方式。 2)每件档案均采用年度-保管期限分类法进行分类,并编件号。确保分类准确无误,件号编制清晰、有序,便于管理和查询。 3)在分类编件号过程中,安排专人进行复核。检查分类是否合理、件号是否准确,避免出现错误和遗漏。 档案页码档号章标注 1)为每件档案有效信息页面准确标注页码,页码位置严格遵循位于页面正面右上角、反面左上角的要求。使用清晰、规范的字体进行标注,确保页码清晰可辨。 2)在每件档案首页右上方标注档号章信息和归档章,保证档案标识明确。档号章信息包括档案编号、保管期限等,便于快速识别和查找档案。 3)完成标注后,对标注的准确性和规范性进行全面检查。发现问题及时纠正,确保标注符合相关要求。 3000件文书档案数字化扫描 扫描前期准备 1)对3000件文书档案进行细致整理,将档案按照类别、年份等进行有序排列,确保档案整齐有序,便于扫描操作。同时,检查档案是否存在破损、缺失等情况,及时进行修复和补充。 2)全面检查扫描设备的性能,对设备进行调试和维护,保证设备正常运行,扫描质量可靠。测试扫描设备的分辨率、色彩模式等参数,确保符合扫描要求。 扫描设备调试 3)根据档案幅面大小,精准选择合适规格的扫描仪和扫描参数。对于不同尺寸的档案,调整扫描仪的扫描范围和分辨率,以获得最佳的扫描效果。 扫描过程操作 1)采用标准接口的扫描软件进行扫描,扫描色彩模式以彩色为主,确保档案信息完整呈现。严格按照扫描软件的操作流程进行操作,保证扫描过程的准确性和稳定性。 彩色扫描过程 2)将扫描分辨率设置在200-300dpi,保证扫描图像视觉清晰、页面完整。在扫描过程中,实时监控扫描图像的质量,发现问题及时调整扫描参数。 3)在扫描过程中,采取有效措施保护纸质档案原件,避免损坏。使用轻柔的操作手法,避免过度弯曲、折叠档案,确保档案的原始状态。 扫描质量检查 1)对扫描后的图像进行全面质量检查,重点查看图像偏斜度、清晰度、失真度等指标。使用专业的图像检测工具,对图像进行分析和评估。 扫描质量检查 2)发现不符合图像质量要求的情况,如不完整、漏扫等,立即重新进行扫描。对扫描过程中出现的问题进行记录和分析,总结经验教训,避免再次出现类似问题。 3)确保扫描图像的排列顺序与档案原件一致,如有不一致及时进行页序调整。通过对比档案原件和扫描图像,对页序进行核对和修正,保证图像顺序的准确性。 档案专用耗材供应保障 耗材质量把控 1)精心选择符合采购人要求的档案专用耗材,对市场上的耗材供应商进行严格筛选,确保耗材质量可靠。考察供应商的生产能力、质量控制体系等方面,选择信誉良好的供应商。 档案专用耗材 2)对采购的耗材进行严格检验,检查耗材的规格、材质等是否符合标准。使用专业的检测设备,对耗材进行性能测试,确保耗材满足档案存储和管理的要求。 3)与优质的耗材供应商建立长期稳定的合作关系,保证耗材的稳定供应和质量。定期对供应商进行评估和考核,督促供应商不断提高产品质量和服务水平。 耗材供应计划 1)根据项目进度和实际需求,科学制定合理的档案专用耗材供应计划。对项目各阶段的耗材使用量进行预测,合理安排采购时间和数量。 2)提前储备一定数量的耗材,建立安全库存,避免因耗材短缺影响项目进度。根据历史使用数据和项目需求变化,动态调整安全库存水平。 3)定期对耗材的使用情况进行统计和分析,及时掌握耗材的消耗速度和趋势。根据分析结果,及时调整供应计划,确保耗材的合理使用。 耗材库存管理 1)建立专门的耗材仓库,对档案专用耗材进行妥善保管。仓库配备必要的防潮、防火、防虫等设施,确保耗材的存储环境安全。 2)做好耗材的出入库登记,详细记录耗材的出入库时间、数量、用途等信息。使用信息化管理系统,对耗材的库存进行实时监控,确保耗材的数量和流向清晰可查。 耗材仓库管理 3)定期对耗材库存进行盘点,核对库存数量与系统记录是否一致。及时补充短缺的耗材,处理过期或损坏的耗材,保证库存的准确性和有效性。 档案管理制度编研服务 制度调研分析 1)对采购人现有的档案管理制度进行全面深入的调研,通过查阅文件、访谈相关人员等方式,了解制度的现状和存在的问题。分析制度在执行过程中遇到的困难和挑战,找出制度的不足之处。 2)分析档案管理工作的实际需求和发展趋势,结合行业最新动态和政策要求,为制度编研提供科学依据。关注档案管理技术的创新和应用,以及档案利用需求的变化,确保编研的制度具有前瞻性和适应性。 3)收集相关的法律法规和行业标准,对其进行研究和分析,确保编研的制度符合国家和地方的要求。参考先进的档案管理经验和做法,使制度更加完善和合理。 制度编研撰写 1)结合调研分析结果,组织专业人员撰写档案管理制度的初稿。明确制度的各项条款和要求,确保制度内容全面、准确、清晰。初稿完成后,进行内部审核和讨论,对制度的合理性和可行性进行评估。 2)组织专业人员对初稿进行讨论和修改,广泛征求意见和建议。邀请档案管理...
广州市白云区市场监督管理局商事登记业务资料规范化处理服务项目投标方案.docx
下载提示

1.本文档仅提供部分内容试读;

2.支付并下载文件,享受无限制查看;

3.本网站所提供的标准文本仅供个人学习、研究之用,未经授权,严禁复制、发行、汇编、翻译或网络传播等,侵权必究;

4.左侧添加客服微信获取帮助;

5.本文为word版本,可以直接复制编辑使用。


这个人很懒,什么都没留下
未认证用户 查看用户
该文档于 上传
推荐文档
×
精品标书制作
百人专家团队
擅长领域:
工程标 服务标 采购标
16852
已服务主
2892
中标量
1765
平台标师
扫码添加客服
客服二维码
咨询热线:192 3288 5147
公众号
微信客服
客服