文库 工程类投标方案 公路工程

榆树市大坡镇城南村2025年道路建设项目投标方案.docx

DOCX   628页   下载52   2025-09-08   浏览78   收藏44   点赞822   评分-   335470字   158.00

AI慧写标书

十分钟千页标书高效生成

温馨提示:当前文档最多只能预览 15 页,若文档总页数超出了 15 页,请下载原文档以浏览全部内容。
榆树市大坡镇城南村2025年道路建设项目投标方案.docx 第1页
榆树市大坡镇城南村2025年道路建设项目投标方案.docx 第2页
榆树市大坡镇城南村2025年道路建设项目投标方案.docx 第3页
榆树市大坡镇城南村2025年道路建设项目投标方案.docx 第4页
榆树市大坡镇城南村2025年道路建设项目投标方案.docx 第5页
榆树市大坡镇城南村2025年道路建设项目投标方案.docx 第6页
榆树市大坡镇城南村2025年道路建设项目投标方案.docx 第7页
榆树市大坡镇城南村2025年道路建设项目投标方案.docx 第8页
榆树市大坡镇城南村2025年道路建设项目投标方案.docx 第9页
榆树市大坡镇城南村2025年道路建设项目投标方案.docx 第10页
榆树市大坡镇城南村2025年道路建设项目投标方案.docx 第11页
榆树市大坡镇城南村2025年道路建设项目投标方案.docx 第12页
榆树市大坡镇城南村2025年道路建设项目投标方案.docx 第13页
榆树市大坡镇城南村2025年道路建设项目投标方案.docx 第14页
榆树市大坡镇城南村2025年道路建设项目投标方案.docx 第15页
剩余613页未读, 下载浏览全部

开通会员, 优惠多多

6重权益等你来

首次半价下载
折扣特惠
上传高收益
特权文档
AI慧写优惠
专属客服
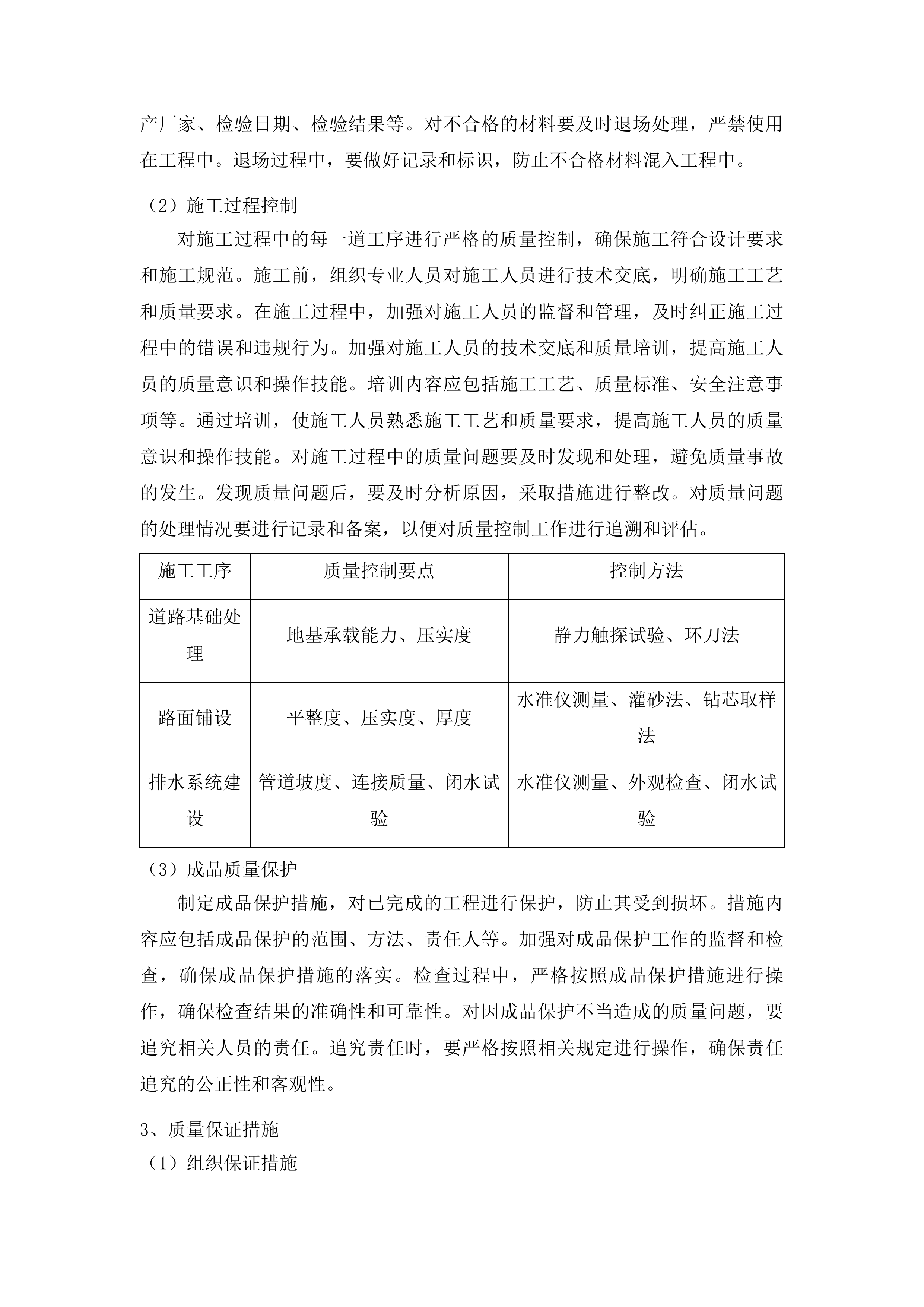
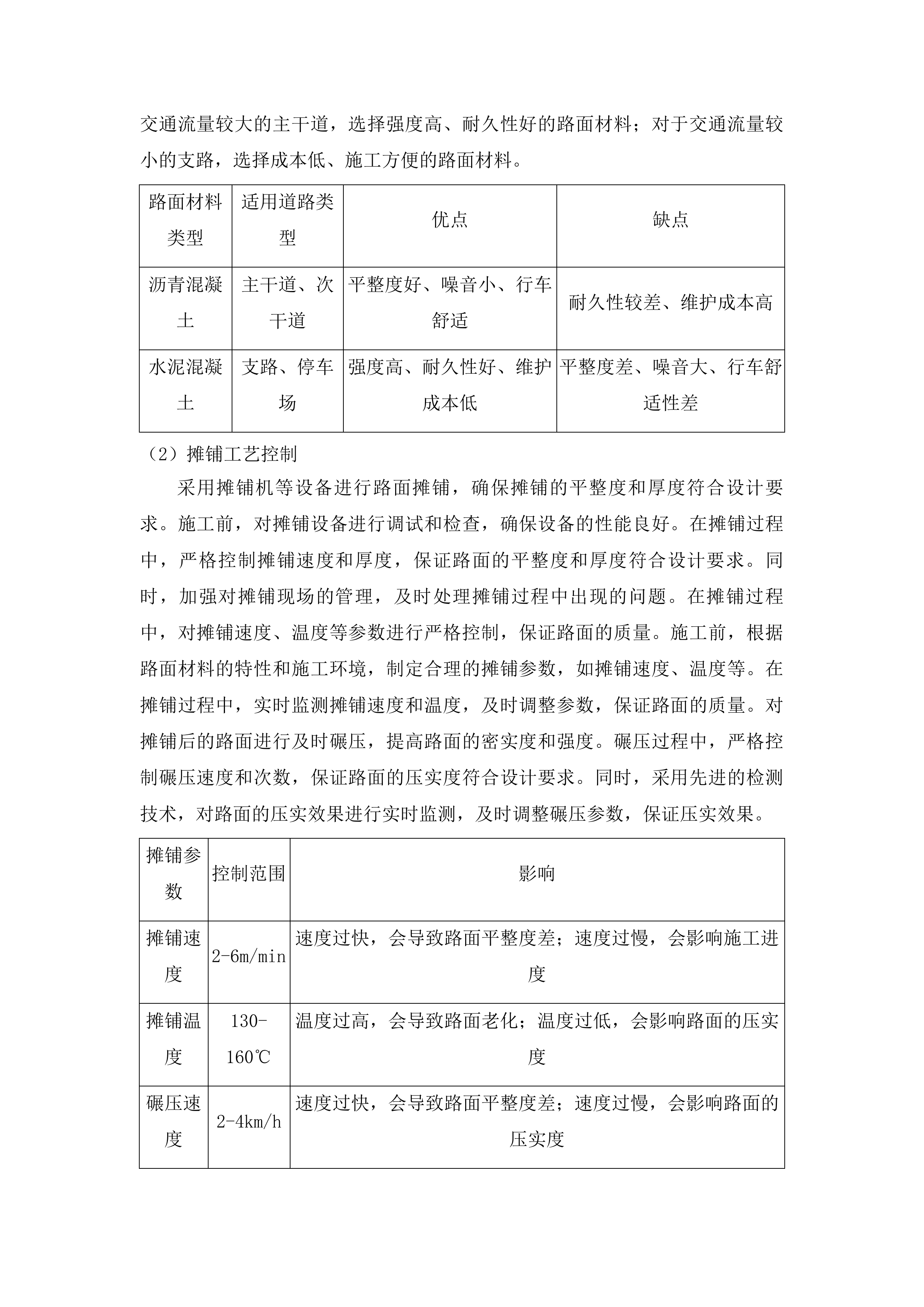
榆树市大坡镇城南村2025年道路建设项目投标方案 第一章 内容完整性和编制水平 3 第一节 内容完整性 3 一、 施工组织设计要素覆盖情况 3 二、 编制结构与图表辅助说明 16 第二章 施工方案与技术措施 28 第一节 施工方案完整性 28 一、 整体施工流程编制 28 二、 专项施工方案设计 43 三、 施工技术交底计划 65 四、 施工工艺操作细化 76 第三章 质量管理体系与措施 91 第一节 质量管理体系 91 一、 质量管理组织架构 91 二、 质量管理制度流程 104 三、 质量控制标准体系 116 第四章 安全管理体系与措施 130 第一节 安全管理体系 130 一、 安全管理组织架构 130 二、 安全生产责任制度 141 三、 施工现场安全防护措施 150 四、 安全教育培训计划 168 五、 安全应急预案体系 185 第五章 环境保护管理体系与措施 198 第一节 环保管理体系 198 一、 环境保护管理架构 198 二、 扬尘污染控制方案 211 三、 施工噪音管控措施 223 四、 废水处理实施方案 228 五、 固体废弃物管理 244 六、 施工生态保护措施 259 七、 环保宣传教育计划 279 八、 环境应急风险防控 288 第六章 工程进度计划与措施 308 第一节 施工进度安排 308 一、 工期总控规划 308 二、 施工阶段划分 321 三、 进度计划编制依据 338 四、 进度控制保障措施 344 五、 进度图表可视化 361 第七章 资源配备计划 368 第一节 施工设备配置 368 一、 主要施工设备清单 368 二、 设备进场调配计划 384 三、 设备维护管理措施 400 第八章 成品保护和保修工作的管理措施和承诺 415 第一节 成品保护措施 415 一、 成品保护方案制定 415 二、 保护责任监督机制 424 三、 物理隔离防护手段 447 第九章 紧急情况的处理措施、预案以及抵抗风险的措施 464 第一节 紧急情况处理措施 464 一、 突发事件响应流程 464 二、 应急组织与职责分工 481 三、 应急物资保障管理 497 四、 应急演练实施计划 512 第十章 施工现场平面图 533 第一节 平面图内容完整性 533 一、 施工区域划分范围 533 二、 关键点位交通流线 547 三、 临时水电布置方案 558 四、 施工安全设施布置 565 五、 周边环境关系标注 579 第十一章 施工进度计划横道图或网络图 587 第一节 进度计划编制依据 587 一、 合同工期基准要求 587 二、 工程量清单整合分析 604 三、 施工图纸技术参数 610 内容完整性和编制水平 内容完整性 施工组织设计要素覆盖情况 施工方案与技术措施完整性 道路基础处理方案 场地清理工作 对施工场地内的杂草、杂物、障碍物等进行全面清理,确保施工场地整洁,为后续施工创造良好条件。施工前,组织专业人员对场地进行详细勘察,制定清理计划,明确清理范围和标准。清理过程中,采用机械和人工相结合的方式,对杂草、杂物进行彻底清除,对障碍物进行拆除和清理。同时,对场地内的腐殖土、软土等不良地质进行处理,采用换填、夯实等方法,提高地基的承载能力。对场地内的地下管线进行探测和保护,避免施工过程中对其造成破坏。施工前,与相关部门沟通,获取地下管线资料,采用探测仪器对地下管线进行精准定位,并设置明显的标识。在施工过程中,加强对地下管线的保护,采取相应的保护措施,如设置套管、支护等,确保地下管线的安全。 地基夯实处理 根据地基的土质情况和设计要求,选择合适的夯实设备和方法,如强夯法、振动夯实法等。施工前,对地基进行详细的勘察和检测,确定地基的土质情况和承载能力,根据检测结果选择合适的夯实设备和方法。在夯实过程中,对地基进行分层夯实,每层夯实厚度应符合设计要求,确保地基的密实度和均匀性。同时,采用先进的检测技术,对地基的夯实效果进行实时监测,及时调整夯实参数,保证夯实效果。在夯实过程中,对地基的沉降和变形进行监测,及时调整夯实参数,保证夯实效果。施工前,在地基上设置沉降观测点和变形观测点,采用高精度的测量仪器,对地基的沉降和变形进行实时监测。根据监测结果,及时调整夯实参数,如夯实能量、夯实次数等,保证地基的稳定性和安全性。 地基夯实处理 基层铺设技术 选用符合设计要求的基层材料,如水泥稳定碎石、石灰稳定土等。施工前,对基层材料进行严格的质量检验和验收,确保材料的质量符合设计要求。材料进场时,应提供质量证明文件和检验报告,对材料的规格、型号、性能等进行详细检查。同时,对材料的配合比进行优化设计,提高基层的性能和使用寿命。采用机械摊铺和人工配合的方式进行基层铺设,确保基层的平整度和坡度符合设计要求。施工前,对摊铺设备进行调试和检查,确保设备的性能良好。在摊铺过程中,严格控制摊铺速度和厚度,保证基层的平整度和坡度符合设计要求。同时,加强对摊铺现场的管理,及时处理摊铺过程中出现的问题。对基层进行压实处理,采用压路机等设备进行多次碾压,提高基层的强度和稳定性。压实过程中,严格控制碾压速度和次数,保证基层的压实度符合设计要求。同时,采用先进的检测技术,对基层的压实效果进行实时监测,及时调整碾压参数,保证压实效果。 基层铺设技术 路面铺设技术 路面铺设技术要点 路面材料选择 根据道路的使用功能和交通流量,选择合适的路面材料,如沥青混凝土、水泥混凝土等。施工前,对路面材料进行严格的质量检验和验收,确保材料的质量符合设计要求。材料进场时,应提供质量证明文件和检验报告,对材料的规格、型号、性能等进行详细检查。同时,对路面材料的配合比进行优化设计,提高路面的性能和使用寿命。在选择路面材料时,充分考虑道路的使用功能和交通流量,如主干道、次干道、支路等,选择不同类型的路面材料。对于交通流量较大的主干道,选择强度高、耐久性好的路面材料;对于交通流量较小的支路,选择成本低、施工方便的路面材料。 路面材料类型 适用道路类型 优点 缺点 沥青混凝土 主干道、次干道 平整度好、噪音小、行车舒适 耐久性较差、维护成本高 水泥混凝土 支路、停车场 强度高、耐久性好、维护成本低 平整度差、噪音大、行车舒适性差 摊铺工艺控制 采用摊铺机等设备进行路面摊铺,确保摊铺的平整度和厚度符合设计要求。施工前,对摊铺设备进行调试和检查,确保设备的性能良好。在摊铺过程中,严格控制摊铺速度和厚度,保证路面的平整度和厚度符合设计要求。同时,加强对摊铺现场的管理,及时处理摊铺过程中出现的问题。在摊铺过程中,对摊铺速度、温度等参数进行严格控制,保证路面的质量。施工前,根据路面材料的特性和施工环境,制定合理的摊铺参数,如摊铺速度、温度等。在摊铺过程中,实时监测摊铺速度和温度,及时调整参数,保证路面的质量。对摊铺后的路面进行及时碾压,提高路面的密实度和强度。碾压过程中,严格控制碾压速度和次数,保证路面的压实度符合设计要求。同时,采用先进的检测技术,对路面的压实效果进行实时监测,及时调整碾压参数,保证压实效果。 摊铺参数 控制范围 影响 摊铺速度 2-6m/min 速度过快,会导致路面平整度差;速度过慢,会影响施工进度 摊铺温度 130-160℃ 温度过高,会导致路面老化;温度过低,会影响路面的压实度 碾压速度 2-4km/h 速度过快,会导致路面平整度差;速度过慢,会影响路面的压实度 碾压次数 4-6次 次数过少,会导致路面压实度不足;次数过多,会影响路面的平整度 接缝处理方法 对路面的纵缝和横缝进行合理设置和处理,采用切缝、灌缝等方法,防止裂缝的产生。施工前,根据路面的设计要求和施工情况,制定合理的接缝设置方案,明确接缝的位置和形式。在接缝处理过程中,严格按照施工工艺进行操作,保证接缝的质量。在接缝处理过程中,对缝内的杂物进行清理,保证缝内干净、干燥。清理过程中,采用高压水枪、吸尘器等设备,对缝内的杂物进行彻底清理。同时,对接缝处进行干燥处理,保证缝内干燥。对接缝处进行加强处理,如铺设土工格栅等,提高接缝处的强度和稳定性。加强处理过程中,严格按照施工工艺进行操作,保证加强处理的效果。 接缝类型 处理方法 优点 缺点 纵缝 切缝、灌缝 施工简单、成本低 耐久性较差 横缝 切缝、灌缝、铺设土工格栅 强度高、稳定性好 施工复杂、成本高 附属设施施工方案 排水系统建设 根据道路的排水要求,设计合理的排水系统,包括雨水管、污水管、检查井等。施工前,组织专业人员对道路的排水情况进行详细勘察,制定排水系统设计方案,明确排水系统的布局和规格。设计过程中,充分考虑道路的地形、地貌、降雨量等因素,保证排水系统的合理性和有效性。采用机械开挖和人工配合的方式进行排水管道的铺设,确保管道的坡度和连接质量符合设计要求。施工前,对开挖设备进行调试和检查,确保设备的性能良好。在开挖过程中,严格控制开挖深度和坡度,保证管道的铺设质量。同时,加强对管道连接部位的处理,采用密封胶、橡胶圈等材料,保证管道的连接质量。对排水系统进行闭水试验,检查管道的密封性和排水能力,确保排水系统正常运行。闭水试验前,对管道进行清理和检查,确保管道内无杂物和堵塞。试验过程中,严格按照试验标准进行操作,记录试验数据,及时发现和处理问题。 交通标志设置 根据道路的交通流量和使用功能,合理设置交通标志,如警告标志、禁令标志、指示标志等。施工前,组织专业人员对道路的交通情况进行详细勘察,制定交通标志设置方案,明确交通标志的类型、数量和位置。设置过程中,充分考虑道路的地形、地貌、交通流量等因素,保证交通标志的合理性和有效性。对交通标志的材质和质量进行严格控制,确保其符合国家相关标准和设计要求。材料进场时,应提供质量证明文件和检验报告,对材料的规格、型号、性能等进行详细检查。同时,加强对交通标志制作过程的监督和管理,保证交通标志的质量。按照设计要求进行交通标志的安装,确保标志的位置准确、牢固。安装过程中,严格按照施工工艺进行操作,保证标志的安装质量。同时,加强对安装现场的管理,及时处理安装过程中出现的问题。 交通标志设置 交通标志类型 适用道路类型 设置位置 作用 警告标志 所有道路 危险路段前 提醒驾驶员注意危险 禁令标志 所有道路 禁止通行路段前 禁止驾驶员通行 指示标志 所有道路 路口、转弯处等 指示驾驶员行驶方向 照明设施安装 根据道路的照明要求,设计合理的照明系统,包括路灯、景观灯等。施工前,组织专业人员对道路的照明情况进行详细勘察,制定照明系统设计方案,明确照明系统的布局和规格。设计过程中,充分考虑道路的地形、地貌、交通流量等因素,保证照明系统的合理性和有效性。选用符合设计要求的照明设备,对其质量和性能进行严格检测。设备进场时,应提供质量证明文件和检验报告,对设备的规格、型号、性能等进行详细检查。同时,加强对照明设备制作过程的监督和管理,保证照明设备的质量。按照设计要求进行照明设施的安装,确保照明效果良好,满足道路的使用需求。安装过程中,严格按照施工工艺进行操作,保证照明设施的安装质量。同时,加强对安装现场的管理,及时处理安装过程中出现的问题。 质量管理体系构建要素 质量目标与计划 明确质量目标 将道路建设质量达到符合国家现行工程施工质量验收统一标准的合格工程作为明确的质量目标。施工前,组织全体施工人员学习国家相关标准和规范,明确质量目标和要求。同时,将质量目标分解到各个施工阶段和具体的施工工序,确保每个环节都有明确的质量要求。制定质量目标的考核指标和考核办法,定期对质量目标的完成情况进行考核和评估。考核过程中,严格按照考核指标和考核办法进行操作,确保考核结果的公正性和客观性。对未完成质量目标的施工阶段和施工工序,及时分析原因,采取措施进行整改。 制定质量计划 根据质量目标和施工进度计划,制定详细的质量计划,明确质量控制的重点和难点。施工前,组织专业人员对施工过程进行详细分析,确定质量控制的重点和难点。在质量计划中,明确质量控制的责任人、工作内容和工作时间节点,确保质量控制工作有序进行。同时,加强对质量计划执行情况的监督和检查,及时发现和处理质量问题。对质量计划的执行情况进行跟踪和检查,及时发现问题并采取措施进行整改。检查过程中,严格按照质量计划进行操作,确保检查结果的准确性和可靠性。对发现的质量问题,及时分析原因,采取措施进行整改。 质量计划调整 根据施工过程中的实际情况,对质量计划进行适时调整,确保质量计划的可行性和有效性。施工过程中,及时收集和分析施工数据,了解施工进度和质量情况。在质量计划调整过程中,要充分考虑各种因素的影响,如施工条件、材料供应等。对质量计划调整的原因和内容进行记录和备案,以便对质量控制工作进行追溯和评估。调整过程中,严格按照相关程序进行操作,确保调整结果的合理性和有效性。同时,加强对质量计划调整后的执行情况的监督和检查,确保质量控制工作的顺利进行。 质量控制要点 材料质量控制 对原材料、构配件等进行严格的质量检验和验收,确保其符合设计要求和国家相关标准。材料进场时,应提供质量证明文件和检验报告,对材料的规格、型号、性能等进行详细检查。同时,加强对材料储存和保管的管理,防止材料受潮、生锈、变质等。建立材料质量档案,对材料的来源、检验情况等进行详细记录,便于追溯和管理。档案内容应包括材料的名称、规格、型号、生产厂家、检验日期、检验结果等。对不合格的材料要及时退场处理,严禁使用在工程中。退场过程中,要做好记录和标识,防止不合格材料混入工程中。 施工过程控制 对施工过程中的每一道工序进行严格的质量控制,确保施工符合设计要求和施工规范。施工前,组织专业人员对施工人员进行技术交底,明确施工工艺和质量要求。在施工过程中,加强对施工人员的监督和管理,及时纠正施工过程中的错误和违规行为。加强对施工人员的技术交底和质量培训,提高施工人员的质量意识和操作技能。培训内容应包括施工工艺、质量标准、安全注意事项等。通过培训,使施工人员熟悉施工工艺和质量要求,提高施工人员的质量意识和操作技能。对施工过程中的质量问题要及时发现和处理,避免质量事故的发生。发现质量问题后,要及时分析原因,采取措施进行整改。对质量问题的处理情况要进行记录和备案,以便对质量控制工作进行追溯和评估。 施工工序 质量控制要点 控制方法 道路基础处理 地基承载能力、压实度 静力触探试验、环刀法 路面铺设 平整度、压实度、厚度 水准仪测量、灌砂法、钻芯取样法 排水系统建设 管道坡度、连接质量、闭水试验 水准仪测量、外观检查、闭水试验 成品质量保护 制定成品保护措施,对已完成的工程进行保护,防止其受到损坏。措施内容应包括成品保护的范围、方法、责任人等。加强对成品保护工作的监督和检查,确保成品保护措施的落实。检查过程中,严格按照成品保护措施进行操作,确保检查结果的准确性和可靠性。对因成品保护不当造成的质量问题,要追究相关人员的责任。追究责任时,要严格按照相关规定进行操作,确保责任追究的公正性和客观性。 质量保证措施 组织保证措施 建立健全质量管理组织机构,明确各部门和人员的质量职责,确保质量管理工作的有效开展。机构设置应包括质量管理部门、技术部门、施工部门等。各部门和人员应明确自己的质量职责,确保质量管理工作的有效开展。加强质量管理部门与其他部门之间的沟通和协调,形成质量管理的合力。沟通和协调过程中,要及时传递质量信息,共同解决质量问题。定期召开质量会议,总结质量工作经验,分析质量问题原因,制定改进措施。会议内容应包括质量工作进展情况、质量问题分析、改进措施等。通过会议,总结质量工作经验,分析质量问题原因,制定改进措施。 技术保证措施 加强对施工技术的研究和创新,采用先进的施工技术和工艺,提高道路建设的质量和效率。研究和创新过程中,要结合工程实际情况,选择合适的施工技术和工艺。对施工过程中的关键技术和难点问题,组织技术人员进行攻关,确保施工顺利进行。攻关过程中,要充分发挥技术人员的专业优势,采用先进的技术手段,解决关键技术和难点问题。加强对施工图纸的审核和技术交底工作,确保施工人员熟悉施工要求和质量标准。审核过程中,要严格按照相关标准和规范进行操作,确保施工图纸的准确性和可靠性。技术交底过程中,要详细向施工人员讲解施工要求和质量标准,使施工人员熟悉施工要求和质量标准。 经济保证措施 建立质量奖励基金,对在质量管理工作中表现突出的单位和个人进行奖励。奖励基金的来源应包括工程预算中的质量保证金、罚款等。对因质量问题造成的经济损失,要追究相关人员的责任,并进行经济处罚。处罚过程中,要严格按照相关规定进行操作,确保处罚结果的公正性和客观性。合理安排工程资金,确保质量保证措施的落实有足够的资金支持。资金安排应根据质量保证措施的实际需要进行,确保资金的合理使用。 安全管理体系关键要点 安全管理目标 明确安全目标 将杜绝重大安全事故,确保施工过程中的人员和财产安全作为安全管理的目标。施工前,组织全体施工人员学习安全管理目标和要求,明确安全责任。同时,将安全目标分解到各个施工阶段和具体的施工岗位 环境保护措施实施细节 扬尘污染控制 施工现场扬尘控制 对施工现场的道路进行硬化处理,定期进行清扫和洒水降尘,保持道路湿润。施工前,制定施工现场道路硬化方案,明确硬化的范围、方法、标准等。在道路硬化过程中,要确保硬化的质量符合相关标准。对施工现场的土方、砂石等易产生扬尘的物料,要采取覆盖、密闭等措施,防止扬尘污染。覆盖材料应选用防尘网等,密闭措施应采用篷布等。在施工现场设置洗车池,对进出车辆进行冲洗,确保车辆车身清洁,轮胎不带泥上路。洗车池应配备足够的水源和排水设施,确保洗车效果。 扬尘污染控制 噪音污染控制 水污染控制 物料运输扬尘控制 对运输土方、砂石等易产生扬尘的物料的车辆,要采取密闭措施,防止物料洒落和扬尘污染。密闭措施应采用篷布等,确保物料运输过程中不洒落。合理规划物料运输路线,避免在居民区、学校等敏感区域行驶。运输路线应选择交通流量小、远离敏感区域的道路。加强对物料运输车辆的管理,定期对车辆进行检查和维护,确保车辆的密封性和行驶安全。检查和维护应按照相关规定进行操作,确保检查和维护的质量。 运输物料 密闭措施 运输路线 检查周期 土方 篷布覆盖 远离居民区和学校 每周 砂石 篷布覆盖 远离居民区和学校 每周 建筑垃圾扬尘控制 对建筑垃圾要及时进行清理和运输,严禁在施工现场长期堆放。施工过程中,制定建筑垃圾清理和运输方案,明确清理的时间、方法、运输的路线等。在清理和运输建筑垃圾时,要采取洒水降尘等措施,防止扬尘污染。洒水降尘应采用喷雾器等设备,确保降尘效果。对建筑垃圾要进行分类处理,可回收利用的要进行回收利用,不可回收利用的要运至指定的垃圾处理场进行处理。分类处理应按照相关规定进行操作,确保分类的准确性。 噪音污染控制 施工设备噪音控制 选用低噪音的施工设备和工艺,减少施工过程中的噪音污染。施工前,根据施工工艺和要求,选择低噪音的施工设备和工艺。在施工设备选型过程中,要考虑设备的噪音指标。对施工设备要进行定期检查和维护,确保设备的正常运行,降低设备的噪音排放。检查和维护应按照相关规定进行操作,确保检查和维护的质量。在施工设备上安装消声器、隔音罩等降噪装置,减少噪音的传播。降噪装置应选用符合相关标准的产品,确保降噪效果。 施工时间噪音控制 合理安排施工时间,避免在居民休息时间进行高噪音作业。施工前,制定施工时间计划,明确高噪音作业的时间范围。在施工过程中,要严格按照施工时间计划进行施工。如因工艺要求必须连续施工的,要提前办理相关手续,并向周边居民公告。相关手续应包括环保部门的审批等,公告内容应包括施工时间、施工内容、降噪措施等。在施工过程中,要严格控制施工噪音,确保噪音排放符合国家相关标准。噪音排放应按照相关标准进行监测和控制,确保噪音排放不超标。 噪音监测与管理 在施工现场设置噪音监测点,定期对施工噪音进行监测,掌握噪音排放情况。监测点应设置在施工现场的边界和敏感区域附近,监测周期应根据相关规定进行确定。根据噪音监测结果,及时调整施工方案和施工时间,采取有效的降噪措施。调整施工方案和施工时间应根据噪音监测结果进行科学合理的安排,降噪措施应包括选用低噪音设备、安装降噪装置等。加强对施工人员的噪音污染防治教育,提高施工人员的环保意识。教育内容应包括噪音污染的危害、降噪措施等。 水污染控制 施工废水处理 对施工废水要进行分类收集和处理,如设置沉淀池、化粪池等,经处理达标后排放。施工前,制定施工废水处理方案,明确处理的方法、流程、标准等。在施工废水处理过程中,要确保处理的质量符合相关标准。严禁将施工废水直接排放到周边水体中造成水污染。排放应按照相关规定进行操作,确保排放的废水达标。定期对施工废水处理设施进行清理和维护,确保其正常运行。清理和维护应按照相关规定进行操作,确保清理和维护的质量。 施工废水处理 废水类型 处理方法 排放标准 检查周期 泥浆水 沉淀池沉淀 悬浮物不超过XXXmg/L 每周 生活污水 化粪池处理 化学需氧量不超过XXXmg/L 每周 生活污水处理 对施工现场的生活污水要进行集中收集和处理,如设置化粪池、污水管网等,经处理达标后排放。施工前,制定施工现场生活污水处理方案,明确处理的方法、流程、标准等。在生活污水处理过程中,要确保处理的质量符合相关标准。加强对生活污水处理设施的管理,定期进行清理和维护,确保生活污水得到有效处理。清理和维护应按照相关规定进行操作,确保清理和维护的质量。严禁将生活污水随意排放到周边环境中。排放应按照相关规定进行操作,确保排放的污水达标。 生活污水处理 水污染应急处理 制定水污染应急处理预案,明确应急处理的组织机构、职责分工、应急响应程序等。预案内容应包括应急处理的组织机构、职责分工、应急响应程序、应急救援物资和设备等。配备必要的水污染应急处理物资和设备,如吸油毡、活性炭等,并定期进行检查和维护。应急救援物资和设备应按照相关规定进行配备和管理,确保其性能良好。如发生水污染事故,要立即启动应急处理预案,采取有效的应急处理措施,防止污染扩大。应急处理措施应包括切断污染源、清理污染物等。 编制结构与图表辅助说明 章节划分逻辑说明 整体框架布局 施工方案部分 依据本项目道路建设的特点,施工方案部分被细分为多个子章节,包括道路基础处理、路面铺设等,以实现对施工过程的全面覆盖。每个子章节均按照施工流程和技术要点有序排列,便于施工人员理解和执行。在各子章节中,对内容进行了详细阐述,明确了具体的施工步骤和严格的质量要求。同时,紧密结合工程量清单和图纸,确保施工方案与实际工程高度匹配,为道路建设的顺利进行提供坚实保障。 道路基础处理 路面铺设 管理体系章节 为突出各管理体系的重要性,将质量管理体系、安全管理体系、环境保护管理体系等分别设置独立章节。每个管理体系章节按照体系的构成要素进行细致划分,涵盖目标、措施、责任等方面。明确各管理体系之间的关联和协同关系,确保整体管理的有效性。根据本项目的实际情况,对各管理体系章节进行针对性的内容填充,使管理体系能够更好地服务于道路建设项目,保障工程质量、施工安全和环境保护。 进度与资源章节 工程进度计划和资源配备计划分别设置独立章节,清晰展示施工时间安排和资源需求。进度计划章节按照施工顺序和时间节点进行精心编排,便于对施工进度进行监控和调整。资源配备章节根据施工进度和需求,合理安排人力、物力和财力资源。对进度计划和资源配备计划进行关联性分析,确保资源与进度相匹配,避免资源浪费或短缺,保障道路建设项目按时、高质量完成。 其他相关章节 成品保护与保修承诺、紧急情况处理预案、施工现场平面图等章节,根据其功能和作用进行合理划分。各章节内容简洁明了,重点突出,便于快速查阅和参考。对各章节之间的逻辑关系进行深入梳理,确保整个施工组织设计的连贯性。结合本项目的实际需求,对其他相关章节进行适当的补充和完善,为道路建设项目的顺利实施提供全方位的支持。 标题层级设置 一级标题设计 采用简洁明了的一级标题,概括各部分的主要内容,如施工方案、质量管理体系等。一级标题具有较高的概括性和指导性,能够快速传达核心信息。对一级标题进行统一格式设置,使其在视觉上具有一致性。根据章节内容的重要性和关联性,合理安排一级标题的顺序。以下是部分一级标题示例: 一级标题 说明 施工方案 涵盖道路建设的具体施工方法和流程 质量管理体系 阐述保障道路建设质量的各项措施 安全管理体系 介绍确保施工安全的管理方法和制度 环境保护管理体系 说明减少施工对环境影响的措施 工程进度计划 展示施工时间安排和进度节点 资源配备计划 明确人力、物力和财力资源的安排 二级标题细化 二级标题对一级标题进行进一步细化,明确各部分的具体内容和要点。二级标题具有较强的针对性和专业性,便于深入理解和执行。对二级标题进行合理分类和归纳,使其逻辑清晰,层次分明。根据章节内容的复杂程度,适当设置二级标题的数量。例如,在“施工方案”一级标题下,可设置“道路基础处理方案”“路面铺设方案”等二级标题,详细阐述各施工环节的具体内容和要求。 三级及以下标题 对于内容较为复杂的章节,设置三级及以下标题,对二级标题进行详细展开。三级及以下标题按照内容的逻辑顺序进行排列,便于阅读和查找。对三级及以下标题进行格式区分,使其在视觉上易于识别。根据实际需要,灵活设置三级及以下标题的层级和数量。比如,在“道路基础处理方案”二级标题下,可设置“土方开挖”“地基夯实”等三级标题,进一步细化施工步骤和技术要求。 标题层级协调 确保各级标题之间的逻辑关系清晰,上级标题对下级标题具有统领作用。各级标题的内容相互关联,形成一个有机的整体。对标题层级进行统一规划和管理,避免出现层级混乱的情况。根据章节内容的调整,及时对标题层级进行相应的优化和完善。例如,当施工方案发生变化时,及时调整相关标题的内容和顺序,保证标题层级的合理性和协调性。 信息定位便捷性 目录设置合理 编制详细的目录,准确反映各章节的标题和页码,便于快速定位信息。目录的内容与正文保持一致,确保信息的准确性和完整性。对目录进行格式优化,使其排版整齐,易于阅读。根据章节内容的更新,及时对目录进行相应的调整。例如,当增加或删除章节时,及时更新目录中的标题和页码,保证目录的时效性和实用性。 索引功能设置 对于重要的技术参数、规范标准等信息,设置索引功能,方便快速查找。索引的内容按照关键词进行分类和排序,便于检索。对索引进行定期维护和更新,确保其有效性和实用性。根据用户的需求,灵活调整索引的范围和深度。以下是部分索引示例: 关键词 所在页码 道路基础处理技术参数 10-15 路面铺设规范标准 20-25 质量管理体系目标 30-35 安全管理体系措施 40-45 环境保护管理体系指标 50-55 交叉引用清晰 在正文中对相关内容进行交叉引用时,明确标注引用的位置和页码,便于查阅。交叉引用的内容准确无误,避免出现引用错误的情况。对交叉引用进行统一管理,确保其规范性和一致性。根据章节内容的调整,及时对交叉引用进行相应的修改。例如,当某部分内容的页码发生变化时,及时更新相关的交叉引用信息,保证引用的准确性和有效性。 搜索功能支持 如果施工组织设计以电子文档形式提供,支持全文搜索功能,方便用户快速找到所需信息。搜索功能具有较高的准确性和灵敏度,能够快速定位相关内容。对搜索结果进行合理排序和展示,便于用户查看。根据用户的反馈,不断优化搜索功能的性能。以下是搜索功能的部分特点展示: 特点 说明 全文搜索 可在整个文档中搜索关键词 快速定位 迅速找到包含关键词的段落 结果排序 按相关性和重要性排序搜索结果 多关键词搜索 支持同时输入多个关键词进行搜索 文字图表结合方式 文字阐述要点 内容准确清晰 文字表述准确无误,避免出现模糊、歧义的描述,确保信息传达的准确性。对施工方案、技术措施、管理体系等内容进行详细阐述,明确各项要求和标准。使用专业术语和规范的语言,提高文字的专业性和权威性。对文字内容进行反复审核和校对,确保无错别字和语法错误。例如,在描述道路基础处理的施工方法时,详细说明每一步骤的操作要求和质量标准,避免产生误解。 逻辑连贯有序 文字内容按照一定的逻辑顺序进行组织,如施工流程、管理体系的构成要素等。各段落之间过渡自然,衔接紧密,形成一个有机的整体。对复杂的内容进行分层阐述,使逻辑关系更加清晰明了。使用连接词和过渡语,增强文字的连贯性和流畅性。比如,在介绍质量管理体系时,按照质量目标、质量控制措施、质量保证体系的顺序进行阐述,使读者能够清晰地理解质量管理的全过程。 重点突出明确 对关键的技术参数、质量要求、安全措施等内容进行重点标注,引起读者的关注。使用加粗、下划线等方式突出重点内容,使其在视觉上更加醒目。对重点内容进行详细解释和说明,确保读者能够理解其重要性和意义。根据内容的重要程度,合理安排重点内容的位置和篇幅。例如,将道路建设的关键技术参数用加粗字体显示,并在旁边进行详细解释,让读者能够快速抓住重点。 语言简洁易懂 文字表达简洁明了,避免冗长复杂的句子和段落,提高阅读效率。使用通俗易懂的语言,使读者能够轻松理解文字内容。对专业术语进行适当解释,降低读者的理解难度。根据读者的需求和水平,调整文字的难易程度和表达方式。比如,在介绍一些专业的施工技术时,用简单易懂的语言进行解释,让非专业人员也能理解。 图表类型选择 施工进度图表 采用施工进度横道图或网络图,直观展示施工顺序和时间节点,便于进度监控和调整。施工进度图表准确反映各施工阶段的开始时间、结束时间和持续时间。对施工进度图表进行详细标注,明确各施工任务的责任人。根据实际施工情况,及时对施工进度图表进行更新和调整。以下是施工进度横道图的部分示例: 施工进度横道图 施工阶段 开始时间 结束时间 持续时间 责任人 道路基础处理 合同签订后第1天 合同签订后第10天 10天 张三 路面铺设 合同签订后第11天 合同签订后第20天 10天 李四 道路附属设施安装 合同签订后第21天 合同签订后第30天 10天 王五 施工现场平面图 绘制施工现场平面图,合理布局施工区域、材料堆放区、办公区等,提高施工效率。施工现场平面图准确反映各区域的位置和尺寸,标注清晰。对施工现场平面图进行动态管理,根据施工进度和需求进行调整。结合施工现场的实际情况,对施工现场平面图进行优化和完善。例如,根据施工进度的变化,及时调整材料堆放区的位置,避免材料搬运过程中的浪费和混乱。 资源配备图表 制作拟投入主要施工设备表、劳动力计划表、试验检测仪器设备表等图表,展示资源需求和配备情况。资源配备图表准确反映各类资源的数量、规格和使用时间。对资源配备图表进行分析和评估,确保资源的合理利用。根据施工进度和需求,及时调整资源配备图表。比如,根据施工进度的加快或放缓,调整劳动力的数量和设备的投入,保证资源的有效利用。 质量安全图表 使用质量控制图表、安全风险评估图表等,直观展示质量和安全管理的要点和措施。质量安全图表准确反映质量和安全指标的控制范围和目标。对质量安全图表进行定期检查和分析,及时发现问题并采取措施。根据实际情况,对质量安全图表进行改进和完善。以下是质量控制图表的部分示例: 质量指标 控制范围 目标值 检查周期 道路平整度 ±5mm ±3mm 每天 路面压实度 ≥95% ≥98% 每两层检测一次 混凝土强度 符合设计要求 高于设计要求10% 每批次检测一次 文字图表互补 图表文字说明 对每个图表进行详细的文字说明,解释图表的含义、数据来源和使用方法。文字说明与图表内容相互对应,确保读者能够准确理解图表信息。对复杂的图表进行分步说明,使读者能够逐步掌握图表的要点。根据图表的更新和变化,及时对文字说明进行相应的修改。例如,在解释施工进度横道图时,详细说明每个施工阶段的具体工作内容和时间要求,帮助读者更好地理解图表。 文字图表印证 文字内容与图表信息相互印证,增强方案的可信度和说服力。在文字阐述中引用图表数据和信息,使文字更加具体和直观。通过图表展示文字内容的关键数据和结果,使图表更具说服力。对文字和图表进行一致性检查,确保两者内容相符。以下是文字与图表印证的示例: 文字内容 图表信息 道路基础处理阶段,需投入10台挖掘机 资源配备图表中显示道路基础处理阶段挖掘机数量为10台 路面铺设预计在10天内完成 施工进度横道图中路面铺设阶段持续时间为10天 避免重复冗余 文字和图表内容避免重复冗余,提高信息传达的效率。对于图表已经清晰展示的内容,在文字中进行简要概括或引用。对文字和图表进行优化组合,使两者相互补充,发挥最大作用。根据实际需要,灵活调整文字和图表的比例和呈现方式。比如,对于施工进度图表中已经明确的时间节点,在文字中只需简要提及,避免重复描述。 整体效果协调 文字和图表的排版布局合理协调统一,提高文档的整体美观度和可读性。对文字和图表进行统一格式设置,使其在视觉上具有一致性。根据文档的内容和风格,选择合适的图表类型和颜色搭配。对文字和图表进行整体优化,确保两者在逻辑和视觉上相互协调。例如,统一文字的字体、字号和图表的线条颜色、样式,使文档更加美观和易读。 方案系统性与逻辑性 各部分内容关联 施工方案关联 施工方案与质量管理体系、安全管理体系等相互关联,确保施工过程的质量和安全。施工方案中的技术措施和工艺流程与质量控制要点相匹配,保证道路建设质量。施工方案中的安全措施和操作规程与安全管理体系的要求相一致,保障施工安全。根据质量管理体系和安全管理体系的反馈,及时调整施工方案。以下是施工方案与各管理体系关联的示例: 施工方案内容 质量管理体系关联 安全管理体系关联 道路基础处理技术措施 与基础压实度等质量控制要点匹配 与基础施工安全操作规程一致 路面铺设工艺流程 与路面平整度等质量控制要点匹配 与路面施工安全防护措施一致 进度资源关联 工程进度计划与资源配备计划相互关联,确保资源的合理利用和施工进度的顺利进行。进度计划中的施工任务和时间节点与资源需求相匹配,保证资源的及时供应。资源配备计划中的人力、物力和财力资源与进度计划的安排相协调,避免资源浪费或短缺。根据实际施工进度,及时调整资源配备计划。例如,当施工进度加快时,相应增加人力和物力资源的投入,保证施工顺利进行。 管理体系关联 质量管理体系、安全管理体系、环境保护管理体系等相互关联,形成一个有机的整体。质量管理体系中的质量控制措施与安全管理体系中的安全保障措施相互配合,共同保障施工质量和安全。环境保护管理体系中的环保措施与质量管理体系和安全管理体系的要求相协调,减少施工对环境的影响。对各管理体系之间的关联进行定期评估和优化,提高整体管理效率。比如,质量控制措施中的材料检验环节,也有助于确保施工安全和减少环境污染。 其他内容关联 成品保护与保修承诺、紧急情况处理预案等与施工方案、管理体系等内容相互关联,确保工程的顺利进行和后期的正常使用。成品保护措施与施工方案中的施工顺序和工艺流程相匹配,防止已完成工程受到损坏。紧急情况处理预案中的应急措施与安全管理体系和质量管理体系的要求相一致,提高应对突发事件的能力。根据实际情况,及时调整其他内容与各部分内容的关联关系。以下是其他内容与各部分内容关联的示例: 其他内容 与施工方案关联 与管理体系关联 成品保护措施 与施工顺序和工艺流程匹配,防止施工过程中损坏成品 与质量管理体系中的质量保证措施一致 紧急情况处理预案 根据施工方案中的潜在风险制定应急措施 与安全管理体系和质量管理体系的要求相符 前后呼应关系 目标与措施呼应 各管理体系中的质量目标、安全目标、环保目标等与相应的控制措施前后呼应,确保目标的实现。质量目标与质量管理体系中的质量控制要点和保证措施相匹配,保证道路建设质量达到合格标准。安全目标与安全管理体系中的安全操作规程和防护措施相一致,保障施工过程中的人员和财产安全。环保目标与环境保护管理体系中的环保措施相协调,减少施工对周边环境的污染和破坏。以下是目标与措施呼应的示例: 管理体系目标 对应控制措施 质量管理体系质量目标:道路建设质量合格 质量控制要点:严格材料检验、加强施工过程监控等;保证措施:建立质量追溯体系等 安全管理体系安全目标:无重大安全事故 安全操作规程:规范施工设备操作、设置安全警示标志等;防护措施:佩戴个人防护用品等 环境保护管理体系环保目标:减少施工扬尘污染 环保措施:设置围挡、定期洒水降尘等 计划与执行呼应 工程进度计划与实际施工进度前后呼应,确保施工按照计划进行。进度计划中的施工任务和时间节点与实际施工情况相匹配,及时发现和解决进度偏差问题。资源配备计划与实际资源使用情况前后呼应,保证资源的合理利用。根据实际施工情况,及时调整工程进度计划和资源配备计划。例如,当实际施工进度滞后时,分析原因并调整进度计划和资源配备,确保按时完成工程。 承诺与实施呼应 成品保护与保修承诺与实际的成品保护措施和保修管理措施前后呼应,保障道路在保修期内的正常使用。成品保护承诺与成品保护措施相匹配,防止已完成工程受到损坏。保修承诺与保修管理措施相一致,及时处理道路在保修期内出现的问题。根据实际情况,及时调整成品保护与保修承诺和措施。比如,当发现成品保护措施存在不足时,及时改进并调整承诺内容。 预案与应急呼应 紧急情况处理预案与实际应急响应措施前后呼应,提高应对突发事件的能力。紧急情况处理预案中的应急措施与实际应急响应情况相匹配,确保在突发事件发生时能够迅速采取有效的应对措施。对应急响应情况进行总结和分析,及时完善紧急情况处理预案。根据实际情况,进行应急演练,检验紧急情况处理预案的可行性和有效性。例如,定期组织应急演练,模拟突发事件场景,检验应急响应措施的执行效果。 整体方案连贯性 内容逻辑连贯 施工组织设计的各部分内容逻辑连贯,形成一个完整的整体。施工方案、质量管理体系、安全管理体系等内容按照施工流程和管理要求进行有序排列,便于理解和执行。各部分内容之间过渡自然,衔接紧密,避免出现逻辑跳跃或矛盾的情况。对内容逻辑进行检查和优化,确保整体方案的连贯性和一致性。例如,施工方案中的施工顺序与质量管理体系中的质量检验顺序相衔接,保证施工过程的顺利进行。 流程衔接顺畅 施工流程中的各环节衔接顺畅,确保施工过程的顺利进行。道路基础处理、路面铺设等施工环节之间的衔接合理,避免出现施工中断或重复施工的情况。各施工环节的质量控制和安全管理措施相互配合,保证施工质量和安全。根据实际施工情况,及时调整施工流程和衔接方式。比如,在道路基础处理完成后,及时进行质量检验,合格后再进行路面铺设,确保施工质量和进度。 信息传递有效 施工组织设计中的信息传递有效,确保各参与方能够准确理解和执行方案。文字表述准确清晰,图表展示直观易懂,便于信息的传递和沟通。对信息传递情况进行跟踪和反馈,及时解决信息传递过程中出现的问题。根据参与方的需求和反馈,调整信息传递的方式和内容。以下是信息传递有效性的部分体现: 信息传递方式 说明 文字表述 准确清晰,避免歧义 图表展示 直观易懂,便于理解 会议沟通 及时解决信息传递中的问题 文件共享 保证信息的一致性和及时性 整体效果统一 施工组织设计的整体效果统一,体现出专业性和规范性。文字排版、图表格式、语言风格等方面保持一致,提高文档的整体美观度和可读性。各部分内容的重点突出,层次分明,便于阅读和理解。对整体效果进行评估和优化,确保施工组织设计的质量和水平。以下是整体效果统一的部分示例: 方面 统一要求 文字排版 字体、字号、行距等一致 图表格式 线条颜色、样式、标注方式等一致 语言风格 专业、规范、简洁 施工方案与技术措施 施工方案完整性 整体施工流程编制 施工准备阶段规划 现场勘查与资料收集 地形地貌勘查 对榆树市大坡镇城南村道路建设现场的地形地貌进行详细勘查,全面识别现场的起伏、坡度、坑洼等情况。通过专业测量工具和技术,精确获取地形数据,为后续施工方案的制定提供基础依据。详细记录不同区域的地形特征,分析其对施工的影响,如坡度较大的区域可能需要特殊的施工工艺,坑洼地带需要进行填平处理等。同时,结合周边环境因素,综合考虑地形地貌对施工安全和进度的影响,确保施工过程的顺利进行。 地形地貌勘查 地下管线探测 采用专业设备对现场地下管线的分布、走向、深度等信息进行全面探测。在探测过程中,严格按照相关规范和标准进行操作,确保探测结果的准确性。详细记录各类管线的位置和特征,包括水管、电缆、通信线路等,避免施工过程中对其造成破坏。针对可能出现的复杂管线情况,制定相应的保护措施和应急预案,确保施工安全和管线的正常运行。同时,与相关部门进行沟通协调,获取更详细的地下管线资料,为施工提供可靠的保障。 地下管线探测 道路边线测设 周边环境调查 对道路周边的建筑物、交通状况、居民分布等情况进行全面调查。分析施工可能对周边环境产生的影响,如噪音、粉尘等污染对居民生活的影响,施工对周边交通的干扰等。根据调查结果,制定相应的环境保护和交通疏导措施,减少施工对周边环境的不利影响。同时,与周边居民和相关单位进行沟通协调,争取他们的理解和支持,为施工创造良好的外部环境。此外,关注周边环境的变化情况,及时调整施工方案和措施,确保施工的顺利进行。 周边环境调查 材料设备筹备 材料采购计划 依据工程量清单和施工进度计划,制定详细的材料采购计划。对所需材料进行分类统计,明确各类材料的规格、型号、数量和质量要求。与优质供应商建立合作关系,确保材料的质量和供应时间。在采购过程中,严格控制采购成本,通过招标、询价等方式选择性价比高的材料。同时,制定材料库存管理计划,合理安排材料的进场时间和数量,避免材料的积压和浪费。定期对材料采购计划进行评估和调整,确保其符合施工实际需求。 设备选型配置 根据施工工艺和现场条件,选择合适的施工设备,并进行合理配置。对各类设备的性能、参数进行详细分析,确保其满足施工要求。考虑设备的配套性和兼容性,提高施工效率。同时,制定设备维护保养计划,定期对设备进行检查和维修,确保设备的正常运行。在设备选型过程中,充分考虑设备的环保性能和安全性,减少对环境的影响和施工安全风险。此外,根据施工进度和需求,合理安排设备的进场和退场时间,提高设备的利用率。 设备选型配置 材料设备检验 对采购的材料和设备进行严格的检验和测试,确保其符合国家相关标准和施工要求。建立完善的检验制度和流程,对每一批次的材料和设备进行详细检查。对于重要材料和关键设备,进行抽样检测或全检。详细记录检验结果,对不合格的材料和设备及时进行处理,严禁使用到工程中。同时,要求供应商提供材料和设备的质量证明文件和检测报告,确保其质量可追溯。以下是材料设备检验的部分内容: 材料设备检验 检验项目 检验标准 检验方法 检验频率 水泥强度 符合国家标准GB175-2007 抗压强度试验 每批次 钢材屈服强度 符合国家标准GB/T1499.2-2018 拉伸试验 每批次 沥青针入度 符合行业标准JTJ052-2000 针入度试验 每批次 挖掘机工作效率 满足施工要求 现场测试 每台设备进场前 人员组织与培训 人员架构搭建 建立完善的施工人员组织架构,明确各岗位的职责和分工,确保施工过程的顺利进行。根据施工任务和流程,设置项目经理、技术负责人、施工员、质检员、安全员等岗位。制定详细的岗位说明书,明确各岗位的工作内容、权限和责任。加强各岗位之间的沟通和协作,建立有效的协调机制。同时,根据施工进度和需求,合理调配人员,确保人力资源的充分利用。定期对人员架构进行评估和调整,优化人员配置,提高施工管理效率。 专业技能培训 路基排水施工 专业技能培训 对施工人员进行专业技能培训,提高其操作水平和施工质量意识。根据不同岗位的需求,制定针对性的培训计划。邀请行业专家和技术骨干进行授课,采用理论讲解、现场演示、实际操作等多种培训方式,确保培训效果。培训内容包括施工工艺、操作规程、质量标准等方面。同时,建立培训考核机制,对培训效果进行评估,对考核不合格的人员进行补考或重新培训。以下是部分专业技能培训的内容: 培训岗位 培训内容 培训方式 培训时间 施工员 道路施工工艺、施工组织设计 理论讲解、现场演示 每周一次 质检员 质量检验标准、检验方法 理论学习、案例分析 每两周一次 安全员 安全法规、安全操作规程 集中授课、现场演练 每月一次 挖掘机操作员 挖掘机操作技能、维护保养知识 实际操作、师傅带徒弟 持续进行 安全知识教育 开展安全知识教育活动,增强施工人员的安全意识,预防安全事故的发生。制定详细的安全知识教育计划,定期组织施工人员进行学习。教育内容包括安全法规、安全操作规程、安全事故案例分析等方面。采用多种教育方式,如集中授课、现场讲解、视频播放等,提高教育效果。同时,建立安全激励机制,对安全表现优秀的人员进行奖励,对违反安全规定的人员进行处罚。加强施工现场的安全管理,设置明显的安全警示标志,配备必要的安全防护用品,确保施工人员的生命安全和身体健康。 安全知识教育 测量放线技术要点 测量仪器准备 仪器精度校验 对测量仪器进行精度校验,确保测量结果的准确性和可靠性。使用专业的校验设备和方法,按照国家相关标准和规范进行操作。定期对测量仪器进行校准和调试,检查仪器的各项精度指标是否符合要求。对于精度不符合要求的仪器,及时进行维修或更换。同时,建立仪器校验记录档案,详细记录校验时间、校验结果等信息,以便追溯和查询。在使用测量仪器前,再次进行检查和调试,确保其处于最佳工作状态。 测量仪器准备 仪器性能调试 调试测量仪器的各项性能指标,使其处于最佳工作状态。根据仪器的使用说明书和操作要求,对仪器的焦距、水平度、垂直度等性能指标进行调整。检查仪器的电子部件和机械部件是否正常运行,确保仪器的稳定性和可靠性。同时,进行模拟测量测试,验证仪器的性能是否满足施工要求。在调试过程中,严格按照操作规程进行操作,避免因操作不当损坏仪器。此外,定期对仪器进行维护保养,延长仪器的使用寿命。 仪器配套检查 检查测量仪器的配套设备是否齐全、完好,确保测量工作的顺利进行。对仪器的三脚架、棱镜、数据线等配套设备进行逐一检查,查看是否有损坏、丢失等情况。确保配套设备的规格和型号与测量仪器相匹配,保证测量数据的准确性。同时,对配套设备进行清洁和保养,提高其使用寿命。在使用配套设备前,进行调试和测试,确保其正常工作。此外,准备备用的配套设备,以应对突发情况。 控制点测设 控制点选点原则 遵循控制点选点原则,选择稳定、通视良好的位置设置控制点。控制点应选在地质条件稳定、不易受外界干扰的地方,如岩石基础、坚固建筑物上。同时,要保证控制点之间相互通视,便于测量和观测。考虑控制点的分布均匀性,覆盖整个施工区域。在选点过程中,进行现场勘察和分析,结合施工图纸和实际情况,确定最佳的控制点位置。同时,对选好的控制点进行标记和保护,防止其被破坏或移动。 控制点埋设方法 采用合适的方法埋设控制点,确保其牢固、稳定。根据控制点的类型和地质条件,选择不同的埋设方式,如混凝土浇筑、钢桩打入等。在埋设过程中,严格按照施工规范和要求进行操作,保证控制点的垂直度和水平度。对埋设好的控制点进行保护,设置明显的标志,防止其被破坏或移动。同时,对控制点进行编号和记录,建立控制点档案,方便后续的使用和管理。 控制点保护措施 采取有效的保护措施,防止控制点受到破坏或移动。在控制点周围设置防护栏或警示标志,禁止无关人员靠近。定期对控制点进行检查和维护,查看其是否有损坏、位移等情况。如发现问题,及时进行处理和修复。同时,与周边居民和施工人员进行沟通和宣传,提高他们对控制点重要性的认识,共同保护控制点。此外,建立控制点保护应急预案,应对突发情况。 道路边线测设 边线定位方法 根据设计图纸和控制点,采用合适的方法进行道路边线的定位。可以使用全站仪、GPS等测量仪器,结合坐标计算和测量技术,精确确定道路边线的位置。在定位过程中,严格按照设计要求和测量规范进行操作,保证定位的准确性。同时,进行多次测量和复核,确保测量结果的可靠性。对定位好的道路边线进行标记,使用木桩、石灰线等方式进行标识,便于施工人员识别和施工。 边线精度控制 严格控制道路边线的测量精度,确保其符合设计要求。制定详细的测量精度控制标准和方法,在测量过程中,使用高精度的测量仪器和技术,减少测量误差。对测量结果进行多次复核和验证,...
榆树市大坡镇城南村2025年道路建设项目投标方案.docx
下载提示

1.本文档仅提供部分内容试读;

2.支付并下载文件,享受无限制查看;

3.本网站所提供的标准文本仅供个人学习、研究之用,未经授权,严禁复制、发行、汇编、翻译或网络传播等,侵权必究;

4.左侧添加客服微信获取帮助;

5.本文为word版本,可以直接复制编辑使用。


这个人很懒,什么都没留下
未认证用户 查看用户
该文档于 上传
推荐文档
×
精品标书制作
百人专家团队
擅长领域:
工程标 服务标 采购标
16852
已服务主
2892
中标量
1765
平台标师
扫码添加客服
客服二维码
咨询热线:192 3288 5147
公众号
微信客服
客服