文库 服务类投标方案 运营服务

广东省方志馆日常运营管理与维护工作服务项目投标方案.docx

DOCX   1223页   下载872   2025-08-25   浏览74   收藏25   点赞884   评分-   690141字   228.00

AI慧写标书

十分钟千页标书高效生成

温馨提示:当前文档最多只能预览 15 页,若文档总页数超出了 15 页,请下载原文档以浏览全部内容。
广东省方志馆日常运营管理与维护工作服务项目投标方案.docx 第1页
广东省方志馆日常运营管理与维护工作服务项目投标方案.docx 第2页
广东省方志馆日常运营管理与维护工作服务项目投标方案.docx 第3页
广东省方志馆日常运营管理与维护工作服务项目投标方案.docx 第4页
广东省方志馆日常运营管理与维护工作服务项目投标方案.docx 第5页
广东省方志馆日常运营管理与维护工作服务项目投标方案.docx 第6页
广东省方志馆日常运营管理与维护工作服务项目投标方案.docx 第7页
广东省方志馆日常运营管理与维护工作服务项目投标方案.docx 第8页
广东省方志馆日常运营管理与维护工作服务项目投标方案.docx 第9页
广东省方志馆日常运营管理与维护工作服务项目投标方案.docx 第10页
广东省方志馆日常运营管理与维护工作服务项目投标方案.docx 第11页
广东省方志馆日常运营管理与维护工作服务项目投标方案.docx 第12页
广东省方志馆日常运营管理与维护工作服务项目投标方案.docx 第13页
广东省方志馆日常运营管理与维护工作服务项目投标方案.docx 第14页
广东省方志馆日常运营管理与维护工作服务项目投标方案.docx 第15页
剩余1208页未读, 下载浏览全部

开通会员, 优惠多多

6重权益等你来

首次半价下载
折扣特惠
上传高收益
特权文档
AI慧写优惠
专属客服
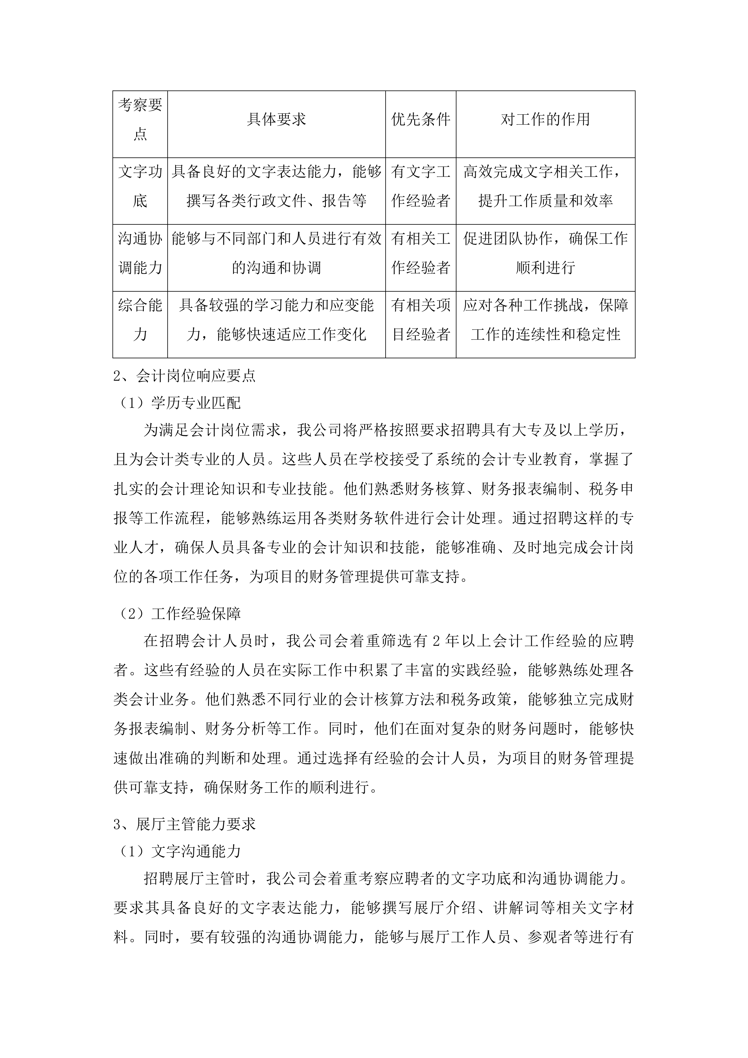
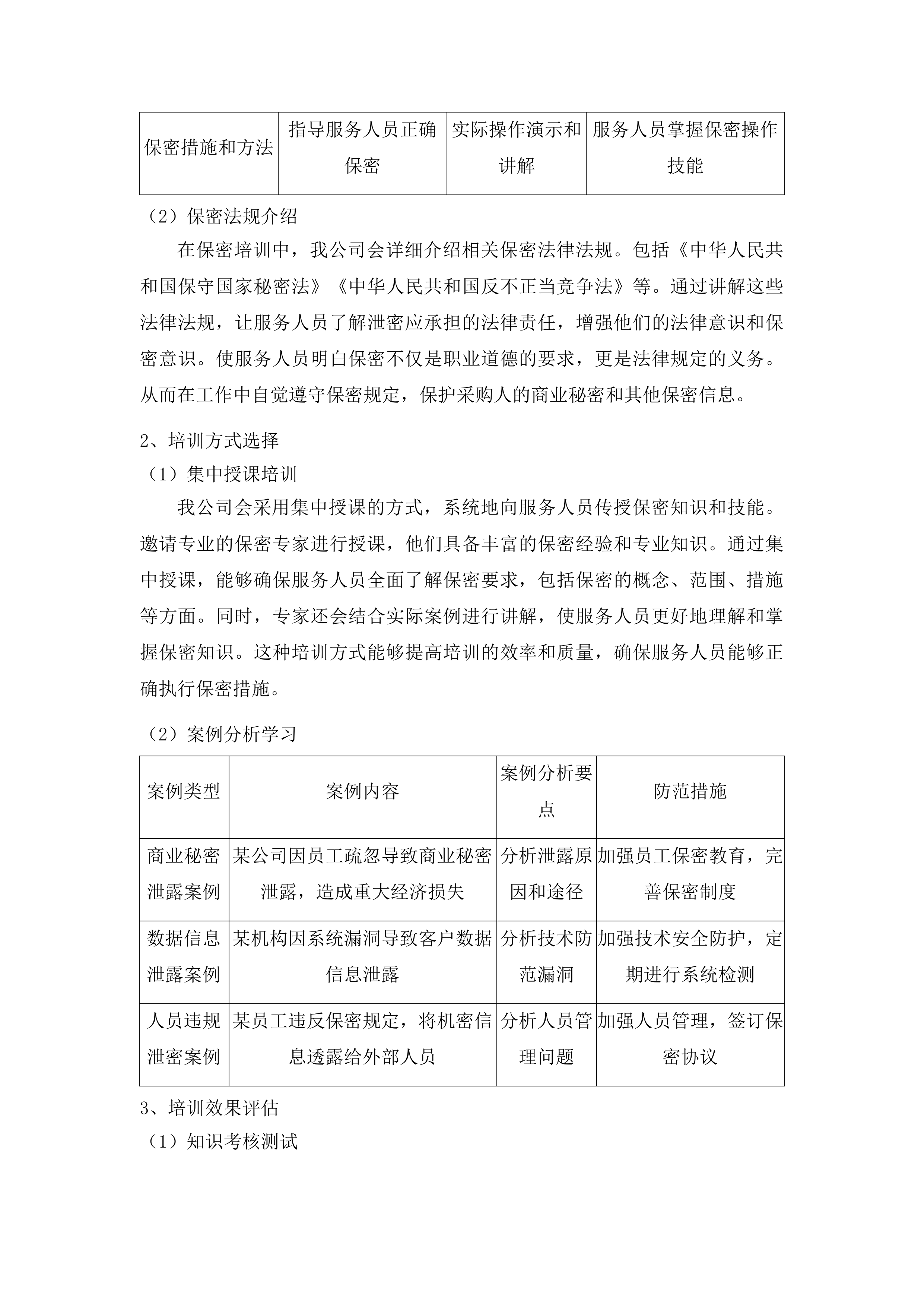
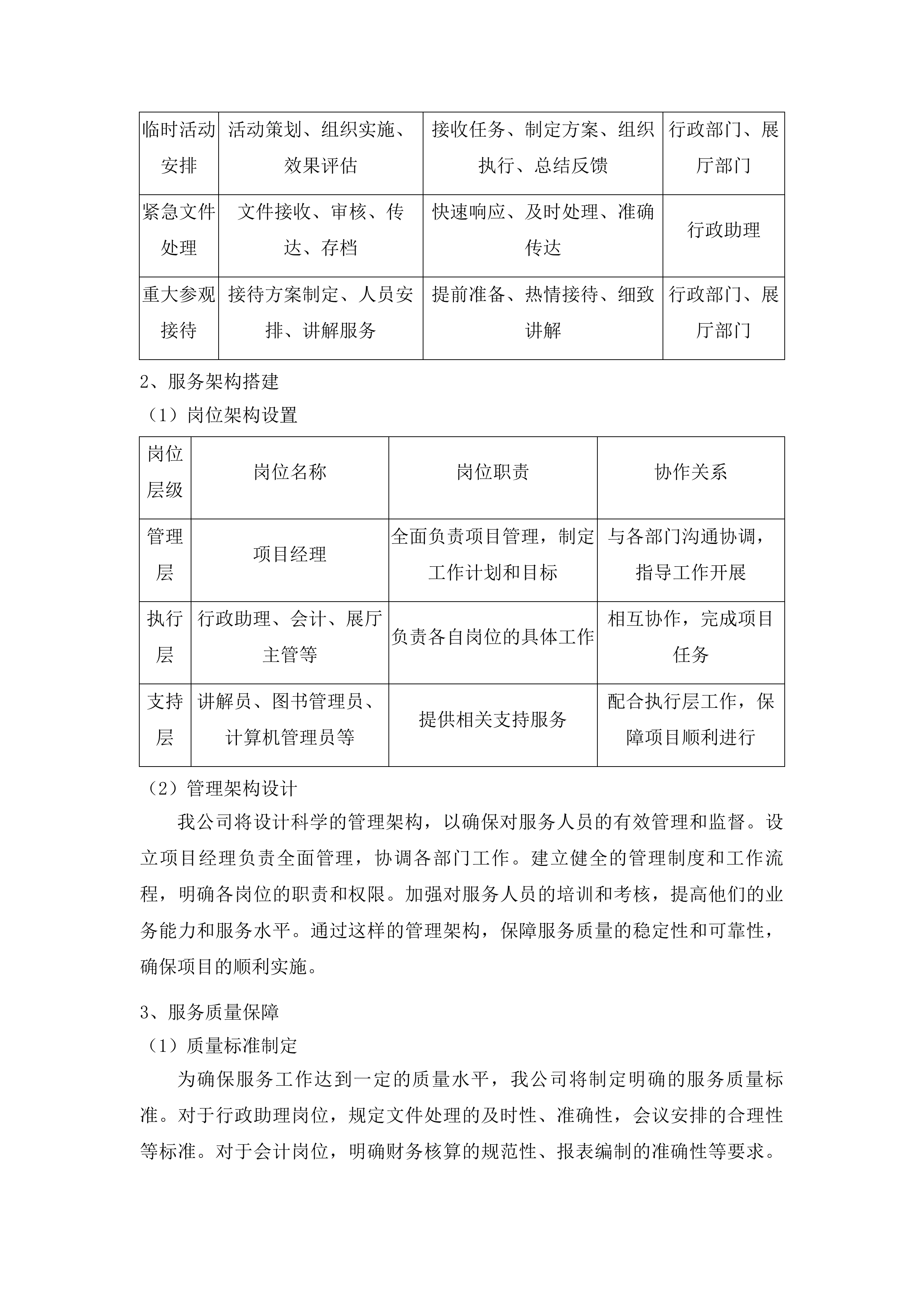
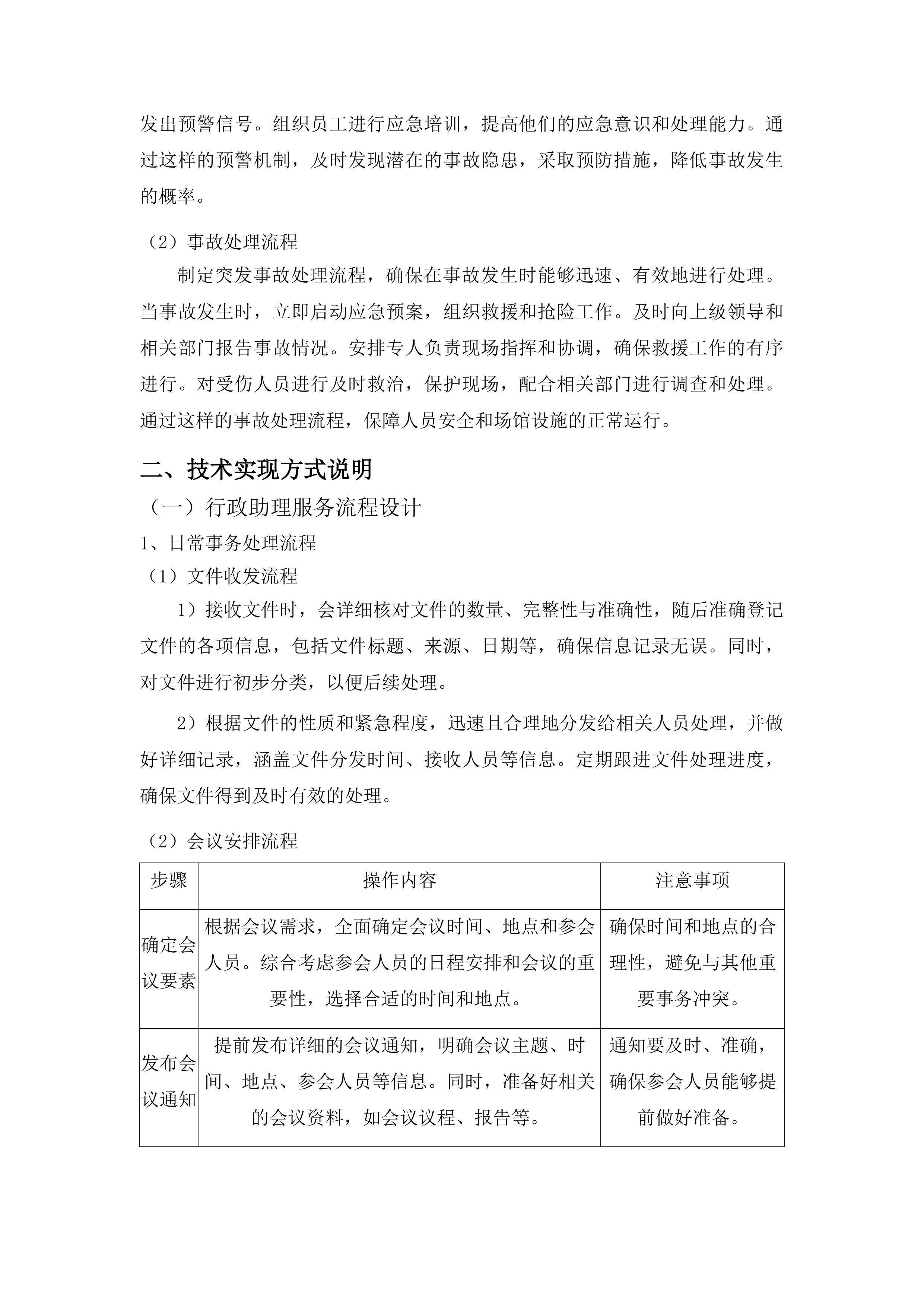
广东省方志馆日常运营管理与维护工作服务项目投标方案 第一章 带参数响应程度 7 第一节 响应参数一 7 一、 重要技术参数明确内容 7 二、 技术实现方式说明 15 三、 履约能力保障措施 29 第二节 响应参数二 41 一、 核心技术参数内容 41 二、 服务流程配置说明 52 三、 资源保障履约措施 62 第二章 项目理解与难点分析 77 第一节 项目理解 77 一、 场馆职能定位解析 77 二、 项目基本要素把握 91 三、 关键服务内容认知 115 四、 供应商能力要求识别 131 第二节 实施重点分析 146 一、 人员配置核心要点 146 二、 服务管理制度建设 164 三、 保密管理关键环节 179 四、 临时任务响应机制 185 第三节 实施难点分析 199 一、 多岗位协同管理难题 199 二、 人员流动性管控挑战 215 三、 服务质量一致性保障 235 四、 高保密安全要求落实 251 第四节 针对性对策 272 一、 项目管理架构搭建 272 二、 人员全周期管理方案 288 三、 应急人员储备机制 301 四、 保密管理强化措施 315 五、 服务质量监控体系 328 第三章 服务方案 341 第一节 服务内容全面性 341 一、 岗位配置与职责分工 341 二、 临时任务响应机制 358 三、 服务周期与阶段计划 372 第二节 服务流程详细性 388 一、 人员全流程管理机制 388 二、 服务任务闭环管理 401 三、 重点服务专项流程 416 第三节 服务架构合理性 432 一、 项目管理团队构建 432 二、 服务质量监督体系 452 三、 人员动态调度方案 465 第四节 服务方案可操作性 481 一、 岗位操作指引编制 481 二、 服务资源保障计划 495 三、 质量持续优化机制 512 第四章 服务质量保证措施 534 第一节 质量承诺内容 534 一、 整体服务质量承诺 534 二、 规章制度遵守承诺 551 三、 服务质量责任承诺 563 第二节 人员管理措施 580 一、 服务人员培训计划 580 二、 绩效考核评估机制 600 三、 岗位职责流程规范 614 四、 人员动态管理制度 622 第三节 服务过程控制 643 一、 服务过程监督机制 643 二、 服务执行标准制定 651 三、 服务反馈机制建立 668 四、 质量问题处理流程 686 第四节 质量保障制度 703 一、 服务质量管理制度 703 二、 满意度调查评估机制 721 三、 服务异常处理流程 738 四、 质量保障资源支持 747 第五章 内部管理方案 768 第一节 内部管理制度 768 一、 服务人员行为规范 768 二、 考勤与绩效考核机制 787 三、 服务流程标准化建设 810 四、 内部会议与总结制度 822 第二节 财务管理制度 837 一、 项目独立财务账户管理 837 二、 费用报销与审批流程 859 三、 财务报表提交制度 865 四、 内部审计机制建设 875 第三节 人员管理制度 883 一、 人员招聘与培训体系 883 二、 人员档案管理规范 895 三、 岗位轮换与梯队建设 905 四、 人员离职交接流程 922 第四节 安全与保密制度 941 一、 保密协议与培训机制 941 二、 信息资料分级管理 951 三、 馆内安全巡查制度 957 四、 信息安全防护体系 970 第六章 应急处理机制 984 第一节 服务纠纷处理 984 一、 服务纠纷分类标准 984 二、 纠纷处理专业小组组建 1001 三、 纠纷响应处理时限管控 1012 四、 纠纷处理全程记录追溯 1022 第二节 人员流失应急补充 1034 一、 关键岗位人员储备机制 1034 二、 人力资源机构合作网络 1052 三、 新补充人员快速培训体系 1068 四、 人员流失应急预案演练 1080 第三节 突发事故应急处理 1095 一、 多类型事故应急预案制定 1095 二、 应急指挥责任机制构建 1108 三、 应急物资设备保障体系 1118 四、 季度应急演练组织实施 1135 五、 24小时应急联络机制 1150 第四节 应急调配与安全保障 1165 一、 应急资源快速调配机制 1165 二、 应急处理安全防护措施 1179 三、 外部机构联动协作体系 1196 四、 应急处理总结改进机制 1212 带参数响应程度 响应参数一 重要技术参数明确内容 人员配置标准响应说明 行政助理岗位要求 学历专业标准 为响应行政助理岗位要求,我公司将严格招聘具有大学本科及以上学历者。在专业选择上,会优先考虑中文、经济学、新闻传播学、人力资源等专业。这些专业的人员通常具备扎实的专业知识,能够更好地胜任文字相关工作。中文专业人员拥有深厚的文字功底,在撰写文件、报告等方面具有优势;经济学专业人员对数据和市场有敏锐的洞察力,有助于行政工作中的数据分析和决策;新闻传播学专业人员擅长信息传播和沟通,能更好地协调各方关系;人力资源专业人员则熟悉人员管理和组织协调,能为行政工作提供有力支持。通过这样的招聘标准,确保人员能够在行政助理岗位上发挥出最大的价值,高效完成各项工作任务。 行政助理 能力经验要求 考察要点 具体要求 优先条件 对工作的作用 文字功底 具备良好的文字表达能力,能够撰写各类行政文件、报告等 有文字工作经验者 高效完成文字相关工作,提升工作质量和效率 沟通协调能力 能够与不同部门和人员进行有效的沟通和协调 有相关工作经验者 促进团队协作,确保工作顺利进行 综合能力 具备较强的学习能力和应变能力,能够快速适应工作变化 有相关项目经验者 应对各种工作挑战,保障工作的连续性和稳定性 会计岗位响应要点 学历专业匹配 为满足会计岗位需求,我公司将严格按照要求招聘具有大专及以上学历,且为会计类专业的人员。这些人员在学校接受了系统的会计专业教育,掌握了扎实的会计理论知识和专业技能。他们熟悉财务核算、财务报表编制、税务申报等工作流程,能够熟练运用各类财务软件进行会计处理。通过招聘这样的专业人才,确保人员具备专业的会计知识和技能,能够准确、及时地完成会计岗位的各项工作任务,为项目的财务管理提供可靠支持。 工作经验保障 在招聘会计人员时,我公司会着重筛选有2年以上会计工作经验的应聘者。这些有经验的人员在实际工作中积累了丰富的实践经验,能够熟练处理各类会计业务。他们熟悉不同行业的会计核算方法和税务政策,能够独立完成财务报表编制、财务分析等工作。同时,他们在面对复杂的财务问题时,能够快速做出准确的判断和处理。通过选择有经验的会计人员,为项目的财务管理提供可靠支持,确保财务工作的顺利进行。 展厅主管能力要求 文字沟通能力 招聘展厅主管时,我公司会着重考察应聘者的文字功底和沟通协调能力。要求其具备良好的文字表达能力,能够撰写展厅介绍、讲解词等相关文字材料。同时,要有较强的沟通协调能力,能够与展厅工作人员、参观者等进行有效的沟通和交流。优先选择有相关工作经验者,他们能够更好地理解和满足展厅管理的需求。通过这样的招聘标准,确保展厅主管能够有效地进行展厅管理和沟通工作,提升展厅的服务质量和参观体验。 展厅管理能力 我公司招聘的展厅主管需具备较强的展厅管理能力,能够较好地完成展厅管理工作。他们要熟悉展厅的运营流程,包括展品布置、安全管理、人员安排等方面。能够制定合理的展厅管理制度和工作计划,确保展厅的正常运营。同时,要具备良好的应变能力,能够及时处理展厅内出现的各种突发情况。通过招聘具备专业能力和经验的展厅主管,保障展厅的正常运营和管理。 展厅管理能力 保密培训实施要点 培训内容规划 商业秘密讲解 讲解内容 讲解目的 讲解方式 预期效果 采购人商业秘密范围 让服务人员明确保密界限 详细列举和案例分析 服务人员清晰了解保密范围 商业秘密重要性 增强服务人员保密意识 数据说明和行业案例 服务人员认识到保密重要意义 保密措施和方法 指导服务人员正确保密 实际操作演示和讲解 服务人员掌握保密操作技能 保密法规介绍 在保密培训中,我公司会详细介绍相关保密法律法规。包括《中华人民共和国保守国家秘密法》《中华人民共和国反不正当竞争法》等。通过讲解这些法律法规,让服务人员了解泄密应承担的法律责任,增强他们的法律意识和保密意识。使服务人员明白保密不仅是职业道德的要求,更是法律规定的义务。从而在工作中自觉遵守保密规定,保护采购人的商业秘密和其他保密信息。 培训方式选择 集中授课培训 我公司会采用集中授课的方式,系统地向服务人员传授保密知识和技能。邀请专业的保密专家进行授课,他们具备丰富的保密经验和专业知识。通过集中授课,能够确保服务人员全面了解保密要求,包括保密的概念、范围、措施等方面。同时,专家还会结合实际案例进行讲解,使服务人员更好地理解和掌握保密知识。这种培训方式能够提高培训的效率和质量,确保服务人员能够正确执行保密措施。 案例分析学习 案例类型 案例内容 案例分析要点 防范措施 商业秘密泄露案例 某公司因员工疏忽导致商业秘密泄露,造成重大经济损失 分析泄露原因和途径 加强员工保密教育,完善保密制度 数据信息泄露案例 某机构因系统漏洞导致客户数据信息泄露 分析技术防范漏洞 加强技术安全防护,定期进行系统检测 人员违规泄密案例 某员工违反保密规定,将机密信息透露给外部人员 分析人员管理问题 加强人员管理,签订保密协议 培训效果评估 知识考核测试 我公司会定期对服务人员进行保密知识考核测试,检验培训效果。测试内容包括保密法律法规、保密制度、保密措施等方面的知识。通过考核测试,及时发现服务人员在保密知识掌握上的不足,以便进行有针对性的辅导和培训。同时,考核结果也可以作为服务人员绩效评估的参考依据,激励服务人员认真学习保密知识,提高保密意识。 实际操作考察 考察项目 考察标准 考察方法 改进措施 文件资料管理 文件资料分类存放,妥善保管,无丢失、泄露情况 实地检查文件柜、电脑存储等 加强文件资料管理培训,完善管理制度 信息系统操作 严格按照保密要求进行信息系统操作,无违规行为 查看操作记录,进行模拟测试 加强信息系统安全培训,设置操作权限 对外交流沟通 在对外交流中不泄露保密信息,遵守保密规定 观察交流过程,进行事后询问 加强保密宣传教育,提高保密意识 服务方案技术参数 服务流程设计 日常工作流程 岗位 工作内容 工作流程 工作标准 行政助理 文件处理、会议安排、接待来访等 接收任务、安排处理、反馈结果 及时、准确、高效 会计 财务核算、报表编制、税务申报等 收集数据、账务处理、审核报表 准确、规范、及时 展厅主管 展厅管理、人员安排、展品维护等 制定计划、组织实施、检查评估 有序、安全、优质 特殊任务流程 任务类型 任务内容 处理流程 责任部门 临时活动安排 活动策划、组织实施、效果评估 接收任务、制定方案、组织执行、总结反馈 行政部门、展厅部门 紧急文件处理 文件接收、审核、传达、存档 快速响应、及时处理、准确传达 行政助理 重大参观接待 接待方案制定、人员安排、讲解服务 提前准备、热情接待、细致讲解 行政部门、展厅部门 服务架构搭建 岗位架构设置 岗位层级 岗位名称 岗位职责 协作关系 管理层 项目经理 全面负责项目管理,制定工作计划和目标 与各部门沟通协调,指导工作开展 执行层 行政助理、会计、展厅主管等 负责各自岗位的具体工作 相互协作,完成项目任务 支持层 讲解员、图书管理员、计算机管理员等 提供相关支持服务 配合执行层工作,保障项目顺利进行 管理架构设计 我公司将设计科学的管理架构,以确保对服务人员的有效管理和监督。设立项目经理负责全面管理,协调各部门工作。建立健全的管理制度和工作流程,明确各岗位的职责和权限。加强对服务人员的培训和考核,提高他们的业务能力和服务水平。通过这样的管理架构,保障服务质量的稳定性和可靠性,确保项目的顺利实施。 服务质量保障 质量标准制定 为确保服务工作达到一定的质量水平,我公司将制定明确的服务质量标准。对于行政助理岗位,规定文件处理的及时性、准确性,会议安排的合理性等标准。对于会计岗位,明确财务核算的规范性、报表编制的准确性等要求。对于展厅主管岗位,制定展厅管理的有序性、服务质量的优质性等标准。通过这样的质量标准,为服务工作提供具体的衡量依据,方便进行质量评估和监督。 质量监督机制 监督方式 监督内容 监督频率 处理措施 定期检查 工作完成情况、服务质量标准执行情况 每周/每月 发现问题及时整改,对责任人进行批评教育 客户反馈 客户满意度、意见和建议 随时收集 针对客户反馈进行改进,提高服务质量 数据分析 工作效率、质量指标等数据 每月/每季度 根据数据分析结果调整工作策略,优化服务流程 应急处理机制参数 服务纠纷处理 纠纷响应流程 步骤 操作内容 责任人员 时间要求 接收纠纷信息 通过各种渠道接收服务纠纷信息 客服人员 立即 初步了解情况 与相关人员沟通,了解纠纷详情 客服人员 1小时内 报告上级 将纠纷情况及时报告给上级领导 客服人员 2小时内 制定解决方案 组织相关人员研究制定解决方案 项目经理 24小时内 实施解决方案 按照解决方案进行处理 相关责任人员 根据方案要求 反馈处理结果 将处理结果反馈给客户 客服人员 处理完成后立即 纠纷解决措施 针对不同类型的服务纠纷,我公司将制定相应的解决措施和方案。对于因服务质量问题引起的纠纷,将及时对服务进行改进和优化,向客户道歉并给予一定的补偿。对于因沟通不畅引起的纠纷,将加强与客户的沟通和交流,解释清楚相关情况,消除误解。对于因合同条款争议引起的纠纷,将依据合同约定和相关法律法规进行处理,寻求双方都能接受的解决方案。以公平、公正的原则解决纠纷,维护采购人的合法权益。 人员流失应对 人员储备计划 为应对人员流失问题,我公司将建立人员储备计划。提前招聘和培养后备人员,确保在人员流失时能够及时补充。对于关键岗位,会建立人才库,与相关专业人才保持联系。定期对后备人员进行培训和考核,提高他们的业务能力和综合素质。通过这样的人员储备计划,保证工作的正常进行,减少人员流失对项目造成的影响。 流失人员交接 我公司将规范人员流失时的交接流程,确保工作的连续性和稳定性。要求流失人员在离职前提交详细的工作交接清单,包括工作进展、未完成任务、重要文件资料等。安排专人与流失人员进行对接,进行工作交接和培训。对交接过程进行监督和检查,确保交接工作的顺利完成。通过这样的交接流程,减少人员流失对项目造成的影响,保障项目的顺利进行。 突发事故预案 事故预警机制 为降低突发事故的发生概率,我公司将建立突发事故预警机制。对场馆设施进行定期检查和维护,及时发现潜在的事故隐患。安装相关的监测设备,实时监测场馆的安全状况。制定事故预警指标和标准,当达到预警条件时,及时发出预警信号。组织员工进行应急培训,提高他们的应急意识和处理能力。通过这样的预警机制,及时发现潜在的事故隐患,采取预防措施,降低事故发生的概率。 事故处理流程 制定突发事故处理流程,确保在事故发生时能够迅速、有效地进行处理。当事故发生时,立即启动应急预案,组织救援和抢险工作。及时向上级领导和相关部门报告事故情况。安排专人负责现场指挥和协调,确保救援工作的有序进行。对受伤人员进行及时救治,保护现场,配合相关部门进行调查和处理。通过这样的事故处理流程,保障人员安全和场馆设施的正常运行。 技术实现方式说明 行政助理服务流程设计 日常事务处理流程 文件收发流程 1)接收文件时,会详细核对文件的数量、完整性与准确性,随后准确登记文件的各项信息,包括文件标题、来源、日期等,确保信息记录无误。同时,对文件进行初步分类,以便后续处理。 2)根据文件的性质和紧急程度,迅速且合理地分发给相关人员处理,并做好详细记录,涵盖文件分发时间、接收人员等信息。定期跟进文件处理进度,确保文件得到及时有效的处理。 会议安排流程 步骤 操作内容 注意事项 确定会议要素 根据会议需求,全面确定会议时间、地点和参会人员。综合考虑参会人员的日程安排和会议的重要性,选择合适的时间和地点。 确保时间和地点的合理性,避免与其他重要事务冲突。 发布会议通知 提前发布详细的会议通知,明确会议主题、时间、地点、参会人员等信息。同时,准备好相关的会议资料,如会议议程、报告等。 通知要及时、准确,确保参会人员能够提前做好准备。 会前准备工作 检查会议场地的设备设施是否正常运行,如投影仪、音响等。调试好设备,确保会议能够顺利进行。 提前进行设备测试,避免出现故障影响会议进程。 会议进行与记录 在会议过程中,做好会议记录,包括会议讨论的内容、决议等。确保记录的准确性和完整性。 记录要清晰、简洁,便于后续查阅和执行。 会议后续跟进 整理会议记录,及时将会议决议传达给相关人员。跟进决议的执行情况,确保会议成果得到落实。 定期检查执行进度,及时解决执行过程中出现的问题。 信息沟通流程 内部沟通流程 1)及时、准确地传达上级指示和相关信息给各部门人员,确保信息的畅通无阻。采用多种沟通方式,如会议、邮件、通知等,以适应不同的信息需求。同时,对重要信息进行详细解释,确保员工理解到位。 2)定期收集各部门的工作进展和问题反馈,进行系统整理和分析。向上级汇报时,提供详细的报告,包括工作成果、存在问题及建议等,为上级决策提供有力支持。 外部沟通流程 1)热情接待来访人员,详细记录来访信息,包括来访目的、人员身份等。根据来访内容,及时转接相关人员处理,并跟进处理进度,确保来访问题得到妥善解决。 2)与外部单位保持密切且良好的沟通,积极协调解决相关问题。定期与外部单位进行交流,了解合作需求和动态,不断优化合作关系。 档案管理流程 档案收集流程 1)按照规定的时间周期,定期收集各部门的文件和资料,确保档案的完整性和及时性。对收集的档案进行初步筛选,剔除无用或重复的文件。 2)对收集的档案进行科学分类整理,根据档案的性质、时间、来源等因素建立清晰的档案目录。同时,对档案进行数字化处理,方便存储和检索。 档案借阅流程 1)严格审核借阅申请,仔细核对借阅人的身份和借阅目的。办理借阅手续时,明确借阅期限和归还要求,并做好记录。 2)密切跟踪档案借阅情况,在借阅期限临近时提醒借阅人归还档案。对逾期未还的档案进行催还处理,确保档案按时归还。 展厅管理技术实现 展厅布局规划技术 展品陈列设计 1)深入研究展品的特点和主题,结合展厅的空间结构,合理安排展品的陈列位置和方式。注重展品之间的关联性和逻辑性,营造出连贯的展示效果。 2)充分考虑观众的参观路线和视觉效果,避免出现视觉死角和拥挤现象。通过巧妙的灯光设计和展示道具的运用,突出展品的特色,确保展品展示达到最佳效果。 空间利用优化 1)全面评估展厅的空间布局,充分挖掘空间潜力,提高空间利用率。合理规划展品展示区域、休息区、通道等功能区域,使空间得到高效利用。 空间利用优化 2)根据观众的流量和需求,合理设置休息区、通道等区域,为观众提供舒适、便捷的参观环境。同时,注重空间的开放性和通透性,增强观众的参观体验。 展厅安全保障技术 防火防盗系统 1)在展厅内安装先进的火灾报警装置和防盗监控设备,实现对展厅安全状况的实时监测。定期对设备进行检查和维护,确保设备的可靠性。 防火防盗系统 2)制定完善的应急预案,明确在发生火灾或盗窃等情况时的应急处理流程和责任分工。组织员工进行应急演练,提高应对突发事件的能力。 展品保护措施 1)根据展品的特点和材质,选择合适的展柜和保护材料,为展品提供可靠的保护,防止展品受到损坏。对展柜进行定期检查和维护,确保其密封性和稳定性。 展品保护措施 2)严格控制展厅的温度、湿度等环境因素,建立环境监测系统,实时掌握环境数据。根据环境变化及时采取调节措施,确保展品的保存条件符合要求。 展厅设备管理技术 设备维护计划 1)制定详细的设备维护计划,定期对展厅的设备进行全面检查和维护,包括照明设备、音响设备、展示道具等。及时发现并解决设备存在的问题,确保设备正常运行。 2)建立完善的设备维护档案,记录设备的维护情况、故障处理情况以及更换零部件的信息。通过对维护档案的分析,总结设备的运行规律,为设备的管理和维护提供参考。 设备更新升级 1)密切关注展厅的发展需求和设备的使用情况,根据实际情况及时更新升级设备。在更新升级设备时,充分考虑设备的性能、质量和性价比。 2)选择具有良好信誉和实力的设备供应商,确保设备的质量和性能符合要求。与供应商建立长期稳定的合作关系,获取及时的技术支持和售后服务。 古籍修复操作规范 修复前的准备工作 古籍评估鉴定 1)组织专业人员对古籍的破损情况、材质、年代等进行详细、全面的评估和鉴定。采用科学的检测方法和技术手段,准确判断古籍的现状和价值。 古籍评估鉴定 2)根据评估鉴定结果,制定针对性强、切实可行的修复方案,明确修复的目标、方法和步骤。在制定方案过程中,充分考虑古籍的历史文化价值和保护要求。 修复材料准备 1)依据修复方案,精心准备合适的修复材料,如纸张、胶水、颜料等。对材料的质量、性能和兼容性进行严格筛选和测试,确保材料符合修复要求。 修复材料准备 2)对修复材料进行全面的质量检测,包括物理性能、化学稳定性等方面的检测。建立材料质量档案,记录材料的来源、规格、检测结果等信息,为修复工作提供可靠的质量保障。 修复过程中的操作规范 清洁去污操作 1)采用专业的清洁方法和工具,如软毛刷、吸尘器等,小心去除古籍表面的污渍。在操作过程中,严格控制清洁力度和范围,避免对古籍造成损伤。 2)高度注意保护古籍的原有字迹和图案,在清洁前进行局部测试,选择对古籍影响最小的清洁方法。同时,对清洁过程进行详细记录,以便后续评估和参考。 纸张修补操作 1)仔细选择与古籍纸张材质相近的纸张进行修补,确保修补处与原纸张的颜色、质地、纹理等相匹配。对修补纸张进行预处理,提高其与原纸张的结合性能。 纸张修补操作 2)采用合适的修补方法,如裱糊、拼接等,确保修补处与原纸张的结合牢固。在修补过程中,严格按照操作规范进行,保证修补质量。 修复后的质量检查 外观检查 检查项目 检查内容 判断标准 平整度 观察修复后的古籍外观是否平整,有无明显的凸起或凹陷。 表面平整,无明显起伏。 整洁度 检查古籍表面是否清洁,有无污渍、灰尘等。 表面干净整洁,无杂质。 修补痕迹 查看修补处是否有明显的痕迹,与原纸张是否融合自然。 修补痕迹不明显,与原纸张过渡自然。 页码完整性 核对古籍的页码是否完整,有无缺失或错页现象。 页码连续、完整,无缺失或错页。 内容准确性 检查古籍的内容是否准确,有无遗漏或错误。 内容完整、准确,无遗漏或错误。 耐久性测试 测试项目 测试方法 评估标准 模拟环境测试 将修复后的古籍置于模拟的不同环境条件下,如高温、高湿、光照等,观察其变化情况。 在一定时间内,古籍无明显损坏、变形等现象。 机械性能测试 对修复处进行适当的机械拉伸、弯曲等测试,评估其结合强度。 修复处无开裂、脱胶等现象,结合牢固。 化学稳定性测试 检测修复材料与古籍纸张之间的化学兼容性,评估其长期稳定性。 无化学反应,材料性能稳定。 颜色稳定性测试 观察修复后的古籍颜色在一定时间内是否发生明显变化。 颜色基本保持一致,无明显褪色或变色。 图书管理系统应用 图书录入与编目 图书信息采集 采集项目 采集内容 采集方式 基本信息 收集图书的书名、作者、出版社、出版日期、ISBN等信息。 通过图书封面、版权页、条形码扫描等方式获取。 分类信息 对图书进行分类,确定其所属的学科类别和主题。 参考图书馆分类法进行分类。 编号信息 为图书分配唯一的编号,便于管理和检索。 按照图书馆编号规则进行编号。 馆藏信息 记录图书的馆藏位置、数量等信息。 实地查看并记录。 备注信息 添加图书的特殊说明、版本信息等。 手动输入。 编目规则应用 1)严格按照图书馆的编目规则,对图书进行全面、准确的编目处理。包括著录图书的各种信息、分类标引、主题标引等,确保编目信息的标准化和一致性。 2)在编目过程中,注重编目信息的准确性和完整性,避免出现错误和遗漏。定期对编目数据进行审核和更新,保证编目信息的时效性和可靠性,方便图书的检索和管理。 图书借阅与归还管理 借阅流程操作 1)读者凭借书证借阅图书时,系统自动记录借阅信息,包括借阅时间、图书名称、读者信息等。同时,对借阅图书的数量和期限进行限制,确保图书的合理利用。 2)设置合理的借阅期限和借阅数量限制,根据图书的类型和需求情况进行调整。提醒读者按时归还图书,避免逾期占用资源。 归还流程操作 步骤 操作内容 注意事项 归还图书 读者归还图书时,将图书交给工作人员或通过自助归还设备归还。 确保图书完好无损,无缺页、污损等情况。 信息核对 系统自动核对图书信息,包括图书编号、书名、借阅记录等。 核对信息准确无误,避免误操作。 状态更新 更新图书的借阅状态为已归还,同时更新库存信息。 及时更新信息,保证数据的实时性。 逾期处理 对逾期未还的图书进行催还处理,如发送短信、邮件等通知。 催还及时有效,提醒读者尽快归还。 罚款处理 对逾期严重的读者进行罚款处理,罚款金额根据逾期天数和规定标准计算。 罚款标准明确,处理公正合理。 图书盘点与统计分析 图书盘点工作 1)按照规定的时间周期,定期对图书馆的图书进行全面盘点,核对图书数量和状态。采用实地清点和系统核对相结合的方式,确保盘点结果的准确性。 2)在盘点过程中,仔细查找丢失、损坏的图书,并及时进行登记和处理。分析图书丢失和损坏的原因,采取相应的措施加以改进。 统计分析功能应用 分析项目 分析内容 应用方式 借阅情况分析 统计图书的借阅次数、借阅时间、借阅人群等信息,了解图书的受欢迎程度和借阅规律。 根据分析结果,调整图书采购计划和馆藏布局。 读者需求分析 分析读者的借阅偏好、阅读习惯等,掌握读者的需求特点。 根据读者需求,推荐合适的图书和服务。 馆藏结构分析 评估图书馆的馆藏结构,包括学科分布、类型比例等是否合理。 优化馆藏结构,提高馆藏质量。 采购效果分析 分析图书采购的数量、质量和成本,评估采购效果。 调整采购策略,提高采购效率和效益。 服务质量分析 收集读者对图书馆服务的满意度反馈,分析服务存在的问题和不足。 改进服务质量,提升读者体验。 网络维护技术方案 网络设备维护 路由器维护 维护项目 维护内容 维护周期 运行状态检查 定期检查路由器的运行状态,包括CPU使用率、内存使用率、接口状态等。 每周 固件更新 根据路由器厂商的发布情况,及时更新路由器的固件,提高设备的性能和安全性。 每季度 配置备份 定期备份路由器的配置文件,防止配置丢失或损坏。 每月 安全设置检查 检查路由器的安全设置,如访问控制列表、防火墙规则等是否合理。 每两个月 硬件检查 检查路由器的硬件是否正常,如电源、风扇、接口等。 每半年 交换机维护 1)定期清洁交换机的端口和散热风扇,防止灰尘积聚影响设备性能。使用专业的清洁工具和方法,确保清洁效果。 网络设备维护 2)根据网络需求和设备性能,合理配置交换机的端口参数,如带宽、速率、VLAN等,优化网络流量。定期检查端口配置是否正确,及时进行调整。 网络安全防护 防火墙设置 1)依据网络安全策略,科学配置防火墙的访问规则,限制非法访问和网络攻击。对访问规则进行定期审查和更新,确保规则的有效性。 2)定期更新防火墙的病毒库,及时获取最新的病毒特征和防护策略,防止网络攻击。对防火墙的运行状态进行实时监测,确保其正常工作。 入侵检测系统应用 1)安装先进的入侵检测系统,实时监测网络中的异常活动,如非法连接、恶意攻击等。对检测到的异常活动进行及时分析和处理,采取相应的防范措施。 2)建立完善的入侵响应机制,在检测到入侵行为时,能够迅速采取措施进行阻止和反击,保障网络安全。定期对入侵检测系统进行评估和优化,提高其检测能力和准确性。 网络故障排除 故障诊断方法 1)运用专业的网络诊断工具,如ping、traceroute、netstat等,定位网络故障的位置和原因。对网络设备的状态和参数进行全面检查,找出可能存在的问题。 2)仔细分析网络日志,查找故障线索,包括设备日志、系统日志、应用程序日志等。通过对日志的分析,了解故障发生的时间、现象和相关事件。 故障修复措施 故障类型 修复措施 验证方法 设备故障 根据故障诊断结果,更换故障设备或修复损坏的硬件部件。 测试设备的功能是否恢复正常。 配置故障 调整网络设备的配置参数,使其符合正确的配置要求。 检查网络连接是否正常。 线路故障 检查网络线路是否损坏或松动,更换故障线路。 测试线路的连通性。 软件故障 重新安装或更新相关的软件程序,修复软件漏洞。 检查软件的运行状态。 网络攻击 采取防范措施,如加强防火墙设置、更新病毒库等,抵御网络攻击。 监测网络安全状况。 履约能力保障措施 人员资质审核机制 严格学历背景审查 专业匹配度审核 在人员招聘过程中,会着重审查求职者所学专业与岗位的匹配度。对于行政助理岗位,优先录用中文、经济学、新闻传播学、人力资源等专业的求职者,因为这些专业的知识储备能够更好地满足行政助理在文字处理、沟通协调等方面的工作需求。对于会计岗位,要求必须是会计类专业,以确保其具备扎实的财务知识和专业技能。对于讲解员岗位,广告学、中文、经济学、新闻传播学、艺术类专业等的求职者会更受青睐,因为他们在语言表达、文化艺术等方面可能具有优势。对于图书管理员岗位,图书情报学、信息管理学等专业的求职者能够更好地胜任图书分类、编目等工作。对于计算机管理员岗位,计算机、网络相关专业的求职者则更具备网络管理和软件系统维护的能力。 对于跨专业求职者,会要求其提供相关的培训证书或工作经验证明,以证明其具备胜任岗位的能力。例如,若有非会计专业的求职者应聘会计岗位,需要提供会计相关的培训证书或一定年限的会计工作经验证明,以确保其能够熟练掌握会计工作所需的技能和知识。 学历证书真实性验证 为确保招聘人员的学历真实性,会利用学信网等官方平台对求职者的学历证书进行验证。学信网是国内权威的学历查询平台,通过该平台可以准确核实学历证书的真伪。对于国内学历,只需将求职者提供的学历证书编号在学信网上进行查询,即可获取其学历的真实信息。 对于国外学历,要求求职者提供教育部留学服务中心的学历认证报告,以确保其学历得到国内认可。教育部留学服务中心是国内对国外学历进行认证的官方机构,其出具的学历认证报告具有权威性和可信度。只有通过该认证的国外学历,才会被认可并作为招聘的参考依据。 工作经验核实流程 前任雇主背景调查 为确保求职者工作经验的真实可靠,会向其前任雇主进行背景调查。对于有工作经验要求的岗位,如会计需有2年以上会计工作经验,司机会要求有驾驶经验等,会详细了解其在过往工作中的表现、工作能力、职业素养等情况。通过与前任雇主的沟通,获取求职者在工作中的具体表现和业绩,包括其工作态度是否认真负责、工作能力是否能够胜任岗位要求、是否具备良好的团队合作精神等。 在背景调查过程中,会以客观、公正的态度进行询问,并要求前任雇主提供具体的事例和数据来支持其评价。这些信息将作为人员录用的重要参考依据,以确保招聘到的人员具备相应的工作经验和能力。 项目经验详细询问 对于有项目经验要求的岗位,会详细询问求职者在项目中的具体职责、所承担的任务以及取得的成果。通过了解其在项目中的具体工作内容,可以评估其实际工作能力和解决问题的能力。例如,在询问过程中,会要求求职者描述项目的背景、目标、自己在项目中的角色和贡献,以及在项目实施过程中遇到的问题和解决方案。 同时,会要求求职者提供项目相关的证明材料,如项目报告、成果展示等,以验证其项目经验的真实性。为了更清晰地展示询问内容和要求,以下是具体表格: 询问内容 具体要求 项目名称 明确项目的具体名称 项目时间 提供项目的起止时间 项目职责 详细描述在项目中承担的具体职责 项目成果 说明项目取得的具体成果和业绩 证明材料 提供项目报告、成果展示等相关证明材料 专业技能测试评估 岗位技能实操考核 针对不同岗位的特点,会设计相应的岗位技能实操考核内容。对于行政助理岗位,会进行文字处理、沟通协调能力的考核,如要求其撰写一份会议纪要、模拟与其他部门进行工作沟通等,以考察其在实际工作中的文字表达和沟通能力。对于会计岗位,会进行财务软件操作、账务处理的考核,如要求其使用财务软件进行账务录入、编制财务报表等,以检验其财务操作技能。对于展厅主管岗位,会进行展厅管理方案设计的考核,如要求其根据给定的展厅布局和展品信息,设计一份合理的展厅布置方案和管理计划,以评估其展厅管理能力。 考核过程会严格按照标准流程进行,确保考核结果的公平、公正、公开。考核前会明确考核的标准和要求,考核中会由专业的考核人员进行监督和评分,考核后会及时公布考核结果,并为求职者提供反馈和建议。 专业知识理论考试 为确保人员具备扎实的专业知识基础,会组织专业知识理论考试。对于讲解员岗位,会进行广东地理、历史、风俗等知识的考试,以考察其对当地文化的了解程度和讲解能力。对于图书管理员岗位,会进行图书分类、编目等知识的考试,以检验其在图书管理方面的专业知识。对于计算机管理员岗位,会进行网络技术、软件系统维护等知识的考试,以评估其在计算机领域的专业水平。 根据考试结果,会对求职者的专业知识水平进行评估,为人员录用提供参考依据。以下是不同岗位专业知识理论考试的具体内容表格: 岗位名称 考试内容 讲解员 广东地理、历史、风俗等知识 图书管理员 图书分类、编目等知识 计算机管理员 网络技术、软件系统维护等知识 服务质量监督体系 日常工作检查制度 岗位工作内容巡查 会定期对各岗位的工作内容进行巡查,以确保各项工作按照规定的流程和标准进行。对于行政助理岗位,会检查其文件处理、会议安排等工作是否及时、准确,如查看文件的收发登记是否完整、会议通知是否按时送达等。对于会计岗位,会检查其账务处理是否规范、合规,如查看会计凭证的填制是否正确、财务报表的编制是否符合会计准则等。对于展厅主管岗位,会检查其展厅布置、展品管理等工作是否到位,如查看展厅的布局是否合理、展品的陈列是否整齐等。对于讲解员岗位,会检查其讲解服务是否专业、热情,如观察讲解员的讲解内容是否准确、讲解方式是否生动等。 巡查过程中,会详细记录发现的问题,并及时反馈给相关人员,要求其限期整改。为了更清晰地记录巡查情况,以下是具体表格: 岗位名称 巡查内容 发现问题 整改要求 整改期限 行政助理 文件处理、会议安排 文件收发登记不完整 补充完整文件收发登记 3个工作日 会计 账务处理 会计凭证填制错误 重新填制正确的会计凭证 2个工作日 展厅主管 展厅布置、展品管理 展厅布局不合理 重新调整展厅布局 5个工作日 讲解员 讲解服务 讲解内容不准确 重新准备准确的讲解内容 1个工作日 工作完成情况评估 根据工作任务的要求和标准,会对各岗位人员的工作完成情况进行评估。评估内容包括工作进度、工作质量、工作效率等方面。对于图书管理员岗位,会评估其图书整理、借阅管理工作的完成情况,如查看图书的分类整理是否及时、借阅登记是否准确等。对于计算机管理员岗位,会评估其网络维护、软件系统更新工作的完成情况,如查看网络是否稳定、软件系统是否及时更新等。 评估结果会作为人员绩效考核的重要依据,激励人员提高工作质量和效率。评估过程中,会制定明确的评估标准和指标,采用定量和定性相结合的方法进行评估,确保评估结果的客观、公正。 客户满意度调查 定期满意度问卷发放 会定期向方志馆的客户发放满意度调查问卷,以了解客户对服务质量的评价和意见。调查问卷的内容会涵盖讲解服务、展厅环境、图书借阅等方面,例如询问客户对讲解员的讲解水平是否满意、展厅的卫生状况是否良好、图书借阅的流程是否便捷等。同时,还会征求客户对服务改进的建议和期望,以便及时发现服务中存在的问题和不足。 调查问卷的设计会科学合理,问题会具有针对性和可操作性,以确保调查结果的真实性和有效性。在发放调查问卷时,会采用多种方式,如现场发放、网络发放等,以提高问卷的回收率。 意见反馈处理机制 建立了完善的意见反馈处理机制,对客户提出的意见和建议会进行及时、有效的处理。对于客户反映的讲解内容不准确、展厅设施损坏等问题,会及时安排相关人员进行整改和修复。例如,若客户反映讲解员的讲解内容存在错误,会立即要求讲解员进行更正,并对其进行培训和考核;若客户反映展厅的设施损坏,会及时安排维修人员进行维修。 处理结果会及时反馈给客户,确保客户的问题得到妥善解决。同时,会定期对意见反馈处理情况进行总结和分析,不断改进服务质量和管理水平。在处理意见反馈时,会建立专门的记录和跟踪机制,确保每一个问题都能得到及时处理和解决。 服务质量改进措施 问题分析与总结 会对日常工作检查和客户满意度调查中发现的问题进行深入分析和总结。通过分析问题产生的原因和根源,找出人员技能不足、管理制度不完善、工作流程不合理等方面的问题。例如,如果发现讲解员的讲解水平不高,可能是由于人员培训不足导致的;如果发现展厅的管理存在混乱,可能是由于管理制度不完善造成的。 分析过程会客观、全面,结合实际情况进行深入研究,确保问题分析的准确性和可靠性。在分析问题时,会收集相关的数据和信息,采用科学的分析方法,找出问题的关键所在。 改进方案制定与实施 根据问题分析和总结的结果,会制定具体的改进方案。改进方案会明确改进目标、改进措施、责任人和时间节点。例如,如果发现人员技能不足,会加强人员培训,制定详细的培训计划,明确培训内容和培训方式,安排专人负责培训工作,并规定培训的时间和进度。如果发现管理制度不完善,会完善管理制度,制定新的规章制度,明确各岗位的职责和权限,加强对制度执行情况的监督和检查。 在改进方案实施过程中,会加强监督和检查,及时调整和完善改进措施,确保改进工作取得实效。会建立专门的监督小组,对改进方案的实施情况进行跟踪和评估,及时发现问题并采取措施加以解决。 内部管理制度保障 人员管理制度完善 岗位职责明确界定 为确保人员清楚了解自己的工作职责和工作要求,会明确各岗位的职责和权限,制定详细的岗位说明书。岗位说明书会包括岗位名称、岗位编号、岗位概述、工作内容、工作标准、任职资格等方面的内容。例如,对于行政助理岗位,岗位说明书会明确其主要职责是协助领导处理日常行政事务,包括文件处理、会议安排、接待来访等工作;工作标准会要求其文件处理及时、准确,会议安排有序、周到;任职资格会要求其具有大学本科及以上学历,中文、经济学、新闻传播学、人力资源等专业优先,有较好的文字功底和沟通协调能力。 岗位说明书会根据实际工作情况进行及时更新和完善,以确保其准确性和有效性。随着工作的发展和变化,会对岗位的职责和要求进行调整,及时修改岗位说明书,使人员能够清楚了解自己的工作任务和目标。 绩效考核体系建立 会建立科学合理的绩效考核体系,根据岗位的职责和工作目标,制定具体的绩效考核指标和考核方法。对于行政助理岗位,会从工作态度、工作能力、工作业绩等方面进行考核,如考核其工作的积极性、主动性,文字处理能力、沟通协调能力,文件处理的数量和质量、会议安排的效果等。对于会计岗位,会考核其财务核算准确性、财务报表及时性等方面的内容,如考核其会计凭证的填制准确率、财务报表的报送及时率等。 绩效考核结果会与人员的薪酬、晋升、奖励等挂钩,激励人员积极工作,提高工作绩效。会根据绩效考核结果,对表现优秀的人员给予相应的奖励和晋升机会,对表现不佳的人员进行辅导和培训,帮助其提高工作能力和绩效。 财务管理制度健全 预算编制与执行 会制定详细的财务预算,包括收入预算、支出预算、项目预算等方面的内容。在编制预算时,会明确预算目标和预算指标,结合实际情况进行科学合理的预测和分析。例如,对于收入预算,会根据方志馆的运营情况和市场需求,预测各项收入的来源和金额;对于支出预算,会根据各岗位的工作需求和费用标准,预测各项支出的项目和金额。 会加强预算执行的监督和控制,定期对预算执行情况进行分析和评估。通过对比预算指标和实际执行情况,及时发现预算执行中存在的问题和偏差,如支出超预算、收入未达到预期等。对于发现的问题,会采取有效措施进行调整和纠正,确保预算目标的实现。 财务审计与监督 会定期进行财务审计,对财务收支、财务报表、财务制度执行等方面进行审计。通过审计,确保财务数据的真实性、准确性和完整性。审计过程中,会检查财务凭证的合法性、合规性,核对财务报表的数据是否准确无误,审查财务制度的执行情况是否严格有效。 会加强财务监督,建立健全财务监督机制,对财务活动进行全过程监督。会设立专门的财务监督岗位,对财务收支、资金使用等情况进行实时监控,防止出现财务违规行为和财务风险。例如,会对大额资金的支出进行严格审批,对财务报表的编制进行审核把关。 安全保密制度落实 安全管理制度执行 会建立健全安全管理制度,包括消防安全、信息安全、人员安全等方面的内容。在消防安全方面,会制定消防安全管理制度,明确消防设施的配备和维护要求,定期组织消防演练,提高人员的消防安全意识和应急处置能力。在信息安全方面,会制定信息安全管理制度,加强对信息系统的安全防护,防止信息泄露和网络攻击。在人员安全方面,会制定人员安全管理制度,加强对人员的安全教育和培训,确保人员在工作过程中的人身安全。 消防安全管理 会加强安全管理培训,提高人员的安全意识和安全技能。定期组织安全培训课程,邀请专业人员进行授课,讲解安全知识和应急处置方法。同时,会定期组织安全演练,如消防演练、地震演练等,让人员在实践中提高应对突发事件的能力。以下是安全管理制度的具体内容表格: 安全管理方面 制度内容 执行要求 消防安全 制定消防安全管理制度,明确消防设施配备和维护要求 定期检查消防设施,确保完好有效;组织消防演练,提高应急处置能力 信息安全 制定信息安全管理制度,加强信息系统安全防护 定期进行信息安全检查,防止信息泄露和网络攻击 人员安全 制定人员安全管理制度,加强人员安全教育和培训 定期组织安全培训,提高人员安全意识和应急处置能力 保密制度培训与监督 会组织服务人员进行保密培训,提高人员的保密意识和保密技能。培训内容会包括保密工作的重要性、保密制度的具体要求、保密措施的实施方法等方面的内容。通过培训,让人员了解保密工作的重要性,掌握保密制度的具体要求,学会正确的保密方法和技巧。 会加强保密制度的监督和检查,对人员的保密行为进行严格管理。建立保密监督机制,定期对人员的保密工作进行检查和评估,发现问题及时进行处理。例如,会检查人员是否遵守保密制度,是否妥善保管保密文件和信息,是否存在泄密行为等。以下是保密制度培训与监督的具体内容表格: 培训内容 监督检查内容 处理措施 保密工作重要性、保密制度要求、保密措施方法 是否遵守保密制度、是否妥善保管保密文件和信息、是否存在泄密行为 发现问题及时处理,情节严重的给予相应处罚 应急资源调配方案 人员调配预案 岗位替补人员储备 会建立岗位替补人员储备库,针对各岗位可能出现的人员流失情况,提前储备具备相应资质和能力的替补人员。对于行政助理、会计、展厅主管等岗位,会根据岗位的要求和特点,筛选出合适的替补人员。替补人员会具备相应的学历背景、专业知识和工作经验,能够在人员流失时及时补充到岗位上,保证工作的正常开展。 会定期对替补人员进行培训和考核,提高其业务能力和综合素质。培训内容会包括岗位相关的专业知识、技能和工作流程等方面的内容。考核会采用理论考试和实操考核相结合的方式,检验替补人员的学习效果和实际工作能力。通过培训和考核,确保替补人员能够胜任岗位工作。 跨部门人员支援机制 会建立跨部门人员支援机制,当某个部门出现人员短缺或紧急任务时,能够从其他部门调配人员进行支援。例如,在展厅举办大型活动时,可从其他部门调配人员协助展厅主管进行现场管理和服务工作。跨部门人员支援机制会明确支援的流程和职责,确保人员支援工作的有序进行。 在支援过程中,会根据支援任务的要求和特点,选择合适的人员进行支援。支援人员会了解支援任务的内容和要求,具备相应的工作能力和经验。同时,会对支援人员进行必要的培训和指导,确保其能够顺利完成支援任务。以下是跨部门人员支援机制的具体内容表格: 支援情况 支援部门 支援人员 支援任务 支援流程 职责分工 展厅举办大型活动 其他部门 具备相应能力和经验的人员 协助展厅主管进行现场管理和服务工作 1.提出支援申请;2.审核支援人员;3.安排支援任务;4.进行支援工作;5.总结支援情况 支援人员负责完成支援任务,受援部门负责提供必要的支持和指导 物资调配预案 物资储备清单制定 会制定物资储备清单,根据方志馆的日常运营和维护需求,储备必要的物资和设备。物资储备清单会包括办公用品、清洁用品、维修工具、消防器材等方面的内容。在制定清单时,会结合实际工作情况和历史数据,合理确定物资的储备数量和种类。 会定期对物资储备情况进行检查和盘点,及时补充短缺物资。检查和盘点的内容包括物资的数量、质量、有效期等方面的情况。对于短缺的物资,会及时进行采购和补充,确保物资的充足供应。同时,会确保物资的质量和性能符合要求,避免使用不合格的物资。以下是物资储备清单的具体内容表格: 物资类别 物资名称 储备数量 检查周期 补充标准 办公用品 纸张、笔、文件夹等 根据实际需求确定 每月 低于储备下限及时补充 清洁用品 清洁剂、扫帚、拖把等 根据实际需求确定 每月 低于储备下限及时补充 维修工具 螺丝刀、扳手、钳子等 根据实际需求确定 每季度 损坏或缺失及时补充 消防器材 灭火器、消火栓等 根据规定标准确定 每半年 过期或损坏及时更换 物资调配流程规范 会规范物资调配流程,明确物资调配的申请、审批、发放等环节的职责和流程。物资调配申请会由需求部门提出,说明调配物资的名称、数量、用途等信息。申请会经过相关部门的审批,审批通过后,物资管理部门会按照规定的流程进行发放。 在物资调配过程中,会严格按照物资调配流程进行操作,确保物资的合理使用和有效管理。会建立物资调配记录,对物资的调配情况进行详细记录,包括调配时间、调配物资、调配部门、调配人员等信息。通过记录,便于对物资调配情况进行查询和统计,提高物资管理的效率和透明度。 资金调配预案 应急资金预留 会预留一定数量的应急资金,用于应对突发情况和紧急任务。应急资金会用于人员薪酬支付、设备维修更换、物资采购等方面的支出。在预留应急资金时,会根据实际情况和历史数据,合理确定资金的预留金额。 会对应急资金进行专项管理,严格控制资金的使用范围和使用额度。会建立应急资金使用审批制度,对资金的使用进行严格审批。在使用应急资金时,会明确资金的用途和使用方式,确保资金的安全和有效使用。同时,会定期对应急资金的使用情况进行检查和评估,及时发现问题并采取措施加以解决。 资金调配审批机制 会建立资金调配审批机制,明确资金调配的申请、审批、发放等环节的职责和流程。资金调配申请会由需求部门提出,说明调配资金的金额、用途、使用时间等信息。申请会经过相关部门的审批,审批通过后,财务部门会按照规定的流程进行发放。 在资金调配过程中,会严格按照资金调配审批机制进行操作,确保资金的合理使用和有效管理。会建立资金调配记录,对资金的调配情况进行详细记录,包括调配时间、调配资金、调配部门、调配人员等信息。通过记录,便于对资金调配情况进行查询和统计,提高资金管理的效率和透明度。 响应参数二 核心技术参数内容 讲解员服务参数要求 人员资质响应 学历专业达标 1)严格按照高标准招聘具有大学本科及以上学历的人员,所涉及专业广泛,涵盖广告学、中文、经济学、新闻传播学、艺术类等专业。这些专业的人员具备丰富的知识储备和文化素养,能够为方志馆的讲解工作注入多元的视角和活力。 讲解员 2)建立严格的审核机制,确保招聘人员完全符合招标文件对讲解员学历和专业的要求。在招聘过程中,对每一位应聘者的学历证书和专业背景进行仔细核实,从源头上保证人员资质的合规性。 能力素养匹配 1)在选拔过程中,着重挑选个人形象佳,具备良好沟通协调和语言表达能力的人员。形象良好的讲解员能够给参观者留下深刻的第一印象,而出色的沟通和表达能力则能确保讲解内容准确、生动地传达给参观者。 语言表达...
广东省方志馆日常运营管理与维护工作服务项目投标方案.docx
下载提示

1.本文档仅提供部分内容试读;

2.支付并下载文件,享受无限制查看;

3.本网站所提供的标准文本仅供个人学习、研究之用,未经授权,严禁复制、发行、汇编、翻译或网络传播等,侵权必究;

4.左侧添加客服微信获取帮助;

5.本文为word版本,可以直接复制编辑使用。


这个人很懒,什么都没留下
未认证用户 查看用户
该文档于 上传
推荐文档
×
精品标书制作
百人专家团队
擅长领域:
工程标 服务标 采购标
16852
已服务主
2892
中标量
1765
平台标师
扫码添加客服
客服二维码
咨询热线:192 3288 5147
公众号
微信客服
客服