文库 服务类投标方案 农业服务

畜禽种业安全监管监测项目投标方案.docx

DOCX   554页   下载906   2025-08-25   浏览66   收藏20   点赞168   评分-   296485字   128.00

AI慧写标书

十分钟千页标书高效生成

温馨提示:当前文档最多只能预览 15 页,若文档总页数超出了 15 页,请下载原文档以浏览全部内容。
畜禽种业安全监管监测项目投标方案.docx 第1页
畜禽种业安全监管监测项目投标方案.docx 第2页
畜禽种业安全监管监测项目投标方案.docx 第3页
畜禽种业安全监管监测项目投标方案.docx 第4页
畜禽种业安全监管监测项目投标方案.docx 第5页
畜禽种业安全监管监测项目投标方案.docx 第6页
畜禽种业安全监管监测项目投标方案.docx 第7页
畜禽种业安全监管监测项目投标方案.docx 第8页
畜禽种业安全监管监测项目投标方案.docx 第9页
畜禽种业安全监管监测项目投标方案.docx 第10页
畜禽种业安全监管监测项目投标方案.docx 第11页
畜禽种业安全监管监测项目投标方案.docx 第12页
畜禽种业安全监管监测项目投标方案.docx 第13页
畜禽种业安全监管监测项目投标方案.docx 第14页
畜禽种业安全监管监测项目投标方案.docx 第15页
剩余539页未读, 下载浏览全部

开通会员, 优惠多多

6重权益等你来

首次半价下载
折扣特惠
上传高收益
特权文档
AI慧写优惠
专属客服
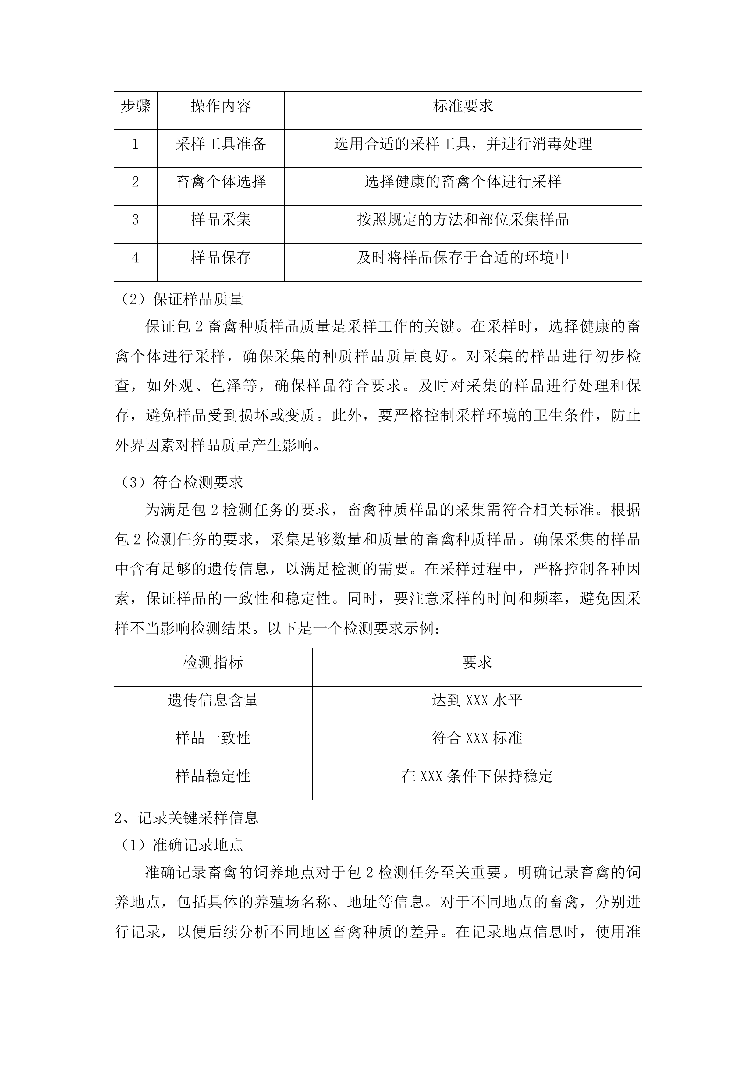
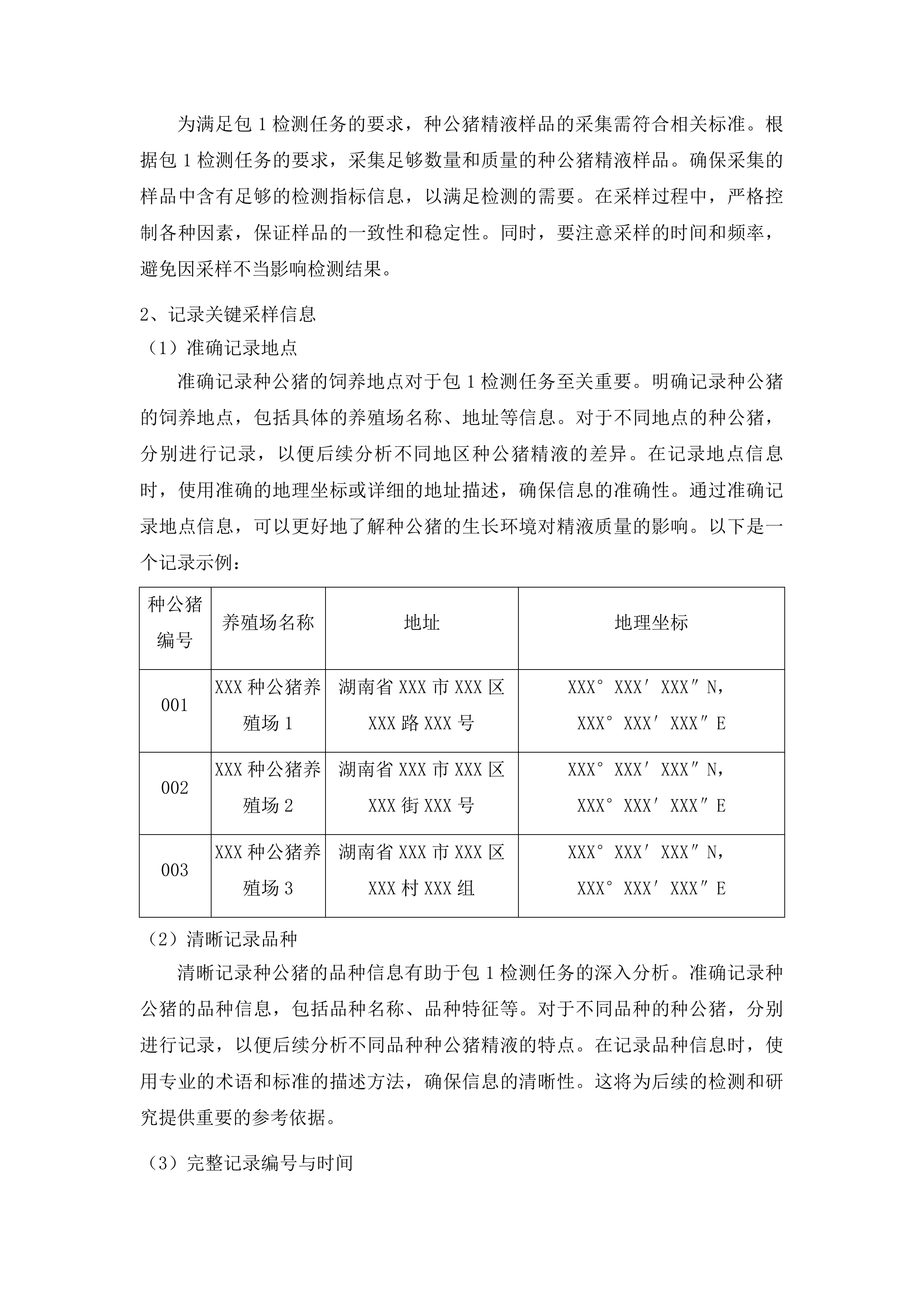
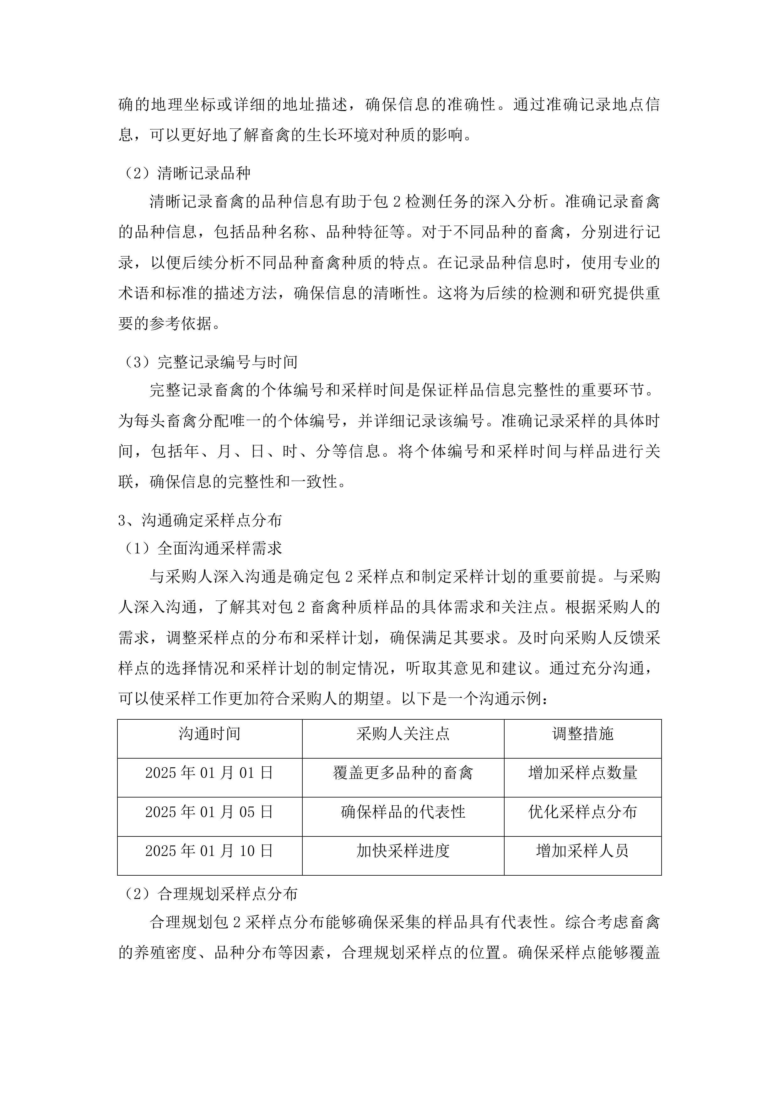
畜禽种业安全监管监测项目投标方案 第一章 实施方案 4 第一节 采样代表性保障 4 一、 分包装采样计划制定 4 二、 采样标准执行规范 15 三、 采样信息追溯管理 24 四、 采样点分布确认机制 36 第二节 样品运输过程管理 47 一、 精液冷链运输方案 47 二、 种质样品保存运输 67 三、 运输过程监控系统 76 四、 运输人员专业培训 86 第三节 样品交接及制备流程 95 一、 样品交接标准流程 95 二、 样品接收后处理规范 112 三、 包1样品初步筛选 120 四、 包2样品制备要求 135 第四节 样品检测实施流程 142 一、 包1检测标准执行 142 二、 包2检测技术应用 151 三、 检测全流程控制 170 四、 检测报告出具管理 185 第五节 人员及设备投入计划 194 一、 专业技术人员配置 194 二、 采样团队组建方案 207 三、 检测团队能力保障 229 四、 检测设备配置清单 242 五、 设备维护校准计划 264 第二章 质量控制方案 271 第一节 采样和检测质量控制 271 一、 采样标准操作流程规范 271 二、 样品运输质量保障措施 287 三、 样品交接可追溯管理 302 四、 检测过程质量控制要点 314 第二节 检测服务进度保障 326 一、 项目进度计划制定 326 二、 项目进度跟踪管理 338 三、 项目管理人员配置 344 四、 突发情况应急处置 362 第三节 检测数据保密措施 385 一、 数据管理制度建立 385 二、 原始数据存储安全 398 三、 检测报告备份管理 414 四、 人员保密意识强化 424 第四节 检测成果交付保障 431 一、 成果交付清单制定 431 二、 检测报告出具流程 442 三、 成果交付审核机制 458 四、 检测资料归档移交 474 第三章 应急保障方案 494 第一节 应急响应时间保障 494 一、 全天候服务热线系统 494 二、 专职应急人员配置 510 第二节 应急保障预案措施 523 一、 全流程应急预案体系 523 二、 应急资源保障配置 538 实施方案 采样代表性保障 分包装采样计划制定 种公猪精液样品采集规划 严格遵循标准采样 规范采样流程 严格遵循标准进行种公猪精液样品采样,是保证检测结果准确可靠的基础。在采样过程中,严格按照标准中的采样步骤进行操作,从采样工具的准备到样品的收集,每一步都要严格执行。例如,对采样人员进行专业培训,使其熟悉标准要求和操作流程,确保采样过程准确无误。同时,在采样过程中,使用经过校准的采样设备,保证采样数据的准确性。只有这样,才能确保采集的精液样品能够真实反映种公猪的精液质量。 采样流程 确保样品质量 确保种公猪精液样品质量是采样工作的关键。在采样时,注意观察种公猪的健康状况,确保采集的精液样品来自健康的种公猪。对采集的精液样品进行初步检查,如外观、气味等,确保样品质量符合要求。及时对采集的样品进行处理和保存,避免样品受到污染或变质。此外,要严格控制采样环境的卫生条件,防止外界因素对样品质量产生影响。 健康检查 遵循检测要求 为满足检测需求,种公猪精液样品的采集需遵循相关检测要求。根据SNP分型芯片检测要求,采集足够数量和质量的种公猪精液样品。确保采集的样品中含有足够的遗传信息,以满足检测的需要。在采样过程中,严格控制各种因素,保证样品的一致性和稳定性。同时,要注意采样的时间和频率,避免因采样不当影响检测结果。 关键信息记录完善 准确记录地点 准确记录种公猪的饲养地点对于后续分析至关重要。明确记录种公猪的饲养地点,包括具体的养殖场名称、地址等信息。对于不同地点的种公猪,分别进行记录,以便后续分析不同地区种公猪精液的差异。在记录地点信息时,使用准确的地理坐标或详细的地址描述,确保信息的准确性。通过准确记录地点信息,可以更好地了解种公猪的生长环境对精液质量的影响。 采样记录 清晰记录品种 清晰记录种公猪的品种信息有助于深入分析种公猪精液的特点。准确记录种公猪的品种信息,包括品种名称、品种特征等。对于不同品种的种公猪,分别进行记录,以便后续分析不同品种种公猪精液的特点。在记录品种信息时,使用专业的术语和标准的描述方法,确保信息的清晰性。这将为后续的研究和检测提供重要的参考依据。 完整记录编号与时间 完整记录种公猪的个体编号和采样时间是保证样品信息完整性的重要环节。为每头种公猪分配唯一的个体编号,并详细记录该编号。准确记录采样的具体时间,包括年、月、日、时、分等信息。将个体编号和采样时间与样品进行关联,确保信息的完整性和一致性。以下是一个记录示例: 个体编号 采样时间 样品信息 001 2025年01月01日10:00 精液样品 002 2025年01月02日11:30 精液样品 003 2025年01月03日14:15 精液样品 与采购人沟通采样点 全面沟通采样需求 与采购人深入沟通是确定采样点和制定采样计划的重要前提。与采购人深入沟通,了解其对种公猪精液样品的具体需求和关注点。根据采购人的需求,调整采样点的分布和采样计划,确保满足其要求。及时向采购人反馈采样点的选择情况和采样计划的制定情况,听取其意见和建议。通过充分沟通,可以使采样工作更加符合采购人的期望。 合理规划采样点分布 合理规划采样点分布能够确保采集的样品具有代表性。综合考虑种公猪的养殖密度、品种分布等因素,合理规划采样点的位置。确保采样点能够覆盖不同养殖规模、不同养殖方式的种公猪养殖场。在规划采样点分布时,充分利用地理信息系统等工具,提高规划的科学性和准确性。以下是一个采样点分布规划示例: 采样点编号 养殖场名称 地址 养殖规模 养殖方式 SP01 XXX种公猪养殖场1 湖南省XXX市XXX区XXX路XXX号 大型 集约化 SP02 XXX种公猪养殖场2 湖南省XXX市XXX区XXX街XXX号 中型 半集约化 SP03 XXX种公猪养殖场3 湖南省XXX市XXX区XXX村XXX组 小型 散养 确保样品代表性 确保采集的种公猪精液样品具有代表性是采样工作的核心目标。通过合理分布采样点,确保采集的种公猪精液样品能够代表不同区域、不同品种的种公猪特征。对采样点采集的样品进行分析和评估,验证样品的代表性。根据分析结果,及时调整采样点和采样计划,保证样品的代表性和可靠性。以下是一个样品代表性分析示例: 采样点编号 样品数量 品种特征 区域特征 代表性评估结果 SP01 200 XXX品种典型特征 XXX区域养殖特点 具有代表性 SP02 150 XXX品种部分特征 XXX区域养殖特点 部分代表性 SP03 100 XXX品种特殊特征 XXX区域养殖特点 需调整采样 畜禽种质样品采集规划 按标准规范采样 严格操作流程 严格按照标准规范进行畜禽种质样品采样,是保证检测结果准确可靠的重要保障。在采样过程中,按照标准规定的采样方法和步骤进行操作,从采样工具的选择到样品的采集和保存,都要严格执行。对采样人员进行培训,使其熟悉操作流程和标准要求,确保采样过程的规范性。同时,在采样过程中,使用消毒后的采样工具,避免样品受到污染。只有这样,才能确保采集的畜禽种质样品能够真实反映畜禽的种质状况。 保证样品质量 保证畜禽种质样品质量是采样工作的关键。在采样时,选择健康的畜禽个体进行采样,确保采集的种质样品质量良好。对采集的样品进行初步检查,如外观、色泽等,确保样品符合要求。及时对采集的样品进行处理和保存,避免样品受到损坏或变质。此外,要严格控制采样环境的卫生条件,防止外界因素对样品质量产生影响。 符合检测要求 为满足检测需求,畜禽种质样品的采集需符合相关检测要求。根据SNP分型芯片检测要求,采集足够数量和质量的畜禽种质样品。确保采集的样品中含有足够的遗传信息,以满足检测的需要。在采样过程中,严格控制各种因素,保证样品的一致性和稳定性。同时,要注意采样的时间和频率,避免因采样不当影响检测结果。 记录关键采样信息 准确记录地点 准确记录畜禽的饲养地点对于后续分析至关重要。明确记录畜禽的饲养地点,包括具体的养殖场名称、地址等信息。对于不同地点的畜禽,分别进行记录,以便后续分析不同地区畜禽种质的差异。在记录地点信息时,使用准确的地理坐标或详细的地址描述,确保信息的准确性。通过准确记录地点信息,可以更好地了解畜禽的生长环境对种质的影响。 沟通记录 清晰记录品种 清晰记录畜禽的品种信息有助于深入分析畜禽种质的特点。准确记录畜禽的品种信息,包括品种名称、品种特征等。对于不同品种的畜禽,分别进行记录,以便后续分析不同品种畜禽种质的特点。在记录品种信息时,使用专业的术语和标准的描述方法,确保信息的清晰性。这将为后续的研究和检测提供重要的参考依据。 完整记录编号与时间 完整记录畜禽的个体编号和采样时间是保证样品信息完整性的重要环节。为每头畜禽分配唯一的个体编号,并详细记录该编号。准确记录采样的具体时间,包括年、月、日、时、分等信息。将个体编号和采样时间与样品进行关联,确保信息的完整性和一致性。 沟通确定采样点分布 全面沟通采样需求 与采购人深入沟通是确定采样点和制定采样计划的重要前提。与采购人深入沟通,了解其对畜禽种质样品的具体需求和关注点。根据采购人的需求,调整采样点的分布和采样计划,确保满足其要求。及时向采购人反馈采样点的选择情况和采样计划的制定情况,听取其意见和建议。通过充分沟通,可以使采样工作更加符合采购人的期望。 合理规划采样点分布 合理规划采样点分布能够确保采集的样品具有代表性。综合考虑畜禽的养殖密度、品种分布等因素,合理规划采样点的位置。确保采样点能够覆盖不同养殖规模、不同养殖方式的畜禽养殖场。在规划采样点分布时,充分利用地理信息系统等工具,提高规划的科学性和准确性。 确保样品代表性 确保采集的畜禽种质样品具有代表性是采样工作的核心目标。通过合理分布采样点,确保采集的畜禽种质样品能够代表不同区域、不同品种的畜禽特征。对采样点采集的样品进行分析和评估,验证样品的代表性。根据分析结果,及时调整采样点和采样计划,保证样品的代表性和可靠性。 包1检测任务采样方案 依据标准开展采样 遵循标准流程 依据标准开展包1种公猪精液样品采样工作,是保证检测质量的关键。按照标准规定的采样方法和步骤进行操作,从采样工具的准备到样品的收集,都要严格执行。对采样人员进行培训,使其熟悉标准要求和操作流程,确保采样过程的规范性。同时,在采样过程中,使用经过校准的采样设备,保证采样数据的准确性。只有这样,才能确保采集的精液样品能够满足检测要求。 保证样品质量 保证包1种公猪精液样品质量是采样工作的重点。在采样时,选择健康的种公猪进行采样,确保采集的精液样品质量良好。对采集的样品进行初步检查,如外观、气味等,确保样品符合要求。及时对采集的样品进行处理和保存,避免样品受到污染或变质。此外,要严格控制采样环境的卫生条件,防止外界因素对样品质量产生影响。 符合检测要求 为满足包1检测任务的要求,种公猪精液样品的采集需符合相关标准。根据包1检测任务的要求,采集足够数量和质量的种公猪精液样品。确保采集的样品中含有足够的检测指标信息,以满足检测的需要。在采样过程中,严格控制各种因素,保证样品的一致性和稳定性。同时,要注意采样的时间和频率,避免因采样不当影响检测结果。 记录关键采样信息 准确记录地点 准确记录种公猪的饲养地点对于包1检测任务至关重要。明确记录种公猪的饲养地点,包括具体的养殖场名称、地址等信息。对于不同地点的种公猪,分别进行记录,以便后续分析不同地区种公猪精液的差异。在记录地点信息时,使用准确的地理坐标或详细的地址描述,确保信息的准确性。通过准确记录地点信息,可以更好地了解种公猪的生长环境对精液质量的影响。以下是一个记录示例: 种公猪编号 养殖场名称 地址 地理坐标 001 XXX种公猪养殖场1 湖南省XXX市XXX区XXX路XXX号 XXX°XXX′XXX″N,XXX°XXX′XXX″E 002 XXX种公猪养殖场2 湖南省XXX市XXX区XXX街XXX号 XXX°XXX′XXX″N,XXX°XXX′XXX″E 003 XXX种公猪养殖场3 湖南省XXX市XXX区XXX村XXX组 XXX°XXX′XXX″N,XXX°XXX′XXX″E 清晰记录品种 清晰记录种公猪的品种信息有助于包1检测任务的深入分析。准确记录种公猪的品种信息,包括品种名称、品种特征等。对于不同品种的种公猪,分别进行记录,以便后续分析不同品种种公猪精液的特点。在记录品种信息时,使用专业的术语和标准的描述方法,确保信息的清晰性。这将为后续的检测和研究提供重要的参考依据。 完整记录编号与时间 完整记录种公猪的个体编号和采样时间是保证样品信息完整性的重要环节。为每头种公猪分配唯一的个体编号,并详细记录该编号。准确记录采样的具体时间,包括年、月、日、时、分等信息。将个体编号和采样时间与样品进行关联,确保信息的完整性和一致性。 沟通确定采样点分布 全面沟通采样需求 与采购人深入沟通是确定包1采样点和制定采样计划的重要前提。与采购人深入沟通,了解其对包1种公猪精液样品的具体需求和关注点。根据采购人的需求,调整采样点的分布和采样计划,确保满足其要求。及时向采购人反馈采样点的选择情况和采样计划的制定情况,听取其意见和建议。通过充分沟通,可以使采样工作更加符合采购人的期望。 合理规划采样点分布 合理规划包1采样点分布能够确保采集的样品具有代表性。综合考虑种公猪的养殖密度、品种分布等因素,合理规划采样点的位置。确保采样点能够覆盖不同养殖规模、不同养殖方式的种公猪养殖场。在规划采样点分布时,充分利用地理信息系统等工具,提高规划的科学性和准确性。 确保样品代表性 确保采集的包1种公猪精液样品具有代表性是采样工作的核心目标。通过合理分布采样点,确保采集的种公猪精液样品能够代表不同区域、不同品种的种公猪特征。对采样点采集的样品进行分析和评估,验证样品的代表性。根据分析结果,及时调整采样点和采样计划,保证样品的代表性和可靠性。 包2检测任务采样方案 依据标准规范采样 遵循标准流程 依据标准规范进行包2畜禽种质样品采样工作,是保证检测质量的基础。按照标准规定的采样方法和步骤进行操作,从采样工具的准备到样品的收集,都要严格执行。对采样人员进行培训,使其熟悉标准要求和操作流程,确保采样过程的规范性。同时,在采样过程中,使用经过消毒的采样工具,避免样品受到污染。以下是一个标准流程示例: 步骤 操作内容 标准要求 1 采样工具准备 选用合适的采样工具,并进行消毒处理 2 畜禽个体选择 选择健康的畜禽个体进行采样 3 样品采集 按照规定的方法和部位采集样品 4 样品保存 及时将样品保存于合适的环境中 保证样品质量 保证包2畜禽种质样品质量是采样工作的关键。在采样时,选择健康的畜禽个体进行采样,确保采集的种质样品质量良好。对采集的样品进行初步检查,如外观、色泽等,确保样品符合要求。及时对采集的样品进行处理和保存,避免样品受到损坏或变质。此外,要严格控制采样环境的卫生条件,防止外界因素对样品质量产生影响。 符合检测要求 为满足包2检测任务的要求,畜禽种质样品的采集需符合相关标准。根据包2检测任务的要求,采集足够数量和质量的畜禽种质样品。确保采集的样品中含有足够的遗传信息,以满足检测的需要。在采样过程中,严格控制各种因素,保证样品的一致性和稳定性。同时,要注意采样的时间和频率,避免因采样不当影响检测结果。以下是一个检测要求示例: 检测指标 要求 遗传信息含量 达到XXX水平 样品一致性 符合XXX标准 样品稳定性 在XXX条件下保持稳定 记录关键采样信息 准确记录地点 准确记录畜禽的饲养地点对于包2检测任务至关重要。明确记录畜禽的饲养地点,包括具体的养殖场名称、地址等信息。对于不同地点的畜禽,分别进行记录,以便后续分析不同地区畜禽种质的差异。在记录地点信息时,使用准确的地理坐标或详细的地址描述,确保信息的准确性。通过准确记录地点信息,可以更好地了解畜禽的生长环境对种质的影响。 清晰记录品种 清晰记录畜禽的品种信息有助于包2检测任务的深入分析。准确记录畜禽的品种信息,包括品种名称、品种特征等。对于不同品种的畜禽,分别进行记录,以便后续分析不同品种畜禽种质的特点。在记录品种信息时,使用专业的术语和标准的描述方法,确保信息的清晰性。这将为后续的检测和研究提供重要的参考依据。 完整记录编号与时间 完整记录畜禽的个体编号和采样时间是保证样品信息完整性的重要环节。为每头畜禽分配唯一的个体编号,并详细记录该编号。准确记录采样的具体时间,包括年、月、日、时、分等信息。将个体编号和采样时间与样品进行关联,确保信息的完整性和一致性。 沟通确定采样点分布 全面沟通采样需求 与采购人深入沟通是确定包2采样点和制定采样计划的重要前提。与采购人深入沟通,了解其对包2畜禽种质样品的具体需求和关注点。根据采购人的需求,调整采样点的分布和采样计划,确保满足其要求。及时向采购人反馈采样点的选择情况和采样计划的制定情况,听取其意见和建议。通过充分沟通,可以使采样工作更加符合采购人的期望。以下是一个沟通示例: 沟通时间 采购人关注点 调整措施 2025年01月01日 覆盖更多品种的畜禽 增加采样点数量 2025年01月05日 确保样品的代表性 优化采样点分布 2025年01月10日 加快采样进度 增加采样人员 合理规划采样点分布 合理规划包2采样点分布能够确保采集的样品具有代表性。综合考虑畜禽的养殖密度、品种分布等因素,合理规划采样点的位置。确保采样点能够覆盖不同养殖规模、不同养殖方式的畜禽养殖场。在规划采样点分布时,充分利用地理信息系统等工具,提高规划的科学性和准确性。 确保样品代表性 确保采集的包2畜禽种质样品具有代表性是采样工作的核心目标。通过合理分布采样点,确保采集的畜禽种质样品能够代表不同区域、不同品种的畜禽特征。对采样点采集的样品进行分析和评估,验证样品的代表性。根据分析结果,及时调整采样点和采样计划,保证样品的代表性和可靠性。 采样标准执行规范 国家标准GB23238实施要点 标准内容遵循 1)严格按照《GB23238-2021》的各项条款开展种公猪精液采样工作,确保采样过程符合标准要求。在实际操作中,从采样的准备阶段到最终样品的保存,每一个环节都严格依据标准进行。例如,采样工具的选择和消毒必须符合标准规定,以防止样品受到污染。同时,采样人员要熟悉标准中的各项细则,确保操作的准确性和规范性。 样品保存 2)依据标准规定的采样方法、工具和流程进行操作,保证采样的科学性和规范性。在采样方法上,要严格按照标准中规定的步骤进行,确保采集到的精液样品具有代表性。使用的采样工具也必须符合标准要求,保证其质量和安全性。流程方面,从种公猪的选择到精液的采集、处理和保存,每一个环节都要严格按照标准执行,以确保采样的科学性和规范性。 3)在采样过程中,遵循标准对样品保存和运输的要求,防止样品受到污染或损坏。样品保存的温度、湿度等条件必须严格控制在标准范围内,以保证精液的质量。运输过程中,要采取适当的防护措施,避免样品受到震动、碰撞等影响。同时,要确保运输工具的清洁和卫生,防止样品受到污染。 样品运输 4)按照标准对采样环境的要求,选择合适的采样地点,确保环境条件符合规定。采样地点应保持清洁、卫生、通风良好,避免受到外界因素的干扰。同时,要对采样环境进行定期消毒和检测,确保环境条件符合标准要求。此外,采样地点的温度、湿度等条件也必须控制在标准范围内,以保证精液的质量。 关键指标把控 关键指标 采样要求 检测方法 采样数量 记录信息 初步筛选标准 剂量 按照标准规定的剂量范围进行采样 采用专业的测量工具进行检测 根据检测需求确定采样数量 记录精液的剂量数值 剂量在标准范围内的精液作为有效样品 精子活力 在规定时间内采集精液,确保精子活力的准确性 使用显微镜等设备进行检测 每个样品至少检测3次 记录精子活力的百分比 精子活力达到标准要求的精液作为有效样品 前向运动精子数 采用合适的采样方法,确保前向运动精子数的准确性 通过计算机辅助精子分析系统进行检测 每个样品至少检测3次 记录前向运动精子数的具体数值 前向运动精子数达到标准要求的精液作为有效样品 精子畸形率 采集精液后及时进行处理,避免精子畸形率的变化 使用显微镜等设备进行检测 每个样品至少检测3次 记录精子畸形率的百分比 精子畸形率在标准范围内的精液作为有效样品 1)重点把控标准中规定的种公猪精液的剂量、精子活力、前向运动精子数、精子畸形率等关键指标的采样要求。在采样过程中,要确保每个关键指标的采样符合标准要求,以保证检测结果的准确性。 计算机辅助精子分析系统 2)严格按照标准对这些指标的检测方法和采样数量进行操作,确保检测结果的准确性。检测方法必须科学、准确,采样数量要足够,以保证检测结果的可靠性。 3)在采样时,对这些关键指标的相关信息进行详细记录,便于后续检测和分析。记录的信息要准确、完整,包括采样时间、地点、种公猪的信息等。 4)依据标准对关键指标的质量要求,对采样的精液进行初步筛选,确保样品符合检测要求。对于不符合标准要求的精液样品,要及时进行处理,避免对检测结果产生影响。 标准更新应对 1)密切关注《GB23238-2021》标准的更新情况,及时获取最新标准信息。通过官方渠道、行业协会等途径,及时了解标准的更新动态,确保能够第一时间获取最新标准信息。 2)若标准发生更新,迅速组织采样人员进行学习和培训,确保新的标准要求得到贯彻执行。培训内容要包括新标准的内容、变化点以及对采样工作的影响等方面,使采样人员能够熟练掌握新标准的要求。 3)对已有的采样流程和方法进行评估和调整,使其符合最新标准的规定。根据新标准的要求,对采样流程和方法进行优化和改进,确保采样工作的科学性和规范性。 4)在标准更新后,对之前采集的样品进行重新评估,确保检测结果的有效性和可比性。重新评估的内容包括样品的质量、检测结果的准确性等方面,对于不符合新标准要求的样品,要进行重新检测或处理。 SNP分型芯片采样要求 样本质量要求 1)采集的种畜禽场种质样品应具有良好的质量,细胞数量和活性符合SNP分型芯片检测的要求。在采样过程中,要选择健康、无疾病的种畜禽进行采样,确保采集到的样品具有良好的质量。同时,要控制采样的时间和方法,避免对细胞数量和活性产生影响。 2)确保样品中DNA的完整性和纯度,避免DNA降解或受到污染。在样品采集和处理过程中,要采取适当的措施,如使用无菌采样工具、避免样品与外界环境接触等,以保证DNA的完整性和纯度。 3)对样品的保存条件进行严格控制,防止样品在保存过程中质量下降。样品保存的温度、湿度等条件必须严格控制在规定范围内,以保证样品的质量。同时,要定期对样品进行检查和维护,确保样品的稳定性。 4)在采样过程中,避免对样品造成机械损伤,保证样品的原始状态。采样时要使用合适的工具和方法,避免对样品造成挤压、切割等损伤。同时,要注意样品的运输和保存,避免样品受到震动、碰撞等影响。 采样数量确定 畜禽品种 检测目的 群体遗传多样性情况 采样数量 确定依据 家禽 品种品系鉴定 遗传多样性较高 根据群体大小确定合适数量 考虑群体代表性和检测准确性,参考行业标准 牛羊 亲子关系鉴定 遗传多样性适中 科学确定数量以保证结果准确 结合检测要求和群体特点,参考研究成果 地方猪 基因测定 遗传多样性较低 适当增加采样数量 确保检测结果能反映群体特征,依据相关标准 1)根据检测的目的和要求,科学确定种畜禽场种质样品的采样数量。不同的检测目的和要求需要不同数量的样品,因此要根据实际情况进行科学确定。 2)考虑到群体的遗传多样性和代表性,合理增加采样数量,以确保检测结果的准确性。群体的遗传多样性和代表性会影响检测结果的准确性,因此要适当增加采样数量,以保证检测结果能够反映群体的真实情况。 3)对于不同品种和群体的种畜禽,分别确定合适的采样数量,避免采样不足或过多。不同品种和群体的种畜禽具有不同的遗传特征和生物学特性,因此要分别确定合适的采样数量,以保证检测结果的准确性。 4)在确定采样数量时,参考相关的行业标准和研究成果,确保采样数量的合理性。相关的行业标准和研究成果可以为采样数量的确定提供参考依据,因此要充分参考这些标准和成果,确保采样数量的合理性。 采样部位选择 1)选择合适的采样部位,确保采集的样品能够准确反映种畜禽的遗传信息。采样部位的选择直接影响到样品的质量和检测结果的准确性,因此要选择能够准确反映种畜禽遗传信息的部位进行采样。 采样部位 2)对于不同的畜禽品种和检测目的,选择具有代表性的采样部位,如血液、组织等。不同的畜禽品种和检测目的需要选择不同的采样部位,因此要根据实际情况进行选择。例如,对于基因测定,血液是一种常用的采样部位;对于品种品系鉴定,组织样品可能更具有代表性。 3)在采样部位的选择上,遵循SNP分型芯片检测的技术要求,避免选择不适合的部位。SNP分型芯片检测对采样部位有一定的技术要求,因此要遵循这些要求,选择适合的采样部位。 4)对采样部位进行严格的消毒处理,防止感染和交叉污染。在采样前,要对采样部位进行严格的消毒处理,以防止感染和交叉污染。消毒处理可以使用合适的消毒剂和方法,确保消毒效果。 采样人员操作培训内容 专业知识培训 1)组织采样人员学习畜禽种业检测的相关专业知识,包括畜禽的生物学特性、遗传学知识等。通过系统的学习,使采样人员了解畜禽的生理结构、繁殖规律等生物学特性,以及遗传学的基本原理和方法。这有助于采样人员更好地理解采样工作的重要性和要求,提高采样的准确性和科学性。 2)培训采样人员对《GB23238-2021》标准和SNP分型芯片检测要求的理解和掌握。详细讲解标准和检测要求的内容,使采样人员熟悉标准中的各项条款和检测要求的具体内容。通过案例分析和实际操作演示,帮助采样人员更好地掌握标准和检测要求的应用。 3)讲解种公猪精液和种畜禽场种质样品的采样方法、技巧和注意事项。在培训中,向采样人员传授正确的采样方法和技巧,如如何选择合适的采样工具、如何进行样品采集和处理等。同时,强调采样过程中的注意事项,如避免样品受到污染、保证样品的质量等。 4)介绍采样过程中可能遇到的问题及解决方法,提高采样人员的专业素养。通过列举常见的问题和解决方法,使采样人员能够在实际操作中及时应对各种问题,提高采样的效率和质量。同时,鼓励采样人员积极思考和探索,不断提高自己的专业素养。 操作技能培训 培训内容 培训方式 培训目标 考核标准 采样工具使用 实际操作演示 熟悉工具使用方法和流程 能正确、熟练使用工具 模拟采样练习 安排现场练习 规范操作行为 操作符合标准要求 样品保存、运输和交接 理论讲解与实际操作结合 掌握操作技能 能正确处理各环节 实际操作考核 现场考核 具备熟练操作技能 达到规定考核指标 1)进行实际操作演示,让采样人员熟悉采样工具的使用方法和操作流程。通过实际操作演示,使采样人员直观地了解采样工具的使用方法和操作流程,提高他们的实际操作能力。 2)安排采样人员进行模拟采样练习,及时纠正不规范的操作行为。在模拟采样练习中,采样人员可以在实际操作中巩固所学的知识和技能,同时及时发现和纠正自己的不规范操作行为。 3)培训采样人员对样品的保存、运输和交接等环节的操作技能。样品的保存、运输和交接等环节直接影响到样品的质量和检测结果的准确性,因此要对采样人员进行相关的操作技能培训。 4)通过实际操作考核,确保采样人员具备熟练的操作技能。实际操作考核可以检验采样人员的操作技能水平,确保他们能够熟练掌握采样工作的各项技能。 质量意识培训 1)强调采样工作对检测结果准确性的重要性,提高采样人员的质量意识。通过案例分析和实际数据,向采样人员展示采样工作对检测结果准确性的影响,使他们认识到采样工作的重要性,从而提高质量意识。 2)培训采样人员如何保证采样的代表性和可追溯性,确保样品质量。详细讲解保证采样代表性和可追溯性的方法和措施,如如何选择采样对象、如何记录采样信息等。通过实际操作练习,使采样人员掌握这些方法和措施,确保样品质量。 3)讲解采样过程中的质量控制措施和要求,让采样人员严格遵守。在培训中,向采样人员详细讲解采样过程中的质量控制措施和要求,如采样环境的清洁卫生、采样工具的消毒处理等。要求采样人员严格遵守这些措施和要求,确保采样工作的质量。 4)培养采样人员的责任心和严谨的工作态度,避免因操作不当导致样品质量问题。通过教育和引导,培养采样人员的责任心和严谨的工作态度,使他们在采样工作中认真负责、严谨细致,避免因操作不当导致样品质量问题。 采样信息追溯管理 采样地点记录规范 地点信息完整性 地理坐标标注 为确保采样地点信息的精确性和可追溯性,使用专业定位设备获取采样地点的经纬度坐标。这类设备具有高精度定位功能,能够准确捕捉采样点的位置。获取坐标后,要确保经纬度坐标的记录准确无误,精确到小数点后合适的位数,这有助于提高坐标的辨识度和准确性。同时,将地理坐标信息与采样地点的文字描述对应记录,比如详细记录该地点周边的标志性建筑、道路名称等。这样做方便后续查询和追溯,无论是工作人员现场复查,还是数据分析时的位置确认,都能快速准确地找到对应的采样点。 地理坐标标注 地点标识设置 在采样地点设置明显的标识牌是必要的,标识牌上标注采样地点的编号和相关信息,如采样的畜禽品种、预计采样数量等。标识牌的材质和制作要符合相关标准,例如采用耐腐蚀、耐风化的材料,确保信息清晰、持久。定期检查标识牌的状况,若发现有损坏或信息模糊的情况及时更换。以下是标识牌相关信息的表格: 标识牌信息 详细内容 编号 唯一的采样地点编号 畜禽品种 种公猪、家禽、牛羊、地方猪等 预计采样数量 根据项目需求确定的数量 设置时间 标识牌设置的具体日期 检查周期 定期检查的时间间隔 地点变更记录 若采样地点发生变更,需及时记录变更的时间、原因和新的地点信息。变更时间精确到具体的日期和时刻,原因详细说明,如新地点的环境更适合采样、原地点出现突发情况等。对变更前后的地点信息进行对比和分析,考虑新地点的环境、畜禽分布等因素,确保样品的代表性不受影响。将地点变更信息及时通知相关人员,包括采样人员、检测人员等,并在采样记录中进行详细标注,以便后续的查询和追溯。 地点记录准确性 实地勘察确认 在采样前,对采样地点进行实地勘察是确保地点记录准确性的重要环节。实地勘察时,确认记录的信息与实际情况相符,包括地理坐标、周边环境等。检查采样地点的环境条件是否符合采样要求,例如卫生状况良好,无明显的污染源;通风情况适宜,能保证畜禽的健康和样品的质量。对实地勘察过程中发现的问题及时进行记录和处理,如发现地点存在安全隐患,及时采取措施消除;若记录信息与实际不符,及时更正。 信息更新维护 定期对采样地点信息进行更新和维护,以保证信息的时效性。关注采样地点周边环境的变化,如新建建筑物可能会影响采样点的光照、通风等条件;道路改造可能会影响采样人员的通行。一旦发现这些变化,及时更新相关信息。将更新后的采样地点信息及时录入到信息管理系统中,方便后续的数据查询和分析。同时,建立信息更新的审核机制,确保更新的信息准确无误。 错误纠正机制 建立采样地点信息错误纠正机制,当发现地点记录信息存在错误时,及时进行更正。对错误信息的来源进行追溯和分析,可能是数据录入错误、实地勘察不准确等原因导致。针对不同的原因采取相应的措施避免类似错误再次发生,如加强数据录入人员的培训、提高实地勘察的准确性等。记录错误纠正的过程和结果,包括错误发现的时间、纠正的方法、最终的正确信息等,这些记录可作为质量控制的重要依据。 地点记录存档管理 存档格式规范 制定统一的采样地点记录存档格式,确保记录的规范性和一致性。存档文件中注明记录的日期、采样人员、审核人员等信息,这些信息有助于明确责任和查询记录的来源。对存档文件进行编号管理,采用科学合理的编号规则,如按照采样时间、地点编号等因素进行编号,方便快速查找和检索。以下是存档文件相关信息的表格: 存档文件信息 详细内容 记录日期 采样记录的具体日期 采样人员 负责该采样点的人员姓名 审核人员 对记录进行审核的人员姓名 存档编号 按照编号规则生成的唯一编号 文件内容概述 简要描述存档文件包含的主要信息 存档期限规定 根据相关法规和项目要求,规定采样地点记录的存档期限。在存档期限内,妥善保管存档文件,采用合适的存储方式,如存放在专门的档案柜中,确保文件的完整性和可读性。定期对存档文件进行检查,查看是否有损坏、受潮等情况。超过存档期限的记录,按照规定的程序进行销毁处理,销毁过程要有记录,确保信息的安全性和合规性。 存档查询权限 明确采样地点记录存档的查询权限,只有经过授权的人员才能进行查询,这有助于保护存档信息的安全。建立查询登记制度,记录查询人员的信息和查询内容,包括查询日期、查询目的等。对查询过程进行监督和管理,防止信息泄露,如要求查询人员在特定区域进行查询,禁止携带外部存储设备等。 畜禽品种信息采集 品种信息收集范围 品种特征描述 对畜禽品种的外貌特征进行详细描述是了解品种的基础。毛色方面,要准确记录其颜色、分布情况;体型上,记录畜禽的身高、体长、体重等数据;头型方面,描述其形状、大小等特征。同时,记录品种的生长发育特点,如生长速度,包括不同阶段的体重增长情况,绘制体重增长曲线,这有助于了解品种的生长规律。此外,了解品种的繁殖性能,如产仔数、泌乳力等,这些信息对于评估品种的生产价值至关重要。 品种来源追溯 追溯品种的引进时间和引进渠道,确保品种来源的合法性和可靠性。详细记录引进时间,精确到具体的年份和月份,了解引进渠道,如从正规的种畜禽场引进等。记录品种的培育过程和选育方法,这有助于了解品种的遗传背景。对品种的来源信息进行核实和验证,通过查阅相关的文件、证书等资料,确保信息的准确性。 品种相关资料收集 收集与畜禽品种相关的资料,如品种标准,明确该品种的各项特征和性能指标;饲养管理手册,了解适合该品种的饲养方法和管理措施。整理品种的遗传评估报告、健康检测报告等资料,这些报告能反映品种的遗传质量和健康状况,为后续的检测和分析提供参考。建立品种资料档案,对收集到的资料进行分类存档和管理,方便查询和使用。 品种信息采集方法 现场调查询问 采样人员在现场与养殖人员进行交流是获取畜禽品种信息的有效途径。询问养殖人员关于品种的基本情况,如品种名称、引进时间等。了解品种的饲养管理情况,包括饲料种类、喂养频率等;繁殖情况,如繁殖周期、产仔情况等。记录养殖人员提供的信息,并进行核实和确认,通过查阅相关档案资料或与其他养殖人员核实,确保信息的准确性。以下是现场调查询问相关信息的表格: 询问内容 详细信息 品种名称 具体的畜禽品种 引进时间 品种引进的具体日期 饲养管理 饲料种类、喂养频率等 繁殖情况 繁殖周期、产仔数等 信息核实情况 是否核实及核实结果 档案资料查阅 查阅种公猪站或种畜禽场的养殖档案,获取品种的详细信息。档案资料中可能包含品种的选育过程、健康记录、繁殖数据等。检查档案资料的完整性和准确性,对缺失的信息进行补充,如通过询问养殖人员或查阅其他相关资料;对错误的信息进行更正。将查阅到的档案资料进行整理和分析,提取有用的品种信息,如筛选出与本次检测相关的生长数据、遗传信息等。 基因鉴定技术应用 采用先进的基因鉴定技术,对畜禽品种进行准确鉴定。根据不同的畜禽品种和检测目的,选择合适的基因标记,确保鉴定结果的可靠性。将基因鉴定结果与现场调查和档案资料进行比对,验证品种信息的准确性。如果基因鉴定结果与其他信息存在差异,进一步调查原因,可能是品种记录错误、基因变异等因素导致。 品种信息审核与更新 信息审核标准制定 制定畜禽品种信息审核的标准和规范,明确审核的内容和方法。审核内容包括品种特征描述的准确性、来源信息的合法性等。对审核人员进行培训,提高审核的准确性和效率,培训内容包括审核标准、审核方法等。建立审核记录制度,记录审核过程和审核结果,如审核日期、审核人员、审核意见等。以下是审核相关信息的表格: 审核信息 详细内容 审核日期 审核进行的具体日期 审核人员 负责审核的人员姓名 审核内容 品种特征、来源信息等 审核意见 是否通过审核及具体意见 整改要求 若未通过审核,提出的整改要求 信息更新机制建立 建立畜禽品种信息更新的机制,定期收集和整理品种的最新信息。随着品种的生长发育和环境变化,其特征特性、繁殖性能等信息可能会发生改变,及时更新这些信息。将更新后的品种信息及时录入到信息管理系统中,方便后续的查询和使用。同时,对更新信息进行备份,防止数据丢失。 信息管理系统维护 对品种信息管理系统进行定期维护,确保系统的正常运行。检查系统的硬件设备,如服务器、存储设备等是否正常工作;对系统的软件进行更新和优化,提高系统的性能。备份品种信息数据,采用多种备份方式,如定期备份到外部硬盘、云端存储等,防止数据丢失。对系统进行安全防护,设置访问权限、加密数据等,防止信息泄露。以下是系统维护相关信息的表格: 维护信息 详细内容 维护日期 系统维护的具体日期 硬件检查 服务器、存储设备等的检查情况 软件更新 系统软件的更新内容 数据备份 备份方式、备份时间等 安全防护 访问权限设置、加密情况等 个体编号标识规则 编号规则制定原则 唯一性保障 采用科学的编号方法,确保每个畜禽个体的编号在整个项目中是唯一的。可以结合采样地点、畜禽品种、出生日期等因素进行编号。对编号进行查重处理,利用计算机系统对已分配的编号进行比对,避免出现重复编号。建立编号管理数据库,记录每个编号的分配情况,包括编号对应的畜禽个体信息、分配时间等。这样在后续的管理和查询中,能够快速准确地找到相关信息。 系统性设计 根据采样地点、畜禽品种等因素,设计编号的结构和层次。例如,编号的前几位表示采样地点,中间几位表示畜禽品种,后几位表示个体序号。使编号能够反映畜禽个体的基本信息,便于分类管理和统计分析。制定编号的编码规则,明确每个部分的含义和作用,让工作人员能够快速理解编号所代表的信息。 可读性优化 选择简洁明了的编号方式,避免使用过于复杂的字符和符号。编号应易于识别和书写,减少因编号模糊导致的错误。确保编号在不同的环境下都能够清晰识别,如在光线较暗的场所、潮湿的环境等。对编号进行标注和说明,在相关的记录和标识上,详细解释编号的含义和使用方法,方便采样人员和检测人员理解。以下是编号可读性相关信息的表格: 编号信息 详细内容 编号方式 简洁明了的编号形式 识别环境 不同环境下的识别情况 标注说明 编号含义和使用方法的解释 改进措施 若存在识别困难,采取的改进措施 效果评估 改进后的识别效果评估 编号标识方法 耳标标识应用 选择合适的耳标材质和型号,确保耳标能够准确记录畜禽个体的编号。耳标材质应具有良好的耐用性和抗腐蚀性,型号要适合畜禽的耳部大小。正确佩戴耳标,避免对畜禽造成伤害,佩戴过程要规范、轻柔。对耳标进行消毒处理,防止感染疾病,可使用专业的消毒剂进行擦拭。 脚环标识使用 根据畜禽的体型和品种,选择合适的脚环尺寸。脚环不能过紧或过松,过紧会影响畜禽的血液循环,过松则容易脱落。确保脚环的佩戴舒适,不影响畜禽的正常活动,如行走、进食等。对脚环进行定期检查,防止脚环松动或脱落,检查频率可根据实际情况确定。以下是脚环标识相关信息的表格: 脚环信息 详细内容 脚环尺寸 根据畜禽体型选择的合适尺寸 佩戴舒适度 对畜禽活动的影响情况 检查周期 定期检查的时间间隔 处理措施 若脚环松动或脱落的处理方法 效果评估 脚环使用效果的评估 标识信息记录 在标识上记录畜禽个体的编号和相关信息,如品种、出生日期等。将标识信息与采样记录进行关联,通过编号可以快速查询到对应的采样信息。对标识信息进行备份,防止信息丢失,备份方式可以采用纸质记录和电子记录相结合。以下是标识信息记录相关信息的表格: 标识信息 详细内容 编号 畜禽个体的唯一编号 相关信息 品种、出生日期等 关联采样记录 对应的采样信息编号 备份方式 纸质记录、电子记录等 备份时间 进行备份的具体日期 编号管理与查询 管理系统建设 开发或选用合适的编号管理系统,确保系统的稳定性和可靠性。系统应具备数据存储、查询、统计等功能。对系统进行功能测试和优化,检查系统在不同情况下的运行情况,发现问题及时解决。对系统进行安全防护,设置用户权限、加密数据等,防止信息泄露。以下是编号管理系统相关信息的表格: 系统信息 详细内容 系统功能 数据存储、查询、统计等 测试情况 功能测试的结果和问题 优化措施 针对问题采取的优化方法 安全防护 用户权限设置、数据加密等 维护周期 系统定期维护的时间间隔 查询功能实现 在管理系统中实现编号的快速查询功能,支持按编号、采样地点、畜禽品种等条件进行查询。提供查询结果的导出功能,方便数据的分析和处理,导出格式可以为Excel、CSV等。对查询功能进行测试和优化,提高查询的准确性和效率,减少查询响应时间。 编号使用监控 对编号的使用情况进行实时监控,及时发现和处理编号滥用的问题。建立编号使用审计制度,记录编号的分配和使用情况,包括分配时间、使用人员等。对违规使用编号的行为进行处罚,如警告、罚款等,确保编号的规范使用。 采样时间精确记录 时间记录方式 设备准确性保障 定期对时间记录设备进行校准,确保设备的准确性。校准周期可以根据设备的性能和使用频率确定。对设备进行维护和保养,如清洁设备、更换电池等,延长设备的使用寿命。使用备用设备,防止设备故障导致时间记录不准确。在主设备出现问题时,能够及时切换到备用设备进行记录。 时间格式统一 制定统一的采样时间记录格式,如YYYY-MM-DDHH:MM:SS。这种格式具有通用性和规范性,便于数据的整理和分析。对采样人员进行培训,确保他们能够准确记录采样时间,培训内容包括时间格式的要求、记录方法等。对记录的时间格式进行检查和纠正,确保格式的一致性。 多设备比对验证 使用多个时间记录设备同时记录采样时间,进行比对验证。不同设备可能存在一定的误差,通过比对可以发现误差并进行修正。对不同设备记录的时间进行分析和处理,采用平均值、中位数等方法确定准确的采样时间。记录比对验证的结果,作为时间记录准确性的依据。 时间记录的重要性 追溯性支持 通过采样时间记录,可以追溯样品的采集过程和相关信息。在出现问题时,能够根据采样时间快速定位问题样品和相关环节,如确定采样人员、采样地点等。采样时间记录是样品可追溯性体系的重要组成部分,为质量控制和问题排查提供了关键线索。 生理状态分析 畜禽的生理状态会随着时间的变化而发生改变,准确的采样时间记录有助于分析生理状态对检测结果的影响。通过对比不同时间采集的样品检测结果,可以了解畜禽的生理变化规律,如激素水平的变化、代谢率的变化等。采样时间记录为生理状态分析提供了重要的数据支持。 质量控制与数据分析 采样时间记录可以作为质量控制的重要依据,确保样品的采集符合规定的时间要求。在数据分析过程中,采样时间可以作为一个重要的变量,用于分析时间因素对检测结果的影响。准确的采样时间记录有助于提高数据分析的准确性和可靠性,使分析结果更具说服力。 时间记录的审核与管理 审核标准制定 制定采样时间记录审核的标准和规范,明确审核的内容和方法。审核内容包括时间记录的准确性、格式的规范性等。对审核人员进行培训,提高审核的准确性和效率,培训内容包括审核标准、审核方法等。建立审核记录制度,记录审核过程和审核结果,如审核日期、审核人员、审核意见等。以下是审核相关信息的表格: 审核信息 详细内容 审核日期 审核进行的具体日期 审核人员 负责审核的人员姓名 审核内容 时间准确性、格式规范性等 审核意见 是否通过审核及具体意见 整改要求 若未通过审核,提出的整改要求 管理制度建立 建立采样时间记录的管理制度,明确记录的责任人和工作流程。责任人要确保时间记录的准确性和及时性。对记录人员进行培训,提高记录的准确性和规范性,培训内容包括记录方法、注意事项等。对制度的执行情况进行监督和检查,发现问题及时纠正,确保制度的有效实施。以下是管理制度相关信息的表格: 制度信息 详细内容 责任人 负责时间记录的人员姓名 工作流程 记录的步骤和要求 培训情况 记录人员的培训内容和效果 监督检查 制度执行情况的检查结果 改进措施 针对问题采取的改进方法 数据备份与存储 定期对采样时间记录数据进行备份,防止数据丢失。备份方式可以采用外部硬盘、云端存储等。选择安全可靠的存储介质,如硬盘要具备良好的稳定性和读写性能。对存储的数据进行加密处理,确保数据的安全性,防止信息泄露。 采样点分布确认机制 采购人沟通协调流程 前期沟通准备 资料收集整理 对种公猪精液和种畜禽场种质检测的相关标准、要求进行详细梳理,全面了解检测的各项规范和指标,确保采样工作符合国家标准。统计需要采集的样品数量和类型,明确不同种类样品的具体需求,为采样点的规划提供数据支持。收集湖南省内可能的采样点信息,包括地理位置、交通状况、养殖规模等,以便综合评估选择合适的采样点。整理以往类似项目的采样经验和数据,分析成功与不足之处,为本次项目提供参考和借鉴。 采购人需求了解 与采购人进行初步沟通,深入了解其对采样点分布的期望和特殊要求,充分考虑采购人的关注点和需求。询问采购人对不同区域、不同品种的关注重点,明确采样的重点方向和目标。了解采购人对采样时间和进度的要求,合理安排采样计划,确保按时完成任务。获取采购人对采样过程中可能遇到的问题的意见和建议,提前做好应对措施,保障采样工作的顺利进行。 沟通计划制定 沟通事项 具体内容 沟通时间和频率 确定每周进行一次电话会议,每两周进行一次面对面会议,确保及时沟通和交流。 沟通方式 选择面对面会议、电话会议等多种方式,根据不同情况灵活选择合适的沟通方式。 沟通内容和目标 每次沟通明确主要内容和目标,如讨论采样点分布方案、解决问题等,提高沟通效率。 沟通记录和跟进 安排专人负责沟通记录,及时整理会议纪要,并跟进沟通事项的落实情况。 沟通资料准备 准备详细的采样方案草案,包括采样点的初步选择和理由,确保方案具有科学性和可行性。准备相关的图表和数据,直观展示采样点的分布和样品采集计划,使采购人能够清晰了解方案内容。准备可能需要的补充资料,如检测方法说明等,以便在沟通中解答采购人的疑问。对沟通资料进行审核和校对,确保准确性和完整性,避免出现错误和遗漏。 沟通会议 沟通实施过程 方案介绍说明 向采购人详细介绍采样点分布的初步方案,包括采样点的位置、数量和选择理由,使采购人充分了解方案的设计思路。解释如何确保采样点的代表性和合理性,通过科学的方法和数据分析,证明采样点的选择符合检测要求。说明采样点分布对检测结果的影响,让采购人认识到合理的采样点分布对于检测结果的重要性。展示采样点分布的地图和图表,便于采购人直观理解,提高沟通效果。 意见收集整理 认真听取采购人对采样点分布方案的意见和建议,尊重采购人的专业意见和需求。对采购人提出的问题和关注点进行详细记录,确保不遗漏任何重要信息。对意见进行分类和整理,分析其合理性和可行性,为方案的调整提供依据。及时向采购人反馈意见的处理情况,保持沟通的顺畅和透明。 疑问解答回应 对采购人提出的疑问进行详细解答,提供相关的依据和解释,确保采购人对方案有清晰的理解。引用相关的标准和规范,说明采样点分布的科学性,增强采购人对方案的信任。结合实际情况,说明采样点分布的可操作性,让采购人了解方案在实际实施中的可行性。与采购人进行充分沟通,确保其对方案的理解和认可,达成共识。 方案调整优化 根据采购人的反馈意见,对采样点分布方案进行调整和优化,充分考虑采购人的意见和建议。重新评估采样点的代表性和合理性,进行必要的修改,确保方案更加科学合理。与采购人再次沟通,确认调整后的方案,确保采购人对调整后的方案满意。对调整后的方案进行审核和确认,确保其符合要求,为后续的采样工作提供可靠的依据。 沟通结果确认 方案书面提交 方案内容 详细信息 采样点位置 明确每个采样点的具体地理位置,如经纬度、地址等。 采样点数量 统计采样点的总数,以及不同区域的采样点数量分布。 选择理由 阐述每个采样点选择的理...
畜禽种业安全监管监测项目投标方案.docx
下载提示

1.本文档仅提供部分内容试读;

2.支付并下载文件,享受无限制查看;

3.本网站所提供的标准文本仅供个人学习、研究之用,未经授权,严禁复制、发行、汇编、翻译或网络传播等,侵权必究;

4.左侧添加客服微信获取帮助;

5.本文为word版本,可以直接复制编辑使用。


这个人很懒,什么都没留下
未认证用户 查看用户
该文档于 上传
推荐文档
×
精品标书制作
百人专家团队
擅长领域:
工程标 服务标 采购标
16852
已服务主
2892
中标量
1765
平台标师
扫码添加客服
客服二维码
咨询热线:192 3288 5147
公众号
微信客服
客服