文库 服务类投标方案 软件开发

湖南省档案馆馆藏音像及照片档案数字化项目投标方案.docx

DOCX   1099页   下载869   2025-09-03   浏览54   收藏89   点赞514   评分-   654975字   228.00

AI慧写标书

十分钟千页标书高效生成

温馨提示:当前文档最多只能预览 15 页,若文档总页数超出了 15 页,请下载原文档以浏览全部内容。
湖南省档案馆馆藏音像及照片档案数字化项目投标方案.docx 第1页
湖南省档案馆馆藏音像及照片档案数字化项目投标方案.docx 第2页
湖南省档案馆馆藏音像及照片档案数字化项目投标方案.docx 第3页
湖南省档案馆馆藏音像及照片档案数字化项目投标方案.docx 第4页
湖南省档案馆馆藏音像及照片档案数字化项目投标方案.docx 第5页
湖南省档案馆馆藏音像及照片档案数字化项目投标方案.docx 第6页
湖南省档案馆馆藏音像及照片档案数字化项目投标方案.docx 第7页
湖南省档案馆馆藏音像及照片档案数字化项目投标方案.docx 第8页
湖南省档案馆馆藏音像及照片档案数字化项目投标方案.docx 第9页
湖南省档案馆馆藏音像及照片档案数字化项目投标方案.docx 第10页
湖南省档案馆馆藏音像及照片档案数字化项目投标方案.docx 第11页
湖南省档案馆馆藏音像及照片档案数字化项目投标方案.docx 第12页
湖南省档案馆馆藏音像及照片档案数字化项目投标方案.docx 第13页
湖南省档案馆馆藏音像及照片档案数字化项目投标方案.docx 第14页
湖南省档案馆馆藏音像及照片档案数字化项目投标方案.docx 第15页
剩余1084页未读, 下载浏览全部

开通会员, 优惠多多

6重权益等你来

首次半价下载
折扣特惠
上传高收益
特权文档
AI慧写优惠
专属客服
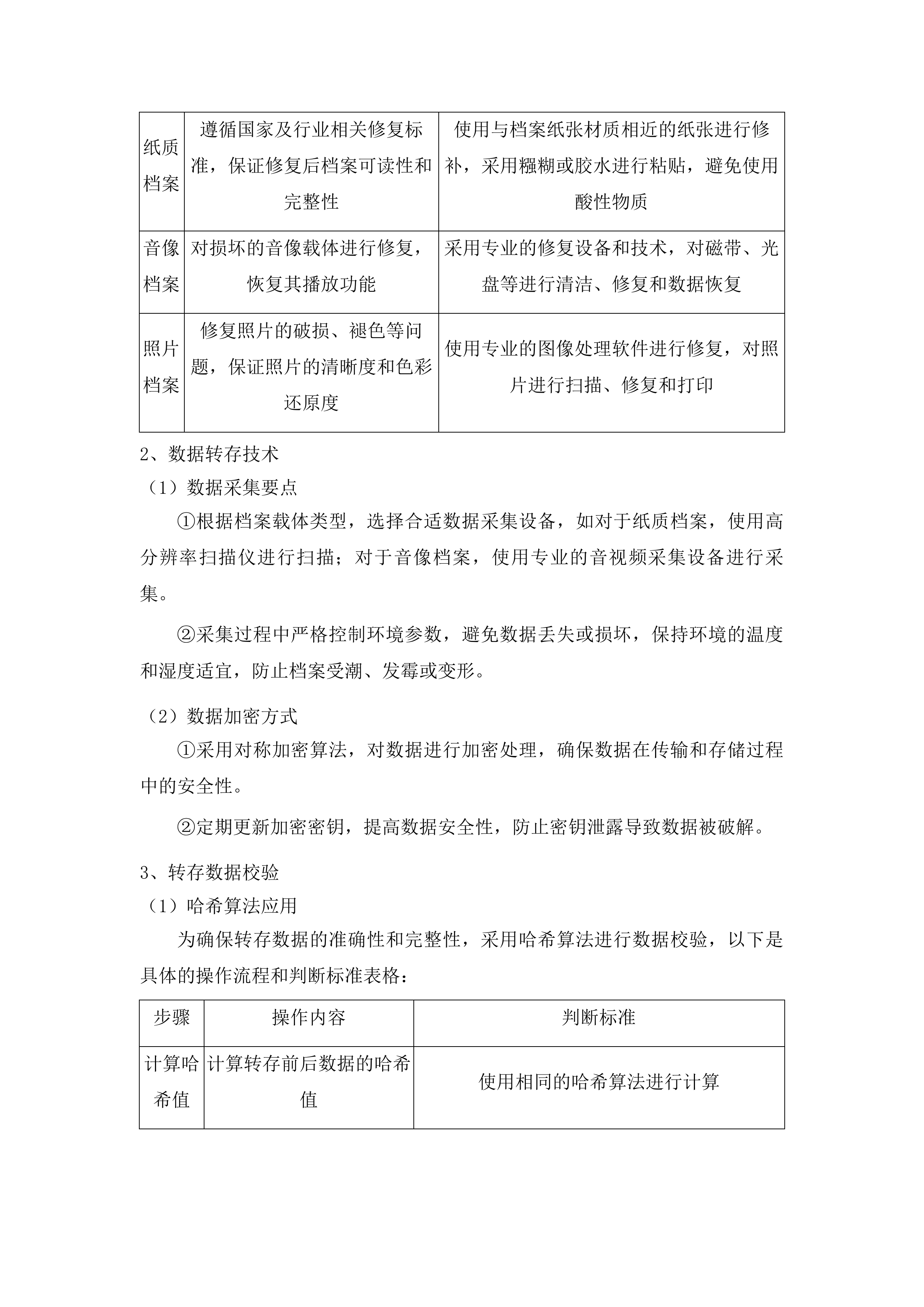
湖南省档案馆馆藏音像及照片档案数字化项目投标方案 第一章 对招标文件技术要求响应程度 8 第一节 技术指标响应 8 一、 声像档案预处理方案 8 二、 数字化加工实施响应 13 第二节 技术条款覆盖 19 一、 录音带数字化处理 19 二、 录像带数字化处理 25 三、 照片档案数字化处理 32 四、 电影胶片数字化处理 37 第三节 技术标准符合性 42 一、 纸质档案数字化规范执行 42 二、 录音录像档案规范应用 51 三、 电影胶片规范落实 61 第四节 图像与音视频参数响应 68 一、 照片扫描参数设置 68 二、 底片数字化参数响应 74 三、 音频采集参数配置 81 四、 视频采集参数响应 84 第五节 数据处理与挂接响应 91 一、 元数据保存方案 91 二、 目录著录规范响应 95 三、 数据挂接实施响应 101 第六节 质量控制与自检机制 106 一、 质量检测体系构建 106 二、 自检流程规范响应 111 三、 问题整改响应机制 117 第七节 安全与保密响应 122 一、 档案实体安全保障 122 二、 信息安全防护方案 127 三、 保密管理响应措施 132 第八节 工期与人员响应 136 一、 工期保障方案 136 二、 项目团队配置响应 142 第九节 验收与移交响应 147 一、 验收标准响应方案 147 二、 成果移交实施响应 152 第二章 技术方案 158 第一节 声像档案预处理 158 一、 照片底片物理处理 158 二、 音像载体清洁修复 166 三、 档案信息核对整理 177 第二节 档案信息采集 183 一、 照片档案扫描采集 183 二、 录音录像信息采集 199 三、 电影胶片数字化采集 211 第三节 采集后数据处理 222 一、 扫描图像处理优化 222 二、 音视频后期处理 229 三、 数据规范化管理 251 第四节 数据与系统挂接 259 一、 档案目录规范著录 259 二、 数据系统导入挂接 266 三、 挂接质量检查验证 271 第五节 合理化建议 277 一、 技术优化建议 277 二、 管理效率提升建议 289 三、 安全保障强化建议 300 第三章 实施与服务方案 312 第一节 实施进度计划 312 一、 项目实施时间规划 312 二、 进度保障与审核机制 326 第二节 应急方案及质量保证 341 一、 紧急问题应对策略 341 二、 质量保证体系构建 353 第三节 人员配备与管理制度 372 一、 项目组织框架搭建 372 二、 人员管理保障措施 396 第四节 档案信息安全管理 405 一、 安全管理机制建立 405 二、 保密制度落实执行 416 第五节 设备管理及维护 436 一、 设备管理制度制定 436 二、 设备维护响应机制 448 第四章 项目加工配套设备 462 第一节 照片档案设备 462 一、 底片扫描设备 462 二、 照片扫描设备 476 第二节 国产扫描仪 501 一、 设备品牌型号参数 501 二、 采购租赁合同材料 512 第三节 声像修复设备 520 一、 除霉清洁设备 521 二、 开盘带维护设备 535 三、 恒温干燥设备 556 四、 光盘唱片修复设备 579 第四节 声像采集设备 590 一、 录音录像带采集设备 590 二、 开盘录音带设备 613 三、 光盘读取设备 618 四、 唱片读取设备 631 第五节 珍稀载体设备 641 一、 钢丝录音带读取设备 642 二、 软盘读取设备 663 三、 电影胶片采集设备 669 第六节 设备证明材料 684 一、 采购合同扫描件 684 二、 采购发票证明 698 三、 租赁合同材料 708 四、 设备真实性承诺书 715 第五章 技术体系及平台 727 第一节 数字化流程监管 727 一、 全流程记录追踪机制 727 二、 环节可控性保障方案 739 第二节 档案元数据采集 745 一、 元数据自动采集模块 745 二、 手动采集辅助工具 762 第三节 档案图像处理 768 一、 基础图像处理功能 768 二、 特殊载体处理方案 778 第四节 影像数据检测管理 784 一、 图像质量自动检测 784 二、 质量检查机制构建 795 第五节 PDF资源生成 806 一、 图像转换PDF功能 806 二、 PDF规范化管理 814 第六节 目录著录 819 一、 多载体著录模块 819 二、 核心字段著录功能 838 第七节 数据挂接 858 一、 自动挂接处理系统 858 二、 挂接质量保障机制 870 第八节 数字化成果质检 878 一、 成果质量检查体系 878 二、 质检报告生成功能 893 第九节 软件著作权与承诺 898 一、 软件著作权证明文件 898 二、 功能履约承诺函 909 第六章 售后服务 923 第一节 售后服务体系 923 一、 服务流程规范 923 二、 责任分工制度 937 第二节 专业服务团队 960 一、 团队成员构成 960 二、 岗位职责说明 983 第三节 响应时间承诺 1006 一、 服务响应机制 1006 二、 故障处理时效 1025 第四节 应急预案制定 1030 一、 服务中断预案 1030 二、 设备故障应对 1042 第五节 质量保障措施 1053 一、 服务质量监控 1053 二、 成果质量保障 1068 第六节 本地服务机构 1078 一、 机构设置情况 1078 二、 服务保障能力 1090 对招标文件技术要求响应程度 技术指标响应 声像档案预处理方案 档案出入库交接管理 出入库手续办理 严格按照规定流程办理档案出入库手续,每一步操作都详细记录,以保障档案流转的规范性和可追溯性。对出入库的档案逐卷清点,不放过任何细节,确保档案数量准确无误。详细登记档案破损、缺失等情况,为后续修复和管理提供依据。认真做好档案交接记录,明确双方责任义务,避免纠纷。在阶段验收后,及时归还档案,确保其安全存放和正常使用。 档案清点登记 操作环节 具体要求 出入库登记 记录档案名称、数量、出入库时间等信息 清点核对 逐卷检查档案数量和状态 破损登记 详细记录破损部位和程度 交接签字 双方确认并签字 档案归还 阶段验收后及时归还 档案清点登记 对出入库的声像档案进行全面、细致的清点,确保档案数量与记录一致。详细记录档案的名称、编号、载体类型、存储位置等信息,为档案的管理和查询提供便利。对档案的破损、霉变、缺失等情况进行详细登记,为后续的修复和处理提供依据。建立完善的档案清点登记制度,确保每次清点工作都能准确、及时地完成。定期对档案清点登记记录进行整理和分析,为档案的管理和保护提供决策依据。 档案交接签字 交接记录保存 对档案的交接记录进行妥善保存,采用电子和纸质两种方式进行备份,防止记录丢失。建立专门的交接记录档案库,对交接记录进行分类、编号和存储,便于查询和管理。规定交接记录的保存期限,确保在规定的时间内能够随时查阅和使用。对交接记录进行定期检查和维护,确保记录的完整性和准确性。在需要时,能够及时提供交接记录,为档案的管理和审计提供支持。 破损档案修复处理 破损情况评估 组织专业人员对破损档案进行全面检查,准确评估破损的程度和范围。根据档案的载体类型、材质、年代等因素,制定科学合理的修复方案。对档案的破损原因进行分析,为后续的保护和管理提供参考。建立破损档案评估档案,记录评估的过程和结果,为档案的修复和管理提供依据。定期对破损档案评估结果进行复查和更新,确保评估结果的准确性和有效性。 破损档案修复方案制定 评估项目 评估内容 破损程度 轻微、中度、严重 载体类型 录音带、录像带、照片等 破损原因 受潮、老化、人为损坏等 修复难度 低、中、高 评估结论 是否可修复及修复建议 修复方案制定 根据破损档案的评估结果,制定针对性的修复方案,确保修复工作的科学性和有效性。选择合适的修复材料和工具,确保修复后的档案能够保持原有的历史价值和文化内涵。明确修复工作的流程和步骤,规范修复人员的操作行为,确保修复工作的质量和安全。对修复方案进行审核和论证,确保方案的可行性和合理性。在修复过程中,根据实际情况对修复方案进行调整和完善,确保修复工作的顺利进行。 修复质量检测 建立严格的修复质量检测制度,对修复后的档案进行全面检查,确保修复质量符合要求。采用专业的检测设备和方法,对修复后的档案进行物理和化学性能检测,确保档案的安全性和稳定性。对修复后的档案进行外观检查,确保档案的完整性和美观性。建立修复质量检测档案,记录检测的过程和结果,为档案的管理和保护提供依据。定期对修复质量检测结果进行复查和分析,及时发现问题并采取措施进行解决。 档号与页码复核 复核工作流程 制定详细的档号与页码复核工作流程,明确各环节的操作要求和责任人。对档案的档号和页码进行逐一核对,确保档号的唯一性和页码的连续性。在复核过程中,做好记录工作,及时发现和纠正错误。对复核结果进行审核和确认,确保复核工作的准确性和可靠性。建立档号与页码复核档案,记录复核的过程和结果,为档案的管理和利用提供支持。 错误修正方法 对于发现的档号和页码错误,及时采取正确的修正方法进行处理。对于档号错误,按照规定的程序进行更改,并做好记录。对于页码错误,根据实际情况进行调整和补充,确保页码的准确性。在修正错误后,对相关的档案信息进行更新和维护,确保档案信息的一致性。对修正后的档案进行再次复核,确保错误得到彻底纠正。 复核结果记录 对档号与页码复核的结果进行详细记录,包括复核的时间、人员、结果等信息。采用电子和纸质两种方式对复核结果进行保存,确保记录的安全性和可查阅性。对复核结果进行分类和整理,便于查询和统计。定期对复核结果进行分析和总结,发现问题及时采取措施进行改进。在需要时,能够及时提供复核结果,为档案的管理和审计提供依据。 除尘除霉技术措施 除尘设备选择 根据档案的特点和实际情况,选择合适的除尘设备,确保除尘效果和档案安全。优先选择专业的档案除尘设备,具备高效、低噪音、无损伤等特点。对除尘设备进行定期检查和维护,确保设备的正常运行。建立除尘设备档案,记录设备的购置、使用、维护等情况,为设备的管理和更新提供依据。在使用除尘设备时,严格按照操作规程进行操作,避免对档案造成损伤。 除尘设备选择 除霉药剂使用 选择符合国家标准和环保要求的除霉药剂,确保除霉效果和档案安全。在使用除霉药剂前,对档案进行小范围测试,观察药剂对档案的影响。按照药剂的使用说明进行操作,控制药剂的浓度和使用量,避免对档案造成损伤。在除霉过程中,做好防护措施,确保操作人员的安全。对使用过除霉药剂的档案进行定期检查,观察除霉效果和档案的变化情况。 环境控制措施 控制档案存储环境的温度和湿度,保持环境的稳定和适宜。定期对档案存储环境进行清洁和消毒,减少灰尘和霉菌的滋生。加强档案存储环境的通风换气,保持空气的流通和清新。安装温湿度监测设备,实时监测环境的温湿度变化,及时采取措施进行调整。建立环境控制档案,记录环境的温湿度变化和采取的措施,为档案的保护和管理提供依据。 数字化加工实施响应 原始数据转存流程 档案预处理操作 除尘除霉细节 ①使用软毛刷、吸尘器等工具,轻柔去除档案表面灰尘,操作时力度要适中,避免对档案造成损伤,对于缝隙和角落的灰尘,使用吸尘器的细头附件进行清理。 ②对于霉菌污染档案,采用专业防霉剂进行处理,严格按照防霉剂的使用说明进行操作,控制好剂量和处理时间,防止霉菌扩散,处理后将档案放置在通风良好的环境中晾干。 档案修复标准 为确保档案修复工作的质量和规范性,制定以下档案修复标准表格,涵盖不同类型档案的修复要求和操作规范: 档案类型 修复要求 操作规范 纸质档案 遵循国家及行业相关修复标准,保证修复后档案可读性和完整性 使用与档案纸张材质相近的纸张进行修补,采用糨糊或胶水进行粘贴,避免使用酸性物质 音像档案 对损坏的音像载体进行修复,恢复其播放功能 采用专业的修复设备和技术,对磁带、光盘等进行清洁、修复和数据恢复 照片档案 修复照片的破损、褪色等问题,保证照片的清晰度和色彩还原度 使用专业的图像处理软件进行修复,对照片进行扫描、修复和打印 数据转存技术 数据采集要点 ①根据档案载体类型,选择合适数据采集设备,如对于纸质档案,使用高分辨率扫描仪进行扫描;对于音像档案,使用专业的音视频采集设备进行采集。 ②采集过程中严格控制环境参数,避免数据丢失或损坏,保持环境的温度和湿度适宜,防止档案受潮、发霉或变形。 数据加密方式 ①采用对称加密算法,对数据进行加密处理,确保数据在传输和存储过程中的安全性。 ②定期更新加密密钥,提高数据安全性,防止密钥泄露导致数据被破解。 转存数据校验 哈希算法应用 为确保转存数据的准确性和完整性,采用哈希算法进行数据校验,以下是具体的操作流程和判断标准表格: 步骤 操作内容 判断标准 计算哈希值 计算转存前后数据的哈希值 使用相同的哈希算法进行计算 比对哈希值 将转存前后的哈希值进行比对 如果哈希值一致,则数据未发生变化;如果哈希值不一致,则数据可能发生了损坏或篡改 处理异常情况 若哈希值不一致,及时查找原因并重新转存数据 检查数据采集设备、传输过程和存储介质是否存在问题 人工抽检规则 ①按照一定比例随机抽取数据进行人工检查,确保数据的准确性和完整性。 ②检查数据准确性和完整性,发现问题及时处理,如对于错误的数据进行修正,对于缺失的数据进行补充。 人工抽检数据 数据库构建规范 数据库设计原则 标准遵循依据 ①参考《纸质档案数字化规范》等标准,设计数据库结构,确保数据库的字段和数据格式符合标准要求。 ②确保数据库字段和数据格式符合标准要求,提高数据库的兼容性和可扩展性。 模块化设计优势 ①便于对数据库进行功能扩展和更新,当业务需求发生变化时,可以方便地添加或修改数据库的功能模块。 ②提高数据库开发和维护效率,减少开发和维护的工作量和成本。 数据存储方案 分布式存储原理 ①将数据分散存储在多个节点上,提高数据可用性,当某个节点出现故障时,其他节点可以继续提供数据服务。 ②通过数据冗余和容错机制,保证数据安全性,防止数据丢失或损坏。 数据分类规则 ①根据档案类型、年代等因素对数据进行分类,便于数据的管理和查询。 ②为不同类别数据设置不同存储策略,如对于重要的数据进行备份和加密存储。 数据库安全保障 访问控制策略 ①根据用户角色和职责,分配不同访问权限,确保用户只能访问其权限范围内的数据。 ②采用身份认证和授权机制,确保用户合法访问,如使用用户名和密码进行身份认证,使用角色和权限进行授权。 数据加密方法 ①对数据库中的敏感数据进行加密存储,如对于用户的身份证号码、银行卡号等敏感信息进行加密处理。 ②采用加密传输协议,保障数据传输过程中的安全性,如使用SSL/TLS协议进行数据传输加密。 指定系统上传方案 上传前数据准备 数据整理筛选 ①去除重复和无效数据,提高数据质量,避免数据冗余和错误对系统造成影响。 ②对数据进行分类和排序,便于上传和管理,按照档案类型、年代等因素对数据进行分类,按照时间顺序对数据进行排序。 格式转换要求 ①根据指定系统的数据格式要求,进行相应转换,确保转换后的数据能够被指定系统正确识别和处理。 ②确保转换后的数据能够被指定系统正确识别和处理,如对于不同格式的文件进行转换,使其符合指定系统的要求。 上传过程监控 进度监控方式 为确保数据上传的顺利进行,采用以下进度监控方式和处理措施表格: 监控方式 操作内容 处理措施 实时查看进度 通过上传工具或系统自带监控功能,实时查看上传进度 若上传速度过慢,检查网络带宽和服务器性能;若出现中断,检查上传工具和系统是否正常运行 异常情况处理 若上传速度过慢或出现中断,及时排查原因并解决 如网络故障、服务器故障等,及时联系相关技术人员进行处理 数据校验方法 ①采用哈希算法等方式,对上传前后数据进行比对,确保数据的准确性和完整性。 ②若数据不一致,及时重新上传,检查数据采集、传输和存储过程中是否存在问题。 上传后数据验证 数据查询检索 ①使用指定系统的查询功能,检查数据是否能够正常查询,确保数据在系统中能够被正确检索和使用。 ②对查询结果进行分析,确保数据准确性,如对于查询结果进行统计和分析,检查数据是否存在错误或缺失。 数据关联匹配 ①检查数据之间的关联关系是否正确,确保数据的一致性和完整性。 ②对关联数据进行验证,确保数据一致性,如对于关联的数据进行比对和验证,检查数据是否存在冲突或不一致。 技术条款覆盖 录音带数字化处理 磁带信号恢复工艺 磁带清洁去污 ①采用专业的磁带清洁设备,可高效去除磁带表面的灰尘、污垢和氧化物等杂质,保证磁带表面干净整洁,为信号的正常传输提供基础条件。这种设备具备精准的清洁能力,能深入磁带细微缝隙进行清洁,确保清洁效果全面且彻底。 ②使用无纤维的清洁布和专用的清洁液,轻轻擦拭磁带表面,避免刮伤磁带。无纤维清洁布质地柔软,能有效防止刮伤磁带,而专用清洁液可在不损伤磁带的前提下,快速溶解污垢。 ③对于严重污染的磁带,可采用超声波清洗等特殊工艺进行处理,但需严格控制清洗时间和参数,防止对磁带造成损坏。超声波清洗能利用高频振动将顽固污垢震落,但必须精准控制时间和功率,以确保磁带安全。 磁带清洁设备 专用清洁液 信号增强修复 ①运用先进的信号增强技术,对磁带中的微弱信号进行放大和增强,提高信号的强度和清晰度。该技术可对磁带信号进行精确分析和处理,针对性地增强微弱信号,使其达到清晰可辨的程度。 ②针对磁带中的信号缺失、失真等问题,采用数字修复算法进行修复,尽可能还原原始信号。数字修复算法基于大量的样本数据和先进的计算模型,能对信号缺失和失真部分进行准确还原。 ③利用专业的音频处理软件,对修复后的信号进行进一步的优化和调整,确保音频质量达到最佳效果。专业音频处理软件具备丰富的功能模块,可对音频的音色、音质等进行精细调整。 数字修复算法 磁粉修复加固 ①对于磁粉脱落或损坏的磁带,采用磁粉修复技术进行修复,补充缺失的磁粉,恢复磁带的磁性。磁粉修复技术可精准地将合适的磁粉补充到磁带受损部位,使其磁性恢复到正常水平。 ②使用专用的磁粉粘合剂,将磁粉牢固地固定在磁带表面,防止磁粉再次脱落。专用磁粉粘合剂具有良好的粘性和稳定性,能确保磁粉与磁带紧密结合。 ③对修复后的磁带进行磁性能检测,确保磁粉的分布均匀,磁性强度符合要求。磁性能检测可全面评估磁带的磁性状态,保证修复后的磁带能正常使用。 专用磁粉粘合剂 磁性能检测 专业设备配置清单 磁带清洁设备 ①配备高精度的磁带清洁机,能够快速、有效地去除磁带表面的污垢和杂质。高精度磁带清洁机具有先进的清洁技术和高效的清洁能力,能在短时间内完成对磁带的全面清洁。 ②提供多种类型的清洁头和清洁液,以适应不同类型和状况的磁带。不同类型的清洁头可针对不同材质和污染程度的磁带进行清洁,而专用清洁液则能更好地发挥清洁效果。 ③设备具有自动检测和调节功能,可根据磁带的实际情况调整清洁参数,确保清洁效果最佳。自动检测和调节功能可实时监测磁带的清洁状态,并自动调整清洁参数,保证清洁质量。 高精度磁带清洁机 信号读取设备 ①采用专业的磁带读取器,具备高灵敏度和高分辨率,能够准确读取磁带中的信号。专业磁带读取器拥有先进的传感技术和信号处理能力,可精准捕捉磁带中的微弱信号。 ②支持多种磁带格式和信号编码方式,可适应不同年代和类型的录音带。多种格式和编码方式的支持,使设备能广泛应用于各种类型的录音带读取。 ③设备配备先进的信号处理芯片和算法,能够有效抑制噪声和干扰,提高信号的质量和稳定性。先进的信号处理芯片和算法可对信号进行实时处理和优化,减少噪声和干扰的影响。 专业磁带读取器 数据存储设备 ①提供大容量的硬盘阵列和磁带库,用于存储数字化后的音频数据。大容量硬盘阵列和磁带库可满足大量音频数据的存储需求,确保数据安全可靠。 ②具备数据备份和恢复功能,确保数据的安全性和可靠性。数据备份和恢复功能可在数据出现意外丢失或损坏时,快速恢复数据。 ③支持多种数据传输接口和协议,方便与其他设备进行数据交换和共享。多种传输接口和协议的支持,使数据传输更加灵活便捷。 数据采集参数设置 采样率设置 ①根据录音带的原始录制质量和用途,合理设置采样率,确保音频数据的准确性和完整性。对于高质量的录音带,可采用较高的采样率,如44.1kHz、48kHz等,以保留更多的音频细节。高采样率能更精确地捕捉音频信号的变化,使音频更加逼真。 ②对于一般质量的录音带,可适当降低采样率,但不低于22.05kHz,以满足基本的音频需求。适当降低采样率可在保证一定音频质量的前提下,减少数据量,提高处理效率。 ③采样率的设置需要综合考虑录音带的实际情况和后续处理要求,以达到最佳的音频效果。 量化位数选择 ①选择合适的量化位数,以提高音频数据的动态范围和精度。通常情况下,可采用16位或24位的量化位数,以满足大多数录音带的数字化需求。16位量化位数能提供一定的动态范围和精度,而24位量化位数则能进一步提高音频质量。 ②对于对音频质量要求较高的场合,可考虑采用32位的量化位数,以获得更高的音频质量。32位量化位数能更精确地表示音频信号的幅度,使音频更加细腻。 ③量化位数的选择应根据实际需求和设备能力进行合理调整。 声道配置方式 声道配置方式需根据录音带的原始声道设置进行选择,以下是不同声道设置的相关说明: 声道设置 采集要求 调整措施 单声道 采集单一声道音频数据,确保数据准确完整 实时监测音频质量,保证无杂音、失真等问题 立体声 准确分离和采集左右声道数据,还原原始音频效果 实时监测声道平衡和相位,及时调整参数 质量控制验收标准 音频质量检测 ①检查音频数据的清晰度和音质,确保无杂音、失真、卡顿等问题。通过专业的音频检测设备和软件,对音频进行全面细致的分析,不放过任何细微的音质缺陷。 ②检测音频的音量平衡和动态范围,保证音频的整体质量符合要求。音量平衡和动态范围的检测可确保音频在不同音量下都能保持良好的音质。 ③采用专业的音频分析软件,对音频数据进行频谱分析、谐波分析等,评估音频的质量和性能。频谱分析和谐波分析可深入了解音频的频率特性和成分,为音频质量评估提供科学依据。 数据准确性验证 ①对比原始录音带和数字化后的音频数据,确保数据的准确性和一致性。通过逐帧比对和信号分析,精确判断数据是否准确无误。 ②检查音频文件的元数据,如文件名、录制时间、声道信息等,确保元数据的完整和准确。元数据的准确记录对于音频数据的管理和使用至关重要。 ③对音频数据进行校验和验证,确保数据在传输和存储过程中没有丢失或损坏。校验和验证可采用多种算法和技术,确保数据的完整性和可靠性。 格式兼容性测试 ①测试音频文件的格式兼容性,确保在不同的设备和软件上都能正常播放。通过在多种常见设备和软件上进行播放测试,全面评估音频文件的兼容性。 ②检查音频文件的编码格式和压缩率,确保符合相关标准和要求。编码格式和压缩率的检查可保证音频文件在不同环境下的播放效果。 ③对音频文件进行不同环境下的播放测试,如不同操作系统、播放器等,确保音频的兼容性和稳定性。不同环境下的播放测试可模拟各种实际使用场景,确保音频文件在任何情况下都能正常播放。 录像带数字化处理 模拟信号转数字流程 信号采集与预处理 原始信号读取 为确保录像带模拟信号的完整准确读取,采用专业播放设备,同时定期对播放设备进行校准和维护,保证信号读取稳定。通过定期校准,可调整设备参数,使其处于最佳工作状态,减少信号失真。维护工作包括清洁设备、检查部件等,避免因设备故障导致信号读取中断。具体而言,校准周期可根据设备使用频率和性能确定,维护工作需严格按照设备维护手册进行操作。 模拟信号转数字流程 操作内容 具体方式 目的 设备选择 选用专业录像带播放设备 确保信号完整性和准确性 定期校准 按照一定周期调整设备参数 保证信号读取稳定性 日常维护 清洁设备、检查部件等 防止设备故障影响信号读取 信号初步清理 对读取的模拟信号进行初步清理是提升信号质量的关键步骤。通过噪声过滤和干扰去除,可减少外界因素对信号的影响,使信号更加纯净。运用信号增强技术,能提升信号的强度和清晰度,为后续的模数转换做好准备。噪声过滤可采用硬件滤波器或软件算法,根据信号特点选择合适的方法。信号增强技术则可通过调整信号的增益、对比度等参数来实现。 模数转换过程 高精度转换操作 使用高精度的模数转换器将模拟信号转换为数字信号,是保证数字化质量的核心环节。合理设置采样频率和量化位数,能确保转换后的数字信号准确反映原始模拟信号的特征。采样频率决定了信号的时间分辨率,量化位数则影响信号的幅度分辨率。根据录像带信号的特点和数字化要求,选择合适的采样频率和量化位数,可提高转换精度。 转换数据校验 对转换后的数字数据进行校验是确保数据准确性和完整性的重要手段。采用冗余校验等技术,能及时发现并纠正转换过程中可能出现的错误。冗余校验通过在数据中添加额外的校验位,根据校验规则判断数据是否正确。若发现错误,可通过重新转换或纠错算法进行修复。具体操作中,需严格按照校验规则进行数据比对和分析。 校验方法 原理 作用 冗余校验 添加额外校验位进行数据比对 发现并纠正转换错误 数据比对 将转换数据与原始数据特征对比 检查数据准确性 错误修复 重新转换或使用纠错算法 保证数据完整性 数字信号优化存储 数据压缩处理 对转换后的数字信号进行压缩处理,可有效减少数据存储空间,提高存储效率。选择合适的压缩算法,在保证数据质量的前提下提高压缩率。不同的压缩算法适用于不同类型的信号,需根据录像带数字信号的特点进行选择。例如,对于视频信号,可采用H.264等高效压缩算法;对于音频信号,可选择MP3等压缩格式。 安全存储管理 将优化后的数字信号存储到指定存储设备中,并建立数据备份机制,是保障数据安全的重要措施。指定存储设备需具备稳定的性能和足够的容量,以确保数据长期存储。数据备份机制可采用定期备份、异地备份等方式,防止因设备故障、自然灾害等原因导致数据丢失。同时,对存储设备进行安全管理,设置访问权限,防止数据泄露。 图像增强处理技术 亮度与对比度调整 自适应亮度调节 根据图像的整体亮度情况,自动调整图像的亮度,可使画面更加清晰。采用直方图均衡化等方法,能增强图像的亮度分布均匀性。直方图均衡化通过对图像的灰度直方图进行调整,使图像的亮度分布更加均匀,从而提高图像的对比度和清晰度。在实际操作中,可根据图像的特点选择合适的直方图均衡化算法,以达到最佳的亮度调节效果。 直方图均衡化 对比度优化提升 通过调整图像的对比度,可突出图像的细节和特征。运用对比度拉伸等技术,能增强图像的视觉效果。对比度拉伸通过对图像的灰度值进行线性变换,将图像的灰度范围扩展,从而提高图像的对比度。在处理录像带图像时,可根据图像的原始对比度和目标效果,选择合适的对比度拉伸参数。 色彩校正与增强 色彩偏差纠正 检测并纠正图像中的色彩偏差,可使图像的色彩更加真实。采用色彩空间转换等方法,能调整图像的色彩平衡。色彩空间转换可将图像从一种色彩空间转换到另一种色彩空间,通过调整色彩空间中的参数,实现色彩平衡的调整。在实际应用中,可根据图像的色彩偏差情况选择合适的色彩空间和转换算法。 色彩饱和度增强 适当提高图像的色彩饱和度,可使图像的颜色更加鲜艳。运用色彩增强算法,能增强图像的色彩表现力。色彩增强算法通过对图像的色彩通道进行调整,增加色彩的饱和度和鲜艳度。在处理录像带图像时,需根据图像的原始色彩和目标效果,选择合适的色彩增强算法和参数。 图像锐化与降噪 边缘锐化处理 通过锐化算法增强图像的边缘信息,可使图像更加清晰锐利。采用拉普拉斯算子等方法,能突出图像的边缘特征。拉普拉斯算子是一种二阶微分算子,通过对图像进行卷积运算,增强图像的边缘信息。在实际操作中,可根据图像的特点和锐化需求,选择合适的拉普拉斯算子模板和参数。 噪声去除操作 运用滤波等技术去除图像中的噪声,可提高图像的质量。采用中值滤波等方法,能有效去除图像中的椒盐噪声。中值滤波通过对图像的像素值进行排序,取中间值作为滤波结果,可有效去除椒盐噪声等脉冲噪声。在处理录像带图像时,需根据噪声的类型和强度,选择合适的滤波方法和参数。 中值滤波 音画同步校验机制 初始同步设置 时间码匹配 在数字化处理前,对录像带的音视频时间码进行匹配,确保初始同步。采用高精度的时间码读取设备,准确获取音视频的时间信息。通过匹配时间码,可确定音视频的起始点和时间关系,为后续的同步处理提供基础。在实际操作中,需严格按照时间码读取设备的操作规范进行操作,确保时间信息的准确获取。 时间码读取设备 操作内容 具体方式 目的 时间码读取 使用高精度读取设备 准确获取音视频时间信息 时间码匹配 对比音视频时间码 确保初始同步 起始点确定 根据时间码确定音视频起始点 建立音视频时间关系 基准点校准 确定音视频的基准点,以此为依据进行同步校准。通过分析音视频的特征点,精确确定基准点的位置。基准点的确定对于音视频同步至关重要,它可以作为时间和空间的参考点,使音视频在处理过程中保持一致。在分析特征点时,可采用图像识别、音频特征提取等技术,提高基准点确定的准确性。 实时同步监测 音画偏差检测 在处理过程中,实时监测音视频的同步情况,检测是否存在偏差。采用相关分析等方法,准确计算音视频的时间偏差。相关分析通过对音视频信号进行相关性计算,判断音视频是否同步。若存在偏差,可及时采取调整措施,保证音视频的同步性。在实际监测中,需设置合理的监测周期和偏差阈值,以便及时发现问题。 动态调整补偿 根据检测到的偏差,实时对音视频进行调整和补偿,保证同步性。采用时间轴平移等方法,实现音视频的动态同步。时间轴平移通过对音视频的时间轴进行移动,使音视频在时间上对齐。在调整过程中,需根据偏差的大小和方向,精确控制时间轴的平移量,确保音视频同步效果。 最终同步确认 全面校验检查 在处理完成后,对音视频进行全面的同步校验,确保最终的同步效果。采用人工审核和自动校验相结合的方式,提高校验的准确性。人工审核可从主观角度判断音视频的同步情况,自动校验则通过算法对音视频的时间和内容进行分析。通过两种方式的结合,可更全面、准确地检查音视频的同步效果。 问题修复处理 如果发现同步问题,及时进行修复处理,直至达到同步要求。对修复后的音视频再次进行校验,确保同步质量。修复处理可根据问题的类型和原因采取不同的方法,如重新调整时间码、进行音频或视频的剪辑等。每次修复后都需进行校验,确保问题得到彻底解决。 操作内容 具体方式 目的 问题发现 通过校验检查发现同步问题 确定修复目标 修复处理 根据问题类型采取相应修复方法 解决同步问题 再次校验 对修复后的音视频进行校验 确保同步质量 照片档案数字化处理 高精度扫描设备选用 专业底片扫描设备 选用专业的底片扫描设备对底片进行扫描,能确保扫描的电子图像清晰、无色差,精度不低于1200dpi。该设备具备高分辨率和色彩还原能力,可精准捕捉底片上的细节和色彩信息。在扫描过程中,严格控制扫描环境,避免外界因素对扫描效果产生影响。比如,保持扫描室的温度和湿度恒定,避免光线直射扫描设备,以确保扫描出的图像质量稳定可靠。同时,对设备进行定期的维护和校准,保证设备始终处于最佳工作状态,为底片扫描提供有力保障。 专业底片扫描设备 优质照片扫描设备 谨慎选择照片扫描设备,避免对档案造成损伤。所选设备扫描图像色彩模式为24位真彩色,分辨率不小于600dpi。设备具有良好的稳定性和可靠性,能够保证扫描质量的一致性。为确保设备性能始终处于最佳状态,会定期对扫描设备进行维护和校准。在日常使用中,严格按照操作规程进行操作,减少设备的损耗。此外,还会对设备的运行情况进行实时监测,及时发现并解决潜在问题,确保照片扫描工作的顺利进行。 照片扫描设备 色彩校准工具 配套硬软件支持 为扫描设备配备相应的正版软件,确保软件与设备的兼容性和稳定性。软件具备图像预处理、色彩调整等功能,能够提高扫描效率和质量。建立图像命名及存储机制,保证扫描质量和数量一致,方便后续的数据管理和利用。在数据存储方面,采用安全可靠的存储设备,对扫描数据进行定期备份,防止数据丢失。同时,对软件进行定期更新和维护,以适应不断变化的扫描需求。 色彩还原校准方案 色彩标准设定 依据相关国家及行业标准,设定色彩还原的基准参数,确保扫描图像的色彩准确、真实。采用专业的色彩校准工具,对扫描设备进行定期校准,保证设备的色彩输出符合标准要求。在扫描过程中,实时监测色彩数据,及时调整设备参数,以达到最佳的色彩还原效果。通过建立色彩校准档案,记录每次校准的参数和结果,为后续的校准工作提供参考。同时,对色彩校准工具进行定期的维护和校验,确保其准确性和可靠性。 样本对比校准 选取具有代表性的照片样本进行扫描,将扫描结果与原始样本进行对比分析。根据对比结果,对色彩还原参数进行微调,确保扫描图像的色彩与原始样本高度一致。建立样本数据库,记录不同类型照片的色彩校准参数,为后续的扫描工作提供参考。以下是部分样本对比校准的示例: 样本类型 原始色彩特征 扫描色彩特征 调整参数 风景照片 蓝天、绿树、碧水 色彩偏淡 增加饱和度、调整对比度 人物照片 肤色自然 肤色偏黄 调整色彩平衡 艺术照片 色彩鲜艳、对比强烈 色彩失真 重新校准设备 人工审核调整 安排专业人员对扫描图像的色彩进行人工审核,对于色彩偏差较大的图像进行手动调整。审核人员具备丰富的色彩知识和经验,能够准确判断色彩的准确性和真实性。在人工审核过程中,严格遵循审核标准和流程,确保调整后的图像色彩符合要求。审核人员会使用专业的色彩参考工具,对图像的色彩进行细致的比对和分析。对于发现的色彩问题,会采用专业的图像处理软件进行调整,确保每一张扫描图像的色彩都能达到最佳效果。 图像优化处理流程 初步处理操作 对扫描后的图像进行初步处理,包括去除噪声、调整亮度和对比度等操作,以提高图像的清晰度和可读性。采用先进的图像处理算法,快速、准确地完成初步处理任务,同时避免对图像造成过度处理。在初步处理过程中,对图像进行备份,防止数据丢失。以下是初步处理操作的详细流程: 操作步骤 操作内容 目的 去除噪声 使用降噪算法去除图像中的噪声点 提高图像的清晰度 调整亮度 根据图像的整体亮度情况进行调整 使图像亮度适中 调整对比度 增强图像的明暗对比 提高图像的可读性 备份图像 将处理前的图像进行备份 防止数据丢失 纠偏去污处理 对图像进行纠偏处理,确保图像的水平和垂直方向正确。去除图像上的污渍、划痕等瑕疵,恢复图像的原始面貌。采用局部修复技术,对图像的局部损坏进行修复,保证图像的完整性。在纠偏处理时,会根据图像的特征点进行精确的调整,确保图像的角度准确。对于污渍和划痕,会使用专业的图像处理工具进行细致的修复,尽可能还原图像的本来面目。同时,对修复后的图像进行质量检查,确保修复效果符合要求。 质量检查评估 对处理后的图像进行质量检查,评估图像的清晰度、色彩准确性、完整性等指标。建立质量评估标准,对不符合标准的图像进行重新处理。记录图像的处理过程和质量评估结果,为后续的质量追溯提供依据。在质量检查过程中,会使用专业的图像分析软件,对图像的各项指标进行量化分析。对于不符合标准的图像,会详细记录问题所在,并及时安排重新处理。同时,对质量评估结果进行定期的统计和分析,以便不断优化图像处理流程。 图像质量检查软件 扫描质量双检机制 自动检测系统 利用自动检测系统对扫描图像进行全面检测,包括分辨率、色彩模式、文件格式等方面的检测。自动检测系统具备高精度的检测能力,能够快速、准确地发现图像中的问题。对于检测出的问题,系统自动标记并生成报告,方便后续的处理。该系统会实时监测扫描过程,对每一张图像进行严格的检测。一旦发现问题,会立即停止扫描,并提示操作人员进行处理。同时,系统会将检测结果进行详细记录,为后续的质量分析提供数据支持。 自动检测系统检测图像 人工抽检复核 安排专业人员对自动检测通过的图像进行人工抽检复核,确保图像质量符合要求。人工抽检的比例不低于一定标准,以保证抽检的有效性。在人工抽检过程中,发现问题及时反馈并进行处理,确保所有图像都能达到高质量标准。以下是人工抽检复核的相关情况: 抽检批次 抽检数量 发现问题数量 处理结果 第一批 100张 3张 重新处理 第二批 120张 2张 调整参数后重新扫描 第三批 150张 1张 局部修复 问题整改反馈 对于检测和抽检中发现的问题,及时进行整改,并将整改结果反馈给相关人员。建立问题整改跟踪机制,确保问题得到彻底解决。定期对扫描质量双检机制进行评估和优化,不断提高扫描质量。在整改过程中,会明确责任人和整改时间,确保问题能够得到及时处理。同时,对整改结果进行严格的审核,确保问题得到彻底解决。此外,会根据整改过程中发现的问题,对扫描质量双检机制进行优化,提高检测的准确性和效率。 电影胶片数字化处理 胶片清洁修复工艺 物理清洁方法 清洁工具选择 我公司选用柔软材质的清洁刷和防静电清洁布,能有效避免对胶片造成损伤。清洁刷的刷毛质地柔软,不会刮伤胶片表面;防静电清洁布可防止静电吸附灰尘,确保清洁效果。同时,清洁工具需定期清洁和更换,避免因工具上的污垢积累影响清洁效果。定期更换清洁布和清洁刷的刷头,能保证始终以干净、无损的工具进行胶片清洁工作,为后续的数字化处理奠定良好基础。 清洁操作规范 清洁电影胶片时,需在无尘环境中进行,以避免二次污染。无尘环境可有效减少空气中的灰尘颗粒附着在胶片上,保证清洁效果。操作时,需按照胶片的纹理方向进行清洁,防止胶片变形。顺着纹理方向清洁,能使清洁力均匀分布,避免因不当操作导致胶片出现褶皱或损坏。此外,清洁过程需轻拿轻放,避免胶片受到外力挤压或碰撞,确保胶片的完整性和质量。 化学修复手段 修复液选择 我公司选择符合国家及行业标准的胶片修复液,确保修复效果和安全性。这些修复液经过严格的质量检测,对胶片无腐蚀作用,能有效修复胶片的损伤。同时,根据胶片的材质和损伤程度,选择合适的修复液浓度。对于损伤较轻的胶片,使用较低浓度的修复液,避免过度修复;对于损伤严重的胶片,则使用较高浓度的修复液,以达到更好的修复效果。选择合适的修复液和浓度,能在保证修复效果的同时,最大程度地保护胶片的原始质量。 修复操作流程 在使用修复液前,需对胶片进行预处理,去除表面的杂质。预处理可采用物理清洁方法,确保胶片表面干净整洁,以便修复液能更好地发挥作用。使用修复液时,需按照规定的比例和方法进行操作,避免过度修复。严格控制修复液的用量和处理时间,能保证修复效果的一致性和稳定性。修复完成后,需对胶片进行清洗和干燥处理,去除残留的修复液,确保胶片的质量和安全性。 修复效果检测 检测指标确定 确定图像清晰度、色彩还原度、声音质量等检测指标,全面评估胶片的修复效果。图像清晰度是衡量胶片修复质量的重要指标之一,清晰的图像能提供更准确的信息;色彩还原度能反映胶片原始色彩的保留程度,确保图像的真实性;声音质量则影响着观众的视听体验。根据国家及行业标准,制定相应的检测标准和方法,保证检测结果的准确性和可靠性。采用专业的检测设备和技术,对修复后的胶片进行全面检测,确保各项指标符合要求。 检测结果处理 对于检测不合格的胶片,需重新进行修复处理。分析不合格的原因,调整修复工艺和参数,确保再次修复后能达到检测标准。同时,记录检测结果,为后续的修复工作提供参考。详细记录每个胶片的检测数据和修复情况,能总结经验教训,不断优化修复工艺,提高修复质量和效率。建立完善的检测结果记录和反馈机制,能保证修复工作的持续改进和提升。 扫描分辨率设置 分辨率依据原则 原始质量评估 对电影胶片的磨损程度、图像清晰度等进行评估。仔细检查胶片表面的划痕、污渍等损伤情况,以及图像的模糊程度、色彩饱和度等。根据评估结果,选择合适的扫描分辨率。对于磨损较轻、图像清晰的胶片,可选择较高的扫描分辨率,以获取更详细的图像信息;对于磨损严重、图像模糊的胶片,则可适当降低扫描分辨率,减少数据量,提高处理效率。准确评估胶片的原始质量,能为扫描分辨率的选择提供科学依据。 用途分析 明确电影胶片的使用目的,如存档、展示等。不同的用途对扫描分辨率有不同的要求。对于存档用途,为了长期保存和后续的研究分析,需要选择较高的扫描分辨率,以保证图像的完整性和准确性;对于展示用途,则可根据展示的环境和要求,选择合适的扫描分辨率,在保证展示效果的同时,控制数据量。根据不同的用途,设置相应的扫描分辨率,能满足多样化的需求。 常见分辨率设定 不同质量胶片 针对磨损较轻的电影胶片,适当提高扫描分辨率,以获取更清晰的图像。较高的扫描分辨率能捕捉到更多的细节信息,使图像更加逼真。对于磨损严重的电影胶片,可降低扫描分辨率,减少数据量。在保证基本图像质量的前提下,降低分辨率能有效减少数据处理和存储的压力,提高工作效率。根据胶片的不同质量状况,灵活调整扫描分辨率,能在图像质量和数据处理之间取得平衡。 特殊情况处理 对于具有特殊要求的电影胶片,如珍贵文物胶片,可根据实际情况调整扫描分辨率。在保证图像质量的前提下,尽量控制数据量。对于珍贵文物胶片,不仅要考虑图像的清晰度和完整性,还要考虑保护胶片的原始状态。可采用特殊的扫描技术和设备,在不损伤胶片的情况下,获取高质量的图像数据。同时,结合数据压缩和存储技术,控制数据量,确保数据的安全和可管理性。 分辨率调整策略 实时监测方法 使用专业的图像监测软件,对扫描图像进行实时分析。该软件能快速准确地分析图像的清晰度、色彩平衡等指标。根据分析结果,及时调整扫描分辨率。如果发现图像清晰度不够,可适当提高扫描分辨率;如果数据量过大,可降低扫描分辨率。实时监测和调整扫描分辨率,能保证扫描图像的质量和数据处理的效率。 调整原则遵循 在调整扫描分辨率时,需遵循不降低图像质量的原则。确保调整后的扫描分辨率符合项目要求和国家及行业标准。在保证图像质量的前提下,尽量提高数据处理效率和降低成本。严格遵循调整原则,能保证扫描工作的规范性和可靠性,为后续的数字化处理和应用提供高质量的图像数据。 声画同步校正技术 同步误差检测 检测设备选择 选用高精度的声画同步检测设备,确保检测结果的准确性。该设备能精确测量音频和视频信号之间的时间差和相位差。定期对检测设备进行校准和维护,保证其性能稳定。校准和维护工作能及时发现和解决设备的潜在问题,确保检测结果的可靠性。严格按照设备的使用说明和维护要求进行操作,能延长设备的使用寿命,提高检测工作的效率。 误差分析方法 采用专业的分析软件,对检测数据进行处理和分析。该软件能快速准确地分析声画同步误差的来源和类型。通过对音频和视频信号的特征分析,确定误差是由于录制设备、传输过程还是后期处理等原因造成的。根据分析结果,制定相应的校正策略。建立完善的误差分析和处理机制,能提高声画同步校正的效果和效率。 校正算法应用 算法选择依据 根据声画同步误差的大小和类型,选择合适的校正算法。对于较小的误差,可选择简单的线性校正算法;对于较大的误差,则需要选择复杂的非线性校正算法。考虑算法的复杂度和实时性,确保校正效果和处理效率。在保证校正效果的前提下,尽量选择复杂度较低的算法,以提高处理速度和降低成本。严格评估算法的性能和适用性,能选择最适合的校正算法。 实时校正实现 使用专业的信号处理设备,实现音频和视频信号的实时校正。该设备能快速准确地调整音频和视频信号的时间和相位关系。对校正后的信号进行监测和验证,确保声画同步效果。实时监测校正后的信号质量,及时发现和解决可能出现的问题。建立完善的信号监测和验证机制,能保证声画同步校正的可靠性和稳定性。 校正效果评估 评估方法确定 制定主观评估标准,邀请专业人员对声画同步效果进行评价。专业人员能从观众的角度出发,评价声画同步的自然度和舒适度。采用客观评估指标,如同步误差率、图像质量等,对校正效果进行量化分析。综合主观和客观评估结果,全面评估校正效果。建立科学合理的评估方法和指标体系,能准确评价声画同步校正的质量和效果。 优化策略制定 根据评估结果,调整校正算法的参数,提高校正效果。如果发现同步误差率较高,可调整算法的增益和延迟参数;如果图像质量不佳,可优化图像增强算法。对校正过程进行优化,减少处理时间和资源消耗。通过不断优化校正策略,提高声画同步校正的效率和质量。 技术标准符合性 纸质档案数字化规范执行 -2017标准解读 标准核心要求解析 深入解析《纸质档案数字化规范》(DA/T31-2017)的核心要求,明确档案数字化各环节关键指标与操作要点。在档案整理环节,需按标准对档案进行科学分类、编号,保证档案顺序的准确性和连贯性。扫描环节要严格控制扫描设备的参数,确保图像的清晰度和完整性。图像处理时,要对图像进行纠偏、去污等操作,提高图像质量。数据挂接需保证目录数据与图像数据的准确关联。同时,要掌握标准中关于档案数字化质量控制、元数据管理、存储格式等方面的规定,确保各环节操作符合标准要求。 通过对标准核心要求的解析,能够在档案数字化过程中,严格把控每一个环节,避免出现操作失误和质量问题。例如,在质量控制方面,要建立严格的质量检测体系,对数字化加工的数据进行自检和抽检,确保数据的准确性和完整性。在元数据管理方面,要准确记录档案的相关信息,方便后续的查询和利用。在存储格式方面,要选择合适的存储格式,保证数据的长期保存和读取。 只有对标准核心要求有清晰的理解,才能在实际操作中做到有的放矢,提高档案数字化的质量和效率,为档案的管理和利用提供有力支持。 档案整理 档案扫描 适用范围界定 准确界定DA/T31-2017标准在本项目中的适用范围,明确哪些档案类型和数字化环节适用该标准。本项目中,对湖南省档案馆馆藏的音像及照片档案进行数字化加工,其中照片档案和底片档案属于纸质档案范畴,适用于该标准。在数字化环节方面,档案整理、扫描、图像处理、数据挂接等环节都需遵循该标准。结合项目实际情况,确定标准中各项要求的具体应用场景和实施方式。例如,在扫描环节,要根据照片和底片的不同特点,选择合适的扫描设备和参数,确保扫描图像的质量。 明确适用范围后,要确保项目中的纸质档案数字化工作严格遵循标准的适用范围。在档案整理过程中,要按照标准要求对档案进行分类、编号和装订,保证档案的规范性。在扫描过程中,要控制扫描分辨率和色彩模式,满足标准要求。在图像处理和数据挂接环节,也要严格按照标准进行操作,保证数字化成果的质量。 通过准确界定适用范围,能够使项目的数字化工作更加规范、有序,提高工作效率和质量,避免因适用范围不明确而导致的工作失误和质量问题。 与项目的关联性 分析DA/T31-2017标准与本项目的关联性,明确标准对项目的指导作用和约束要求。本项目的目标是对湖南省档案馆馆藏的音像及照片档案进行数字化加工,标准为项目提供了操作规范和质量要求,确保数字化成果符合国家和行业标准。找出标准中与项目需求相契合的部分,如档案整理、扫描、图像处理、数据挂接等环节的要求,确保项目的数字化工作符合标准要求。根据标准要求,调整和优化项目的数字化流程和操作方法。例如,在扫描环节,要根据标准要求选择合适的扫描设备和参数,提高扫描图像的质量。 标准的指导作用能够使项目的数字化工作更加科学、规范,提高工作效率和质量。约束要求能够保证项目的数字化成果符合国家和行业标准,为档案的管理和利用提供有力支持。通过与标准的关联,能够确保项目的数字化工作在规范的框架内进行,避免出现操作失误和质量问题。 同时,要不断关注标准的更新和变化,及时调整项目的数字化流程和操作方法,保证项目始终符合最新的标准要求。 数字化流程合规性 预处理流程合规 确保声像档案预处理流程符合DA/T31-2017标准,包括除尘、除霉、修复、档号复核、页码复核等操作。在对照片、底片、磁带等档案进行清理、修复、信号恢复等预处理工作时,要严格按照标准规范操作。例如,在除尘操作中,要使用专业的除尘设备和工具,避免对档案造成损坏。在除霉操作中,要采用合适的除霉方法和药剂,确保档案的安全。对档号和页码进行复核,保证档案编号的准确性和连贯性。严格按照标准要求进行原始数据转存,确保数据的准确性和完整性。在转...
湖南省档案馆馆藏音像及照片档案数字化项目投标方案.docx
下载提示

1.本文档仅提供部分内容试读;

2.支付并下载文件,享受无限制查看;

3.本网站所提供的标准文本仅供个人学习、研究之用,未经授权,严禁复制、发行、汇编、翻译或网络传播等,侵权必究;

4.左侧添加客服微信获取帮助;

5.本文为word版本,可以直接复制编辑使用。


这个人很懒,什么都没留下
未认证用户 查看用户
该文档于 上传
推荐文档
×
精品标书制作
百人专家团队
擅长领域:
工程标 服务标 采购标
16852
已服务主
2892
中标量
1765
平台标师
扫码添加客服
客服二维码
咨询热线:192 3288 5147
公众号
微信客服
客服