文库 服务类投标方案 软件开发

2025年公共文化云项目.docx

DOCX   1362页   下载74   2025-07-12   浏览88   收藏55   点赞404   评分-   816993字   228.00

AI慧写标书

十分钟千页标书高效生成

温馨提示:当前文档最多只能预览 15 页,若文档总页数超出了 15 页,请下载原文档以浏览全部内容。
2025年公共文化云项目.docx 第1页
2025年公共文化云项目.docx 第2页
2025年公共文化云项目.docx 第3页
2025年公共文化云项目.docx 第4页
2025年公共文化云项目.docx 第5页
2025年公共文化云项目.docx 第6页
2025年公共文化云项目.docx 第7页
2025年公共文化云项目.docx 第8页
2025年公共文化云项目.docx 第9页
2025年公共文化云项目.docx 第10页
2025年公共文化云项目.docx 第11页
2025年公共文化云项目.docx 第12页
2025年公共文化云项目.docx 第13页
2025年公共文化云项目.docx 第14页
2025年公共文化云项目.docx 第15页
剩余1347页未读, 下载浏览全部

开通会员, 优惠多多

6重权益等你来

首次半价下载
折扣特惠
上传高收益
特权文档
AI慧写优惠
专属客服
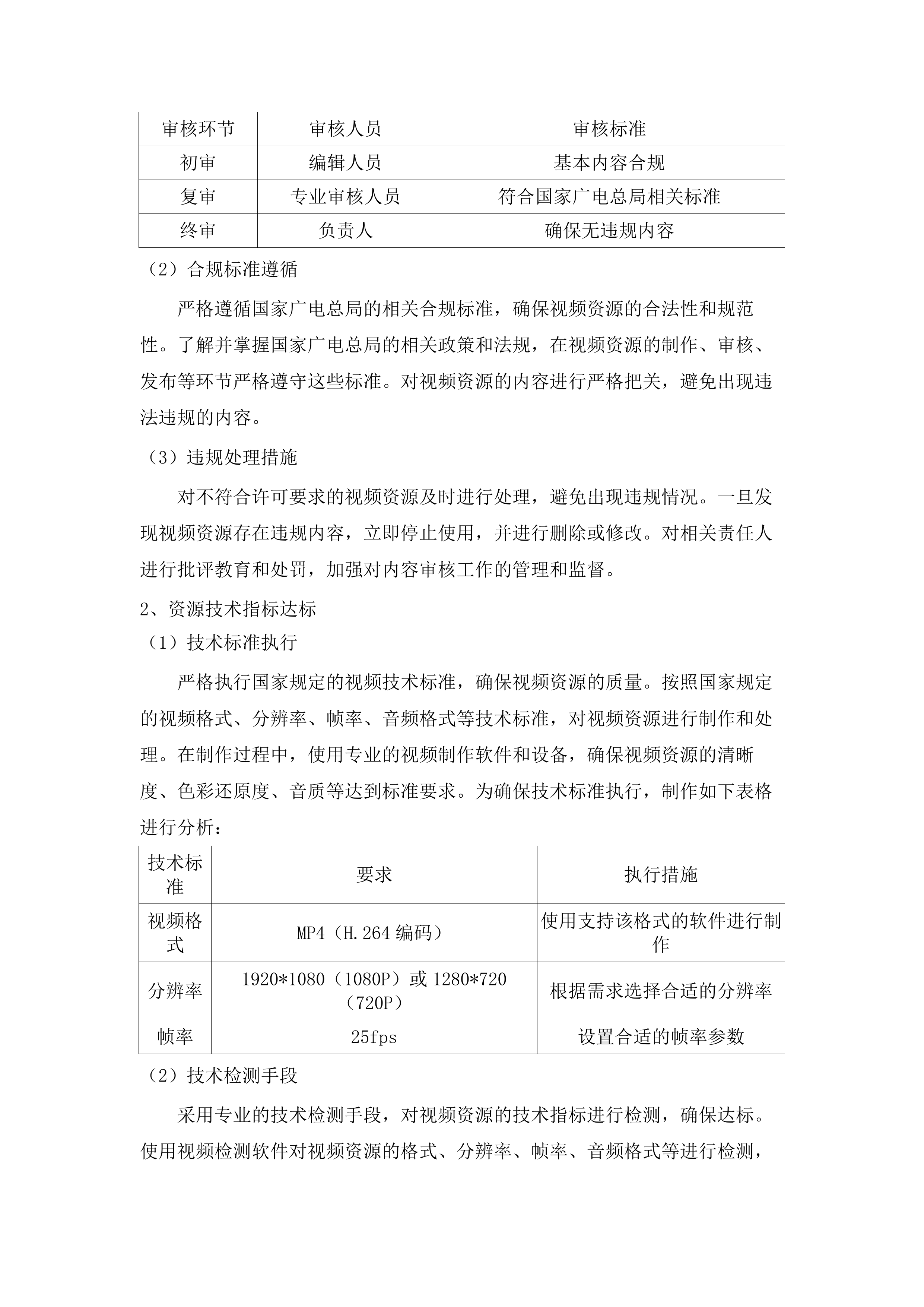
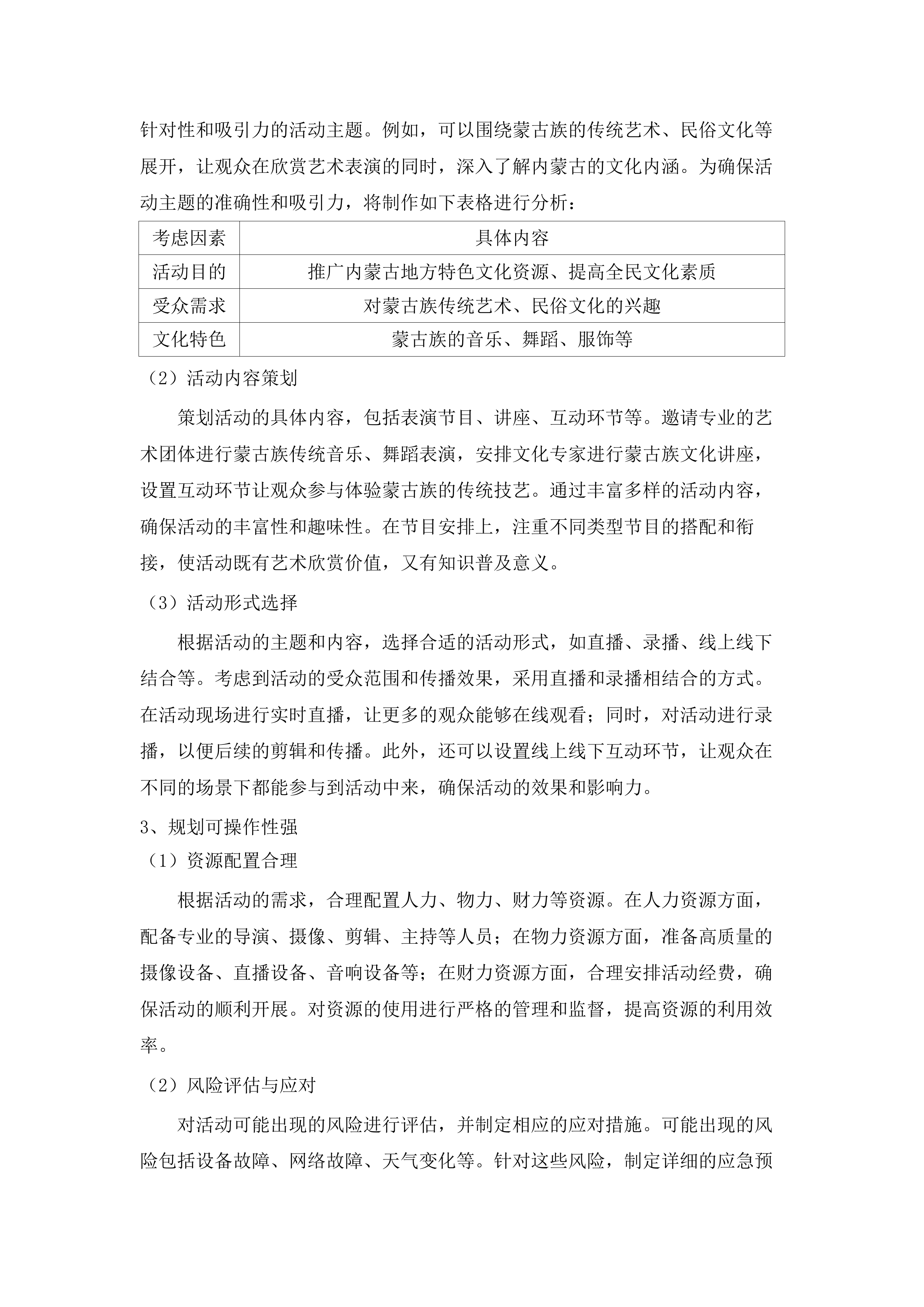
2025年公共文化云项目 第一章 响应文件响应程度 10 第一节 直录播服务响应 10 一、 全民艺术普及直播服务 10 二、 直播活动宣传推广 22 第二节 品牌群众文化活动响应 33 一、 全区品牌活动页面展示 33 二、 品牌活动宣传推广 45 第三节 赶大集专区建设响应 58 一、 文采会活动组织举办 58 二、 文创店铺运营维护 74 第二章 整体方案策划 79 第一节 项目背景分析 79 一、 政策文件依据解读 79 二、 地方特色文化推广 97 三、 基层全民艺术普及 111 第二节 目标与内容规划 123 一、 全民艺术普及直录播 123 二、 全区品牌群众文化活动 131 三、 赶大集专区建设运营 146 第三节 重点与难点分析 158 一、 项目实施重点任务 158 二、 潜在难点及解决方案 173 第四节 总体管理安排 183 一、 进度控制机制 183 二、 质量保障措施 193 三、 资源配置计划 199 四、 风险防控策略 209 第五节 实施方案编制 222 一、 直录播执行流程 222 二、 资源制作规范 232 三、 宣传推广渠道 244 四、 文采会组织方式 254 五、 文创店铺运营模式 271 第三章 直录播服务实施方案 284 第一节 直录播执行方案 284 一、 制定活动执行计划 284 二、 安排拍摄团队与设备 303 三、 平台对接工作 315 四、 遵守广电许可要求 332 第二节 资源制作方案 340 一、 资源采集服务 340 二、 视频剪辑工作 351 三、 资源包装设计 363 四、 编转码服务 373 第三节 宣传推广方案 393 一、 选择宣传平台 394 二、 宣传内容创作 407 三、 分阶段宣传策略 411 四、 结合地方文化宣传 425 第四章 品牌活动服务实施方案 438 第一节 互动活动计划 438 一、 乡村村晚活动规划 438 二、 西部民歌会方案 447 三、 合唱节活动部署 455 四、 广场舞活动安排 464 第二节 活动流程设计 472 一、 乡村村晚流程规划 472 二、 西部民歌会流程设计 484 三、 合唱节流程方案 494 四、 广场舞活动流程 505 第三节 线上海报与互动游戏 519 一、 乡村村晚线上海报 519 二、 西部民歌会线上游戏 538 三、 合唱节线上海报 551 四、 广场舞线上互动 560 第四节 线下展架与折页 566 一、 乡村村晚展架设计 566 二、 西部民歌会展架方案 575 三、 合唱节折页设计 585 四、 广场舞展架布置 597 第五章 内蒙古自治区赶大集专区建设实施方案 609 第一节 文采会实施方案 609 一、 机构与产品信息采集计划 609 二、 专题页面设计与开发 616 三、 运营推广策略及资源配置 629 第二节 文创店铺建设 648 一、 页面UI/UX设计规范 648 二、 前后端功能模块开发 655 三、 文创店铺上线部署 674 四、 店铺装修体现民族风情 683 第三节 店铺运营管理 694 一、 产品更新机制 694 二、 销售数据分析 701 三、 用户反馈收集 716 四、 售后支持体系建设 722 第六章 应急处理方案 734 第一节 应急处理机制 734 一、 完善应急组织架构 734 二、 制定应急响应流程 743 三、 设置24小时值班热线 755 四、 定期组织应急演练 766 第二节 即时阻断网络直播能力 785 一、 配备直播推流监控系统 785 二、 部署内容审核机制 800 三、 接入国家公共文化云接口 809 四、 现场部署备用切断设备 822 第三节 应急预案 841 一、 制定专项应急预案 841 二、 配备备用直播设备 854 三、 制定人员疏散安抚方案 875 四、 预案评审与备案执行 886 第七章 后期成品制作方案 898 第一节 成品策划与制作 898 一、 直录播活动资源拆条精剪 898 二、 宣传短视频拍摄编辑 911 三、 视频编转码服务 923 四、 遮幅处理方案制作 941 五、 内容与平台对接编排 950 第二节 团队配置与分工 959 一、 后期制作团队组建 959 二、 团队成员资质要求 971 三、 驻场人员能力要求 985 四、 团队成员资料提供 996 五、 团队内部协作机制 1003 第八章 平台对接 1015 第一节 对接能力说明 1015 一、 专业开发团队配备 1015 二、 实际项目对接经验 1021 三、 技术文档提供 1027 第二节 技术标准适配 1032 一、 视频内容上传许可 1032 二、 结构化数据同步 1038 三、 加密传输保障 1046 第三节 数据标准兼容 1055 一、 文化场馆信息整理 1055 二、 用户行为数据采集 1062 三、 数据校验机制建立 1069 第四节 资源标准一致 1075 一、 视频资源格式要求 1075 二、 图片资源格式控制 1086 三、 文字资料编码规范 1091 四、 资源审核流程保障 1101 第五节 对接实施计划 1111 一、 第一阶段工作 1111 二、 第二阶段工作 1117 三、 第三阶段工作 1124 四、 第四阶段工作 1129 第九章 人员分工情况 1136 第一节 项目团队名单 1136 一、 完整团队成员名单 1136 二、 人员信息真实有效 1139 第二节 人员资质证明 1142 一、 成员身份证复印件 1142 二、 岗位资格职称证书 1144 三、 证书复印件盖公章 1149 第三节 岗位职责划分 1152 一、 项目经理职责 1152 二、 技术负责人职责 1158 三、 后期制作人员职责 1162 四、 宣传推广人员职责 1167 五、 驻场人员职责 1171 六、 培训讲师职责 1176 第四节 人员配备合理性 1183 一、 人员数量合理配置 1183 二、 关键岗位经验要求 1188 三、 驻场人员能力要求 1192 第十章 售后服务方案 1197 第一节 售后服务内容 1197 一、 技术支持服务 1197 二、 系统维护服务 1202 三、 资源更新服务 1209 四、 问题响应服务 1214 第二节 人员配备 1219 一、 技术运维人员 1219 二、 内容管理人员 1225 三、 客户服务专员 1229 四、 驻场技术人员 1235 第三节 实施进度计划 1241 一、 上线初期巡检 1241 二、 中期巡检安排 1249 三、 后期巡检规划 1256 四、 阶段性目标设定 1263 第四节 项目保证措施 1268 一、 售后服务基金 1268 二、 服务回访制度 1271 三、 服务KPI指标 1278 第五节 质量保证措施 1285 一、 技术标准执行 1285 二、 数据资源审查 1290 三、 服务质量监督 1297 第六节 项目管理 1303 一、 管理制度制定 1303 二、 信息化系统管理 1308 三、 项目协调会议 1314 第七节 项目验收 1320 一、 初验工作安排 1320 二、 试运行阶段 1326 三、 终验工作开展 1332 第八节 协作衔接 1341 一、 沟通联络机制 1341 二、 对接负责人职责 1347 三、 多方协作能力提升 1354 响应文件响应程度 直录播服务响应 全民艺术普及直播服务 提前制定执行与录播规划 规划制定周期 活动整体规划 对全民艺术普及直播活动的流程、环节、时间节点等进行详细规划。从活动前期的筹备工作,如场地布置、设备调试,到活动进行中的节目安排、互动环节设置,再到活动结束后的收尾工作,都制定明确的时间安排和操作流程,确保活动的有序开展。充分考虑各种可能出现的情况,制定相应的预案,以应对突发状况,保障活动的顺利进行。 直录播流程安排 明确直录播的开始时间、结束时间、中间环节的衔接等。提前确定直播的开场方式、节目顺序以及每个节目的时长,合理安排录播的剪辑和后期制作时间。在直播过程中,确保各个环节之间的无缝衔接,避免出现冷场或时间过长等问题。同时,制定详细的录播流程,包括素材采集、剪辑、审核等环节,保证直录播的顺利进行。 人员分工规划 对参与活动的人员进行分工,明确各自的职责和任务。安排专业的导演负责活动的整体策划和指挥,摄像人员负责拍摄高质量的视频素材,剪辑人员负责对素材进行后期制作,主持人负责活动的现场主持和互动环节。此外,还安排专门的后勤人员负责场地布置、设备维护等工作。通过明确的人员分工,确保活动的顺利开展。 规划内容详细 活动主题确定 根据活动的目的和受众,确定活动的主题。以推广内蒙古地方特色文化资源、提高全民文化素质为目标,结合内蒙古的文化特色和受众需求,确定具有针对性和吸引力的活动主题。例如,可以围绕蒙古族的传统艺术、民俗文化等展开,让观众在欣赏艺术表演的同时,深入了解内蒙古的文化内涵。为确保活动主题的准确性和吸引力,将制作如下表格进行分析: 考虑因素 具体内容 活动目的 推广内蒙古地方特色文化资源、提高全民文化素质 受众需求 对蒙古族传统艺术、民俗文化的兴趣 文化特色 蒙古族的音乐、舞蹈、服饰等 活动内容策划 策划活动的具体内容,包括表演节目、讲座、互动环节等。邀请专业的艺术团体进行蒙古族传统音乐、舞蹈表演,安排文化专家进行蒙古族文化讲座,设置互动环节让观众参与体验蒙古族的传统技艺。通过丰富多样的活动内容,确保活动的丰富性和趣味性。在节目安排上,注重不同类型节目的搭配和衔接,使活动既有艺术欣赏价值,又有知识普及意义。 活动形式选择 根据活动的主题和内容,选择合适的活动形式,如直播、录播、线上线下结合等。考虑到活动的受众范围和传播效果,采用直播和录播相结合的方式。在活动现场进行实时直播,让更多的观众能够在线观看;同时,对活动进行录播,以便后续的剪辑和传播。此外,还可以设置线上线下互动环节,让观众在不同的场景下都能参与到活动中来,确保活动的效果和影响力。 规划可操作性强 资源配置合理 根据活动的需求,合理配置人力、物力、财力等资源。在人力资源方面,配备专业的导演、摄像、剪辑、主持等人员;在物力资源方面,准备高质量的摄像设备、直播设备、音响设备等;在财力资源方面,合理安排活动经费,确保活动的顺利开展。对资源的使用进行严格的管理和监督,提高资源的利用效率。 风险评估与应对 对活动可能出现的风险进行评估,并制定相应的应对措施。可能出现的风险包括设备故障、网络故障、天气变化等。针对这些风险,制定详细的应急预案。例如,准备备用设备以应对设备故障,与网络供应商合作确保网络的稳定,关注天气预报并做好应对恶劣天气的准备。通过提前的风险评估和应对措施,确保活动的安全和稳定。 活动风险评估与应对 应急处理预案 制定应急处理预案,对活动中可能出现的突发情况进行及时处理。预案包括突发状况的分类、处理流程和责任分工等。在活动现场设置应急指挥中心,配备专业的应急处理人员。一旦出现突发情况,能够迅速启动应急预案,采取有效的措施进行处理,确保活动的顺利进行。同时,对应急预案进行定期的演练和更新,提高应急处理能力。 对接国家公共文化云平台 平台对接准确性 技术对接保障 采用先进的技术手段,确保与国家公共文化云平台的稳定对接,避免出现数据丢失或传输错误等问题。选用成熟的对接技术和接口,进行多次的测试和优化。在对接过程中,实时监控数据的传输情况,及时发现和解决潜在的问题。为确保对接的准确性,制作如下表格进行技术对接保障分析: 对接技术 优势 测试次数 API接口对接 稳定、高效 5次 数据加密传输 保障数据安全 3次 数据格式适配 确保视频资源的数据格式与国家公共文化云平台的要求相适配,保证资源的正常播放和展示。按照平台规定的视频格式、分辨率、帧率、音频格式等要求,对视频资源进行转换和处理。在转换过程中,严格控制质量损失,确保视频资源的清晰度和流畅度。为确保数据格式适配,制作如下表格进行分析: 平台要求 实际数据格式 转换措施 MP4(H.264编码) AVI 使用视频转换软件进行转换 1920*1080(1080P) 1280*720(720P) 进行分辨率调整 对接测试验证 在活动前进行对接测试,验证对接的准确性和稳定性,及时发现和解决问题。模拟活动的实际情况,进行多次的对接测试,包括数据传输测试、视频播放测试等。对测试过程中出现的问题进行详细记录和分析,制定相应的解决方案。在测试通过后,方可正式进行活动的直播和录播。 平台对接稳定性 网络环境优化 优化网络环境,提高网络带宽和稳定性,确保直播数据的流畅传输。与网络供应商合作,提升网络带宽,采用冗余网络设计,确保网络的可靠性。在活动现场设置多个网络接入点,进行网络负载均衡,避免网络拥塞。对网络设备进行定期的维护和检查,确保设备的正常运行。 服务器保障 选用高性能的服务器,确保服务器的稳定运行,避免出现服务器故障导致直播中断。服务器具备高处理能力、大容量存储和高可靠性,采用集群服务器架构,实现服务器的负载均衡和热备份。对服务器进行实时监控和管理,及时发现和处理潜在的问题。为确保服务器保障,制作如下表格进行分析: 服务器配置 优势 备份方式 四核CPU、16GB内存 高处理能力 热备份 1TB硬盘 大容量存储 异地备份 应急预案制定 制定应急预案,对可能出现的网络故障或服务器问题进行及时处理,保证直播的正常进行。应急预案包括故障诊断流程、应急处理措施和恢复步骤等。在出现网络故障或服务器问题时,能够迅速切换到备用网络或备用服务器,确保直播的不间断。定期对应急预案进行演练和更新,提高应急处理能力。 平台对接安全性 数据加密处理 对传输的数据进行加密处理,防止数据泄露和被篡改。采用先进的加密算法,对视频资源、用户信息等敏感数据进行加密。在数据传输过程中,使用SSL/TLS协议进行加密通信,确保数据的安全性。对加密密钥进行严格的管理和保护,定期更换加密密钥。 安全防护措施 采取安全防护措施,如防火墙、入侵检测等,防止网络攻击和恶意入侵。在网络边界设置防火墙,对网络流量进行过滤和监控,阻止非法访问。安装入侵检测系统,实时监测网络中的异常行为,及时发现和防范网络攻击。定期对安全防护设备进行更新和升级,提高系统的安全性。 安全审计机制 建立安全审计机制,对对接过程进行实时监控和审计,及时发现和处理安全问题。记录对接过程中的所有操作和事件,包括用户登录、数据传输、系统配置等。对审计日志进行定期分析和审查,发现潜在的安全风险。对安全事件进行及时处理和报告,采取相应的措施进行整改。 视频资源符合许可要求 资源内容合规性 内容审核流程 建立严格的内容审核流程,对视频资源的内容进行审核,确保符合相关规定。成立专门的内容审核小组,对视频资源的主题、情节、画面、语言等进行全面审核。审核过程包括初审、复审和终审,确保视频资源的内容健康、积极、合法。为确保内容审核流程的有效性,制作如下表格进行分析: 审核环节 审核人员 审核标准 初审 编辑人员 基本内容合规 复审 专业审核人员 符合国家广电总局相关标准 终审 负责人 确保无违规内容 合规标准遵循 严格遵循国家广电总局的相关合规标准,确保视频资源的合法性和规范性。了解并掌握国家广电总局的相关政策和法规,在视频资源的制作、审核、发布等环节严格遵守这些标准。对视频资源的内容进行严格把关,避免出现违法违规的内容。 违规处理措施 对不符合许可要求的视频资源及时进行处理,避免出现违规情况。一旦发现视频资源存在违规内容,立即停止使用,并进行删除或修改。对相关责任人进行批评教育和处罚,加强对内容审核工作的管理和监督。 资源技术指标达标 技术标准执行 严格执行国家规定的视频技术标准,确保视频资源的质量。按照国家规定的视频格式、分辨率、帧率、音频格式等技术标准,对视频资源进行制作和处理。在制作过程中,使用专业的视频制作软件和设备,确保视频资源的清晰度、色彩还原度、音质等达到标准要求。为确保技术标准执行,制作如下表格进行分析: 技术标准 要求 执行措施 视频格式 MP4(H.264编码) 使用支持该格式的软件进行制作 分辨率 1920*1080(1080P)或1280*720(720P) 根据需求选择合适的分辨率 帧率 25fps 设置合适的帧率参数 技术检测手段 采用专业的技术检测手段,对视频资源的技术指标进行检测,确保达标。使用视频检测软件对视频资源的格式、分辨率、帧率、音频格式等进行检测,对检测结果进行分析和评估。对不符合技术标准的视频资源进行标记和整改,直到符合标准为止。 不达标准整改 对技术指标不达标的视频资源进行整改,直到符合标准为止。根据检测结果,对视频资源进行重新制作、转换、调整等操作,使其达到技术标准要求。在整改过程中,严格控制质量损失,确保视频资源的质量不受影响。 资源版权合法性 版权审核机制 建立版权审核机制,对视频资源的版权进行审核,确保合法合规。成立版权审核小组,对视频资源的版权归属、授权情况等进行审核。审核过程包括收集版权证明文件、核实授权范围、确认版权期限等,确保视频资源的版权清晰、合法。 版权授权文件 要求提供视频资源的版权授权文件,确保版权的合法性。在获取视频资源时,要求提供者提供详细的版权授权文件,包括授权书、许可证等。对版权授权文件进行严格的审核和管理,确保视频资源的使用符合版权规定。为确保版权授权文件的有效性,制作如下表格进行分析: 授权文件类型 内容要求 审核要点 授权书 明确授权范围、期限、使用方式等 授权主体合法性、授权内容完整性 许可证 符合相关法规要求 许可证有效期、适用范围 版权纠纷处理 对可能出现的版权纠纷制定处理方案,及时解决纠纷。制定版权纠纷处理流程,明确纠纷的受理、调查、调解、仲裁等环节。在出现版权纠纷时,迅速启动处理方案,保护自身的合法权益。 直播录播资源拆条精剪 资源拆条精准性 拆条标准制定 制定明确的拆条标准,根据活动的需求和重点,确定拆条的内容和范围。根据活动的主题、节目类型、观众需求等因素,确定拆条的关键内容和时间节点。例如,对于精彩的表演片段、重要的演讲内容、互动环节等进行重点拆条。在拆条过程中,严格按照标准进行操作,确保拆条的精准性。 专业人员操作 由专业的视频剪辑人员进行拆条操作,确保拆条的精准性。专业的视频剪辑人员具备丰富的经验和熟练的技能,能够准确把握拆条的标准和要求。在操作过程中,使用专业的视频剪辑软件,进行精细的剪辑和处理。为确保专业人员操作的准确性,制作如下表格进行分析: 人员技能 操作工具 操作标准 熟练掌握视频剪辑软件 AdobePremierePro 按照拆条标准进行操作 具备丰富的剪辑经验 FinalCutPro 确保拆条精准无误 拆条质量审核 对拆条后的资源进行质量审核,确保拆条的准确性和完整性。成立专门的审核小组,对拆条后的资源进行审核。审核内容包括拆条的内容是否符合标准、时间节点是否准确、画面和声音是否清晰等。对审核中发现的问题及时进行整改,确保拆条后的资源质量达标。为确保拆条质量审核的有效性,制作如下表格进行分析: 审核内容 审核人员 审核标准 内容准确性 编辑人员 符合拆条标准 时间节点准确性 专业审核人员 误差不超过规定范围 画面和声音质量 负责人 清晰、无杂音 资源精剪艺术性 剪辑技巧运用 运用专业的剪辑技巧,如剪辑节奏、画面过渡等,提升视频的艺术性。根据视频的主题和风格,选择合适的剪辑节奏,使视频的节奏紧凑、富有张力。运用各种画面过渡效果,如淡入淡出、旋转、缩放等,使视频的画面过渡自然、流畅。为确保剪辑技巧运用的效果,制作如下表格进行分析: 剪辑技巧 适用场景 效果 快速剪辑 活力、激情的场景 增强节奏感 慢动作剪辑 精彩瞬间、情感表达场景 突出细节 淡入淡出过渡 场景转换 使过渡自然 内容优化处理 对视频内容进行优化处理,删除多余的部分,突出重点和亮点。仔细审查视频内容,删除冗长、无关的画面和情节,使视频更加简洁明了。通过剪辑和后期制作,突出视频的重点和亮点,吸引观众的注意力。 艺术风格塑造 根据活动的主题和风格,塑造独特的艺术风格,使视频更具吸引力。结合活动的主题和文化背景,选择合适的色彩搭配、音乐风格、画面风格等,营造出独特的艺术氛围。通过艺术风格的塑造,使视频在众多的作品中脱颖而出,吸引更多的观众。为确保艺术风格塑造的效果,制作如下表格进行分析: 艺术风格元素 选择依据 效果体现 色彩搭配 活动主题和文化背景 营造氛围 音乐风格 视频情感和节奏 增强感染力 画面风格 活动类型和受众喜好 提高吸引力 资源包装完整性 片头片尾设计 设计具有特色的片头和片尾,增强视频的辨识度和专业性。根据活动的主题和风格,设计独特的片头和片尾。片头要能够吸引观众的注意力,展示活动的主题和亮点;片尾要能够总结活动的内容,引导观众关注后续的活动。在设计过程中,注重色彩搭配、字体选择、动画效果等元素,使片头和片尾具有较高的艺术价值。为确保片头片尾设计的效果,制作如下表格进行分析: 设计元素 设计要求 效果体现 色彩搭配 与活动主题和风格相协调 营造氛围 字体选择 清晰、易读、具有特色 增强辨识度 动画效果 生动、有趣、不复杂 提高吸引力 转场效果制作 制作流畅自然的转场效果,使视频的过渡更加平滑。运用各种转场效果,如淡入淡出、旋转、缩放等,使视频的画面过渡自然、流畅。转场效果要与视频的主题和风格相协调,避免过于复杂或突兀的效果。在制作过程中,使用专业的视频制作软件,确保转场效果的质量。为确保转场效果制作的效果,制作如下表格进行分析: 转场效果类型 适用场景 效果要求 淡入淡出 场景转换、情节过渡 自然、平滑 旋转 动态场景、切换视角 生动、有趣 缩放 突出重点、强调变化 有冲击力 包装风格统一 确保片头、片尾、转场包装的风格统一,与视频内容相协调。在设计片头、片尾和转场包装时,遵循统一的设计理念和风格要求。从色彩搭配、字体选择、动画效果等方面保持一致,使整个视频的包装风格协调统一。这样可以增强视频的整体感和专业性,提高观众的观看体验。为确保包装风格统一的效果,制作如下表格进行分析: 包装元素 风格要求 协调方式 片头 与活动主题和风格相符合 色彩、字体、动画统一 片尾 与片头风格一致 延续片头设计元素 转场包装 与整体风格协调 使用相似的效果和色彩 配备专业驻场工作人员 人员技能专业性 摄影摄像能力 驻场人员具备专业的摄影摄像技能,能够拍摄高质量的视频素材。熟练掌握各种摄影摄像设备的操作,包括摄像机、镜头、三脚架等。根据活动的场景和需求,选择合适的拍摄角度、光线和构图,捕捉精彩的瞬间。能够运用不同的拍摄手法,如跟拍、摇拍、特写等,增强视频的表现力。为确保摄影摄像能力的专业性,制作如下表格进行分析: 技能要求 操作设备 拍摄效果 熟练掌握摄影摄像设备 索尼摄像机、佳能镜头 画面清晰、稳定 具备丰富的拍摄经验 三脚架、稳定器 构图合理、富有美感 视频剪辑能力 熟练掌握视频剪辑软件,能够对拍摄的素材进行剪辑和制作。掌握AdobePremierePro、FinalCutPro等专业视频剪辑软件的使用方法,能够对视频素材进行剪辑、拼接、调色、添加字幕等操作。根据活动的主题和风格,对视频进行合理的剪辑和编排,使视频的节奏紧凑、内容丰富。 文案撰写能力 具有一定的文字功底,能够独立完成活动文案的撰写工作。能够根据活动的主题和目的,撰写生动、准确、有吸引力的文案。文案内容包括活动介绍、节目说明、宣传语等。在撰写过程中,注重语言的规范性和逻辑性,同时要具有感染力和号召力。为确保文案撰写能力的专业性,制作如下表格进行分析: 能力要求 文案类型 撰写要点 文字功底扎实 活动介绍 突出主题、简洁明了 具有创意和感染力 宣传语 吸引眼球、激发兴趣 人员工作积极性 工作态度考核 建立工作态度考核机制,对驻场人员的工作态度进行考核和评价。制定明确的考核标准,包括工作责任心、敬业精神、团队合作等方面。定期对驻场人员的工作表现进行考核,考核结果与绩效挂钩。通过考核,激励驻场人员保持良好的工作态度,提高工作效率和质量。 激励措施制定 制定激励措施,激发驻场人员的工作积极性和主动性。设立奖励制度,对工作表现优秀的驻场人员进行表彰和奖励,如奖金、荣誉证书等。提供培训和晋升机会,让驻场人员能够不断提升自己的能力和素质。营造良好的工作氛围,增强团队的凝聚力和向心力。 团队协作培养 培养驻场人员的团队协作精神,提高工作效率和质量。组织团队建设活动,增进驻场人员之间的沟通和了解。明确各成员的职责和分工,加强团队成员之间的协作和配合。建立有效的沟通机制,及时解决团队中出现的问题和矛盾。为确保团队协作培养的效果,制作如下表格进行分析: 培养方式 目标效果 评估指标 团队建设活动 增强团队凝聚力 团队成员满意度 明确职责分工 提高工作效率 任务完成时间 有效沟通机制 解决团队矛盾 矛盾发生率 人员应急处理能力 应急培训开展 开展应急培训,提高驻场人员的应急处理能力和应对突发事件的能力。组织专业的应急培训课程,包括火灾、地震、设备故障、人员受伤等方面的应急处理知识和技能。通过理论讲解、案例分析、模拟演练等方式,让驻场人员熟悉应急处理流程和方法。 应急预案熟悉 驻场人员熟悉应急预案,能够在突发情况下迅速采取有效的应对措施。对应急预案进行详细的培训和讲解,让驻场人员了解应急预案的内容和流程。定期对应急预案进行演练,使驻场人员能够熟练掌握应急处理技能。在突发情况下,驻场人员能够迅速启动应急预案,保障活动的安全和顺利进行。 应急演练实施 定期实施应急演练,检验驻场人员的应急处理能力和团队协作能力。制定详细的应急演练计划,模拟各种突发情况,如火灾、地震、网络故障等。在演练过程中,观察驻场人员的应急反应速度、处理方法和团队协作情况。对演练结果进行评估和总结,发现问题及时进行整改。为确保应急演练实施的效果,制作如下表格进行分析: 演练类型 演练目的 评估指标 火灾演练 提高火灾应急处理能力 疏散时间、灭火效果 网络故障演练 检验网络应急处理能力 恢复时间、数据损失情况 直播活动宣传推广 国家公共文化云宣传 活动信息发布 信息准确性保障 安排
2025年公共文化云项目.docx
下载提示

1.本文档仅提供部分内容试读;

2.支付并下载文件,享受无限制查看;

3.本网站所提供的标准文本仅供个人学习、研究之用,未经授权,严禁复制、发行、汇编、翻译或网络传播等,侵权必究;

4.左侧添加客服微信获取帮助;

5.本文为word版本,可以直接复制编辑使用。


这个人很懒,什么都没留下
未认证用户 查看用户
该文档于 上传
推荐文档
×
精品标书制作
百人专家团队
擅长领域:
工程标 服务标 采购标
16852
已服务主
2892
中标量
1765
平台标师
扫码添加客服
客服二维码
咨询热线:192 3288 5147
公众号
微信客服
客服