文库 服务类投标方案 运营服务

四会市仓丰一站排渠一体化污水处理站运营服务采购项目投标方案.docx

DOCX   1149页   下载945   2025-08-22   浏览69   收藏25   点赞144   评分-   565065字   228.00

AI慧写标书

十分钟千页标书高效生成

温馨提示:当前文档最多只能预览 15 页,若文档总页数超出了 15 页,请下载原文档以浏览全部内容。
四会市仓丰一站排渠一体化污水处理站运营服务采购项目投标方案.docx 第1页
四会市仓丰一站排渠一体化污水处理站运营服务采购项目投标方案.docx 第2页
四会市仓丰一站排渠一体化污水处理站运营服务采购项目投标方案.docx 第3页
四会市仓丰一站排渠一体化污水处理站运营服务采购项目投标方案.docx 第4页
四会市仓丰一站排渠一体化污水处理站运营服务采购项目投标方案.docx 第5页
四会市仓丰一站排渠一体化污水处理站运营服务采购项目投标方案.docx 第6页
四会市仓丰一站排渠一体化污水处理站运营服务采购项目投标方案.docx 第7页
四会市仓丰一站排渠一体化污水处理站运营服务采购项目投标方案.docx 第8页
四会市仓丰一站排渠一体化污水处理站运营服务采购项目投标方案.docx 第9页
四会市仓丰一站排渠一体化污水处理站运营服务采购项目投标方案.docx 第10页
四会市仓丰一站排渠一体化污水处理站运营服务采购项目投标方案.docx 第11页
四会市仓丰一站排渠一体化污水处理站运营服务采购项目投标方案.docx 第12页
四会市仓丰一站排渠一体化污水处理站运营服务采购项目投标方案.docx 第13页
四会市仓丰一站排渠一体化污水处理站运营服务采购项目投标方案.docx 第14页
四会市仓丰一站排渠一体化污水处理站运营服务采购项目投标方案.docx 第15页
剩余1134页未读, 下载浏览全部

开通会员, 优惠多多

6重权益等你来

首次半价下载
折扣特惠
上传高收益
特权文档
AI慧写优惠
专属客服
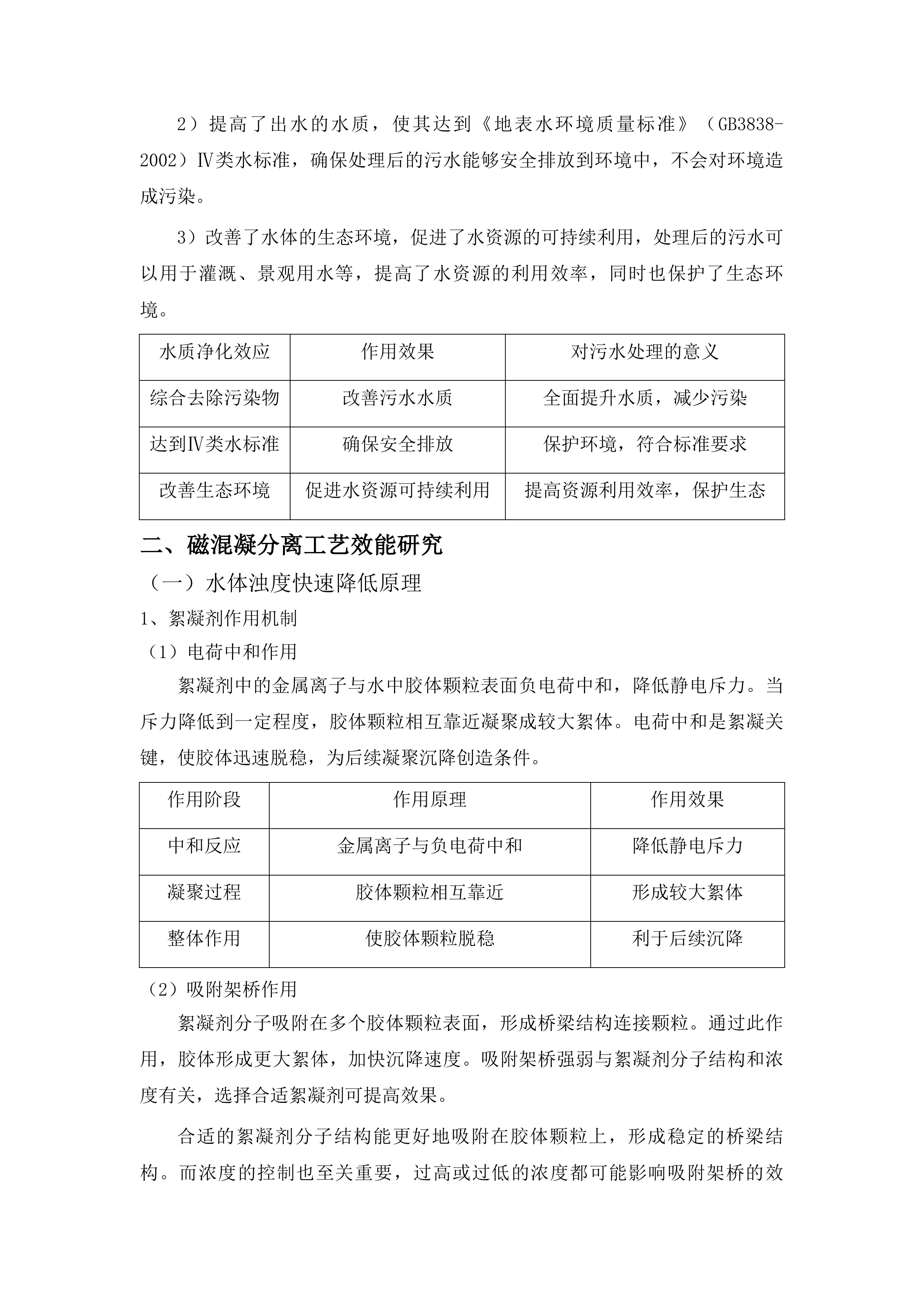
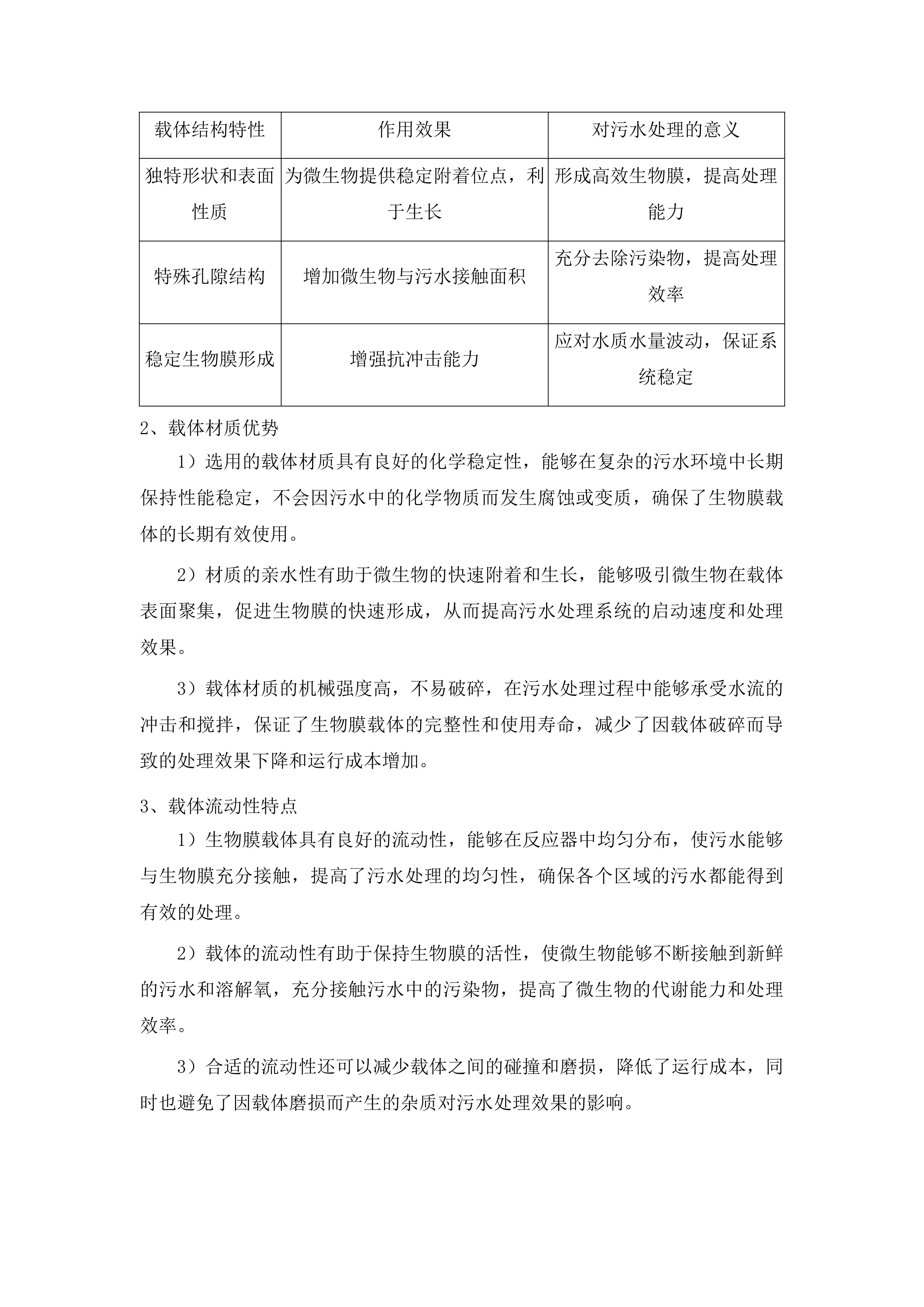
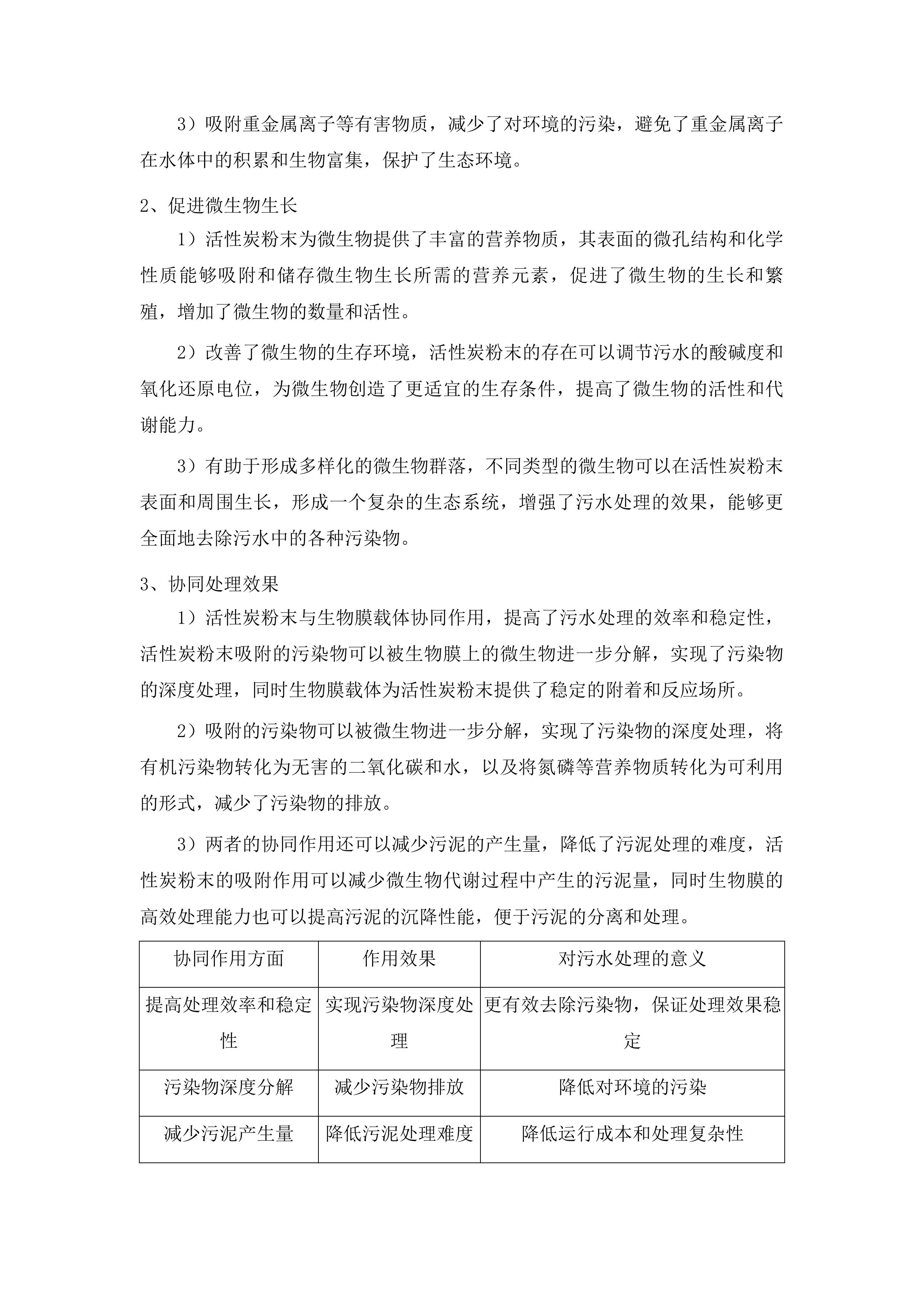
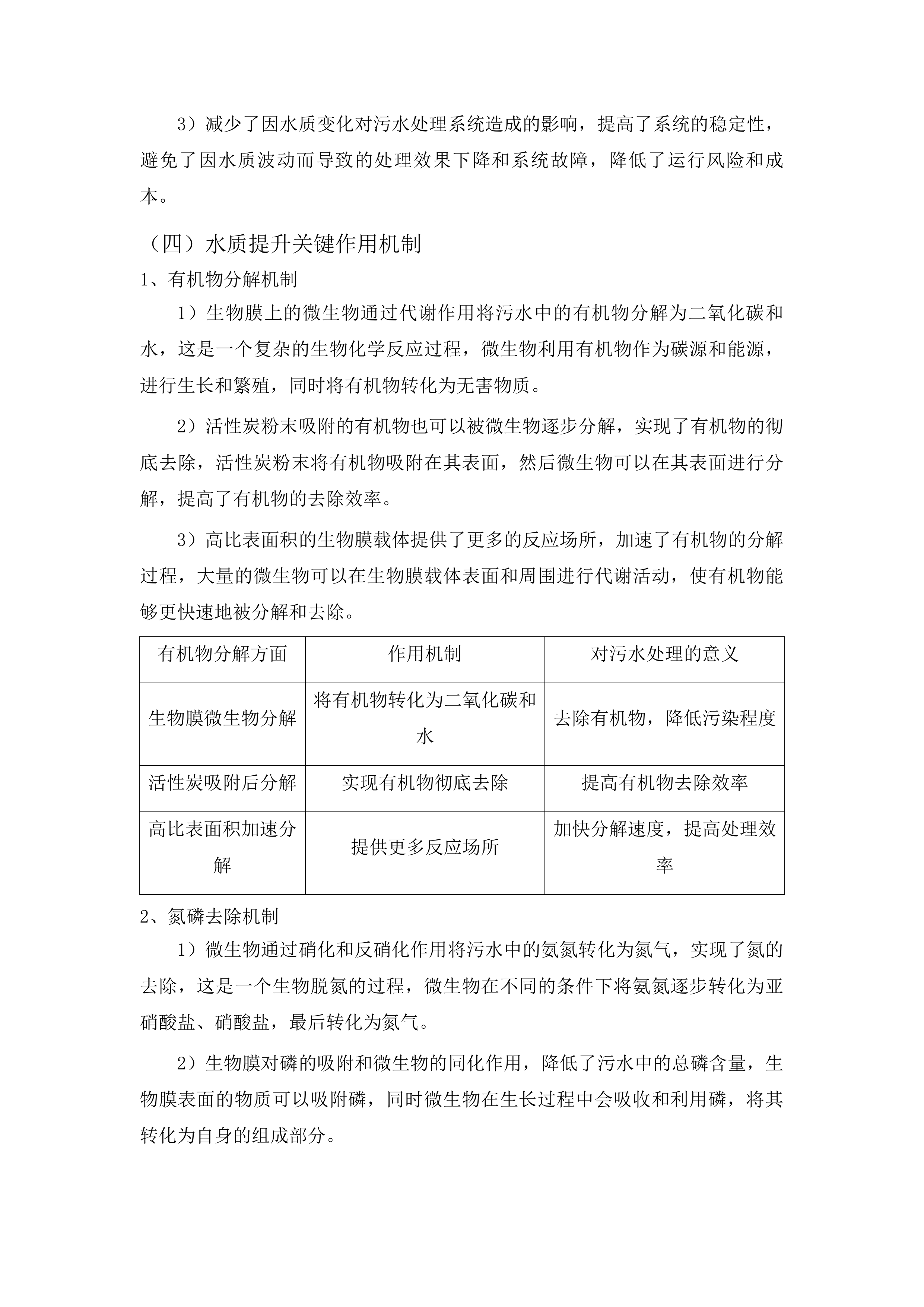
四会市仓丰一站排渠一体化污水处理站运营服务采购项目投标方案 第一章 重点难点分析方案 7 第一节 重点分析方案 7 一、 MBBR高效硝化工艺作用分析 7 二、 磁混凝分离工艺效能研究 15 三、 满负荷运行稳定性保障 34 四、 出水水质达标控制方案 53 五、 日常运营核心保障措施 71 第二节 难点分析方案 81 一、 区域水污染现状解析 81 二、 进水水质波动应对策略 90 三、 突发故障应急响应机制 107 四、 污泥处理处置难点攻克 122 五、 环保合规性保障方案 137 六、 运营管理难点应对策略 158 第三节 优化设计方案 172 一、 现有工艺流程优化建议 172 二、 MBBR高效硝化技术优化 187 三、 磁混凝分离效率提升 210 四、 节能降耗措施实施 231 五、 信息化管理系统优化 255 第四节 技术保障措施 271 一、 专业技术人员配置 272 二、 水质检测监控体系 291 三、 设施检修维护计划 303 四、 配套保障管理措施 322 五、 沟通协调响应机制 332 第二章 运营管理方案 342 第一节 运营组织架构 342 一、 核心管理团队构建 342 二、 职能岗位设置规划 356 第二节 人员配置与培训 377 一、 专业技术人员配备 378 二、 团队能力提升计划 398 第三节 设备运行与维护 421 一、 设备操作规程制定 421 二、 维护保养管理体系 436 第四节 水质监测与管理 454 一、 水质检测制度建设 455 二、 监测数据管理机制 469 第五节 运行检视与异常处理 482 一、 日常运行检视规范 482 二、 突发状况应对策略 503 第六节 安全生产管理 519 一、 安全管理制度体系 519 二、 应急管理保障措施 536 第七节 档案与信息管理 552 一、 运营档案管理制度 552 二、 信息化管理系统建设 571 第八节 环保与合规运营 585 一、 环保法规执行方案 585 二、 合规运营保障体系 596 第九节 配合监管与考核 608 一、 监管检查配合机制 608 二、 考核评估应对策略 620 第三章 工艺技术保证措施 629 第一节 工艺流程控制 629 一、 MBBR硝化工艺参数控制 629 二、 磁混凝分离工艺参数设定 639 三、 工艺运行数据记录管理 647 第二节 设备运行保障 658 一、 关键设备运行监控系统配置 658 二、 设备巡检制度建立与执行 683 三、 设备定期保养计划制定 697 第三节 水质达标措施 707 一、 水质检测制度构建 707 二、 工艺参数动态调整策略 730 三、 水质异常预警与处理机制 745 第四节 应急响应机制 759 一、 突发情况应急预案制定 759 二、 应急药剂储备管理 776 三、 应急演练组织实施 786 第五节 技术管理规范 794 一、 技术操作规程编制与公示 794 二、 操作人员专业培训与管理 809 三、 技术档案建立与管理 823 第四章 运营管理制度 839 第一节 人员配置与职责 839 一、 运营团队专业人员配置 839 二、 岗位职责分工机制 848 三、 人员培训考核体系 862 四、 值班交接管理规范 874 第二节 设备维护与保养制度 882 一、 设备定期巡检计划 882 二、 设备保养实施方案 897 三、 故障应急处理流程 901 四、 大修更新管理办法 925 第三节 水质监测与检测制度 934 一、 水质检测项目标准 934 二、 化验设备配置要求 948 三、 水质异常响应机制 960 四、 检测数据管理规范 970 第四节 档案管理制度 980 一、 运营档案分类体系 980 二、 档案日常管理规范 989 三、 电子档案系统建设 996 四、 档案移交管理办法 1003 第五节 安全生产管理制度 1015 一、 安全操作规程体系 1015 二、 安全隐患排查机制 1031 三、 应急预案管理规范 1042 四、 应急演练组织实施 1055 五、 事故处理响应机制 1065 第六节 运行信息公开与公示制度 1072 一、 设施信息公示规范 1072 二、 运行记录管理标准 1083 三、 安全规程公示要求 1089 四、 运行数据公开机制 1097 第七节 协作与汇报制度 1103 一、 信息沟通协调机制 1103 二、 定期汇报管理规范 1117 三、 异常情况报告流程 1128 四、 配合检查工作规范 1136 重点难点分析方案 重点分析方案 MBBR高效硝化工艺作用分析 生物膜载体独特性解析 载体结构特性 1)独特的载体结构为微生物创造了适宜的生存环境,其特殊的形状和表面性质,为微生物提供了稳定的附着位点,有利于微生物的大量附着和快速生长,进而形成具有高效处理能力的生物膜。 生物膜载体 2)特殊的孔隙结构显著增加了微生物与污水的接触面积,使污水中的污染物能够更充分地与微生物接触,大大提高了污水处理效率,确保污水中的各类污染物得到有效去除。 3)载体的形状和表面性质有助于形成稳定的生物膜,这种生物膜具有较强的抗冲击能力,能够在进水水质和水量发生波动时,依然保持良好的处理效果,保证污水处理系统的稳定运行。 载体结构特性 作用效果 对污水处理的意义 独特形状和表面性质 为微生物提供稳定附着位点,利于生长 形成高效生物膜,提高处理能力 特殊孔隙结构 增加微生物与污水接触面积 充分去除污染物,提高处理效率 稳定生物膜形成 增强抗冲击能力 应对水质水量波动,保证系统稳定 载体材质优势 1)选用的载体材质具有良好的化学稳定性,能够在复杂的污水环境中长期保持性能稳定,不会因污水中的化学物质而发生腐蚀或变质,确保了生物膜载体的长期有效使用。 2)材质的亲水性有助于微生物的快速附着和生长,能够吸引微生物在载体表面聚集,促进生物膜的快速形成,从而提高污水处理系统的启动速度和处理效果。 3)载体材质的机械强度高,不易破碎,在污水处理过程中能够承受水流的冲击和搅拌,保证了生物膜载体的完整性和使用寿命,减少了因载体破碎而导致的处理效果下降和运行成本增加。 载体流动性特点 1)生物膜载体具有良好的流动性,能够在反应器中均匀分布,使污水能够与生物膜充分接触,提高了污水处理的均匀性,确保各个区域的污水都能得到有效的处理。 2)载体的流动性有助于保持生物膜的活性,使微生物能够不断接触到新鲜的污水和溶解氧,充分接触污水中的污染物,提高了微生物的代谢能力和处理效率。 3)合适的流动性还可以减少载体之间的碰撞和磨损,降低了运行成本,同时也避免了因载体磨损而产生的杂质对污水处理效果的影响。 载体流动性特点 作用效果 对污水处理的意义 良好流动性 在反应器中均匀分布 提高处理均匀性,确保各区域有效处理 保持生物膜活性 使微生物充分接触污染物 提高代谢能力和处理效率 减少碰撞和磨损 降低运行成本 避免杂质影响处理效果 活性炭粉末负载效能 吸附污染物能力 1)活性炭粉末具有强大的吸附能力,能够有效去除污水中的有机污染物,通过物理吸附和化学吸附作用,将有机污染物固定在其表面,从而降低污水中的有机物含量。 活性炭粉末 2)对溶解性有机物的吸附作用,能够显著降低污水的化学需氧量(COD),使污水的污染程度得到有效减轻,提高了污水处理的效果。 3)吸附重金属离子等有害物质,减少了对环境的污染,避免了重金属离子在水体中的积累和生物富集,保护了生态环境。 促进微生物生长 1)活性炭粉末为微生物提供了丰富的营养物质,其表面的微孔结构和化学性质能够吸附和储存微生物生长所需的营养元素,促进了微生物的生长和繁殖,增加了微生物的数量和活性。 2)改善了微生物的生存环境,活性炭粉末的存在可以调节污水的酸碱度和氧化还原电位,为微生物创造了更适宜的生存条件,提高了微生物的活性和代谢能力。 3)有助于形成多样化的微生物群落,不同类型的微生物可以在活性炭粉末表面和周围生长,形成一个复杂的生态系统,增强了污水处理的效果,能够更全面地去除污水中的各种污染物。 协同处理效果 1)活性炭粉末与生物膜载体协同作用,提高了污水处理的效率和稳定性,活性炭粉末吸附的污染物可以被生物膜上的微生物进一步分解,实现了污染物的深度处理,同时生物膜载体为活性炭粉末提供了稳定的附着和反应场所。 2)吸附的污染物可以被微生物进一步分解,实现了污染物的深度处理,将有机污染物转化为无害的二氧化碳和水,以及将氮磷等营养物质转化为可利用的形式,减少了污染物的排放。 3)两者的协同作用还可以减少污泥的产生量,降低了污泥处理的难度,活性炭粉末的吸附作用可以减少微生物代谢过程中产生的污泥量,同时生物膜的高效处理能力也可以提高污泥的沉降性能,便于污泥的分离和处理。 协同作用方面 作用效果 对污水处理的意义 提高处理效率和稳定性 实现污染物深度处理 更有效去除污染物,保证处理效果稳定 污染物深度分解 减少污染物排放 降低对环境的污染 减少污泥产生量 降低污泥处理难度 降低运行成本和处理复杂性 高比表面积技术优势 增加微生物附着量 1)高比表面积提供了更多的空间供微生物附着,增加了微生物的数量,大量的微生物能够更有效地分解污水中的污染物,提高了处理效率,确保污水中的各类污染物能够得到及时和充分的处理。 2)大量的微生物能够更有效地分解污水中的污染物,它们通过代谢作用将污染物转化为无害物质,加速了污水处理的过程,提高了处理效率和处理效果。 3)有利于形成更厚、更稳定的生物膜,增强了生物膜的处理能力,这种生物膜能够更好地抵御外界环境的变化和冲击,保证了污水处理系统的稳定运行。 提高传质效率 1)高比表面积增加了污水与生物膜的接触面积,提高了物质传递的效率,使污水中的污染物能够更快地到达微生物表面,加速了分解过程,确保污染物能够及时被微生物分解和去除。 2)使污染物能够更快地到达微生物表面,加速了分解过程,提高了污水处理的速度和效率,减少了污水在处理系统中的停留时间。 3)促进了溶解氧的传递,保证了微生物的正常代谢,微生物在有氧的环境中能够更高效地进行代谢活动,提高了处理效果和处理能力。 增强抗冲击能力 1)高比表面积的生物膜载体能够容纳更多的微生物,增强了系统的抗冲击能力,在进水水质波动较大的情况下,依然能够保持较好的处理效果,确保污水处理系统的稳定运行。 高比表面积载体 2)在进水水质波动较大的情况下,仍能保持较好的处理效果,系统中的微生物能够通过自身的调节和适应能力,应对水质的变化,保证了污水处理的质量和效果。 3)减少了因水质变化对污水处理系统造成的影响,提高了系统的稳定性,避免了因水质波动而导致的处理效果下降和系统故障,降低了运行风险和成本。 水质提升关键作用机制 有机物分解机制 1)生物膜上的微生物通过代谢作用将污水中的有机物分解为二氧化碳和水,这是一个复杂的生物化学反应过程,微生物利用有机物作为碳源和能源,进行生长和繁殖,同时将有机物转化为无害物质。 2)活性炭粉末吸附的有机物也可以被微生物逐步分解,实现了有机物的彻底去除,活性炭粉末将有机物吸附在其表面,然后微生物可以在其表面进行分解,提高了有机物的去除效率。 3)高比表面积的生物膜载体提供了更多的反应场所,加速了有机物的分解过程,大量的微生物可以在生物膜载体表面和周围进行代谢活动,使有机物能够更快速地被分解和去除。 有机物分解方面 作用机制 对污水处理的意义 生物膜微生物分解 将有机物转化为二氧化碳和水 去除有机物,降低污染程度 活性炭吸附后分解 实现有机物彻底去除 提高有机物去除效率 高比表面积加速分解 提供更多反应场所 加快分解速度,提高处理效率 氮磷去除机制 1)微生物通过硝化和反硝化作用将污水中的氨氮转化为氮气,实现了氮的去除,这是一个生物脱氮的过程,微生物在不同的条件下将氨氮逐步转化为亚硝酸盐、硝酸盐,最后转化为氮气。 2)生物膜对磷的吸附和微生物的同化作用,降低了污水中的总磷含量,生物膜表面的物质可以吸附磷,同时微生物在生长过程中会吸收和利用磷,将其转化为自身的组成部分。 3)特殊的生物膜环境有利于形成具有脱氮除磷功能的微生物群落,提高了氮磷去除效率,生物膜的结构和环境为特定的微生物提供了适宜的生存条件,使其能够更好地发挥脱氮除磷的作用。 氮磷去除方面 作用机制 对污水处理的意义 氨氮转化为氮气 通过硝化和反硝化作用 去除氮元素,降低水体富营养化风险 磷的吸附和同化 生物膜吸附和微生物利用 降低总磷含量,改善水质 形成特定微生物群落 提高氮磷去除效率 更有效去除氮磷,提升处理效果 水质净化综合效应 1)MBBR高效硝化工艺通过多种作用机制的协同,实现了对污水中多种污染物的综合去除,包括有机物、氮、磷等,使污水的水质得到全面改善。 MBBR高效硝化工艺 2)提高了出水的水质,使其达到《地表水环境质量标准》(GB3838-2002)Ⅳ类水标准,确保处理后的污水能够安全排放到环境中,不会对环境造成污染。 3)改善了水体的生态环境,促进了水资源的可持续利用,处理后的污水可以用于灌溉、景观用水等,提高了水资源的利用效率,同时也保护了生态环境。 水质净化效应 作用效果 对污水处理的意义 综合去除污染物 改善污水水质 全面提升水质,减少污染 达到Ⅳ类水标准 确保安全排放 保护环境,符合标准要求 改善生态环境 促进水资源可持续利用 提高资源利用效率,保护生态 磁混凝分离工艺效能研究 水体浊度快速降低原理 絮凝剂作用机制 电荷中和作用 絮凝剂中的金属离子与水中胶体颗粒表面负电荷中和,降低静电斥力。当斥力降低到一定程度,胶体颗粒相互靠近凝聚成较大絮体。电荷中和是絮凝关键,使胶体迅速脱稳,为后续凝聚沉降创造条件。 作用阶段 作用原理 作用效果 中和反应 金属离子与负电荷中和 降低静电斥力 凝聚过程 胶体颗粒相互靠近 形成较大絮体 整体作用 使胶体颗粒脱稳 利于后续沉降 吸附架桥作用 絮凝剂分子吸附在多个胶体颗粒表面,形成桥梁结构连接颗粒。通过此作用,胶体形成更大絮体,加快沉降速度。吸附架桥强弱与絮凝剂分子结构和浓度有关,选择合适絮凝剂可提高效果。 合适的絮凝剂分子结构能更好地吸附在胶体颗粒上,形成稳定的桥梁结构。而浓度的控制也至关重要,过高或过低的浓度都可能影响吸附架桥的效果。在实际应用中,需要根据水质情况和处理要求,精准选择和调整絮凝剂,以达到最佳的沉降效果,从而提高污水处理的效率。 同时,吸附架桥作用还能使絮体更加紧密,增强其抗破碎能力,减少在后续处理过程中絮体重新分散的可能性,进一步保证了处理效果的稳定性。 网捕卷扫作用 絮凝过程中,絮凝剂水解产生的沉淀物像网一样捕捉水中胶体颗粒和悬浮杂质。沉淀物沉降时卷扫周围杂质,降低水体浊度。网捕卷扫效果与沉淀物形成速度和沉淀性能有关,控制投加量和反应条件可提高效率。 作用环节 作用方式 影响因素 捕捉杂质 沉淀物捕捉胶体和杂质 沉淀物形成速度 卷扫过程 沉降时卷扫周围杂质 沉淀性能 效果提升 控制投加量和反应条件 提高网捕卷扫效率 磁场强化分离效果 磁力驱动沉降 磁性絮体在磁场中受磁力作用,沉降速度比重力作用下更快。磁力大小与磁场强度和磁性絮体磁性强度有关,调整磁场强度可控制沉降速度。磁力驱动沉降缩短沉淀时间,提高磁混凝分离效率。 影响因素 作用原理 作用效果 磁场强度 影响磁力大小 控制沉降速度 磁性絮体磁性强度 与磁力大小相关 影响沉降效果 整体作用 磁力驱动沉降 缩短沉淀时间,提高效率 磁场诱导团聚 磁场使磁性絮体团聚形成更大絮体,提高沉降性能。团聚过程中,磁性絮体相互作用增强,更有效捕捉杂质。优化磁场参数,如强度和方向,可提高诱导团聚效果。 参数类型 作用方式 作用效果 磁场强度 影响团聚程度 提高沉降性能 磁场方向 改变絮体相互作用 增强杂质捕捉能力 整体优化 优化磁场参数 提高诱导团聚效果 杂质吸附增强 磁场增强磁性絮体与水中杂质相互作用,使杂质易吸附在絮体表面。吸附增强提高杂质去除效率,降低水体浊度。研究表明,磁场作用下,磁性絮体对某些杂质吸附能力可提高数倍。 作用机制 作用效果 研究结果 磁场增强相互作用 杂质易吸附在絮体表面 提高杂质去除效率 吸附增强 降低水体浊度 吸附能力提高数倍 反应时间与效果关系 快速反应阶段 反应初期,絮凝剂迅速水解与水中杂质反应,形成较小絮体。此阶段反应速度快,水体浊度明显降低。快速反应阶段时间短,一般几分钟内完成。在这一阶段,絮凝剂的水解产物能够迅速与水中的杂质结合,形成初步的絮体结构。由于反应速度快,大量的杂质被快速凝聚,使得水体的浊度在短时间内得到显著改善。这种快速反应的特性对于提高污水处理的效率至关重要,能够在较短的时间内初步净化水质,为后续的处理步骤奠定良好的基础。 反应时间与效果关系 同时,快速反应阶段的时间控制也非常关键。如果时间过短,可能导致絮凝剂与杂质的反应不充分,影响后续絮体的形成和沉降效果;而时间过长,则可能会增加处理成本,降低整体处理效率。因此,需要根据水质的具体情况和处理要求,合理调整快速反应阶段的时间,以达到最佳的处理效果。 此外,在快速反应阶段,还需要关注絮凝剂的投加量和反应条件的控制。合适的投加量能够确保絮凝剂与杂质充分反应,而适宜的反应条件,如温度、pH值等,也能够促进反应的进行,提高反应速度和效果。 缓慢反应阶段 随着反应进行,絮体逐渐长大,反应速度减慢。缓慢反应阶段需延长时间,促进絮体进一步长大完善。此阶段时间相对长,可能十几分钟甚至更久。在这个阶段,絮体的生长主要是通过相互碰撞和聚集来实现的。由于反应速度减慢,需要给予足够的时间,让絮体有机会充分碰撞和结合,从而形成更大、更稳定的絮体结构。 为了促进絮体的进一步长大和完善,还可以采取一些措施,如适当搅拌或调整反应条件。搅拌可以增加絮体之间的碰撞机会,提高聚集效率;而调整反应条件,如温度、pH值等,也能够影响絮体的生长和沉降性能。 同时,在缓慢反应阶段,需要密切关注水质的变化和絮体的生长情况。通过监测相关指标,如浊度、悬浮物含量等,可以及时了解反应的进展和效果,并根据实际情况进行调整。如果发现絮体生长缓慢或沉降效果不理想,可能需要进一步调整反应时间或采取其他措施来改善处理效果。 反应阶段 絮体变化 反应特点 时间要求 缓慢反应阶段 絮体逐渐长大 反应速度减慢 十几分钟甚至更久 最佳反应时间确定 通过实验研究不同水质下反应时间与浊度降低效果的关系,确定最佳反应时间。最佳反应时间可在最短时间内达最大浊度降低效果,提高磁混凝分离效率。实际应用中,根据水质变化调整反应时间,确保效果稳定。确定最佳反应时间需要综合考虑多种因素,如水质的成分、浓度、温度等。不同的水质条件下,絮凝剂与杂质的反应速度和效果可能会有所不同,因此需要通过实验来找出最适合的反应时间。 在实验过程中,可以设置不同的反应时间梯度,观察浊度降低的效果,并记录相关数据。通过对这些数据的分析和比较,找出浊度降低效果最佳的反应时间点。同时,还可以考虑其他因素对反应时间的影响,如絮凝剂的种类、投加量等,以进一步优化反应条件。 在实际应用中,水质会随着时间和环境的变化而发生波动。因此,需要实时监测水质的变化,并根据变化情况及时调整反应时间。这样可以确保磁混凝分离过程始终保持高效稳定,达到最佳的处理效果。 沉淀池面积缩减方案 高效沉淀技术应用 斜管结构设计 合理设计斜管管径、长度和倾斜角度,可提高斜管沉淀池沉淀效果。较小管径和适当倾斜角度增加沉淀面积,提高效率。斜管长度需根据实际优化,保证水流有足够沉淀时间。斜管管径的大小直接影响沉淀面积和水流速度。较小的管径可以增加沉淀面积,使更多的杂质有机会沉淀下来;但同时也会增加水流的阻力,可能导致水流速度过慢。因此,需要根据具体的水质和处理要求,选择合适的管径。 倾斜角度也是影响斜管沉淀池沉淀效果的重要因素。适当的倾斜角度可以使沉淀下来的污泥更容易滑落,避免污泥在斜管内积累,影响沉淀效率。一般来说,倾斜角度在50°-60°之间较为合适,但具体的角度还需要根据实际情况进行调整。 斜管的长度同样需要合理设计。如果长度过短,水流在斜管内的沉淀时间不足,可能导致沉淀效果不佳;而长度过长,则会增加沉淀池的占地面积和建设成本。因此,需要根据水流速度、水质情况和沉淀要求等因素,综合确定斜管的长度。 水流分布均匀性 确保水流在斜管沉淀池内分布均匀是提高沉淀效果的关键。通过设置配水系统和整流装置,使水流均匀进入斜管,避免短路和局部流速过大。水流分布均匀可充分发挥斜管沉淀作用,减少面积需求。配水系统的设计需要考虑水流的流量、压力和分布情况。合理的配水系统可以将水流均匀地分配到斜管沉淀池的各个区域,使每个斜管都能充分发挥作用。 整流装置则可以对水流进行调整和优化,使其更加平稳和均匀。常见的整流装置有穿孔板、格栅等,它们可以有效地减少水流的紊动,提高水流的稳定性。 如果水流分布不均匀,可能会导致部分斜管内的水流速度过快,而部分斜管内的水流速度过慢。这样会使得沉淀效果不一致,影响整体的处理效率。同时,水流短路和局部流速过大还可能会带走已经沉淀下来的污泥,导致出水水质恶化。因此,保证水流分布均匀性对于斜管沉淀池的正常运行和面积缩减至关重要。 污泥排放控制 及时有效排放斜管沉淀池内污泥,保证沉淀效果稳定。采用合理排放方式,如定期或连续排泥,避免污泥积累影响效率。污泥排放控制关系到沉淀池正常运行和面积缩减效果。定期排泥可以根据沉淀池的运行情况和污泥积累速度,设定固定的排泥周期。这种方式适用于污泥产生量相对稳定的情况,可以有效地控制污泥的积累。 连续排泥则是通过设置连续排泥装置,实时将沉淀下来的污泥排出。这种方式可以更及时地去除污泥,保证沉淀池的沉淀效果始终处于良好状态。但连续排泥需要消耗更多的能源和设备维护成本。 如果污泥排放不及时或不合理,污泥会在斜管内积累,导致斜管堵塞,影响水流的正常流动和沉淀效果。同时,积累的污泥还可能会发生厌氧反应,产生异味和有害物质,对环境造成污染。因此,合理的污泥排放控制是斜管沉淀池高效运行和面积缩减的重要保障。 磁种回收与再利用 磁分离设备选型 选择合适磁分离设备是磁种回收关键。根据磁种特性和污泥性质,选高效稳定设备,如永磁或电磁磁选机。设备选型影响磁种回收效率和质量。永磁磁选机具有结构简单、运行成本低等优点,适用于对磁场强度要求不高的场合;而电磁磁选机则可以通过调节电流来控制磁场强度,适用于对磁场强度要求较高的情况。 在选择磁分离设备时,需要考虑磁种的磁性强度、粒度分布等特性,以及污泥的浓度、粘度等性质。不同的磁种和污泥性质需要选择不同类型和规格的磁分离设备,以确保磁种能够被高效地回收。 如果磁分离设备选型不当,可能会导致磁种回收效率低下,造成资源浪费;同时,回收的磁种质量也可能不符合要求,影响磁混凝分离的效果。因此,正确的磁分离设备选型对于磁种的回收和再利用至关重要。 磁种清洗工艺 对回收磁种清洗,去除杂质和污染物,保证活性和性能。采用合适工艺,如超声波或化学清洗,提高清洗效果。优化清洗工艺可提高再利用效率,减少磁种积累。超声波清洗是利用超声波的空化效应,在液体中产生微小的气泡,这些气泡在破裂时会产生强大的冲击力,能够有效地去除磁种表面的杂质。 磁种清洗工艺 化学清洗则是通过使用化学药剂与磁种表面的污染物发生化学反应,将其溶解或去除。不同的清洗工艺适用于不同类型的杂质和磁种特性。在选择清洗工艺时,需要考虑清洗效果、成本、对磁种性能的影响等因素。 如果磁种清洗不彻底,表面残留的杂质会影响磁种的活性和性能,降低磁混凝分离的效果。同时,未清洗干净的磁种在再利用过程中还可能会积累在沉淀池内,影响沉淀效率。因此,优化磁种清洗工艺对于提高磁种的再利用效率和保证磁混凝分离系统的稳定运行至关重要。 再利用效果评估 定期评估回收再利用磁种性能,确保对磁混凝分离效果影响在可接受范围。检测磁性强度、粒度分布等指标,判断再利用效果。根据评估结果调整回收和再利用工艺,保证系统稳定运行。磁性强度是衡量磁种性能的重要指标之一,它直接影响磁种在磁混凝分离过程中的作用效果。如果磁性强度过低,磁种可能无法有效地吸附和分离杂质,导致处理效果下降。 粒度分布也会影响磁种的性能和再利用效果。合适的粒度分布可以使磁种更好地与杂质结合,提高分离效率。通过定期检测这些指标,可以及时了解磁种的性能变化情况,判断其再利用效果是否符合要求。 如果评估结果显示磁种的性能下降或再利用效果不佳,需要及时调整回收和再利用工艺。例如,可以优化磁种清洗工艺,提高清洗效果;或者调整磁分离设备的参数,提高磁种的回收效率。通过不断地调整和优化工艺,可以保证磁混凝分离系统的稳定运行,提高处理效果和经济效益。 沉淀效率提升策略 混凝剂优化投加 根据水质变化实时调整混凝剂投加量,确保絮凝效果最佳。采用合适投加方式,如多点或分步投加,使混凝剂与杂质更好混合。优化投加提高絮体形成速度和强度,加快沉淀,缩减沉淀池面积。水质的变化会影响混凝剂与杂质的反应效果,因此需要实时监测水质,并根据监测结果调整混凝剂的投加量。多点投加可以使混凝剂在水中更均匀地分布,与杂质充分接触,提高反应效率。 分步投加则可以根据反应的不同阶段,分别投加不同种类或剂量的混凝剂,以达到更好的絮凝效果。合适的投加方式能够使混凝剂更有效地发挥作用,促进絮体的形成和生长。 通过优化混凝剂的投加量和投加方式,可以提高絮体的形成速度和强度。更强的絮体结构能够更快地沉淀下来,从而缩短沉淀时间,提高沉淀效率。同时,沉淀效率的提高还可以减少沉淀池的占地面积,降低建设成本。 运行参数调整 合理调整沉淀池水流速度和停留时间,使颗粒有足够沉淀时间。降低水流速度减少扰动,提高沉淀效率。根据水质和要求灵活调整参数,保证高效运行。水流速度过快会使沉淀颗粒受到较大的扰动,难以沉淀下来;而水流速度过慢则会增加沉淀池的占地面积和建设成本。因此,需要根据水质情况和沉淀要求,合理调整水流速度。 停留时间也是影响沉淀效果的重要因素。足够的停留时间可以让沉淀颗粒有充分的时间沉淀到池底,提高沉淀效率。在实际运行中,需要根据水质的变化和处理要求,灵活调整水流速度和停留时间。 如果水质较好,沉淀颗粒容易沉淀,可以适当提高水流速度,缩短停留时间;而如果水质较差,沉淀颗粒较难沉淀,则需要降低水流速度,延长停留时间。通过合理调整运行参数,可以保证沉淀池始终处于高效运行状态,提高处理效果。 维护管理措施 定期检查和维护沉淀池,及时处理设备故障和问题。清理杂物和污泥,防止堵塞和影响效果。加强监测和控制,确保运行参数稳定,提高沉淀效率。定期检查沉淀池的设备和设施,如水泵、管道、阀门等,及时发现并处理潜在的故障和问题,可以避免设备损坏和运行事故的发生,保证沉淀池的正常运行。 清理池内的杂物和污泥是维护沉淀池正常运行的重要措施。杂物的积累会堵塞管道和设备,影响水流的正常流动;而污泥的积累则会降低沉淀池的有效容积,影响沉淀效果。因此,需要定期对沉淀池进行清理。 加强对沉淀池的监测和控制,可以实时了解运行参数的变化情况,如水位、水质、流量等。通过对这些参数的监测和分析,可以及时发现问题并采取相应的措施进行调整,确保沉淀池的运行参数稳定,提高沉淀效率。 出水表观改善措施 深度过滤工艺应用 砂滤池设计与运行 合理设计砂滤池尺寸、滤料级配和反冲洗系统,保证砂滤效果。选择合适滤料,如石英砂、无烟煤等,提高过滤效率。定期反冲洗,去除滤料表面杂质,恢复性能。砂滤池的尺寸设计需要考虑处理水量、过滤速度和过滤时间等因素。合适的尺寸可以保证砂滤池在满足处理要求的前提下,具有较高的过滤效率。 砂滤池设计与运行 滤料级配是指不同粒径滤料的组合方式。合理的滤料级配可以使滤料形成均匀的孔隙结构,提高过滤效果。石英砂和无烟煤是常用的滤料,它们具有不同的物理和化学性质,可以根据水质情况和处理要求进行选择。 定期反冲洗是保持砂滤池正常运行的关键。随着过滤的进行,滤料表面会积累大量的杂质,导致过滤阻力增加,过滤效率下降。通过反冲洗,可以去除这些杂质,恢复滤料的过滤性能。反冲洗的频率和强度需要根据水质和过滤情况进行调整。 设计要素 作用 选择依据 砂滤池尺寸 影响处理水量和过滤效率 处理水量、过滤速度和时间 滤料级配 决定过滤效果 水质情况和处理要求 反冲洗系统 恢复滤料性能 水质和过滤情况 活性炭吸附性能优化 选择合适活性炭种类和粒径,提高吸附性能。控制投加量和接触时间,使活性炭充分吸附有机物。定期更换活性炭,保证吸附效果稳定。不同种类的活性炭具有不同的孔径结构和表面性质,对不同类型的有机物有不同的吸附能力。因此,需要根据水质中有机物的种类和含量,选择合适的活性炭种类。 过滤工艺组合优化 粒径也是影响活性炭吸附性能的重要因素。较小的粒径可以增加活性炭的比表面积,提高吸附效率;但同时也会增加水流的阻力。因此,需要根据实际情况选择合适的粒径。 控制活性炭的投加量和接触时间可以保证有机物与活性炭充分接触,提高吸附效果。投加量过多会增加成本,而接触时间过短则会导致吸附不充分。定期更换活性炭可以避免活性炭吸附饱和,保证吸附效果的稳定。 优化因素 作用 控制要点 活性炭种类和粒径 影响吸附性能 水质中有机物种类和含量 投加量和接触时间 保证吸附效果 根据实际情况调整 定期更换 保证吸附效果稳定 避免吸附饱和 过滤工艺组合优化 根据水质特点和处理要求,组合砂滤和活性炭过滤等工艺,发挥优势。优化组合方式和运行参数,提高整体过滤效果。组合优化更有效改善出水表观质量。不同的过滤工艺对不同类型的污染物有不同的去除效果。砂滤主要去除水中的悬浮颗粒,而活性炭过滤则对有机物有较好的吸附作用。 通过将砂滤和活性炭过滤等工艺进行组合,可以充分发挥各自的优势,更全面地去除水中的污染物。优化组合方式和运行参数可以提高整体过滤效果。例如,可以根据水质情况调整砂滤和活性炭过滤的顺序和停留时间,以达到最佳的处理效果。 过滤工艺组合优化对于改善出水的表观质量具有重要意义。经过组合优化后的过滤工艺可以使出水更加清澈、透明,减少水中的悬浮物和有机物含量,提高水质的感官指标。 消毒工艺选择与优化 氯气消毒特点与控制 氯气消毒杀菌效果好、成本低,但可能产生消毒副产物。控制投加量和接触时间,避免副产物过多。定期检测余氯含量,保证消毒效果稳定。氯气具有较强的氧化性,能够有效地杀灭水中的细菌和病毒,因此杀菌效果较好。同时,氯气的成本相对较低,是一种常用的消毒方法。 然而,氯气消毒过程中可能会与水中的有机物发生反应,产生消毒副产物,如三卤甲烷等,这些副产物对人体健康可能有一定的危害。因此,需要控制氯气的投加量和接触时间,以减少副产物的产生。 定期检测水中的余氯含量可以及时了解消毒效果。余氯是指在消毒后水中剩余的氯量,它可以反映消毒的效果和持续时间。通过检测余氯含量,可以根据实际情况调整氯气的投加量,保证消毒效果的稳定。 紫外线消毒优势与应用 紫外线消毒杀菌速度快、无消毒副产物。合理设计设备参数,如灯管功率、照射时间等,保证消毒效果。紫外线消毒可减少水中微生物引起的浑浊,改善出水表观。紫外线能够破坏细菌和病毒的DNA结构,使其失去活性,从而达到杀菌的目的。由于紫外线消毒不需要添加化学药剂,因此不会产生消毒副产物,对环境友好。 紫外线消毒优势与应用 合理设计紫外线消毒设备的参数是保证消毒效果的关键。灯管功率和照射时间直接影响紫外线的强度和照射剂量,需要根据处理水量和水质情况进行调整。例如,对于水质较差、微生物含量较高的水,需要增加灯管功率或延长照射时间。 水中的微生物会导致水的浑浊,影响出水的表观质量。紫外线消毒可以有效地杀灭这些微生物,减少水中的微生物含量,从而改善出水的表观,使水更加清澈透明。 消毒工艺联合使用 联合氯气和紫外线消毒等工艺,发挥各自优势,提高效果。优化运行参数,确保出水卫生安全和表观质量。联合消毒满足不同水质消毒需求。氯气消毒具有杀菌效果好、成本低的优点,但可能产生消毒副产物;而紫外线消毒具有杀菌速度快、无消毒副产物的优势。 消毒工艺联合使用 通过将两种消毒工艺联合使用,可以充分发挥它们的优势,提高消毒效果。在联合消毒过程中,需要优化运行参数,如氯气的投加量、紫外线的照射强度和时间等,以确保出水的卫生安全和表观质量。 不同的水质条件对消毒的要求不同。对于一些水质较差、微生物含量较高的水,单一的消毒工艺可能无法满足消毒要求。而联合消毒工艺可以根据水质的变化,灵活调整消毒方式和参数,更好地满足不同水质条件下的消毒需求。 水质监测与调控 监测指标选择与频率 根据出水水质要求和工艺特点,选择合适监测指标。确定合理监测频率,及时发现水质变化。对关键指标,如浊度和微生物含量,增加监测频率。不同的水处理工艺对水质的影响不同,因此需要根据工艺特点选择合适的监测指标。例如,对于采用磁混凝分离工艺的污水处理系统,需要重点监测浊度、悬浮物含量等指标。 合理的监测频率可以保证及时发现水质的变化。如果监测频率过低,可能会错过水质变化的关键时期,导致处理效果下降;而监测频率过高,则会增加监测成本。因此,需要根据水质的稳定性和处理要求,确定合适的监测频率。 浊度和微生物含量是影响出水质量的关键指标。浊度反映了水中悬浮颗粒的含量,而微生物含量则直接关系到出水的卫生安全。因此,对于这些关键指标,需要增加监测频率,以便及时采取措施进行调整。 数据采集与分析 采用先进设备准确记录监测数据。对数据进行分析,找出水质变化规律和趋势。通过分析为工艺调整提供依据。先进的数据采集设备可以提高监测数据的准确性和可靠性。例如,使用高精度的传感器和仪表,可以实时采集水质的各项指标,并将数据传输到计算机系统中进行处理和分析。 对采集到的数据进行分析是了解水质变化情况的重要手段。通过数据分析,可以找出水质变化的规律和趋势,如水质的季节性变化、周期性变化等。同时,还可以分析不同指标之间的相关性,为工艺调整提供参考。 根据数据分析的结果,可以及时调整处理工艺的运行参数,如混凝剂的投加量、过滤速度等,以适应水质的变化,保证出水质量的稳定。因此,数据采集与分析对于水质监测与调控至关重要。 工艺调整与优化 根据监测结果调整工艺运行参数,如混凝剂投加量、过滤速度等。对工艺进行优化,提高对水质变化的适应性。调整与优化保证出水表观质量稳定。水质监测结果是工艺调整的重要依据。如果监测结果显示水质变差,如浊度升高、微生物含量增加等,需要及时调整混凝剂的投加量或过滤速度,以提高处理效果。 对处理工艺进行优化可以提高其对水质变化的适应性。例如,可以通过改进工艺设备、优化工艺流程等方式,使工艺能够更好地应对不同水质条件下的处理要求。 通过不断地调整和优化工艺,可以保证出水的表观质量始终稳定在要求的范围内。无论水质如何变化,都能够通过及时的工艺调整,使出水达到预期的质量标准。 工艺协同处理效果 MBBR与磁混凝互补优势 污染物去除协同作用 MBBR主要去除氨氮和有机物,磁混凝分离主要去除悬浮颗粒和胶体物质。两者协同可全面去除污染物,提高出水水质。MBBR去除有机物后,磁混凝分离能更有效去除剩余悬浮杂质。MBBR通过生物膜上的微生物代谢作用,将水中的氨氮和有机物转化为无害物质。而磁混凝分离则利用絮凝剂和磁场的作用,使悬浮颗粒和胶体物质凝聚成较大的絮体,然后通过沉淀或过滤的方式去除。 MBBR与磁混凝互补优势 两者的协同作用可以充分发挥各自的优势,实现对水中污染物的全面去除。在MBBR去除了大部分有机物后,水中的悬浮杂质相对更容易被磁混凝分离工艺去除。这样可以提高整个处理系统的处理效率和出水水质。 通过协同处理,还可以减少单一工艺的负荷,延长设备的使用寿命。例如,MBBR减少了有机物对磁混凝分离工艺的影响,使磁混凝分离设备能够更稳定地运行。 工艺名称 主要去除污染物 协同作用效果 MBBR 氨氮和有机物 为磁混凝分离减轻有机物负荷 磁混凝分离 悬浮颗粒和胶体物质 去除MBBR处理后的剩余杂质 协同处理 全面去除污染物 提高出水水质和处理效率 生物膜与絮体相互作用 MBBR生物膜载体为微生物提供附着场所,促进代谢活动。磁混凝分离絮体吸附生物膜脱落的微生物和产物,减少对后续处理影响。相互作用维持系统稳定运行。MBBR中的生物膜载体具有较大的比表面积,能够为微生物提供充足的附着生长空间。微生物在生物膜上生长繁殖,进行代谢活动,从而去除水中的污染物。 在生物膜的生长和代谢过程中,会有部分微生物和代谢产物脱落到水中。这些脱落的物质如果直接进入后续的处理工艺,可能会影响处理效果。而磁混凝分离形成的絮体具有较强的吸附能力,能够吸附这些脱落的微生物和产物,减少它们对后续处理的影响。 生物膜与絮体的相互作用使得整个处理系统更加稳定。一方面,生物膜的代谢活动为絮体的形成提供了一定的物质基础;另一方面,絮体的吸附作用又保证了生物膜的正常生长和代谢环境。这种相互作用有利于维持处理系统的平衡和稳定运行。 工艺稳定性提升 MBBR和磁混凝分离协同提高工艺对水质波动的适应性。进水水质变化时,两者配合调整效果,保证出水稳定。提升稳定性降低成本,提高可靠性。水质波动是污水处理过程中常见的问题。单一的处理工艺可能难以适应水质的变化,导致处理效果不稳定。而MBBR和磁混凝分离的协同作用可以增强工艺对水质波动的适应性。 当进水水质发生变化时,MBBR可以通过调整微生物的代谢活动来适应水质的变化,去除水中的污染物。同时,磁混凝分离可以根据水质的变化,调整絮凝剂的投加量和磁场强度,提高对悬浮颗粒和胶体物质的去除效果。 通过两者的配合,可以在水质波动的情况下,仍然保证出水水质的稳定。这种工艺稳定性的提升可以降低运行成本,减少设备的维护和更换频率,提高污水处理的可靠性。 影响因素 协同作用方式 作用效果 水质波动 MBBR调整代谢,磁混凝调整参数 保证出水水质稳定 整体作用 协同提高适应性 降低成本,提高可靠性 整体水质提升效果 主要指标达标情况 监测出水化学需氧量、生化需氧量、氨氮等主要指标,确保符合IV类水标准。优化工艺参数和运行管理,提高达标率。达标情况是衡量协同处理效果的重要依据。化学需氧量、生化需氧量和氨氮是反映水体污染程度的重要指标。通过对这些指标的监测,可以及时了解出水水质是否符合IV类水标准。 优化工艺参数和运行管理是提高主要指标达标率的关键。例如,调整MBBR的水力停留时间、溶解氧含量等参数,以及磁混凝分离的絮凝剂投加量、磁场强度等参数,可以提高对污染物的去除效果。 主要指标的达标情况直接反映了工艺协同处理的效果。只有当这些指标都达到IV类水标准时,才能说明工艺协同处理达到了预期的目标,有效地提升了整体水质。 水质综合评价 采用综合评价方法,全面评价出水水质。考虑多指标综合影响,评估协同处理对水质的提升效果。评价为工艺优化和调整提供依据。单一的水质指标往往不能全面反映出水的质量情况。采用综合评价方法,可以综合考虑多个水质指标的影响,如化学需氧量、生化需氧量、氨氮、浊度、微生物含量等,对出水水质进行全面、客观的评价。 通过水质综合评价,可以更准确地评估工艺协同处理对水质的提升效果。如果综合评价结果显示水质有明显的改善,说明工艺协同处理是有效的;反之,则需要对工艺进行进一步的优化和调整。 水质综合评价的结果可以为工艺的优化和调整提供科学依据。根据评价结果,可以找出工艺存在的问题和不足之处,有针对性地进行改进,从而不断提高水质处理效果。 对水环境的改善作用 处理后出水排入龙江河,削减排入污染负荷,改善水环境质量。提高龙江河水质,保护水生生物生存环境,促进生态平衡。协同处理对水环境改善具有生态和社会意义。处理后的出水经过MBBR和磁混凝分离等工艺的协同处理,水质得到了显著提升。将这样的出水排入龙江河,可以有效地减少排入河流的污染物数量,降低河流的污染负荷。 龙江河水质的提高对于保护水生生物的生存环境至关重要。清洁的水质为水生生物提供了适宜的生存条件,有利于它们的生长和繁殖。同时,良好的生态环境也有助于维持河流的生态平衡,促进生态系统的健康发展。 工艺协同处理对水环境的改善不仅具有重要的生态意义,还具有显著的社会意义。改善的水环境可以提高居民的生活质量,促进旅游业的发展,为社会带来更多的经济效益和社会效益。 运行成本与效益分析 成本构成与控制 明确协同处理成本构成,如药剂、电费、设备折旧等。通过优化药剂投加量、提高设备效率等控制成本。成本控制是提高经济性的关键。药剂费用是运行成本的重要组成部分。合理控制药剂投加量可以在保证处理效果的前提下,降低药剂成本。例如,根据水质变化实时调整絮凝剂的投加量,避免药剂的浪费。 电费也是运行成本的主要支出之一。提高设备的运行效率,如优化MBBR的曝气系统、磁混凝分离设备的电机等,可以降低能耗,减少电费支出。 设备折旧费反映了设备在使用过程中的价值损耗。通过合理选择设备、延长设备使用寿命等方式,可以降低设备折旧成本。有效的成本控制可以提高工艺的经济性,使污水处理在保证效果的同时,降低运营成本。 效益评估指标 选择合适指标,如水质改善程度、污染物减排量、环境效益等。量化分析指标,评估协同处理综合效益。指标选择和分析为决策提供依据。水质改善程度可以通过比较处理前后水质指标的变化来衡量。例如,计算化学需氧量、生化需氧量等指标的去除率,直观地反映水质的改善情况。 污染物减排量是指通过工艺协同处理减少的污染物排放数量。准确计算污染物减排量,可以评估工艺对环境保护的贡献。环境效益则综合考虑了工艺对水环境、生态环境等方面的影响。 对这些效益评估指标进行量化分析,可以更客观地评估工艺协同处理的综合效益。根据量化分析的结果,可以为决策提供科学依据,如是否继续采用该工艺、是否需要进行工艺改进等。 -效益优化策略 根据分析结果制定优化策略,如调整参数、改进设备选型等。在保证水质达标前提下,降低成本,提高效益。实施策略提高工艺竞争力和可持续性。成本-效益分析结果是制定优化策略的重要依据。通过分析成本和效益的关系,可以找出工艺存在的问题和改进的方向。例如,如果发现药剂成本过高,可以考虑调整药剂的种类或投加方式。 调整工艺参数和改进设备选型是常见的优化策略。合理调整MBBR的水力停留时间、磁混凝分离的磁场强度等参数,可以在保证水质达标的前提下,降低运行成本。选择高效、节能的设备,也可以提高工艺的效益。 通过实施成本-效益优化策略,可以使工艺在经济和环境方面都达到最佳状态。这不仅可以提高工艺的竞争力,还可以保证工艺的可持续性,为污水处理事业的长期发展奠定基础。 满负荷运行稳定性保障 日处理量上限控制策略 流量实时监测措施 进水流量精准监控 1)安装高精度的流量监测设备,对进水流量进行实时精准监测,确保数据准确可靠,为后续处理提供坚实基础。 高精度流量监测设备 2)建立流量数据实时传输系统,确保数据及时准确地反馈到控制系统,以便工作人员能迅速做出反应,调整处理策略。 3)设定流量预警阈值,当进水流量接近日处理量上限时,及时发出预警信号,提醒相关人员采取措施,避免处理能力不足的情况发生。 流量波动趋势分析 分析内容 具体措施 目的 历史流量数据总结 对历史流量数据进行分析,总结流量波动的规律和特点 掌握流量变化的基本情况 流量变化趋势预测 运用数据分析模型,预测流量的变化趋势,提前做好应对准备 提前规划处理方案 处理工艺和设备参数调整 根据流量波动趋势,调整处理工艺和设备运行参数,确保处理能力与流量相匹配 保证处理效果和效率 多渠道流量信息整合 1)整合不同监测点的流量信息,全面掌握进水流量的分布情况,为合理调配处理资源提供依据。 2)与上游排水单位建立信息共享机制,及时了解排水计划和流量变化,提前做好应对准备,避免流量突然增大对处理系统造成冲击。 3)将流量信息与水质、设备运行状态等数据进行关联分析,为决策提供更全面的依据,使处理过程更加科学合理。 进水调度优化方案 分时段进水调控 时段类型 进水调控措施 目的 用水高峰期 适当减少进水流量 避免超过日处理量上限 用水低谷期 增加进水流量 提高设备利用率 制定进水计划 根据不同时段的用水需求和污水处理能力,制定分时段进水计划 合理安排处理流程 多水源进水协调 协调措施 具体做法 作用 进水比例分配 对于多个进水水源,合理分配进水比例,确保各水源的流量均衡 保证处理系统稳定运行 优先处理水源选择 根据水源的水质和水量情况,优先处理水质较好、水量稳定的水源 提高处理效率和效果 水源切换机制建立 建立水源切换机制,当某一水源出现问题时,能够及时切换到其他水源 保障处理过程的连续性 进水应急调配措施 1)制定进水应急调配预案,当出现突发情况导致进水流量过大时,能够迅速采取措施,确保处理系统的安全稳定。 2)通过调节进水阀门、水泵等设备,控制进水流量,避免流量过大对处理系统造成损害。 水泵 3)与周边污水处理设施建立应急协作机制,在必要时将多余的污水输送到其他设施进行处理,缓解自身处理压力。 处理能力动态评估 设备处理能力评估 1)定期对污水处理设备的处理能力进行评估,了解设备的实际运行状况,及时发现设备潜在问题。 2)根据设备的运行参数和处理效果,判断设备是否能够满足日处理量上限的要求,为设备的维护和更新提供依据。 3)对设备进行性能测试和优化,提高设备的处理能力,确保设备在高负荷下仍能稳定运行。 工艺处理能力评估 1)分析MBBR高效硝化+磁混凝分离工艺的处理能力,确定工艺在不同工况下的处理效果,为工艺的调整和优化提供参考。 2)根据进水水质和水量的变化,调整工艺参数,确保工艺能够稳定运行,保证处理效果的一致性。 3)对工艺进行优化和改进,提高工艺的处理效率和适应性,使其能更好地应对各种复杂情况。 整体处理能力评估 1)综合考虑设备和工艺的处理能力,评估污水处理站的整体处理能力,全面了解处理系统的性能。 MBBR工艺池体 2)根据评估结果,制定合理的处理计划,确保日处理量不超过上限,保障处理过程的高效稳定。 3)定期对整体处理能力进行复查和调整,以适应实际运行情况的变化,不断提升处理系统的性能。 设备运行负荷调节机制 设备负荷实时监测 关键设备负荷监测 1)对污水处理站的关键设备,如水泵、鼓风机、搅拌机等,安装负荷监测装置,实时获取设备的运行状态。 鼓风机 搅拌机 2)实时采集设备的运行参数,如电流、电压、功率等,了解设备的负荷情况,为设备的运行管理提供数据支持。 3)建立设备负荷数据库,对设备的负荷变化进行分析和统计,以便及时发现设备的异常情况。 设备负荷预警设置 1)根据设备的额定负荷和实际运行情况,设定合理的负荷预警阈值,确保预警的准确性和及时性。 2)当设备负荷超过预警阈值时,及时发出预警信号,提醒操作人员采取措施,避免设备损坏。 3)对设备负荷预警情况进行记录和分析,找出设备负荷异常的原因,为设备的维护和管理提供依据。 设备负荷动态展示 1)通过监控系统,将设备的负荷情况以直观的图表和数据形式展示出来,使操作人员能够清晰地了解设备的运行状态。 2)操作人员可以随时查看设备的负荷状态,及时掌握设备的运行情况,以便做出正确的决策。 3)为设备的运行管理和维护提供依据,提高设备的运行效率和可靠性,延长设备的使用寿命。 负荷调节策略制定 基于流量的负荷调节 进水流量情况 设备调节措施 目的 进水流量较小 减少设备的运行数量,降低设备的负荷 节约能源和成本 进水流量较大 增加设备的运行数量,提高设备的处理能力 满足处理需求 流量动态变化 根据进水流量的变化,动态调整设备的运行数量和运行参数 保证处理效果和效率 基于水质的负荷调节 进水水质情况 设备调节措施 目的 进水水质较差 增加设备的运行强度,提高处理效果 确保出水水质达标 进水水质较好 适当降低设备的运行强度,节约能源和成本 提高经济效益 水质动态变化 根据进水水质的变化,调整设备的运行参数和处理工艺 适应不同水质情况 基于时间的负荷调节 1)根据不同时段的用水需求和污水处理情况,制定设备的运行计划,使设备运行更加科学合理。 2)在用水高峰期,增加设备的运行数量和运行时间,满足处理需求,保障污水处理的及时性。 3)在用水低谷期,减少设备的运行数量和运行时间,降低能耗,提高能源利用效率。 调节效果评估与优化 调节效果指标设定 1)确定设备负荷调节效果的评估指标,如设备利用率、能耗降低率、处理效果提升率等,为评估...
四会市仓丰一站排渠一体化污水处理站运营服务采购项目投标方案.docx
下载提示

1.本文档仅提供部分内容试读;

2.支付并下载文件,享受无限制查看;

3.本网站所提供的标准文本仅供个人学习、研究之用,未经授权,严禁复制、发行、汇编、翻译或网络传播等,侵权必究;

4.左侧添加客服微信获取帮助;

5.本文为word版本,可以直接复制编辑使用。


这个人很懒,什么都没留下
未认证用户 查看用户
该文档于 上传
推荐文档
×
精品标书制作
百人专家团队
擅长领域:
工程标 服务标 采购标
16852
已服务主
2892
中标量
1765
平台标师
扫码添加客服
客服二维码
咨询热线:192 3288 5147
公众号
微信客服
客服