文库 工程类投标方案 建筑工程

贸易中心建设项目可行性研究报告(161页)(2024年修订版).docx

DOCX   166页   下载636   2024-10-09   浏览337   收藏79   点赞926   评分-   145490字   29.00

AI慧写标书

十分钟千页标书高效生成

温馨提示:当前文档最多只能预览 15 页,若文档总页数超出了 15 页,请下载原文档以浏览全部内容。
贸易中心建设项目可行性研究报告(161页)(2024年修订版).docx 第1页
贸易中心建设项目可行性研究报告(161页)(2024年修订版).docx 第2页
贸易中心建设项目可行性研究报告(161页)(2024年修订版).docx 第3页
贸易中心建设项目可行性研究报告(161页)(2024年修订版).docx 第4页
贸易中心建设项目可行性研究报告(161页)(2024年修订版).docx 第5页
贸易中心建设项目可行性研究报告(161页)(2024年修订版).docx 第6页
贸易中心建设项目可行性研究报告(161页)(2024年修订版).docx 第7页
贸易中心建设项目可行性研究报告(161页)(2024年修订版).docx 第8页
贸易中心建设项目可行性研究报告(161页)(2024年修订版).docx 第9页
贸易中心建设项目可行性研究报告(161页)(2024年修订版).docx 第10页
贸易中心建设项目可行性研究报告(161页)(2024年修订版).docx 第11页
贸易中心建设项目可行性研究报告(161页)(2024年修订版).docx 第12页
贸易中心建设项目可行性研究报告(161页)(2024年修订版).docx 第13页
贸易中心建设项目可行性研究报告(161页)(2024年修订版).docx 第14页
贸易中心建设项目可行性研究报告(161页)(2024年修订版).docx 第15页
剩余151页未读, 下载浏览全部

开通会员, 优惠多多

6重权益等你来

首次半价下载
折扣特惠
上传高收益
特权文档
AI慧写优惠
专属客服
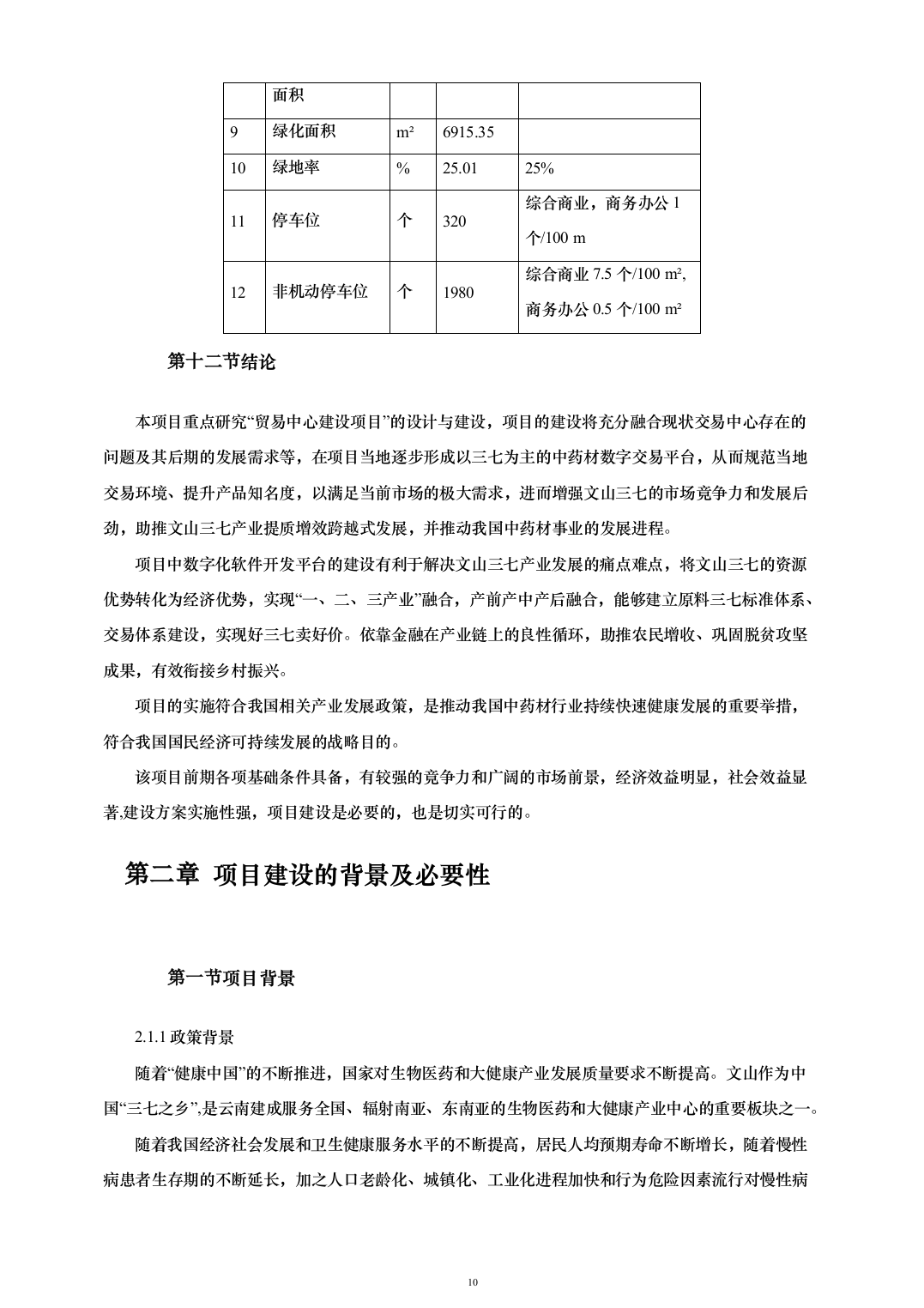
贸易中心建设项目可行性研究报告 目录 第一章 总论 5 第一节 项目概况 5 第二节 项目建设单位介绍 5 第三节 项目提出的理由与过程 5 第四节 项目建设依据 6 第五节 项目可行性研究报告编制目的、原则 6 第六节 项目可行性研究范围 7 第七节 项目可行性研究报告编制依据 7 第八节 项目建设规模 8 第九节 投资估算与资金筹措 8 第十节 建设周期 9 第十一节 主要经济技术指标 9 第十二节 结论 10 第二章 项目建设的背景及必要性 10 第一节 项目背景 10 第二节 项目建设的必要性 21 第三节 项目建设的可行性 23 第四节 结论 24 第五节 影响产业发展存在的问题及解决措施 24 第六节 产业发展环境分析 32 第七节 产业发展的前景 34 第八节 项目发展的目标 34 第九节 三七全产业链建设思路 35 第十节 全产业链提升功能需求 36 第三章 项目建设条件 44 第一节 项目选址 44 第二节 项目区域条件分析 46 第三节 项目选址与建设条件分析结论 49 第四章 项目建设方案 49 第一节 总图设计 49 第二节 建筑设计方案 54 第三节 结构设计 61 第四节 给排水设计 63 第五节 强电设计 68 第六节 弱电设计 76 第七节 通风设计 81 第八节 绿色建筑设计 89 第九节 海绵城市 93 第五章 节能节水 95 第一节 设计依据 95 第二节 节能、节水的原则和要求 95 第三节 建筑节能措施 96 第四节 电气节能措施 100 第五节 节水措施 101 第六节 暖通节能措施 101 第七节 能耗分析 102 第六章 环境保护 102 第一节 环境标准 102 第二节 项目场址环境现状 103 第三节 项目环境影响分析 103 第七章 劳动安全、卫生与消防 105 第八章 项目实施组织管理 109 第一节 建设期的组织与管理 109 第二节 运营期组织与管理 112 第三节 项目招投标 113 第九章 项目实施进度 115 第一节 建设工期 115 第二节 项目实施进度 115 第三节 项目实施进度计划表 116 第十章 数字交易平台运营管理及交易模式 116 第一节 项目管理模式 117 第二节 商业模式 117 第三节 传统交易模式存在的问题 117 第四节 昆明花卉拍卖中心的运作借鉴 118 第五节 构建贸易中心 120 第十一章 投资估算与资金筹措 121 第一节 编制依据 121 第二节 编制范围 122 第三节 投资估算编制基数及说明 122 第四节 投资估算 123 第五节 资金筹措 127 第十二章 财务评价 128 第一节 财务评价的依据和参数选取 128 第二节 成本费用估算 129 第三节 经营收入估算 129 第四节 财务评价指标 130 第五节 偿债能力分析 131 第六节 财务生存能力分析 132 第七节 不确定性分析 132 第八节 静态分析指标 134 第九节 财务评价结论 134 第十三章 社会稳定风险分析 134 第一节 编制依据 134 第二节 风险调查 135 第三节 风险识别 136 第四节 风险估计 136 第五节 防范和降低风险的对策 137 第六节 风险分析结论 138 第十四章 效益分析 138 第一节 社会效益 138 第二节 经济效益 139 第三节 生态效益 140 第十五章 结论与建议 141 第一节 结论 141 第二节 建议 141 总论 项目概况 1.1.1项目名称 贸易中心建设项目 1.1.2项目建设单位 XXX有限公司 1.1.3项目建设性质 新建 1.1.4项目建设地点 项目位于文山市主城区城南,文山三七产业园区登高片区西南侧1公里处,古木镇集镇东北侧。用地东邻东盟大道,南临东盟大道与古木镇连接线道路,西临文都二级公路,北临文都、文天二级公路联络线。 项目建设单位介绍 XXX有限公司(以下简称集团)于2022年3月31日经文山州人民政府批准成立,为国有独资公司,州人民政府授权文山州国有资产监督委员会履行出资人职责,注册资本10亿元,资产总额18亿元。集团业务板块为绿色能源、绿色农业、自然资源及文化旅游板块,主要负责全州能源、农业、矿产资源、土地资源、文化旅游发展及环保等项目的投、融、建、管、营等工作。下辖文山州绿色能源产业发展有限公司、文山州绿色农业发展有限公司、文山州自然资源开发有限公司、文山州文旅开发有限公司等4户二级全资子公司,36户三级子公司。 项目提出的理由与过程 随着“健康中国”的不断推进,国家对生物医药和大健康产业发展质量要求不断提高。文山作为中国“三七之乡”,是云南服务全国、辐射南亚、东南亚的生物医药和大健康产业中心的重要板块之一。 为贯彻落实产业强省三年行动,发挥云南省生物资源多样和富集优势,顺应全球生命科学和生物技术发展新趋势,做强做大生物医药产业。深入贯彻省委、省政府文山现场办公会精神和州委、州政府对文山打造世界“三七之都”和千亿发展目标决策部署,充分谋划,突出文山三七原产地优势,推进三七产业向数字平台化转型,规划建设文山三七国际贸易中心(数字交易平台),形成三七全产业链原料掌控和数字化管控的良好局面,且推动文山三七产业整体全链条发展的要求。助推文山三七产业提质增效跨越式发展,助力文山州以三七为主的生物医药产业达千亿目标。 文山州委州政府充分调研文山三七产业发展现状,科学判研产业持续高质量发展的堵点,拟由文山州产业投资集团与文山市国有平台公司共同出资组建有限公司(以下简称“文山三七投资集团”)投资建设贸易中心,为文山三七全产业链提供智慧化服务,补齐、补强全州三七产业链条,带动全省、全国,辐射南亚、东南亚以三七为主的生物医药产业高质量发展。 项目建设依据 (一)根据《中共文山州委办公室文山州人民政府办公室关于印发〈文山州国企改革三年行动实施方案〉的通知》(文办发(2021)28号)的文件精神,由XXX有限公司作为全州以三七为主的优质生物资源整合开发主体,通过集三七种植标准化基地、原产地交易市场、精深加工、科技研发、行业管理等为一体的全产业链发展体系,大力发展以三七为主的中药材。 (二)《文山州人民政府办公室关于印发文山州打造世界“三七之都”规划(2021—2025年)的通知》(文政办发(2021)158号)和《云南省发展和改革委员会云南省科学技术厅关于印发云南省生物医药产业发展三年行动(2022-2024年)及支持生物医药产业发展政策措施的通知》(云发改高技(2022)564号)明确提出:重点支持全产业链发展三七产业 , 打造文山三七国际交易平台。 项目可行性研究报告编制目的、原则 1.5.1项目可行性研究报告编制目的 通过充分的调查、研究,在收集、分析资料的基础上,达到如下目的: 1、论证项目建设的必要性和可行性。 2、与本项目有关的主要因素,如:对项目投资估算等进行技术可靠性、经济合理性及实施可行性等多方面的综合性研究,进行方案比较和论证。 3、提出社会评价、效益分析、环境评价等建议。 4、符合国内相关项目建议书文件编制要求。 通过以上工作,为项目的决策提供科学依据,为工程的初步设计确定原则。 1.5.2项目可行性研究报告编制原则 1、严格执行国家及行业的有关标准、规范和政策,符合国家环境保护政策,确保安全和环保。 2、坚持技术、设备的先进性、适用性、合理性、经济性的原则。 3、通过总体优化,合理布局、减少占地,节约能耗,降低成本,减少 工程总投资和运行管理费用。充分发挥本项目的社会效益、环境效益和经济效益。 4、充分考虑周边环境,重视环境保护。 5、根据国家现行规定,结合项目所在地实际情况进行投资估算。 项目可行性研究范围 本项目可行性研究报告编制的工程范围为贸易中心建设项目相关内容。 根据国家有关项目可行性研究报告编制的内容和深度要求,在XXX有限公司提供的资料和数据基础上,分析研究项目提出的背景、现状、必要性、可行性、项目的场址条件、建设方案和建设规模以及对周边环境的影响等,确定项目建设规模、建设内容、建设进度及项目建设投资估算和资金筹措,评价项目的经济效益、社会效益、生态效益。同时,通过分析研究并结合本项目的具体特点,提出适应于本项目的建议和尚需解决的问题,为该项目的决策部门提供确切可靠的依据。 项目可行性研究报告编制依据 1、国家发改委《投资项目可行性研究指南》; 2、国家发改委、建设部《建设项目经济评价方法与参数》(第三版); 3、国家发改委《“十四五”生物经济发展规划》; 4、九部门联合印发《“十四五”医药工业发展规划》; 5、国务院办公厅《“十四五”中医药发展规划》; 6、中共中央、国务院《关于促进中医药传承创新发展的意见》; 7、国务院《中医药发展战略规划纲要(2016-2030年); 8、中共中央、国务院《“健康中国2023”规划纲要》; 9、农业农村部、国家药品监督管理局、国家中医药管理局《全国道地药材生产基地建设规划(2018-2025)》; 10、《国务院关于新时代支持革命老区振兴发展的意见》; 11、《云南省国民经济和社会发展第十四个五年规划和二O三五年远景目标纲要》; 12、云南省委、省政府《关于促进中医药传承创新发展的实施意见》; 13、云南省人民政府《关于加快中药(民族药)产业发展的指导意见》; 14、《云南省“十四五”生物医药产业创新发展规划》; 15、《文山州以三七为重点的生物医药和大健康产业全产业链发展规划(2018-2025年)》; 16、《云南省人民政府关于新时代支持左右江革命老区振兴发展的实施意见》 17、《云南省文山壮族苗族自治州文山三七发展条例》; 18、《文山州人民政府关于加快生物医药产业高质量发展的意见》; 19、《文山州打造世界“三七之都”规划(2021-2025》; 20、《文山州人民政府建设文山三七全产业链三年行动计划(2022—2024年)》; 21、《文山壮族苗族自治州国土空间规划管理技术规定(2022年修订版)》; 22、委托方提供的其他有关资料。 项目建设规模 1.8.1建设规模 项目规划总用地面积27650.35m²(41.48亩),总建筑面积32000m²,其中地上建筑面积32000m²。建筑占地面积8500m²,道路硬化面积12235m²,绿化面积6915.35m²。容积率1.16,建筑密度30.74%,绿地率25.01%,停车位320个,非机动车停车位1980个。 1.8.2建设内容 数字交易平台是集现代化摊位展示交易、拍卖交易、数字交易、精品品牌展示店、企业定制专营区以及综合管理、配套业务用房等多种功能为一体的多层公共建筑。建设内容包括数字交易中心用房、综合管理中心用房、地面生态停车场、集散广场及绿化景观、其它相关配套设施,数字化软件开发系统平台等。 投资估算与资金筹措 1.9.1投资估算 本项目总投资估算24365万元,其中:建安工程费15097万元,设备费3376万元,工程建设其他费1632万元,土地费1452万元,建设期利息1200万元,预备费1608万元。 表1-1总投资构成表 序号 总投资构成 金额(万元) 比例 备注 1 建安工程费 15097 61.96% 2 设备费用 3376 13.86% 3 工程建设其他费 1632 6.70% 4 土地费 1452 5.96% 单价35万元/亩,共41.48亩 5 建设期利息 1200 4.93% 6 预备费 1608 6.60% 总投资 24365 100% 1.9.2资金筹措 工程建设资金筹措方案: 1、申请商业银行贷款; 2、申请省级政府补助资金; 3、建设单位自筹; 项目资本金:由集团以股本金注入有限公司解决。 其余建设资金:文山州建行同意以项目收费权作质押,集团提供融资担保的信用结构为项目提供贷款。 表1-2资金筹措构成表 序号 名称 金额(万元) 比例 备注 1 申请商业银行贷款 16000 65.67% 2 申请省级政府补助资金 1000 4.10% 3 建设单位自筹 7365 30.23% 合计(万元) 24365 100% 建设周期 项目计划建设周期为2023年1月-2024年12月,共24个月。 主要经济技术指标 表1-3主要经济技术总指标表 序号 项目 单位 数量 备注 1 总用地面积 m² 27650.35 41.48亩 2 总建筑面积 m² 32000.00 3 总地上建筑面积 m² 32000.00 4F 其中 数字交易中心用房 m² 26000.00 综合管理中心用房 m² 6000.00 5 建筑占地面积 m² 8500.00 6 建筑密度 % 30.74 ≤42% 7 容积率 1.16 ≤2.0 8 道路及广场硬化面积 m² 12235.00 9 绿化面积 m² 6915.35 10 绿地率 % 25.01 25% 11 停车位 个 320 综合商业,商务办公1个/100 m 12 非机动停车位 个 1980 综合商业7.5个/100 m²,商务办公0.5个/100 m² 结论 本项目重点研究“贸易中心建设项目”的设计与建设,项目的建设将充分融合现状交易中心存在的问题及其后期的发展需求等,在项目当地逐步形成以三七为主的中药材数字交易平台,从而规范当地交易环境、提升产品知名度,以满足当前市场的极大需求,进而增强文山三七的市场竟争力和发展后劲,助推文山三七产业提质增效跨越式发展,并推动我国中药材事业的发展进程。 项目中数字化软件开发平台的建设有利于解决文山三七产业发展的痛点难点,将文山三七的资源优势转化为经济优势,实现“一、二、三产业”融合,产前产中产后融合,能够建立原料三七标准体系、交易体系建设,实现好三七卖好价。依靠金融在产业链上的良性循环,助推农民增收、巩固脱贫攻坚成果,有效衔接乡村振兴。 项目的实施符合我国相关产业发展政策,是推动我国中药材行业持续快速健康发展的重要举措,符合我国国民经济可持续发展的战略目的。 该项目前期各项基础条件具备,有较强的竟争力和广阔的市场前景,经济效益明显,社会效益显著,建设方案实施性强,项目建设是必要的,也是切实可行的。 项目建设的背景及必要性 项目背景 2.1.1政策背景 随着“健康中国”的不断推进,国家对生物医药和大健康产业发展质量要求不断提高。文山作为中国“三七之乡”,是云南建成服务全国、辐射南亚、东南亚的生物医药和大健康产业中心的重要板块之一。 随着我国经济社会发展和卫生健康服务水平的不断提高,居民人均预期寿命不断增长,随着慢性病患者生存期的不断延长,加之人口老龄化、城镇化、工业化进程加快和行为危险因素流行对慢性病发病的影响,我国慢性病患者基数仍将不断扩大。三七是现代最大的中药品种之一,市场体量庞大。国家出台的《中医药发展战略规划纲要》《“十四五”生物经济发展规划》《“十四五”医药工业发展规划》《“十四五”中医药发展规划》为三七产业发展指明了方向和路径。 省委、省政府高度重视生物医药产业,出台了《云南省“十四五”生物医药产业创新发展规划》《云南省生物医药产业发展三年行动(2022—2024年)》《加快中药(民族药)产业发展的指导意见》《云南省人民政府关于新时代支持左右江革命老区振兴发展的意见》等。2021年,云南省委省政府文山现场办公会提出“文山州要全力打造名副其实的世界‘三七之都”的发展定位,并在重要政策中给予三七产业倾斜,为文山三七产业发展提供了政策依据和支撑,创造了难得的发展机遇。 三七作为文山州支柱产业,以三七为主的生物医药产业列为州委政府十项重点工作,出台了一个决定、三个方案,制定了“十四五”规划、实施方案和三年行动计划,就打造世界“三七之都”进行了总体安排部署 , 成立专班高位推动产业发展。 《2022年文山州人民政府工作报告》提出今后五年的主要奋斗目标之一:全力建设世界“三七之都”,把文山三七产业园区建成国家级高新技术产业开发区,力争以三七为主的生物医药产业综合产值1000亿元以上。 明确了2022年要重点抓好9个方面的工作之一:推动“三七之都”建设取得新进展。推进三七种质资源圃建设和新品种选育科研攻关,建设2万亩以上三七优良种子种苗繁育基地。完成文山三七国家标准修订申报 , 提升三七全产业链标准体系。着力推进云白药七花公司、特安呐(三七科技)公司、金七药业、苗乡三七、七丹药业等企业上市准备工作。加快三七产业园区配套基础设施建设,强化服务保障,降低入园企业成本,推动签约入园项目尽快落地、落地项目尽快投产。力争以三七为主的生物医药产业实现综合产值300亿元以上。 提出了今后五年工作的总体要求和主要目标,打造世界“三七之都”。世界三七看中国,中国三七看文山。依托文山独有的资源优势、区位优势和产业基础,建立全球三七种质资源库和三七产业智库,牢牢占据三七产业发展制高点,着力解决三七高效轮作问题。突出高端化、品质化、规范化,构建三七技术与质量标准体系,推广“三标”联用,发挥好龙头企业作用,建好文山三七创新科技示范园,高品质打造古木三七特色小镇,加快三七全产业链发展。积极建设三七文化传播平台,规划建设文山三七博物馆 , 推动文山三七种植系统申报全球重要农业文化遗产。园区内培育2家AAAA级景区。全力推进并完成国家级高新区申报工作,做大做强云南白药、天士力三七药业、七丹药业公司、三七集团等已落户的龙头企业。引进50户以上企业入园发展,到位资金100亿元以上,培育产值10亿元以上企业3户、产值5亿元以上龙头企业4户。到2026年,园区产值达570亿元以上。 明确了2022年工作重点之一:推动三七产业发展。立足三七原产地和主产区优势,实施绿色三七种子种苗示范基地、中药材种植示范基地 、 文山三七产地初加工等“一县一业”示范创建项目8个。推进以三七为主的中药材产业全国农业全产业链典型县、现代中药材产业示范园、文山三七区域性良种繁育基地等项目建设。抓好三七质量监管,开展三七打假和市场整治专项行动,推行统一清洗、统一检测、统一标识、统一包装、统一开票“五统一”和规范税收、治安、市场、物业管理等秩序,守住质量“红线”。 2.1.2产业发展背景 近年我国中药市场销售额整体增长较快,发展趋势持续向好,根据工信部和国家统计局的数据,2021年我国中药市场整体规模已经超过8000亿元,其中:中药材市场规模为1945亿元,中成药市场规模4862亿元,中药饮片市场规模达到2057亿元。随着国家政策红利不断释放,预计“十四五”期间行业将保持两位数增长,中药市场整体规模可超一万亿元。 全国药用生物资源12807种,云南6559种,占比51.2%;全国常规种植中药材品种约300种,云南145种,占比48%,其中规模以上种植品种约30种,占10%;全国大宗药材品种40种,云南10种,占25%;中药材适生空间覆盖全省13个州(市)。 文山州属低纬度高海拔亚热带和热带气候,独特的地形、地貌和气候环境,造就了文山州丰富的生物资源,造就了以文山三七为主的最具特色和优势的生物资源。文山三七产业已成为文山乃至云南最具特色的新兴生物产业,成为了“云药”产业的新亮点。 通过文山州各级各部门的共同努力,文山州以三七为重点的中医药产业发展规模不断壮大(如图2-1至图2-4所示)。2021年文山州以三七为主的生物医药产业实现综合产值260.42亿元,同比增长18.2%。其中,三七产业综合产值为148.45亿元,其他中药材产值为111.97亿元。2022年上半年,文山州以三七为主的生物医药产业实现综合总产值136亿元。 2016年 2017年 2018年 2019年 2020年 2021年 ■在地面积(万亩) 21.9 24.5 25.2 22.7 16.1 12.13 ■采收面积(万亩) 11.1 9.1 9.5 13.1 6.9 6.6 图2-12016-2021年文山州三七种植面积情况 20000 15000 10000 5000 0 2016年 2017年 2018年 2019年 2020年 2021年 三七产量(吨) 16628 13529 14163 19676 10266 10600 ■红籽产量(吨) 3013 2813 3207 3328 1977 7436 ■花产量(吨) 2010 845 1136 1262 487 497 茎叶产量(吨) 8403 7287 11799 12637 6211 8856 ■三七产量(吨)■红籽产量(吨)■花产量(吨)茎叶产量(吨) 图2-22016-2021年文山州三七产量情况 U 2016年 2017年 2018年 2019年 2020年 2021年 种植业(亿元)75.6 73.3 56.1 67 27.8 27 加工业(亿元)27 29.4 25 46 28.1 30 ■流通业(亿元)61.5 65.6 74.1 78 76.3 91.4 ■种植业(亿元)加工业(亿元)■流通业(亿元) 2017年 2018年 2019年 2020年 2021年 农业产值(亿元) 34.5 33.5 35 51.1 56.15 工业销售收入(亿元) 9.1 24.7 11.7 26.6 29.01 ■农业产值(亿元)工业销售收入(亿元) 图2-42017-2021年其他中药材农业及工业收入情况 目前,文山三七产业已形成集三七规模种植、精深加工、产地交易 、 科技研发、行业管理等为一体,较为完善和配套的三七全产业链发展体系。全 国以三七为原料的中成药制剂有400多种,含有三七的中成药制剂 批文3000多个,全国有1200多家药厂生产以三七为原料的药品。全国90%以上的三七原料均通过文山三七市场上市交易流向全国,贸易中心建设项目有着强有力的市场支持。 2.1.3产业链大数据建设背景 《中华人民共和国国民经济和社会发展第十四个五年规划和2035年远景目标纲要》中提出建立健全数据要素市场规则,统筹数据开发利用、隐私保护和公共安全,加快建立数据资源产权、交易流通、跨境传输和安全保护等基础制度和标准规范。建立健全数据产权交易和行业自律机制,培育规范的数据交易平台和市场主体,发展数据资产评估、登记结算、交易撮合、争议仲裁等市场运营体系。 国务院印发的《“十四五”数字经济发展规划》云南省印发的《“十四五”数字云南规划》《云南省数字经济发展三年行动方案(2022—2024年)》中均提出以数字经济作为经济发展的重要增长点,为项目的建设指明了方向。 2020年中央一号文件强调,要打造各具特色的农业全产业链,建立健全农民分享产业链增值收益机制,形成有竟争力的产业集群,推动农村一二三产业融合发展。《数字乡村发展战略纲要》、《国务院关于促进乡村产业振兴的指导意见》以及2021、2022年中央一号文件,均提出了要开展数字农业农村建设和重要农产品全产业链大数据建设,推动农业农村基础数据整合共享。以数字信息为支撑的农业全产业链融合发展将引领未来乡村产业发展方向。 基于上述背景,贸易中心是以交易为 核心,服务“七农”三七企业,贯穿全产业链、线上线下一体化数字、开放、共享的智慧文山三七全产业链综合服务平台。平台立足解决文山三七交易痛点与堵点,通过与互联网、金融科技、物联网等有效对接,整合文山三七全产业链G端、B端、C端各参与主体的资源与力量,通过标准分级、全程可溯、品牌服务等促进文山三七全产业链数字化、精准化、标准化、品牌化发展,擦亮文山三七金字招牌,推动文山三七产业高质量可持续发展。 2.1.4文山州三七全产业链发展背景 近年来,文山州通过强链、融链、延链、补链、固链推动三七全产业链发展。2022年上半年,全州以三七为主的生物医药产业预计实现综合产值140余亿元,同比增长20.7%。 抢抓新机遇。抢抓国家《“十四五”生物经济发展规划》和云南省《“十四五”生物医药产业创新发展规划》等一系列政策机遇,颁布实施《文山三七发展条例》,制定产业发展五年规划和三年行动计划,与省发展改革委建立联席会议制度,成立工作专班推动三七全产业链发展。 建立新平台。以文山三七产业园区创建国家级农业产业园区和国家级高新技术产业开发区为契机,加快完善园区基础设施建设,与建行文山州分行、州产业投资集团有限公司、文山三七产业园区开发投资有限公司合作,推进文山三七数字国际交易中心项目建设,力争项目一期在今年落地,建设集科技、技术、标准、仓储、物流、交易、金融、溯源等贯穿全产业链为一体的综合性/服务平台,全面推进三七市场提质升级转型发展。目前,园区入园三七医药企业41户、投产25户。 培育新主体。制定《文山州培育和扶持企业上市实施方案》、《文山州驻企服务工作方案》,全面优化营商环境、加大培育力度、提升服务效率,引进云南白药集团、天士力集团、文山三七集团、毫州中联物流等企业落地文山,培育七丹药业、苗乡三七、特安呐、人羞花等一批本土企业,全州现有三七加工企业26户,其中规上企业13户,产品品种50余个,产品批文222个,三七医药在建项目11个。 开发新领域。成立院士或专家工作站9个,即将引进朱有勇院士到文山建立工作站,种植和开发林下三七;选育三七新品种8个,完成《中药材大品种三七的综合开发关键技术与产业化应用》项目攻关,分别荣获中华中医药学会科学技术奖一等奖、国家科学技术进步二等奖;三七总皂苷GRAS(公认安全使用物质)获得美国FDA认证。全力拓展三七开发领域和空间,完成三七花、茎叶以及须根特色食品申报,有序推进三七主根纳入国家食药物质目录申报工作,目前全州三七特色食品批文67个。 建立新名片。依托三标联用打造三七道地品牌和新名片,不断擦亮文山三七金字招牌。“文山三七”获评云南省“绿色食品牌”区域公用品牌,文山市成为全国农业全产业链典型县,文山三七种植系统被认定为第六批中国重要农业文化遗产,“文山三七”地理标志证明商标在全球99个国家和地区成功注册。 2.1.5文山州2021年国民经济和社会发展概况 2021年,面对边境疫情防控、有序限电和能耗双控等多重考验,全州各级各部门认真贯彻落实省委省政府文山现场办公会各项决策部署,扎实做好“六稳”工作,全面落实“六保”任务,紧紧围绕文山新定位、新目标,坚持稳字当头、稳中求进,科学统筹抓好疫情防控和经济社会发展 , 持续推进重大项目建设,抓好绿色铝产业发展,持续优化营商环境,加大升规纳限力度,挖掘消费市场潜力,全州经济稳定恢复、稳中加固,高质量发展迈出坚实步伐,实现“十四五”良好开局。 一、综合 经济总量不断攀升,经济结构持续优化。经初步测算,全年全州地区生产总值1298.77亿元,按不变价格计算,比上年增长8.1%,增速与全国(8.1%)持平,比全省(7.3%)高0.8个百分点,排全省第7位,两年平均增长6.7%,高于全省1.1个百分点。分产业看,第一产业增加值237.29亿元,比上年增长6.9%,两年平均增长6.1%;第二产业增加值471.50亿元,比上年增长10.4%,两年平均增长8.3%;第三产业增加值589.98亿元,比上年增长6.9%,两年平均增长5.7%。三次产业结构为18.3:36.3:45.4,较上年第一产业比重下降2.1个百分点,第二产业比重提高2.7个百分点
贸易中心建设项目可行性研究报告(161页)(2024年修订版).docx
下载提示

1.本文档仅提供部分内容试读;

2.支付并下载文件,享受无限制查看;

3.本网站所提供的标准文本仅供个人学习、研究之用,未经授权,严禁复制、发行、汇编、翻译或网络传播等,侵权必究;

4.左侧添加客服微信获取帮助;

5.本文为word版本,可以直接复制编辑使用。


这个人很懒,什么都没留下
未认证用户 查看用户
该文档于 上传
×
精品标书制作
百人专家团队
擅长领域:
工程标 服务标 采购标
16852
已服务主
2892
中标量
1765
平台标师
扫码添加客服
客服二维码
咨询热线:192 3288 5147
公众号
微信客服
客服