文库 服务类投标方案 软件开发

CSPON系统关键技术研发及应用投标方案.docx

DOCX   775页   下载325   2025-08-25   浏览84   收藏18   点赞128   评分-   478438字   158.00

AI慧写标书

十分钟千页标书高效生成

温馨提示:当前文档最多只能预览 15 页,若文档总页数超出了 15 页,请下载原文档以浏览全部内容。
CSPON系统关键技术研发及应用投标方案.docx 第1页
CSPON系统关键技术研发及应用投标方案.docx 第2页
CSPON系统关键技术研发及应用投标方案.docx 第3页
CSPON系统关键技术研发及应用投标方案.docx 第4页
CSPON系统关键技术研发及应用投标方案.docx 第5页
CSPON系统关键技术研发及应用投标方案.docx 第6页
CSPON系统关键技术研发及应用投标方案.docx 第7页
CSPON系统关键技术研发及应用投标方案.docx 第8页
CSPON系统关键技术研发及应用投标方案.docx 第9页
CSPON系统关键技术研发及应用投标方案.docx 第10页
CSPON系统关键技术研发及应用投标方案.docx 第11页
CSPON系统关键技术研发及应用投标方案.docx 第12页
CSPON系统关键技术研发及应用投标方案.docx 第13页
CSPON系统关键技术研发及应用投标方案.docx 第14页
CSPON系统关键技术研发及应用投标方案.docx 第15页
剩余760页未读, 下载浏览全部

开通会员, 优惠多多

6重权益等你来

首次半价下载
折扣特惠
上传高收益
特权文档
AI慧写优惠
专属客服
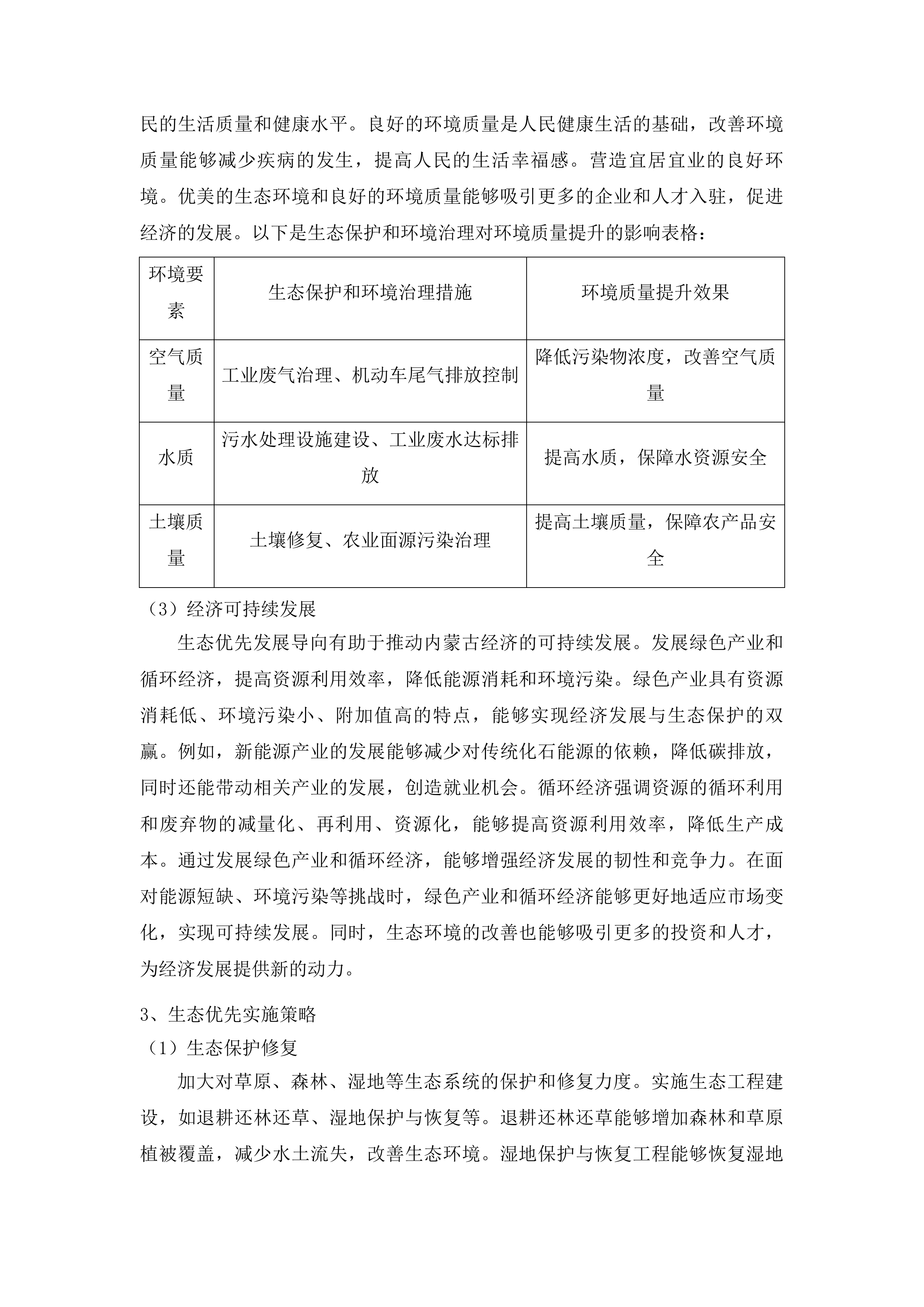
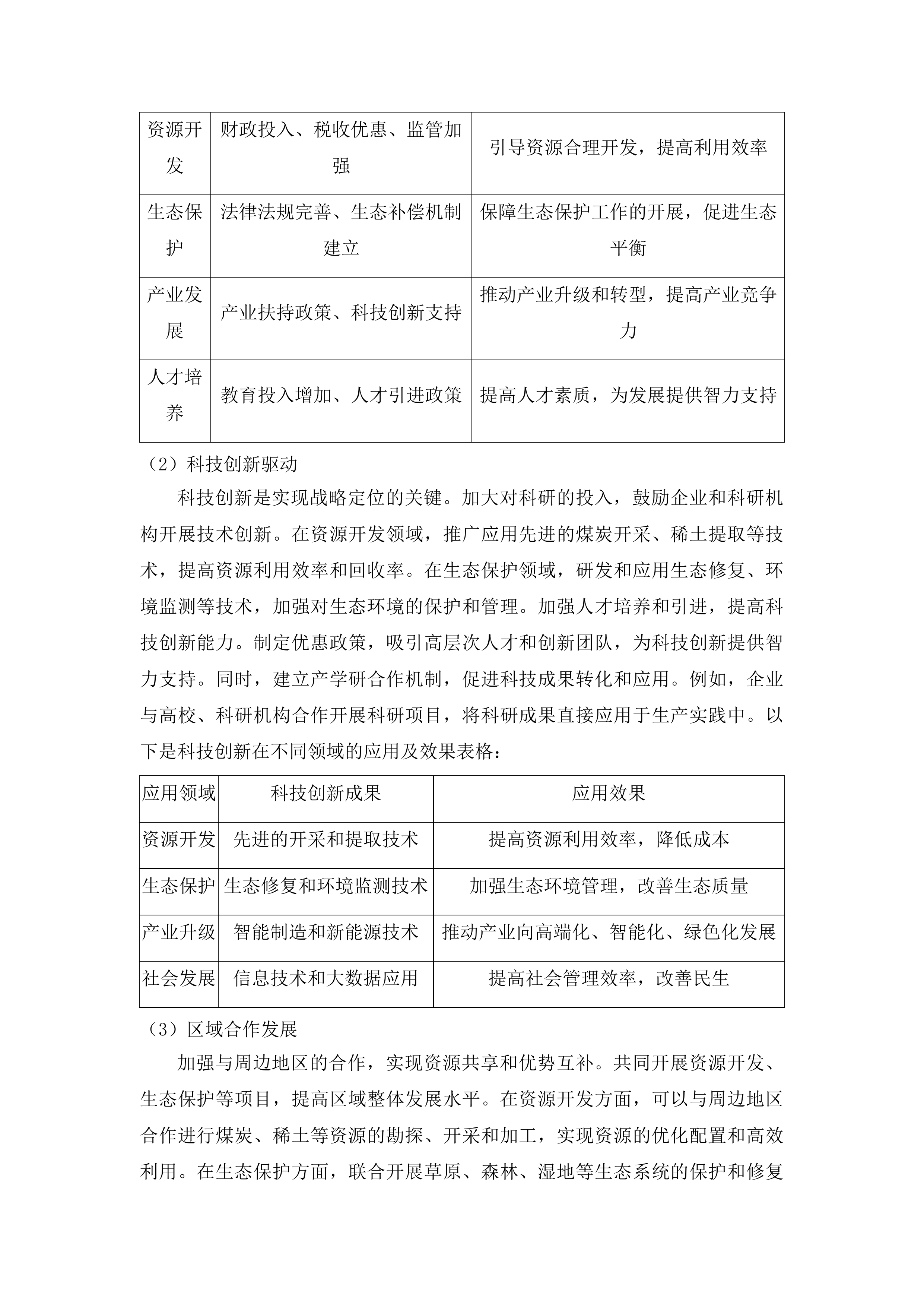
CSPON系统关键技术研发及应用投标方案 第一章 项目理解 5 第一节 项目背景理解 5 一、 战略定位与发展导向 5 二、 CSPON建设任务契合分析 23 三、 自然资源管理现状研究 40 第二节 项目目标理解 62 一、 总体框架构建目标 62 二、 部省融合实施目标 79 三、 治理能力提升目标 93 第三节 项目建设范围理解 104 一、 一张图建设框架研究 104 二、 CSPON总体框架研究 116 三、 数据共享交换机制设计 131 四、 研究报告编制任务 149 第四节 项目建设依据理解 163 一、 国家政策依据分析 163 二、 行业标准依据研究 175 三、 地方需求依据梳理 196 第二章 项目实施方案 203 第一节 研究内容完整明确 203 一、 内蒙古一张图建设框架研究设计 203 二、 内蒙古CSPON总体框架建设路径研究 217 三、 部省融合数据共享交换机制设计 231 四、 研究报告编制 250 第二节 研究方法科学合理 269 一、 现状分析方法应用 269 二、 实施方案制定 291 三、 先进经验借鉴 297 四、 系统工程方法应用 316 第三节 技术路线科学合理 326 一、 CSPON总体架构构建 326 二、 数据治理共享机制设计 347 三、 模块化设计实施 359 四、 成果验证机制建立 380 第四节 进度计划安排合理 400 一、 实施进度表制定 400 二、 阶段性里程碑设置 417 三、 关键任务保障措施 435 四、 定期汇报调整机制 441 第五节 预期成果清晰明确 445 一、 成果清单明确 445 二、 质量验收标准设置 467 三、 成果交付方式确定 478 四、 成果应用路径规划 493 第三章 项目服务质量保障措施及承诺与数据安全保密方案 516 第一节 服务质量保障措施 516 一、 全天候应急响应机制 516 二、 项目服务流程规范 528 三、 服务质量跟踪改进 543 四、 服务保障应急预案 556 五、 违约责任明确条款 572 第二节 数据安全保密方案 587 一、 数据加密安全保障 587 二、 访问权限分级控制 601 三、 操作日志审计机制 612 四、 数据泄露应急预案 626 五、 保密责任落实措施 631 第四章 项目组织架构与实施管理措施 641 第一节 组织架构设计 641 一、 三级联动组织架构 641 二、 核心岗位职责分工 660 三、 岗位协作运行机制 678 第二节 管理制度措施 685 一、 进度管理控制措施 685 二、 质量保障监管制度 708 三、 数据安全管理规范 727 四、 沟通协调会议机制 747 五、 问题快速响应流程 763 项目理解 项目背景理解 战略定位与发展导向 党中央对内蒙古战略定位 战略定位核心要点 资源保障定位 内蒙古作为国家重要的能源和资源基地,具有极其重要的资源保障定位。其煤炭储量极为丰富,在保障国家能源供应稳定方面发挥着不可替代的关键作用。煤炭作为我国主要的能源来源之一,内蒙古稳定的煤炭供应对于国家的工业生产、电力供应等领域至关重要,是国家经济稳定运行的重要支撑。同时,内蒙古的稀土资源更是具有重大的战略意义。稀土广泛应用于高科技产业和国防领域,如电子信息、新能源、航空航天等。这些产业对于国家的科技进步和国防安全起着决定性作用,而内蒙古的稀土资源为这些产业的发展提供了坚实的物质基础。合理开发和利用这些资源,不仅关系到内蒙古自身的经济发展,也对国家的产业升级和经济稳定增长具有深远的影响。通过科学规划和有效管理,能够实现资源的可持续利用,提高资源利用效率,为国家的长远发展提供有力保障。 煤炭资源 生态屏障定位 内蒙古的生态系统在我国生态安全格局中占据着至关重要的地位,具有显著的生态屏障定位。其草原生态系统是我国北方生态安全的重要防线,广袤的草原能够有效防止风沙侵蚀,调节气候,保持水土。它像一道绿色的长城,阻挡着风沙的南侵,保护着华北地区的生态环境。森林资源则为众多野生动植物提供了栖息地,维护了生物多样性。森林是地球上最丰富的生态系统之一,内蒙古的森林孕育了大量的珍稀物种,对于维护生态平衡和生物多样性具有不可替代的作用。湿地生态系统在净化水质、蓄洪防旱等方面发挥着关键作用。湿地就像大自然的“肾脏”,能够过滤和净化污水,调节洪水流量,保护周边地区的生态环境和人民生命财产安全。加强对这些生态系统的保护和修复,对于保障国家生态安全和可持续发展至关重要。以下是内蒙古不同生态系统的作用及保护措施表格: 草原生态系统 森林生态系统 湿地生态系统 生态系统类型 主要作用 保护措施 草原生态系统 防止风沙侵蚀、调节气候、保持水土 实施草原禁牧、休牧、轮牧制度,加强草原生态监测和管理 森林生态系统 提供栖息地、维护生物多样性 加强森林资源保护,实施植树造林和森林抚育工程 湿地生态系统 净化水质、蓄洪防旱 建立湿地自然保护区,加强湿地生态修复和保护 民族团结定位 内蒙古是我国重要的少数民族聚居区之一,维护民族团结和社会稳定是其重要使命。在这片广袤的土地上,各民族长期以来相互交流、相互融合,形成了团结和谐的社会局面。通过促进各民族之间的交流、交往和交融,共同团结奋斗,共同繁荣发展,为国家的长治久安和和谐稳定做出了积极贡献。民族团结不仅是内蒙古经济社会发展的重要保障,也是国家统一和稳定的重要基础。各民族在文化、经济、社会等方面相互学习、相互支持,共同推动了内蒙古的发展进步。同时,民族团结的良好局面也为内蒙古的经济社会发展提供了坚实的社会基础。在团结和谐的社会环境中,各民族能够充分发挥自身的优势,共同参与经济建设和社会发展,实现共同富裕和共同繁荣。加强民族团结教育,促进各民族之间的文化交流和理解,是维护民族团结和社会稳定的重要举措。通过开展丰富多彩的文化活动、加强民族政策宣传等方式,能够增强各民族之间的凝聚力和向心力,营造团结和谐的社会氛围。 战略定位重要意义 引领发展方向 战略定位为内蒙古的经济、社会和生态发展提供了清晰的目标和方向。它引导内蒙古在资源开发、生态保护、产业升级等方面做出科学合理的决策。在资源开发方面,明确了要合理开发和利用煤炭、稀土等资源,避免过度开发和浪费,实现资源的可持续利用。在生态保护方面,强调了要加强草原、森林、湿地等生态系统的保护和修复,维护生态平衡和生物多样性。在产业升级方面,鼓励发展新兴产业和高端制造业,提高产业附加值和竞争力。通过遵循战略定位,内蒙古能够更好地融入国家发展战略,实现自身的可持续发展。它避免了盲目发展和资源浪费,提高了发展的效率和质量。在资源开发过程中,注重环境保护和资源节约,采用先进的技术和管理方法,提高资源利用效率。在产业升级过程中,加强科技创新和人才培养,推动产业向高端化、智能化、绿色化方向发展。同时,战略定位也为内蒙古的发展提供了政策支持和保障,促进了经济、社会和生态的协调发展。 绿色产业 促进区域协调 内蒙古的发展对于促进区域协调发展具有重要作用。作为连接华北、东北和西北的重要枢纽,内蒙古的发展能够带动周边地区的经济增长。它加强了区域之间的经济联系和合作,实现了资源的优化配置和共享。通过建设交通、能源等基础设施,改善了区域发展条件,促进了区域之间的要素流动和产业协同发展。例如,内蒙古的煤炭资源可以通过铁路运输到华北地区,满足当地的能源需求;同时,内蒙古也可以从周边地区引进先进的技术和人才,促进自身的产业升级和创新发展。以下是内蒙古与周边地区在不同领域的合作及影响表格: 合作领域 合作方式 对区域协调发展的影响 交通 建设铁路、公路等交通基础设施 加强区域之间的联系,促进人员和物资的流动 能源 能源输送和合作开发 实现能源资源的优化配置,保障能源供应安全 产业 产业转移和协同发展 带动周边地区产业升级,促进区域经济增长 科技 科技交流和合作 提高区域科技创新能力,推动产业创新发展 保障国家安全 在资源保障和生态保护方面的战略定位,直接关系到国家的能源安全和生态安全。稳定的资源供应能够保障国家的经济稳定运行,内蒙古丰富的煤炭和稀土资源为国家的能源和工业生产提供了重要支撑。良好的生态环境则为国家的可持续发展提供了基础,内蒙古的草原、森林、湿地等生态系统对于维护国家生态平衡和生物多样性具有重要意义。同时,内蒙古在维护民族团结和社会稳定方面的重要作用,也为国家的长治久安提供了有力保障。民族团结是国家统一和稳定的重要基础,内蒙古各民族之间的团结和谐为国家的发展创造了良好的社会环境。加强民族团结教育,促进各民族之间的交流和融合,能够增强国家的凝聚力和向心力。此外,内蒙古在维护边疆安全方面也具有重要的战略地位,它与多个国家接壤,加强边境地区的管理和建设,对于保障国家的领土完整和边境安全至关重要。 战略定位实施路径 政策支持保障 政府应制定相关政策,鼓励和支持内蒙古在资源开发、生态保护等方面的发展。在资源开发方面,加大财政投入,提供税收优惠等政策措施,引导企业采用先进的技术和管理方法,提高资源利用效率,减少环境污染。同时,加强对企业的监管,确保资源开发和利用符合国家的战略定位和环保要求。在生态保护方面,完善法律法规,为战略定位的实施提供法律保障。建立健全生态保护补偿机制,鼓励和引导社会力量参与生态保护。例如,对在草原、森林、湿地等生态系统保护和修复方面做出贡献的企业和个人给予奖励和补贴。以下是政府在不同方面的政策支持及作用表格: 政策领域 政策措施 作用 资源开发 财政投入、税收优惠、监管加强 引导资源合理开发,提高利用效率 生态保护 法律法规完善、生态补偿机制建立 保障生态保护工作的开展,促进生态平衡 产业发展 产业扶持政策、科技创新支持 推动产业升级和转型,提高产业竞争力 人才培养 教育投入增加、人才引进政策 提高人才素质,为发展提供智力支持 科技创新驱动 科技创新是实现战略定位的关键。加大对科研的投入,鼓励企业和科研机构开展技术创新。在资源开发领域,推广应用先进的煤炭开采、稀土提取等技术,提高资源利用效率和回收率。在生态保护领域,研发和应用生态修复、环境监测等技术,加强对生态环境的保护和管理。加强人才培养和引进,提高科技创新能力。制定优惠政策,吸引高层次人才和创新团队,为科技创新提供智力支持。同时,建立产学研合作机制,促进科技成果转化和应用。例如,企业与高校、科研机构合作开展科研项目,将科研成果直接应用于生产实践中。以下是科技创新在不同领域的应用及效果表格: 应用领域 科技创新成果 应用效果 资源开发 先进的开采和提取技术 提高资源利用效率,降低成本 生态保护 生态修复和环境监测技术 加强生态环境管理,改善生态质量 产业升级 智能制造和新能源技术 推动产业向高端化、智能化、绿色化发展 社会发展 信息技术和大数据应用 提高社会管理效率,改善民生 区域合作发展 加强与周边地区的合作,实现资源共享和优势互补。共同开展资源开发、生态保护等项目,提高区域整体发展水平。在资源开发方面,可以与周边地区合作进行煤炭、稀土等资源的勘探、开采和加工,实现资源的优化配置和高效利用。在生态保护方面,联合开展草原、森林、湿地等生态系统的保护和修复工作,共同维护生态平衡和生物多样性。加强交通、能源等基础设施建设,改善区域发展条件。建设互联互通的交通网络,提高物流运输效率;加强能源基础设施建设,保障能源供应安全。建立区域合作机制,加强沟通和协调,共同推动区域发展。定期召开区域合作会议,协商解决合作中的问题和困难,制定合作发展规划和政策措施。通过区域合作发展,能够充分发挥各地区的优势,实现互利共赢,促进区域经济的协调发展和社会的稳定繁荣。 生态优先发展导向 生态优先核心内涵 生态保护首要地位 将生态保护作为发展的前提和基础,确保生态系统的完整性和稳定性。在进行资源开发和项目建设时,充分评估对生态环境的影响。例如,在煤炭开采过程中,要考虑对土地、水资源、生态植被等的破坏,采取有效的生态保护措施,减少对生态环境的破坏。优先保护重要的生态区域和生态系统,如草原、森林和湿地等。这些生态系统对于维护生态平衡、提供生态服务、保护生物多样性具有至关重要的作用。加强对这些生态区域的监管和管理,严格限制开发活动,确保其生态功能不受损害。同时,加大对生态保护的投入,实施生态修复工程,提高生态系统的自我修复能力。通过建立自然保护区、生态公园等方式,保护生态环境的原始风貌和生物多样性。此外,还要加强对生态环境的监测和评估,及时掌握生态环境的变化情况,为生态保护决策提供科学依据。 资源合理利用 在生态优先的导向下,要合理开发和利用自然资源。避免过度开发和浪费,提高资源利用效率。采用先进的技术和管理方法,实现资源的循环利用和可持续利用。例如,在煤炭开采过程中,推广应用煤炭洗选、煤矸石综合利用等技术,提高煤炭资源的利用效率,减少废弃物的排放。推动产业升级和转型,发展绿色产业和循环经济。鼓励企业采用清洁生产技术和工艺,减少污染物排放。加大对新能源、节能环保等新兴绿色产业的扶持和引导,提高其市场竞争力。同时,加强对传统产业的改造和升级,提高其资源利用效率和环境友好性。通过发展绿色产业和循环经济,能够实现经济发展与生态保护的良性互动,促进资源的可持续利用和经济的可持续发展。 经济与生态协调 生态优先并不意味着牺牲经济发展,而是要实现经济发展与生态保护的协调共进。通过发展生态友好型产业,促进经济增长。例如,发展生态旅游、绿色农业等产业,既能保护生态环境,又能创造经济效益。同时,生态环境的改善也为经济发展提供了更好的条件,如吸引投资、发展旅游业等。良好的生态环境能够提高地区的吸引力和竞争力,吸引更多的企业和人才入驻,促进经济的发展。建立健全生态补偿机制,实现经济与生态的良性互动。对因生态保护而受到损失的地区和群体给予合理的补偿,激励他们积极参与生态保护。同时,通过税收、财政等政策手段,引导企业和社会资本投向生态保护和绿色产业领域。通过实现经济与生态的协调发展,能够在保护生态环境的前提下,实现经济的可持续增长,为人民创造更加美好的生活。 生态优先发展意义 生态资源保护 内蒙古拥有丰富的生态资源,如草原、森林、湿地等。生态优先发展导向能够有效保护这些资源,防止其遭到破坏和退化。草原是内蒙古最重要的生态资源之一,它不仅为畜牧业提供了重要的饲料来源,还具有保持水土、调节气候、维护生物多样性等重要生态功能。通过加强草原保护,实施禁牧、休牧、轮牧等措施,能够有效遏制草原退化,恢复草原生态功能。森林资源也是内蒙古的宝贵财富,它为众多野生动植物提供了栖息地,保护了生物多样性。加强森林保护,禁止乱砍滥伐,实施植树造林工程,能够增加森林覆盖率,提高森林生态系统的稳定性。湿地是地球上最具生态功能的生态系统之一,它具有净化水质、蓄洪防旱、调节气候等重要作用。加强湿地保护,防止湿地被侵占和破坏,能够维护湿地生态平衡,保护湿地生物多样性。 环境质量提升 通过加强生态保护和环境治理,能够改善内蒙古的空气质量、水质和土壤质量。减少环境污染和生态破坏带来的危害。在大气污染防治方面,加强工业废气治理、机动车尾气排放控制等措施,能够降低空气中的污染物浓度,提高空气质量。在水污染防治方面,加强污水处理设施建设、工业废水达标排放等措施,能够改善水质,保障水资源安全。在土壤污染防治方面,加强土壤修复、农业面源污染治理等措施,能够提高土壤质量,保障农产品安全。提高人民的生活质量和健康水平。良好的环境质量是人民健康生活的基础,改善环境质量能够减少疾病的发生,提高人民的生活幸福感。营造宜居宜业的良好环境。优美的生态环境和良好的环境质量能够吸引更多的企业和人才入驻,促进经济的发展。以下是生态保护和环境治理对环境质量提升的影响表格: 环境要素 生态保护和环境治理措施 环境质量提升效果 空气质量 工业废气治理、机动车尾气排放控制 降低污染物浓度,改善空气质量 水质 污水处理设施建设、工业废水达标排放 提高水质,保障水资源安全 土壤质量 土壤修复、农业面源污染治理 提高土壤质量,保障农产品安全 经济可持续发展 生态优先发展导向有助于推动内蒙古经济的可持续发展。发展绿色产业和循环经济,提高资源利用效率,降低能源消耗和环境污染。绿色产业具有资源消耗低、环境污染小、附加值高的特点,能够实现经济发展与生态保护的双赢。例如,新能源产业的发展能够减少对传统化石能源的依赖,降低碳排放,同时还能带动相关产业的发展,创造就业机会。循环经济强调资源的循环利用和废弃物的减量化、再利用、资源化,能够提高资源利用效率,降低生产成本。通过发展绿色产业和循环经济,能够增强经济发展的韧性和竞争力。在面对能源短缺、环境污染等挑战时,绿色产业和循环经济能够更好地适应市场变化,实现可持续发展。同时,生态环境的改善也能够吸引更多的投资和人才,为经济发展提供新的动力。 生态优先实施策略 生态保护修复 加大对草原、森林、湿地等生态系统的保护和修复力度。实施生态工程建设,如退耕还林还草、湿地保护与恢复等。退耕还林还草能够增加森林和草原植被覆盖,减少水土流失,改善生态环境。湿地保护与恢复工程能够恢复湿地的生态功能,保护湿地生物多样性。加强对生态环境的监测和评估,及时掌握生态环境的变化情况。建立健全生态环境监测体系,对草原、森林、湿地等生态系统的生态指标进行实时监测,为生态保护决策提供科学依据。建立健全生态保护补偿机制,鼓励和引导社会力量参与生态保护。对因生态保护而受到损失的地区和群体给予合理的补偿,激励他们积极参与生态保护。同时,通过税收、财政等政策手段,引导企业和社会资本投向生态保护和修复领域。 产业绿色转型 推动传统产业向绿色产业转型,如煤炭、化工等行业。鼓励企业采用清洁生产技术和工艺,减少污染物排放。在煤炭行业,推广应用煤炭洗选、煤矸石综合利用等清洁生产技术,提高煤炭资源的利用效率,减少废弃物的排放。在化工行业,加强化工废水、废气治理,推广应用绿色化工技术,降低环境污染。发展新兴绿色产业,如新能源、节能环保等产业。新能源产业具有广阔的发展前景,能够减少对传统化石能源的依赖,降低碳排放。节能环保产业能够提高能源利用效率,减少能源消耗和环境污染。加强对绿色产业的扶持和引导,提高其市场竞争力。制定优惠政策,对绿色产业企业给予税收减免、财政补贴等支持。同时,加强技术研发和创新,提高绿色产业的技术水平和产品质量。以下是传统产业绿色转型和新兴绿色产业发展的相关措施表格: 产业类型 转型或发展措施 预期效果 传统产业(煤炭、化工等) 采用清洁生产技术和工艺,加强污染物治理 减少污染物排放,提高资源利用效率 新兴绿色产业(新能源、节能环保等) 政策扶持、技术研发和创新 促进产业发展,增强市场竞争力 环境监管执法 加强环境监管机构建设,提高监管能力和水平。建立健全环境监测体系,加强对污染源的实时监控。通过安装在线监测设备、建立环境监测网络等方式,及时掌握污染源的排放情况,为环境监管执法提供依据。严格执法,加大对环境违法行为的处罚力度。对超标排放、偷排偷放等环境违法行为,依法予以严厉处罚,形成强大的震慑力。加强部门之间的协作配合,形成环境监管的合力。环保、公安、工商等部门要加强沟通和协作,共同打击环境违法行为。同时,要建立健全环境信息共享机制,提高环境监管的效率和效果。通过加强环境监管执法,能够有效遏制环境污染和生态破坏行为,保障生态环境安全。 高质量发展核心要求 高质量发展内涵特征 经济结构优化 推动产业结构调整和升级,减少对传统资源型产业的依赖。传统资源型产业如煤炭、钢铁等,虽然在内蒙古的经济发展中曾经发挥过重要作用,但随着资源的逐渐枯竭和市场需求的变化,其发展面临着诸多挑战。因此,要加快发展新兴产业和高端制造业,提高产业附加值。新兴产业如新能源、新材料、生物医药等具有技术含量高、市场前景好、资源消耗低等优点,能够为经济发展注入新的动力。高端制造业则能够提高产品的质量和竞争力,促进产业升级。加强服务业的发展,提高服务业在经济中的比重。服务业是现代经济的重要组成部分,具有吸纳就业能力强、对经济增长的贡献率高等特点。发展服务业能够优化经济结构,提高经济发展的质量和效益。促进产业融合发展,形成协同发展的产业体系。推动制造业与服务业、农业与服务业等产业之间的融合发展,能够实现资源共享、优势互补,提高产业的整体竞争力。 创新驱动发展 创新是高质量发展的核心动力。加大对科技创新的投入,提高自主创新能力。政府要加大对科研的财政支持力度,鼓励企业和科研机构开展技术创新。企业要加强自身的研发能力建设,增加研发投入,提高自主创新水平。鼓励企业开展技术创新和产品创新,培育创新型企业和创新人才。通过制定优惠政策、提供创新平台等方式,激发企业的创新活力。同时,要加强人才培养和引进,提高人才素质,为创新发展提供智力支持。加强科技成果转化和应用,推动科技与经济的深度融合。建立产学研合作机制,促进科技成果从实验室走向市场。加强科技中介服务机构建设,提高科技成果转化的效率和成功率。通过创新驱动发展,能够提高经济发展的质量和效益,增强经济的核心竞争力。 绿色可持续发展 高质量发展要求实现经济发展与环境保护的良性互动。加强资源节约和循环利用,降低能源消耗和环境污染。在资源开发过程中,要采用先进的技术和管理方法,提高资源利用效率,减少资源浪费。在能源利用方面,要推广应用新能源和节能技术,降低对传统化石能源的依赖。发展绿色产业和循环经济,推动经济绿色转型。绿色产业具有资源消耗低、环境污染小、附加值高的特点,能够实现经济发展与生态保护的双赢。循环经济强调资源的循环利用和废弃物的减量化、再利用、资源化,能够提高资源利用效率,降低生产成本。加强生态保护和修复,提高生态环境质量。加大对草原、森林、湿地等生态系统的保护和修复力度,维护生态平衡和生物多样性。通过绿色可持续发展,能够实现经济的可持续增长,为人民创造更加美好的生活。 高质量发展重要意义 经济实力提升 高质量发展能够提高内蒙古的经济发展质量和效益,增加经济总量和财政收入。通过推动产业升级和创新发展,提高产业附加值和竞争力,能够实现经济的快速增长。同时,高质量发展还能够优化经济结构,提高经济发展的稳定性和可持续性。提升企业的竞争力,吸引更多的投资和资源。在高质量发展的引领下,企业将更加注重技术创新、产品质量和管理水平的提升,从而提高自身的竞争力。优秀的企业能够吸引更多的投资和资源,进一步促进经济的发展。促进就业增长,提高人民的收入水平。随着经济的发展和产业的升级,将创造更多的就业机会,尤其是高端制造业和服务业等领域。这将提高人民的就业水平和收入水平,改善人民的生活质量。 产业升级转型 推动内蒙古产业从传统的资源型产业向高端制造业、新兴产业和服务业转型。传统资源型产业如煤炭、钢铁等,面临着资源枯竭、环境污染等问题,发展空间逐渐受限。而高端制造业、新兴产业和服务业具有广阔的发展前景和较高的附加值,能够为经济发展注入新的动力。提高产业附加值和技术含量,增强产业的核心竞争力。通过技术创新和产业升级,能够提高产品的质量和性能,增加产品的附加值。同时,加强人才培养和引进,提高产业的技术水平和创新能力,增强产业的核心竞争力。促进产业结构的优化和升级,实现产业的可持续发展。推动产业向高端化、智能化、绿色化方向发展,能够优化产业结构,提高产业的整体素质和竞争力。同时,加强产业之间的协同发展,形成产业集群,提高产业的抗风险能力和可持续发展能力。 可持续发展保障 高质量发展注重资源节约和环境保护,能够实现经济、社会和环境的协调发展。在经济发展过程中,要加强资源节约和循环利用,降低能源消耗和环境污染。通过发展绿色产业和循环经济,能够实现资源的可持续利用和经济的可持续增长。保护生态环境,为子孙后代留下良好的发展空间。良好的生态环境是经济社会可持续发展的基础,加强生态保护和修复,能够维护生态平衡和生物多样性,为子孙后代创造美好的生活环境。增强经济发展的韧性和可持续性,应对各种风险和挑战。高质量发展强调创新驱动和产业升级,能够提高经济的抗风险能力和适应能力。在面对市场变化、资源短缺、环境压力等挑战时,能够及时调整发展策略,实现经济的可持续发展。 高质量发展实施路径 政策支持引导 政府应制定相关政策,鼓励和支持高质量发展。加大财政投入,提供税收优惠等政策措施。政府要加大对科技创新、产业升级、生态保护等领域的财政支持力度,为高质量发展提供资金保障。同时,通过税收优惠政策,降低企业的负担,激发企业的发展活力。加强对企业的引导和服务,帮助企业解决发展中的困难和问题。政府要建立健全企业服务体系,为企业提供政策咨询、技术支持、市场信息等服务。帮助企业解决融资难、用地难、人才短缺等问题,促进企业的发展壮大。完善法律法规,为高质量发展提供法律保障。制定和完善相关的法律法规,加强对市场秩序的监管,保护企业的合法权益。同时,加强对环境、资源等方面的法律法规建设,保障经济社会的可持续发展。 人才培养引进 加强人才培养和引进,提高人力资源素质。加大对教育和培训的投入,培养适应高质量发展的人才。政府要加大对教育的财政支持力度,改善教育条件,提高教育质量。同时,加强职业教育和培训,培养高素质的技术技能人才。制定优惠政策,吸引高层次人才和创新团队。通过提供住房补贴、科研经费、子女教育等优惠政策,吸引国内外高层次人才和创新团队来内蒙古创新创业。建立人才激励机制,激发人才的创新活力和创造力。完善人才评价、奖励等机制,对在科技创新、产业升级等方面做出突出贡献的人才给予表彰和奖励。同时,为人才提供良好的发展平台和晋升空间,激发人才的创新活力和创造力。 区域合作发展 加强与周边地区的合作,实现资源共享和优势互补。共同开展科技创新、产业升级等项目。与周边地区合作建立科技创新平台、产业园区等,实现科技资源共享、产业协同发展。加强交通、能源等基础设施建设,改善区域发展条件。建设互联互通的交通网络,提高物流运输效率;加强能源基础设施建设,保障能源供应安全。建立区域合作机制,加强沟通和协调,共同推动区域高质量发展。定期召开区域合作会议,协商解决合作中的问题和困难,制定合作发展规划和政策措施。通过区域合作发展,能够充分发挥各地区的优势,实现互利共赢,促进区域经济的协调发展和社会的稳定繁荣。 生态文明建设定位 生态文明建设内涵 人与自然和谐共生 生态文明建设要求尊重自然规律,实现人与自然的和谐相处。合理利用自然资源,避免过度开发和破坏。在进行资源开发和项目建设时,要充分考虑自然环境的承载能力,采取科学合理的开发方式。同时,要加强对生态环境的保护和修复,为自然生态系统的自我修复和再生创造条件。保护生态环境,为自然生态系统的自我修复和再生创造条件。加强对草原、森林、湿地等生态系统的保护和管理,减少人类活动对生态环境的干扰。实施生态修复工程,如植树造林、水土流失治理等,促进生态系统的恢复和再生。促进人与自然的良性互动,实现经济社会发展与生态环境保护的双赢。发展生态友好型产业,如生态旅游、绿色农业等,既能保护生态环境,又能创造经济效益。同时,通过加强生态文明宣传教育,提高公众的生态环保意识,促进公众积极参与生态环境保护。 绿色发展理念 推动绿色发展是生态文明建设的核心。发展绿色产业和循环经济,减少能源消耗和环境污染。绿色产业具有资源消耗低、环境污染小、附加值高的特点,能够实现经济发展与生态保护的双赢。循环经济强调资源的循环利用和废弃物的减量化、再利用、资源化,能够提高资源利用效率,降低生产成本。推广清洁能源和节能环保技术,提高资源利用效率。加大对太阳能、风能、水能等清洁能源的开发和利用,减少对传统化石能源的依赖。同时,推广应用节能技术和设备,降低能源消耗。倡导绿色消费和低碳生活方式,形成全社会共同参与生态文明建设的良好氛围。通过宣传教育、政策引导等方式,鼓励公众选择绿色产品和服务,减少一次性用品的使用,倡导低碳出行等生活方式。提高公众的生态环保意识,形成全社会共同参与生态文明建设的良好氛围。 生态保护修复 加强生态保护和修复是生态文明建设的重要任务。加大对草原、森林、湿地等生态系统的保护力度。草原是内蒙古最重要的生态资源之一,它不仅为畜牧业提供了重要的饲料来源,还具有保持水土、调节气候、维护生物多样性等重要生态功能。加强草原保护,实施禁牧、休牧、轮牧等措施,能够有效遏制草原退化,恢复草原生态功能。森林资源也是内蒙古的宝贵财富,它为众多野生动植物提供了栖息地,保护了生物多样性。加强森林保护,禁止乱砍滥伐,实施植树造林工程,能够增加森林覆盖率,提高森林生态系统的稳定性。湿地是地球上最具生态功能的生态系统之一,它具有净化水质、蓄洪防旱、调节气候等重要作用。加强湿地保护,防止湿地被侵占和破坏,能够维护湿地生态平衡,保护湿地生物多样性。以下是生态保护修复的相关措施表格: 生态系统类型 保护措施 修复工程 草原 禁牧、休牧、轮牧 草原生态修复工程 森林 禁止乱砍滥伐、植树造林 森林生态修复工程 湿地 防止侵占和破坏 湿地生态修复工程 生态文明建设意义 生态环境改善 加强生态文明建设能够有效改善内蒙古的生态环境质量。减少风沙危害、水土流失等生态问题。通过加强草原、森林、湿地等生态系统的保护和修复,能够提高植被覆盖率,减少风沙侵蚀,保持水土。提高空气质量、水质和土壤质量,为人民创造良好的生活和生产环境。加强大气污染防治、水污染防治和土壤污染防治,能够降低空气中的污染物浓度,改善水质,提高土壤质量。保护生物多样性,维护生态系统的稳定和功能。良好的生态环境是生物生存和繁衍的基础,保护生物多样性能够维护生态系统的平衡和稳定。以下是生态文明建设对生态环境改善的具体影响表格: 生态环境要素 改善措施 改善效果 空气质量 加强大气污染防治 降低污染物浓度,提高空气质量 水质 加强水污染防治 改善水质,保障水资源安全 土壤质量 加强土壤污染防治 提高土壤质量,保障农产品安全 生物多样性 加强生态系统保护和修复 保护生物多样性,维护生态平衡 经济可持续发展 生态文明建设推动经济的绿色转型,发展绿色产业和循环经济。提高资源利用效率,降低能源消耗和环境污染。绿色产业和循环经济具有资源消耗低、环境污染小、附加值高的特点,能够实现经济发展与生态保护的双赢。增强经济发展的韧性和竞争力,实现经济的可持续发展。在面对能源短缺、环境污染等挑战时,绿色产业和循环经济能够更好地适应市场变化,实现可持续发展。促进产业升级和创新,培育新的经济增长点。发展绿色产业和循环经济需要大量的技术创新和管理创新,这将促进产业升级和创新,培育新的经济增长点。例如,新能源产业、节能环保产业等的发展将带动相关产业的发展,形成新的产业链和产业集群。 社会和谐稳定 良好的生态环境是社会和谐稳定的基础。生态文明建设能够提高人民的生活质量和幸福感。清新的空气、洁净的水、优美的环境能够让人民生活得更加健康、舒适。减少因生态环境问题引发的社会矛盾和冲突。环境污染和生态破坏往往会导致资源短缺、生态灾害等问题,这些问题容易引发社会矛盾和冲突。通过加强生态文明建设,能够减少这些问题的发生,维护社会的和谐稳定。促进社会的公平正义和可持续发展,营造和谐稳定的社会环境。生态文明建设强调资源的公平分配和合理利用,能够促进社会的公平正义。同时,实现经济社会的可持续发展,能够为人民创造更加美好的未来。 生态文明建设策略 生态保护治理 加大对生态保护和环境治理的力度,实施重点生态工程建设。加强对草原、森林、湿地等生态系统的保护和修复。实施草原生态保护工程,如禁牧、休牧、轮牧等措施,遏制草原退化。实施森林生态修复工程,如植树造林、森林抚育等,提高森林覆盖率。实施湿地生态保护和修复工程,如湿地保护与恢复、湿地生态监测等,维护湿地生态平衡。加强对污染源的治理,减少污染物排放。加强工业污染源治理,推广应用清洁生产技术和工艺,减少废气、废水、废渣等污染物的排放。加强农业面源污染治理,推广应用绿色农业技术,减少农药、化肥的使用。建立健全生态环境监测体系,及时掌握生态环境的变化情况。建立生态环境监测网络,对大气、水、土壤等环境要素进行实时监测。加强对生态系统的监测和评估,及时发现生态环境问题,采取有效的治理措施。以下是生态保护治理的相关措施表格: 生态系统类型 保护治理措施 监测评估内容 草原 禁牧、休牧、轮牧,草原生态修复 草原植被覆盖度、草原生产力 森林 植树造林、森林抚育,森林生态监测 森林覆盖率、森林生态功能 湿地 湿地保护与恢复,湿地生态监测 湿地面积、湿地生物多样性 污染源 工业污染源治理、农业面源污染治理 污染物排放浓度、排放量 产业绿色转型 推动传统产业向绿色产业转型,鼓励企业采用清洁生产技术和工艺。发展新兴绿色产业,如新能源、节能环保等产业。在传统产业中,如煤炭、化工等行业,鼓励企业采用煤炭洗选、煤矸石综合利用等清洁生产技术,减少污染物排放。在化工行业,推广应用绿色化工技术,降低环境污染。对于新兴绿色产业,加大政策扶持力度,引导企业加大研发投入,提高产业竞争力。加强对绿色产业的扶持和引导,提高其市场竞争力。制定优惠政策,对绿色产业企业给予税收减免、财政补贴等支持。建立绿色产业发展基金,为绿色产业企业提供融资支持。加强技术研发和创新,提高绿色产业的技术水平和产品质量。促进产业融合发展,形成绿色发展的产业体系。推动制造业与服务业、农业与服务业等产业之间的融合发展,实现资源共享、优势互补。发展生态旅游、绿色农业等产业,促进产业融合和绿色发展。 宣传教育与制度建设 加强生态文明宣传教育,提高公众的生态环保意识。通过各种媒体和渠道,普及生态文明知识。利用电视、广播、报纸、网络等媒体,开展生态文明宣传教育活动。举办生态文明讲座、展览等活动,提高公众的生态环保意识。完善生态文明制度体系,建立健全生态保护补偿机制、环境监管制度等。建立生态保护补偿机制,对因生态保护而受到损失的地区和群体给予合理的补偿。加强环境监管制度建设,严格执法,加大对环境违法行为的处罚力度。加强监管和执法,严格落实生态文明建设的各项政策和措施。建立健全环境监管机构,加强对企业和项目的环境监管。加强执法队伍建设,提高执法人员的素质和能力。严格落实生态文明建设的各项政策和措施,确保生态文明建设取得实效。 CSPON建设任务契合分析 全国国土空间规划纲要要求 战略定位契合 生态保护导向 纲要注重生态保护和可持续发展,本项目以生态优先和绿色发展为导向,在国土空间规划实施监测网络建设中,将充分考虑内蒙古的生态环境特点,加强对生态资源的监测和保护。通过构建监测网络,能够及时掌握生态环境的变化情况,为生态保护决策提供科学依据,确保内蒙古的生态环境得到有效保护,符合纲要中对生态保护的要求。本项目将推动内蒙古在国土空间规划中更好地平衡经济发展和生态保护的关系,实现绿色可持续发展,与纲要的生态保护导向相契合。 监测内容 监测方式 监测频率 数据用途 森林资源 卫星遥感、地面调查 每年一次 评估森林覆盖率、蓄积量变化 草原植被 无人机监测、样地调查 每季度一次 分析草原植被覆盖度、生物量 水资源 水质监测站、水文观测 每月一次 掌握水资源量、水质状况 湿地生态 实地考察、影像分析 每半年一次 评估湿地面积、生态功能 高质量发展要求 纲要提出了高质量发展的目标,本项目围绕推进高质量发展这个首要任务,通过建设适应内蒙古实际需求的国土空间规划实施监测网络,提高国土空间治理的效率和质量。监测网络的建设将有助于优化资源配置,提升产业发展的合理性和科学性,促进内蒙古经济的高质量发展,符合纲要中对高质量发展的要求。本项目将推动内蒙古在国土空间规划中更好地适应经济社会发展的新趋势,实现高质量发展的目标,与纲要的高质量发展要求相契合。 水质监测站 发展指标 监测指标 监测方法 目标值 经济增长 GDP增长率、产业结构比例 统计数据分析 保持一定增速,优化产业结构 科技创新 研发投入占比、专利申请数量 数据收集与分析 提高创新能力 资源利用效率 能源消耗强度、土地利用效率 实地调研与数据测算 降低能耗,提高土地利用率 民生改善 居民收入水平、社会保障覆盖率 问卷调查与统计分析 提升居民生活质量 区域协调发展 纲要强调区域协调发展,内蒙古作为我国重要的边疆地区,其国土空间规划实施监测网络建设对于促进区域协调发展具有重要意义。本项目将加强内蒙古与周边地区的联系和合作,通过数据共享和协同治理,实现区域间的优势互补和共同发展,符合纲要中对区域协调发展的要求。本项目将推动内蒙古在国土空间规划中更好地融入国家区域发展大局,实现区域协调发展的目标,与纲要的区域协调发展要求相契合。 区域合作领域 合作方式 预期成果 合作主体 产业协同 共建产业园区、产业转移 优化产业布局,提高产业竞争力 内蒙古与周边地区企业 基础设施共享 交通、能源等基础设施共建 提高基础设施利用效率 政府部门 生态环境保护 联合监测、共同治理 改善区域生态环境 环保部门 公共服务共享 教育、医疗等资源共享 提升公共服务水平 相关公共服务部门 CSPON建设任务落实 总体框架构建 本项目将构建适应内蒙古实际需求的国土空间规划实施监测网络总体框架,这是落实纲要中CSPON建设任务的重要基础。通过对内蒙古自然资源管理及国土空间治理的核心诉求进行剖析,结合国家对内蒙古的发展定位和CSPON建设要求,制定出符合内蒙古实际情况的总体框架,为CSPON建设提供明确的方向和指导。本项目将确保总体框架的科学性和合理性,使其能够有效支撑CSPON建设任务的实施,提高内蒙古国土空间规划实施监测的效率和质量。 关键技术研究 为了落实CSPON建设任务,本项目将针对从规划“一张图”系统到国土空间规划实施监测网络建设中的关键技术问题进行研究。通过分析内蒙古国土空间规划编制与实施工作的总体需求,找准关键技术问题,并提出相应的解决方案,为CSPON建设提供技术支持。本项目将加强关键技术的研发和创新,提高内蒙古国土空间规划实施监测网络的技术水平,确保CSPON建设任务的顺利完成。 应用场景推演 本项目将推演相关应用场景,探索数据治理模式,提出技术优化方案建议,这是落实CSPON建设任务的重要环节。通过对不同应用场景的分析和研究,能够更好地了解CSPON建设的实际需求,为制定科学合理的建设方案提供依据。本项目将推动CSPON建设在实际应用中的落地,提高内蒙古国土空间规划实施监测的实用性和有效性,确保CSPON建设任务能够满足实际工作的需要。 数据共享与融合要求 数据共享需求梳理 本项目将对内蒙古自治区与自然资源部的数据共享需求进行全面梳理,明确需要共享的数据内容和范围。通过分析不同业务场景的数据需求,确定数据共享的重点和难点,为制定数据共享交换机制提供依据。本项目将确保数据共享需求的梳理工作科学合理,能够准确反映实际工作的需要,为数据共享和融合奠定基础。 业务场景 数据需求 数据类型 共享必要性 国土空间规划 土地利用现状、规划成果数据 空间数据、属性数据 保障规划实施的准确性和一致性 自然资源管理 矿产资源分布、水资源数据 专题数据、统计数据 提高资源管理的效率和科学性 生态环境保护 生态红线范围、环境监测数据 空间数据、监测数据 加强生态保护的监管和决策 经济社会发展 人口分布、产业布局数据 统计数据、空间数据 促进区域协调发展和资源合理配置 共享交换机制设计 在梳理数据共享需求的基础上,本项目将研究提出内蒙古自治区与自然资源部数据共享交换机制和实现技术路线。通过设计科学合理的共享交换机制,能够确保数据的安全、高效共享,提高数据共享的质量和效率。本项目将充分考虑现有网络、安全、平台建设等条件和基础,制定出切实可行的数据共享交换机制,推动数据共享和融合的顺利进行。 机制要素 具体内容 技术实现方式 保障措施 数据共享范围 明确可共享的数据内容和类型 数据分类与标识 数据访问权限管理 共享方式 确定数据传输和交换的方式 接口调用、文件传输 数据加密与安全认证 责任划分 界定双方在数据共享中的责任 协议约定 监督与考核机制 数据更新 规定数据更新的频率和方式 定时更新、实时推送 数据质量监控 重点业务数据共享实践 本项目将选取3个重点业务开展数据共享实践,通过实际操作验证数据共享交换机制的可行性和有效性。在实践过程中,将不断总结经验,优化数据共享交换机制,提高数据共享的效果和质量。本项目将通过重点业务数据共享实践,为全面推进数据共享和融合提供示范和借鉴,推动纲要中数据共享与融合要求在内蒙古的有效落实。 重点业务 共享数据内容 实践目标 评估指标 土地资源管理 土地利用现状、审批数据 提高土地管理效率和精准度 数据共享及时性、准确性 生态环境监测 空气质量、水质监测数据 加强生态环境监管和预警 数据可用性、分析有效性 产业发展规划 产业布局、企业数据 促进产业协调发展和资源配置 数据共享对决策的支持度 CSPON系统建设必要性 自然资源管理需求 资源监测与评估 CSPON系统可以对内蒙古的土地、矿产、水资源等自然资源进行实时监测,及时发现资源的变化情况和潜在问题。通过对监测数据的分析和评估,能够准确掌握自然资源的现状和趋势,为资源的合理开发和保护提供决策支持。该系统可以建立资源评估模型,对自然资源的质量和价值进行科学评估,为资源的优化配置提供依据。 资源类型 监测指标 评估方法 应用场景 土地资源 土地利用类型、面积、质量 综合评价模型 土地规划、耕地保护 矿产资源 储量、品位、开采情况 经济评价法 矿产开发规划、资源管理 水资源 水量、水质、水位 水质评价模型 水资源调配、水污染防治 森林资源 蓄积量、覆盖率、生长状况 森林资源评估模型 森林经营、生态保护 资源开发与利用 借助CSPON系统,能够对自然资源的开发利用进行全面监管,确保资源的开发符合国家和地方的相关政策和规划。系统可以实时监测资源开发项目的进度和质量,及时发现和解决开发过程中出现的问题,提高资源开发的效率和效益。CSPON系统可以为资源的合理利用提供技术支持,促进资源的节约和循环利用,实现可持续发展。 开发项目 监管指标 技术支持 预期效益 矿产开发 开采进度、资源回收率、环境影响 遥感监测、数据分析 提高资源利用率、减少环境污染 土地开发 土地利用效率、建设进度、生态破坏 地理信息系统、规划模拟 优化土地利用布局、保护生态环境 水资源利用 用水效率、水质变化、取水许可 水量监测、水质分析 保障水资源可持续利用、改善水质 森林资源开发 采伐量、森林更新、生态功能 森林资源监测系统、生态评估 实现森林资源可持续经营、保护生态系统 资源保护与生态修复 CSPON系统可以对自然资源的保护情况进行实时监测,及时发现和制止破坏资源和生态环境的行为。通过对生态环境的监测和评估,能够为生态修复提供科学依据,制定合理的修复方案,提高生态修复的效果。该系统可以建立生态保护预警机制,及时预警生态环境的变化情况,为生态保护决策提供支持。 保护对象 监测内容 预警指标 修复措施 自然保护区 物种数量、栖息地面积、人类活动干扰 物种濒危程度、栖息地破坏率 栖息地恢复、生态廊道建设 湿地生态系统 湿地面积、水位、水质、生物多样性 湿地萎缩率、水质恶化程度 湿地补水、污染治理 草原生态系统 植被覆盖度、生物量、草原退化程度 草原退化指数、植被破坏率 禁牧休牧、种草改良 森林生态系统 森林面积、蓄积量、林相结构、病虫害情况 森林覆盖率变化、病虫害发生率 森林抚育、病虫害防治 国土空间治理需求 空间规划与布局 CSPON系统可以对内蒙古的国土空间进行全面分析和评估,为国土空间规划提供科学依据。通过系统的模拟和预测功能,能够优化国土空间的布局,提高空间利用效率,促进区域协调发展。该系统可以实时监测规划的实施情况,及时发现和解决规划实施过程中出现的问题,确保规划的有效执行。 空间开发与管控 借助CSPON系统,能够对国土空间的开发利用进行全面监管,确保开发活动符合国家和地方的相关政策和规划。系统可以实时监测空间开发项目的进度和质量,及时发现和制止违规开发行为,保障国土空间的合理利用。CSPON系统可以建立空间管控预警机制,及时预警空间开发过程中的潜在风险,为空间管控决策提供支持。 空间生态与环境 CSPON系统可以对国土空间的生态环境进行实时监测,及时发现和解决生态环境问题。通过对生态环境的评估和分析,能够为生态环境保护和修复提供科学依据,促进国土空间的生态平衡。该系统可以建立生态环境预警机制,及时预警生态环境的变化情况,为生态环境保护决策提供支持。 战略定位落实需求 生态保护与修复 CSPON系统可以对内蒙古的生态环境进行全面监测和评估,为生态保护和修复提供科学依据。通过系统的分析和预警功能,能够及时发现生态环境问题,制定合理的修复方案,提高生态保护和修复的效果。该系统可以建立生态保护监测网络,实时监测生态环境的变化情况,为生态保护决策提供支持。 绿色发展与转型 借助CSPON系统,能够对内蒙古的绿色发展情况进行全面评估和分析,为绿色发展和转型提供决策支持。系统可以监测绿色产业的发展情况,及时发现和解决绿色发展过程中出现的问题,推动经济的绿色转型。CSPON系统可以建立绿色发展指标体系,对绿色发展的成效进行科学评价,为绿色发展政策的制定提供依据。 战略定位监测与评估 CSPON系统可以对内蒙古落实党中央战略定位的情况进行实时监测和评估,及时发现和解决存在的问题。通过对各项指标的监测和分析,能够准确掌握战略定位的落实情况,为政策的调整和优化提供依据。该系统可以建立战略定位监测评估模型,对战略定位的落实效果进行科学评价,为战略定位的持续推进提供支持。 实施监测网络紧迫性 生态环境压力 土地沙化监测 实施监测网络可以对内蒙古的土地沙化情况进行实时监测,及时掌握沙化土地的分布、面积和变化趋势。通过对监测数据的分析和评估,能够准确判断土地沙化的程度和发展态势,为土地沙化治理提供决策支持。该网络可以建立土地沙化预警机制,及时预警土地沙化的潜在风险,为土地沙化防治提供保障。 监测区域 沙化土地面积 变化趋势 预警阈值 东部地区 逐年减少 好转 面积增加率超过5% 中部地区 基本稳定 稳定 面积增加率超过3% 西部地区 逐年增加 恶化 面积增加率超过8% 水土流失监测 借助监测网络,能够对内蒙古的水土流失情况进行全面监测,及时发现水土流失的区域和原因。通过对监测数据的分析和处理,能够制定合理的水土流失治理方案,提高水土流失治理的效果。监测网络可以建立水土流失监测模型,对水土流失的发展趋势进行预测,为水土流失防治提供科学依据。 监测区域 水土流失面积 流失强度 主要原因 黄河流域 较大 中度 降水集中、植被破坏 辽河流域 较小 轻度 农业开垦、工程建设 内陆河流域 中等 中度 过度放牧、水资源不合理利用 草原退化监测 实施监测网络可以对内蒙古的草原退化情况进行实时监测,及时掌握草原植被的覆盖度、生物量和生态功能的变化情况。通过对监测数据的分析和评估,能够准确判断草原退化的程度和原因,为草原保护和修复提供决策支持。该网络可以建立草原退化预警机制,及时预警草原退化的潜在风险,为草原生态保护提供保障。 经济发展需求 产业发展监测 实施监测网络可以对内蒙古的产业发展情况进行实时监测,及时掌握产业的规模、结构和效益等信息。通过对监测数据的分析和评估,能够准确判断产业的发展态势和竞争力,为产业政策的制定和调整提供决策支持。该网络可以建立产业发展预警机制,及时预警产业发展中的潜在风险,为产业的健康发展提供保障。 资源开发监测 借助监测网络,能够对内蒙古的资源开发情况进行全面监测,及时掌握资源的开发进度、质量和环境影响等信息。通过对监测数据的分析和处理,能够确保资源的开发符合国家和地方的相关政策和规划,提高资源开发的效率和效益。监测网络可以建立资源开发监测模型,对资源开发的可持续性进行评估,为资源开发决策提供科学依据。 区域协调发展监测 实施监测网络可以对内蒙古的区域协调发展情况进行实时监测,及时掌握区域之间的经济差距、资源分配和基础设施建设等信息。通过对监测数据的分析和评估,能够准确判断区域协调发展的程度和存在的问题,为区域协调发展政策的制定和实施提供决策支持。该网络可以建立区域协调发展预警机制,及时预警区域发展中的不平衡和不协调问题,为区域协调发展提供保障。 政策法规要求 国土空间规划监...
CSPON系统关键技术研发及应用投标方案.docx
下载提示

1.本文档仅提供部分内容试读;

2.支付并下载文件,享受无限制查看;

3.本网站所提供的标准文本仅供个人学习、研究之用,未经授权,严禁复制、发行、汇编、翻译或网络传播等,侵权必究;

4.左侧添加客服微信获取帮助;

5.本文为word版本,可以直接复制编辑使用。


这个人很懒,什么都没留下
未认证用户 查看用户
该文档于 上传
推荐文档
×
精品标书制作
百人专家团队
擅长领域:
工程标 服务标 采购标
16852
已服务主
2892
中标量
1765
平台标师
扫码添加客服
客服二维码
咨询热线:192 3288 5147
公众号
微信客服
客服