文库 服务类投标方案 软件开发

传染科信息化建设项目(二次)投标方案.docx

DOCX   1127页   下载748   2025-08-09   浏览76   收藏75   点赞97   评分-   586878字   228.00

AI慧写标书

十分钟千页标书高效生成

温馨提示:当前文档最多只能预览 15 页,若文档总页数超出了 15 页,请下载原文档以浏览全部内容。
传染科信息化建设项目(二次)投标方案.docx 第1页
传染科信息化建设项目(二次)投标方案.docx 第2页
传染科信息化建设项目(二次)投标方案.docx 第3页
传染科信息化建设项目(二次)投标方案.docx 第4页
传染科信息化建设项目(二次)投标方案.docx 第5页
传染科信息化建设项目(二次)投标方案.docx 第6页
传染科信息化建设项目(二次)投标方案.docx 第7页
传染科信息化建设项目(二次)投标方案.docx 第8页
传染科信息化建设项目(二次)投标方案.docx 第9页
传染科信息化建设项目(二次)投标方案.docx 第10页
传染科信息化建设项目(二次)投标方案.docx 第11页
传染科信息化建设项目(二次)投标方案.docx 第12页
传染科信息化建设项目(二次)投标方案.docx 第13页
传染科信息化建设项目(二次)投标方案.docx 第14页
传染科信息化建设项目(二次)投标方案.docx 第15页
剩余1112页未读, 下载浏览全部

开通会员, 优惠多多

6重权益等你来

首次半价下载
折扣特惠
上传高收益
特权文档
AI慧写优惠
专属客服
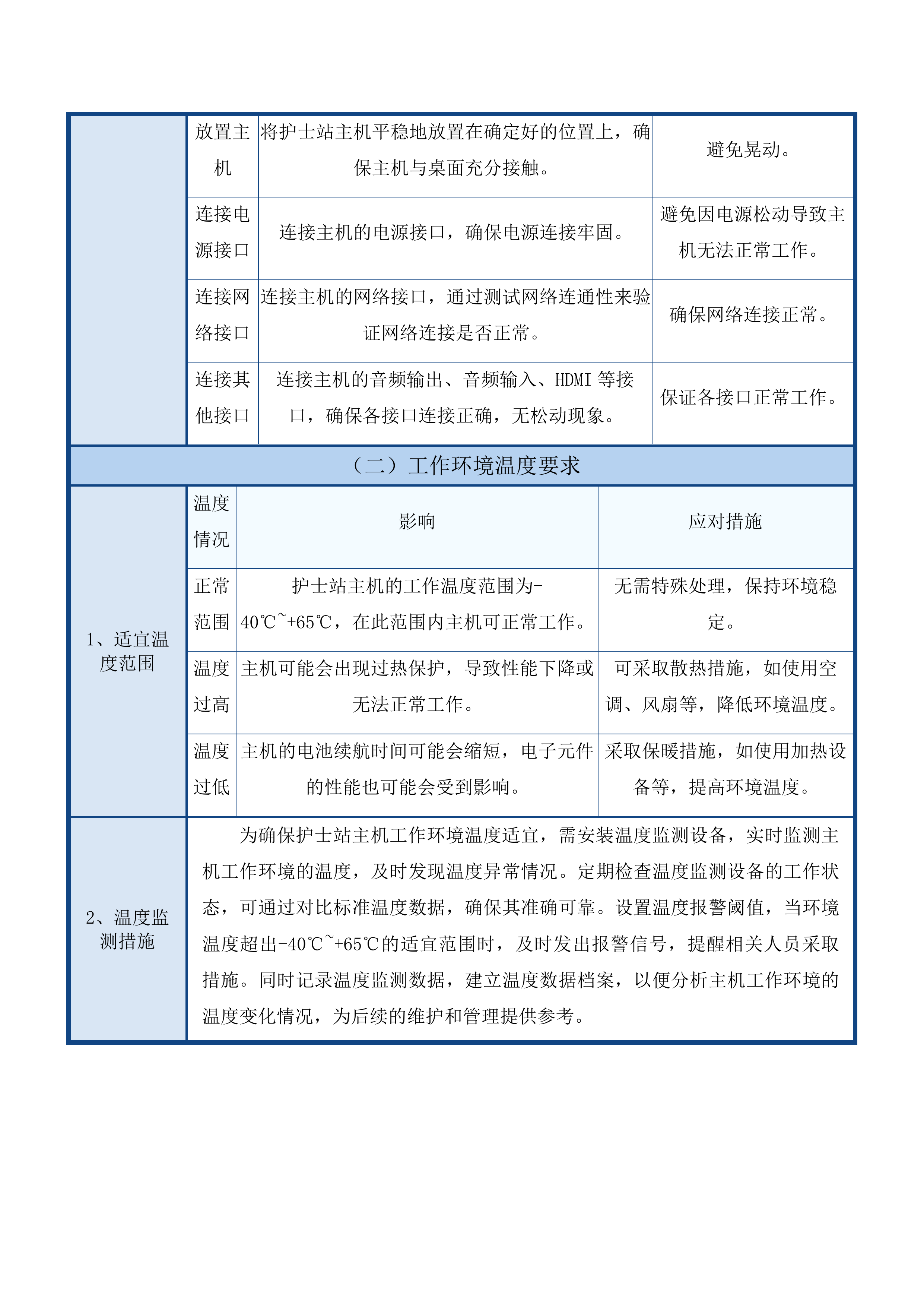
传染科信息化建设项目(二次)投标方案 第一章 设备安装调试方案 7 第一节 设备安装方案 7 一、 护士站主机安装 7 二、 医护副机安装 10 三、 智慧护理屏安装 16 四、 床头屏安装 30 五、 卫生间紧急按钮安装 36 六、 走廊显示屏安装 42 七、 监护仪安装 56 八、 POE交换机安装 70 九、 安装前现场勘查 87 十、 布线规划流程 104 第二节 设备调试方案 113 一、 呼叫系统通信协议调试 113 二、 智慧病房平台数据同步调试 131 三、 监护仪功能校准测试 140 四、 视频音频参数调试 155 五、 软件平台功能测试验证 166 第三节 设备运行方案 175 一、 设备启动检查流程 175 二、 设备工作电压及功耗 189 三、 关键设备运行监控 203 四、 监护仪运行保障 211 五、 设备维护与异常处理 227 第四节 设备验收方案 233 一、 设备到货核验流程 233 二、 设备功能测试标准 241 三、 软件平台验收指标 258 四、 设备运行稳定性测试 264 五、 验收沟通确认机制 280 第五节 设备维修保养方案 287 一、 设备定期巡检计划 287 二、 设备保养标准制定 300 三、 故障响应及维修周期 309 四、 设备更换扩充升级 328 五、 易损件更换计划 349 第二章 供货保证措施 356 第一节 详细供货计划 356 一、 呼叫系统设备采购周期 356 二、 监护系统设备生产周期 369 三、 软硬件产品出厂检验 377 四、 整体运输周期规划 382 第二节 标准供货流程 390 一、 设备采购流程规范 390 二、 生产环节质量把控 400 三、 质检流程严格执行 414 四、 包装运输交付管理 422 第三节 精确时间安排 439 一、 护士站主机交付时间 439 二、 床头屏供货时间安排 448 三、 监护仪交付时间节点 462 四、 关键节点预警机制 476 第四节 合理供货方式 482 一、 呼叫系统基础设备供货 482 二、 监护系统设备分阶段送达 495 三、 分批次与集中供货结合 518 四、 根据安装需求供货 531 第五节 安全运输方案 544 一、 易损设备包装方式 545 二、 物流公司资质审核 555 三、 运输过程安全保障 569 第六节 完善零配件供应 582 一、 呼叫系统配件供应 582 二、 监护仪零配件计划 587 三、 配件供应应急方案 602 第七节 设备更换扩充保障 613 一、 备用设备库存管理 613 二、 设备故障更换流程 627 三、 后期扩充设备预留 641 四、 满足医院扩展需求 655 第三章 质量安全保证措施 661 第一节 货物出厂保护措施 661 一、 护士站主机出厂保护 661 二、 医护副机出厂保护 665 三、 智慧护理屏出厂保护 671 四、 床头屏出厂保护 682 五、 卫生间紧急按钮出厂保护 694 六、 走廊显示屏出厂保护 699 七、 对讲系统服务器出厂保护 714 八、 智慧病房平台软件出厂保护 719 九、 监护仪出厂保护 728 十、 监护软件出厂保护 738 十一、 POE交换机出厂保护 748 十二、 电脑出厂保护 755 十三、 显示器出厂保护 761 十四、 打印机出厂保护 767 第二节 运输过程保护措施 773 一、 呼叫系统设备运输保护 773 二、 软件开发及实施维保运输保护 787 三、 监护系统设备运输保护 794 四、 其它设备运输保护 806 第三节 货物交货保护措施 815 一、 呼叫系统设备交货保护 815 二、 软件开发及实施维保交货保护 826 三、 监护系统设备交货保护 846 四、 其它设备交货保护 859 第四章 售后方案 872 第一节 现场服务支持能力 872 一、 服务范围界定 872 二、 人员调度机制 878 三、 服务流程规划 899 四、 应急响应机制 912 第二节 响应及故障处理时间 925 一、 响应时间承诺 925 二、 到达现场时限 930 三、 故障修复时限 940 四、 分级别故障处理 954 第三节 售后服务人员配置 969 一、 人员构成详情 969 二、 岗位职责设定 985 三、 技术能力要求 1006 四、 服务覆盖区域 1020 第四节 设备维保措施 1027 一、 定期巡检周期 1027 二、 巡检内容规划 1036 三、 维护保养流程 1055 四、 故障预警机制 1068 第五节 产品培训及备件准备 1081 一、 产品使用培训 1081 二、 培训内容规划 1087 三、 培训方式选择 1101 四、 备件储备机制 1121 设备安装调试方案 设备安装方案 护士站主机安装 桌面放置安装步骤 安装前清洁桌面 步骤 操作内容 目的 清洁桌面 使用干净的湿布擦拭桌面,确保桌面干净、无灰尘和杂物。 为护士站主机提供一个整洁的放置表面。 检查平整度 使用水平仪测量桌面,确保桌面平整。 避免因桌面不平整导致主机放置不稳定。 测量尺寸 根据护士站主机的外形尺寸,测量桌面的长和宽。 确保桌面有足够的空间放置主机,避免主机与其他物品相互干扰。 清理障碍物 清理桌面周围的文件、杂物等。 确保主机周围有足够的空间进行操作和维护。 主机位置确定 步骤 操作内容 目的 考虑布局和需求 根据护士站的布局和使用需求,确定主机的最佳放置位置。 方便护士操作和观察。 考虑连接线路 考虑主机与其他设备的连接,确保连接线路最短。 减少信号干扰。 避免不良环境 避免将主机放置在阳光直射、高温、潮湿或有强磁场的地方。 以免影响主机的正常运行。 便于插拔接口 确保主机的放置位置便于插拔电源、网络和其他接口。 方便进行设备的连接和维护。 设备连接固定 步骤 操作内容 目的 放置主机 将护士站主机平稳地放置在确定好的位置上,确保主机与桌面充分接触。 避免晃动。 连接电源接口 连接主机的电源接口,确保电源连接牢固。 避免因电源松动导致主机无法正常工作。 连接网络接口 连接主机的网络接口,通过测试网络连通性来验证网络连接是否正常。 确保网络连接正常。 连接其他接口 连接主机的音频输出、音频输入、HDMI等接口,确保各接口连接正确,无松动现象。 保证各接口正常工作。 工作环境温度要求 适宜温度范围 温度情况 影响 应对措施 正常范围 护士站主机的工作温度范围为-40℃~+65℃,在此范围内主机可正常工作。 无需特殊处理,保持环境稳定。 温度过高 主机可能会出现过热保护,导致性能下降或无法正常工作。 可采取散热措施,如使用空调、风扇等,降低环境温度。 温度过低 主机的电池续航时间可能会缩短,电子元件的性能也可能会受到影响。 采取保暖措施,如使用加热设备等,提高环境温度。 温度监测措施 为确保护士站主机工作环境温度适宜,需安装温度监测设备,实时监测主机工作环境的温度,及时发现温度异常情况。定期检查温度监测设备的工作状态,可通过对比标准温度数据,确保其准确可靠。设置温度报警阈值,当环境温度超出-40℃~+65℃的适宜范围时,及时发出报警信号,提醒相关人员采取措施。同时记录温度监测数据,建立温度数据档案,以便分析主机工作环境的温度变化情况,为后续的维护和管理提供参考。 护士站主机安装 温度异常处理 当环境温度超出-40℃~+65℃的适宜范围时,应立即采取措施调整环境温度。若温度过高,可开启空调、风扇等散热设备;若温度过低,可使用加热设备等提高环境温度。如果主机因温度过高出现过热保护,应立即关闭主机,待温度降低后再重新启动。如果主机因温度过低出现性能下降或无法正常工作,应采取保暖措施,如使用加热设备等,提高环境温度。在温度异常处理过程中,应密切关注主机的工作状态,如观察主机的运行指示灯、系统性能等,确保主机安全稳定运行。 与医院系统对接安排 对接前准备工作 在与医院系统对接前,需要收集医院现有系统的相关信息,包括系统架构、接口标准、数据格式等,通过与医院技术部门沟通或查阅相关文档获取这些信息,为对接工作提供依据。与医院相关部门沟通,确定对接的时间、方式和流程,制定详细的对接计划,确保对接工作顺利进行。对护士站主机进行配置,根据医院现有系统的要求,调整主机的通信协议、接口设置等,确保主机与医院现有系统兼容。准备好对接所需的工具和资料,如接口文档、测试数据等,确保对接工作能够高效进行。 数据接口对接 根据医院现有系统的接口标准,组织专业的技术团队开发护士站主机与医院系统的数据接口,实现数据的传输和共享。对开发好的数据接口进行测试,通过模拟数据传输和处理过程,确保接口的稳定性和可靠性,能够准确地传输和处理数据。与医院系统进行联调,在实际环境中验证数据接口的兼容性和正确性,确保数据能够正常传输和使用。对数据接口进行优化和改进,根据测试和联调过程中发现的问题,对接口进行性能优化和功能改进,提高接口的性能和效率,满足医院业务的需求。 对接后测试优化 步骤 操作内容 目的 全面测试 对护士站主机与医院系统的对接功能进行全面测试,包括数据传输、业务流程等。 确保对接工作的质量。 收集反馈 收集用户反馈,对对接过程中出现的问题进行及时处理和解决。 提高用户体验。 性能监测和优化 对对接系统进行性能监测和优化,确保系统的稳定性和可靠性。 满足医院业务的高并发需求。 制定维护方案 制定对接系统的维护和管理方案,定期对系统进行检查和维护。 确保系统的正常运行。 医护副机安装 副机安装详细步骤 安装前准备 ①在安装医护副机前,需仔细确认其型号、规格是否与采购要求完全一致。这是确保设备能正常投入使用的基础,若型号或规格不符,可能会导致与其他系统无法兼容,影响整个呼叫系统的运行。 ②认真检查副机外观是否存在损坏、变形等情况。外观的完整性不仅关系到设备的美观,更可能影响其内部结构和性能。如有损坏,应及时与供应商沟通更换,避免安装后出现故障。 ③提前准备好安装所需的工具,如螺丝刀、扳手等。合适的工具能保证安装工作的顺利进行,提高安装效率,同时也能避免因工具不当而对设备造成损坏。 ④对安装位置进行全面清理,去除灰尘和杂物。干净的安装环境有助于设备的稳定运行,减少因灰尘等杂物进入设备内部而导致的故障发生概率,延长设备的使用寿命。 设备固定操作 ①根据安装方式,在确定的位置进行打孔或使用其他固定方式。打孔时要注意孔的深度和直径,确保能稳固地安装副机。若采用其他固定方式,也要保证固定的可靠性。 副机螺丝固定方式 ②将医护副机准确放置在安装位置,使用螺丝或其他固定件进行固定。放置时要确保副机的位置准确无误,螺丝等固定件要拧紧,防止副机松动。 ③安装完成后,要确保副机安装牢固,无松动现象。可以通过轻轻晃动副机来检查其稳定性,如有松动应及时重新固定,避免在使用过程中因松动而导致故障。 医护副机安装前检查 ④检查副机的水平度和垂直度,如有偏差及时调整。副机的水平度和垂直度对于其正常显示和操作至关重要,偏差过大可能会影响医护人员的使用体验,甚至导致误操作。 线路连接环节 ①连接副机的电源接口,确保电源供应正常。在连接电源前,要检查电源的电压和电流是否符合副机的要求,避免因电源问题而损坏设备。连接后要进行测试,确保副机能正常开机。 ②连接RJ45网络接口,保证网络连接稳定。网络连接的稳定性对于副机与其他设备之间的数据传输至关重要,要确保网络接口连接牢固,网络信号正常。 ③连接报警输入接口,确保报警功能正常。报警功能是医护副机的重要功能之一,连接后要进行测试,确保在有报警信号时能及时准确地发出报警。 ④检查所有线路连接是否牢固,有无松动或接触不良的情况。线路连接的可靠性直接影响设备的正常运行,如有松动或接触不良,可能会导致信号中断、设备故障等问题,要及时进行处理。 副机安装位置确定 考虑使用便利性 ①安装位置应便于医护人员操作和查看副机信息。医护人员在工作过程中需要频繁使用副机,因此安装位置要方便他们快速操作和查看信息,提高工作效率。 ②应设置在医护人员经常活动的区域,减少操作距离。这样可以避免医护人员在紧急情况下因操作距离过长而耽误时间,确保能及时响应患者的需求。 ③避免安装在障碍物后方或不易到达的位置。障碍物可能会遮挡副机的信号,影响其正常使用,同时不易到达的位置也会给医护人员的操作带来不便。 ④确保副机的屏幕在正常视线范围内,方便读取信息。屏幕的可视性对于医护人员准确获取信息至关重要,要避免因视线不佳而导致误读信息。 结合环境安全性 ①远离水源、火源等危险区域,确保设备安全。水源可能会导致设备受潮损坏,火源则可能引发火灾,威胁设备和人员的安全,因此要选择安全的安装位置。 ②避免安装在可能受到碰撞或挤压的位置。碰撞或挤压可能会损坏副机的外壳和内部元件,影响其正常使用,要选择相对安全的位置进行安装。 ③安装位置应具有良好的通风条件,利于设备散热。良好的通风可以降低设备的温度,延长其使用寿命,避免因过热而导致故障。 ④确保副机不会受到阳光直射,影响显示效果。阳光直射可能会使屏幕反光,影响医护人员的查看体验,同时也可能会加速设备的老化。 符合整体布局性 ①安装位置应与医院的整体布局相协调,不影响其他设备的正常使用。医院的设备众多,副机的安装要考虑到与其他设备的兼容性和协调性,避免相互干扰。 ②考虑与其他呼叫系统设备的相对位置,便于信号传输和系统对接。合理的相对位置可以确保信号的稳定传输,提高整个呼叫系统的运行效率。 ③避免与其他设备的线路交叉或干扰。线路交叉或干扰可能会导致信号传输不稳定,影响设备的正常使用,要合理规划线路布局。 ④确保副机的安装不会影响医院的正常医疗秩序。副机的安装要尽量减少对医院正常医疗工作的影响,避免因安装过程中的噪音、灰尘等问题给患者和医护人员带来不便。 副机环境湿度要求 湿度范围界定 ①医护副机的工作环境湿度应保持在合理范围内。适宜的湿度环境对于设备的正常运行至关重要,能有效减少故障的发生概率。 ②适宜的湿度范围为10%-70%。在此湿度范围内,设备内部元件能保持良好的性能,避免因湿度问题而导致的损坏。 ③湿度过高可能导致设备内部元件受潮损坏。潮湿的环境容易使电子元件生锈、短路,影响设备的使用寿命。 ④湿度过低可能产生静电,影响设备的正常运行。静电可能会干扰设备的电子信号,导致设备出现故障或误操作。 湿度监测措施 ①在副机安装位置附近安装湿度监测设备。通过实时监测湿度数据,能及时了解环境湿度的变化情况。 副机湿度监测设备 ②定期检查湿度监测数据,确保湿度在合适范围内。定期检查可以及时发现湿度异常情况,以便采取相应的措施进行调整。 ③当湿度超出正常范围时,及时采取措施进行调整。及时调整湿度可以避免设备因湿度异常而受到损坏,保证设备的正常运行。 ④可以通过使用除湿器或加湿器来调节环境湿度。除湿器能降低过高的湿度,加湿器能增加过低的湿度,使环境湿度保持在适宜的范围内。 应对湿度异常 ①如湿度过高,应及时开启除湿设备,降低环境湿度。除湿设备能快速有效地降低湿度,保护设备不受潮湿影响。 ②检查安装位置是否存在漏水或积水情况,及时处理。漏水或积水是导致湿度升高的常见原因,及时处理可以避免湿度进一步升高。 ③如湿度过低,可使用加湿器增加空气湿度。加湿器能增加空气中的水分含量,使湿度恢复到适宜的范围。 副机除湿器使用 ④定期对副机进行检查和维护,确保设备在异常湿度环境下仍能正常运行。定期检查和维护可以及时发现设备的潜在问题,保证设备的可靠性。 智慧护理屏安装 壁挂安装具体流程 安装准备工作 外观与配件检查 在进行智慧护理屏安装前,需仔细检查屏幕外观。查看屏幕是否存在划痕、裂纹,因为这些瑕疵可能影响屏幕的显示效果和使用寿命。同时,检查外壳是否有变形情况,变形的外壳可能会影响设备的整体稳定性。此外,要认真核对配件的数量和规格,确保电源线、数据线、安装支架等齐全。仔细检查配件是否有损坏或缺失,若发现问题,需及时联系供应商进行更换,以保证后续安装工作的顺利进行。 墙面承重评估 为确保智慧护理屏安装后的安全与稳定,需对墙面承重能力进行评估。首先,通过查看建筑图纸或咨询相关人员,了解安装墙面的结构和材质。不同的墙面结构和材质,其承重能力有所不同。接着,使用专业工具对墙面的承重能力进行测试,确保墙面能够承受智慧护理屏及安装支架的重量。如果墙面承重不足,需采取加固措施,如安装加固板等。以下是墙面承重评估的具体信息: 墙面承重评估 评估项目 具体内容 墙面结构和材质 查看建筑图纸或咨询相关人员确定 承重测试工具 使用专业工具进行测试 承重不足处理措施 安装加固板等 工具准备确认 安装智慧护理屏需要准备合适的工具。准备合适规格的螺丝刀,确保其能够拧紧安装螺丝,螺丝拧紧度不足可能导致设备松动,影响使用安全;拧紧过度则可能损坏设备。高精度的水平仪也是必备工具,用于确保智慧护理屏安装水平,水平安装的屏幕能够提供更好的视觉效果,也符合人体工程学原理。此外,还需准备功率合适的电钻,以便在墙面上打孔安装支架。电钻功率过小可能无法顺利打孔,功率过大则可能对墙面造成损坏。 支架安装步骤 位置标记精准 在安装支架时,位置标记的精准至关重要。使用测量工具,确保标记位置准确无误,误差需控制在极小范围内。标记位置时,要充分考虑智慧护理屏的整体布局和美观性,使其与周围环境相协调。多次核对标记位置,避免出现偏差,因为一旦标记位置出现偏差,可能导致后续安装困难,甚至影响设备的正常使用。以下是位置标记的相关要点: 标记要点 具体要求 测量工具使用 确保标记位置准确,误差极小 布局与美观考虑 使智慧护理屏与周围环境协调 核对次数 多次核对,避免偏差 打孔与螺栓安装 选择合适的钻头,按照标记位置打孔,孔的深度和直径要符合膨胀螺栓的要求。打孔时要注意保持垂直,避免倾斜影响螺栓的安装效果。将膨胀螺栓插入孔中,使用锤子轻轻敲击,确保螺栓牢固。安装完成后,检查膨胀螺栓的安装是否垂直,如有倾斜需及时调整,以保证支架安装的稳定性。 打孔与螺栓安装 支架固定操作 将安装支架对准膨胀螺栓,缓慢放下,确保支架的安装孔与螺栓对齐。使用螺丝刀拧紧螺丝,注意螺丝的拧紧力度要适中,过紧可能损坏支架或墙面,过松则可能导致支架松动。安装完成后,检查支架是否牢固,是否有晃动现象,若有晃动需及时调整螺丝的拧紧度。以下是支架固定操作的相关信息: 支架固定操作 操作步骤 注意事项 对准螺栓放下支架 确保安装孔与螺栓对齐 拧紧螺丝 力度适中,避免过紧或过松 检查支架牢固度 无晃动现象 屏幕安装与调试 屏幕挂放稳妥 多人协作,小心抬起智慧护理屏,避免碰撞和损坏。在抬起过程中,要注意保持屏幕的平衡和稳定,避免因晃动导致屏幕受损。将屏幕准确地挂在安装支架上,确保挂放位置正确。挂放完成后,检查屏幕与支架的连接是否紧密,有无松动现象,若有松动需及时调整,以保证屏幕的安全使用。 屏幕挂放稳妥 线路连接检查 按照正确的方法连接电源线和数据线,确保连接牢固,无松动或接触不良情况。连接时要注意线路的正确插入方向,避免插错导致设备损坏。检查线路是否有破损或短路现象,如有问题及时更换,以防止安全事故的发生。整理好线路,避免线路杂乱影响美观和使用安全。以下是线路连接检查的相关要点: 检查项目 具体要求 连接牢固度 无松动或接触不良 线路完整性 无破损或短路现象 线路整理 避免杂乱 调试与功能确认 接通电源后,观察智慧护理屏是否能够正常开机。若无法开机,需检查电源连接是否正常,线路是否存在故障。检查屏幕的显示效果,如色彩、亮度、清晰度等是否符合要求,若显示效果不佳,需调整相关参数。测试智慧护理屏的各项功能,如触摸操作、数据显示等是否正常,确保设备能够满足实际使用需求。 安装位置及朝向 位置选择原则 视野便利性考量 安装位置应保证在病房的主要通道或护士站等位置能够清晰看到屏幕内容,这样医护人员在工作过程中能够随时获取屏幕信息,提高工作效率。避免被障碍物遮挡,确保视野开阔。同时,考虑患者的视角,方便患者查看相关信息,如护理注意事项、医疗资讯等,以提升患者的就医体验。 光照影响规避 阳光直射会使屏幕亮度降低,影响显示效果,应避免安装在窗户附近等阳光直射的位置。强光源照射也可能导致屏幕反光,影响观看体验,要远离灯光直射的区域。如果无法避免光照影响,可以考虑安装遮阳装置或调整屏幕角度,以减少光照对屏幕显示效果的影响。 设备布局协调性 与其他医疗设备保持合理的距离,避免信号干扰和物理碰撞。考虑设备之间的线路连接和维护空间,方便后续的管理和操作。整体布局要符合医院的工作流程和空间规划,使医院环境更加整洁、有序。以下是设备布局协调性的相关要点: 协调要点 具体要求 设备间距 保持合理距离,避免干扰和碰撞 线路与维护空间 方便连接和操作 整体布局规划 符合医院工作流程和空间规划 高度确定依据 身高数据参考 参考医护人员和患者的平均身高统计数据,作为安装高度的基础依据。可以通过实际测量或查阅相关资料获取准确的身高信息。考虑不同年龄段和性别患者的身高差异,进行综合考虑,以确保不同人群都能够方便地观看屏幕内容。 视线平齐原则 安装高度应确保屏幕中心与观看者的视线在同一水平线上,减少颈部疲劳。对于站立观看的医护人员和坐着或躺着的患者,分别确定合适的高度。通过调整安装支架的高度来实现屏幕中心与视线的平齐,提高观看的舒适性。 场景需求调整 在不同的病房区域,如普通病房、重症监护室等,根据实际使用场景进行高度调整。考虑特殊患者的需求,如行动不便的患者,适当降低安装高度,以便他们能够方便地查看屏幕信息。结合医院的工作习惯和操作流程,对安装高度进行优化,提高设备的实用性。以下是场景需求调整的相关信息: 调整场景 调整方式 不同病房区域 根据实际场景调整高度 特殊患者需求 适当降低安装高度 医院工作习惯 结合流程优化安装高度 朝向设置要点 反光问题解决 调整屏幕朝向,避免与窗户或灯光方向垂直,减少反光现象。如果无法完全避免反光,可以使用防反光屏幕贴膜或调整室内灯光布局。定期检查屏幕反光情况,根据实际情况进行调整,以保证屏幕的显示效果清晰、无反光干扰。 观看区域聚焦 确定主要的观看区域,如护士站、病房通道等,将屏幕朝向这些区域。确保医护人员在工作过程中能够方便地看到屏幕内容,提高工作效率。考虑患者的观看需求,使患者在病房内能够清晰地看到屏幕信息,提升患者的就医体验。 环境协调性考量 屏幕的朝向要与周围的环境相协调,避免显得突兀。考虑与其他设备和家具的布局,使整体空间更加美观和舒适。根据病房的装修风格和色彩搭配,选择合适的屏幕朝向和安装方式,营造一个和谐、舒适的就医环境。 功能协同配合 工作温度范围设定 温度范围依据 技术参数参考 查阅智慧护理屏的产品说明书,了解其规定的正常工作温度范围。严格按照技术参数要求设定温度范围,确保设备性能稳定。不同型号和品牌的智慧护理屏可能有不同的温度要求,因此在设定温度范围时要注意区分。遵循技术参数要求,能够保证设备的长期稳定运行,减少故障发生的概率。 实际环境考量 对医院的实际环境温度进行监测和分析,了解不同季节和时间段的温度变化情况。根据实际环境温度,对设定的温度范围进行适当调整,以适应医院的工作环境。考虑医院不同区域的温度差异,如病房、护士站等,分别进行温度设定,确保设备在不同区域都能够正常工作。 极端温度应对 在极端高温或低温条件下,采取相应的保护措施,如安装空调、加热器等设备。制定应急预案,当温度超出设定范围时,及时采取措施保护设备。定期检查温度调节设备的运行情况,确保其正常工作。以下是极端温度应对的相关措施: 应对情况 具体措施 极端高温 安装空调等降温设备 极端低温 安装加热器等升温设备 温度超出范围 启动应急预案 设备检查 定期检查温度调节设备运行情况 温度监控措施 传感器安装要点 选择合适的温度传感器,确保其精度和可靠性。将温度传感器安装在靠近智慧护理屏的位置,能够准确监测其工作温度。定期检查温度传感器的工作状态,确保其正常运行。温度传感器的准确监测能够及时发现设备温度异常,为设备的安全运行提供保障。以下是传感器安装的相关要点: 安装要点 具体要求 传感器选择 精度和可靠性高 安装位置 靠近智慧护理屏 状态检查 定期检查,确保正常运行 报警阈值设定 根据智慧护理屏的正常工作温度范围,合理设定温度报警阈值。报警阈值应具有一定的缓冲空间,避免误报警。定期检查报警系统的功能,确保在温度超出范围时能够及时发出警报。合理的报警阈值设定能够及时提醒工作人员采取措施,保护设备安全。以下是报警阈值设定的相关要点: 设定要点 具体要求 依据标准 智慧护理屏正常工作温度范围 缓冲空间 避免误报警 系统检查 定期检查报警系统功能 监控记录管理 建立完善的温度监控记录系统,记录智慧护理屏的工作温度数据。定期对温度数据进行分析和评估,及时发现潜在的问题。将温度监控记录作为设备维护和管理的重要依据,以便制定合理的维护计划,延长设备使用寿命。 温度调节方法 高温散热措施 打开窗户或使用通风设备,增加空气流通,降低室内温度。可以使用风扇或空调等散热设备,对智慧护理屏进行散热。检查智慧护理屏的散热孔是否堵塞,确保散热良好。良好的散热能够保证设备在高温环境下正常运行,减少设备故障的发生。以下是高温散热措施的相关要点: 散热措施 具体操作 空气流通 打开窗户或使用通风设备 散热设备使用 风扇、空调等 散热孔检查 确保无堵塞 低温加热手段 在温度过低时,使用加热设备,如暖风机、加热器等,提高室内温度。注意加热设备的使用安全,避免引发火灾等事故。定期检查加热设备的工作状态,确保其正常运行。适当的加热能够保证设备在低温环境下正常工作,提高设备的稳定性。 温度稳定控制 通过安装恒温设备,保持室内温度的稳定。避免频繁开关门窗,减少室内温度的波动。定期对室内温度进行监测和调整,确保温度在设定范围内。稳定的温度环境有利于设备的长期稳定运行,减少设备故障的发生。以下是温度稳定控制的相关要点: 控制措施 具体要求 恒温设备安装 保持室内温度稳定 门窗开关控制 避免频繁开关,减少温度波动 温度监测调整 定期进行,确保在设定范围 与现有系统对接要点 数据接口对接 接口类型确认 与医院现有系统的技术人员沟通,了解其数据接口的类型,如网络接口、串口等。确认接口的协议标准,如TCP/IP、HTTP等,确保与智慧护理屏兼容。检查接口的物理连接方式,如网线、数据线等,确保连接正常。准确确认接口类型和协议标准,能够保证数据的顺利传输和系统的稳定运行。以下是接口类型确认的相关要点: 数据接口对接 确认项目 具体要求 接口类型 网络接口、串口等 协议标准 TCP/IP、HTTP等 物理连接方式 网线、数据线等,连接正常 接口测试流程 搭建测试环境,模拟实际的数据传输场景,进行接口测试。测试数据的发送和接收功能,检查数据是否准确无误。对接口的稳定性进行测试,观察在长时间运行过程中是否出现数据丢失或传输中断的情况。通过接口测试,能够及时发现接口存在的问题,确保系统的正常运行。 传输标准制定 制定统一的数据传输标准,规范数据的格式和编码方式。确定数据传输的频率,避免数据积压或传输不及时。建立数据传输的错误处理机制,确保在出现问题时能够及时纠正。统一的传输标准能够提高数据传输的效率和准确性,保证系统的稳定运行。以下是传输标准制定的相关要点: 制定要点 具体要求 数据格式与编码 规范统一 传输频率 避免积压或不及时 错误处理机制 及时纠正问题 功能协同配合 系统功能调研 与医院现有系统的使用人员和技术人员进行沟通,了解其功能特点和使用需求。分析智慧护理屏与现有系统的功能重叠和互补部分,确定协同配合的方向。制定详细的功能协同方案,明确各系统的职责和工作流程。通过系统功能调研,能够充分发挥各系统的优势,提高医院的工作效率。以下是系统功能调研的相关要点: 调研要点 具体内容 沟通对象 现有系统使用人员和技术人员 功能分析 重叠和互补部分 方案制定 明确职责和工作流程 协同功能测试 在实际环境中进行功能协同测试,模拟各种工作场景,检查各项功能是否能够正常协同工作。测试数据的共享和交互功能,确保信息的及时传递和更新。对协同功能的稳定性和可靠性进行测试,发现问题及时解决。通过协同功能测试,能够确保各系统之间的协同工作顺畅,提高医院的信息化水平。 流程优化措施 根据功能测试结果,对协同工作流程进行优化,减少不必要的环节和操作。提高数据处理和传输的效率,缩短工作时间。以用户需求为导向,优化界面设计和操作流程,提高用户体验。优化协同工作流程能够提高医院的工作效率和服务质量,为患者提供更好的就医体验。 安全保障措施 数据安全防护 采用数据加密技术,对传输和存储的数据进行加密处理,防止数据被窃取或篡改。建立访问控制机制,对数据的访问权限进行严格管理,只有授权人员才能访问相关数据。定期对数据进行备份,防止数据丢失。加强数据安全防护,能够保护患者的隐私和医院的信息安全。 网络安全评估 对智慧护理屏和现有系统的网络环境进行安全评估,发现潜在的安全漏洞。安装防火墙、入侵检测系统等安全设备,加强网络防护。定期更新安全补丁,提高系统的安全性。通过网络安全评估和防护措施,能够保障医院信息系统的稳定运行,防止网络攻击。 应急响应预案 制定详细的应急预案,明确在发生安全事件时的应急处理流程和责任分工。定期进行应急演练,提高应对突发安全事件的能力。及时恢复数据和系统的正常运行,减少安全事件对医院工作的影响。完善的应急响应预案能够在安全事件发生时迅速采取措施,保障医院的正常运转。以下是应急响应预案的相关要点: 预案要点 具体内容 处理流程 明确应急处理流程 责任分工 明确各人员责任 演练安排 定期进行应急演练 恢复措施 及时恢复数据和系统 床头屏安装 床头屏安装步骤 安装前准备 1)全面检查床头屏设备外观,查看是否存在划痕、裂缝等损坏情况,同时仔细核对配件是否齐全,确保设备及配件的完整性。床头屏作为重要的医疗设备,其外观损坏可能影响正常使用,配件缺失则会导致安装无法顺利进行。 2)充分准备好安装所需的各类工具,如螺丝刀、扳手等。不同规格的螺丝刀和扳手能满足床头屏安装过程中各种螺丝和螺母的拆卸与安装需求,提前准备齐全可提高安装效率。 安装所需工具准备 3)精准确定床头屏的安装位置,并做好清晰标记。安装位置的选择需综合考虑患者使用便利性、医护人员操作便捷性以及与其他设备的布局协调性等因素,标记清晰有助于后续安装的准确性。 4)认真清理安装位置的墙面,运用砂纸等工具打磨不平整处,使用清洁剂去除污渍,确保墙面平整、干净。墙面不平整会影响床头屏的安装稳定性,有污渍则可能影响安装支架与墙面的贴合度。 固定安装支架 1)依据床头屏的安装孔位置,在墙面上精确标记出安装支架的固定孔位置。使用测量工具确保标记位置准确无误,避免因标记偏差导致安装支架无法正确安装。 床头屏固定在安装支架 2)使用合适规格的电钻在墙面上钻孔,并安装膨胀螺栓。钻孔时要控制好深度和角度,确保膨胀螺栓能够牢固地固定在墙内,为安装支架提供稳定的支撑。 墙面上钻孔安装膨胀螺栓 3)将安装支架紧密固定在墙面上,使用螺丝刀等工具拧紧螺丝,确保支架牢固。安装支架的牢固程度直接关系到床头屏的使用安全,必须确保其安装稳固。 4)仔细检查安装支架的水平度和垂直度,使用水平仪等工具进行测量,如有偏差及时调整。安装支架不水平或不垂直会导致床头屏安装后倾斜,影响使用效果和美观度。 床头屏设备外观检查 安装床头屏 1)小心将床头屏抬至安装位置,安排足够的人力确保操作安全,然后精准对准安装支架上的孔位。对准孔位时要仔细观察,确保位置准确,避免因对准偏差导致安装困难。 2)使用合适的螺丝将床头屏牢固固定在安装支架上,拧紧螺丝的力度要适中,既不能过松导致床头屏晃动,也不能过紧损坏床头屏或安装支架。 3)再次检查床头屏的安装是否水平和垂直,使用水平仪等工具进行测量,如有偏差及时调整。床头屏安装不水平或不垂直会影响显示效果和患者使用体验。 4)认真连接床头屏的电源线、网线等线缆,按照正确的接口标识进行连接,确保连接正确、牢固。连接不当可能导致设备无法正常工作或出现安全隐患。 床头屏安装环境要求 温度要求 1)床头屏的工作温度范围为-40℃~+65℃,安装环境的温度必须严格在此范围内。温度过高可能导致设备内部元件损坏,温度过低则可能影响设备的正常运行和显示效果。 2)应避免将床头屏安装在温度过高或过低的地方,如靠近暖气、空调等设备。这些设备周围的温度变化较大,会对床头屏的工作稳定性产生不利影响。 3)在高温环境下,要确保安装环境有良好的通风散热条件。可以安装风扇或空调等设备,加强空气流通,降低环境温度,保证床头屏正常散热。 4)在低温环境下,需采取保暖措施,如使用加热设备或保温材料包裹床头屏,防止床头屏因温度过低而损坏。 湿度要求 1)床头屏的工作湿度范围应在合理范围内,避免在潮湿的环境中安装。潮湿环境容易导致设备内部电路短路,影响设备的正常使用和寿命。 2)安装环境的湿度应保持在10%~70%之间,可使用湿度计进行监测,防止因湿度过高导致设备故障。湿度过高会使设备表面产生水汽,腐蚀元件,降低设备性能。 3)避免将床头屏安装在卫生间、厨房等湿度较大的地方。这些场所的湿度通常较高,且存在水汽和油烟等污染物,会对床头屏造成损害。 4)如安装环境湿度较大,应采取防潮措施,如使用除湿设备降低环境湿度,或者在床头屏周围放置干燥剂吸收水汽。 空间要求 1)床头屏安装位置应具有足够的空间,便于操作和维护。安装空间过小会导致操作人员难以进行设备的安装、调试和维修,影响工作效率。 2)床头屏周围应保持一定的距离,避免与其他物体发生碰撞。碰撞可能会损坏床头屏的外观和内部元件,影响设备的正常使用。 3)安装位置应便于人员观察床头屏的显示内容。合理的安装位置能使医护人员和患者清晰地看到床头屏上的信息,及时了解患者的情况。 4)床头屏的安装高度应符合人体工程学要求,方便患者使用。安装高度过高或过低都会给患者带来不便,影响使用体验。 床头屏布线规划 电源线规划 1)床头屏的工作电压为DC12-24V,应选择合适规格和材质的电源线进行连接。合适的电源线能保证稳定的电压供应,避免因电压不稳定导致设备故障。 床头屏电源线规划 2)电源线应具有良好的绝缘性能,采用优质的绝缘材料包裹导线,避免发生漏电事故。漏电不仅会损坏设备,还可能对人员安全造成威胁。 3)电源线应尽量避免与其他线缆交叉,合理规划布线路径,防止干扰。线缆交叉可能会产生电磁干扰,影响床头屏的正常运行。 4)电源线的长度应根据实际安装位置进行合理选择,精确测量安装距离,避免过长或过短。电源线过长会增加电能损耗,过短则可能无法连接到电源。 网线规划 1)床头屏支持10-100Mbps自适应网络,应选择符合该网络要求的网线进行连接。合适的网线能保证稳定的网络传输速度,确保床头屏与其他设备的通信顺畅。 2)网线应采用标准的RJ45接口,确保连接稳定。标准接口能保证良好的电气连接性能,避免因接口松动或接触不良导致网络中断。 3)网线应尽量避免与电源线、信号线等其他线缆并行铺设,采用分隔线槽或不同的布线通道,防止干扰。并行铺设会使线缆之间产生电磁干扰,影响网络信号质量。 4)网线的长度应根据实际安装位置进行合理选择,准确计算距离,避免过长导致信号衰减。信号衰减会影响网络传输速度和稳定性。 信号线规划 1)床头屏的信号线包括485接口线、控制接口线等,应根据设备的接口要求进行连接。不同的信号线具有不同的功能和传输协议,必须按照正确的方式连接,以确保信号的准确传输。 2)信号线应采用屏蔽线,利用屏蔽层减少外界电磁干扰,防止干扰。屏蔽线能有效提高信号传输的稳定性和可靠性。 3)信号线应与电源线、网线等其他线缆分开铺设,使用独立的线槽或管道,避免相互干扰。不同类型的线缆产生的电磁干扰会影响信号线的信号质量。 4)信号线的长度应根据实际安装位置进行合理选择,精确测量距离,避免过长导致信号衰减。信号衰减会使信号失真,影响设备的正常控制和监测功能。 卫生间紧急按钮安装 紧急按钮壁挂方式 墙面处理 1)清洁墙面:安装前,需对安装位置的墙面进行全面清洁,彻底去除灰尘、油污、污渍等杂质,保证墙面干净、平整且无松动颗粒,为后续安装提供良好基础。 紧急按钮壁挂方式 2)标记位置:依据按钮的精确尺寸和安装孔位,使用专业工具在墙面上进行准确标记,标记要清晰、明确,以确保安装的精准度,避免出现偏差。 标记位置 3)钻孔操作:选用适配的工具在标记好的位置进行钻孔作业,严格控制钻孔的深度和直径,使其完全符合安装要求,保证钻孔质量。 4)清理孔洞:钻孔完成后,及时将孔洞内的灰尘、碎屑等杂物清理干净,可使用毛刷或吸尘器等工具,确保孔洞内部清洁,便于后续安装工作顺利进行。 按钮固定 步骤 操作内容 放入膨胀管 将膨胀管准确放入钻好的孔洞中,确保膨胀管与孔洞紧密配合,无松动或缝隙,为按钮安装提供稳固支撑。 安装按钮 把按钮精准对准安装孔位,使用合适的螺丝将按钮牢固固定在墙面上,拧紧螺丝时要力度均匀,保证按钮安装牢固、平整。 检查稳固性 安装完成后,轻轻晃动按钮,仔细检查其稳固性,确保按钮不会出现松动或晃动现象,保证使用安全。 调整位置 若发现按钮安装位置存在偏差,需及时进行精细调整,保证按钮安装水平和垂直,符合安装规范和美观要求。 线路连接 1)剥开导线:将连接按钮的导线绝缘层小心剥开适当长度,注意不要损伤导线芯,确保导线芯完整露出,为后续连接做好准备。 线路连接 2)连接导线:把导线芯与按钮的接口进行正确连接,连接过程要仔细、严谨,确保连接牢固,避免出现松动或接触不良的情况。 3)绝缘处理:连接完成后,使用优质的绝缘胶带对连接部位进行全面的绝缘处理,缠绕要紧密、均匀,防止漏电现象发生,保障使用安全。 4)整理线路:将多余的导线进行合理整理,可使用扎带或线槽等工具,避免线路杂乱无章,既保证美观又能提高使用安全性。 安装位置高度要求 方便操作高度 1)考虑人体工程学:安装高度应严格遵循人体工程学原理,充分考虑使用人员的操作习惯和便利性,使人员在紧急情况下能够迅速、自然地按下按钮。 方便操作高度 2)确定合理高度:一般而言,按钮的中心位置距离地面高度宜设定在1.2-1.5米之间,这个高度范围能满足大多数人员的操作需求。 3)特殊情况调整:根据实际使用人群的特点(如儿童、残疾人等)和卫生间的具体布局情况,可对安装高度进行适当调整,以确保操作的便捷性。 4)确保操作便捷:安装高度必须保证人员在紧急情况下能够快速、轻松地按下按钮,避免因高度不当而延误救援时机。 避免碰撞高度 1)防止意外碰撞:安装位置应精心选择,避开容易受到碰撞的区域,如门的开合范围、人员经常走动的通道等,以免按钮因意外碰撞而损坏。 2)远离活动区域:尽量将按钮安装在远离门、窗等活动频繁的位置,减少因活动部件的碰撞对按钮造成的损害。 3)考虑家具摆放:安装高度要充分考虑卫生间内家具的摆放情况,避免按钮被家具遮挡或碰撞,确保按钮在正常使用过程中不受干扰。 4)确保按钮安全:合理的安装高度能够有效保证按钮在日常使用过程中不受损坏,延长按钮的使用寿命。 符合规范高度 要求 具体内容 遵循相关标准 安装高度需严格符合国家和行业的相关标准和规范,确保安装的规范性和安全性。 参考设计要求 按照卫生间的设计要求和安全标准,精确确定按钮的安装高度,保证与整体设计相协调。 保证一致性 同一卫生间内的多个紧急按钮安装高度应保持一致,体现安装的整齐性和专业性。 便于管理维护 符合规范的安装高度有利于按钮的日常管理和维护工作,提高工作效率。 按钮工作湿度范围 湿度下限要求 1)防止干燥损坏:工作湿度不能过低,否则会导致按钮内部元件因干燥而出现开裂、变形等损坏情况,影响按钮的正常使用寿命。 2)确定最低湿度:根据按钮的技术参数,其工作湿度下限为10%,在安装和使用过程中需严格保证湿度不低于此下限。 3)湿度监测措施:安装专业的湿度监测设备,实时、准确地监测卫生间内的湿度情况,以便及时发现湿度异常。 4)湿度调节方法:当湿度低于下限值时,可采用加湿器等适当的加湿措施,将湿度调整到合适范围,保证按钮正常工作。 湿度上限要求 1)避免潮湿影响:工作湿度不能过高,过高的湿度会使按钮因潮湿而出现短路、腐蚀等严重问题,降低按钮的性能和可靠性。 2)明确最高湿度:按钮的工作湿度上限为70%,需严格控制卫生间内的湿度不超过此上限。 3)通风除湿措施:加强卫生间的通风换气,可通过安装排风扇等设备,降低湿度。必要时可使用除湿机等专业除湿设备进行除湿,确保湿度在合理范围内。 4)防潮保护措施:对按钮进行防潮处理,如采用防潮外壳、密封胶圈等,提高按钮的防潮性能,减少潮湿对按钮的损害。 湿度稳定控制 1)保持湿度稳定:尽量使卫生间内的湿度保持在按钮工作湿度范围内,避免湿度波动过大对按钮造成不良影响,确保按钮稳定运行。 2)定期检查维护:定期检查湿度监测设备和除湿、加湿设备的运行情况,及时发现设备故障并进行维修或更换,确保其正常工作。 3)根据环境调整:根据季节和天气变化,及时调整湿度控制措施,如在潮湿的雨季加强除湿,在干燥的冬季适当加湿,保证按钮的工作环境稳定。 4)记录湿度数据:建立详细的湿度记录档案,对卫生间内的湿度数据进行定期记录和分析,以便及时发现湿度异常情况并采取有效措施进行调整。 走廊显示屏安装 显示屏吊装具体操作 安装位置确定 水平测量 使用水平仪对安装位置进行水平测量,确保安装面水平,误差控制在极小范围内,以保证显示屏安装后处于水平状态,避免出现倾斜影响显示效果。水平度对于显示屏的正常使用至关重要,若安装位置不水平,显示屏可能会出现图像变形、显示不均等问题,影响信息传达和视觉体验。若安装位置不水平,需对安装面进行调整或采取相应的找平措施,如使用垫片、调整支架等方法,使安装面达到水平要求。再次检查水平度,确认无误后做好标记,为后续的吊装作业提供准确的定位,标记应清晰、准确,以便吊装时能够快速找到安装位置。 显示屏吊装具体操作 垂直定位 利用铅垂线或激光定位仪等工具,确定安装位置的垂直方向,保证显示屏安装后垂直于地面,提高视觉效果和稳定性。垂直定位不准确会导致显示屏倾斜,不仅影响美观,还可能影响其结构稳定性,增加安全隐患。检查垂直定位的准确性,如有偏差及时进行调整,确保误差在允许范围内。在垂直定位准确的基础上,进一步确认安装位置与周围环境的协调性,避免与其他设施发生冲突,如避免与消防设备、通风管道等发生干涉,确保显示屏能够正常安装和使用。 空间评估 评估安装位置周围的空间,确保显示屏安装后不会受到周围物体的遮挡或碰撞,保证其正常使用和安全。周围物体的遮挡会影响显示屏的显示效果,碰撞则可能导致显示屏损坏,影响使用寿命。考虑显示屏的散热需求,确保安装位置有良好的通风条件,避免因散热不良导致设备损坏。显示屏在工作过程中会产生热量,良好的通风条件有助于散热,保证设备的稳定性和可靠性。检查安装位置的上方是否有足够的空间进行吊装操作,确保吊装过程顺利进行,如上方有障碍物,可能会影响吊装设备的操作,甚至导致安全事故。 吊装设备准备 设备检查 检查吊装设备的外观是否有损坏、变形等情况,如有问题及时进行修复或更换。外观损坏或变形可能会影响吊装设备的性能和安全性,如钢丝绳有磨损、吊钩有裂纹等情况,应及时更换。测试吊装设备的各项功能,如起升、下降、运行等,确保其操作灵活、准确。功能不正常的吊装设备可能会导致吊装过程中出现意外情况,影响工作效率和安全。检查吊装设备的制动装置是否可靠,确保在吊装过程中能够及时停止,保障安全。制动装置是吊装设备的重要安全保障,若制动装置不可靠,可能会导致设备失控,造成严重后果。 工具校准 对钢丝绳、吊钩等辅助工具进行校准,确保其长度、强度等参数符合吊装要求。钢丝绳的长度和强度应根据吊装设备的起重量和工作环境进行选择,吊钩的尺寸和承载能力也应与吊装物体相匹配。检查安全带的质量和可靠性,确保其能够在紧急情况下提供有效的保护。安全带是操作人员的重要安全防护用品,应定期进行检查和维护,确保其性能良好。对吊装设备和辅助工具进行清洁和保养,去除油污、灰尘等杂质,提高其使用寿命和安全性。油污和灰尘会影响设备的正常运行,降低其性能和可靠性,定期清洁和保养可以延长设备的使用寿命。 安全防护 安全防护 在吊装设备和辅助工具上设置明显的安全警示标志,提醒操作人员注意安全。安全警示标志可以提高操作人员的安全意识,减少事故发生的可能性。为操作人员配备必要的安全防护用品,如安全帽、手套等,确保其人身安全。安全帽可以保护操作人员的头部免受物体打击伤害,手套可以防止手部受伤。在吊装现场设置警示围栏,防止无关人员进入,避免发生意外事故。警示围栏可以将吊装区域与其他区域隔离开来,减少无关人员的干扰和危险。 显示屏吊装作业 起吊操作 由专业的操作人员进行起吊操作,严格按照操作规程进行,确保起吊过程平稳、安全。专业操作人员具备丰富的经验和技能,能够熟练操作吊装设备,避免因操作不当导致事故发生。在起吊过程中,密切关注显示屏的状态,如有晃动、倾斜等情况及时进行调整。晃动和倾斜可能会导致显示屏与其他物体碰撞,造成损坏。控制起吊速度,避免过快或过慢,确保显示屏能够准确地到达安装位置。起吊速度过快可能会导致显示屏晃动加剧,过慢则会影响工作效率。 对位安装 将显示屏与安装位置进行精确对位,确保螺栓孔或其他固定位置对齐。精确对位可以保证显示屏安装牢固,避免出现松动或移位的情况。使用合适的工具将螺栓拧紧,确保显示屏安装牢固,防止松动。螺栓拧紧力度应适中,过紧可能会损坏显示屏或安装支架,过松则可能导致显示屏松动。在安装过程中,再次检查显示屏的水平度和垂直度,如有偏差及时进行调整。水平度和垂直度的偏差可能会影响显示屏的显示效果和使用寿命。 质量检查 安装完成后,对显示屏的安装质量进行全面检查,包括安装的牢固性、水平度、垂直度等。安装质量直接影响显示屏的正常使用和安全,应进行严格检查。检查显示屏的接口连接是否正确、牢固,确保其能够正常通电和使用。接口连接松动或不正确可能会导致显示屏无法正常工作。对显示屏进行通电测试,检查其显示效果和功能是否正常,如有问题及时进行处理。通电测试可以及时发现显示屏的故障和问题,确保其能够正常投入使用。 安装环境温度范围 温度要求依据 技术参数参考 参考走廊显示屏的产品说明书和技术规格,明确其对环境温度的具体要求。产品说明书和技术规格是了解设备性能和使用要求的重要依据,应仔细阅读。了解温度对显示屏的电子元件、LED灯等部件的影响,为安装环境的选择提供依据。过高或过低的温度都会对显示屏的部件造成损害,影响其性能和使用寿命。考虑到传染科的特殊环境,确保安装环境温度在合理范围内,以保证显示屏的可靠性和稳定性。传染科的环境对设备的可靠性和稳定性要求较高,合适的温度环境可以减少设备故障的发生。 安装环境温度范围 性能影响分析 分析高温对显示屏的影响,如可能导致电子元件过热、LED灯亮度下降等问题。高温会使电子元件的性能下降,加速其老化,LED灯亮度下降则会影响显示效果。探讨低温对显示屏的影响,如可能导致显示屏启动困难、显示效果变差等情况。低温会使显示屏的响应速度变慢,甚至无法正常启动,显示效果也会受到影响。根据性能影响分析,确定合适的安装环境温度范围,避免因温度问题影响显示屏的正常使用。合适的温度范围可以保证显示屏的性能和稳定性,延长其使用寿命。 寿命保障考虑 考虑到显示屏的使用寿命,确保安装环境温度在适宜范围内,可减少因温度过高或过低对显示屏造成的损害。温度过高会加速显示屏的老化,降低其使用寿命,温度过低则可能导致显示屏损坏。了解温度对显示屏内部结构和材料的老化影响,采取相应的措施保护显示屏,延长其使用寿命。如选择合适的安装位置、使用隔热材料等。在安装过程中,充分考虑温度因素,为显示屏提供良好的运行环境,保障其长期稳定运行。良好的运行环境可以减少设备故障的发生,提高工作效率。 温度监测措施 设备选择安装 选择合适的温度监测设备,如温度计、温度传感器等,确保其测量精度和可靠性。温度计和温度传感器应具有较高的精度和稳定性,能够准确测量环境温度。将温度监测设备安装在靠近显示屏的位置,能够准确反映显示屏周围的环境温度。安装位置应避免受到其他热源或冷源...
传染科信息化建设项目(二次)投标方案.docx
下载提示

1.本文档仅提供部分内容试读;

2.支付并下载文件,享受无限制查看;

3.本网站所提供的标准文本仅供个人学习、研究之用,未经授权,严禁复制、发行、汇编、翻译或网络传播等,侵权必究;

4.左侧添加客服微信获取帮助;

5.本文为word版本,可以直接复制编辑使用。


这个人很懒,什么都没留下
未认证用户 查看用户
该文档于 上传
推荐文档
×
精品标书制作
百人专家团队
擅长领域:
工程标 服务标 采购标
16852
已服务主
2892
中标量
1765
平台标师
扫码添加客服
客服二维码
咨询热线:192 3288 5147
公众号
微信客服
客服