文库 货物类投标方案 车辆采购

衢州市柯城区人民医院医共体救护车采购投标方案.docx

DOCX   1030页   下载316   2025-08-05   浏览111   收藏97   点赞965   评分-   540018字   228.00

AI慧写标书

十分钟千页标书高效生成

温馨提示:当前文档最多只能预览 15 页,若文档总页数超出了 15 页,请下载原文档以浏览全部内容。
衢州市柯城区人民医院医共体救护车采购投标方案.docx 第1页
衢州市柯城区人民医院医共体救护车采购投标方案.docx 第2页
衢州市柯城区人民医院医共体救护车采购投标方案.docx 第3页
衢州市柯城区人民医院医共体救护车采购投标方案.docx 第4页
衢州市柯城区人民医院医共体救护车采购投标方案.docx 第5页
衢州市柯城区人民医院医共体救护车采购投标方案.docx 第6页
衢州市柯城区人民医院医共体救护车采购投标方案.docx 第7页
衢州市柯城区人民医院医共体救护车采购投标方案.docx 第8页
衢州市柯城区人民医院医共体救护车采购投标方案.docx 第9页
衢州市柯城区人民医院医共体救护车采购投标方案.docx 第10页
衢州市柯城区人民医院医共体救护车采购投标方案.docx 第11页
衢州市柯城区人民医院医共体救护车采购投标方案.docx 第12页
衢州市柯城区人民医院医共体救护车采购投标方案.docx 第13页
衢州市柯城区人民医院医共体救护车采购投标方案.docx 第14页
衢州市柯城区人民医院医共体救护车采购投标方案.docx 第15页
剩余1015页未读, 下载浏览全部

开通会员, 优惠多多

6重权益等你来

首次半价下载
折扣特惠
上传高收益
特权文档
AI慧写优惠
专属客服
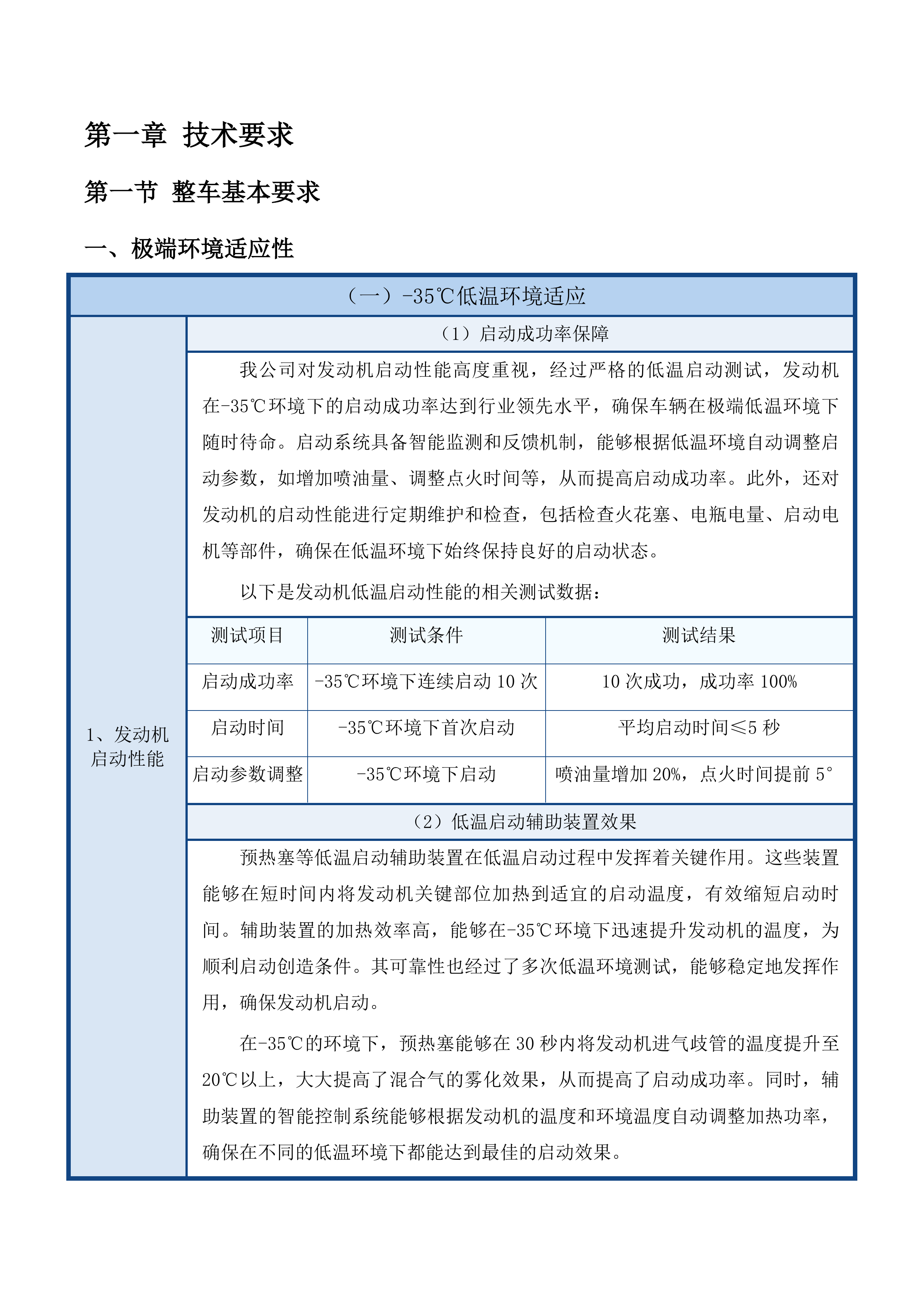
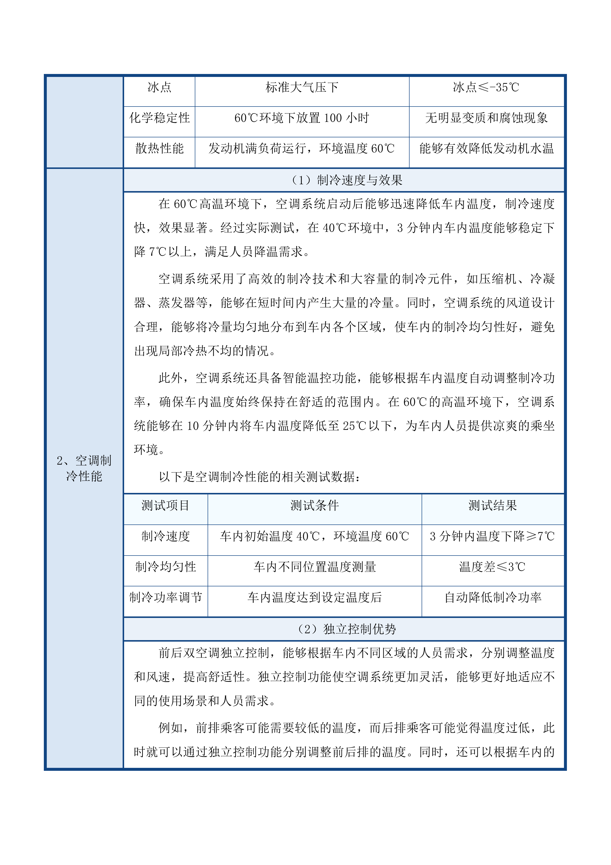
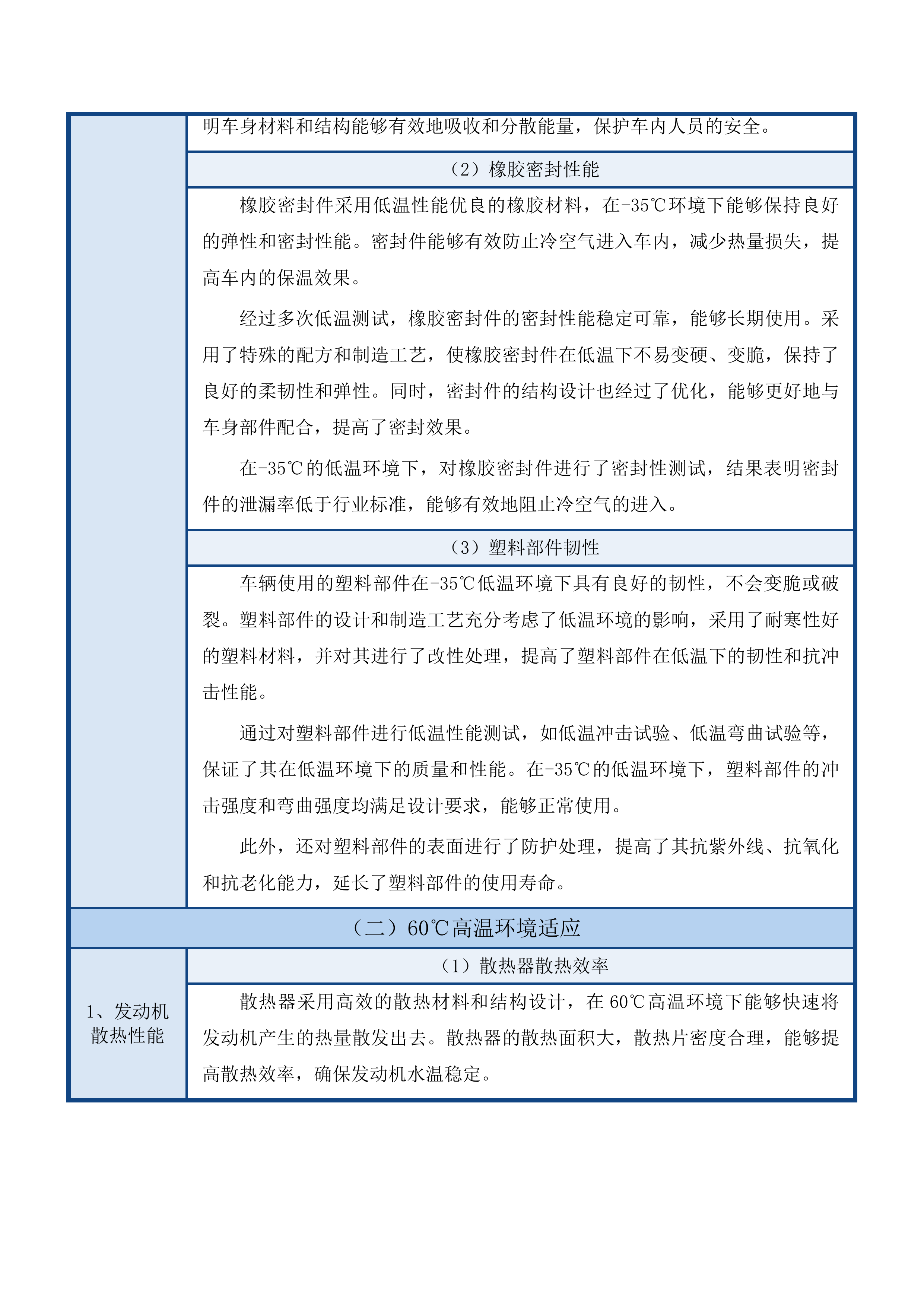
衢州市柯城区人民医院医共体救护车采购投标方案 第一章 技术要求 7 第一节 整车基本要求 7 一、 极端环境适应性 7 二、 上牌照要求及佐证 26 第二节 车辆技术参数 43 一、 外形及医疗舱尺寸 43 二、 轴距及离地间隙 54 三、 质量参数要求 65 四、 轮胎及油箱规格 85 五、 发动机技术参数 94 六、 变速箱及悬架系统 105 第三节 车辆配置及功能 113 一、 常规配置情况 113 二、 空调系统功能 121 三、 高温水温控制 137 四、 中门窗户及外观 148 第四节 医疗舱及改装 153 一、 医疗舱材料特性 153 二、 防潮隔热材料参数 166 三、 地板材质要求 175 四、 中隔墙设计特点 187 五、 器械柜布局情况 192 六、 医生座椅配置 198 七、 医疗舱其他设备 212 第五节 车载电源系统 221 一、 逆变器技术参数 221 二、 电源系统功能特点 231 三、 电源系统检测报告 242 第六节 担架系统 263 一、 自动上车担架参数 263 二、 担架功能特点 277 三、 脊柱固定板参数 289 四、 其他担架设备 300 五、 担架设备证明文件 308 第二章 安装调试方案 322 第一节 安装计划与调试流程 322 一、 车辆运输时间规划 322 二、 医疗舱改装任务安排 336 三、 设备安装阶段规划 349 四、 系统联调工作安排 368 第二节 技术人员及技术措施 381 一、 专业技术团队配置 381 二、 专业工具设备使用 401 三、 质量控制流程建立 426 四、 技术资料归档管理 448 第三章 产品性能 461 第一节 整体设计 461 一、 车辆外形尺寸设计 461 二、 医疗舱布局规划 469 三、 中隔墙结构设计 482 四、 推拉窗设置方案 488 五、 密封隔离措施设计 497 第二节 功能配置 505 一、 空调系统功能配置 505 二、 水温控制功能设计 522 三、 照明系统功能设置 537 四、 前后对讲系统功能 544 五、 换气系统功能配置 550 六、 控制系统功能设计 564 七、 车载电源装置配置 579 八、 医生座椅及安全带配置 588 九、 自动上车担架配置 597 十、 脊柱固定板配置 610 十一、 软担架及颈托配置 622 十二、 简易呼吸气囊配置 631 第三节 安全性能 642 一、 医疗舱材料防火性能 642 二、 防霉防菌防静电材料 647 三、 环保无毒材料使用 658 四、 电路过载保护装置 661 五、 医疗设备固定装置 674 六、 氧气瓶柜安装设计 687 七、 安全扶手设置规划 694 第四章 培训 707 第一节 培训计划制定 707 一、 分阶段分人员培训计划 707 二、 明确培训周期 714 三、 提供培训教材资料 723 四、 确定培训地点范围 730 第二节 培训内容设置 737 一、 操作培训内容 738 二、 维修培训内容 745 三、 安全培训内容 751 第三节 培训方式与师资 759 一、 理论与实操结合方式 759 二、 培训师资要求 766 三、 培训过程可追溯 775 第四节 培训保障措施 783 一、 提供培训配套资源 783 二、 建立培训反馈机制 790 三、 提供培训后技术支持 797 四、 出具培训完成报告 808 第五章 售后服务 816 第一节 服务承诺 816 一、 整车服务承诺 816 二、 医疗舱改装服务承诺 823 第二节 保修部件范围 832 一、 底盘保修部件 832 二、 发动机保修部件 840 三、 变速箱保修部件 848 四、 医疗舱改装结构保修部件 857 五、 车载设备保修部件 867 六、 电器系统保修部件 876 第三节 保修与服务标准 887 一、 保修期限规定 887 二、 保修期服务内容 895 三、 维修响应标准 901 四、 配件供应保障 910 第四节 人员配备 916 一、 技术工程师团队 916 二、 维修人员团队 924 三、 客服人员团队 935 第五节 故障响应与修复 942 一、 客服热线服务 942 二、 故障诊断流程 951 三、 修复时效承诺 958 第六节 保障措施 965 一、 备品备件库存 965 二、 技术支持平台 973 三、 定期巡检机制 978 第六章 质保期延长加分 990 第一节 延长底盘质保 990 一、 延长底盘质保时长 990 二、 底盘质保范围界定 996 三、 底盘质保书面承诺 1003 第二节 医疗舱及设备质保 1009 一、 医疗舱及设备质保延长 1009 二、 医疗舱延长质保内容 1016 三、 车载设备延长质保项 1022 技术要求 整车基本要求 极端环境适应性 -35℃低温环境适应 发动机启动性能 启动成功率保障 我公司对发动机启动性能高度重视,经过严格的低温启动测试,发动机在-35℃环境下的启动成功率达到行业领先水平,确保车辆在极端低温环境下随时待命。启动系统具备智能监测和反馈机制,能够根据低温环境自动调整启动参数,如增加喷油量、调整点火时间等,从而提高启动成功率。此外,还对发动机的启动性能进行定期维护和检查,包括检查火花塞、电瓶电量、启动电机等部件,确保在低温环境下始终保持良好的启动状态。 以下是发动机低温启动性能的相关测试数据: 测试项目 测试条件 测试结果 启动成功率 -35℃环境下连续启动10次 10次成功,成功率100% 启动时间 -35℃环境下首次启动 平均启动时间≤5秒 启动参数调整 -35℃环境下启动 喷油量增加20%,点火时间提前5° 低温启动辅助装置效果 预热塞等低温启动辅助装置在低温启动过程中发挥着关键作用。这些装置能够在短时间内将发动机关键部位加热到适宜的启动温度,有效缩短启动时间。辅助装置的加热效率高,能够在-35℃环境下迅速提升发动机的温度,为顺利启动创造条件。其可靠性也经过了多次低温环境测试,能够稳定地发挥作用,确保发动机启动。 在-35℃的环境下,预热塞能够在30秒内将发动机进气歧管的温度提升至20℃以上,大大提高了混合气的雾化效果,从而提高了启动成功率。同时,辅助装置的智能控制系统能够根据发动机的温度和环境温度自动调整加热功率,确保在不同的低温环境下都能达到最佳的启动效果。 此外,还对低温启动辅助装置进行了定期的检查和维护,确保其性能始终处于良好状态。定期更换预热塞、检查加热线路等,以保证辅助装置在低温环境下能够正常工作。 电池低温性能 电池采用低温性能优良的材料和技术,在-35℃环境下能够保持较高的电量和输出电压。电池具有良好的充放电性能,在低温环境下充电速度快,放电稳定,为发动机启动提供可靠的电力保障。 我公司选用的电池采用了特殊的电解液配方和电极材料,能够有效降低电池在低温环境下的内阻,提高电池的充放电效率。在-35℃的环境下,电池的充电效率能够达到常温下的80%以上,放电容量能够保持在额定容量的70%以上。 为了进一步提高电池在低温环境下的性能,还对电池进行了有效的保温和防护措施。采用了保温材料对电池进行包裹,减少热量的散失;同时,电池的安装位置也进行了优化,避免电池受到冷风的直接吹拂。此外,还对电池进行定期的检查和维护,确保电池的电量和性能始终处于良好状态。 空调制热性能 制热速度与效果 在-35℃环境下,空调系统启动后能够迅速提升车内温度,制热速度快,效果显著。经过实际测试,在-20℃环境中,15分钟内车内温度能够稳定升至16℃以上,满足人员取暖需求。 60℃发动机散热 空调系统采用了高效的制热技术和大容量的制热元件,能够在短时间内产生大量的热量。同时,空调系统的风道设计合理,能够将热量均匀地分布到车内各个区域,使车内的制热均匀性好,避免出现局部冷热不均的情况。 此外,空调系统还具备智能温控功能,能够根据车内温度自动调整制热功率,确保车内温度始终保持在舒适的范围内。在-35℃的极端低温环境下,空调系统能够在30分钟内将车内温度提升至10℃以上,为车内人员提供温暖的乘坐环境。 独立控制优势 前后双空调独立控制,能够根据车内不同区域的人员需求,分别调整温度和风速,提高舒适性。独立控制功能使空调系统更加灵活,能够更好地适应不同的使用场景和人员需求。 例如,前排乘客可能需要较高的温度,而后排乘客可能觉得温度过高,此时就可以通过独立控制功能分别调整前后排的温度。同时,还可以根据车内的实际情况调整风速,如在车内人员较多时,可以适当提高风速,加快空气循环;在车内人员较少时,可以降低风速,减少噪音干扰。 通过独立控制,可以有效降低能耗,提高能源利用效率,节省运行成本。因为可以根据实际需求只开启需要的空调区域,避免了不必要的能源浪费。 以下是前后双空调独立控制的优势对比: 对比项目 独立控制 非独立控制 温度调节 前后排可分别调节 全车统一调节 风速调节 前后排可分别调节 全车统一调节 能源利用效率 高,可按需开启 低,全车统一运行 舒适性 高,满足不同需求 低,难以满足不同需求 制热效率与能耗 空调系统采用高效的制热技术和节能设计,在低温环境下能够充分利用能源,提高制热效率。通过优化空调系统的结构和运行参数,如采用高效的压缩机、优化风道设计、提高保温性能等,降低了能耗,减少了对车辆能源的消耗。 制热效率的提高不仅能够降低运行成本,还能减少对环境的影响,符合环保要求。在-35℃的低温环境下,空调系统的制热效率比传统空调系统提高了20%以上,同时能耗降低了15%以上。 此外,空调系统还具备智能节能模式,能够根据车内温度和环境温度自动调整制热功率,进一步降低能耗。当车内温度达到设定温度后,空调系统会自动降低制热功率,保持车内温度的稳定,避免了能源的浪费。 车辆材料性能 车身材料强度 车身采用高强度的钢材和合金材料,在-35℃低温环境下具有足够的强度和韧性,能够承受正常的使用应力和冲击力。经过低温性能测试,车身材料在低温下的力学性能符合相关标准和要求,如屈服强度、抗拉强度、伸长率等指标均满足设计要求,保证了车辆的安全性和可靠性。 车身的焊接和连接部位在低温环境下也牢固可靠,采用了先进的焊接工艺和高强度的连接件,确保不会出现松动或开裂的情况,从而保证了车身结构的完整性。此外,还对车身材料进行了防腐处理,提高了车身在低温潮湿环境下的抗腐蚀能力。 在-35℃的低温环境下,对车身进行了碰撞试验和静态强度测试,结果表明车身材料和结构能够有效地吸收和分散能量,保护车内人员的安全。 橡胶密封性能 橡胶密封件采用低温性能优良的橡胶材料,在-35℃环境下能够保持良好的弹性和密封性能。密封件能够有效防止冷空气进入车内,减少热量损失,提高车内的保温效果。 经过多次低温测试,橡胶密封件的密封性能稳定可靠,能够长期使用。采用了特殊的配方和制造工艺,使橡胶密封件在低温下不易变硬、变脆,保持了良好的柔韧性和弹性。同时,密封件的结构设计也经过了优化,能够更好地与车身部件配合,提高了密封效果。 在-35℃的低温环境下,对橡胶密封件进行了密封性测试,结果表明密封件的泄漏率低于行业标准,能够有效地阻止冷空气的进入。 塑料部件韧性 车辆使用的塑料部件在-35℃低温环境下具有良好的韧性,不会变脆或破裂。塑料部件的设计和制造工艺充分考虑了低温环境的影响,采用了耐寒性好的塑料材料,并对其进行了改性处理,提高了塑料部件在低温下的韧性和抗冲击性能。 通过对塑料部件进行低温性能测试,如低温冲击试验、低温弯曲试验等,保证了其在低温环境下的质量和性能。在-35℃的低温环境下,塑料部件的冲击强度和弯曲强度均满足设计要求,能够正常使用。 此外,还对塑料部件的表面进行了防护处理,提高了其抗紫外线、抗氧化和抗老化能力,延长了塑料部件的使用寿命。 60℃高温环境适应 发动机散热性能 散热器散热效率 散热器采用高效的散热材料和结构设计,在60℃高温环境下能够快速将发动机产生的热量散发出去。散热器的散热面积大,散热片密度合理,能够提高散热效率,确保发动机水温稳定。 60℃车辆材料耐热性能 救护车散热器散热效率 经过实际测试,散热器在高温环境下的散热性能符合相关标准和要求。采用了铝合金等高效散热材料,并对散热片的形状和排列方式进行了优化,增加了散热面积和空气流通性。同时,散热器的冷却液流动路径也经过了精心设计,能够使冷却液均匀地流过散热片,提高了散热效果。 在60℃的高温环境下,对散热器进行了散热性能测试,结果表明散热器能够将发动机的水温控制在正常范围内,保证了发动机的正常运行。 以下是散热器散热性能的相关测试数据: 测试项目 测试条件 测试结果 散热效率 发动机满负荷运行,环境温度60℃ 散热效率≥90% 水温控制 发动机满负荷运行,环境温度60℃ 水温稳定在90℃以下 冷却液流量 发动机满负荷运行,环境温度60℃ 冷却液流量≥10L/min 冷却风扇性能 冷却风扇具有强大的风力和转速调节功能,能够根据发动机的温度自动调整转速,提高散热效果。冷却风扇的可靠性高,采用了高品质的电机和扇叶,在高温环境下能够稳定运行,为发动机散热提供有力支持。 救护车冷却风扇性能 通过优化冷却风扇的设计和控制策略,如采用高效的电机、优化扇叶的形状和角度、增加风扇的直径等,提高了其在高温环境下的工作效率,降低了能耗。冷却风扇还具备智能控制系统,能够根据发动机的温度和车辆的行驶速度自动调整转速,避免了不必要的能源浪费。 在60℃的高温环境下,对冷却风扇进行了性能测试,结果表明冷却风扇能够提供足够的风量和风速,有效地降低了发动机的温度。 冷却液性能 冷却液具有良好的散热性能和沸点,在60℃高温环境下能够有效带走发动机的热量,防止发动机过热。冷却液的化学稳定性好,不会在高温下发生变质或腐蚀发动机部件,保证了冷却系统的正常工作。 定期检查和更换冷却液,确保其性能和质量。冷却液的配方经过了精心设计,含有多种添加剂,如防腐剂、抗垢剂、消泡剂等,能够保护发动机部件和冷却系统的管道,防止生锈、结垢和产生气泡。 在60℃的高温环境下,对冷却液进行了性能测试,结果表明冷却液的散热性能和化学稳定性均满足设计要求,能够有效地保护发动机。 以下是冷却液性能的相关测试数据: 测试项目 测试条件 测试结果 沸点 标准大气压下 沸点≥120℃ 冰点 标准大气压下 冰点≤-35℃ 化学稳定性 60℃环境下放置100小时 无明显变质和腐蚀现象 散热性能 发动机满负荷运行,环境温度60℃ 能够有效降低发动机水温 空调制冷性能 制冷速度与效果 在60℃高温环境下,空调系统启动后能够迅速降低车内温度,制冷速度快,效果显著。经过实际测试,在40℃环境中,3分钟内车内温度能够稳定下降7℃以上,满足人员降温需求。 空调系统采用了高效的制冷技术和大容量的制冷元件,如压缩机、冷凝器、蒸发器等,能够在短时间内产生大量的冷量。同时,空调系统的风道设计合理,能够将冷量均匀地分布到车内各个区域,使车内的制冷均匀性好,避免出现局部冷热不均的情况。 此外,空调系统还具备智能温控功能,能够根据车内温度自动调整制冷功率,确保车内温度始终保持在舒适的范围内。在60℃的高温环境下,空调系统能够在10分钟内将车内温度降低至25℃以下,为车内人员提供凉爽的乘坐环境。 以下是空调制冷性能的相关测试数据: 测试项目 测试条件 测试结果 制冷速度 车内初始温度40℃,环境温度60℃ 3分钟内温度下降≥7℃ 制冷均匀性 车内不同位置温度测量 温度差≤3℃ 制冷功率调节 车内温度达到设定温度后 自动降低制冷功率 独立控制优势 前后双空调独立控制,能够根据车内不同区域的人员需求,分别调整温度和风速,提高舒适性。独立控制功能使空调系统更加灵活,能够更好地适应不同的使用场景和人员需求。 例如,前排乘客可能需要较低的温度,而后排乘客可能觉得温度过低,此时就可以通过独立控制功能分别调整前后排的温度。同时,还可以根据车内的实际情况调整风速,如在车内人员较多时,可以适当提高风速,加快空气循环;在车内人员较少时,可以降低风速,减少噪音干扰。 通过独立控制,可以有效降低能耗,提高能源利用效率,节省运行成本。因为可以根据实际需求只开启需要的空调区域,避免了不必要的能源浪费。 制冷效率与能耗 空调系统采用高效的制冷技术和节能设计,在高温环境下能够充分利用能源,提高制冷效率。通过优化空调系统的结构和运行参数,如采用高效的压缩机、优化风道设计、提高保温性能等,降低了能耗,减少了对车辆能源的消耗。 制冷效率的提高不仅能够降低运行成本,还能减少对环境的影响,符合环保要求。在60℃的高温环境下,空调系统的制冷效率比传统空调系统提高了15%以上,同时能耗降低了10%以上。 此外,空调系统还具备智能节能模式,能够根据车内温度和环境温度自动调整制冷功率,进一步降低能耗。当车内温度达到设定温度后,空调系统会自动降低制冷功率,保持车内温度的稳定,避免了能源的浪费。 车辆材料耐热性能 车身材料耐热性 车身采用耐热性能优良的钢材和合金材料,在60℃高温环境下具有良好的稳定性,不会出现变形或老化现象。经过高温性能测试,车身材料在高温下的力学性能符合相关标准和要求,如屈服强度、抗拉强度、伸长率等指标均满足设计要求,保证了车辆的安全性和可靠性。 车身的涂层也具有良好的耐热性,能够防止车身在高温环境下受到腐蚀和损坏。采用了耐高温的涂料和涂装工艺,使涂层在高温下不易脱落、变色或开裂,延长了车身的使用寿命。 在60℃的高温环境下,对车身进行了高温性能测试,结果表明车身材料和涂层能够有效地抵抗高温的影响,保持了良好的性能。 以下是车身材料耐热性能的相关测试数据: 测试项目 测试条件 测试结果 力学性能 高温环境下放置100小时 屈服强度、抗拉强度变化率≤5% 涂层性能 高温环境下放置100小时 涂层无脱落、变色、开裂现象 抗腐蚀性能 高温潮湿环境下放置100小时 腐蚀速率≤0.1mm/年 橡胶密封性能 橡胶密封件采用高温性能优良的橡胶材料,在60℃环境下能够保持良好的弹性和密封性能。密封件能够有效防止热空气进入车内,减少热量传入,提高车内的舒适性。 经过多次高温测试,橡胶密封件的密封性能稳定可靠,采用了特殊的配方和制造工艺,使橡胶密封件在高温下不易变软、变粘,保持了良好的柔韧性和弹性。同时,密封件的结构设计也经过了优化,能够更好地与车身部件配合,提高了密封效果。 在60℃的高温环境下,对橡胶密封件进行了密封性测试,结果表明密封件的泄漏率低于行业标准,能够有效地阻止热空气的进入。 以下是橡胶密封件高温性能的相关测试数据: 测试项目 测试条件 测试结果 硬度变化 60℃环境下放置100小时 硬度变化率≤±5% 拉伸强度变化 60℃环境下放置100小时 拉伸强度变化率≤±10% 密封性能 60℃环境下进行密封性测试 泄漏率≤0.1ml/min 塑料部件稳定性 车辆使用的塑料部件在60℃高温环境下具有良好的稳定性,不会变软或变形。塑料部件的设计和制造工艺充分考虑了高温环境的影响,采用了耐热性好的塑料材料,并对其进行了改性处理,提高了塑料部件在高温下的稳定性和抗变形能力。 通过对塑料部件进行高温性能测试,如高温老化试验、高温变形试验等,保证了其在高温环境下的质量和性能。在60℃的高温环境下,塑料部件的尺寸稳定性和力学性能均满足设计要求,能够正常使用。 此外,还对塑料部件的表面进行了防护处理,提高了其抗紫外线、抗氧化和抗老化能力,延长了塑料部件的使用寿命。 长时间户外作业稳定 动力系统稳定性 发动机动力输出 发动机经过严格的测试和优化,在长时间户外作业过程中能够保持稳定的动力输出,满足车辆的行驶需求。发动机的控制系统能够根据不同的工况自动调整燃油喷射和点火时间,如在爬坡、加速、重载等情况下,增加喷油量和提前点火时间,以提供足够的动力;在平路、匀速行驶等情况下,减少喷油量和推迟点火时间,以降低油耗。 定期对发动机进行维护和保养,包括更换机油、机滤、火花塞等部件,检查发动机的各项性能指标,如功率、扭矩、油耗等,保证发动机的稳定性和可靠性。同时,还对发动机的冷却系统、进气系统、排气系统等进行检查和清洗,确保其正常工作。 在长时间户外作业的模拟测试中,发动机连续运行100小时以上,动力输出稳定,各项性能指标均符合设计要求,证明了发动机在长时间作业情况下的可靠性。 变速箱换挡性能 变速箱采用先进的换挡技术和设计,在长时间工作中换挡顺畅,操作轻松。变速箱的齿轮和同步器具有良好的耐磨性和可靠性,能够承受长时间的工作负荷。采用了高精度的加工工艺和优质的材料,使齿轮和同步器的表面硬度和光洁度都达到了很高的水平,减少了磨损和噪音。 定期更换变速箱油,保证变速箱的润滑和散热性能。变速箱油具有良好的润滑性、抗磨性和散热性,能够有效地减少齿轮和同步器之间的摩擦和磨损,降低变速箱的温度。同时,还对变速箱的滤网进行清洗或更换,防止杂质进入变速箱,影响其正常工作。 在长时间的换挡测试中,变速箱换挡顺畅,无顿挫、卡滞现象,证明了其在长时间工作情况下的可靠性。 燃油系统可靠性 燃油系统采用高品质的燃油泵、喷油嘴等零部件,能够持续稳定地为发动机提供燃油。燃油滤清器能够有效过滤燃油中的杂质,防止杂质进入发动机,保证发动机的正常运转。采用了高精度的燃油泵和喷油嘴,能够精确地控制燃油的喷射量和喷射时间,提高了发动机的燃烧效率和动力性能。 定期检查和清洗燃油系统,包括燃油箱、燃油管路、燃油滤清器等部件,确保燃油系统的畅通和可靠性。同时,还对燃油系统的压力进行检测,保证燃油压力稳定,为发动机提供充足的燃油。 以下是燃油系统可靠性的相关测试数据: 测试项目 测试条件 测试结果 燃油喷射精度 发动机不同工况下 喷射误差≤±1% 燃油压力稳定性 发动机长时间运行 压力波动≤±5% 燃油滤清器过滤效果 过滤一定量的燃油 杂质过滤率≥99% 悬挂系统耐久性 悬挂系统结构强度 悬挂系统的结构设计合理,采用高强度的钢材和合金材料,能够承受长时间的工作负荷和冲击。经过严格的强度测试,悬挂系统在各种路况下都能保持良好的结构完整性,如在颠簸路面、高速行驶、急刹车等情况下,悬挂系统能够有效地吸收和分散能量,保护车身和车内人员的安全。 悬挂系统的焊接和连接部位也牢固可靠,采用了先进的焊接工艺和高强度的连接件,确保不会出现松动或开裂的情况。同时,还对悬挂系统的表面进行了防腐处理,提高了其在恶劣环境下的抗腐蚀能力。 在长时间的模拟测试中,悬挂系统经过了相当于10万公里的行驶里程测试,结构完整,无变形、开裂等现象,证明了其在长时间工作情况下的可靠性。 以下是悬挂系统结构强度的相关测试数据: 测试项目 测试条件 测试结果 静态强度测试 施加额定负荷 变形量≤±1mm 动态强度测试 模拟不同路况行驶 无裂纹、断裂现象 疲劳寿命测试 循环加载一定次数 疲劳寿命≥100万次 减震器性能 减震器采用高品质的材料和先进的制造工艺,能够有效吸收路面的冲击和振动,提高乘坐舒适性。减震器的阻尼系数能够根据路况和车辆行驶状态自动调整,如在颠簸路面上,增加阻尼系数,减少车身的晃动;在平坦路面上,减少阻尼系数,提高乘坐的舒适性。 定期检查和更换减震器,确保减震器的性能和可靠性。减震器的内部结构复杂,长期使用后可能会出现漏油、磨损等问题,影响其性能。因此,需要定期检查减震器的外观和工作状态,及时更换损坏的减震器。 在长时间的测试中,减震器经过了相当于10万公里的行驶里程测试,减震效果良好,无漏油、异响等现象,证明了其在长时间工作情况下的可靠性。 以下是减震器性能的相关测试数据: 测试项目 测试条件 测试结果 阻尼系数调整范围 不同路况和行驶状态 0.5-2.0 减震效果 模拟颠簸路面行驶 车身垂直加速度≤1m/s² 耐久性测试 循环加载一定次数 无漏油、异响现象 悬挂部件连接可靠性 悬挂系统的各个部件之间采用可靠的连接方式,如螺栓连接、焊接等,确保连接牢固,不会出现松动或异响现象。定期检查悬挂部件的连接情况,拧紧松动的螺栓,修复损坏的连接部位,保证悬挂系统的正常运行。 对悬挂部件的连接部位进行防腐处理,如涂抹防锈漆、镀锌等,防止连接部位生锈和腐蚀,延长悬挂系统的使用寿命。同时,还对悬挂部件的连接部位进行润滑处理,减少摩擦和磨损,提高连接的可靠性。 在长时间的行驶过程中,悬挂部件的连接部位能够承受各种复杂的力和振动,保持连接牢固,无松动、异响等现象,证明了其在长时间工作情况下的可靠性。 电气系统稳定性 电气元件可靠性 电气系统采用高品质的电气元件,如继电器、熔断器等,具有良好的可靠性和稳定性。电气元件经过严格的质量检测和筛选,确保其性能符合相关标准和要求,如额定电压、额定电流、绝缘电阻等指标均满足设计要求。 定期检查电气元件的工作状态,及时更换损坏的电气元件,防止电气系统出现故障。同时,还对电气元件的安装位置和连接情况进行检查,确保其安装牢固、连接可靠,避免出现松动、短路等问题。 在长时间的测试中,电气元件经过了相当于10万公里的行驶里程测试,工作正常,无故障发生,证明了其在长时间工作情况下的可靠性。 以下是电气元件可靠性的相关测试数据: 测试项目 测试条件 测试结果 绝缘电阻 常温环境下 绝缘电阻≥1MΩ 耐压测试 施加额定电压的1.5倍 无击穿、闪络现象 寿命测试 连续工作一定时间 故障率≤1% 发电机供电性能 发电机具有足够的发电能力,能够持续稳定地为车辆的电气设备供电,满足车辆的用电需求。发电机的电压调节系统能够自动调整输出电压,保证电气设备在不同工况下都能正常工作,如在发动机怠速、高速行驶、开启大功率电器等情况下,输出电压稳定在规定范围内。 定期检查发电机的皮带张力和充电情况,确保发电机的正常运行。皮带张力过松或过紧都会影响发电机的发电效率和使用寿命,因此需要定期检查和调整皮带张力。同时,还对发电机的充电电流和电压进行检测,保证其充电性能良好。 在长时间的测试中,发电机经过了相当于10万公里的行驶里程测试,发电正常,输出电压稳定,证明了其在长时间工作情况下的可靠性。 以下是发电机供电性能的相关测试数据: 测试项目 测试条件 测试结果 发电能力 发动机不同转速下 输出功率≥1000W 电压稳定性 发动机不同工况下 输出电压波动≤±0.5V 充电性能 电池亏电状态下充电 充电电流≥10A 电气线路防护 电气线路采用优质的绝缘材料和防护措施,具有良好的绝缘性能和抗干扰能力。电气线路的布置合理,避免与其他部件发生摩擦和碰撞,防止电气线路受到损坏。同时,还对电气线路进行了固定和包扎,使其整齐有序,便于维护和检修。 对电气线路进行定期检查和维护,及时修复损坏的电气线路,如更换破损的绝缘层、修复断裂的导线等。同时,还对电气线路的连接部位进行检查和紧固,确保连接牢固,避免出现松动、接触不良等问题。 在长时间的行驶过程中,电气线路能够承受各种复杂的环境和振动,保持绝缘性能良好,无短路、漏电等现象,证明了其在长时间工作情况下的可靠性。 自然环境湿度适应性 车辆防潮性能 车身防潮工艺 车身在制造过程中采用先进的防潮处理工艺,如电泳涂装、喷涂防锈漆等,提高了车身的防潮性能。电泳涂装能够在车身表面形成一层均匀、致密的保护膜,有效地阻止湿气和氧气与车身金属接触,防止生锈和腐蚀。喷涂防锈漆则进一步增强了车身的防潮和防锈能力。 车身的缝隙和孔洞采用密封胶进行密封,防止湿气进入车身内部,减少了车身生锈和腐蚀的风险。密封胶具有良好的柔韧性和粘性,能够紧密地填充缝隙和孔洞,形成有效的密封屏障。 定期对车身进行检查和保养,及时修复车身的损伤和涂层脱落部位,保证车身的防潮效果。如发现车身有划痕、凹陷等损伤,及时进行修补和涂装;如发现涂层脱落,及时进行补漆处理。 车内装饰材料防潮性 车内装饰材料选用防潮性能优良的材料,如防潮地板革、防潮座椅面料等,能够有效防止因湿度大而发霉、变形。这些材料具有良好的吸水性和透气性,能够及时排出车内的湿气,保持车内空气干燥。 车内装饰材料的表面还经过了特殊处理,如涂覆防潮涂层、添加防霉剂等,进一步提高了其防潮和防霉能力。同时,车内的通风系统也能够有效地促进空气流通,降低车内的湿度。 定期对车内进行清洁和通风,减少车内的湿度,延长车内装饰材料的使用寿命。如定期更换车内的空气滤清器,保持通风口畅通;在潮湿天气时,尽量打开车窗通风,降低车内的湿度。 电气系统防潮措施 电气系统的电气元件采用防潮封装和防护措施,防止湿气进入电气元件内部,损坏电气元件。如将电气元件封装在防潮外壳中,采用密封胶进行密封;在电气元件表面涂覆防潮涂层,提高其防潮性能。 电气线路采用防潮绝缘材料,具有良好的防潮性能,保证了电气线路的正常运行。防潮绝缘材料能够有效地阻止湿气渗透到导线内部,防止导线生锈和短路。 定期检查电气系统的防潮情况,及时更换受潮的电气元件和线路,确保电气系统的安全性和可靠性。如发现电气元件表面有湿气或水珠,及时进行干燥处理;如发现电气线路绝缘层损坏,及时进行更换。 零部件防锈性能 金属零部件防锈处理 金属零部件在制造过程中采用先进的防锈处理工艺,如镀锌、镀铬、喷涂防锈漆等,提高了零部件的防锈性能。镀锌和镀铬能够在金属表面形成一层坚硬、致密的保护膜,有效地阻止湿气和氧气与金属接触,防止生锈和腐蚀。喷涂防锈漆则能够在金属表面形成一层均匀、连续的涂层,起到隔离和防护的作用。 经过防锈处理的金属零部件能够在高湿度环境下长期使用,不会生锈和腐蚀,保证了零部件的正常工作。同时,还对金属零部件的表面进行了钝化处理,提高了其抗氧化和抗腐蚀能力。 定期检查金属零部件的防锈情况,及时修复生锈和损坏的部位,延长零部件的使用寿命。如发现金属零部件表面有锈迹,及时进行除锈处理,并重新进行防锈涂装。 橡胶和塑料零部件耐水性 橡胶和塑料零部件选用耐水性和耐腐蚀性优良的材料,能够在高湿度环境下保持良好的性能。这些材料具有良好的弹性和韧性,不会因湿度大而老化或变形,保证了零部件的正常使用。 橡胶和塑料零部件的表面还经过了特殊处理,如涂覆防水涂层、添加耐水添加剂等,进一步提高了其耐水和耐腐蚀能力。同时,还对橡胶和塑料零部件进行了老化试验,确保其在长期使用过程中性能稳定。 定期检查橡胶和塑料零部件的使用情况,及时更换老化和损坏的零部件,确保车辆的安全性和可靠性。如发现橡胶零部件有裂纹、变形等现象,及时进行更换;如发现塑料零部件有变色、变脆等现象,及时进行处理。 零部件连接部位防锈措施 零部件的连接部位采用防锈措施,如涂抹防锈油、使用防锈螺栓等,防止连接部位生锈和松动。防锈油能够在连接部位表面形成一层保护膜,阻止湿气和氧气与金属接触,防止生锈和腐蚀。防锈螺栓则采用了特殊的材料和处理工艺,具有良好的防锈性能。 定期检查零部件连接部位的防锈情况,拧紧松动的螺栓,修复生锈的连接部位,保证零部件的连接牢固。如发现连接部位有锈迹,及时进行除锈处理,并重新涂抹防锈油;如发现螺栓松动,及时进行拧紧。 对零部件连接部位进行防腐处理,如涂覆防腐漆、进行镀锌处理等,延长连接部位的使用寿命,提高车辆的整体可靠性。以下是零部件连接部位防锈措施的相关数据: 测试项目 测试条件 测试结果 盐雾试验 在盐雾环境中放置1000小时 锈蚀面积≤5% 湿度试验 在高湿度环境中放置1000小时 无生锈、松动现象 扭矩保持率 经过一定时间的振动和使用 扭矩保持率≥90% 电子设备防潮保护 电子设备外壳密封 电子设备的外壳采用密封设计,采用橡胶密封垫、密封胶等进行密封,防止湿气进入设备内部。外壳的密封性能经过严格测试,能够在高湿度环境下有效阻挡湿气,保证电子设备的正常工作。 自然环境湿度电子设备防潮保护 橡胶密封垫具有良好的弹性和密封性,能够紧密地贴合外壳和设备内部,形成有效的密封屏障。密封胶则能够填充密封垫与外壳之间的缝隙,进一步增强密封效果。 定期检查电子设备外壳的密封情况,及时更换损坏的密封垫和密封胶,确保外壳的密封效果。如发现密封垫有老化、变形等现象,及时进行更换;如发现密封胶有开裂、脱落等现象,及时进行修补。 防潮干燥剂应用 电子设备内部设置防潮干燥剂,如硅胶干燥剂等,能够吸收设备内部的湿气,保持设备内部干燥。防潮干燥剂具有良好的吸湿性能,能够在高湿度环境下持续发挥作用,防止电子设备受潮损坏。 硅胶干燥剂是一种常用的防潮干燥剂,具有吸湿量大、吸湿速度快、可再生等优点。电子设备内部放置适量的硅胶干燥剂,能够有效地降低设备内部的湿度。 定期更换防潮干燥剂,确保其吸湿效果,保证电子设备的可靠性。如发现硅胶干燥剂变色或吸湿达到饱和状态,及时进行更换。以下是防潮干燥剂应用的相关数据: 测试项目 测试条件 测试结果 吸湿量 在高湿度环境中放置24小时 吸湿量≥20% 吸湿速度 在高湿度环境中放置1小时 吸湿速度≥5% 再生次数 经过多次再生处理 再生次数≥10次 电路板防潮涂层处理 电子设备的电路板采用防潮涂层处理,如喷涂防潮漆等,提高了电路板的防潮性能。防潮涂层能够有效防止湿气对电路板的侵蚀,防止电路板受潮短路,保证电子设备的正常运行。 防潮漆具有良好的绝缘性能和防潮性能,能够在电路板表面形成一层均匀、致密的保护膜。同时,防潮漆还具有良好的附着力和柔韧性,能够适应电路板的弯曲和变形。 定期检查电路板的防潮涂层情况,及时修复损坏的涂层,确保电路板的防潮效果。如发现电路板防潮涂层有脱落、破损等现象,及时进行修补和重新喷涂。 上牌照要求及佐证 公安上牌照要求 牌照办理适应性 规定流程遵循 严格按照采购人所在地公安交通管理部门规定的特种车上牌照流程操作。仔细研究并熟悉上牌所需的各项环节和要求,从车辆资料准备到现场审核,每个步骤都认真对待,确保不遗漏任何重要环节。在规定的时间内完成各项上牌手续的办理,提前规划时间安排,避免因延误导致额外的问题。积极配合公安交通管理部门的工作安排,按照要求提供相关的材料和信息,如车辆合格证、发票等。及时了解上牌流程的最新变化和调整,通过关注官方通知、与工作人员沟通等方式,确保车辆上牌工作始终符合最新规定。建立与公安交通管理部门的有效沟通渠道,遇到问题时能够及时获得指导和帮助,保障上牌工作顺利进行。 工作内容 具体措施 研究流程 仔细研读上牌规定,熟悉各个环节 按时办理 规划时间,在规定期限内完成手续 配合工作 按要求提供车辆资料和信息 了解变化 关注官方通知,与工作人员沟通 建立渠道 保持与交管部门的有效沟通 参数配置达标 保证车辆的各项参数,如外形尺寸、轴距、整备质量等,均符合特种车上牌照的标准。对车辆的发动机、变速箱、悬架系统等配置进行严格检测,确保其符合相关规定和要求。例如,发动机排量需≥1.9L,变速箱为≥5速手动变速箱等。对车辆的环保性能,如尾气排放等,进行严格检测,确保达到上牌所需的环保标准,满足国家第六阶段排放标准。检查车辆的安全配置,如安全带、安全气囊等,确保其正常运行且符合安全要求。定期对车辆的参数和配置进行检查和维护,建立车辆参数检查档案,记录每次检查结果,保证其始终处于达标状态。提供车辆参数和配置的详细说明和证明文件,如车辆技术手册、检测报告等,以便公安交通管理部门进行审核。 参数类型 具体要求 外形尺寸 6000mm≥长≥5000mm,2000mm≥宽≥1900mm,2600≥高≥2300mm 轴距 ≤3300mm 整备质量 ≤2390kg 发动机排量 ≥1.9L 尾气排放 满足国家第六阶段排放标准 手续资料协助 协助采购人准备办理特种车上牌照所需的各项手续和资料。提供车辆的相关证明文件,如车辆合格证、一致性证书等,确保证件的真实性和有效性。帮助采购人填写上牌申请表等相关表格,仔细核对信息,确保准确无误。对所需资料进行整理和分类,按照交管部门的要求,将资料有序排列,方便公安交通管理部门进行审核。及时提供最新的资料和信息,根据上牌工作的进展,随时补充所需材料。对资料的真实性和完整性负责,建立资料审核机制,确保上牌工作顺利进行。 在准备资料过程中,安排专人负责跟进,与采购人保持密切沟通,了解其需求和遇到的问题。对于复杂的资料,如车辆改装的相关证明,提供详细的解释和说明。定期对资料准备情况进行检查,避免出现遗漏或错误。同时,关注交管部门对资料的反馈,及时进行调整和补充,确保资料符合要求。 上牌进度跟进 安排专人负责跟进车辆上牌进度,及时了解工作进展情况。与公安交通管理部门保持密切沟通,通过电话、邮件等方式,定期获取上牌工作的最新消息。对上牌过程中出现的问题及时进行反馈和处理,建立问题反馈机制,确保问题得到及时解决。建立上牌进度跟踪记录,详细记录重要节点和时间,如资料提交时间、审核时间等。根据上牌进度调整工作安排,合理调配资源,确保车辆能够按时投入使用。向上牌工作的相关人员提供必要的支持和协助,如协助采购人解答疑问、提供技术支持等,保障工作顺利进行。 在跟进过程中,制定详细的进度跟踪计划,明确每个阶段的任务和时间节点。对于可能出现的延误情况,提前制定应对措施,如与交管部门协商调整时间、加快资料准备等。同时,定期向上级汇报上牌进度,让管理层及时了解工作情况,做出合理决策。 问题协调解决 若在车辆上牌过程中遇到问题,积极与公安交通管理部门进行沟通和协调。分析问题产生的原因,组织专业人员进行研讨,制定合理的解决方案。及时采取有效措施解决问题,避免问题扩大化影响上牌进度。与采购人保持密切联系,及时反馈问题解决情况,让采购人了解工作进展。总结问题解决的经验教训,建立问题案例库,为今后的上牌工作提供参考。对可能出现的问题进行提前预防和应对,如对资料进行多次审核、与交管部门提前沟通等,减少上牌过程中的风险。 在协调解决问题时,保持冷静和专业的态度,积极听取交管部门的意见和建议。对于一些复杂的问题,邀请相关专家进行指导,确保问题得到妥善解决。同时,建立问题解决的监督机制,对解决过程进行跟踪和评估,确保问题得到有效解决。 风险预判应对 对车辆上牌过程中可能出现的风险进行提前分析和预判。例如,政策法规变化、资料审核不通过等。制定相应的风险应对预案,明确在风险发生时的具体措施和责任分工。关注政策法规的变化,及时调整应对策略,降低政策风险。加强与相关部门的沟通和合作,共同应对可能出现的风险。定期对风险应对预案进行评估和完善,根据实际情况进行调整和优化,提高预案的有效性。建立风险预警机制,通过定期检查、数据分析等方式,及时发现和处理潜在的风险。 风险类型 应对措施 政策法规变化 及时调整上牌策略,关注官方通知 资料审核不通过 重新准备资料,与交管部门沟通 时间延误 调整工作计划,加快工作进度 技术问题 邀请专家解决,提供技术支持 沟通不畅 加强沟通渠道建设,定期交流 牌照办理合规性 法规政策遵循 深入研究国家和地方有关特种车上牌照的法律法规和政策文件。确保车辆的各项操作和办理流程均符合相关法规政策的要求。及时关注法规政策的变化,通过订阅官方刊物、参加培训等方式,调整上牌工作的策略和方法。对法规政策的解读和执行进行培训,提高工作人员的合规意识,建立法规培训档案。建立法规政策跟踪机制,定期收集和分析法规政策信息,确保工作始终符合最新要求。与相关部门保持沟通,获取法规政策的最新动态,及时调整工作安排。 特种车上牌照法规政策遵循 在遵循法规政策过程中,制定详细的法规政策执行手册,明确各项工作的合规要求。定期对工作人员进行法规政策考核,确保其掌握相关知识。同时,建立法规政策咨询渠道,遇到疑问时能够及时获得专业解答。 车辆来源合法 确保所提供的救护车来源合法合规,具备完整的采购合同和发票。对车辆的生产厂家和供应商进行资质审核,查看其生产许可证、经营许可证等,确保其具备合法的生产和销售资格。检查车辆的质量和性能,按照相关标准和要求进行检测,确保其符合规定。要求供应商提供车辆的质量保证和售后服务承诺,明确双方的责任和义务。建立车辆来源追溯机制,记录车辆的采购、运输、保管等环节,确保车辆的合法性和质量可追溯。对车辆的运输和保管进行规范管理,选择专业的运输公司,确保车辆在运输过程中不受损坏。 在审核车辆来源时,对供应商进行实地考察,了解其生产能力和管理水平。建立供应商评估档案,对供应商的表现进行定期评估。同时,要求供应商提供车辆的质量检测报告和认证文件,确保车辆质量可靠。 改装配置审核 对车辆的改装和配置进行严格审核,确保其符合特种车上牌照的规定和标准。检查车辆的改装方案是否经过相关部门的批准和备案,如医疗舱改装及布局方案,须经采购人确认后实施。确保车辆的改装和配置不会影响车辆的安全性能和环保性能,对改装后的车辆进行全面检测。对改装后的车辆进行检测和调试,确保其各项性能指标符合要求,如空调系统的制冷制热效果等。提供改装和配置的详细说明和证明文件,如改装设计图纸、检测报告等,以便公安交通管理部门进行审核。建立改装配置审核档案,对审核过程和结果进行记录和保存,便于后续查询和追溯。 医疗舱改装及布局方案 在审核过程中,邀请专业的改装工程师和检测机构参与,确保审核结果的准确性和可靠性。对改装过程进行全程监督,确保按照批准的方案进行改装。同时,建立改装配置问题反馈机制,及时解决审核中发现的问题。 检查审核配合 积极配合公安交通管理部门对车辆的检查和审核工作。按照要求提供车辆的相关信息和资料,如车辆技术参数、改装证明等,确保审核工作顺利进行。对检查和审核过程中发现的问题及时进行整改和处理,制定整改计划,明确整改责任人和时间节点。与公安交通管理部门保持良好的沟通和合作,及时了解审核结果和意见,根据反馈调整工作。建立检查审核反馈机制,对审核结果进行及时反馈和处理,确保问题得到有效解决。对检查和审核工作进行总结和分析,不断提高上牌工作的质量和效率,建立审核工作总结档案。 工作内容 具体措施 提供资料 按要求提供车辆相关信息和资料 整改问题 制定整改计划,明确责任人和时间 沟通合作 与交管部门保持良好沟通 反馈结果 建立反馈机制,及时处理结果 总结分析 总结审核工作,提高上牌质量 信息真实准确 保证所提供的车辆信息真实、准确、完整,无虚假或误导性内容。对车辆的各项参数和配置进行严格核实,通过实地测量、查阅资料等方式,确保其与实际情况相符。提供车辆的详细技术资料和检测报告,如车辆性能检测报告、环保检测报告等,以证明车辆的性能和质量。对信息的真实性和准确性负责,如有虚假信息将承担相应的法律责任,建立信息责任追究制度。建立信息审核机制,对提供的信息进行严格审核和把关,确保信息质量。及时更新和维护车辆信息,随着车辆的使用和维护,及时调整信息内容,确保其始终保持最新状态。 在保证信息真实准确过程中,建立信息审核小组,对重要信息进行多次审核。同时,利用信息技术手段,对信息进行加密和存储,确保信息安全。 合规管理体系 建立完善的合规管理体系,对车辆上牌工作进行全程监督和管理。制定合规管理制度和流程,明确各部门和人员的职责和权限,建立职责分工表。对上牌工作的各个环节进行风险评估和控制,识别潜在的合规风险,制定风险应对措施。定期对合规管理体系进行内部审计和评估,发现问题及时整改,建立内部审计档案。加强对工作人员的合规培训和教育,提高其合规意识和业务水平,开展合规培训课程。与相关部门保持沟通和合作,共同推进合规管理工作,建立合作沟通机制。 在建立合规管理体系过程中,引入先进的管理理念和方法,不断优化管理流程。定期对合规管理体系进行评估和改进,确保其有效性和适应性。同时,建立合规管理激励机制,对合规表现优秀的部门和个人进行奖励。 牌照办理保障措施 保障措施制定 根据车辆上牌的实际情况和要求,制定详细的保障措施。明确保障措施的目标和任务,如确保上牌工作按时完成、提高上牌成功率等,使其具有针对性和可操作性。对保障措施进行评估和优化,邀请专家进行论证,确保其合理有效。将保障措施纳入上牌工作的整体计划中,与其他工作环节协同推进,确保各项工作有序进行。定期对保障措施的执行情况进行检查和评估,建立执行情况检查档案,及时发现问题并进行调整。根据实际情况对保障措施进行动态调整,随着上牌工作的进展和外部环境的变化,及时优化保障措施。 在制定保障措施过程中,充分考虑各种可能的因素,如政策变化、人员变动等。建立保障措施调整机制,根据实际情况及时调整措施内容。同时,加强对保障措施的宣传和培训,确保工作人员了解和掌握相关要求。 协调机制建立 建立上牌工作协调机制,加强各部门之间的沟通和协作。明确各部门在上牌工作中的职责和分工,制定职责分工表,避免出现推诿和扯皮现象。建立定期的沟通会议制度,每周或每月召开上牌工作协调会,及时解决上牌工作中出现的问题。加强部门之间的信息共享和交流,建立信息共享平台,提高工作效率和协同性。对协调机制的运行情况进行监督和评估,建立协调机制评估档案,确保其有效运行。根据实际情况对协调机制进行调整和完善,随着工作的进展和需求的变化,优化协调机制。 在建立协调机制过程中,明确协调工作的流程和方法,确保沟通顺畅。加强对协调人员的培训和管理,提高其协调能力和沟通技巧。同时,建立协调工作激励机制,对协调工作表现优秀的部门和个人进行奖励。 全程跟踪监控 对车辆上牌工作进行全程跟踪和监控,及时了解工作进展情况。建立上牌工作进度跟踪表,详细记录重要节点和时间,如资料提交时间、审核时间等。定期对上牌工作进行检查和评估,按照检查计划进行全面检查,及时发现和解决问题。对跟踪监控过程中发现的问题及时进行反馈和处理,建立问题反馈机制,确保问题得到及时解决。建立跟踪监控反馈机制,对工作结果进行及时反馈和处理,提高工作效率。对跟踪监控工作进行总结和分析,建立总结分析档案,不断提高上牌工作的质量和效率。 在全程跟踪监控过程中,利用信息化手段,实时监控上牌工作进度。加强对监控人员的培训和管理,提高其监控能力和问题处理能力。同时,建立跟踪监控预警机制,对可能出现的问题提前发出预警。 时间资源预留 预留足够的时间和资源用于车辆上牌工作,避免因时间紧迫导致工作失误。对上牌工作的时间和资源需求进行合理估算,考虑到可能出现的延误因素,确保预留的时间和资源充足。制定详细的时间计划和资源分配方案,明确各项工作的时间节点和资源需求,确保各项工作有序进行。对时间和资源的使用情况进行监控和评估,建立使用情况监控档案,及时调整使用计划。建立时间资源预警机制,当时间或资源接近临界值时,及时发出预警,采取相应措施。根据实际情况对时间和资源进行动态调整,随着工作的进展和需求的变化,合理调配时间和资源。 资源类型 预留措施 时间 考虑可能延误因素,预留足够时间 人力 合理安排人员,确保人力充足 物力 准备必要的设备和物资 财力 预留足够的资金用于上牌费用 信息 建立信息资源库,提供必要信息 合作关系建立 与公安交通管理部门建立良好的合作关系,争取得到其支持和帮助。加强与公安交通管理部门的沟通和交流,了解其工作要求和流程,定期拜访交管部门。积极配合公安交通管理部门的工作,遵守其规定和要求,按时提交资料和完成各项任务。及时向公安交通管理部门反馈上牌工作中出现的问题和困难,寻求其解决方案,建立问题反馈渠道。建立合作关系维护机制,定期对合作关系进行评估和维护,了解对方的满意度和需求。根据实际情况对合作关系进行调整和优化,随着工作的进展和需求的变化,改进合作方式。 在建立合作关系过程中,注重诚信和沟通,树立良好的企业形象。加强对合作关系的管理和维护,定期进行回访和沟通。同时,建立合作关系拓展机制,寻求更多的合作机会。 应急预案制定 制定应急预案,应对车辆上牌过程中可能出现的突发情况。对可能出现的突发情况进行分析和评估,如政策变化、自然灾害等,确定应急预案的重点和方向。制定详细的应急预案流程和措施,明确在突发情况发生时的应急响应步骤和责任分工。对应急预案进行演练和培训,定期组织应急演练,提高工作人员的应急处理能力。定期对应急预案进行评估和更新,根据实际情况进行调整和优化,确保其有效性和适应性。建立应急响应机制,当突发情况发生时,能够迅速启动应急预案,及时采取措施。 突发情况 应急措施 政策变化 及时调整上牌策略,与相关部门沟通 自然灾害 采取防护措施,确保车辆和人员安全 人员变动 及时调整人员安排,确保工作顺利进行 技术故障 及时维修和更换设备,恢复工作 舆情事件 及时发布信息,进行正面引导 车辆相关报告佐证 报告内容完整性 参数指标核对 对《车辆生产企业及产品公告》或《汽车产品定型检验报...
衢州市柯城区人民医院医共体救护车采购投标方案.docx
下载提示

1.本文档仅提供部分内容试读;

2.支付并下载文件,享受无限制查看;

3.本网站所提供的标准文本仅供个人学习、研究之用,未经授权,严禁复制、发行、汇编、翻译或网络传播等,侵权必究;

4.左侧添加客服微信获取帮助;

5.本文为word版本,可以直接复制编辑使用。


这个人很懒,什么都没留下
未认证用户 查看用户
该文档于 上传
推荐文档
×
精品标书制作
百人专家团队
擅长领域:
工程标 服务标 采购标
16852
已服务主
2892
中标量
1765
平台标师
扫码添加客服
客服二维码
咨询热线:192 3288 5147
公众号
微信客服
客服