文库 服务类投标方案 农业服务

农安县黑土地保护利用项目投标方案.docx

DOCX   1168页   下载609   2025-08-25   浏览49   收藏62   点赞379   评分-   623219字   228.00

AI慧写标书

十分钟千页标书高效生成

温馨提示:当前文档最多只能预览 15 页,若文档总页数超出了 15 页,请下载原文档以浏览全部内容。
农安县黑土地保护利用项目投标方案.docx 第1页
农安县黑土地保护利用项目投标方案.docx 第2页
农安县黑土地保护利用项目投标方案.docx 第3页
农安县黑土地保护利用项目投标方案.docx 第4页
农安县黑土地保护利用项目投标方案.docx 第5页
农安县黑土地保护利用项目投标方案.docx 第6页
农安县黑土地保护利用项目投标方案.docx 第7页
农安县黑土地保护利用项目投标方案.docx 第8页
农安县黑土地保护利用项目投标方案.docx 第9页
农安县黑土地保护利用项目投标方案.docx 第10页
农安县黑土地保护利用项目投标方案.docx 第11页
农安县黑土地保护利用项目投标方案.docx 第12页
农安县黑土地保护利用项目投标方案.docx 第13页
农安县黑土地保护利用项目投标方案.docx 第14页
农安县黑土地保护利用项目投标方案.docx 第15页
剩余1153页未读, 下载浏览全部

开通会员, 优惠多多

6重权益等你来

首次半价下载
折扣特惠
上传高收益
特权文档
AI慧写优惠
专属客服
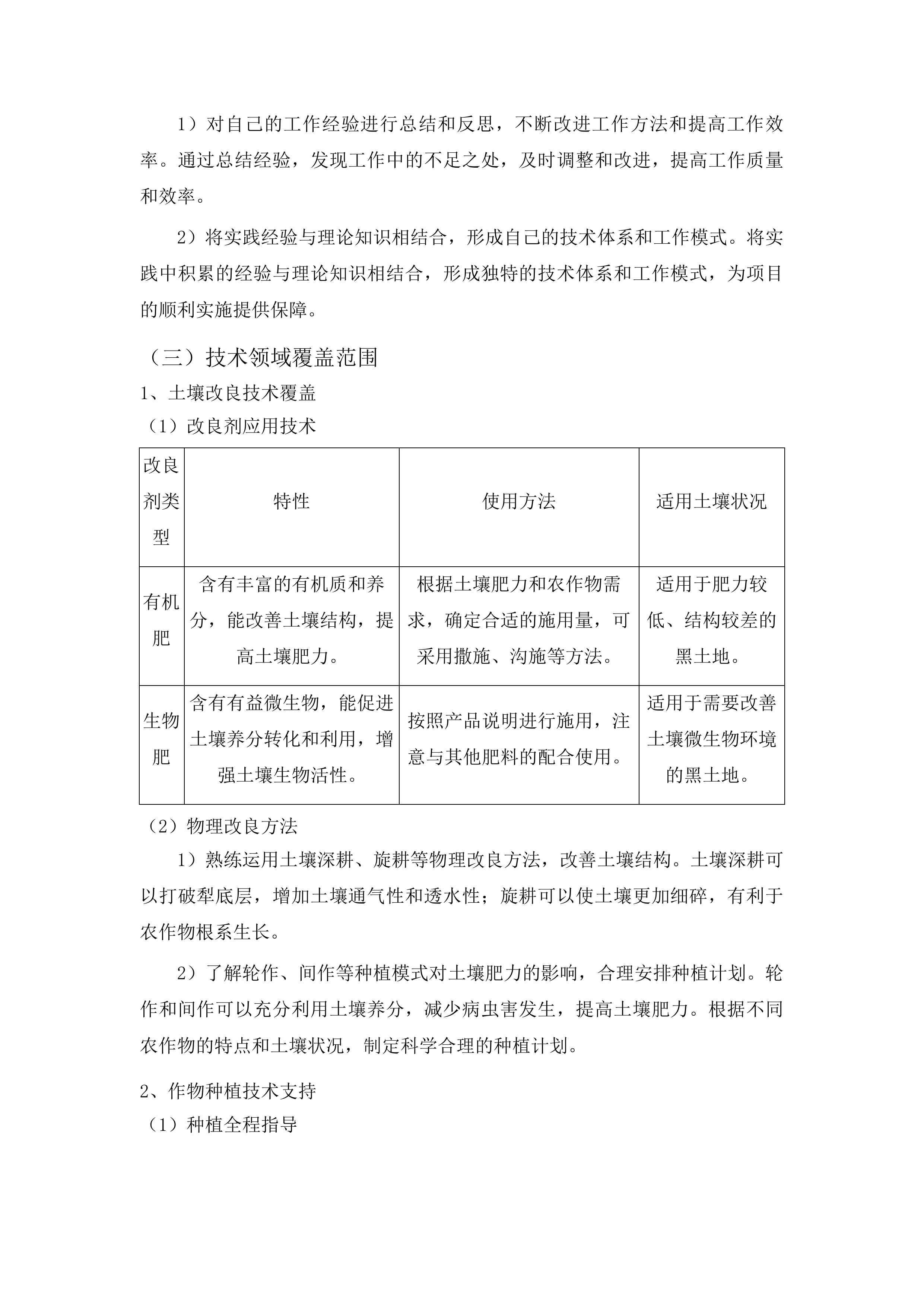
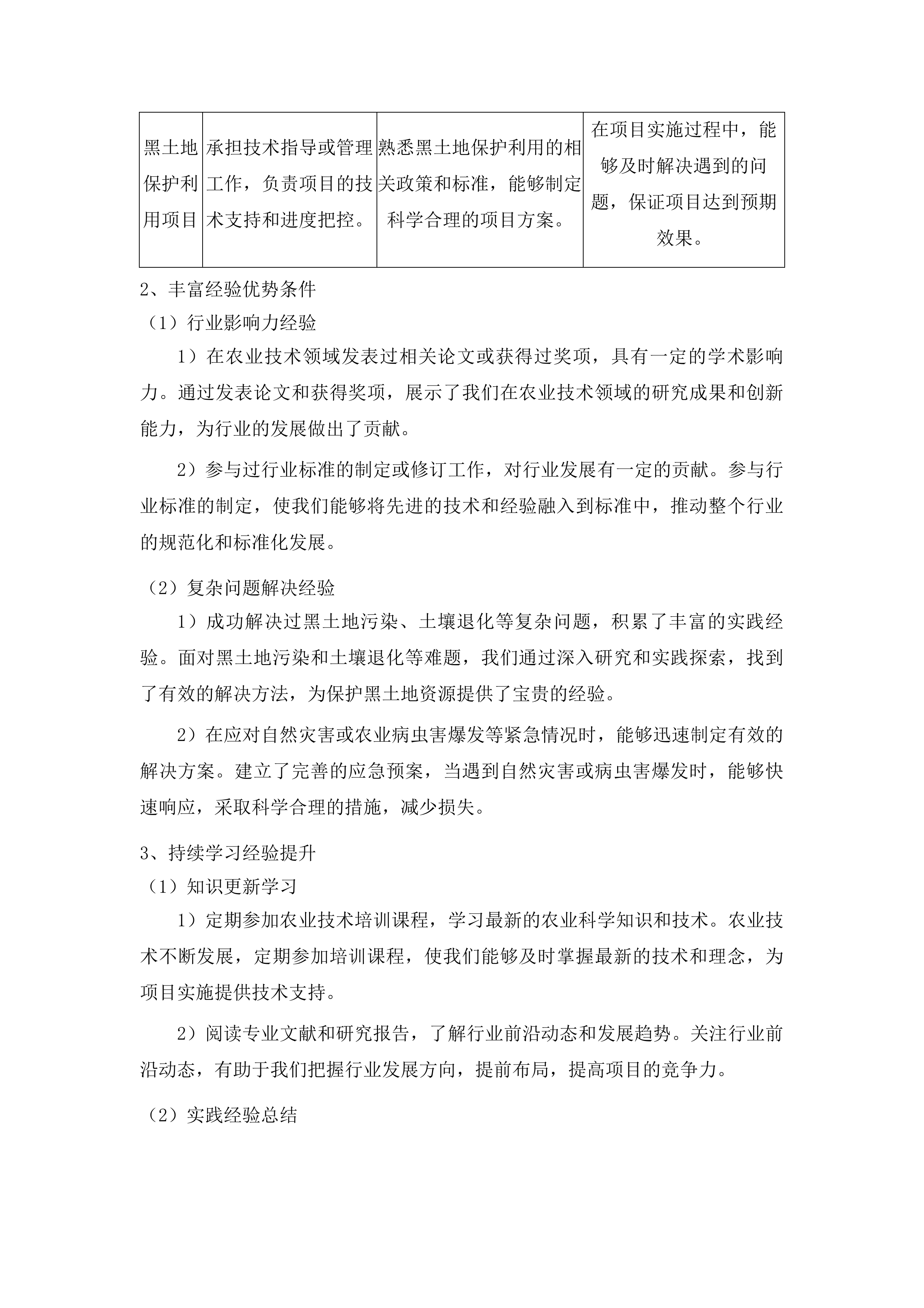
农安县黑土地保护利用项目投标方案 第一章 技术人员配置 6 第一节 人员结构配置 6 一、 农业技术专业人员配置 6 二、 物资管理岗位人员安排 15 三、 项目执行团队组建方案 24 第二节 岗位职责说明 38 一、 项目负责人职责界定 38 二、 技术指导员工作内容 50 三、 物资调度员岗位任务 64 四、 协作机制与责任落实 75 五、 关键岗位备岗安排 83 第三节 人员配备数量 92 一、 技术人员数量配置标准 92 二、 一标段物资采购人员配置 101 三、 二标段服务团队人员安排 116 四、 三标段服务人员配置方案 126 五、 专职项目管理人员设置 134 第四节 人员资格审查 152 一、 拟派人员证明材料要求 152 二、 项目负责人经验审查 160 三、 技术人员履历核实 170 第五节 人员调配机制 182 一、 高峰期人力调配方案 182 二、 备用人员库建设管理 195 三、 人员培训与考核机制 208 四、 人员变动应对措施 221 第二章 质量监管措施 238 第一节 岗位职能明确 238 一、 质量监管负责人岗位设置 238 二、 现场质量监督员职责界定 251 三、 材料检测专员工作内容 269 四、 质量整改跟踪员任务安排 293 第二节 监管流程设计 305 一、 全过程质量监管流程构建 305 二、 质量检查节点设置方案 322 三、 质量日报制度实施办法 340 四、 定期质量分析会议组织 357 第三节 质量检查机制 370 一、 进场物资抽检执行制度 370 二、 施工过程三检制度落实 381 三、 隐蔽工程专项验收机制 394 四、 质量问题整改台账管理 411 第四节 质量保障制度 425 一、 质量奖惩机制建立方案 425 二、 监管不到位追责办法 442 三、 检测工具设备配置计划 456 四、 质量培训组织实施安排 481 第三章 安全保证措施 503 第一节 安全管理架构 503 一、 项目安全管理小组组建 503 二、 安全责任制度构建 524 三、 安全管理流程设计 537 四、 安全事故应急机制 552 第二节 安全制度建设 561 一、 安全生产管理制度编制 561 二、 安全检查制度制定 578 三、 危险源管理机制 600 四、 安全教育培训体系 621 第三节 现场安全措施 629 一、 施工区域封闭管理 629 二、 安全警示标识布置 650 三、 个人防护装备配备 670 四、 特殊工种安全操作 688 五、 重点环节安全管控 704 第四节 风险防控机制 721 一、 项目风险评估实施 721 二、 重大风险源防控 735 三、 安全投入保障计划 760 四、 安全奖惩激励机制 781 第四章 应急情况处理方案 791 第一节 应急供应承诺 791 一、 应急物资储备规划 791 二、 应急响应启动流程 806 三、 物资送达时效保障 827 第二节 保障方案完善性 841 一、 突发情况处理预案 841 二、 应急组织架构设计 868 三、 外部联动协调机制 883 第三节 响应时间合理性 906 一、 应急响应时效承诺 906 二、 运输路线保障方案 917 三、 应急执行资源配置 927 第五章 服务方案 941 第一节 服务内容细化 941 一、 二标段服务范围界定 941 二、 三标段服务内容规划 954 第二节 服务流程规划 971 一、 前期调研阶段安排 971 二、 项目实施过程管控 986 三、 成果验收闭环管理 1005 第三节 服务团队配置 1011 一、 农业技术专业团队 1011 二、 项目管理架构设置 1026 三、 团队成员资质保障 1035 第四节 服务保障机制 1058 一、 质量控制体系构建 1058 二、 沟通协调机制建立 1076 三、 资源保障措施落实 1096 第五节 服务成果交付 1120 一、 技术文档成果提交 1120 二、 实物成果验收交付 1134 三、 成果交付时间规划 1153 技术人员配置 人员结构配置 农业技术专业人员配置 相关专业背景要求 农业专业知识储备 土壤专业知识 1)熟悉黑土地土壤的物理、化学和生物学性质,能够准确分析土壤肥力指标。黑土地的物理性质包括土壤质地、结构、孔隙度等,化学性质涵盖酸碱度、养分含量等,生物学性质则涉及土壤微生物群落。准确分析这些指标有助于深入了解土壤状况,为后续的土壤改良和培肥提供科学依据。 2)掌握土壤改良和培肥技术,能够根据土壤状况制定合理的施肥方案。针对不同肥力水平的黑土地,结合农作物的需求,选择合适的肥料种类和用量。同时,考虑施肥时间和方法,以提高肥料利用率,促进农作物生长。 物理改良方法 农学专业技能 技能类别 具体内容 应用场景 重要性 农作物栽培管理技术 精通播种、施肥、灌溉、除草等环节,能根据不同农作物的生长特点和需求进行精准操作。 在农田种植过程中,确保农作物获得良好的生长环境和养分供应。 直接影响农作物的产量和质量。 病虫害识别和防治能力 能够准确识别常见农作物病虫害的症状和特征,及时采取有效的防治措施。 当农田出现病虫害时,迅速控制病情,减少损失。 保障农作物的健康生长,避免减产。 相关学科知识融合 气象与农业结合 1)根据气象预报,合理安排农作物的种植时间和品种选择。气象条件对农作物的生长发育有着重要影响,准确的气象预报可以帮助我们选择适宜的种植时间,避免因恶劣天气导致的损失。同时,根据不同气象条件选择合适的农作物品种,提高作物的适应性和产量。 2)利用气象条件,优化灌溉和施肥方案,提高农业生产效率。在降雨较多的时期,可以适当减少灌溉量;在高温干旱时,增加灌溉频率。结合气象条件调整施肥时间和用量,使肥料更好地被农作物吸收利用,减少浪费。 精准施肥 工程与农业协同 1)参与农业基础设施的规划和建设,提高农业生产的机械化和自动化水平。合理规划农田水利设施、道路等基础设施,便于农业机械的作业和运输。引入先进的农业机械设备,如播种机、收割机等,提高生产效率。 2)运用工程技术,改善农田的排水和灌溉条件,保障农作物的生长环境。通过建设排水系统,防止农田积水;采用滴灌、喷灌等节水灌溉技术,提高水资源利用效率,为农作物提供适宜的水分条件。 行业标准法规了解 法规政策遵循 1)严格遵守黑土地保护的法律法规,确保项目实施过程中不破坏黑土地资源。黑土地是珍贵的自然资源,相关法律法规对其保护有着明确的规定。在项目实施中,严格执行这些规定,采取有效的保护措施,防止黑土地的退化和破坏。 2)积极响应国家和地方的农业政策,推动黑土地保护利用工作的可持续发展。国家和地方出台的农业政策旨在促进农业的可持续发展,我们将积极配合,加大对黑土地保护利用的投入,推广先进的技术和模式。 标准规范执行 1)按照农业生产的标准和规范进行操作,保证农产品的质量和安全。农业生产标准涵盖了种植、养殖、加工等各个环节,严格执行这些标准,从源头控制农产品的质量和安全。 2)定期对黑土地保护利用工作进行评估和检查,确保各项措施符合标准要求。建立健全评估和检查机制,及时发现问题并进行整改,保证黑土地保护利用工作的质量和效果。 从业经验年限标准 基础从业经验要求 农业生产经验 1)拥有多年的农作物种植经验,熟悉不同作物的生长周期和栽培要点。多年的实践积累,使我们对各种农作物的生长特性有了深入了解,能够根据不同作物的需求,提供精准的种植指导。 2)参与过农田管理和农事操作,具备田间作业的实际技能。从土地整理、播种到收获,我们熟悉每一个农事环节,能够熟练操作各种农业机械设备,确保农田管理的高效进行。 农田管理 项目实践经验 项目类型 参与程度 掌握技术 能力体现 黑土地改良项目 全程参与,包括方案制定、实施和效果评估。 掌握黑土地改良的技术和方法,如土壤改良剂的应用、种植模式的调整等。 具备项目实施和协调能力,能够组织各方资源,确保项目顺利进行。 黑土地保护利用项目 承担技术指导或管理工作,负责项目的技术支持和进度把控。 熟悉黑土地保护利用的相关政策和标准,能够制定科学合理的项目方案。 在项目实施过程中,能够及时解决遇到的问题,保证项目达到预期效果。 丰富经验优势条件 行业影响力经验 1)在农业技术领域发表过相关论文或获得过奖项,具有一定的学术影响力。通过发表论文和获得奖项,展示了我们在农业技术领域的研究成果和创新能力,为行业的发展做出了贡献。 2)参与过行业标准的制定或修订工作,对行业发展有一定的贡献。参与行业标准的制定,使我们能够将先进的技术和经验融入到标准中,推动整个行业的规范化和标准化发展。 复杂问题解决经验 1)成功解决过黑土地污染、土壤退化等复杂问题,积累了丰富的实践经验。面对黑土地污染和土壤退化等难题,我们通过深入研究和实践探索,找到了有效的解决方法,为保护黑土地资源提供了宝贵的经验。 2)在应对自然灾害或农业病虫害爆发等紧急情况时,能够迅速制定有效的解决方案。建立了完善的应急预案,当遇到自然灾害或病虫害爆发时,能够快速响应,采取科学合理的措施,减少损失。 持续学习经验提升 知识更新学习 1)定期参加农业技术培训课程,学习最新的农业科学知识和技术。农业技术不断发展,定期参加培训课程,使我们能够及时掌握最新的技术和理念,为项目实施提供技术支持。 2)阅读专业文献和研究报告,了解行业前沿动态和发展趋势。关注行业前沿动态,有助于我们把握行业发展方向,提前布局,提高项目的竞争力。 实践经验总结 1)对自己的工作经验进行总结和反思,不断改进工作方法和提高工作效率。通过总结经验,发现工作中的不足之处,及时调整和改进,提高工作质量和效率。 2)将实践经验与理论知识相结合,形成自己的技术体系和工作模式。将实践中积累的经验与理论知识相结合,形成独特的技术体系和工作模式,为项目的顺利实施提供保障。 技术领域覆盖范围 土壤改良技术覆盖 改良剂应用技术 改良剂类型 特性 使用方法 适用土壤状况 有机肥 含有丰富的有机质和养分,能改善土壤结构,提高土壤肥力。 根据土壤肥力和农作物需求,确定合适的施用量,可采用撒施、沟施等方法。 适用于肥力较低、结构较差的黑土地。 生物肥 含有有益微生物,能促进土壤养分转化和利用,增强土壤生物活性。 按照产品说明进行施用,注意与其他肥料的配合使用。 适用于需要改善土壤微生物环境的黑土地。 物理改良方法 1)熟练运用土壤深耕、旋耕等物理改良方法,改善土壤结构。土壤深耕可以打破犁底层,增加土壤通气性和透水性;旋耕可以使土壤更加细碎,有利于农作物根系生长。 2)了解轮作、间作等种植模式对土壤肥力的影响,合理安排种植计划。轮作和间作可以充分利用土壤养分,减少病虫害发生,提高土壤肥力。根据不同农作物的特点和土壤状况,制定科学合理的种植计划。 作物种植技术支持 种植全程指导 指导环节 具体内容 依据 重要性 农作物品种选择 根据当地的气候和土壤条件,选择适宜的农作物品种。 考虑气候因素如温度、降水、光照等,以及土壤的肥力、质地等。 选择合适的品种是保证农作物高产、优质的基础。 种植计划制定 确定播种时间、密度和施肥量等。 结合农作物的生长特性和土壤状况,进行科学计算和安排。 合理的种植计划有助于提高农作物的生长效率和产量。 病虫害防治技术 1)掌握常见农作物病虫害的识别和防治方法,采用生物防治、物理防治和化学防治相结合的手段。生物防治利用天敌、微生物等控制病虫害;物理防治采用诱捕、隔离等方法;化学防治则使用农药进行防治。根据病虫害的种类和发生程度,选择合适的防治方法。 2)定期对农田进行病虫害监测,及时发现和处理病虫害问题。建立病虫害监测体系,定期巡查农田,及时掌握病虫害的发生动态。一旦发现问题,立即采取措施进行防治,防止病虫害扩散。 土壤检测 生态保护技术涵盖 生态平衡维护 1)分析农业生态系统的结构和功能,找出影响生态平衡的因素。农业生态系统包括农作物、土壤、微生物、害虫、天敌等多个组成部分,它们之间相互作用、相互影响。通过分析系统的结构和功能,找出可能影响生态平衡的因素,如农药使用、化肥过量等。 2)制定生态保护和修复措施,恢复和增强农业生态系统的稳定性。针对影响生态平衡的因素,制定相应的保护和修复措施,如减少农药使用、增加生物多样性等。通过这些措施,恢复和增强农业生态系统的稳定性,实现农业的可持续发展。 污染防治技术 1)采用精准施肥和绿色防控技术,减少农业面源污染的排放。精准施肥可以根据农作物的需求和土壤养分状况,精确控制肥料用量,减少肥料流失;绿色防控技术采用生物防治、物理防治等方法,减少农药使用,降低农药残留。 2)推广生态农业模式,如有机农业、循环农业等,实现农业可持续发展。有机农业不使用化学合成的农药和肥料,采用天然的有机物质进行种植;循环农业则通过资源的循环利用,减少废弃物排放。推广这些生态农业模式,有助于减少农业污染,保护生态环境。 专业分工协作机制 明确分工责任界定 职责分工细化 岗位名称 工作任务 工作权限 工作范围 土壤检测人员 负责采集土壤样本,进行各项指标检测,出具检测报告。 有权要求相关人员协助采样,对检测结果负责。 项目涉及的所有黑土地。 作物种植指导人员 根据土壤检测结果和当地气候条件,提供农作物种植方案和技术指导。 有权对种植过程进行监督和指导,提出改进建议。 参与项目的农作物种植区域。 工作流程规范 1)制定详细的工作流程图,明确每个环节的操作要求和时间节点。工作流程图可以直观地展示工作的各个环节和顺序,使工作人员清楚知道自己的职责和任务。同时,明确时间节点有助于提高工作效率,确保项目按时完成。 2)建立工作记录和报告制度,及时反馈工作进展和问题。工作记录可以记录工作过程中的重要信息,为后续的总结和改进提供依据;报告制度则便于上级领导及时了解工作进展,协调解决问题。 高效协作沟通方式 会议沟通机制 1)每周召开工作例会,汇报工作进展和存在的问题。工作例会是团队成员沟通交流的重要平台,通过汇报工作进展,可以及时发现问题并解决;讨论存在的问题,可以集思广益,找到最佳解决方案。 2)定期召开项目研讨会,共同探讨技术难题和解决方案。项目研讨会可以邀请专家和技术骨干参加,对项目中的技术难题进行深入探讨,提出创新的解决方案。 信息化沟通工具 1)使用项目管理软件,实时监控项目进度和工作质量。项目管理软件可以对项目的各个环节进行实时监控,及时发现问题并预警。同时,软件还可以记录工作数据,为项目评估和总结提供依据。 2)利用即时通讯工具,如微信、QQ等,方便专业人员之间的沟通和交流。即时通讯工具可以实现快速沟通,及时解决工作中的问题。特别是在遇到紧急情况时,可以迅速传达信息,协调各方资源。 协同工作激励措施 绩效考核奖励 1)根据工作任务的完成情况、工作质量和工作效率等指标,对专业人员进行绩效考核。绩效考核可以客观评价工作人员的工作表现,为奖励和晋升提供依据。同时,通过考核结果的反馈,帮助工作人员发现自己的不足之处,及时改进。 2)对绩效考核优秀的人员给予奖金、荣誉证书等奖励。奖金和荣誉证书可以激励工作人员更加努力工作,提高工作积极性和创造力。同时,也可以树立榜样,带动整个团队的发展。 团队合作激励 激励方式 具体内容 激励效果 设立团队合作奖励基金 对在团队协作中表现突出的团队进行奖励,基金可以用于团队建设活动或成员福利。 增强团队凝聚力和协作精神,提高团队工作效率。 组织团队建设活动 定期组织团队建设活动,如户外拓展、聚餐等,增进团队成员之间的感情。 营造良好的团队氛围,促进团队成员之间的沟通和合作。 物资管理岗位人员安排 物资调度专业能力 物资调配策略 需求预测能力 1)通过对本项目进度和物资消耗规律的深入分析,结合过往类似项目的经验,准确预测物资需求数量和时间节点,确保物资供应与项目进度紧密匹配,避免出现物资短缺或过剩的情况。 2)持续关注市场动态和行业趋势,根据历史数据和市场变化,对物资需求进行动态调整,不断优化预测模型,提高预测的准确性,为物资调配提供可靠依据。 运输协调能力 1)综合考虑物资的特性、运输距离、运输成本等因素,合理安排物资运输方式和路线,选择最优的物流方案,降低运输成本和时间,提高运输效率。 2)与多家优质的运输供应商建立长期稳定的合作关系,保持良好沟通,及时了解运输情况,协调解决运输过程中出现的问题,确保物资运输安全和及时送达。 资源整合能力 供应商管理能力 1)建立严格的供应商评估体系,从供应商的资质、业绩、生产能力、信誉等方面进行全面评估,选择优质供应商,建立长期稳定的合作关系,确保物资供应的稳定性和可靠性。 2)与供应商进行深入的沟通和协商,争取更优惠的物资供应价格、更高的质量标准和更合理的交货期等条款,保障物资供应质量和稳定性,降低采购成本。 内部资源协调能力 1)加强各部门之间的沟通与协作,建立有效的物资需求和供应协调机制,及时了解各部门的物资需求情况,避免物资浪费和短缺,提高资源利用效率。 2)运用先进的库存管理系统,优化内部物资库存管理,实时监控库存水平,根据物资需求预测和采购周期,合理调整库存结构,减少库存积压和资金占用。 应急调度处理 紧急需求响应 1)建立快速响应机制,在接到紧急物资需求时,能够迅速启动应急预案,快速确定物资来源和调配方案,优先保障紧急物资的供应。 2)与供应商和运输商保持密切联系,确保紧急物资能够优先安排生产和运输,及时送达项目现场,确保项目不受影响。 特殊情况应对 特殊情况 应对措施 自然灾害 提前制定应急预案,与相关部门和单位保持密切沟通,及时了解灾害情况,调整物资调度计划,优先保障受灾地区的物资供应。 突发事件 迅速启动应急响应机制,组织人员进行物资调配,确保物资及时供应,同时与相关部门和单位共同应对突发事件。 针对自然灾害、突发事件等特殊情况,能够及时调整物资调度计划,确保物资供应的连续性和稳定性。与相关部门和单位保持密切沟通,共同应对特殊情况,保障项目的顺利进行。 仓储管理经验要求 仓库布局规划 空间利用优化 1)根据物资的特性和存储要求,采用合适的货架、托盘等存储设备,充分利用仓库空间,增加仓库存储容量。 仓库布局 货架 2)合理规划物资存放位置,按照物资的类别、规格、使用频率等因素进行分类存放,便于物资的出入库操作,提高工作效率。 区域功能划分 区域名称 功能用途 通道设置 存储区 存放各类物资 设置主通道和次通道,确保物资搬运顺畅 分拣区 对物资进行分拣和包装 设置专用通道,便于人员和设备操作 办公区 仓库管理人员办公 设置独立通道,保证办公环境安静 消防通道 紧急疏散和消防救援 保持畅通,严禁堆放物资 1)明确各存储区域的功能和用途,根据物资的性质和特点进行合理分区,避免物资混放,提高仓库管理的规范性和安全性。 2)科学设置通道和消防通道,确保仓库内人员和物资的安全,满足应急疏散和消防救援的要求。 库存管理策略 库存控制方法 1)运用ABC分类法等科学的库存控制方法,对物资进行分类管理,重点关注关键物资的库存情况,合理分配管理资源。 2)根据物资需求预测和采购周期,结合本项目的实际情况,确定合理的安全库存和补货点,避免库存积压和缺货现象的发生。 库存盘点制度 盘点周期 盘点方式 结果处理 月度盘点 抽盘部分物资 对差异物资进行核实和调整 季度盘点 全面盘点库存 分析盘点结果,查找问题原因 年度盘点 彻底清查库存 总结经验教训,完善库存管理制度 1)建立定期库存盘点制度,按照规定的周期和方法进行全面、细致的盘点,确保库存数量的准确性。 2)对盘点结果进行深入分析和处理,及时发现和解决库存管理中存在的问题,如物资丢失、损坏、过期等,提高库存管理水平。 物资保管措施 环境条件控制 1)根据物资的存储要求,严格控制仓库内的温度、湿度等环境条件,安装温湿度监测设备,实时监控环境参数,确保物资存储环境符合要求。 2)合理安装通风、照明等设备,改善仓库环境,保持仓库内空气流通、光线充足,防止物资受潮、发霉、变质等。 防护包装措施 物资类型 防护包装方式 检查周期 易损物资 采用泡沫、海绵等缓冲材料进行包装 每周检查一次 防潮物资 使用防潮袋、干燥剂等进行包装 每两周检查一次 防锈物资 涂抹防锈剂、采用防锈包装材料 每月检查一次 1)根据物资的特性和运输要求,对物资进行适当的防护包装,选择合适的包装材料和包装方式,防止物资在存储和运输过程中受损。 2)建立定期检查制度,定期检查物资的保管状况,及时发现和处理物资损坏问题,确保物资质量不受影响。 采购流程熟悉程度 需求分析能力 需求调研方法 1)通过查阅本项目文档、与项目团队成员、使用部门人员等相关人员进行深入交流等方式,全面了解物资需求情况,进行详细的需求调研。 2)对历史采购数据进行系统分析,挖掘数据背后的规律和趋势,预测物资需求趋势,为采购决策提供有力支持。 需求评估标准 评估因素 评估标准 权重 合理性 符合项目目标和预算 40% 质量 满足项目质量要求 30% 性能 具备所需的性能指标 20% 价格 在预算范围内且具有竞争力 10% 1)根据本项目的目标和预算,从物资的数量、规格、质量等方面评估物资需求的合理性,确保采购的物资符合项目实际需求。 2)综合考虑物资的质量、性能和价格等因素,运用科学的评估方法,确定最优采购方案,实现项目效益最大化。 供应商选择标准 供应商评估指标 1)从供应商的资质、业绩、生产能力、技术水平、质量控制体系等方面进行全面评估,筛选出具备实力和信誉的供应商。 2)充分考虑供应商的售后服务和价格优势,通过与供应商进行谈判和协商,争取更优惠的采购条件,选择最合适的供应商。 合作关系建立 1)与优质供应商建立长期稳定的合作关系,通过签订合作协议、建立合作机制等方式,实现互利共赢、共同发展。 2)在合作过程中,签订详细的采购合同,明确双方的权利和义务,规范合作行为,保障双方的合法权益。 采购合同管理 合同条款审核 条款类别 审核要点 物资规格 明确物资的型号、尺寸、质量标准等 数量 准确填写物资的采购数量 价格 确定合理的采购价格及价格调整方式 交货期 明确物资的交货时间和地点 质量保证 规定供应商的质量保证责任和期限 售后服务 明确供应商的售后服务内容和方式 1)仔细审核采购合同的各项条款,确保合同内容完整、准确、清晰,避免出现歧义或漏洞。 2)重点关注物资的规格、数量、价格、交货期等关键条款,与供应商进行充分沟通和协商,确保合同条款符合本项目的实际需求和利益。 合同执行监督 1)建立完善的合同执行监督机制,跟踪采购合同的执行情况,及时了解物资的生产进度、运输状态等信息,确保合同按时履行。 2)加强与供应商的沟通和协调,督促供应商按时交货,对物资质量进行严格检验,确保物资质量符合要求,如发现问题及时采取措施解决。 质量检验技能标准 检验流程制定 检验项目确定 1)根据物资的特性和使用要求,结合相关标准和规范,确定全面、合理的检验项目和方法,确保对物资的质量进行有效检测。 2)对物资的外观、尺寸、性能等进行全面检验,采用抽样检验和全检相结合的方式,保证检验结果的准确性和可靠性。 检验记录管理 1)认真做好检验记录,详细记录检验结果和处理情况,包括物资名称、规格、数量、检验日期、检验人员等信息,确保记录的完整性和准确性。 2)建立规范的检验档案,将检验记录进行分类整理和归档,便于追溯和查询,为质量追溯和质量改进提供依据。 检测设备使用 设备操作规范 设备名称 操作步骤 保养要求 清洁周期 XXX检测仪 开机预热、设置参数、进行检测、记录结果 定期校准、检查部件 每周一次 XXX卡尺 清洁测量面、正确夹持、读取数据 擦拭防锈、妥善保管 每次使用后 1)严格按照设备操作规程进行操作,操作人员需经过专业培训,熟悉设备的性能和操作方法,避免因操作不当导致检测结果不准确。 2)建立完善的设备保养和清洁制度,对检测设备进行定期保养和清洁,延长设备使用寿命,确保设备的正常运行。 设备更新维护 1)密切关注检测设备的技术发展动态,根据本项目的实际需求和检测要求,及时更新设备,提高检测的准确性和效率。 2)与设备供应商保持良好的沟通和联系,定期获取技术支持和维修服务,确保设备出现故障时能够及时得到修复。 不合格品处理 处理方式选择 不合格程度 处理方式 协商要点 轻微不合格 降级使用或返工处理 与供应商协商费用承担和处理时间 一般不合格 换货处理 要求供应商及时换货并承担运输费用 严重不合格 退货处理 追究供应商的违约责任并要求赔偿损失 1)根据不合格品的严重程度,综合考虑本项目的实际情况和成本效益,选择合适的处理方式,如退货、换货、降级使用等。 2)与供应商进行积极有效的沟通和协商,制定合理的处理方案,保障本项目的利益不受损失。 预防措施制定 1)深入分析不合格品产生的原因,针对采购、检验等环节存在的问题,制定切实可行的预防措施,改进采购和检验流程,防止类似问题再次发生。 2)加强对供应商的管理和监督,建立供应商绩效评估体系,对供应商进行定期考核和评价,促使供应商提高物资质量。 库存监控职责界定 监控指标设定 指标确定方法 1)通过对本项目历史数据的深入分析,结合项目的实际需求和特点,确定科学合理的库存监控指标,如库存数量、库存周转率、缺货率等。 2)参考行业标准和先进经验,对监控指标进行调整和优化,确保指标的合理性和有效性,能够准确反映库存状况。 指标动态调整 1)密切关注本项目的进展情况和市场变化,根据项目需求的变化和物资供应的情况,及时对库存监控指标进行动态调整。 2)确保监控指标能够及时、准确地反映库存状况和项目需求,为库存管理决策提供可靠依据。 异常情况预警 预警阈值设定 监控指标 预警阈值 预警级别 库存数量 低于安全库存或高于最大库存 一级预警 库存周转率 低于行业平均水平 二级预警 缺货率 超过设定比例 三级预警 1)根据库存监控指标的合理范围和本项目的实际情况,设定科学合理的预警阈值。 2)建立完善的预警机制,当库存数量低于安全库存或高于最大库存、库存周转率异常等情况发生时,及时发出预警信号,提醒相关人员采取措施。 预警处理流程 1)明确预警处理流程,当收到预警信号后,相关人员立即对预警情况进行分析和评估,制定相应的处理措施。 2)及时通知相关部门和人员,共同参与库存管理,协同解决库存问题,确保项目的正常进行。 库存报告生成 报告内容要求 1)库存报告应全面、准确地反映库存状况,包括库存数量、库存周转率、缺货率等指标,同时对库存变化趋势和原因进行深入分析。 2)根据分析结果,提出针对性的建议和措施,为库存管理决策提供参考依据,促进库存管理水平的提高。 报告提交时间 报告类型 提交时间 调整依据 月度报告 每月结束后3个工作日内 项目需求和管理要求变化 季度报告 每季度结束后5个工作日内 项目进度和库存情况 年度报告 每年结束后10个工作日内 全年库存管理总结和规划 1)按照规定的时间提交库存报告,确保信息的及时性和有效性,使相关人员能够及时了解库存状况。 2)根据本项目的需求和管理要求,灵活调整报告提交频率,以更好地满足项目管理的需要。 项目执行团队组建方案 执行人员专业构成 农业技术专业人员 土壤改良专家 我公司的土壤改良专家具备土壤学、植物营养学等相关专业背景,熟悉黑土地的土壤特性和改良方法,能够根据项目区域的土壤检测结果,制定科学合理的土壤改良方案。拥有丰富的实践经验,能够指导现场工作人员进行土壤改良操作。 土壤改良专家 专业能力 具体表现 专业知识 拥有土壤学、植物营养学等相关专业背景,深入了解黑土地的土壤特性,掌握多种土壤改良方法。 方案制定 依据项目区域的详细土壤检测结果,结合先进的科学理论和实践经验,制定出科学合理、针对性强的土壤改良方案。 实践指导 凭借丰富的实践经验,在现场为工作人员提供专业的土壤改良操作指导,确保改良措施的有效实施。 问题解决 能够及时解决土壤改良过程中出现的各种问题,保证项目按计划推进。 效果评估 对土壤改良效果进行定期评估和分析,根据评估结果及时调整改良方案。 知识传授 向现场工作人员传授土壤改良的相关知识和技能,提高团队整体专业水平。 作物种植专家 我公司的作物种植专家精通各类适合黑土地种植的作物生长特性和种植技术,可根据项目需求和当地气候条件,选择合适的作物品种并制定种植计划。在作物生长过程中,能提供及时的技术指导,解决种植过程中出现的问题,保障作物的健康生长和良好产量。他们不仅熟悉常见作物的种植管理,还能紧跟农业科技发展趋势,引入新的种植理念和方法,以提高项目的经济效益和生态效益。 此外,作物种植专家会定期对作物生长情况进行监测和评估,根据实际情况及时调整种植方案。同时,他们还会与土壤改良专家等其他专业人员密切合作,确保土壤条件与作物种植需求相匹配,实现项目的整体目标。 农业生态专家 农业生态专家 我公司的农业生态专家了解农业生态系统的结构和功能,注重黑土地的生态保护和可持续发展。能够设计生态友好型的农业生产模式,减少对环境的影响。在项目实施过程中,会评估项目对生态环境的影响,并提出相应的改进措施,确保项目在实现经济效益的同时,保护好黑土地的生态环境。 农业生态专家会运用先进的生态监测技术,对项目区域的生态环境进行实时监测。根据监测结果,及时调整生产模式和管理措施,以实现生态平衡和可持续发展。他们还会积极推广生态农业理念,提高项目团队和当地农民的生态保护意识。 物资管理专业人员 物资采购专员 我公司的物资采购专员熟悉物资采购流程,具备良好的市场调研和供应商管理能力。能够根据项目需求,及时、准确地采购到符合质量要求的物资。在采购过程中,会严格控制采购成本,通过与供应商的谈判和合作,确保物资采购的性价比。 物资采购专员 物资采购专员会定期对市场进行调研,了解物资价格波动和供应商动态。根据项目进度和需求预测,合理安排采购计划,避免物资短缺或积压。同时,他们会建立完善的供应商管理体系,对供应商进行评估和筛选,确保物资的质量和供应稳定性。 物资仓储管理员 我公司的物资仓储管理员掌握物资仓储管理知识,能够合理安排物资的存放和保管。做好物资的出入库登记和盘点工作,确保物资数量准确、质量完好。会采取有效的仓储防护措施,如防潮、防火、防虫等,防止物资损坏和丢失。 质量管理员 物资仓储管理员会根据物资的性质和特点,对仓库进行合理分区和规划。建立详细的物资库存管理系统,实时监控物资的出入库情况和库存数量。定期对物资进行盘点和检查,及时发现和处理物资的损坏、变质等问题。 管理职责 具体内容 仓储规划 根据物资特点和需求,合理规划仓库布局,确保物资存放有序。 出入库管理 严格执行物资出入库登记制度,确保数量准确、手续完备。 库存盘点 定期进行物资盘点,及时发现和处理库存差异。 防护措施 采取防潮、防火、防虫等措施,保障物资质量安全。 库存优化 根据项目需求和物资使用情况,优化库存结构,降低库存成本。 信息管理 及时更新物资库存信息,为采购和项目实施提供准确数据支持。 物资运输调度员 我公司的物资运输调度员了解物流运输行业的运作规则,能够合理安排物资的运输路线和运输方式。确保物资按时、安全地运输到项目现场。会协调处理运输过程中出现的问题,如交通拥堵、车辆故障等,保障物资运输的顺畅。 安全管理员 物资运输调度员会根据物资的数量、性质和运输距离等因素,选择最合适的运输方式和运输工具。制定详细的运输计划和应急预案,确保物资运输的高效和安全。与运输供应商保持密切沟通,及时掌握运输进度和动态,解决运输过程中出现的各种问题。 调度能力 具体表现 路线规划 根据物资运输需求和实际路况,合理规划运输路线,确保运输效率。 方式选择 根据物资特点和项目要求,选择合适的运输方式,如公路、铁路、水路等。 运输安排 合理安排运输车辆和运输时间,确保物资按时到达项目现场。 问题处理 及时处理运输过程中出现的问题,如交通拥堵、车辆故障等,保障运输顺畅。 沟通协调 与运输供应商、项目现场等各方保持密切沟通,协调运输工作。 应急响应 制定应急预案,在遇到突发情况时能够迅速响应,保障物资安全。 项目管理专业人员 项目负责人 我公司的项目负责人具备丰富的项目管理经验,熟悉项目管理的流程和方法。能够制定项目总体计划和目标,并组织实施和监控项目进度。会协调各方资源,解决项目实施过程中出现的问题,确保项目顺利完成。 项目负责人会根据项目的特点和要求,制定详细的项目计划和时间表。明确各阶段的工作任务和目标,合理分配资源和人员。定期对项目进度进行检查和评估,及时发现和解决项目中的问题和风险。 质量管理员 我公司的质量管理员熟悉质量管理体系和相关标准,能够制定项目质量控制计划。对项目实施过程进行质量检查和监督,及时发现和纠正质量问题。确保项目成果符合国家现行规范的合格标准。 管理职责 具体内容 计划制定 依据质量管理体系和项目要求,制定详细的质量控制计划。 过程检查 对项目实施过程进行全程质量检查,包括物资采购、施工操作等环节。 问题纠正 及时发现和纠正质量问题,采取有效的整改措施。 标准执行 确保项目成果严格符合国家现行规范的合格标准。 数据统计 对质量检查数据进行统计和分析,为质量改进提供依据。 培训教育 组织项目人员进行质量培训,提高质量意识和操作技能。 安全管理员 我公司的安全管理员掌握安全生产法规和安全管理知识,会制定项目安全管理制度和应急预案。对项目现场进行安全检查和隐患排查,及时消除安全隐患。会组织开展安全教育培训活动,提高项目人员的安全意识。 安全管理员会根据项目的特点和要求,制定详细的安全管理制度和操作规程。定期对项目现场进行安全检查和隐患排查,及时发现和处理安全问题。组织项目人员进行安全教育培训,提高他们的安全意识和应急处理能力。 项目推进经验要求 黑土地项目经验 土壤改良项目经验 我公司曾参与过黑土地土壤改良项目,熟悉土壤改良的技术和工艺。能够根据项目实际情况,调整和优化土壤改良方案。具备解决土壤改良过程中常见问题的能力,如土壤板结、肥力下降等。在以往项目中,通过科学的改良措施,有效提高了土壤的质量和肥力,为作物生长提供了良好的土壤条件。 会对项目区域的土壤进行详细的检测和分析,了解土壤的现状和问题。结合项目目标和实际情况,制定个性化的土壤改良方案。在项目实施过程中,会不断监测和评估改良效果,根据反馈及时调整方案,确保达到最佳的改良效果。 作物种植项目经验 我公司有在黑土地上进行作物种植项目的经历,了解适合黑土地种植的作物品种和种植技术。能够根据当地气候和土壤条件,制定科学的作物种植计划。掌握作物病虫害防治等关键技术,保障作物的生长和产量。在以往项目中,通过合理的种植管理和病虫害防治措施,取得了良好的作物收成。 会对当地的气候、土壤等自然条件进行充分的调研和分析,选择最适合的作物品种。制定详细的种植计划,包括播种时间、施肥方案、灌溉管理等。在作物生长过程中,会密切关注作物的生长情况,及时发现和处理病虫害问题,确保作物的健康生长。 生态修复项目经验 我公司参与过黑土地生态修复项目,熟悉生态修复的原理和方法。能够设计和实施生态修复工程,促进黑土地生态系统的恢复和改善。具备监测和评估生态修复效果的能力,通过科学的监测手段,及时了解生态系统的变化情况。 会对项目区域的生态环境进行全面的评估和分析,确定生态修复的目标和重点。设计合理的生态修复方案,包括植被恢复、水土保持等措施。在项目实施过程中,会严格按照方案进行施工和管理,确保生态修复工程的质量和效果。 物资采购与管理经验 大规模物资采购经验 我公司有过大规模物资采购项目的经验,熟悉物资采购的流程和谈判技巧。能够与供应商建立良好的合作关系,确保物资的稳定供应。具备成本控制和风险管理的能力,通过合理的采购策略和谈判技巧,降低物资采购的成本和风险。 会对市场进行充分的调研和分析,了解物资的价格走势和供应商的情况。制定详细的采购计划和预算,明确采购的物资种类、数量和质量要求。在采购过程中,会与供应商进行积极的沟通和谈判,争取最优惠的采购价格和条款。 物资仓储管理经验 我公司曾负责过物资仓储管理工作,掌握物资仓储的规划和布局方法。能够有效管理物资的库存,确保物资的安全和完好。具备库存盘点和成本核算的能力,通过科学的库存管理方法,提高物资仓储管理的效率。 会根据物资的性质和特点,对仓库进行合理的分区和规划。建立完善的物资库存管理系统,实时监控物资的出入库情况和库存数量。定期对物资进行盘点和检查,及时发现和处理物资的损坏、变质等问题。 管理能力 具体表现 仓储规划 根据物资特点和需求,合理规划仓库布局,提高空间利用率。 库存管理 建立完善的库存管理制度,确保物资数量准确、质量完好。 盘点核算 定期进行库存盘点和成本核算,及时发现和处理库存差异。 安全防护 采取有效的安全防护措施,保障物资的安全和完整。 库存优化 根据项目需求和物资使用情况,优化库存结构,降低库存成本。 信息管理 及时更新物资库存信息,为采购和项目实施提供准确数据支持。 物资运输调度经验 我公司拥有物资运输调度工作经验,熟悉物流运输的流程和优化方法。能够合理安排物资的运输路线和运输工具,降低运输成本。具备应对运输突发事件的能力,如交通事故、恶劣天气等,保障物资运输的安全和及时。 会根据物资的数量、性质和运输距离等因素,选择最合适的运输方式和运输工具。制定详细的运输计划和应急预案,确保物资运输的高效和安全。与运输供应商保持密切沟通,及时掌握运输进度和动态,解决运输过程中出现的各种问题。 项目管理经验 项目计划制定经验 我公司参与过多个项目的计划制定工作,熟悉项目计划的制定方法和流程。能够根据项目目标和资源情况,制定合理、可行的项目计划。具备项目计划调整和优化的能力,根据项目实施过程中的实际情况,及时对计划进行调整和优化,确保项目按计划推进。 计划能力 具体表现 目标设定 根据项目需求和资源状况,明确项目的总体目标和具体任务。 流程规划 制定详细的项目实施流程和时间表,确保各项工作有序进行。 资源分配 合理分配项目所需的人力、物力和财力资源,提高资源利用效率。 风险评估 对项目可能面临的风险进行评估和分析,制定相应的应对措施。 计划调整 根据项目实际进展情况,及时调整和优化项目计划。 沟通协调 与项目团队成员和相关部门进行有效沟通,确保计划的顺利实施。 项目进度监控经验 我公司有项目进度监控的工作经验,掌握项目进度监控的方法和工具。能够及时发现项目进度偏差,并采取有效的措施进行纠正。具备协调各方资源,保障项目进度的能力,通过合理的资源调配和沟通协调,确保项目按时完成。 会建立完善的项目进度监控体系,定期对项目进度进行检查和评估。使用先进的监控工具和技术,实时掌握项目的进展情况。当发现进度偏差时,会及时分析原因,采取相应的措施进行调整和纠正。 项目风险管理经验 我公司参与过项目风险管理工作,熟悉项目风险识别、评估和应对的方法。能够制定项目风险应对策略,降低项目风险的影响。具备处理项目突发风险事件的能力,在遇到突发风险时,能够迅速采取有效的应对措施,保障项目的顺利进行。 会对项目进行全面的风险识别和评估,确定项目可能面临的风险因素和风险等级。制定详细的风险应对策略和应急预案,明确应对措施和责任分工。在项目实施过程中,会密切关注风险的变化情况,及时调整应对策略。 跨部门协作能力 部门间沟通协调能力 信息共享与交流 我公司各部门能够及时、准确地向其他部门传递项目相关信息,确保信息的畅通。会积极参与部门间的信息交流会议,分享工作进展和问题。善于倾听其他部门的意见和建议,促进信息的有效沟通,避免因信息不畅导致的工作失误和重复劳动。 沟通方式 具体作用 信息传递 及时、准确地向其他部门传递项目信息,确保信息同步。 会议交流 积极参与部门间信息交流会议,分享工作进展和问题。 意见倾听 认真倾听其他部门的意见和建议,促进信息有效沟通。 反馈机制 建立信息反馈机制,确保信息的准确性和完整性。 沟通频率 保持定期的沟通频率,及时解决信息传递中的问题。 沟通效果评估 定期评估信息共享与交流的效果,不断改进沟通方式。 问题协商解决 当出现部门间的问题和矛盾时,我公司各部门能够主动与相关部门进行协商。以解决问题为导向,寻求双方都能接受的解决方案。具备良好的沟通技巧和谈判能力,能够化解部门间的矛盾,避免矛盾升级影响项目的推进。 在协商过程中,会充分考虑双方的利益和需求,尊重对方的意见和建议。通过平等、友好的沟通和协商,达成共识,解决问题。同时,会对协商结果进行跟踪和评估,确保问题得到彻底解决。 工作协同推进 我公司各部门会与其他部门密切配合,共同推进项目的各项工作。根据项目整体进度,合理安排本部门的工作,确保工作的协同性。在工作中相互支持,形成工作合力,提高项目推进效率。 会建立有效的工作协同机制,明确各部门的职责和分工。加强部门间的沟通和协作,及时解决工作中出现的问题。定期对项目进展情况进行检查和评估,确保项目按计划顺利推进。 资源整合与利用能力 人力资源整合 我公司能够识别和利用各部门的人力资源优势,合理调配人员。组织跨部门的团队合作,发挥团队的最大效能。会协调人员之间的工作关系,营造良好的团队氛围,提高员工的工作积极性和创造力。 整合方式 具体效果 优势识别 准确识别各部门人员的专业优势和技能特长。 人员调配 根据项目需求,合理调配人员,实现人力资源优化配置。 团队组建 组织跨部门团队合作,发挥团队的协同效应。 关系协调 协调人员之间的工作关系,营造良好的团队氛围。 培训发展 为员工提供培训和发展机会,提升团队整体素质。 绩效评估 建立合理的绩效评估机制,激励员工积极工作。 物资资源整合 我公司了解各部门的物资需求,会统筹调配物资资源。优化物资的使用效率,避免物资的浪费和闲置。会协调物资的采购和供应,确保项目物资的充足和及时,为项目的顺利实施提供有力保障。 会对各部门的物资需求进行详细的调研和分析,制定科学的物资调配计划。建立物资共享平台,实现物资的合理利用和优化配置。加强与供应商的合作,确保物资的稳定供应。 技术资源整合 我公司会整合各部门的技术力量,解决项目中的技术难题。促进技术的交流和共享,推动技术创新。利用先进的技术手段,提高项目的质量和效率,提升项目的竞争力。 会建立技术交流平台,鼓励各部门之间分享技术经验和成果。组织跨部门的技术研讨和合作项目,共同攻克技术难题。引进和应用先进的技术和设备,提高项目的科技含量。 团队合作精神 目标一致性 我公司员工认同项目的整体目标,将个人目标与项目目标相结合。围绕项目目标开展工作,积极为实现项目目标贡献力量。在工作中保持高度的责任感和使命感,确保目标的达成,形成强大的工作合力。 目标体现 具体行为 目标认同 深刻理解和认同项目的整体目标,将其作为工作的指引。 个人结合 将个人目标与项目目标紧密结合,明确工作方向。 工作围绕 围绕项目目标开展各项工作,确保工作的针对性和有效性。 责任担当 在工作中保持高度的责任感和使命感,积极承担工作任务。 协作配合 与团队成员密切协作,共同为实现项目目标努力。 目标调整 根据项目进展情况,及时调整个人目标,确保与项目目标一致。 相互支持与配合 我公司员工在工作中相互支持,主动帮助其他部门解决困难。会积极配合其他部门的工作,不推诿、不扯皮。形成良好的团队协作氛围,共同完成项目任务,提高工作效率和质量。 当其他部门遇到困难时,会主动伸出援手,提供必要的帮助和支持。在工作中,会积极与其他部门沟通和协作,共同解决问题,推动项目的顺利进行。 集体荣誉感 我公司员工关心项目的整体形象和声誉,维护团队的荣誉。以团队的成功为个人的成功,积极为团队争取荣誉。在工作中展现出良好的团队精神和风貌,增强团队的凝聚力和战斗力。 会严格遵守公司的规章制度和工作纪律,树立良好的职业形象。积极参与团队活动和项目竞赛,为团队赢得荣誉。在工作中,会以团队利益为重,不计较个人得失。 岗位职责说明 项目负责人职责界定 项目整体规划统筹 制定整体规划 规划项目进度 依据项目目标和要求,充分考量本项目分三个标段,涉及物资采购与服务开展的实际情况,制定详细且合理的项目进度计划。明确各标段、各阶段的关键节点和任务,如一标段物资采购的到货时间,二、三标段服务的开始与结束时间等。综合考虑各种因素,像物资采购周期受供应商生产能力、运输距离影响,服务开展难度因地域、气候等条件而异,确保进度计划具有可操作性和灵活性。对可能出现的风险提前制定应对措施,保障项目按计划推进。 分配资源配置 资源类型 标段一 标段二 标段三 人力资源 安排专业的采购人员负责2667吨物资的采购、质检与运输协调等工作;配备一定数量的后勤保障人员。 调配具有丰富黑土地服务经验的技术人员,负责10000亩服务的规划与实施;安排现场管理人员。 同标段二,确保服务团队的专业性和高效性。 物力资源 根据物资采购清单,准备相应的仓储设施和运输工具。 配备服务所需的设备和工具,如测量仪器、农业机械等。 同标段二,保障服务顺利开展。 财力资源 按照一标段186.69万元的预算,合理分配资金用于物资采购、运输和人员薪酬等。 依据100万元的预算,安排服务过程中的各项费用支出,如设备购置、人员薪酬等。 同标段二,严格控制成本,确保资金合理使用。 根据项目进度计划,合理分配人力、物力和财力资源,确保资源的有效利用。评估各阶段的资源需求,提前做好资源储备和调配,避免资源短缺影响项目进度。例如,在物资采购高峰期,提前与供应商沟通,确保物资按时供应;在服务开展关键阶段,合理安排人员加班或调配人员支援。 监督规划执行 检查进度情况 标段 检查周期 检查内容 偏差处理措施 一标段 每周 物资采购进度、到货情况、质量检验结果等。 若物资采购延迟,及时与供应商沟通,调整交货时间;若质量不达标,要求供应商换货或采取其他补救措施。 二标段 每两周 服务开展进度、工作完成质量、人员工作状态等。 若服务进度滞后,分析原因,增加人员投入或调整工作安排;若质量不达标,进行返工或加强培训。 三标段 每两周 同二标段。 同二标段。 定期检查项目进度,对比实际进度与计划进度的差异,及时发现偏差并采取措施进行调整。建立有效的进度监控机制,如每周召开进度汇报会,要求各标段负责人汇报工作进展;每月进行进度评估,分析偏差原因并制定改进措施。确保项目按计划顺利推进。 评估资源使用 评估资源的使用效率和效果,根据实际情况进行优化和调整,提高资源的利用价值。对人力资源,评估人员的工作负荷和工作效率,合理调整人员岗位和工作任务;对物力资源,检查设备的使用频率和维护情况,及时进行维修和更新;对财力资源,分析资金的使用流向和效益,避免浪费和不合理支出。评估各阶段的资源需求,提前做好资源储备和调配,避免资源短缺影响项目进度。例如,在物资采购过程中,根据实际需求调整采购数量,避免库存积压;在服务开展过程中,合理安排设备的使用时间,提高设备利用率。 调整规划方案 应对变化因素 变化因素类型 应对措施 对项目进度影响 资源调整方案 政策调整 及时研究政策变化内容,调整项目实施策略,确保项目符合政策要求。 可能导致部分工作暂停或调整,影响项目进度。 根据政策调整情况,重新评估资源需求,调整人力、物力和财力资源的分配。 市场变化 如物资价格波动,及时与供应商协商价格或寻找替代供应商;如服务需求变化,调整服务内容和方式。 可能影响物资采购进度和服务开展方向,对项目进度产生一定影响。 根据市场变化情况,调整物资采购计划和服务资源配置。 不可抗力因素 如自然灾害、疫情等,及时采取应急措施,保障人员安全和项目资产安全。 可能导致项目暂停或延误,严重影响项目进度。 根据不可抗力影响程度,重新制定项目进度计划,调配资源进行恢复和重建。 当项目遇到不可预见的变化因素时,如政策调整、市场变化等,及时对规划方案进行调整。确保规划方案能够适应变化,保证项目的顺利进行。建立应急响应机制,及时处理各种变化因素带来的问题,减少对项目的影响。 市场变化应对 优化规划内容 优化依据 优化内容 优化目标 实施步骤 项目实际进展 根据实际进度和完成情况,调整项目进度计划和任务安排。 提高项目进度的合理性和可控性。 分析实际进展与计划的差异,找出原因,制定调整方案并实施...
农安县黑土地保护利用项目投标方案.docx
下载提示

1.本文档仅提供部分内容试读;

2.支付并下载文件,享受无限制查看;

3.本网站所提供的标准文本仅供个人学习、研究之用,未经授权,严禁复制、发行、汇编、翻译或网络传播等,侵权必究;

4.左侧添加客服微信获取帮助;

5.本文为word版本,可以直接复制编辑使用。


这个人很懒,什么都没留下
未认证用户 查看用户
该文档于 上传
推荐文档
×
精品标书制作
百人专家团队
擅长领域:
工程标 服务标 采购标
16852
已服务主
2892
中标量
1765
平台标师
扫码添加客服
客服二维码
咨询热线:192 3288 5147
公众号
微信客服
客服