文库 服务类投标方案 保险服务

广州市卫生健康委员会2025年托育机构保险采购项目.docx

DOCX   440页   下载993   2025-07-02   浏览95   收藏95   点赞504   评分-   285731字   128.00

AI慧写标书

十分钟千页标书高效生成

温馨提示:当前文档最多只能预览 15 页,若文档总页数超出了 15 页,请下载原文档以浏览全部内容。
广州市卫生健康委员会2025年托育机构保险采购项目.docx 第1页
广州市卫生健康委员会2025年托育机构保险采购项目.docx 第2页
广州市卫生健康委员会2025年托育机构保险采购项目.docx 第3页
广州市卫生健康委员会2025年托育机构保险采购项目.docx 第4页
广州市卫生健康委员会2025年托育机构保险采购项目.docx 第5页
广州市卫生健康委员会2025年托育机构保险采购项目.docx 第6页
广州市卫生健康委员会2025年托育机构保险采购项目.docx 第7页
广州市卫生健康委员会2025年托育机构保险采购项目.docx 第8页
广州市卫生健康委员会2025年托育机构保险采购项目.docx 第9页
广州市卫生健康委员会2025年托育机构保险采购项目.docx 第10页
广州市卫生健康委员会2025年托育机构保险采购项目.docx 第11页
广州市卫生健康委员会2025年托育机构保险采购项目.docx 第12页
广州市卫生健康委员会2025年托育机构保险采购项目.docx 第13页
广州市卫生健康委员会2025年托育机构保险采购项目.docx 第14页
广州市卫生健康委员会2025年托育机构保险采购项目.docx 第15页
剩余425页未读, 下载浏览全部

开通会员, 优惠多多

6重权益等你来

首次半价下载
折扣特惠
上传高收益
特权文档
AI慧写优惠
专属客服
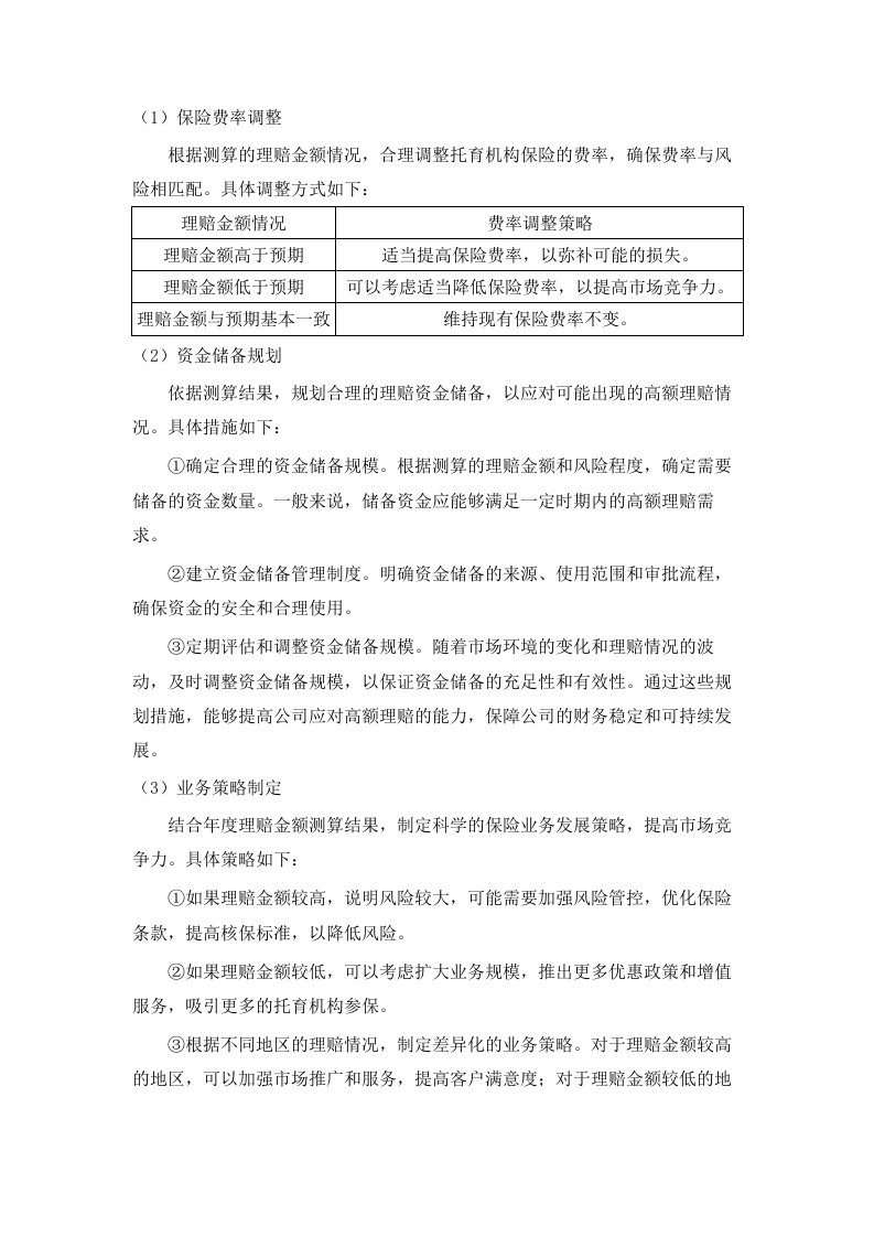
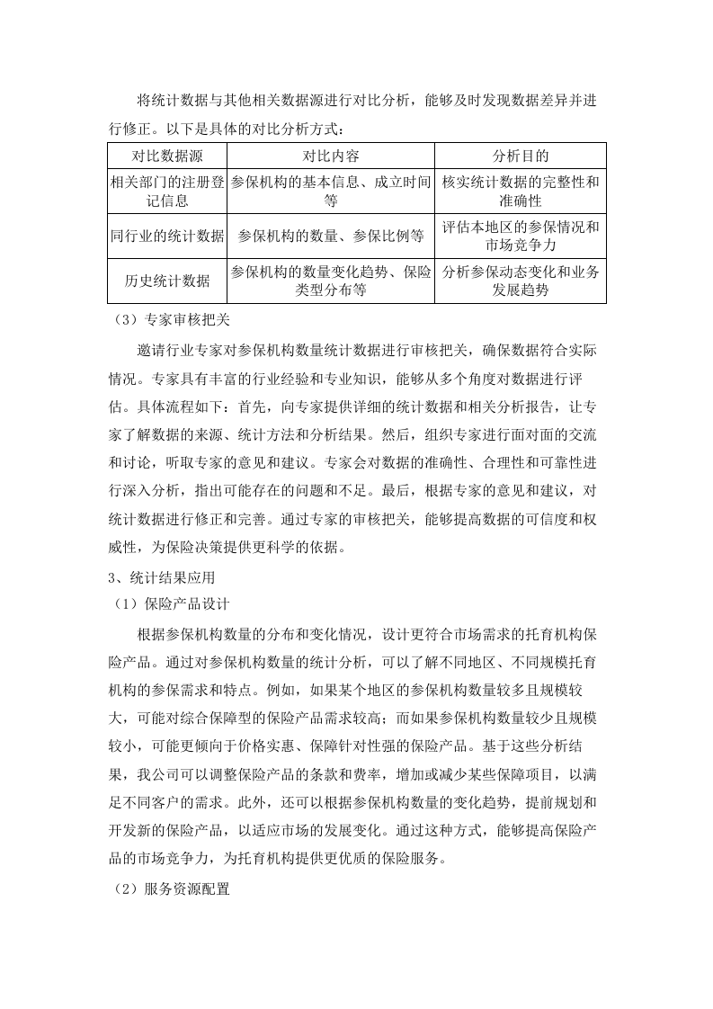
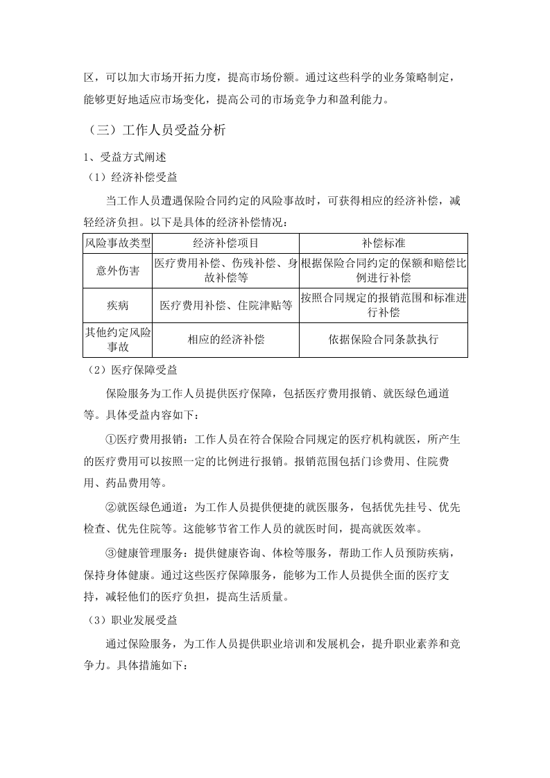
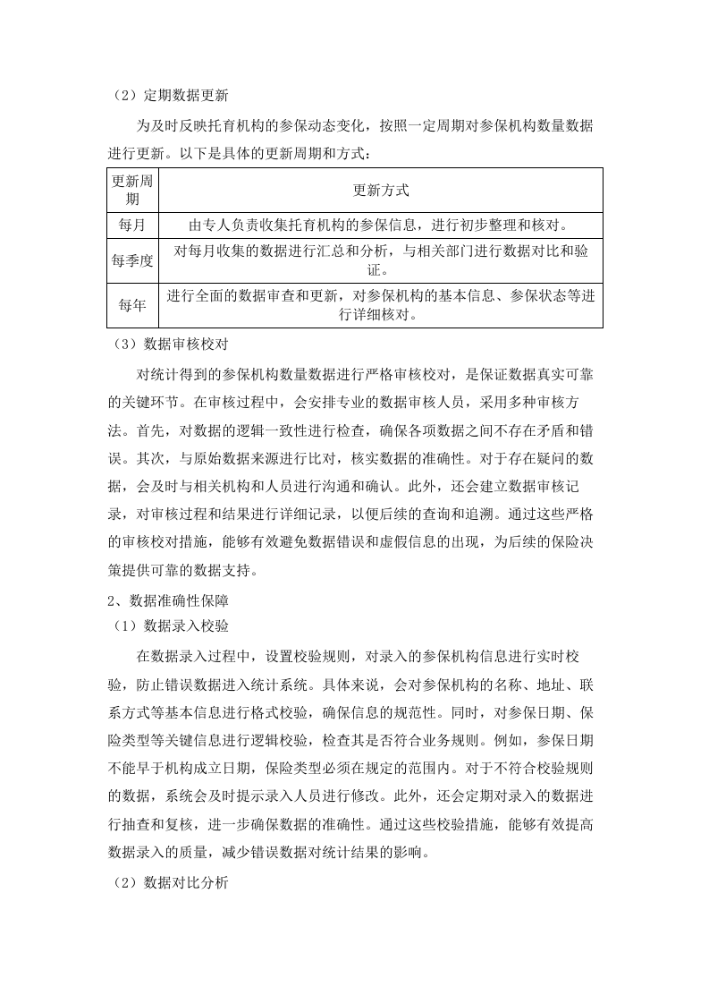
广州市卫生健康委员会2025年托育机构保险采购项目 第一章 保险服务一般性要求的响应程度 5 第一节 保险服务资质 5 一、 独立承担民事责任能力 5 二、 税收社保缴纳记录 5 三、 商业信誉与财务制度 7 第二节 保险服务覆盖范围 8 一、 托育机构保险保障 8 二、 保险期限设置 24 第三节 保险服务履约能力 34 一、 专项统计报送 34 二、 验收响应机制 51 第四节 保险服务响应时效 65 一、 保费发票开具 65 二、 理赔服务承诺 75 第二章 保险条款响应程度 89 第一节 提供保险条款 89 一、 托育机构保险采购项目 89 二、 保险专项统计要求 106 第二节 响应资料准备 119 一、 投标人资格证明 119 二、 保险条款响应文件 125 第三节 条款响应说明 130 一、 保险期限响应说明 130 二、 保险服务响应说明 143 第四节 条款优化说明 153 一、 保险赔付机制优化 153 二、 保险服务流程优化 170 第三章 理赔服务方案 176 第一节 理赔方式 176 一、 线上理赔申请 176 二、 线下理赔申请 187 第二节 理赔地点 196 一、 广州市内服务网点 196 二、 远程理赔服务 197 第三节 理赔审核期限 205 一、 普通案件审核 205 二、 重大案件审核 215 第四节 赔付期限 225 一、 常规赔付时限 225 二、 快速赔付通道 235 第五节 投诉处理方式 243 一、 投诉受理渠道 243 二、 投诉处理流程 255 第六节 便民措施 265 一、 特殊群体服务 265 二、 增值服务项目 275 第四章 理赔服务方案 285 第一节 方案优于采购需求 285 一、 托育机构保险保障期限 285 二、 理赔服务响应速度 298 三、 保险服务覆盖范围 317 第二节 方案完全满足采购需求 326 一、 保险保障期限 326 二、 理赔服务标准 344 三、 保险服务内容 361 第三节 方案部分满足采购需求 375 一、 保险期限基础方案 375 二、 理赔服务基本要求 389 三、 保险服务基础内容 402 第五章 同类型保险项目运作和服务资质及经验 415 第一节 已完成保险项目 415 一、 托育机构保险项目 415 二、 商业保险服务案例 428 第二节 合同关键页扫描件 430 一、 保险服务合同 430 二、 履约验收文件 438 第三节 业绩归属认定 439 一、 独立法人资质证明 439 二、 税收缴纳记录 440 保险服务一般性要求的响应程度 保险服务资质 独立承担民事责任能力 我司具有独立承担民事责任的能力,以下为相关证照证明: 若我司为企业法人,提供企业法人营业执照;若为事业法人,提供事业法人登记证;若为其他组织,提供其他组织的营业执照或执业许可证;若为自然人,提供居民身份证等。若为分支机构投标,还提供了分支机构的营业执照(执业许可证)扫描件及总公司(总所)出具给分支机构的授权书。 【请在此处插入相关证照的图片】 税收社保缴纳记录 我司具有依法缴纳税收和社会保障资金的良好记录,现提供近期的税收缴纳证明和社保缴纳证明作为相关材料。税收缴纳证明体现了我司在规定时间内依法履行纳税义务,社保缴纳证明则反映了我司对员工社会保障权益的重视和落实。 【请在此处插入税收缴纳证明的图片】 【请在此处插入社保缴纳证明的图片】 商业信誉与财务制度 我公司具有良好的商业信誉和健全的财务会计制度,现提供以下证明材料: 关于具有良好商业信誉的证明,依据《投标函》,我公司承诺自身具备良好的商业信誉。 【请在此处插入《投标函》的图片】 关于健全财务会计制度的证明,依据《投标函》,我公司承诺拥有健全的财务会计制度。 【请在此处插入《投标函》的图片】 保险服务覆盖范围 托育机构保险保障 参保机构数量统计 统计方式说明 数据来源整合 为确保参保机构数量统计的全面性和准确性,我公司会将托育机构在相关部门的注册登记信息与我司的参保记录进行整合。注册登记信息能从官方层面确认托育机构的合法存在与基本情况,而参保记录则聚焦于实际参与保险的机构。通过这种多维度的数据获取方式,能够有效避免遗漏任何参保机构。同时,对不同来源的数据进行交叉验证,进一步提高数据的可靠性。在整合过程中,会建立专门的数据管理系统,对数据进行分类、存储和分析,以便后续的统计工作能够高效开展。此外,还会与相关部门保持密切沟通,及时获取最新的注册登记信息,确保数据的实时性。 定期数据更新 为及时反映托育机构的参保动态变化,按照一定周期对参保机构数量数据进行更新。以下是具体的更新周期和方式: 更新周期 更新方式 每月 由专人负责收集托育机构的参保信息,进行初步整理和核对。 每季度 对每月收集的数据进行汇总和分析,与相关部门进行数据对比和验证。 每年 进行全面的数据审查和更新,对参保机构的基本信息、参保状态等进行详细核对。 数据审核校对 对统计得到的参保机构数量数据进行严格审核校对,是保证数据真实可靠的关键环节。在审核过程中,会安排专业的数据审核人员,采用多种审核方法。首先,对数据的逻辑一致性进行检查,确保各项数据之间不存在矛盾和错误。其次,与原始数据来源进行比对,核实数据的准确性。对于存在疑问的数据,会及时与相关机构和人员进行沟通和确认。此外,还会建立数据审核记录,对审核过程和结果进行详细记录,以便后续的查询和追溯。通过这些严格的审核校对措施,能够有效避免数据错误和虚假信息的出现,为后续的保险决策提供可靠的数据支持。 数据准确性保障 数据录入校验 在数据录入过程中,设置校验规则,对录入的参保机构信息进行实时校验,防止错误数据进入统计系统。具体来说,会对参保机构的名称、地址、联系方式等基本信息进行格式校验,确保信息的规范性。同时,对参保日期、保险类型等关键信息进行逻辑校验,检查其是否符合业务规则。例如,参保日期不能早于机构成立日期,保险类型必须在规定的范围内。对于不符合校验规则的数据,系统会及时提示录入人员进行修改。此外,还会定期对录入的数据进行抽查和复核,进一步确保数据的准确性。通过这些校验措施,能够有效提高数据录入的质量,减少错误数据对统计结果的影响。 数据对比分析 将统计数据与其他相关数据源进行对比分析,能够及时发现数据差异并进行修正。以下是具体的对比分析方式: 对比数据源 对比内容 分析目的 相关部门的注册登记信息 参保机构的基本信息、成立时间等 核实统计数据的完整性和准确性 同行业的统计数据 参保机构的数量、参保比例等 评估本地区的参保情况和市场竞争力 历史统计数据 参保机构的数量变化趋势、保险类型分布等 分析参保动态变化和业务发展趋势 专家审核把关 邀请行业专家对参保机构数量统计数据进行审核把关,确保数据符合实际情况。专家具有丰富的行业经验和专业知识,能够从多个角度对数据进行评估。具体流程如下:首先,向专家提供详细的统计数据和相关分析报告,让专家了解数据的来源、统计方法和分析结果。然后,组织专家进行面对面的交流和讨论,听取专家的意见和建议。专家会对数据的准确性、合理性和可靠性进行深入分析,指出可能存在的问题和不足。最后,根据专家的意见和建议,对统计数据进行修正和完善。通过专家的审核把关,能够提高数据的可信度和权威性,为保险决策提供更科学的依据。 统计结果应用 保险产品设计 根据参保机构数量的分布和变化情况,设计更符合市场需求的托育机构保险产品。通过对参保机构数量的统计分析,可以了解不同地区、不同规模托育机构的参保需求和特点。例如,如果某个地区的参保机构数量较多且规模较大,可能对综合保障型的保险产品需求较高;而如果参保机构数量较少且规模较小,可能更倾向于价格实惠、保障针对性强的保险产品。基于这些分析结果,我公司可以调整保险产品的条款和费率,增加或减少某些保障项目,以满足不同客户的需求。此外,还可以根据参保机构数量的变化趋势,提前规划和开发新的保险产品,以适应市场的发展变化。通过这种方式,能够提高保险产品的市场竞争力,为托育机构提供更优质的保险服务。 服务资源配置 依据参保机构数量统计结果,合理配置保险服务资源,提高服务效率和质量。具体措施如下: ①根据参保机构的分布情况,合理设置服务网点,确保能够及时响应客户的需求。例如,在参保机构集中的地区增加服务人员和设备,提高服务的覆盖范围和便捷性。 ②根据参保机构的数量和业务量,合理安排理赔人员和客服人员的数量。对于参保机构数量较多、理赔业务量大的地区,增加理赔人员的配备,确保理赔工作的高效进行。 ③根据参保机构的需求特点,提供个性化的服务方案。例如,对于大型托育机构,可以提供专属的风险管理咨询服务;对于小型托育机构,可以提供简化的理赔流程和快速赔付服务。通过这些合理的服务资源配置措施,能够提高客户的满意度,增强公司的市场竞争力。 风险评估预测 利用参保机构数量数据进行风险评估和预测,为保险风险管控提供依据。具体做法如下: ①分析参保机构数量的变化趋势,判断市场的发展动态和潜在风险。如果参保机构数量快速增长,可能意味着市场竞争加剧,风险也相应增加;如果参保机构数量下降,可能需要关注市场需求的变化和行业的稳定性。 ②根据参保机构的规模和分布情况,评估不同地区和不同类型托育机构的风险水平。例如,大型托育机构可能面临更高的责任风险和运营风险,而小型托育机构可能在资金和管理方面存在一定的风险。 ③结合参保机构数量和历史理赔数据,建立风险评估模型,预测未来的理赔趋势和风险程度。通过这些风险评估和预测措施,能够提前制定风险应对策略,降低保险风险,保障公司的稳健运营。 年度理赔金额测算 测算方法选择 历史数据分析法 对过去多年的托育机构保险理赔数据进行分析,总结理赔金额的变化规律和趋势。具体分析过程如下: 分析内容 分析方法 分析目的 理赔金额的时间序列分析 采用趋势分析、季节分析等方法,研究理赔金额随时间的变化规律。 预测未来理赔金额的发展趋势 理赔金额与参保机构数量的关系分析 建立回归模型,分析两者之间的相关性。 评估参保机构数量对理赔金额的影响 理赔金额的分布特征分析 计算均值、中位数、标准差等统计指标,了解理赔金额的分布情况。 确定理赔金额的合理范围和风险程度 行业对比法 参考同行业的托育机构保险理赔情况,对比分析本地区的风险水平和理赔特点。通过与同行业的对比,可以发现本地区在理赔金额、理赔频率、理赔类型等方面的差异。如果本地区的理赔金额明显高于同行业平均水平,可能需要进一步分析原因,是否存在风险管控不到位、保险条款不合理等问题。同时,也可以借鉴同行业的先进经验和做法,优化本公司的保险业务。例如,学习其他公司在理赔流程优化、风险评估等方面的经验,提高公司的理赔服务质量和风险管控能力。通过这种行业对比分析,能够更准确地评估本地区的风险水平,为保险费率的调整和理赔政策的制定提供参考依据。 风险模型法 建立托育机构保险风险模型,综合考虑各种风险因素对理赔金额的影响。在建立风险模型时,会考虑参保机构的规模、经营状况、地理位置、风险事故类型等多种因素。通过对这些因素的量化分析,确定它们与理赔金额之间的关系。例如,规模较大的托育机构可能面临更高的责任风险和运营风险,因此在模型中会给予更高的权重。同时,还会考虑市场环境的变化,如物价波动、政策调整等因素对理赔金额的影响。通过不断调整和优化风险模型,能够更准确地预测理赔金额,为保险费率的制定和风险管控提供科学依据。此外,还会对风险模型进行定期验证和更新,确保模型的有效性和可靠性。 影响因素考量 参保机构规模 参保托育机构的规模大小会影响理赔金额,规模较大的机构可能面临更高的风险和理赔需求。大型托育机构通常拥有更多的员工、更多的设施设备和更高的运营成本,一旦发生风险事故,可能造成的损失也更大。例如,大型托育机构可能更容易发生火灾、食品安全事故等重大风险事件,这些事件的理赔金额往往较高。此外,大型托育机构的社会影响力较大,一旦发生事故,可能会面临更多的赔偿诉求和舆论压力。相比之下,小型托育机构的风险相对较小,理赔金额也可能较低。因此,在测算理赔金额时,需要充分考虑参保机构的规模因素,对不同规模的机构制定不同的保险费率和理赔政策。 风险事故类型 不同类型的风险事故(如意外事故、医疗事故等)对应的理赔金额不同,需分别进行考量。意外事故可能包括火灾、地震、溺水等,这些事故往往具有突发性和不可预测性,可能造成人员伤亡和财产损失。医疗事故则可能涉及儿童的疾病治疗、疫苗接种等方面的问题,理赔金额可能与医疗费用、赔偿责任等因素有关。对于不同类型的风险事故,需要根据其发生的概率、损失程度等因素进行评估和分析。例如,对于意外事故,可以参考历史数据和行业统计资料,确定其发生的频率和平均损失金额;对于医疗事故,可以结合医疗行业的相关标准和规定,评估赔偿责任和理赔金额。通过分别考量不同类型的风险事故,能够更准确地测算理赔金额,为保险费率的制定提供合理依据。 市场环境变化 市场环境的变化(如物价波动、政策调整等)可能对理赔金额产生影响,需纳入测算范围。物价波动会导致医疗费用、设备维修费用等成本上升,从而增加理赔金额。例如,如果物价上涨,医疗费用可能会相应提高,在发生医疗事故时,理赔金额也会增加。政策调整也可能对理赔金额产生影响,如政府出台新的托育机构管理政策,可能会增加托育机构的运营成本和责任风险,从而导致理赔金额的变化。因此,在测算理赔金额时,需要关注市场环境的变化,及时调整测算模型和参数。可以建立市场环境监测机制,定期收集和分析物价指数、政策法规等信息,将这些因素纳入理赔金额的测算中,以确保测算结果的准确性和可靠性。 测算结果应用 保险费率调整 根据测算的理赔金额情况,合理调整托育机构保险的费率,确保费率与风险相匹配。具体调整方式如下: 理赔金额情况 费率调整策略 理赔金额高于预期 适当提高保险费率,以弥补可能的损失。 理赔金额低于预期 可以考虑适当降低保险费率,以提高市场竞争力。 理赔金额与预期基本一致 维持现有保险费率不变。 资金储备规划 依据测算结果,规划合理的理赔资金储备,以应对可能出现的高额理赔情况。具体措施如下: ①确定合理的资金储备规模。根据测算的理赔金额和风险程度,确定需要储备的资金数量。一般来说,储备资金应能够满足一定时期内的高额理赔需求。 ②建立资金储备管理制度。明确资金储备的来源、使用范围和审批流程,确保资金的安全和合理使用。 ③定期评估和调整资金储备规模。随着市场环境的变化和理赔情况的波动,及时调整资金储备规模,以保证资金储备的充足性和有效性。通过这些规划措施,能够提高公司应对高额理赔的能力,保障公司的财务稳定和可持续发展。 业务策略制定 结合年度理赔金额测算结果,制定科学的保险业务发展策略,提高市场竞争力。具体策略如下: ①如果理赔金额较高,说明风险较大,可能需要加强风险管控,优化保险条款,提高核保标准,以降低风险。 ②如果理赔金额较低,可以考虑扩大业务规模,推出更多优惠政策和增值服务,吸引更多的托育机构参保。 ③根据不同地区的理赔情况,制定差异化的业务策略。对于理赔金额较高的地区,可以加强市场推广和服务,提高客户满意度;对于理赔金额较低的地区,可以加大市场开拓力度,提高市场份额。通过这些科学的业务策略制定,能够更好地适应市场变化,提高公司的市场竞争力和盈利能力。 工作人员受益分析 受益方式阐述 经济补偿受益 当工作人员遭遇保险合同约定的风险事故时,可获得相应的经济补偿,减轻经济负担。以下是具体的经济补偿情况: 风险事故类型 经济补偿项目 补偿标准 意外伤害 医疗费用补偿、伤残补偿、身故补偿等 根据保险合同约定的保额和赔偿比例进行补偿 疾病 医疗费用补偿、住院津贴等 按照合同规定的报销范围和标准进行补偿 其他约定风险事故 相应的经济补偿 依据保险合同条款执行 医疗保障受益 保险服务为工作人员提供医疗保障,包括医疗费用报销、就医绿色通道等。具体受益内容如下: ①医疗费用报销:工作人员在符合保险合同规定的医疗机构就医,所产生的医疗费用可以按照一定的比例进行报销。报销范围包括门诊费用、住院费用、药品费用等。 ②就医绿色通道:为工作人员提供便捷的就医服务,包括优先挂号、优先检查、优先住院等。这能够节省工作人员的就医时间,提高就医效率。 ③健康管理服务:提供健康咨询、体检等服务,帮助工作人员预防疾病,保持身体健康。通过这些医疗保障服务,能够为工作人员提供全面的医疗支持,减轻他们的医疗负担,提高生活质量。 职业发展受益 通过保险服务,为工作人员提供职业培训和发展机会,提升职业素养和竞争力。具体措施如下: ①组织专业培训课程。邀请行业专家和资深人士为工作人员进行培训,内容涵盖托育机构管理、儿童教育、安全防护等方面的知识和技能。 ②提供学习交流机会。支持工作人员参加行业研讨会、学术会议等活动,拓宽他们的视野和思路。 ③设立职业发展奖励机制。对在工作中表现优秀、取得职业资格证书的工作人员给予奖励和晋升机会。通过这些职业发展支持措施,能够激发工作人员的工作积极性和创造力,提高他们的职业素养和竞争力,为托育机构的发展提供有力的人才保障。 受益程度评估 受益范围评估 评估保险服务覆盖的风险范围和工作人员的受益情况,确保受益范围合理广泛。以下是具体的评估方式: 评估指标 评估方法 评估标准 风险覆盖范围 对比保险合同条款和实际可能面临的风险,检查是否存在遗漏。 风险覆盖范围应涵盖主要的风险类型,如意外伤害、疾病、职业责任等。 工作人员受益比例 统计实际受益的工作人员数量占总工作人员数量的比例。 受益比例应达到一定的水平,以确保大多数工作人员能够从中受益。 受益项目的完整性 检查保险服务提供的受益项目是否全面,是否满足工作人员的需求。 受益项目应包括经济补偿、医疗保障、职业发展等方面。 受益金额评估 分析工作人员在不同风险事故下可获得的受益金额,判断受益程度是否满足实际需求。首先,会收集和整理历史理赔数据,了解不同风险事故下的平均受益金额和最高受益金额。然后,结合当前的物价水平、医疗费用等因素,评估这些受益金额是否能够有效减轻工作人员的经济负担。例如,对于意外伤害导致的伤残赔偿,需要考虑伤残程度和后续的康复费用,判断赔偿金额是否足够支持工作人员的生活和治疗。对于疾病医疗费用报销,需要对比实际医疗费用和报销金额,评估报销比例是否合理。通过对受益金额的评估,能够及时发现问题并进行调整,确保工作人员在遭遇风险时能够获得足够的经济支持。 综合受益评估 综合考虑受益范围和受益金额,对工作人员的综合受益程度进行全面评估。具体评估步骤如下: ①确定评估指标体系。包括受益范围的广度、受益金额的充足性、受益的及时性等指标。 ②为每个指标设定合理的权重。根据各指标对综合受益程度的重要性进行分配。 ③对每个指标进行量化评分。通过数据收集和分析,对每个指标进行评分。 ④计算综合受益得分。根据各指标的评分和权重,计算工作人员的综合受益得分。根据综合受益得分,对保险服务的效果进行评价和改进。如果综合受益得分较低,说明需要进一步扩大受益范围、提高受益金额或优化服务流程,以提高工作人员的综合受益程度。 受益效果反馈 定期问卷调查 定期开展问卷调查,收集工作人员对保险服务受益效果的反馈意见。具体实施方式如下: 调查周期 调查内容 调查方式 每半年 包括对经济补偿、医疗保障、职业发展等方面受益效果的满意度,以及对保险服务的改进建议。 采用在线问卷的方式进行发放和回收。 现场访谈交流 组织现场访谈和交流活动,与工作人员面对面沟通,了解实际受益情况。具体措施如下: ①选择合适的访谈对象。包括不同岗位、不同年龄段的工作人员,以确保能够全面了解受益情况。 ②提前准备好访谈提纲。提纲应围绕保险服务的受益效果、存在的问题和改进建议等方面展开。 ③营造良好的访谈氛围。让工作人员能够畅所欲言,真实地表达自己的想法和感受。 ④对访谈内容进行记录和整理。及时总结工作人员的反馈意见,为后续的服务改进提供依据。通过这些现场访谈交流活动,能够深入了解工作人员的需求和意见,提高保险服务的质量和满意度。 反馈意见处理 对收集到的反馈意见进行及时处理和回应,不断改进保险服务内容和方式。具体做法如下:首先,对反馈意见进行分类整理,区分出一般性问题和重点问题。对于一般性问题,及时安排专人进行解答和处理;对于重点问题,组织相关部门进行专题研究和讨论。其次,制定改进措施和计划。根据反馈意见和问题分析,制定具体的改进方案和时间表。最后,跟踪改进措施的执行情况。定期对改进效果进行评估和检查,确保问题得到有效解决。通过这些反馈意见处理措施,能够不断优化保险服务,提高工作人员的满意度和忠诚度。 特殊风险保障条款 条款内容说明 风险类型界定 清晰界定特殊风险的类型,如自然灾害、公共卫生事件等。对于自然灾害,包括地震、洪水、台风等可能对托育机构造成严重破坏的灾害类型。明确这些灾害在保险责任范围内的定义和判断标准,例如地震的震级、洪水的水位等达到何种程度才属于保险赔付范围。对于公共卫生事件,如传染病疫情等,界定事件的性质和影响范围,确定在何种情况下托育机构因公共卫生事件导致的损失可以获得赔偿。通过明确这些特殊风险的类型,能够让参保机构清楚了解保险保障的范围,避免在理赔过程中出现争议。 保障范围明确 明确特殊风险保障条款的保障范围,包括财产损失、人员伤亡等方面。以下是具体的保障范围说明: 保障项目 保障内容 财产损失 包括托育机构的房屋、设备、教具等因特殊风险导致的损坏和损失。 人员伤亡 对托育机构工作人员和儿童在特殊风险事件中遭受的人身伤害进行赔偿,包括医疗费用、伤残赔偿、身故赔偿等。 营业中断损失 由于特殊风险事件导致托育机构无法正常营业,对由此造成的经济损失进行补偿。 责任免除情况 说明特殊风险保障条款中的责任免除情况,避免产生歧义。责任免除情况通常包括一些不可抗力因素或被保险人故意行为导致的损失。例如,如果托育机构因自身管理不善,未按照相关安全规定进行设施维护,导致在自然灾害中损失扩大,对于扩大的损失部分可能不在保险赔偿范围内。另外,被保险人故意制造事故以骗取保险赔偿的情况也属于责任免除范围。在条款中会详细列举这些责任免除情况,并进行明确解释,让参保机构清楚了解哪些情况是不能获得赔偿的,从而避免在理赔过程中出现不必要的纠纷。 条款优势分析 保障范围优势 对比其他保险产品,本条款的保障范围更广泛,涵盖更多特殊风险类型。与市场上一些同类保险产品相比,本条款不仅涵盖了常见的自然灾害和公共卫生事件,还对一些较为罕见但可能对托育机构造成重大影响的特殊风险进行了保障。例如,对于一些突发的地质灾害、生物安全事件等,也纳入了保障范围。这种更广泛的保障范围能够为托育机构提供更全面的风险防护,降低他们在经营过程中面临的不确定性。 理赔条件优势 特殊风险保障条款的理赔条件更加宽松,有利于工作人员获得及时的赔偿。具体优势如下: ①简化理赔流程。减少繁琐的手续和证明材料,提高理赔的效率。 ②降低理赔门槛。对于一些轻微的损失也给予赔偿,扩大了赔偿的范围。 ③快速理赔机制。在发生特殊风险事件后,能够尽快启动理赔程序,确保工作人员能够及时获得赔偿。通过这些宽松的理赔条件,能够让工作人员在遭遇风险时得到更及时的经济支持,减轻他们的负担。 服务配套优势 提供与特殊风险保障相关的配套服务,如应急救援、风险评估等。以下是具体的服务配套说明: 服务项目 服务内容 应急救援 在发生特殊风险事件时,提供紧急救援服务,包括人员疏散、物资调配等。 风险评估 定期对托育机构进行风险评估,识别潜在的风险因素,并提供相应的防范建议。 培训与咨询 为托育机构工作人员提供特殊风险防范知识和技能培训,以及相关的咨询服务。 条款执行保障 专业团队支持 组建专业的风险管理团队,负责特殊风险的监测、评估和应对。以下是团队的具体职责和能力: 团队职责 团队能力 特殊风险监测 具备先进的监测设备和技术,能够实时掌握自然灾害、公共卫生事件等特殊风险的动态。 风险评估 拥有专业的风险评估人员,能够对特殊风险的发生概率和影响程度进行准确评估。 风险应对 制定完善的应急预案和应对措施,能够在特殊风险事件发生时迅速采取行动,减少损失。 理赔流程优化 优化特殊风险理赔流程,提高理赔效率,确保工作人员能够及时获得赔偿。具体优化措施如下:首先,建立快速理赔通道,对于特殊风险事件的理赔申请优先处理。其次,简化理赔手续,减少不必要的证明材料和环节。工作人员只需提供必要的基本信息和损失证明,即可启动理赔程序。同时,加强与相关部门和机构的沟通协调,加快理赔审核和赔付的速度。通过这些优化措施,能够大大缩短理赔时间,让工作人员在遭遇特殊风险时能够尽快获得经济支持,恢复正常的工作和生活。 监督检查机制 建立监督检查机制,定期对特殊风险保障条款的执行情况进行检查和评估。具体方式如下: 检查内容 检查方式 检查频率 条款执行情况 审查理赔记录、服务报告等文件,检查是
广州市卫生健康委员会2025年托育机构保险采购项目.docx
下载提示

1.本文档仅提供部分内容试读;

2.支付并下载文件,享受无限制查看;

3.本网站所提供的标准文本仅供个人学习、研究之用,未经授权,严禁复制、发行、汇编、翻译或网络传播等,侵权必究;

4.左侧添加客服微信获取帮助;

5.本文为word版本,可以直接复制编辑使用。


这个人很懒,什么都没留下
未认证用户 查看用户
该文档于 上传
推荐文档
×
精品标书制作
百人专家团队
擅长领域:
工程标 服务标 采购标
16852
已服务主
2892
中标量
1765
平台标师
扫码添加客服
客服二维码
咨询热线:192 3288 5147
公众号
微信客服
客服