文库 货物类投标方案 医疗器械

烟台市中心血站热合机等血液制备设备采购投标方案.docx

DOCX   1014页   下载716   2025-09-03   浏览55   收藏76   点赞157   评分-   555871字   228.00

AI慧写标书

十分钟千页标书高效生成

温馨提示:当前文档最多只能预览 15 页,若文档总页数超出了 15 页,请下载原文档以浏览全部内容。
烟台市中心血站热合机等血液制备设备采购投标方案.docx 第1页
烟台市中心血站热合机等血液制备设备采购投标方案.docx 第2页
烟台市中心血站热合机等血液制备设备采购投标方案.docx 第3页
烟台市中心血站热合机等血液制备设备采购投标方案.docx 第4页
烟台市中心血站热合机等血液制备设备采购投标方案.docx 第5页
烟台市中心血站热合机等血液制备设备采购投标方案.docx 第6页
烟台市中心血站热合机等血液制备设备采购投标方案.docx 第7页
烟台市中心血站热合机等血液制备设备采购投标方案.docx 第8页
烟台市中心血站热合机等血液制备设备采购投标方案.docx 第9页
烟台市中心血站热合机等血液制备设备采购投标方案.docx 第10页
烟台市中心血站热合机等血液制备设备采购投标方案.docx 第11页
烟台市中心血站热合机等血液制备设备采购投标方案.docx 第12页
烟台市中心血站热合机等血液制备设备采购投标方案.docx 第13页
烟台市中心血站热合机等血液制备设备采购投标方案.docx 第14页
烟台市中心血站热合机等血液制备设备采购投标方案.docx 第15页
剩余999页未读, 下载浏览全部

开通会员, 优惠多多

6重权益等你来

首次半价下载
折扣特惠
上传高收益
特权文档
AI慧写优惠
专属客服
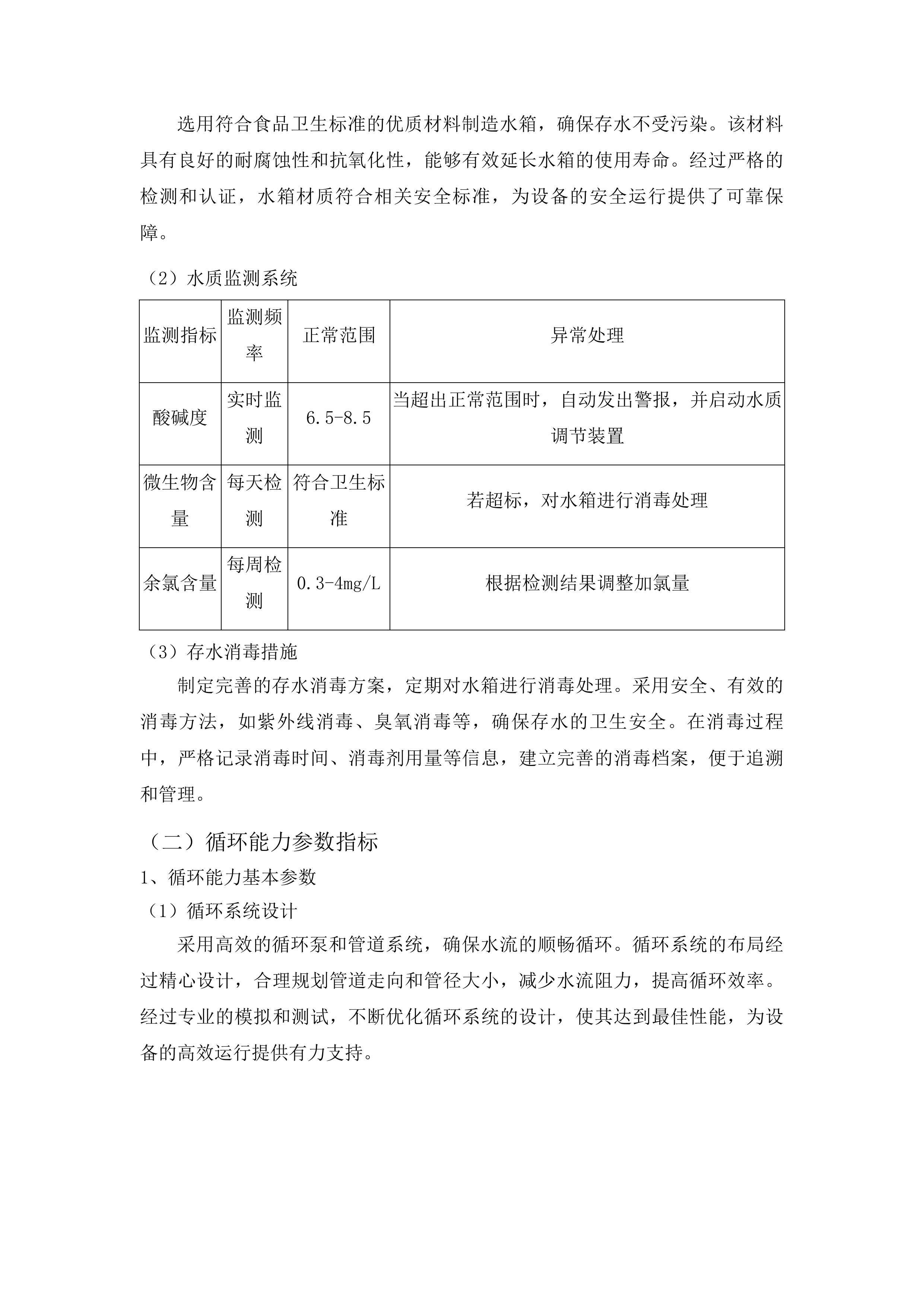
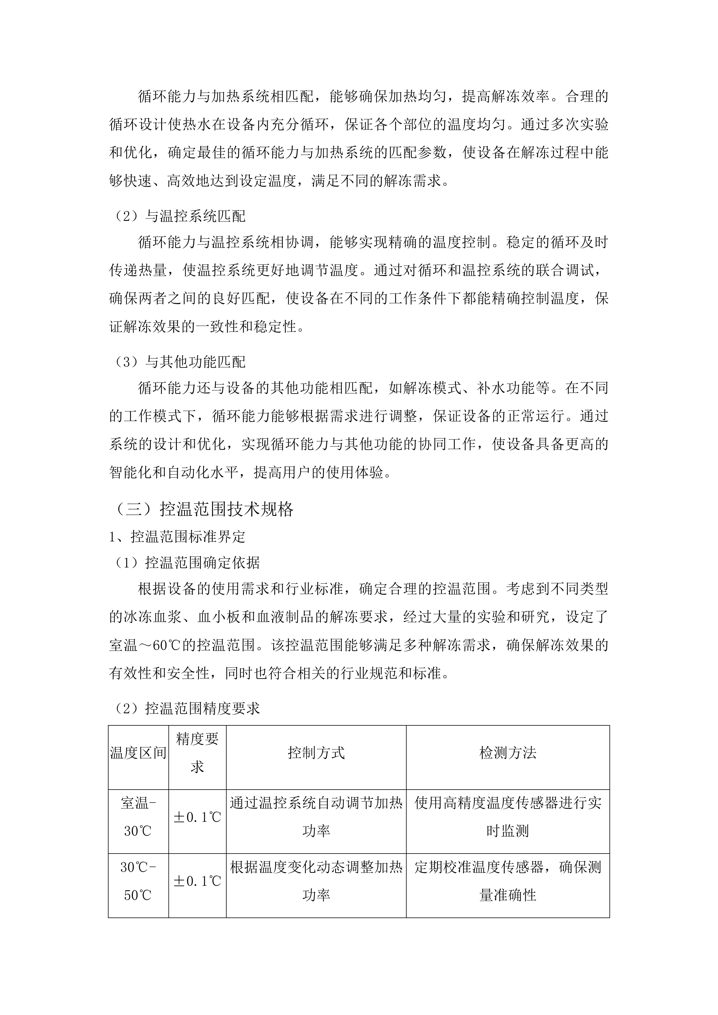
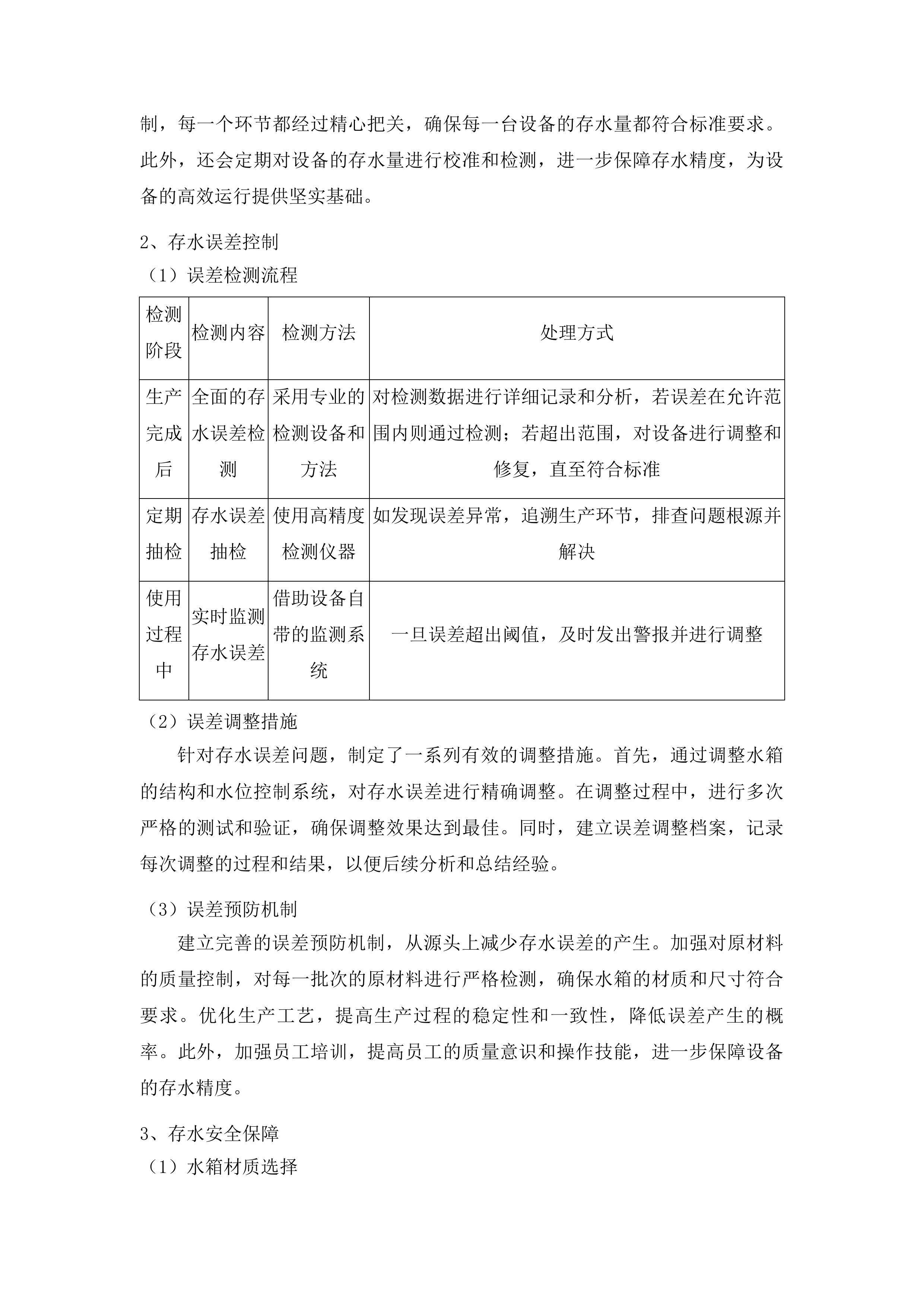
烟台市中心血站热合机等血液制备设备采购投标方案 第一章 技术指标非重要参数 7 第一节 第一包技术响应 7 一、 恒温循环解冻箱 7 二、 排风扇 21 三、 除湿机 31 第二节 第二包技术响应 43 一、 大容量低温离心机 43 二、 全自动试管加盖机 54 三、 热合机 61 四、 血浆秤 76 五、 旋转升降滤白架 86 六、 医用台式平板离心机 94 第三节 第三包技术响应 109 一、 医用冷冻冰柜 109 二、 全自动封板机 127 三、 采血椅 147 四、 医用储血冰箱 158 第二章 技术指标重要参数 164 第一节 第一包重要参数 164 一、 恒温循环解冻箱 164 二、 排风扇 176 三、 除湿机 181 第二节 第二包重要参数 193 一、 大容量低温离心机 193 二、 全自动试管加盖机 207 三、 热合机 216 四、 血浆秤 228 五、 旋转升降滤白架 233 六、 医用台式平板离心机 245 第三节 第三包重要参数 257 一、 医用冷冻冰柜 257 二、 全自动封板机 269 三、 采血椅 277 四、 医用储血冰箱 282 五、 2 -8℃医用血液冷藏箱 294 六、 -30℃医用低温保存箱 306 第四节 技术偏离表编制 327 一、 设备技术指标列明 327 二、 偏离表规范性要求 339 第五节 证明材料组织 344 一、 检测报告 344 二、 产品彩页 354 三、 功能截图 365 四、 厂家证明文件 378 五、 产品说明书 388 第三章 售后服务措施 404 第一节 专项售后措施 404 一、 第一包设备售后保障 404 二、 第二包设备维护策略 427 三、 第三包设备安全保障 447 第二节 售后服务响应方案 462 一、 三级响应机制构建 462 二、 分包装响应流程设计 479 三、 用户培训与技术回访 493 第三节 响应时间承诺 510 一、 售后响应时效保障 510 二、 故障修复与巡检周期 523 第四章 售后服务响应方案 543 第一节 第一包响应机制 543 一、 恒温循环解冻箱售后保障 543 二、 排风扇服务保障方案 555 三、 除湿机专项服务措施 560 第二节 第二包响应机制 568 一、 大容量低温离心机服务 568 二、 全自动试管加盖机保障 577 三、 热合机售后服务措施 589 四、 血浆秤及离心机保障 600 第三节 第三包响应机制 607 一、 医用冷冻冰柜服务方案 608 二、 采血椅专项服务措施 620 三、 血液冷藏箱服务保障 627 四、 其他设备售后支持 638 第四节 服务流程标准化 648 一、 故障报修统一规范 648 二、 问题诊断流程规范 659 三、 服务实施标准化 675 第五节 技术支持保障措施 685 一、 技术团队配置方案 685 二、 技术能力提升计划 695 三、 服务工具保障措施 707 第五章 响应时间 716 第一节 第一包响应时间 716 一、 恒温循环解冻箱售后响应 716 二、 排风扇响应时效标准 726 三、 除湿机响应服务方案 733 第二节 第二包响应时间 742 一、 大容量低温离心机响应 742 二、 全自动试管加盖机服务 755 三、 热合机售后响应方案 768 四、 血浆秤响应时效标准 784 五、 旋转升降滤白架服务 791 六、 医用台式平板离心机响应 799 第三节 第三包响应时间 808 一、 医用冷冻冰柜响应服务 808 二、 全自动封板机响应方案 826 三、 采血椅售后响应标准 832 四、 医用储血冰箱优先响应 836 五、 医用血液冷藏箱响应 848 六、 医用低温保存箱服务 856 第六章 节能环保加分 867 第一节 节能产品认证 867 一、 恒温循环解冻箱节能认证 867 二、 大容量低温离心机节能认证 883 三、 医用冷冻冰柜节能认证材料 894 第二节 环境标志产品认证 906 一、 全自动试管加盖机环境认证 906 二、 医用储血冰箱环保认证材料 918 三、 采血椅环境标志认证资料 928 第三节 节能环保产品占比计算 942 一、 第一包节能产品报价占比 942 二、 第二包环保产品占比核算 954 三、 第三包节能环保占比汇总 966 第四节 节能环保产品全投策略 977 一、 第一包全投节能产品方案 977 二、 第二包全环保产品配置 991 三、 第三包节能环保全投保障 1004 技术指标非重要参数 第一包技术响应 恒温循环解冻箱 存水量控制标准 精准存水范围 水位监测系统 采用高精度水位传感器,可实时、精准地监测水箱内水位变化。该传感器与控制系统相连,一旦水位超出或低于设定范围,系统将立即发出警报,并自动采取相应措施,如停止进水或启动补水装置。此水位监测系统经过多次严格测试和验证,具备高度的稳定性和可靠性,能够确保设备存水量始终处于精准范围,为设备的正常运行和使用效果提供有力保障。 水箱 补水装置 高精度水位传感器 存水稳定性 设备水箱设计科学合理,具有良好的密封性和稳定性,能有效防止存水泄漏和波动。在日常使用过程中,存水量的波动范围极小,这得益于水箱的特殊结构设计和优质材料的选用。经过长时间的使用测试,设备的存水稳定性得到了充分验证,确保了设备在各种工况下都能稳定运行,为用户提供可靠的使用体验。 存水精度保障 通过先进的制造工艺和精确的装配技术,保证水箱的容积精度,从而确保存水量的准确性。在生产过程中,对水箱的尺寸和容积进行严格的检测和控制,每一个环节都经过精心把关,确保每一台设备的存水量都符合标准要求。此外,还会定期对设备的存水量进行校准和检测,进一步保障存水精度,为设备的高效运行提供坚实基础。 存水误差控制 误差检测流程 检测阶段 检测内容 检测方法 处理方式 生产完成后 全面的存水误差检测 采用专业的检测设备和方法 对检测数据进行详细记录和分析,若误差在允许范围内则通过检测;若超出范围,对设备进行调整和修复,直至符合标准 定期抽检 存水误差抽检 使用高精度检测仪器 如发现误差异常,追溯生产环节,排查问题根源并解决 使用过程中 实时监测存水误差 借助设备自带的监测系统 一旦误差超出阈值,及时发出警报并进行调整 误差调整措施 针对存水误差问题,制定了一系列有效的调整措施。首先,通过调整水箱的结构和水位控制系统,对存水误差进行精确调整。在调整过程中,进行多次严格的测试和验证,确保调整效果达到最佳。同时,建立误差调整档案,记录每次调整的过程和结果,以便后续分析和总结经验。 误差预防机制 建立完善的误差预防机制,从源头上减少存水误差的产生。加强对原材料的质量控制,对每一批次的原材料进行严格检测,确保水箱的材质和尺寸符合要求。优化生产工艺,提高生产过程的稳定性和一致性,降低误差产生的概率。此外,加强员工培训,提高员工的质量意识和操作技能,进一步保障设备的存水精度。 存水安全保障 水箱材质选择 选用符合食品卫生标准的优质材料制造水箱,确保存水不受污染。该材料具有良好的耐腐蚀性和抗氧化性,能够有效延长水箱的使用寿命。经过严格的检测和认证,水箱材质符合相关安全标准,为设备的安全运行提供了可靠保障。 水质监测系统 监测指标 监测频率 正常范围 异常处理 酸碱度 实时监测 6.5-8.5 当超出正常范围时,自动发出警报,并启动水质调节装置 微生物含量 每天检测 符合卫生标准 若超标,对水箱进行消毒处理 余氯含量 每周检测 0.3-4mg/L 根据检测结果调整加氯量 存水消毒措施 制定完善的存水消毒方案,定期对水箱进行消毒处理。采用安全、有效的消毒方法,如紫外线消毒、臭氧消毒等,确保存水的卫生安全。在消毒过程中,严格记录消毒时间、消毒剂用量等信息,建立完善的消毒档案,便于追溯和管理。 循环能力参数指标 循环能力基本参数 循环系统设计 采用高效的循环泵和管道系统,确保水流的顺畅循环。循环系统的布局经过精心设计,合理规划管道走向和管径大小,减少水流阻力,提高循环效率。经过专业的模拟和测试,不断优化循环系统的设计,使其达到最佳性能,为设备的高效运行提供有力支持。 循环泵 管道系统 循环能力测试方法 测试项目 测试条件 测试设备 测试方法 循环流量 设备正常运行状态 流量传感器 在规定时间内测量通过某一截面的水的体积 循环压力 不同工况下 压力传感器 实时监测管道内的压力变化 循环效率 模拟实际使用场景 功率分析仪等 计算输入功率与输出功率的比值 循环能力提升措施 不断优化循环系统的性能,采取一系列提升循环能力的措施。定期对循环泵进行维护和保养,检查泵的运行状态,及时更换磨损的部件,确保其正常运行。对管道系统进行清洗和疏通,去除管道内的污垢和杂物,减少水流阻力,提高循环效率。此外,还会根据实际使用情况,对循环系统进行升级改造,进一步提升其循环能力。 流量传感器 压力传感器 功率分析仪 循环稳定性保障 循环泵稳定性 选用高品质、稳定可靠的循环泵,确保其在长时间运行过程中性能稳定。该循环泵具有良好的抗干扰能力和自保护功能,能够有效避免因外界因素干扰或内部故障导致的停机。定期对循环泵进行维护和保养,检查泵的密封性能、电机性能等,延长其使用寿命,为循环系统的稳定运行提供保障。 控制系统精确性 采用先进的控制系统,对循环过程进行精确控制。该控制系统能够实时监测循环参数,如流量、压力等,并根据实际情况自动调整循环泵的转速和运行时间。经过多次测试和优化,确保控制系统的精确性和稳定性,使循环系统能够根据设备的实际需求进行高效运行。 循环系统监测 建立完善的循环系统监测机制,实时监测循环参数和运行状态。通过安装在管道上的传感器和监测设备,对循环流量、压力、温度等参数进行实时监测。一旦发现异常情况,如流量突然下降、压力异常升高等,系统将立即发出警报,并自动采取相应的措施进行处理,如调整循环泵的运行状态或关闭设备,确保循环系统的安全稳定运行。 功率传感器 循环能力与设备匹配 与加热系统匹配 循环能力与加热系统相匹配,能够确保加热均匀,提高解冻效率。合理的循环设计使热水在设备内充分循环,保证各个部位的温度均匀。通过多次实验和优化,确定最佳的循环能力与加热系统的匹配参数,使设备在解冻过程中能够快速、高效地达到设定温度,满足不同的解冻需求。 与温控系统匹配 循环能力与温控系统相协调,能够实现精确的温度控制。稳定的循环及时传递热量,使温控系统更好地调节温度。通过对循环和温控系统的联合调试,确保两者之间的良好匹配,使设备在不同的工作条件下都能精确控制温度,保证解冻效果的一致性和稳定性。 与其他功能匹配 循环能力还与设备的其他功能相匹配,如解冻模式、补水功能等。在不同的工作模式下,循环能力能够根据需求进行调整,保证设备的正常运行。通过系统的设计和优化,实现循环能力与其他功能的协同工作,使设备具备更高的智能化和自动化水平,提高用户的使用体验。 控温范围技术规格 控温范围标准界定 控温范围确定依据 根据设备的使用需求和行业标准,确定合理的控温范围。考虑到不同类型的冰冻血浆、血小板和血液制品的解冻要求,经过大量的实验和研究,设定了室温~60℃的控温范围。该控温范围能够满足多种解冻需求,确保解冻效果的有效性和安全性,同时也符合相关的行业规范和标准。 控温范围精度要求 温度区间 精度要求 控制方式 检测方法 室温-30℃ ±0.1℃ 通过温控系统自动调节加热功率 使用高精度温度传感器进行实时监测 30℃-50℃ ±0.1℃ 根据温度变化动态调整加热功率 定期校准温度传感器,确保测量准确性 50℃-60℃ ±0.1℃ 精确控制加热功率,防止温度过冲 采用多点温度检测,确保温度均匀性 控温范围检测方法 采用专业的温度检测设备和方法,对控温范围进行检测。在检测过程中,模拟不同的使用场景和条件,如不同的室温环境、不同的解冻模式等,确保检测结果的全面性和准确性。对检测数据进行详细记录和分析,生成完整的检测报告,为设备的质量控制和性能评估提供可靠依据。 温度传感器 控温范围稳定性 温控系统设计 设计合理的温控系统,采用高精度的温度传感器和控制器。温控系统能够根据设定的温度范围,自动调节加热功率,实现精确的温度控制。经过优化和调试,使温控系统达到最佳性能,确保控温范围的稳定性。在设备运行过程中,温控系统实时监测温度变化,及时调整加热功率,保证温度始终在设定范围内波动。 加热技术保障 加热技术指标 指标要求 实现方式 优势 加热均匀性 温度偏差≤±0.5℃ 采用高效的加热管和循环系统 确保解冻介质各部位温度一致 加热稳定性 功率波动≤±2% 选用高品质的加热元件和稳定的电源 保证加热过程的稳定性 加热效率 ≥90% 优化加热结构和热传导设计 快速提升温度,节省能源 温度偏差纠正措施 建立完善的温度偏差纠正机制,及时发现和解决温度偏差问题。当温度超出设定范围时,温控系统能够迅速调整加热功率,使温度恢复到正常范围。定期对温控系统进行校准和维护,检查温度传感器的准确性和控制器的性能,确保其正常运行。同时,对温度偏差的历史数据进行分析,总结经验教训,不断优化温度控制策略。 加热管 控温范围适应性 不同室温环境适应性 室温环境 设备响应 控制策略 效果评估 低温环境(≤10℃) 快速升温,达到设定温度 提高加热功率,加强循环 在规定时间内达到设定温度,解冻效果良好 常温环境(10℃-30℃) 稳定运行,温度波动小 根据实际情况微调加热功率 温度控制精确,解冻效果稳定 高温环境(≥30℃) 有效控制温度,避免过热 降低加热功率,增加散热 温度保持在安全范围内,设备正常运行 不同解冻需求适应性 针对不同类型的冰冻血浆、血小板和血液制品,控温范围能够进行灵活调整。根据不同的解冻要求,设备提供多种解冻模式,如常规解冻、快速解冻、连续解冻等。在每种解冻模式下,控温范围都能够精确控制,满足不同的解冻需求。例如,对于紧急用血的情况,可选择快速解冻模式,在短时间内将血液制品解冻到合适温度。 特殊条件适应性 在特殊条件下,如临床紧急用血、急诊等,控温范围能够快速响应,满足特殊需求。设备具有浮动终点、急诊插入解冻等功能,能够在紧急情况下迅速调整控温范围,实现快速解冻。通过优化温控系统和加热技术,提高设备在特殊条件下的适应性和可靠性,确保在关键时刻能够及时提供合格的解冻血液制品。 控温精度保障措施 高精度温控系统 温度传感器精度 选用高精度的温度传感器,能够精确测量温度变化。该传感器具有快速响应、高灵敏度的特点,能够及时捕捉温度的微小变化。定期对温度传感器进行校准和检测,使用标准温度源进行比对,确保其测量精度。同时,对传感器的工作环境进行优化,减少外界因素对其测量精度的影响。 控制器控制能力 控制器具有强大的控制能力,能够根据温度传感器的反馈信息,精确调整加热功率。采用先进的控制算法,如PID控制算法,实现快速、稳定的温度控制。通过不断优化控制器的程序,提高其控制精度和稳定性。在设备运行过程中,控制器实时分析温度数据,根据实际情况动态调整加热功率,确保温度控制在极小的范围内波动。 温控系统校准方法 采用科学、准确的校准方法对温控系统进行校准。在校准过程中,使用标准温度源对温度传感器和控制器进行校准。将标准温度源与设备的温度传感器进行比对,记录温度偏差,然后对控制器进行调整,使温度显示值与标准温度值一致。记录校准数据和结果,建立完善的校准档案,确保温控系统的精度和可靠性。定期对温控系统进行校准,保证其长期稳定运行。 控温精度稳定性保障 温控系统维护计划 制定详细的温控系统维护计划,定期对温度传感器、控制器和加热装置进行检查和维护。清洁温度传感器和加热装置,去除表面的污垢和灰尘,确保其正常工作。对控制器的软件进行升级和优化,提高其性能和稳定性。检查温控系统的线路连接是否牢固,防止因线路松动导致的温度控制异常。定期对温控系统进行全面检测,及时发现和解决潜在问题。 加热装置 温度监测与反馈 建立完善的温度监测和反馈机制,实时监测控温精度。通过温度传感器和数据采集系统,对温度进行实时监测,并将数据传输到控制器。当控温精度出现波动时,及时反馈给控制器,控制器根据反馈信息进行调整和纠正。同时,对温度监测数据进行分析,了解温度变化趋势,为优化温控系统提供依据。 控温精度波动处理措施 针对控温精度的波动问题,制定了相应的处理措施。分析波动原因,如温度传感器故障、加热装置异常等,并采取相应的解决办法。若温度传感器故障,及时更换传感器;若加热装置异常,对其进行维修或更换。对温控系统进行重新校准和调试,确保控温精度恢复到正常范围。同时,对处理过程进行记录,总结经验教训,防止类似问题再次发生。 控温精度影响因素分析 环境温度影响 环境温度对控温精度有一定的影响,尤其是在极端温度环境下。当环境温度较低时,设备需要消耗更多的能量来达到设定温度,可能会影响控温精度。为减少环境温度对设备的影响,采取隔热、保温等措施,如在设备外部包裹保温材料,加强设备的密封性能等。同时,优化温控系统的控制策略,根据环境温度的变化自动调整加热功率,提高控温精度。 保温材料 加热功率影响 加热功率的稳定性和准确性对控温精度至关重要。如果加热功率不稳定,会导致温度波动,影响控温精度。对加热装置进行优化和控制,选用高品质的加热元件,确保加热功率的稳定和准确。同时,采用智能控制系统,根据实际温度需求实时调整加热功率,提高控温精度。定期对加热装置进行检测和维护,保证其正常运行。 循环系统影响 循环系统的性能也会影响控温精度。如果循环不畅,会导致温度分布不均匀,影响控温效果。优化循环系统的设计和运行,合理规划管道走向和管径大小,确保热水在设备内充分循环。定期对循环系统进行清洗和维护,去除管道内的污垢和杂物,保证水流的顺畅。同时,调整循环泵的运行参数,提高循环效率,使温度更加均匀,提高控温精度。 加热功率配置说明 加热功率基本参数 加热功率计算依据 根据设备的解冻能力、控温范围和循环系统等因素,计算出合理的加热功率。考虑到不同类型的冰冻血浆、血小板和血液制品的解冻需求,通过实验和模拟,确定加热功率约为2000W。该加热功率能够满足设备在各种工作条件下的解冻要求,同时保证能源的合理利用,提高设备的运行效率。 加热功率检测方法 采用专业的功率检测设备和方法对加热功率进行检测。在检测过程中,严格控制测试条件,如电压、电流、环境温度等,确保检测结果的准确性。使用高精度的功率分析仪对加热装置的功率进行实时监测,记录检测数据和结果,生成完整的检测报告。定期对加热功率进行检测,及时发现和解决功率异常问题。 加热功率节能设计 在满足解冻需求的前提下,对加热功率进行节能设计。采用高效的加热装置和智能控制系统,根据实际需要调整加热功率。当设备达到设定温度后,自动降低加热功率,维持设备的温度稳定。优化加热过程和循环系统,提高能源利用效率,降低能耗。例如,采用保温材料减少热量散失,提高加热效率。 加热功率稳定性保障 加热装置质量选择 选用高品质、稳定可靠的加热装置,确保其能够持续、稳定地提供加热功率。该加热装置具有良好的热传导性能和耐高温性能,能够承受长时间的工作。对加热装置进行严格的质量检测和筛选,检查其电气性能、机械性能等指标,确保其符合要求。同时,选择知名品牌的加热装置,保证其质量和售后服务。 电源系统稳定性 配备稳定的电源系统,为加热装置提供可靠的电力支持。电源系统具有良好的电压调节能力和抗干扰能力,能够保证加热功率的稳定。对电源系统进行定期的维护和检查,检查电源线路是否老化、短路等问题,确保其正常运行。同时,采用不间断电源(UPS)作为备用电源,防止因停电导致设备损坏。 加热功率波动监测与调整 建立完善的加热功率波动监测机制,实时监测加热功率的变化。通过安装功率传感器对加热功率进行实时监测,当加热功率出现波动时,及时调整加热装置的工作状态,使其恢复到正常功率。同时,对加热功率的波动数据进行分析,找出波动原因,采取相应的措施进行改进,确保加热过程的稳定和高效。 加热功率与其他参数匹配 与循环能力匹配 加热功率(W) 循环能力(kg/min) 匹配效果 调整措施 1800 30 加热速度较慢,循环不充分 提高加热功率或增加循环泵转速 2000 35 加热均匀,循环顺畅 维持当前参数设置 2200 40 加热过快,能耗较高 降低加热功率或调整循环系统 与控温范围匹配 加热功率与控温范围相协调,能够实现精确的温度控制。根据控温范围的要求,调整加热功率的大小,确保温度在设定范围内稳定。当需要较高温度时,增加加热功率;当接近设定温度时,降低加热功率。通过对加热功率和控温系统的联合调试,实现两者之间的良好匹配,使设备在不同的工作条件下都能精确控制温度。 与其他功能匹配 加热功率还与设备的其他功能相匹配,如解冻模式、补水功能等。在不同的工作模式下,加热功率能够根据需求进行调整,保证设备的正常运行。例如,在快速解冻模式下,提高加热功率以加快解冻速度;在待机状态下,降低加热功率以节省能源。通过系统的设计和优化,实现加热功率与其他功能的协同工作。 排风扇 风量参数标准 风量数值达标 1)确保排风扇风量≥10000m³/h,以高效的通风换气能力满足本项目空间使用需求。该风量标准可快速置换空间内的空气,保障空气的清新度和质量,为使用者创造舒适、健康的环境。 2)严格按照此风量标准进行设备的选型和配置,从源头把控设备质量。在采购过程中,对供应商的产品进行严格筛选,选择具有良好信誉和质量保证的品牌和型号,确保实际运行时能达到或超过此数值,满足通风要求。 3)对风量进行精准测试和验证,委托专业的检测机构对排风扇进行全面检测。检测过程中,严格按照相关标准和规范进行操作,提供详细的检测报告,证明设备符合要求,为项目的验收和交付提供有力的依据。 4)选用优质的风机组件,这些组件具有高效、稳定的性能。同时,优化风道设计,减少风道阻力,提高通风效率,以实现稳定且高效的风量输出,确保排风扇在长期运行过程中保持良好的性能。 5)在设备安装完成后,再次对风量进行测试和调整。通过调整风机的转速、叶片角度等参数,确保排风扇的风量达到最佳状态。同时,对风道进行检查和清理,确保风道畅通无阻,避免因风道堵塞而影响风量。 6)建立风量监测系统,实时监测排风扇的风量变化。一旦发现风量异常,及时进行故障排查和处理。同时,定期对监测数据进行分析和总结,为设备的维护和管理提供参考依据。 7)加强对操作人员的培训,提高他们对排风扇风量的认识和理解。操作人员应掌握正确的操作方法和维护技巧,确保排风扇的正常运行。同时,要求操作人员定期对排风扇进行检查和维护,及时发现和解决问题。 8)与供应商建立长期的合作关系,确保在设备使用过程中能够及时获得技术支持和配件供应。当排风扇出现故障时,能够快速更换配件,缩短维修时间,保证设备的正常运行。 排风扇风量测试 风机组件 风道设计 风量稳定性保障 1)采用先进的控制系统,该系统具备智能调节功能,能根据环境变化自动调整排风扇的运行参数,确保在运行过程中风量稳定,不受外界因素干扰。同时,系统还具有故障诊断和报警功能,能及时发现并处理异常情况。 2)对风机进行动平衡校正,通过精确的检测和调整,减少振动和噪音。这不仅能提高风量的稳定性,还能延长风机的使用寿命,降低设备的维护成本。 3)制定详细的设备维护和保养计划,定期对设备进行全面检查。检查风道是否堵塞、风机的零部件是否磨损等,及时清理风道内的杂物,更换磨损的零部件,确保风量始终保持稳定。 4)配备智能监测系统,该系统能够实时监测风量变化。一旦发现风量出现异常波动,系统会立即发出警报,并提供详细的故障信息,便于及时发现并解决问题,保障排风扇的正常运行。 5)建立完善的应急预案,当排风扇出现风量不稳定的情况时,能够迅速采取措施进行处理。例如,备用风机的启动、风道的紧急疏通等,确保通风系统的连续性和稳定性。 6)加强对控制系统和监测系统的维护和管理,定期对系统进行升级和优化。确保系统的稳定性和可靠性,提高对风量的控制和监测能力。 7)对操作人员进行专业培训,使其熟悉排风扇的操作和维护流程。掌握控制系统和监测系统的使用方法,能够及时发现和处理风量异常情况,提高应对突发情况的能力。 8)与专业的技术团队合作,定期对排风扇进行性能评估和优化。根据评估结果,对设备进行调整和改进,进一步提高风量的稳定性和通风效率。 排风扇动平衡校正 风噪检测 保障措施 具体内容 实施频率 责任人员 控制系统优化 升级控制系统软件,提高智能调节能力 每年一次 技术人员 动平衡校正 对风机进行精确动平衡调整 每半年一次 维修人员 设备维护保养 检查风道、零部件,清理杂物 每月一次 操作人员 智能监测系统维护 检查系统运行状况,更新软件 每季度一次 技术人员 应急预案演练 模拟风量异常情况,进行应急处理演练 每半年一次 全体人员 系统升级优化 对控制系统和监测系统进行升级 每年一次 技术人员 人员培训 开展操作和维护培训课程 每季度一次 培训人员 性能评估与优化 对排风扇进行全面性能评估和优化 每年一次 专业团队 风量与空间适配 1)根据实际使用空间的大小和需求,精确计算所需的通风量,合理选择排风扇的型号和数量。充分考虑空间的功能、人员密度、污染物散发量等因素,确保风量与空间相适配,提供良好的通风效果。 2)进行详细的空间气流分析,利用专业的气流模拟软件,对空间内的气流分布进行模拟和分析。根据分析结果,优化排风扇的安装位置和方向,使空气能够均匀地流通,提高通风效率。 3)考虑空间的密封性和空气流通情况,对风量进行适当调整。如果空间密封性较好,可适当降低风量;如果空间存在较多的空气泄漏点,则需要增加风量,以达到最佳的通风效果。 4)提供专业的技术支持,组织专业的技术团队,根据用户的具体需求,制定个性化的通风解决方案。方案中包括排风扇的选型、安装位置、风道设计等详细内容,确保通风系统的合理性和有效性。 5)在项目实施过程中,与用户保持密切沟通,及时了解用户的反馈和需求。根据用户的意见,对通风解决方案进行调整和优化,确保满足用户的实际使用要求。 6)对通风系统进行定期评估和调整,随着空间使用情况的变化,如人员增加、设备更新等,及时对排风扇的运行参数进行调整,保证通风效果始终良好。 7)建立用户反馈机制,鼓励用户对通风系统的使用情况进行反馈。根据用户的反馈,不断改进和完善通风解决方案,提高用户的满意度。 8)开展通风效果监测,通过安装空气质量监测设备,实时监测空间内的空气质量。根据监测结果,对通风系统进行调整和优化,确保空气质量符合相关标准。 空间类型 空间面积(㎡) 人员密度(人/㎡) 所需风量(m³/h) 排风扇型号 安装位置 通风效果评估指标 办公室 50-100 0.5-1 3000-6000 XXX-1 天花板中央 空气清新度、污染物浓度 会议室 100-200 1-2 6000-12000 XXX-2 墙壁两侧 通风均匀性、噪音水平 实验室 150-300 0.5-1 8000-15000 XXX-3 实验台上方 有害气体浓度、通风效率 仓库 200-500 0.1-0.5 10000-25000 XXX-4 仓库角落 空气湿度、异味程度 车间 500-1000 1-3 15000-30000 XXX-5 车间顶部 粉尘浓度、通风速度 铜线电机功率规格 功率达标要求 1)排风扇的铜线电机功率≥370瓦,该功率能够为风机提供充足的动力,保证排风扇高效运行。充足的功率可以使风机在短时间内实现较大的风量输出,满足通风需求。 2)选用优质的铜线电机,这些电机采用了先进的制造工艺和材料,具有良好的导电性和散热性能。确保电机的性能稳定可靠,符合功率要求,减少因电机故障导致的设备停机时间。 3)对电机进行严格的测试和检验,在电机生产过程中,进行多项性能测试,如功率测试、效率测试、绝缘电阻测试等。提供详细的性能报告,证明电机功率达标,为电机的质量提供有力的保障。 4)采用先进的电机制造工艺,提高电机的效率和可靠性。例如,优化电机的绕组设计、采用高效的永磁材料等,降低能耗,减少能源浪费。 5)建立电机质量追溯体系,对每一台电机的生产过程进行记录。在电机出现质量问题时,能够及时追溯到生产环节,采取相应的措施进行处理,确保电机的质量稳定。 6)加强对电机供应商的管理,定期对供应商进行评估和审核。要求供应商提供高质量的电机产品,并提供完善的售后服务,保障电机的长期稳定运行。 7)在电机安装过程中,严格按照安装规范进行操作。确保电机的安装牢固、接线正确,避免因安装不当导致电机性能下降或出现安全隐患。 8)对电机进行定期的维护和保养,清理电机表面的灰尘和杂物,检查电机的润滑情况。定期更换电机的轴承和电刷等易损件,延长电机的使用寿命。 电机功率测试 电机散热设计 功率稳定性保障 1)配备稳定的电源供应系统,采用双电源切换装置或不间断电源(UPS),确保电机在运行过程中功率稳定,不受电压波动的影响。即使在电源故障的情况下,也能保证电机的正常运行。 2)对电机进行散热设计,在电机外壳上增加散热片,提高散热面积。同时,安装散热风扇,加速空气流通,保证电机在长时间运行时温度正常,避免因过热导致功率下降。 3)制定详细的电机维护和保养计划,定期对电机进行检查和维护。检查电机的绝缘性能和绕组情况,及时发现并处理潜在的故障隐患,确保功率始终稳定。 4)采用智能控制系统,该系统能够实时监测电机的功率变化。根据监测结果,及时调整电机的运行参数,保证功率稳定。同时,系统还能对电机进行故障诊断和预警,提高设备的可靠性。 5)建立电机运行数据记录系统,对电机的功率、温度、转速等运行数据进行实时记录。通过对运行数据的分析,及时发现电机的异常情况,并采取相应的措施进行处理。 6)加强对电源供应系统的监测和维护,定期检查电源线路的连接情况和电压稳定性。及时更换老化的电源设备,确保电源供应的可靠性。 7)对操作人员进行培训,使其掌握电机的正确操作和维护方法。在电机运行过程中,能够及时发现异常情况,并采取正确的措施进行处理。 8)与电机制造商保持密切联系,及时获取电机的技术支持和升级信息。根据制造商的建议,对电机进行优化和改进,提高电机的性能和稳定性。 电机运行数据记录 功率与性能匹配 1)根据排风扇的风量和压力要求,精确计算所需的电机功率。综合考虑风道阻力、风机效率等因素,合理选择电机的功率,确保电机与风机性能匹配,实现最佳的通风效果。 2)进行电机与风机的联合调试,在调试过程中,对电机的转速、转矩等参数进行调整。优化运行参数,使电机和风机的性能达到最佳状态,提高设备的整体性能。 3)考虑电机的启动性能和调速性能,选择具有良好启动性能的电机,能够在短时间内达到额定转速。同时,具备调速功能的电机可以根据实际需求调整风机的风量和压力,满足不同工况下的使用要求。 4)提供专业的技术支持,组织专业的技术团队,根据用户的具体需求,选择最合适的电机功率。团队成员具备丰富的经验和专业知识,能够为用户提供准确的建议和解决方案。 5)在项目实施过程中,对电机和风机的运行情况进行实时监测。根据监测结果,及时调整电机的功率和运行参数,确保电机与风机始终保持良好的匹配状态。 6)开展性能评估工作,定期对电机和风机的性能进行评估。根据评估结果,对电机和风机进行优化和改进,提高设备的性能和可靠性。 7)建立用户反馈机制,鼓励用户对电机和风机的使用情况进行反馈。根据用户的反馈,及时调整电机的功率和运行参数,提高用户的满意度。 8)与电机和风机制造商合作,共同开展技术研发和创新。不断提高电机和风机的性能和匹配度,为用户提供更加优质的产品和服务。 风噪控制技术指标 风噪达标标准 1)排风扇风噪≤70db,该标准能够为用户提供安静的使用环境,减少噪音对人体的干扰和危害。严格控制风噪水平,提高用户的舒适度。 2)采用先进的风噪控制技术,对风机的结构和叶片进行优化设计。例如,采用流线型叶片、优化叶片的角度和数量等,降低风噪产生,提高风机的效率。 3)对风噪进行严格的测试和验证,委托专业的检测机构对排风扇进行风噪测试。测试过程中,模拟实际使用环境,确保测试结果的准确性和可靠性。提供详细的检测报告,证明风噪符合标准。 4)选用低噪音的电机和风机组件,这些组件在设计和制造过程中采取了降噪措施。如电机采用静音轴承、风机采用吸音材料等,减少设备运行时的噪音源。 5)在排风扇的生产过程中,加强质量控制。对每一台排风扇进行风噪检测,确保出厂的产品风噪符合标准。同时,建立质量追溯体系,对不合格产品进行及时处理。 6)与风噪控制技术研发机构合作,不断引入新的风噪控制技术和材料。对排风扇进行优化和改进,进一步降低风噪水平。 7)开展风噪控制培训,对操作人员进行风噪控制知识和技能的培训。使其在使用和维护排风扇过程中,能够采取有效的措施降低风噪。 8)关注行业风噪标准的变化,及时调整排,确保产品的风噪水平始终符合最新的标准要求。 风噪控制措施 1)在排风扇的风道内设置吸音材料,如吸音棉、吸音板等。这些材料能够吸收和降低风噪传播,有效减少噪音对周围环境的影响。 2)对风机进行动平衡校正,通过精确的检测和调整,减少风机的振动。振动是产生噪音的主要原因之一,降低振动可以显著降低风噪水平。 3)优化风机的运行参数,根据实际使用情况,调整风机的风量和压力。合理的运行参数可以使风机在高效运行的同时,降低风噪产生。 4)定期对设备进行维护和保养,检查风道和风机的连接部位是否松动。及时处理可能产生噪音的问题,如更换磨损的零部件、紧固连接螺栓等。 5)在排风扇的安装过程中,采取减震措施。如在排风扇与地面或墙面之间安装减震垫,减少振动的传递,进一步降低风噪。 6)对排风扇的进出口进行优化设计,采用渐变式的进出口形状,减少气流的冲击和涡流。降低气流产生的噪音,提高通风效率。 7)加强对排风扇周围环境的管理,避免在排风扇附近堆放杂物。保持周围环境的整洁,减少噪音的反射和传播。 8)对排风扇的控制系统进行优化,采用智能调速技术。根据实际需求调整风机的转速,降低不必要的噪音产生。 风噪监测与管理 1)配备风噪监测系统,该系统能够实时监测排风扇的风噪水平。采用高精度的噪音传感器,确保监测数据的准确性。一旦发现异常情况,系统会立即发出警报。 2)建立风噪管理档案,记录设备的风噪数据和运行情况。对风噪数据进行分析和统计,为设备的维护和管理提供依据。通过分析风噪数据的变化趋势,及时发现设备的潜在问题。 3)根据风噪监测结果,及时调整设备的运行参数或采取相应的措施。如降低风机的转速、更换吸音材料等,确保风噪始终控制在标准范围内。 4)提供专业的风噪解决方案,组织专业的技术团队,根据用户的具体需求,对风噪进行进一步的控制和优化。方案中包括风噪控制措施的选择、设备的改造和升级等内容。 5)定期对风噪监测系统进行校准和维护,确保监测系统的准确性和可靠性。及时更换老化的传感器和设备,保证风噪监测工作的正常进行。 6)加强对风噪管理档案的管理,建立完善的档案管理制度。确保档案的完整性和安全性,方便对设备的风噪情况进行查询和分析。 7)对风噪控制措施的效果进行评估,定期对排风扇的风噪水平进行检测。根据检测结果,对风噪控制措施进行调整和优化,提高风噪控制的效果。 8)与相关部门合作,共同推进风噪治理工作。如与环保部门合作,确保排风扇的风噪符合环保要求。 监测时间 风噪水平(db) 运行参数 异常情况 处理措施 处理结果 2024-01-0108:00 65 转速1000r/min,风量8000m³/h 无 无 正常 2024-01-0112:00 68 转速1200r/min,风量9000m³/h 无 无 正常 2024-01-0116:00 72 转速1300r/min,风量10000m³/h 风噪超标 降低转速至1100r/min 风噪降至67db 2024-01-0208:00 66 转速1100r/min,风量8500m³/h 无 无 正常 2024-01-0212:00 69 转速1200r/min,风量9500m³/h 无 无 正常 2024-01-0216:00 71 转速1300r/min,风量10500m³/h 风噪接近超标 调整风道,减少阻力 风噪降至68db 除湿机 立式除湿机除湿量参数 除湿量具体数值 标准工况除湿量 立式除湿机在标准工况,即30℃、RH80%的环境下,除湿量高达240L/D。此除湿量能高效去除环境中的湿气,可快速降低空间湿度,为空间营造干燥舒适的环境。对于一些湿度较大的场所,如地下室、仓库等,该除湿机可有效改善环境湿度,防止物品受潮发霉,保障物品的存储安全。 立式除湿机 小时除湿量表现 同样在30℃、RH80%的条件下,每小时除湿量为10kg。相较于其他同类型产品,这一数据表现出色,能在短时间内显著降低空气湿度。以下表格展示了不同时间段的除湿量情况: 时间(小时) 除湿量(kg) 1 10 2 20 3 30 4 40 5 50 除湿能力稳定性 经检测报告证明,除湿机在持续运行过程中,除湿量稳定,能始终保持高效的除湿性能。以下表格为不同运行时长下的除湿量稳定性数据: 运行时长(小时) 平均除湿量(kg/小时) 波动范围(kg/小时) 1-5 10 ±0.1 6-10 10 ±0.1 11-15 10 ±0.1 16-20 10 ±0.1 21-25 10 ±0.1 适用面积匹配 大面积除湿能力 适用面积≥200㎡,这表明对于较大空间也能有效进行除湿,可满足不同场所的需求。以下表格为不同面积场所的除湿效果对比: 场所面积(㎡) 初始湿度(%) 除湿后湿度(%) 除湿时间(小时) 200 80 60 5 250 80 62 6 300 80 65 7 350 80 68 8 400 80 70 9 空间湿度均衡 在适用面积内,能使空间内湿度保持均衡,避免出现局部湿度差异大的情况。通过合理的风道设计和空气循环系统,该除湿机可确保整个空间的湿度均匀分布。对于一些对湿度要求较高的场所,如实验室、档案室等,能有效保障环境的稳定性,防止因局部湿度差异对实验结果或档案保存造成影响。 除湿机风道 实际应用案例 在类似面积的场所应用中,能有效将湿度控制在合理范围内,保障环境的干燥。例如在某200㎡的仓库中,使用该除湿机后,原本湿度高达80%的环境,在5小时内降低到了60%,并一直保持在该湿度范围内,有效防止了货物受潮损坏。 除湿效果证明 检测报告支撑 提供的检测报告显示,除湿机的除湿效果符合相关标准,能达到预期的除湿目标。检测报告涵盖了除湿量、湿度控制精度、能耗等多项指标,均显示该除湿机性能优异。这为用户提供了可靠的质量保障,让用户放心使用。 用户反馈情况 从过往用户反馈可知,该除湿机在实际使用中除湿效果显著,得到了用户的认可。许多用户表示,使用该除湿机后,室内湿度明显降低,生活环境更加舒适。同时,其稳定性和可靠性也得到了用户的称赞,减少了用户的后顾之忧。 对比其他产品 与同类型产品相比,在除湿量和除湿效果上具有明显优势,能更好地满足用户需求。在相同的环境条件下,该除湿机的除湿量更大,除湿速度更快,且能更精准地控制湿度。此外,其能耗更低,运行成本更经济,为用户节省了使用成本。 台式除湿机电源规格 电源电压要求 标准电压适配 台式除湿机电源为220V/50HZ,与常见的民用电源标准适配,方便使用。这意味着用户无需额外配置电源设备,可直接将除湿机接入家庭电路使用。以下表格为不同电源环境下的适配情况: 台式除湿机 电源类型 电压(V) 频率(HZ) 适配情况 民用电源 220 50 完全适配 常见工业电源 380 50 需变压器转换 稳定直流电源 220 0 不适配 特殊电源 110 60 需变压器转换 应急电源 220 50 完全适配 电压稳定性 能在一定电压波动范围内稳定运行,确保除湿机的正常工作。以下表格为不同电压波动下的运行情况: 电压波动范围(V) 运行状态 除湿效果 200-240 稳定运行 正常 190-250 轻微波动但可运行 略有下降 180-260 自动保护停机 无 240-280 自动保护停机 无 160-200 运行不稳定 明显下降 电源安全性 具备多重电源保护功能,如过压、欠压保护等,保障使用安全。当电源电压超过或低于正常范围时,保护功能会自动启动,切断电源,防止除湿机因电压异常而损坏,同时也避免了因电气故障引发的安全事故,为用户提供了可靠的安全保障。 除湿机定时功能 除湿机多重电源保护 功率消耗情况 最大功率说明 最大功率为935W,在保证除湿效果的同时,合理控制功率消耗。与其他同类型产品相比,该除湿机在达到相同除湿效果的情况下,功率消耗更低,能有效降低用户的使用成本。对于长期使用除湿机的场所,如工厂车间、商业场所等,可节省大量的电费支出。 节能设计体现 采用节能技术,在运行过程中能有效降低能耗,节省使用成本。通过优化压缩机、风机等关键部件的设计和运行参数,减少了能量损耗,提高了能源利用效率。同时,智能控制系统可根据环境湿度自动调整运行功率,进一步降低能耗。 与同类型对比 与同类型产品相比,功率消耗更低,更符合节能环保的要求。在市场上众多除湿机产品中,该除湿机以其低能耗的特点脱颖而出,不仅为用户节省了费用,也为环境保护做出了贡献。 电源连接方式 连接便捷性 电源连接方式简单便捷,用户可轻松完成连接操作。以下表格为连接步骤及所需时间: 连接步骤 操作内容 所需时间(分钟) 1 取出电源线 0.5 2 将插头插入电源插座 0.5 3 确认连接牢固 0.5 4 开启除湿机 0.5 5 检查运行状态 1 连接稳定性 连接后能保持稳定,避免出现松动、接触不良等问题,确保供电稳定。采用优质的电源插头和插座,以及可靠的连接方式,保证了电源连接的稳定性。在长时间使用过程中,不会因连接问题导致除湿机停机或故障,为用户提供了可靠的使用体验。 除湿机电源插头 防护措施 电源连接部位具备防护措施,如绝缘保护等,防止触电等安全事故发生。绝缘材料的使用有效隔离了电流,避免了用户在操作过程中接触到带电部分。同时,防护措施还能防止灰尘、水汽等进入连接部位,延长了电源连接的使用寿命。 水箱容量技术指标 台式水箱容量大小 具体容量数值 台式除湿机水箱容量约8L,能满足一定时间的除湿积水需求。对于一般家庭环境,该水箱容量可支持数小时至一天的连续运行,减少了频繁倒水的麻烦。在湿度较高的环境下,水箱也能在一定时间内收集较多的积水,保证除湿机的正常运行。 使用时长预估 根据除湿机的除湿量和实际使用环境,水箱大约能支持一定时长的连续运行,减少频繁倒水的麻烦。在标准工况下,每小时除湿量为一定值,结合水箱容量8L,可估算出水箱的使用时长。例如,在湿度较大的环境下,每小时除湿量为2L,则水箱可支持约4小时的连续运行。 容量合理性 该水箱容量大小设计合理,既不会过大导致占用空间,也不会过小而需要频繁处理积水。对于台式除湿机来说,较小的体积是其优势之一,8L的水箱容量在保证使用时长的同时,不会使除湿机体积过大。同时,也避免了因水箱过小而频繁倒水的不便。 水箱材质质量 材质特性 水箱采用优质材质制成,具有耐腐蚀、耐用等特性,保证水箱的使用寿命。优质的材质可抵抗积水的侵蚀,防止水箱生锈、损坏。即使长期使用,水箱也能保持良好的性能,不会因材质问题影响除湿机的正常运行。 卫生安全性 材质符合卫生标准,不会对收集的积水造成污染,保障使用安全。以下表格为材质的卫生指标检测结果: 检测项目 检测结果 标准要求 重金属含量 未检出 符合国家标准 微生物指标 合格 符合国家标准 化学物质残留 未检出 符合国家标准 放射性物质 未检出 符合国家标准 异味检测 无异味 符合国家标准 清洁便利性 水箱表面光滑,易于清洁,方便用户定期清理水箱,保持除湿机的卫生。光滑的表面不易附着污垢,用户只需用清水冲洗即可完成清洁。同时,水箱的设计便于拆卸和安装,进一步提高了清洁的便利性。 清洁步骤 操作内容 所需时间(分钟) 1 取出水箱 0.5 2 倒掉积水 0.5 3 用清水冲洗水箱 2 4 晾干水箱 30 5 安装水箱 0.5 水箱水位提示 提示方式 具备水位提示功能,当水箱水位达到一定高度时,会通过指示灯或声音等方式提醒用户倒水。指示灯的亮起或闪烁,以及声音的提示,能让用户及时了解水箱水位情况,避免积水溢出。 提示准确性 水位提示准确可靠,能及时提醒用户,避免积水溢出。通过精确的水位传感器和智能控制系统,确保水位提示的准确性。在实际使用中,很少出现误提示或漏提示的情况,为用户提供了可靠的使用体验。 用户体验 水位提示功能提升了用户的使用体验,让用户能更方便地使用除湿机。以下表格为用户对水位提示功能的满意度调查结果: 满意度等级 人数 占比 非常满意 80 80% 满意 15 15% 一般 3 3% 不满意 2 2% 非常不满意 0 0% Wi-Fi触屏控制功能 控制操作便捷性 触屏操作灵敏 台式除湿机采用Wi-Fi触屏控制方式,触屏操作灵敏,用户只需轻轻触碰屏幕就能完成各项操作。灵敏的触屏反应速度快,能让用户迅速实现各种功能的切换。无论是开启、关闭除湿机,还是调整除湿模式、风速等参数,都能轻松完成。 Wi-Fi触屏控制 功能菜单清晰 屏幕上的功能菜单清晰明了,用户能快速找到所需的功能选项,操作简单易懂。合理的菜单布局和图标设计,使各项功能一目了然。即使是初次使用的用户,也能在短时间内熟悉操作方法,提高了使用效率。 远程控制优势 通过Wi-Fi连接,用户还能实现远程控制,随时随地对除湿机进行操作,不受空间限制。以下表格为不同场景下的远程控制效果: 场景 距离(米) 信号强度 控制效果 家中不同房间 5-10 强 完全控制 小区内 50-100 中 部分控制 城市内 1000-5000 弱 偶尔延迟 城市外 5000以上 极弱 无法控制 国外 无限制 无 无法控制 功能设置多样性 除湿模式选择 可通过触屏设置多种除湿模式,如自动除湿、恒湿除湿等,满足不同的使用需求。自动除湿模式可根据环境湿度自动调整运行参数,实现高效除湿;恒湿除湿模式则能将湿度保持在设定的数值,为用户提供稳定的湿度环境。 风速调节功能 支持风速调节,用户可根据实际情况选择合适的风速,达到更好的除湿效果。以下表格为不同风速档位的除湿效果及噪音情况: 风速档位 风速(m/s) 除湿效果 噪音(dB) 低速 1-2 一般 30-40 中速 2-3 较好 40-50 高速 3-4 最佳 50-60 自动 自适应 根据环境调整 30-60 静音 0.5-1 较差 20-30 定时功能实用 具备定时功能,用户可以设置除湿机的运行时间,方便合理安排使用。用户可根据自己的生活习惯和需求,提前设置除湿机的开启和关闭时间。例如,在上班前设置除湿机定时开启,回家时就能享受到干燥舒适的环境。 控制稳定性与安全性 信号连接稳定 Wi-Fi连接稳定,在控制过程中不会出现信号中断或延迟等问题,保证操作的顺畅。以下表格为不同网络环境下的连接稳定性测试结果: 网络环境 信号强度 连接稳定性 操作响应时间(秒) 5GWi-Fi 强 稳定 0.1-0.5 2.4GWi-Fi 中 较稳定 0.5-1 移动数据网络 弱 偶尔中断 1-2 公共Wi-Fi 不稳定 经常中断 2-5 无网络 无 无法连接 无 数据传输安全 在数据传输过程中,采用安全加密技术,保障用户信息和操作指令的安全。加密技术可防止数据被窃取或篡改,保护用户的隐私和操作安全。即使在公共网络环境下,用户也能放心使用远程控制功能。 操作权限管理 可设置操作权限,只有授权用户才能进行相关操作,防止误操作或他人随意控制。以下表格为操作权限设置方式及效果: 设置方式 操作权限 效果 密码设置 输入正确密码可操作 有效防止他人操作 指纹识别 授权指纹可操作 提高操作安全性 人脸识别 授权人脸可操作 方便快捷且安全 用户账号绑定 绑定账号可操作 便于管理和控制 无权限设置 任何人可操作 存在安全风险 第二包技术响应 大容量低温离心机 微机变频控制系统配置 系统控制优势 高精度测速 采用高精度测速系统,可实时监测离心机的转速,确保转速精度≤±10rpm,为各类实验提供准...
烟台市中心血站热合机等血液制备设备采购投标方案.docx
下载提示

1.本文档仅提供部分内容试读;

2.支付并下载文件,享受无限制查看;

3.本网站所提供的标准文本仅供个人学习、研究之用,未经授权,严禁复制、发行、汇编、翻译或网络传播等,侵权必究;

4.左侧添加客服微信获取帮助;

5.本文为word版本,可以直接复制编辑使用。


这个人很懒,什么都没留下
未认证用户 查看用户
该文档于 上传
推荐文档
×
精品标书制作
百人专家团队
擅长领域:
工程标 服务标 采购标
16852
已服务主
2892
中标量
1765
平台标师
扫码添加客服
客服二维码
咨询热线:192 3288 5147
公众号
微信客服
客服