文库 服务类投标方案 产品运维

信息系统运行维护经费投标方案.docx

DOCX   1248页   下载770   2025-08-31   浏览95   收藏45   点赞208   评分-   762258字   228.00

AI慧写标书

十分钟千页标书高效生成

温馨提示:当前文档最多只能预览 15 页,若文档总页数超出了 15 页,请下载原文档以浏览全部内容。
信息系统运行维护经费投标方案.docx 第1页
信息系统运行维护经费投标方案.docx 第2页
信息系统运行维护经费投标方案.docx 第3页
信息系统运行维护经费投标方案.docx 第4页
信息系统运行维护经费投标方案.docx 第5页
信息系统运行维护经费投标方案.docx 第6页
信息系统运行维护经费投标方案.docx 第7页
信息系统运行维护经费投标方案.docx 第8页
信息系统运行维护经费投标方案.docx 第9页
信息系统运行维护经费投标方案.docx 第10页
信息系统运行维护经费投标方案.docx 第11页
信息系统运行维护经费投标方案.docx 第12页
信息系统运行维护经费投标方案.docx 第13页
信息系统运行维护经费投标方案.docx 第14页
信息系统运行维护经费投标方案.docx 第15页
剩余1233页未读, 下载浏览全部

开通会员, 优惠多多

6重权益等你来

首次半价下载
折扣特惠
上传高收益
特权文档
AI慧写优惠
专属客服
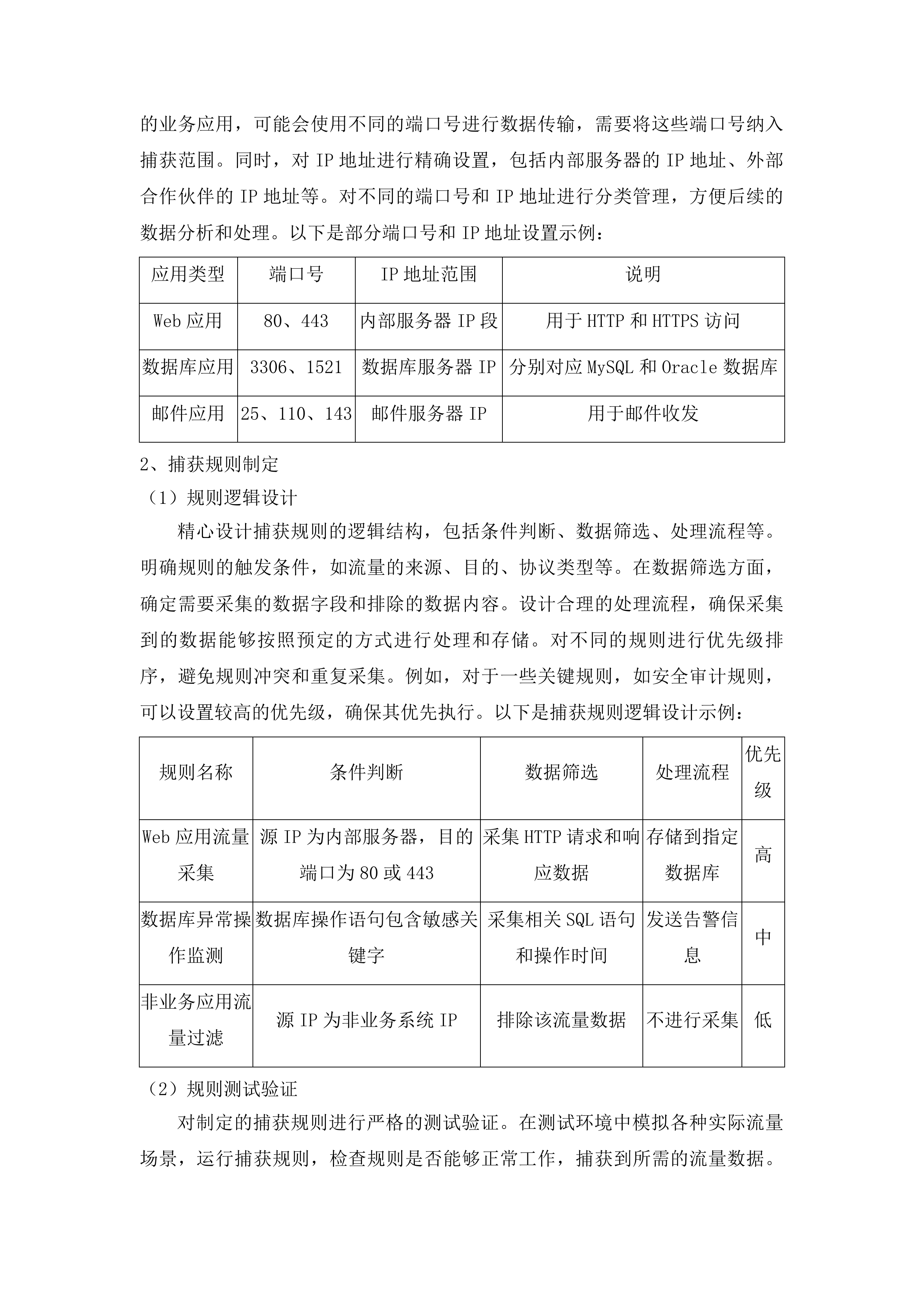
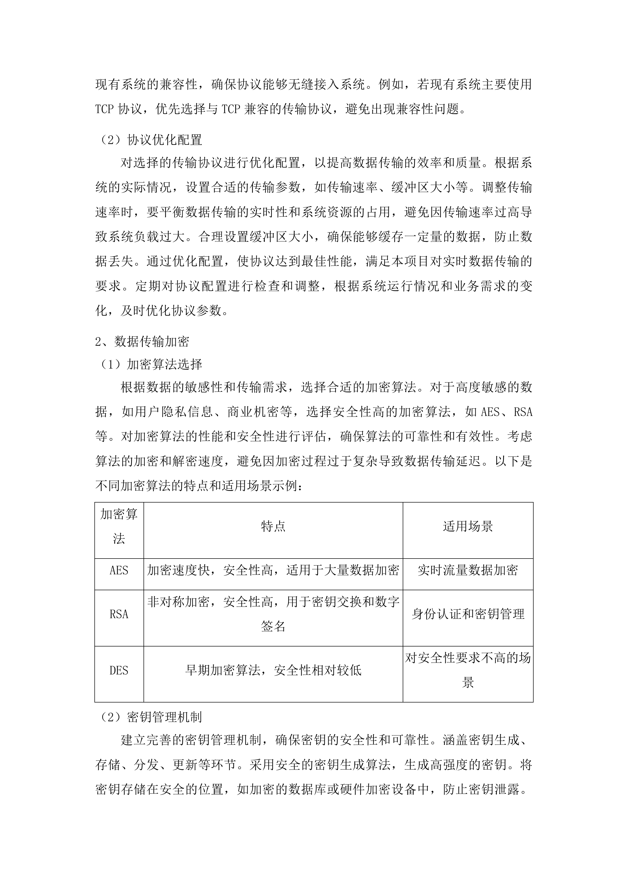
信息系统运行维护经费投标方案 第一章 服务支撑工具演示 9 第一节 API资产梳理演示 9 一、 应用流量全量采集 9 二、 请求流量持续分析 15 三、 框架级API资产获取 24 四、 API资产可观测性界面 31 第二节 弱口令检查演示 41 一、 数据库弱口令检测 41 二、 中间件连接点检查 47 三、 业务弱口令识别 56 第三节 清除内存马演示 63 一、 内存马潜藏检测机制 63 二、 内存马清除操作流程 69 三、 清除后系统状态验证 75 第四节 数据库审计AI问答演示 81 一、 NLP语义理解功能 81 二、 交互式对话界面展示 90 三、 内置问题响应演示 100 四、 自定义问题响应流程 111 五、 数据可视化呈现形式 118 第五节 演示合规性保障 127 一、 实际系统演示保障 127 二、 备选演示方案准备 135 三、 演示设备与场地准备 144 四、 演示时长控制措施 151 五、 演示内容条理保障 159 第二章 需求满足程度 165 第一节 重要参数响应 165 一、 参数满足情况标注 165 二、 功能截图提供 183 第二节 安全认证证书提供 195 一、 Web应用防火墙证书 195 二、 负载均衡系统证书 204 三、 日志审计系统证书 213 四、 数据库审计系统证书 225 第三章 技术参数和要求的满足程度 233 第一节 主要参数响应 233 一、 数据库审计技术指标响应 233 二、 负载均衡系统参数响应 245 三、 应用主机综合防护系统响应 256 第二节 一般技术参数响应 269 一、 地理信息系统软件部署响应 269 二、 档案业务软件拓展包响应 281 三、 培训及质保服务响应 302 第三节 证明材料准备 316 一、 产品手册 316 二、 检测报告 325 三、 网络安全专用产品认证 337 四、 功能截图 350 五、 第三方测试报告 363 六、 软件著作权证书 376 第四章 部署与培训服务方案 390 第一节 服务体系 390 一、 前期需求对接机制 390 二、 部署方案设计规范 399 三、 实施部署工作流程 406 四、 培训组织执行方案 413 五、 后期服务支持体系 421 第二节 管理制度 429 一、 服务流程管理规范 429 二、 人员职责分工方案 436 三、 质量控制保障机制 445 四、 客户沟通协调机制 452 五、 服务效果评估体系 459 第三节 服务响应时间 465 一、 全天候响应保障机制 465 二、 问题分级响应标准 470 三、 远程技术支持时效 475 四、 现场支持服务规范 480 第四节 服务标准 487 一、 部署实施技术标准 487 二、 培训内容质量标准 495 三、 服务交付成果规范 500 四、 项目验收评价标准 504 第五节 技术支持 509 一、 设备部署调试支持 509 二、 系统配置技术保障 517 三、 功能测试验证服务 523 四、 GIS工程师支持团队 529 第五章 质量保证措施 534 第一节 质量目标分解 534 一、 系统运行稳定性指标 534 二、 数据安全性控制目标 541 第二节 质量控制体系 549 一、 需求评审质量节点 549 二、 系统部署质量管控 558 第三节 项目难点分析 565 一、 多系统集成复杂度 565 二、 数据敏感性风险点 575 第四节 风险防范措施 583 一、 网络攻击防护方案 583 二、 数据备份恢复机制 592 第五节 质量保证体系 600 一、 质量监督小组职责 600 二、 质量考核评价机制 607 第六节 常规质控措施 613 一、 标准化作业流程 613 二、 问题跟踪闭环管理 626 第六章 技术安全性 636 第一节 GIS软件安全保障 636 一、 代码安全审查机制 636 二、 数据访问权限管理 649 三、 服务接口安全加固 660 第二节 空间数据与服务安全 672 一、 空间数据全生命周期防护 672 二、 空间服务访问权限管理 679 三、 安全策略制定与实施 688 第三节 服务端安全测试证书 697 一、 第三方渗透测试报告 698 二、 漏洞扫描报告 704 三、 安全合规性认证文件 712 第七章 标√项功能实现 723 第一节 功能项响应机制 723 一、 功能项技术实现路径 723 二、 操作流程设计方案 733 三、 功能测试方法制定 742 第二节 系统截图及佐证材料 759 一、 安全设备系统截图 759 二、 支撑软件截图材料 769 三、 佐证材料真实性保障 779 第三节 功能验证测试计划 792 一、 测试环境搭建方案 792 二、 测试用例设计内容 805 三、 测试人员分工安排 820 四、 测试时间进度规划 829 第四节 功能实现责任分工 840 一、 技术负责人职责划分 840 二、 测试人员任务分配 851 三、 文档整理人员职责 865 第五节 功能实现进度控制 888 一、 周进度跟踪计划 888 二、 关键节点控制方案 899 三、 演示验证准备进度 911 第八章 培训运维及售后服务方案 922 第一节 培训形式 922 一、 现场实操培训安排 922 二、 高清视频教程制作 941 第二节 培训内容 955 一、 系统功能操作培训 955 二、 故障排查流程培训 965 三、 安全策略配置培训 974 第三节 培训时长 983 一、 总培训时长规划 983 二、 操作人员培训安排 993 三、 维护人员培训安排 1005 第四节 响应时间 1013 一、 7×24小时技术支持 1013 二、 故障响应时间承诺 1023 第五节 维护频率 1032 一、 月度远程检查计划 1033 二、 季度现场巡检安排 1042 第六节 文档管理 1049 一、 系统操作说明文档 1049 二、 故障代码表编制 1058 三、 应急处理流程文档 1064 四、 维护日志模板设计 1075 第七节 基本保障 1084 一、 免费维护服务内容 1084 二、 系统稳定运行保障 1094 第八节 时效承诺 1102 一、 及时响应机制建立 1102 二、 故障问题有效跟进 1110 三、 项目长期可用性保障 1117 第九节 持续支持 1125 一、 系统升级支持服务 1125 二、 业务环境兼容保障 1133 第九章 售后服务 1142 第一节 响应效率 1142 一、 问题响应时效承诺 1142 二、 技术支持机制构建 1153 三、 问题处理闭环管理 1165 第二节 服务内容 1173 一、 现场定期培训服务 1173 二、 在线学习资源建设 1188 三、 系统运维保障服务 1197 第三节 服务能力 1213 一、 专业人员配置保障 1213 二、 本地化技术团队建设 1224 三、 售后团队管理体系 1240 服务支撑工具演示 API资产梳理演示 应用流量全量采集 主机防护工具部署 工具适配性检查 系统环境评估 对现有系统的硬件配置和软件环境进行全面评估,精准确定主机防护工具所需的最低资源要求。深入了解系统的CPU性能、内存容量、磁盘空间等硬件指标,以及操作系统版本、数据库类型等软件信息,确保主机防护工具能在系统中稳定运行。同时,仔细检查系统中是否存在与主机防护工具冲突的软件或进程。对于存在冲突的软件,提前制定调整或卸载计划,避免在工具安装和使用过程中出现兼容性问题,从而保障应用流量全量采集工作的顺利开展。 工具版本选择 依据系统的特点和需求,谨慎选择合适版本的主机防护工具。充分考虑系统的规模、业务类型、安全要求等因素,确保工具的功能与系统相匹配。同时,对工具版本的稳定性和兼容性进行严格验证。通过在测试环境中进行模拟安装和运行,检查工具是否能正常启动、采集流量数据是否准确等。避免因版本不兼容导致采集失败或系统故障,影响本项目的实施进度和效果。以下是不同系统环境下适用的主机防护工具版本示例: 系统环境 适用工具版本 原因说明 国产化操作系统,低配置硬件 轻量级版本 资源占用少,适配低配置 国产化操作系统,高配置硬件 高级功能版本 可充分利用硬件资源,提供更多功能 非国产化操作系统,低配置硬件 基础功能版本 满足基本流量采集需求 非国产化操作系统,高配置硬件 全功能版本 支持复杂业务场景和大规模流量采集 工具安装与配置 安装过程监控 在主机防护工具的安装过程中,进行实时监控。密切关注安装进度,确保安装步骤按计划进行。同时,对系统状态进行实时监测,包括CPU使用率、内存占用情况等,及时发现并解决安装过程中出现的问题。例如,若安装过程中出现系统卡顿、报错等异常情况,立即暂停安装,排查问题原因并进行处理。此外,详细记录安装过程中的关键信息,如安装时间、安装路径、配置参数等。这些信息将作为后续查询和维护的重要依据,方便在出现问题时快速定位和解决。 配置参数优化 根据系统的实际情况,对主机防护工具的配置参数进行优化。深入分析系统的流量特点、业务需求等因素,调整参数以提高采集效率和准确性。例如,对于流量较大的系统,适当增加采集频率和缓冲区大小;对于对数据准确性要求较高的业务,优化数据过滤规则。通过测试不同配置参数下的采集效果,对比采集速度、数据完整性等指标,选择最优的配置方案。同时,对优化后的配置参数进行备份,以便在需要时恢复到之前的状态。 工具运行测试 功能测试验证 对主机防护工具的各项功能进行全面测试。重点测试流量采集功能,确保工具能够准确捕获应用系统的各类流量数据,包括不同协议、不同端口的流量。同时,验证数据存储功能,检查采集到的数据是否能正确存储到指定位置,且数据格式符合要求。测试数据传输功能,保证数据能稳定、及时地传输到后续处理系统。模拟不同的应用场景,如高峰时段、低峰时段、异常流量冲击等,测试工具在各种情况下的采集能力和稳定性。对于测试过程中发现的问题,及时进行修复和优化。 性能测试评估 对主机防护工具的性能进行评估。从采集速度、处理能力、资源占用等多个方面进行测试。评估采集速度时,统计工具在单位时间内能够采集的流量数据量,确保其满足系统的实时性要求。检查处理能力,看工具能否对采集到的大量数据进行快速、准确的分析和处理。监测资源占用情况,包括CPU、内存、磁盘I/O等,确保工具不会过度消耗系统资源,影响其他业务的正常运行。根据性能测试结果,对工具进行必要的优化和调整,如升级工具版本、调整配置参数等。 流量捕获范围设定 捕获范围界定 应用类型筛选 精准识别需要采集流量的应用类型,如Web应用、数据库应用等。根据本项目的业务需求和安全要求,确定重点监控的应用范围。对于Web应用,关注其与用户的交互流量、数据传输情况;对于数据库应用,监控数据的读写操作、查询语句等。同时,仔细排除不需要采集的应用类型,减少不必要的流量采集。例如,一些与业务无关的辅助工具、测试软件等产生的流量可以不进行采集,从而提高采集效率,降低系统资源消耗。设置相应的捕获规则,确保只采集目标应用的流量数据。 端口号与IP地址设置 依据应用系统的网络配置,合理设置需要捕获的端口号和IP地址范围。详细了解应用系统所使用的端口号和IP地址,确保流量捕获的准确性。对于不同的业务应用,可能会使用不同的端口号进行数据传输,需要将这些端口号纳入捕获范围。同时,对IP地址进行精确设置,包括内部服务器的IP地址、外部合作伙伴的IP地址等。对不同的端口号和IP地址进行分类管理,方便后续的数据分析和处理。以下是部分端口号和IP地址设置示例: 应用类型 端口号 IP地址范围 说明 Web应用 80、443 内部服务器IP段 用于HTTP和HTTPS访问 数据库应用 3306、1521 数据库服务器IP 分别对应MySQL和Oracle数据库 邮件应用 25、110、143 邮件服务器IP 用于邮件收发 捕获规则制定 规则逻辑设计 精心设计捕获规则的逻辑结构,包括条件判断、数据筛选、处理流程等。明确规则的触发条件,如流量的来源、目的、协议类型等。在数据筛选方面,确定需要采集的数据字段和排除的数据内容。设计合理的处理流程,确保采集到的数据能够按照预定的方式进行处理和存储。对不同的规则进行优先级排序,避免规则冲突和重复采集。例如,对于一些关键规则,如安全审计规则,可以设置较高的优先级,确保其优先执行。以下是捕获规则逻辑设计示例: 规则名称 条件判断 数据筛选 处理流程 优先级 Web应用流量采集 源IP为内部服务器,目的端口为80或443 采集HTTP请求和响应数据 存储到指定数据库 高 数据库异常操作监测 数据库操作语句包含敏感关键字 采集相关SQL语句和操作时间 发送告警信息 中 非业务应用流量过滤 源IP为非业务系统IP 排除该流量数据 不进行采集 低 规则测试验证 对制定的捕获规则进行严格的测试验证。在测试环境中模拟各种实际流量场景,运行捕获规则,检查规则是否能够正常工作,捕获到所需的流量数据。检查采集到的数据是否准确、完整,是否符合预期的格式和内容要求。根据测试结果,对规则进行必要的调整和优化。如果发现规则存在漏洞或不准确的地方,及时修改规则逻辑、调整条件判断或数据筛选标准。对调整后的规则再次进行测试,确保规则能够稳定、准确地运行。 捕获范围调整 范围扩大或缩小 根据业务需求的变化,灵活扩大或缩小流量捕获范围。当业务规模扩大、新的应用系统上线或安全要求提高时,适当扩大捕获范围,确保采集到足够的有效数据。例如,增加新的应用类型、端口号或IP地址范围。相反,当业务调整、部分应用停用或为了优化资源使用时,缩小捕获范围。对扩大或缩小后的捕获范围进行测试和验证,检查采集效果是否符合预期。观察采集到的数据量、数据质量等指标,确保调整后的捕获范围既能满足业务需求,又不会造成资源浪费。 规则更新与优化 随着捕获范围的调整,及时对相应的捕获规则进行更新和优化。根据新的捕获范围,修改规则的条件判断、数据筛选和处理流程等内容,确保规则的准确性和有效性。例如,当扩大捕获范围到新的应用类型时,添加针对该应用的规则。对更新后的规则进行测试和验证,确保规则能够正常工作。在测试过程中,检查规则是否能准确捕获目标流量、数据处理是否正确等。对于发现的问题,及时进行修复和优化,保证规则的稳定性和可靠性。 实时数据传输机制 传输协议选择 协议特性分析 深入分析不同传输协议的特性,包括传输速度、可靠性、安全性等方面。对于实时性要求较高的流量数据传输,选择传输速度快的协议,确保数据能及时到达接收端。考虑协议的可靠性,选择具有重传机制、错误校验功能的协议,保证数据传输的完整性。同时,关注协议的安全性,如是否支持数据加密、身份认证等功能,防止数据在传输过程中被窃取或篡改。还要考虑协议与现有系统的兼容性,确保协议能够无缝接入系统。例如,若现有系统主要使用TCP协议,优先选择与TCP兼容的传输协议,避免出现兼容性问题。 协议优化配置 对选择的传输协议进行优化配置,以提高数据传输的效率和质量。根据系统的实际情况,设置合适的传输参数,如传输速率、缓冲区大小等。调整传输速率时,要平衡数据传输的实时性和系统资源的占用,避免因传输速率过高导致系统负载过大。合理设置缓冲区大小,确保能够缓存一定量的数据,防止数据丢失。通过优化配置,使协议达到最佳性能,满足本项目对实时数据传输的要求。定期对协议配置进行检查和调整,根据系统运行情况和业务需求的变化,及时优化协议参数。 数据传输加密 加密算法选择 根据数据的敏感性和传输需求,选择合适的加密算法。对于高度敏感的数据,如用户隐私信息、商业机密等,选择安全性高的加密算法,如AES、RSA等。对加密算法的性能和安全性进行评估,确保算法的可靠性和有效性。考虑算法的加密和解密速度,避免因加密过程过于复杂导致数据传输延迟。以下是不同加密算法的特点和适用场景示例: 加密算法 特点 适用场景 AES 加密速度快,安全性高,适用于大量数据加密 实时流量数据加密 RSA 非对称加密,安全性高,用于密钥交换和数字签名 身份认证和密钥管理 DES 早期加密算法,安全性相对较低 对安全性要求不高的场景 密钥管理机制 建立完善的密钥管理机制,确保密钥的安全性和可靠性。涵盖密钥生成、存储、分发、更新等环节。采用安全的密钥生成算法,生成高强度的密钥。将密钥存储在安全的位置,如加密的数据库或硬件加密设备中,防止密钥泄露。在密钥分发过程中,采用安全的通信渠道,确保密钥准确无误地传输到使用方。定期对密钥进行更换和备份,防止密钥丢失和泄露。制定密钥管理应急预案,当出现密钥泄露等异常情况时,能够及时采取措施进行处理。 传输监控与反馈 传输状态监控 实时监控数据传输的状态,包括传输速度、传输量、错误率等指标。通过监控传输速度,了解数据传输的实时性,确保数据能及时到达接收端。统计传输量,掌握数据的流量情况,为系统资源分配提供依据。监测错误率,及时发现传输过程中的异常情况,如丢包、数据损坏等。对传输状态进行详细记录和分析,建立传输状态数据库,以便后续查询和分析。根据分析结果,为后续的优化和调整提供依据,如调整传输协议参数、优化网络配置等。 反馈机制建立 建立数据传输反馈机制,及时向采集端和接收端反馈传输结果。在传输过程中,当出现异常情况时,立即向相关方发送告警信息,如传输中断、数据丢失等。对反馈信息进行及时处理和分析,找出问题的根源,采取相应的措施解决传输问题。例如,如果发现是网络拥塞导致传输延迟,可调整传输速率或选择其他网络路径。定期对反馈机制进行评估和优化,确保其有效性和及时性,保证数据传输的准确性和完整性。 请求流量持续分析 检测引擎规则配置 规则制定依据 攻击模式参考 1)分析常见的网络攻击手段,如暴力破解、中间人攻击等,制定相应的检测规则。对暴力破解攻击,通过监测异常的登录尝试频率、异常的密码组合等特征,设置针对性的检测规则;对于中间人攻击,监测网络流量中的异常数据转发、会话劫持等迹象,制定相关规则。 2)跟踪最新的攻击趋势和技术,及时更新规则以应对新的威胁。密切关注网络安全领域的研究报告、安全厂商的预警信息等,了解新兴的攻击技术和手段,如零日漏洞攻击、供应链攻击等,迅速将新的检测规则融入到检测引擎中,确保能够有效防范各类攻击。 标准规范遵循 1)遵循国家和行业相关的安全标准,如信息安全等级保护制度等。严格按照信息安全等级保护制度的要求,对本项目的信息系统进行安全评估和防护,确保检测引擎的规则配置符合相应的安全级别。 2)参考国际通用的安全规范,提升检测引擎的通用性和适应性。借鉴国际上广泛认可的安全规范,如ISO27001信息安全管理体系标准,优化检测引擎的规则,使其能够在不同的网络环境和应用场景中发挥作用。 标准规范 遵循方式 作用 信息安全等级保护制度 按照制度要求进行系统安全评估和防护 确保系统符合国家相关安全级别 ISO27001信息安全管理体系标准 借鉴标准优化检测引擎规则 提升检测引擎通用性和适应性 规则更新机制 定期更新频率 1)按照一定的时间周期,如每周或每月,对规则进行全面更新。每周安排专门的时间对检测引擎的规则进行检查和更新,确保规则能够跟上攻击技术的发展。在更新过程中,对已有的规则进行评估和优化,删除无效或过时的规则,添加新的规则。 2)在遇到重大安全事件或新的攻击手段出现时,及时进行规则的紧急更新。当发生大规模的网络攻击事件,如勒索软件攻击、DDoS攻击等,立即启动规则更新流程,根据事件的特征和影响,快速制定和部署新的检测规则,以应对紧急情况。 动态调整依据 1)根据检测到的异常流量和攻击行为,分析规则的有效性,进行针对性的调整。对检测到的异常流量进行深入分析,判断规则是否能够准确识别攻击行为。如果发现规则存在误判或漏判的情况,及时调整规则的阈值、条件等参数,提高规则的准确性。 2)参考安全研究机构和行业报告,获取最新的威胁情报,用于规则的优化。关注知名安全研究机构发布的报告和威胁情报,了解最新的攻击趋势和技术,将相关信息融入到检测引擎的规则中,使规则能够及时适应新的威胁。 规则执行优先级 优先级划分原则 1)依据规则所针对的攻击类型的严重程度,划分优先级。对于针对关键信息系统、涉及国家安全和社会稳定的攻击类型,如高级持续性威胁(APT)攻击、数据泄露攻击等,将其对应的规则设置为高优先级;对于一些相对较轻的攻击类型,如网络扫描、恶意软件传播等,设置为较低优先级。 2)考虑规则对正常业务流量的影响程度,避免过度检测导致误判。对于一些可能会对正常业务流量产生较大影响的规则,如过于严格的访问控制规则,适当降低其优先级,确保在保障安全的前提下,不影响业务的正常运行。 执行顺序调整 1)根据实际检测情况和业务需求,动态调整规则的执行顺序。在实际检测过程中,如果发现某些高优先级的规则频繁触发误判,影响了检测效率,可以适当调整其执行顺序,先执行一些低优先级但准确性较高的规则,再执行高优先级规则。 2)确保高优先级规则能够快速准确地检测到潜在的威胁。优化规则的执行流程,减少高优先级规则的执行时间,提高其响应速度,确保能够及时发现和防范重大安全威胁。 异常行为识别模式 模式构建基础 历史数据利用 1)收集和整理大量的历史流量数据,包括正常流量和攻击流量。通过网络流量监测设备、日志记录系统等,收集本项目信息系统在一段时间内的所有流量数据,对数据进行分类和标注,区分正常流量和攻击流量。 2)对历史数据进行深度分析,提取异常行为的特征和模式。运用数据挖掘、机器学习等技术,对历史数据进行分析,找出异常行为的共性特征,如异常的流量峰值、异常的访问时间、异常的请求内容等,构建异常行为的识别模式。 数据类型 收集方式 分析方法 提取特征 正常流量数据 网络流量监测设备、日志记录系统 数据挖掘、机器学习 正常流量的时间分布、流量大小、访问频率等 攻击流量数据 网络流量监测设备、日志记录系统 数据挖掘、机器学习 异常的流量峰值、异常的访问时间、异常的请求内容等 正常模式分析 1)研究正常业务流量的时间分布、流量大小、访问频率等特征。分析不同时间段内业务流量的变化规律,如工作日和休息日的流量差异、高峰时段和低谷时段的流量差异等;统计业务流量的大小范围,确定正常流量的上下限;计算不同业务系统的访问频率,了解用户的使用习惯。 2)建立正常流量的基线模型,用于对比和识别异常。根据对正常业务流量特征的分析结果,建立基线模型,将实时监测到的流量数据与基线模型进行对比,如果发现流量数据超出了基线模型的范围,则判定为异常流量。 多维度识别方法 时间维度分析 1)分析流量的时间分布规律,识别异常的访问时间点。通过对历史流量数据的分析,确定正常业务流量的时间分布模式,如特定时间段内的流量高峰和低谷。监测实时流量,当发现有流量在非正常时间段出现异常高峰或低谷时,识别为异常访问时间点。 2)检测是否存在异常的长时间连接或频繁的短时间访问。设置合理的连接时长阈值和访问间隔阈值,对网络连接进行实时监测。如果发现有连接持续时间超过阈值,或者在短时间内有频繁的访问请求,判定为异常行为。 分析维度 分析方法 异常判断标准 时间分布规律 分析历史流量数据,确定正常时间分布模式 非正常时间段出现异常流量高峰或低谷 连接时长 设置连接时长阈值,实时监测网络连接 连接持续时间超过阈值 访问间隔 设置访问间隔阈值,实时监测访问请求 短时间内频繁的访问请求 技术融合应用 1)利用机器学习算法对流量数据进行建模和分类,识别异常模式。采用监督学习算法,如决策树、支持向量机等,对标注好的正常流量和攻击流量数据进行训练,构建分类模型。将实时流量数据输入到模型中,根据模型的输出结果判断是否为异常流量。 2)结合规则匹配技术,对已知的攻击模式进行快速识别。预先定义一系列的攻击规则,如特定的攻击特征、攻击行为模式等。当监测到的流量数据与规则匹配时,立即判定为攻击行为,实现对已知攻击模式的快速响应。 误报率控制策略 模型规则优化 1)对识别模型进行不断的训练和优化,提高其准确性和鲁棒性。定期收集新的流量数据,对模型进行重新训练,更新模型的参数和结构,以适应不断变化的网络环境。采用交叉验证、模型评估指标等方法,评估模型的性能,不断优化模型。 2)调整规则的阈值和条件,减少误判的发生。根据实际的检测情况,对规则的阈值和条件进行调整。如果发现某个规则频繁触发误判,可以适当提高其阈值或放宽其条件;如果某个规则漏判较多,可以降低其阈值或收紧其条件。 反馈调整机制 1)收集和分析误报信息,找出误报的原因和规律。建立误报信息的收集系统,记录每次误报的详细信息,如误报的时间、误报的规则、误报的流量特征等。对误报信息进行分析,找出误报的原因,如规则设置不合理、模型不准确等。 2)根据反馈结果,及时调整识别策略和规则。根据误报分析的结果,对识别策略和规则进行调整。如果发现是规则设置问题,对规则进行优化;如果是模型问题,对模型进行重新训练或调整。 流量特征提取方法 特征提取算法选择 算法适配原则 1)分析流量数据的类型和结构,选择与之适配的特征提取算法。对于结构化的流量数据,如数据库查询日志、系统操作日志等,可以采用基于统计分析的特征提取算法,如均值、方差、频率等;对于非结构化的流量数据,如网络文本、图像等,可以采用基于机器学习的特征提取算法,如词袋模型、卷积神经网络等。 2)考虑算法在不同场景下的性能表现,确保其适用性。在不同的网络环境和应用场景中,算法的性能可能会有所不同。在选择算法时,要进行充分的实验和评估,选择在本项目场景下性能最优的算法。 效率与准确性平衡 1)在保证特征提取准确性的前提下,优化算法的执行效率。采用并行计算、分布式计算等技术,提高算法的执行速度;对算法进行优化,减少不必要的计算步骤和资源消耗。 2)通过实验和评估,选择最优的算法参数和配置。在不同的参数和配置下运行算法,评估算法的性能指标,如准确率、召回率、F1值等,选择使算法性能最优的参数和配置。 优化方向 优化方法 评估指标 提高执行效率 并行计算、分布式计算、算法优化 执行时间 选择最优参数配置 实验和评估不同参数配置下的算法性能 准确率、召回率、F1值等 关键特征指标确定 指标筛选依据 1)根据历史数据和攻击案例,筛选出与异常行为相关性高的特征指标。分析历史数据中的异常行为和对应的特征,找出那些与异常行为密切相关的特征指标,如异常的IP地址、异常的端口号、异常的请求频率等。 2)考虑指标的可测量性和稳定性,确保其可靠性。选择那些能够通过现有的监测设备和技术进行测量的指标,并且这些指标在不同的网络环境和时间范围内具有相对稳定的取值。 筛选依据 筛选方法 筛选结果 历史数据和攻击案例 分析历史数据中的异常行为和特征 与异常行为密切相关的特征指标 可测量性和稳定性 评估指标的测量方法和取值稳定性 可测量且稳定的特征指标 相关性分析方法 1)采用统计分析方法,计算特征指标之间的相关性系数。使用皮尔逊相关系数、斯皮尔曼相关系数等统计方法,计算各个特征指标之间的相关性。相关性系数越高,说明两个特征指标之间的关联程度越强。 2)根据相关性分析结果,去除冗余的特征指标。如果发现某些特征指标之间的相关性系数很高,说明这些指标包含了相似的信息,属于冗余指标。去除这些冗余指标,减少特征维度,提高特征提取的效率和准确性。 特征数据预处理 清洗归一化操作 1)去除特征数据中的噪声和干扰信息,保证数据的准确性。使用滤波算法、异常值检测算法等,对特征数据进行清洗,去除那些由于设备故障、网络干扰等原因产生的噪声和异常值。 2)对数据进行归一化处理,将其映射到统一的尺度上。采用最小-最大归一化、Z-score归一化等方法,将不同特征指标的数据范围统一到相同的区间内,避免不同特征指标之间的尺度差异对后续分析和建模产生影响。 异常值处理策略 1)采用统计方法或机器学习算法,识别和处理特征数据中的异常值。使用基于统计分布的方法,如3σ原则、箱线图法等,识别异常值;或者使用机器学习算法,如孤立森林、One-ClassSVM等,对异常值进行检测。 2)根据异常值的情况,选择合适的处理方式,如删除、替换或修正。对于那些明显错误或对分析结果影响较大的异常值,可以选择删除;对于那些可能是真实数据但超出正常范围的异常值,可以选择用合理的值进行替换或修正。 实时监控告警机制 监控指标设置 指标选取原则 1)选择能够反映网络运行状态和异常行为的关键指标。如网络带宽利用率、CPU使用率、内存使用率、连接数、数据包丢失率等,这些指标能够直接反映网络的运行状况和是否存在异常行为。 2)考虑指标的可监控性和实时性,确保能够及时发现问题。选择那些可以通过现有的监控设备和技术进行实时监测的指标,保证在网络出现异常时能够及时获取相关信息。 阈值设定依据 1)参考历史数据和正常业务流量的范围,确定合理的指标阈值。分析历史数据中各个指标的取值范围,结合正常业务流量的特点,确定每个指标的正常取值区间。将阈值设置在正常取值区间的边界附近,当指标超出阈值时,判定为异常。 2)根据安全策略和风险评估,调整阈值的大小。对于一些关键的指标,如网络带宽利用率、CPU使用率等,根据安全策略和风险评估的结果,适当收紧阈值,提高对异常行为的敏感度;对于一些相对次要的指标,可以适当放宽阈值,减少误报。 告警触发条件 条件定义规则 1)根据监控指标的变化情况和趋势,定义告警触发的具体条件。当监控指标超过阈值一定时间、指标的变化速率超过一定范围、指标的波动幅度超过一定阈值等情况发生时,触发告警。 2)考虑指标的持续时间和波动范围,避免误报。设置合理的持续时间和波动范围阈值,只有当指标超出阈值且持续一定时间,或者波动幅度超过阈值时,才触发告警,减少由于短暂的异常波动而导致的误报。 级别划分标准 1)根据异常行为的严重程度和影响范围,划分告警的级别。对于那些可能导致系统瘫痪、数据泄露等严重后果的异常行为,设置为高级别告警;对于那些对系统性能有一定影响但不会造成严重后果的异常行为,设置为中等级别告警;对于一些轻微的异常行为,设置为低级别告警。 2)为不同级别的告警设置相应的处理流程和优先级。高级别告警需要立即通知相关人员进行处理,中等级别告警可以在一定时间内进行处理,低级别告警可以定期进行处理。 告警通知方式 方式多样性选择 1)根据用户的需求和偏好,提供多种告警通知方式。如邮件通知、短信通知、系统弹窗通知、声光报警等,满足不同用户在不同场景下的需求。 2)考虑不同通知方式的优缺点,合理组合使用。邮件通知可以提供详细的告警信息,但通知及时性较差;短信通知及时性强,但信息容量有限;系统弹窗通知可以在操作界面及时提醒用户,但可能会被用户忽略;声光报警可以引起用户的注意,但可能会在某些环境下造成干扰。根据实际情况,合理组合使用这些通知方式。 信息传达保障 1)优化告警信息的内容和格式,确保其清晰易懂。告警信息应包含告警的时间、告警的指标、告警的级别、可能的原因等关键信息,采用简洁明了的语言进行表述。 2)建立告警信息的验证和确认机制,保证信息的准确性和及时性。对告警信息进行验证,确保其真实可靠;设置确认机制,要求相关人员在收到告警信息后进行确认,及时了解告警的处理情况。 保障措施 具体方法 作用 优化告警信息内容和格式 包含关键信息,采用简洁明了的语言 确保告警信息清晰易懂 建立验证和确认机制 验证告警信息真实性,设置确认要求 保证告警信息的准确性和及时性 框架级API资产获取 应用代码深度解析 代码结构详细剖析 对应用代码的整体结构进行详细剖析,明确各个模块和组件的功能及相互关系。通过深入研究代码,了解各个模块在整个应用中的定位和作用,以及它们之间如何协同工作。分析代码中的类、函数、变量等元素,理解其在整个应用中的作用。明确每个类的功能和职责,以及函数和变量在不同场景下的使用方式。梳理代码的执行流程,确定关键路径和重要节点。掌握代码的执行顺序和逻辑,为后续的优化和维护提供基础。 详细分析每个模块的内部结构,包括模块的输入输出、数据处理流程等。了解模块之间的依赖关系,确保在修改或扩展代码时不会影响其他模块的正常运行。对代码中的关键算法和数据结构进行深入研究,评估其性能和复杂度。根据分析结果,提出优化建议,提高代码的运行效率。 检查代码的注释和文档,确保其准确性和完整性。良好的注释和文档有助于开发人员更好地理解代码,提高开发效率。对代码的可读性和可维护性进行评估,发现潜在的问题并及时解决。采用统一的代码风格和规范,提高代码的质量和可维护性。 考虑代码的扩展性和灵活性,为未来的功能扩展和需求变更做好准备。设计合理的架构和接口,使得代码能够方便地进行修改和扩展。分析代码的安全性,检查是否存在潜在的安全漏洞。采取相应的措施,确保代码在运行过程中的安全性。 对代码的性能进行测试和评估,找出性能瓶颈并进行优化。通过性能优化,提高应用的响应速度和处理能力。关注代码的兼容性,确保其能够在不同的环境和平台上正常运行。进行兼容性测试,及时解决兼容性问题。 总结代码结构剖析的结果,形成详细的报告。报告中应包括代码的整体结构、模块功能、关键路径、性能评估等内容。根据报告,制定代码优化和维护的计划,确保代码的质量和稳定性。 关键算法研究 业务逻辑精准识别 识别应用代码中实现的业务逻辑,包括数据处理、业务规则应用等。通过对代码的分析,明确业务逻辑的具体实现方式和流程。分析业务逻辑的复杂度和关键环节,确保对核心业务的理解。找出业务逻辑中的关键步骤和决策点,为后续的优化和改进提供依据。 评估业务逻辑的合理性和有效性,检查是否存在冗余或不合理的部分。根据业务需求和实际情况,对业务逻辑进行调整和优化。识别业务逻辑中的潜在风险和问题,为后续处理提供依据。例如,可能存在的数据不一致、业务规则冲突等问题。 对业务逻辑进行详细的文档记录,确保开发人员和业务人员对业务逻辑的理解一致。文档应包括业务逻辑的描述、流程图、数据字典等内容。与业务人员进行沟通和交流,了解业务需求和变化。及时调整业务逻辑,确保代码与业务需求保持一致。 考虑业务逻辑的可扩展性和灵活性,为未来的业务发展做好准备。设计合理的架构和接口,使得业务逻辑能够方便地进行修改和扩展。对业务逻辑的性能进行测试和评估,找出性能瓶颈并进行优化。通过性能优化,提高业务处理的效率和响应速度。 检查业务逻辑的安全性,确保数据的保密性和完整性。采取相应的措施,防止数据泄露和恶意攻击。对业务逻辑的兼容性进行测试,确保其能够在不同的环境和平台上正常运行。及时解决兼容性问题,保证业务的正常开展。 总结业务逻辑识别的结果,形成详细的报告。报告中应包括业务逻辑的描述、复杂度分析、潜在风险、优化建议等内容。根据报告,制定业务逻辑优化和改进的计划,提高业务处理的质量和效率。 数据流向全面追踪 追踪应用代码中数据的流向,包括数据的输入、处理和输出过程。通过对代码的分析,了解数据在不同模块和组件之间的传递方式和路径。确定数据在不同模块和组件之间的传递方式和路径。分析数据的传递是否符合业务逻辑和安全要求。 检查数据的输入来源,确保其合法性和准确性。对输入数据进行验证和过滤,防止非法数据进入系统。分析数据的处理过程,包括数据的转换、计算、存储等操作。评估数据处理的效率和正确性,确保数据的质量。 关注数据的输出结果,确保其符合业务需求和用户期望。对输出数据进行格式化和展示,提高数据的可读性和可用性。分析数据的安全性和完整性,确保数据在流动过程中不被泄露或篡改。采取相应的措施,如加密、访问控制等,保护数据的安全。 对数据的存储和管理进行评估,确保数据的可靠性和可恢复性。选择合适的存储方式和数据库,优化数据的存储结构。检查数据的备份和恢复策略,确保在数据丢失或损坏时能够及时恢复。 考虑数据的一致性和同步性,确保不同模块和组件之间的数据保持一致。采用合适的同步机制,解决数据同步问题。对数据的流动进行监控和审计,及时发现和处理异常情况。建立数据审计日志,记录数据的操作和流向。 总结数据流向追踪的结果,形成详细的报告。报告中应包括数据的流向图、输入输出数据的描述、数据处理过程的分析、安全性评估等内容。根据报告,制定数据管理和安全的改进措施,确保数据的安全和有效利用。 框架接口自动识别 接口特征精准提取 接口特征 提取方法 分析要点 作用 接口名称 从代码中直接获取接口的名称 检查接口名称是否符合命名规范,是否具有描述性 为接口的识别和管理提供基础 参数类型 分析接口定义中的参数声明 确定参数的类型和数量,评估参数的合理性 了解接口的输入要求 返回值 查看接口定义中的返回值声明 分析返回值的类型和含义,判断返回值是否符合业务逻辑 明确接口的输出结果 调用方式 研究代码中接口的调用语句 确定接口的调用方式,如同步调用、异步调用等 了解接口的使用方式 调用频率 统计接口在代码中的调用次数 分析接口的使用频率,评估接口的重要性 为接口的优化和管理提供依据 功能和作用 结合接口的名称、参数和返回值,以及代码的上下文 理解接口的具体功能和在应用中的作用 为后续的开发和维护提供指导 从应用代码中精准提取框架接口的特征,如接口名称、参数类型、返回值等。通过对代码的分析,准确识别接口的关键信息。分析接口的调用方式和频率,了解其在应用中的使用情况。确定接口的调用方式是同步还是异步,以及接口的使用频率高低。 根据接口的特征和使用情况,对接口进行分类和整理。建立接口库,方便对接口进行管理和维护。对接口的性能和稳定性进行评估,发现潜在的问题并及时解决。优化接口的实现,提高接口的响应速度和可靠性。 关注接口的兼容性和扩展性,确保接口能够适应不同的环境和需求。设计合理的接口规范和协议,使得接口能够方便地进行修改和扩展。对接口的安全性进行检查,防止接口被恶意调用或攻击。采取相应的安全措施,如身份验证、授权等,保护接口的安全。 总结接口特征提取的结果,形成详细的报告。报告中应包括接口的特征信息、使用情况、性能评估、安全检查等内容。根据报告,制定接口管理和优化的计划,提高接口的质量和可用性。 接口类型判断 接口类型智能判断 根据提取的接口特征,智能判断接口的类型,如RESTful接口、RPC接口等。通过对接口的特征进行分析和比对,确定接口的类型。分析接口类型的特点和适用场景,确保对接口的正确理解和使用。了解不同类型接口的优缺点和适用范围,选择合适的接口类型。 识别接口类型中的特殊要求和限制,为后续的开发和维护提供指导。例如,RESTful接口通常遵循HTTP协议,有特定的请求方法和资源表示方式;RPC接口则注重远程过程调用的效率和性能。根据接口类型的特点,制定相应的开发和维护策略。 考虑接口类型的兼容性和互操作性,确保不同类型的接口能够协同工作。在设计和开发接口时,遵循统一的标准和规范,提高接口的兼容性。对接口类型的变化和发展进行关注,及时调整接口的设计和实现。随着技术的不断进步,接口类型也在不断演变,需要及时跟进和适应。 对接口类型的判断结果进行验证和确认,确保其准确性和可靠性。通过测试和实际应用,验证接口类型的判断是否正确。总结接口类型判断的结果,形成详细的报告。报告中应包括接口的类型信息、特点分析、适用场景、特殊要求等内容。根据报告,制定接口类型管理和优化的计划,提高接口的质量和可用性。 在项目开发过程中,根据接口类型的判断结果,合理分配开发资源和任务。对于不同类型的接口,采用不同的开发方法和工具,提高开发效率。加强对接口类型的文档管理,确保开发人员和维护人员能够准确理解接口的类型和使用方法。提供详细的接口文档,包括接口的定义、调用方式、参数说明等内容。 对接口类型的使用情况进行统计和分析,评估其对项目的影响。了解不同类型接口的使用频率和效果,为后续的项目决策提供依据。根据统计和分析结果,优化接口类型的选择和使用,提高项目的整体性能。 接口关联自动建立 自动建立框架接口之间的关联关系,包括接口的调用关系、依赖关系等。通过对代码的分析,识别接口之间的相互联系。分析接口关联的复杂度和稳定性,确保接口之间的协同工作。确定接口关联的复杂程度和稳定性,及时发现和解决潜在的问题。 找出接口关联中的潜在问题和风险,为后续的优化和改进提供方向。例如,接口之间的循环依赖、调用异常等问题。对接口关联进行可视化展示,帮助开发人员更好地理解接口之间的关系。 根据接口关联的分析结果,优化接口的设计和实现。调整接口的调用方式和依赖关系,提高接口的性能和可靠性。对接口关联进行监控和管理,及时发现和处理接口关联的变化。建立接口关联的监控机制,记录接口关联的变化情况。 考虑接口关联的可维护性和扩展性,确保接口关联能够适应项目的变化和发展。设计合理的接口关联结构,使得接口关联能够方便地进行修改和扩展。对接口关联的安全性进行检查,防止接口关联被恶意利用或攻击。采取相应的安全措施,保护接口关联的安全。 总结接口关联建立的结果,形成详细的报告。报告中应包括接口的关联关系图、复杂度分析、潜在问题、优化建议等内容。根据报告,制定接口关联管理和优化的计划,提高接口的协同工作能力。 在项目开发过程中,根据接口关联的情况,合理安排开发进度和任务。对于存在复杂关联关系的接口,提前进行规划和协调,确保项目的顺利进行。加强对接口关联的文档管理,确保开发人员和维护人员能够准确理解接口关联的情况。提供详细的接口关联文档,包括接口的调用关系、依赖关系等内容。 API资产可观测性界面 资产分布热力图表 资产分布可视化 颜色标识规则 1)明确不同颜色代表的资产数量或密度范围,能够让用户在查看热力图时快速了解资产的大致分布情况。比如,颜色越深可能表示资产数量越多或密度越大,颜色越浅则反之。通过这样清晰的标识,用户无需详细查看数据,就能直观地把握资产的整体分布态势。 2)采用渐变颜色方案,使资产分布的变化更加直观。渐变颜色能够平滑地过渡不同资产数量或密度的区域,让用户更容易察觉资产分布的细微变化。这种方案可以避免颜色突变带来的视觉干扰,使热力图的展示更加自然和流畅,有助于用户更准确地分析资产分布情况。 区域划分依据 1)根据业务功能、部门职责等因素进行区域划分,能够使资产分布与实际业务紧密结合。不同的业务功能和部门职责可能对应不同类型和数量的资产,按照这些因素划分区域,可以更清晰地展示各业务板块的资产分布情况,为业务决策提供更有针对性的信息。 2)确保每个区域的资产具有一定的关联性和独立性。关联性可以保证在分析某个区域的资产时,能够考虑到其与相关业务的联系;独立性则有助于准确评估每个区域的资产状况,避免不同区域之间的干扰。这样的区域划分方式有助于提高资产分析的准确性和有效性。 实时数据更新 数据更新频率 1)根据实际业务需求设定合理的数据更新周期,对于及时反映资产分布的动态变化至关重要。如果更新周期过长,可能会导致数据滞后,无法准确反映当前的资产状况;如果更新周期过短,则可能会对系统性能造成较大压力。因此,需要综合考虑业务的变化频率和系统的承受能力来确定合适的更新周期。 2)确保更新频率既能满足实时性要求,又不会对系统性能造成过大影响。这需要在数据更新的及时性和系统资源的合理利用之间找到平衡。可以通过优化数据采集和处理算法、采用分布式系统等方式,在保证数据实时性的同时,减轻系统的负担。 业务场景 数据更新周期建议 对系统性能的影响评估 业务变化频繁的场景 每小时更新 较高,但可通过优化算法缓解 业务变化适中的场景 每天更新 适中 业务变化缓慢的场景 每周更新 较低 更新机制保障 1)建立可靠的数据更新机制,确保数据的准确性和完整性。这包括数据采集、传输、处理和存储等各个环节的严格把控。可以采用数据校验、备份和恢复等措施,防止数据在更新过程中出现错误或丢失。 2)对更新过程进行监控和记录,及时处理异常情况。通过实时监控数据更新的进度和状态,能够及时发现并解决可能出现的问题,如网络故障、数据冲突等。记录更新过程中的相关信息,有助于后续的问题排查和审计工作。 多维度分析 时间维度分析 1)分析不同时间段内API资产分布的变化趋势,能够帮助用户了解资产的动态发展情况。通过对历史数据的分析,可以发现资产分布在不同时间段的规律和特点,为未来的资源分配和业务规划提供参考。 2)找出资产分布的高峰和低谷时段,为资源分配提供依据。在高峰时段,可能需要增加资源投入以满足业务需求;在低谷时段,则可以合理调整资源配置,提高资源利用效率。这种基于时间维度的分析能够使资源分配更加科学和合理。 业务类型维度分析 1)对比不同业务类型下API资产的分布差异,有助于深入了解各业务的特点和需求。不同的业务类型可能对API资产有不同的使用模式和要求,通过分析这种差异,可以发现各业务的优势和不足,为业务优化提供方向。 2)根据分析结果优化业务流程和资源配置。针对不同业务类型的资产分布特点,可以对业务流程进行调整和优化,提高业务的运行效率。同时,合理配置资源,确保各业务能够获得足够的支持,提升整体业务的竞争力。 业务类型 API资产数量 资产分布特点 优化建议 业务A 较多 集中在某些关键环节 加强关键环节的资源保障 业务B 适中 分布较为均匀 维持现有资源配置,适当优化流程 业务C 较少 分散在多个环节 整合资源,提高资源利用效率 接口调用频率统计 调用频率统计方式 时间段设定原则 1)根据业务特点和分析需求选择合适的时间段,能够确保统计结果准确反映接口调用的实际情况。不同的业务在不同的时间段可能有不同的调用规律,比如某些业务在工作日的白天调用频繁,而某些业务在夜间调用较多。因此,需要根据具体业务情况来确定合适的统计时间段。 2)确保时间段的划分能够准确反映接口调用的规律。合理的时间段划分可以避免因时间段过长或过短而导致的统计偏差。例如,如果统计时间段过长,可能会掩盖接口调用的短期波动;如果统计时间段过短,则可能无法捕捉到接口调用的长期趋势。 平均调用频率计算方法 1)采用科学合理的计算方法,确保平均调用频率的准确性。这需要考虑到数据的分布特征和波动情况,选择合适的统计指标和计算方式。例如,可以采用加权平均的方法,对不同时间段的调用频率进行加权计算,以更准确地反映整体的调用情况。 2)考虑数据的波动性和异常值的影响,对计算结果进行适当处理。数据的波动性可能会导致平均调用频率的计算结果不稳定,而异常值则可能会对结果产生较大的偏差。因此,需要对数据进行清洗和预处理,去除异常值,并采用平滑算法等方法来降低数据波动性的影响。 调用频率可视化展示 图表类型选择依据 1)根据数据特点和展示需求选择合适的图表类型,能够使接口调用频率的信息更加清晰地传达给用户。不同的图表类型适用于不同的数据特征和展示目的,比如折线图适合展示数据的变化趋势,柱状图适合比较不同时间段或不同接口的调用频率。 2)确保图表能够清晰地传达接口调用频率的信息。图表的设计应该简洁明了,避免过多的装饰和干扰元素。同时,要合理设置坐标轴的刻度和标签,使数据的展示更加直观和易于理解。 交互式操作功能实现 1)实现鼠标悬停、点击等交互效果,显示接口的详细调用信息。这种交互功能可以让用户在查看图表时,进一步了解接口调用的具体细节,如调用时间、调用参数等。通过提供详细的信息,用户可以更深入地分析接口的使用情况。 2)支持数据的排序、筛选等操作,方便用户进行深入分析。用户可以根据自己的需求对数据进行排序,如按调用频率从高到低排序,或者筛选出特定时间段或特定接口的调用数据。这些操作能够帮助用户快速定位和分析感兴趣的数据。 调用频率异常预警 阈值设定方法 1)根据历史数据和业务经验确定合理的调用频率阈值。历史数据可以反映接口调用的正常范围和波动情况,业务经验则可以结合实际业务需求和风险承受能力来确定合适的阈值。通过综合考虑这两个因素,可以设定出既能够及时发现异常,又不会过于敏感的阈值。 2)定期对阈值进行评估和调整,确保其有效性。随着业务的发展和变化,接口的调用模式可能会发生改变,原有的阈值可能不再适用。因此,需要定期对阈值进行评估,根据新的数据和业务情况进行调整,以保证预警系统的准确性和可靠性。 接口名称 历史平均调用频率 当前设定阈值 评估周期 调整建议 接口A 100次/小时 150次/小时 每月 根据业务发展情况适当调整 ...
信息系统运行维护经费投标方案.docx
下载提示

1.本文档仅提供部分内容试读;

2.支付并下载文件,享受无限制查看;

3.本网站所提供的标准文本仅供个人学习、研究之用,未经授权,严禁复制、发行、汇编、翻译或网络传播等,侵权必究;

4.左侧添加客服微信获取帮助;

5.本文为word版本,可以直接复制编辑使用。


这个人很懒,什么都没留下
未认证用户 查看用户
该文档于 上传
×
精品标书制作
百人专家团队
擅长领域:
工程标 服务标 采购标
16852
已服务主
2892
中标量
1765
平台标师
扫码添加客服
客服二维码
咨询热线:192 3288 5147
公众号
微信客服
客服