文库 货物类投标方案 应急物资

州本级救灾物资库储备物资项目投标方案.docx

DOCX   1290页   下载125   2025-08-22   浏览121   收藏30   点赞132   评分-   550377字   228.00

AI慧写标书

十分钟千页标书高效生成

温馨提示:当前文档最多只能预览 15 页,若文档总页数超出了 15 页,请下载原文档以浏览全部内容。
州本级救灾物资库储备物资项目投标方案.docx 第1页
州本级救灾物资库储备物资项目投标方案.docx 第2页
州本级救灾物资库储备物资项目投标方案.docx 第3页
州本级救灾物资库储备物资项目投标方案.docx 第4页
州本级救灾物资库储备物资项目投标方案.docx 第5页
州本级救灾物资库储备物资项目投标方案.docx 第6页
州本级救灾物资库储备物资项目投标方案.docx 第7页
州本级救灾物资库储备物资项目投标方案.docx 第8页
州本级救灾物资库储备物资项目投标方案.docx 第9页
州本级救灾物资库储备物资项目投标方案.docx 第10页
州本级救灾物资库储备物资项目投标方案.docx 第11页
州本级救灾物资库储备物资项目投标方案.docx 第12页
州本级救灾物资库储备物资项目投标方案.docx 第13页
州本级救灾物资库储备物资项目投标方案.docx 第14页
州本级救灾物资库储备物资项目投标方案.docx 第15页
剩余1275页未读, 下载浏览全部

开通会员, 优惠多多

6重权益等你来

首次半价下载
折扣特惠
上传高收益
特权文档
AI慧写优惠
专属客服
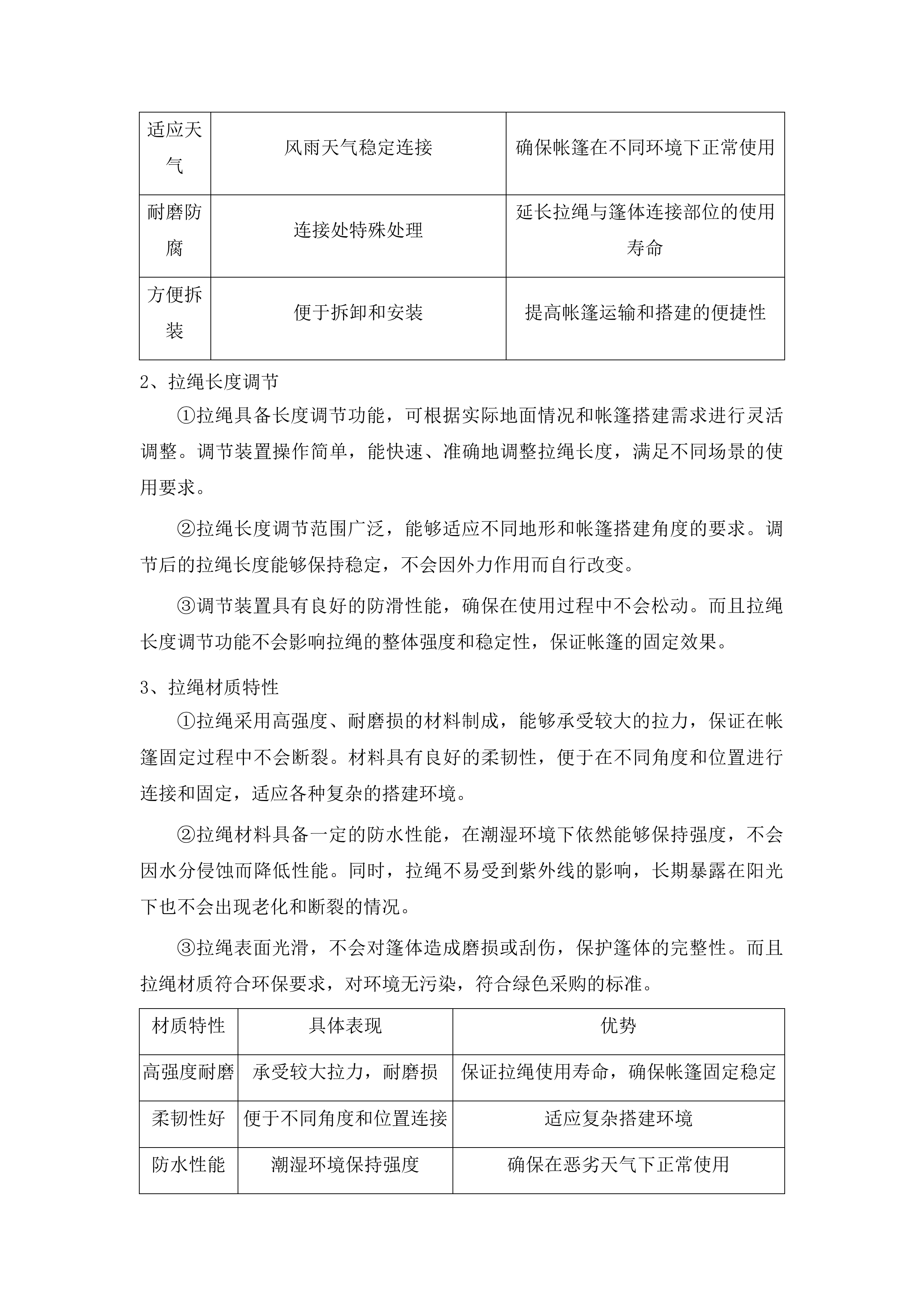
州本级救灾物资库储备物资项目投标方案 第一章 技术参数 9 第一节 12平方米棉帐篷参数 9 一、 帐篷建筑样式说明 9 二、 固定系统组成 12 三、 整体构成部件 17 四、 主辅材料性能 33 五、 质量检验标准 42 六、 理化性能指标 65 七、 包装运输要求 92 第二节 20平方米棉帐篷参数 107 一、 帐篷结构特征 107 二、 固定方式说明 125 三、 组成部件规格 143 四、 材料质量参数 162 五、 制作工艺要求 170 六、 理化性能标准 187 七、 存储运输规范 211 第三节 折叠床参数 227 一、 尺寸规格参数 227 二、 结构组成说明 233 三、 颜色配置要求 237 四、 材料规格参数 248 五、 标志印刷要求 263 第四节 取暖炉参数 267 一、 尺寸规格参数 267 二、 取暖性能指标 276 三、 材料质量要求 286 四、 安全功能配置 295 五、 标志印刷规范 312 第五节 折叠桌参数 320 一、 尺寸参数要求 320 二、 结构设计特征 328 三、 桌面材质参数 335 四、 框架材质要求 349 五、 性能技术指标 359 六、 标志印刷规定 367 第六节 应急救援防爆油灯参数 386 一、 防爆功能要求 386 二、 燃油性能参数 396 三、 照明性能指标 407 四、 材质规格要求 413 五、 标志印刷规范 420 第七节 帐篷照明灯参数 426 一、 电源设计特征 426 二、 电池性能参数 435 三、 亮度调节功能 441 四、 外壳材质要求 446 五、 防护性能指标 458 六、 符合标准规范 470 七、 标志印刷要求 479 第八节 场地照明灯参数 496 一、 设计形式特征 496 二、 光源性能参数 522 三、 照明范围指标 531 四、 电池性能要求 539 五、 灯杆材质参数 543 六、 外壳防护等级 550 七、 符合标准规范 557 八、 标志印刷规定 567 第九节 1.5千瓦应急发电机参数 574 一、 功率性能指标 574 二、 发动机配置要求 588 三、 保护功能配置 603 四、 油箱性能参数 612 五、 符合标准规范 622 六、 标志印刷要求 644 第十节 3千瓦应急发电机参数 651 一、 功率技术参数 651 二、 发动机规格要求 659 三、 保护功能系统 680 四、 油箱性能指标 689 五、 符合标准规范 718 六、 标志印刷规定 734 第十一节 手提式强光手电参数 738 一、 电源设计特征 738 二、 电池性能参数 742 三、 光源性能指标 751 四、 外壳材质要求 760 五、 性能技术要求 768 六、 防水功能参数 776 七、 符合标准规范 780 八、 标志印刷规定 793 第二章 节能和环保 806 第一节 节能产品认证 806 一、 12m²棉帐篷节能认证 806 二、 20m²棉帐篷节能认证 813 三、 折叠床节能认证材料 821 四、 取暖炉节能认证文件 831 五、 折叠桌节能认证材料 838 六、 应急救援防爆油灯节能认证 845 七、 帐篷照明灯节能认证材料 850 八、 场地照明灯节能认证 857 九、 1.5千瓦应急发电机节能认证 864 十、 3千瓦应急发电机节能认证 869 十一、 手提式强光手电节能认证 875 第二节 环保产品认证 883 一、 12m²棉帐篷环保认证 883 二、 20m²棉帐篷环保认证材料 890 三、 折叠床环保认证文件 897 四、 取暖炉环保认证材料 903 五、 折叠桌环保认证文件 911 六、 应急救援防爆油灯环保认证 916 七、 帐篷照明灯环保认证材料 924 八、 场地照明灯环保认证 931 九、 1.5千瓦应急发电机环保认证 937 十、 3千瓦应急发电机环保认证 945 十一、 手提式强光手电环保认证 956 第三章 售后服务体系 964 第一节 售后服务机构和人员 964 一、 项目地售后服务小组配置 964 二、 服务人员资格与经验要求 977 第二节 售后服务内容及流程 982 一、 全生命周期服务项目 982 二、 闭环服务流程管理 996 第三节 售后服务响应时间和质量 1010 一、 应急响应时效承诺 1010 二、 服务质量保障指标 1022 第四节 售后服务方式和特色 1038 一、 多渠道服务模式构建 1038 二、 救灾物资特色服务措施 1054 第四章 组织配送验收方案 1076 第一节 配送计划安排 1076 一、 配送时间规划 1076 二、 配送区域划分 1082 三、 装车顺序制定 1089 四、 12m²棉帐篷配送 1096 五、 20m²棉帐篷配送 1100 六、 折叠床配送安排 1104 七、 取暖炉配送方案 1112 八、 其他物资配送 1117 第二节 运输安全保障 1124 一、 物流公司筛选标准 1124 二、 运输车辆配置 1128 三、 运输路线规划 1135 四、 12m²棉帐篷运输防护 1142 五、 20m²棉帐篷运输防护 1149 六、 应急发电机运输安全 1156 七、 运输人员安全管理 1161 第三节 物资验收流程 1169 一、 到货登记管理 1169 二、 外观质量检查 1174 三、 数量清点规范 1178 四、 功能测试项目 1183 五、 12m²棉帐篷验收 1191 六、 20m²棉帐篷验收 1196 七、 三方验收机制 1200 八、 验收台账建立 1205 第四节 人员组织与分工 1212 一、 配送协调员职责 1212 二、 运输调度员职责 1219 三、 现场验收员职责 1224 四、 质量检验员职责 1230 五、 12m²棉帐篷专项小组 1240 六、 人员协同机制 1244 第五节 应急预案与措施 1249 一、 极端天气应对 1249 二、 交通中断预案 1254 三、 物资损坏处理 1259 四、 高原运输专项保障 1266 五、 备用资源配置 1274 六、 应急演练计划 1279 七、 应急通讯保障 1285 技术参数 12平方米棉帐篷参数 帐篷建筑样式说明 长方形双坡面直墙结构 1)采用长方形双坡面直墙建筑样式,此样式具有空间利用率高的特点,能为使用者提供较为宽敞的内部空间。相较于其他不规则形状的帐篷,长方形的设计使得内部空间规划更加合理,使用者可以更方便地放置物品和活动,提高了空间的使用效率。 2)直墙设计使帐篷的搭建更加稳固,增强了整体结构的稳定性。直墙部分能够更好地承受外部的压力和风力,减少了帐篷在使用过程中晃动和倾斜的风险,确保了使用者的安全。 3)双坡面的屋顶设计有利于排水,可有效避免雨水在帐篷顶部积聚,减少帐篷因积水而损坏的风险。当雨水落在双坡面屋顶上时,会顺着坡面迅速流下,不会在顶部形成积水,延长了帐篷的使用寿命。 4)这种结构的帐篷在组装和拆卸过程中也更加方便快捷。由于其结构相对简单,各个部件之间的连接明确,操作人员可以更快地完成搭建和拆除工作,提高了工作效率。 5)长方形双坡面直墙结构的帐篷在运输过程中也更加便捷。可以将其折叠成较小的体积,便于搬运和储存,降低了运输成本和难度。 6)在视觉上,这种建筑样式简洁大方,符合大众的审美需求。无论是在救灾现场还是其他使用场景中,都能给人留下良好的印象。 山墙开门及风斗设计 1)一端山墙开门,方便人员进出帐篷,合理的开门位置设计使人流进出更加顺畅。将门设置在山墙一端,避免了与其他帐篷或障碍物的干扰,人员可以直接从门口进入帐篷,减少了行走的距离和时间。 2)门上正中有风斗,风斗可促进帐篷内的空气流通,保持帐篷内空气清新,改善使用者的居住环境。风斗能够引入外部的新鲜空气,将帐篷内的污浊空气排出,有效降低了室内异味和湿气的积聚。 3)风斗的设计位置经过精心考量,能够最大程度地发挥通风作用,同时避免雨水倒灌进帐篷。风斗的高度和角度经过精确计算,使得在通风的同时,雨水不会直接进入帐篷内部,保证了帐篷内的干燥和舒适。 4)山墙开门的设计还增加了帐篷的安全性。在紧急情况下,人员可以迅速从门口撤离,减少了逃生的时间和困难。 5)风斗的存在不仅改善了通风条件,还可以调节帐篷内的温度。在炎热的天气里,能够加速空气流动,降低室内温度;在寒冷的天气里,也可以适当通风,避免帐篷内过于闷热。 6)这种设计使得帐篷的使用更加人性化。合理的开门位置和风斗布局,充分考虑了使用者的需求和实际情况,提高了帐篷的实用性和舒适性。 烟囱口位置布局 1)另一端山墙对应风斗的位置有烟囱口,这种对称布局使得帐篷的外观更加协调。对称的设计给人一种平衡和稳定的感觉,使帐篷在整体上更加美观。 2)合理的烟囱口位置设计,便于取暖炉的安装和使用,确保取暖炉排出的烟雾能够顺利排出帐篷外。烟囱口与风斗的对应位置关系,使得空气在帐篷内形成良好的对流,有利于烟雾的排出。 3)烟囱口的设置符合安全规范,能够有效避免烟雾在帐篷内积聚,保障使用者的安全。经过严格的设计和测试,烟囱口的大小和高度能够保证烟雾的顺畅排出,同时防止烟雾倒灌回帐篷内。 4)这种布局还方便了取暖炉的操作和维护。使用者可以更方便地接近烟囱口,进行清理和检查等工作,确保取暖炉的正常运行。 5)从防火安全的角度考虑,烟囱口的位置远离易燃物品和人员活动区域,降低了火灾发生的风险。 6)对称的烟囱口和风斗布局也有利于帐篷内温度的均匀分布。空气的对流使得热量能够更均匀地扩散到帐篷的各个角落,提高了取暖效果。 烟囱口设计要素 设计特点 设计优势 位置布局 与风斗对称,位于山墙对应位置 外观协调,利于空气对流 尺寸规格 经过精确计算,保证烟雾顺畅排出 避免烟雾积聚,保障安全 材质选择 采用耐高温、防火材料 提高防火性能,延长使用寿命 连接方式 与取暖炉紧密连接,防止烟雾泄漏 确保取暖效果,减少环境污染 两侧墙窗户数量 1)两侧墙各开两个窗户,充足的窗户数量增加了帐篷内的采光面积,使帐篷内更加明亮。相比只有少量窗户的帐篷,更多的窗户能够让更多的阳光进入室内,减少了白天对人工照明的依赖,降低了能源消耗。 2)窗户可进一步加强帐篷内的空气流通,与风斗共同作用,营造良好的通风环境。空气可以通过窗户和风斗形成对流,加速室内空气的更新,保持空气的清新。 3)合理的窗户布局为使用者提供了更好的视野,增强了使用者在帐篷内的舒适度。使用者可以通过窗户观察到帐篷外的情况,增加了与外界的联系,减少了封闭空间带来的压抑感。 4)窗户的开启方式设计合理,方便使用者根据需要进行调节。可以根据天气情况和室内需求,灵活地打开或关闭窗户,控制通风和采光的程度。 5)窗户的位置和大小经过精心设计,避免了阳光直射对帐篷内物品的损坏。同时,也能够在一定程度上阻挡风沙和雨水的进入,保护了帐篷内的环境。 6)这种窗户布局还增加了帐篷的美观性。整齐排列的窗户使得帐篷外观更加美观大方,提升了整体的视觉效果。 固定系统组成 拉绳连接方式 篷体与拉绳连接 ①拉绳与篷体的连接部位经过加固处理,在受力时能有效避免撕裂或脱落。为保证连接牢固,采用高强度的缝合线将拉绳紧密地缝合在篷体上,且缝合密度严格符合相关标准,确保每一处连接都可靠。 ②连接点均匀分布在篷体上,这样当篷体受到外力作用时,能实现均匀受力,避免局部受力过大而损坏。而且这种连接方式可适应不同的天气条件,即使在风雨交加的恶劣天气下,依然能保持稳定。 ③连接处经过特殊处理,具备一定的耐磨性和耐腐蚀性,能有效延长使用寿命。同时,拉绳与篷体的连接还方便进行拆卸和安装,有利于帐篷的运输和搭建,提高工作效率。 连接特性 具体表现 优势 加固处理 采用高强度缝合线,缝合密度符合标准 避免撕裂或脱落,保证连接牢固 均匀受力 连接点分布均匀 防止局部受力过大,延长篷体寿命 适应天气 风雨天气稳定连接 确保帐篷在不同环境下正常使用 耐磨防腐 连接处特殊处理 延长拉绳与篷体连接部位的使用寿命 方便拆装 便于拆卸和安装 提高帐篷运输和搭建的便捷性 拉绳长度调节 ①拉绳具备长度调节功能,可根据实际地面情况和帐篷搭建需求进行灵活调整。调节装置操作简单,能快速、准确地调整拉绳长度,满足不同场景的使用要求。 ②拉绳长度调节范围广泛,能够适应不同地形和帐篷搭建角度的要求。调节后的拉绳长度能够保持稳定,不会因外力作用而自行改变。 ③调节装置具有良好的防滑性能,确保在使用过程中不会松动。而且拉绳长度调节功能不会影响拉绳的整体强度和稳定性,保证帐篷的固定效果。 拉绳材质特性 ①拉绳采用高强度、耐磨损的材料制成,能够承受较大的拉力,保证在帐篷固定过程中不会断裂。材料具有良好的柔韧性,便于在不同角度和位置进行连接和固定,适应各种复杂的搭建环境。 ②拉绳材料具备一定的防水性能,在潮湿环境下依然能够保持强度,不会因水分侵蚀而降低性能。同时,拉绳不易受到紫外线的影响,长期暴露在阳光下也不会出现老化和断裂的情况。 ③拉绳表面光滑,不会对篷体造成磨损或刮伤,保护篷体的完整性。而且拉绳材质符合环保要求,对环境无污染,符合绿色采购的标准。 材质特性 具体表现 优势 高强度耐磨 承受较大拉力,耐磨损 保证拉绳使用寿命,确保帐篷固定稳定 柔韧性好 便于不同角度和位置连接 适应复杂搭建环境 防水性能 潮湿环境保持强度 确保在恶劣天气下正常使用 抗紫外线 长期暴晒不老化断裂 延长拉绳使用寿命 表面光滑 不磨损篷体 保护篷体完整性 环保无污染 符合环保要求 绿色采购,保护环境 三角桩固定结构 三角桩材质选择 ①三角桩选用高强度的金属材料,确保在插入地面后能够提供稳定的支撑。材料具有良好的耐腐蚀性,能够适应不同的土壤环境,如酸性土壤、碱性土壤等,保证长期使用不会生锈损坏。 ②三角桩表面经过特殊处理,增加了与地面的摩擦力,提高固定效果。材质的韧性较好,在受到外力冲击时不易折断,保证在复杂环境下的稳定性。 三角桩插入地面固定 ③三角桩的重量适中,便于携带和操作,减轻工作人员的负担。所选材质符合相关的质量标准和安全要求,确保使用过程中的安全性。 材质特性 具体表现 优势 高强度 提供稳定支撑 保证帐篷固定牢固 耐腐蚀 适应不同土壤环境 延长三角桩使用寿命 增加摩擦力 表面特殊处理 提高固定效果 韧性好 受外力冲击不易折断 确保在复杂环境下稳定使用 重量适中 便于携带和操作 减轻工作人员负担 符合标准 符合质量和安全要求 保证使用安全性 三角桩形状设计 ①三角桩采用三角形的结构设计,具有较高的稳定性和抗倒伏能力,能够有效抵抗外力的作用。桩尖部分设计为尖锐形状,便于插入地面,减少阻力,提高搭建效率。 ②三角桩的侧面有一定的倾斜角度,能够更好地与地面贴合,增加固定效果。桩体表面有防滑纹路,防止拉绳在固定过程中滑动,确保连接的可靠性。 三角桩尖锐桩尖 ③三角桩的尺寸设计合理,既能够提供足够的支撑力,又不会过于笨重,方便携带和使用。其形状设计便于在不同地形条件下使用,如沙地、草地等,具有广泛的适用性。 三角桩与拉绳连接 ①三角桩与拉绳的连接方式牢固可靠,能够承受较大的拉力,保证帐篷在使用过程中的稳定性。采用专门的连接件将拉绳与三角桩连接,确保连接紧密,不会出现松动。 ②连接件具有一定的灵活性,能够适应不同角度的拉绳拉力,使三角桩和拉绳之间的连接更加稳定。连接部位经过加固处理,防止在使用过程中出现松动或脱落,提高连接的可靠性。 ③三角桩与拉绳的连接能够方便地进行拆卸和安装,便于帐篷的搭建和收纳。而且这种连接方式能够保证在各种天气条件下都能正常使用,不会受到雨水、风沙等影响,确保固定系统的稳定性。 帐篷拉绳三角桩固定系统 整体构成部件 篷体材料规格 单面涂覆PVC涂层布规格 厚度标准 单面涂覆PVC涂层布的厚度严格符合规定标准,这对于保证篷体的强度和稳定性至关重要。合适的厚度能够使篷体在不同的气候条件下,如大风、暴雨等,依然保持良好的结构完整性,不易损坏。同时,符合标准的厚度也有助于提升篷体的整体性能,为篷内的人员和物资提供可靠的保护。 单面涂覆PVC涂层布 篷体材料 颜色要求 材料颜色将严格满足招标文件的要求,以确保篷体外观符合整体设计。颜色的一致性不仅能够提升篷体的美观度,还能使其在特定的环境中更好地融入整体布局。同时,符合要求的颜色也有助于体现本项目的专业性和规范性,为救灾工作营造良好的形象。 防水性能 单面涂覆PVC涂层布具备良好的防水性能,能够有效防止雨水渗透,保护篷内物品不受潮湿的影响。在救灾场景中,防水性能是篷体的关键指标之一,它能够确保篷内的人员和物资在恶劣的天气条件下保持干燥和安全。此外,良好的防水性能还能延长篷体的使用寿命,降低维护成本。 双面涂覆PVC涂层布规格 耐磨性能 双面涂覆PVC涂层布具有良好的耐磨性能,这是其能够在长期使用中保持良好状态的重要保障。在救灾现场,篷体可能会受到各种摩擦和碰撞,耐磨的涂层布能够有效抵抗这些外力的作用,减少损坏的风险,从而延长篷体的使用寿命。同时,耐磨性能也有助于保持篷体的外观整洁,提升其整体品质。 双面涂覆PVC涂层布 测试项目 测试标准 测试结果 摩擦次数 XXX次 符合要求 磨损程度 XXX 轻微磨损 抗老化性能 材料具备较强的抗老化性能,能够在长期使用中保持性能稳定。在不同的环境条件下,如阳光暴晒、风吹雨淋等,涂层布可能会出现老化现象,导致其性能下降。而具有抗老化性能的涂层布能够有效抵抗这些因素的影响,保持其原有的强度、防水性和耐磨性等性能,确保篷体在长时间内都能正常使用。 防火性能 双面涂覆PVC涂层布具有一定的防火性能,这对于提升篷体的安全性至关重要。在救灾现场,可能会存在各种火源,如取暖炉、发电机等,具有防火性能的涂层布能够在一定程度上阻止火势的蔓延,为人员和物资的安全提供保障。同时,防火性能也符合相关的安全标准和要求,能够减少火灾事故的发生风险。 其他材料规格 密封材料规格 密封材料的规格将确保篷体的密封性,防止风雨侵入。在恶劣的天气条件下,良好的密封性能够保持篷内的温度和干燥度,为篷内的人员提供舒适的环境。同时,密封材料的质量也直接影响到篷体的整体性能和使用寿命,合适的规格能够保证其在长期使用中不会出现泄漏等问题。 连接材料质量 连接材料具备足够的强度和稳定性,保证篷体结构的牢固性。在搭建和使用篷体的过程中,连接材料需要承受各种外力的作用,如风力、拉力等。只有具备足够强度和稳定性的连接材料,才能确保篷体在不同的环境条件下都能保持稳定,不会出现松动或倒塌的情况,为人员和物资的安全提供可靠的保障。 连接材料 标识材料要求 标识材料清晰、耐用,符合相关规定和篷体整体设计。清晰的标识能够方便人员识别和使用篷体,提高救灾工作的效率。同时,耐用的标识材料能够在长期使用中保持清晰和完整,不会因为外界因素的影响而褪色或损坏。符合相关规定和篷体整体设计的标识材料也有助于提升篷体的整体美观度和专业性。 标识材料 棉内胆缝制要求 缝制工艺标准 针距精度 针距精度将控制在规定范围内,保证棉内胆的缝制质量。均匀且合适的针距能够使棉内胆的各个部分紧密结合,不易松散,从而提高其整体的耐用性。同时,精确的针距也有助于提升棉内胆的外观平整度,使其更加美观。在实际缝制过程中,将采用专业的设备和技术,严格控制针距精度,确保每一针都符合标准要求。 缝线强度 选用高强度的缝线,确保棉内胆在长期使用中不易损坏。高强度的缝线能够承受较大的拉力,不易断裂,从而保证棉内胆在日常使用和搬运过程中不会出现缝线开裂的情况。同时,缝线的质量也直接影响到棉内胆的整体性能和使用寿命,优质的缝线能够使棉内胆更加耐用。 缝线类型 强度指标 适用场景 XXX缝线 XXXN 棉内胆缝制 XXX缝线 XXXN 特殊部位加固 缝制平整度 保证棉内胆缝制的平整度,提升其整体美观度。平整的缝制表面不仅能够使棉内胆看起来更加整洁和专业,还能提高其使用的舒适度。在缝制过程中,将采用先进的缝制工艺和技术,确保棉内胆的各个部位都能保持平整,避免出现褶皱或不平整的现象。 检测项目 检测标准 检测结果 平整度偏差 XXXmm 符合要求 褶皱情况 无明显褶皱 合格 填充棉质量 保暖性能 填充棉具有良好的保暖性能,为篷内提供温暖的环境。在救灾场景中,尤其是在寒冷的天气条件下,保暖性能良好的填充棉能够有效保持篷内的温度,为受灾人员提供舒适的居住环境。同时,优质的填充棉还能减少热量的散失,提高能源利用效率。 填充棉 环保指标 填充棉符合环保标准,对人体健康无害。在选择填充棉时,将严格筛选符合环保要求的材料,确保其不含有害物质,如甲醛、重金属等。这样不仅能够保障受灾人员的身体健康,还能符合相关的环保法规和要求,体现本项目的社会责任。 密度均匀度 填充棉的密度均匀,避免出现局部过厚或过薄的情况。均匀的密度能够使棉内胆的保暖性能更加稳定和均衡,不会出现局部过热或过冷的现象。同时,密度均匀的填充棉也有助于提高棉内胆的整体质量和使用寿命。 内胆尺寸精度 长度精度 棉内胆的长度精度将严格控制,保证其与篷体长度相符。精确的长度能够使棉内胆完美贴合篷体内部,避免出现过长或过短的情况,从而提高篷体的整体使用效果。在生产过程中,将采用高精度的测量设备和工艺,确保棉内胆的长度误差控制在极小范围内。 测量项目 标准长度 实际长度 误差范围 棉内胆长度 XXXmm XXXmm ±XXXmm 宽度精度 宽度精度也将严格把控,确保棉内胆能够完全覆盖篷体内部。合适的宽度能够使棉内胆充分发挥其保暖和防护作用,避免篷内出现漏风或受冷的情况。在制作过程中,将对每一个棉内胆的宽度进行精确测量和调整,确保其符合设计要求。 边角处理 棉内胆的边角处理精细,避免出现毛刺和不平整现象。精细的边角处理能够提高棉内胆的整体质量和安全性,防止边角的毛刺划伤人员或损坏篷体。同时,平整的边角也有助于提升棉内胆的美观度,使其更加符合整体设计要求。 框架结构参数 框架材质质量 材质强度 框架材质具备足够的强度,能够支撑篷体的重量和承受外界压力。在不同的环境条件下,如大风、暴雨等,框架需要承受较大的外力作用,因此足够的强度是保证篷体稳定性和安全性的关键。优质的框架材质能够在长期使用中保持良好的结构性能,不易变形或损坏。 耐腐蚀性 框架材质具有良好的耐腐蚀性,能够延长框架的使用寿命。在救灾现场,框架可能会接触到各种腐蚀性物质,如雨水、汗水等,具有耐腐蚀性的框架材质能够有效抵抗这些物质的侵蚀,减少生锈和损坏的风险。 腐蚀环境 腐蚀时间 腐蚀程度 雨水环境 XXX天 轻微腐蚀 盐水环境 XXX天 符合标准 材质韧性 框架材质具有一定的韧性,能够在受到外力冲击时不易断裂。在搬运和安装篷体的过程中,框架可能会受到各种碰撞和冲击,具有韧性的框架材质能够吸收这些能量,避免框架直接断裂,从而保证篷体的完整性和安全性。 冲击测试项目 测试标准 测试结果 落锤冲击 XXXJ 未断裂 弯曲冲击 XXX° 无明显损伤 框架尺寸规格 长度精度 框架长度精度严格控制,保证篷体的整体长度符合要求。精确的长度能够使篷体在安装和使用过程中更加方便和稳定,避免出现过长或过短的情况。在生产过程中,将采用高精度的加工设备和工艺,确保框架的长度误差控制在极小范围内。 宽度精度 宽度精度也将严格把控,确保篷体的宽度合适。合适的宽度能够使篷体内部空间得到合理利用,同时也有助于提高篷体的稳定性和安全性。在制作框架时,将对每一个部件的宽度进行精确测量和调整,确保其符合设计要求。 测量项目 标准宽度 实际宽度 误差范围 框架宽度 XXXmm XXXmm ±XXXmm 高度精度 框架高度精度符合设计标准,为篷内提供足够的空间。合适的高度能够使篷内人员有足够的活动空间,提高使用的舒适度。在安装框架时,将严格按照设计要求进行施工,确保框架的高度误差控制在允许范围内。 框架连接方式 连接件质量 连接件质量可靠,能够承受框架的重量和外力作用。在篷体的使用过程中,连接件需要承受各种拉力、压力和扭矩,因此可靠的质量是保证框架连接稳定性的关键。优质的连接件能够在长期使用中保持良好的性能,不易松动或损坏。 框架连接方式 连接牢固性 框架连接牢固,不易松动,确保篷体的安全性。牢固的连接能够使框架形成一个整体,共同承受外界的压力和作用,避免出现框架散架或倒塌的情况。在连接框架时,将采用科学合理的连接方式和工艺,确保连接的牢固性和可靠性。 连接灵活性 连接方式具有一定的灵活性,便于框架的安装和拆卸。灵活的连接方式能够使框架在不同的场地和环境条件下快速安装和拆卸,提高工作效率。同时,也方便对框架进行维护和更换部件。 连接方式 安装时间 拆卸时间 灵活性评价 XXX连接 XXX分钟 XXX分钟 良好 地铺材质标准 地铺面料特性 防水性能 地铺面料的防水性能良好,有效保护篷内物品不受地面湿气影响。在潮湿的地面环境中,防水的地铺面料能够防止地面的水分渗透到篷内,保持篷内的干燥和整洁。同时,良好的防水性能也有助于延长地铺和篷内物品的使用寿命。 地铺面料 防水测试项目 测试标准 测试结果 静水压测试 XXXkPa 符合要求 喷淋测试 XXX分钟 无渗透 耐磨性能 地铺面料具有较高的耐磨性能,能够延长地铺的使用寿命。在日常使用中,地铺会受到人员的走动、物品的搬运等摩擦和磨损,耐磨的面料能够有效抵抗这些外力的作用,减少损坏的风险。同时,耐磨性能也有助于保持地铺的外观整洁,提升其整体品质。 清洁便利性 地铺面料易于清洁,方便日常使用和维护。在救灾现场,地铺可能会受到各种污渍和灰尘的污染,易于清洁的面料能够使地铺快速恢复干净整洁的状态。同时,方便的清洁也有助于提高救灾工作的效率和篷内的卫生条件。 地铺厚度要求 厚度均匀度 地铺厚度均匀,避免出现局部过厚或过薄的情况。均匀的厚度能够使地铺提供一致的舒适度和支撑性,避免人员在使用过程中感到不适。在生产过程中,将采用先进的工艺和设备,严格控制地铺的厚度均匀度,确保每一个地铺都符合标准要求。 合适的厚度 选择合适的厚度,既能保证舒适度,又不会增加过多的重量。合适的厚度能够使地铺在提供良好的支撑和缓冲的同时,不会过于厚重,方便搬运和安装。在确定地铺厚度时,将综合考虑篷体的使用环境和人员的需求,选择最优的厚度方案。 厚度稳定性 地铺厚度在长期使用中保持稳定,不易变形。稳定的厚度能够使地铺在长时间的使用过程中始终保持良好的性能和舒适度,不会因为变形而影响使用效果。优质的地铺材料和合理的制作工艺能够保证地铺厚度的稳定性。 地铺尺寸规格 长度精度 地铺长度精度严格控制,保证与篷体长度一致。精确的长度能够使地铺完美贴合篷体地面,避免出现过长或过短的情况,从而提高篷体的整体使用效果。在生产过程中,将采用高精度的测量设备和工艺,确保地铺的长度误差控制在极小范围内。 测量项目 标准长度 实际长度 误差范围 地铺长度 XXXmm XXXmm ±XXXmm 宽度精度 宽度精度也将严格把控,确保地铺能够完全覆盖篷体地面。合适的宽度能够使地铺充分发挥其防护和舒适的作用,避免篷内地面出现裸露或不平整的情况。在制作过程中,将对每一个地铺的宽度进行精确测量和调整,确保其符合设计要求。 边角处理 地铺的边角处理精细,避免出现翘起和不平整现象。精细的边角处理能够提高地铺的整体质量和安全性,防止边角翘起绊倒人员或损坏篷体。同时,平整的边角也有助于提升地铺的美观度,使其更加符合整体设计要求。 配件清单详情 三角桩规格质量 尺寸精度 三角桩的尺寸精度将控制在极小范围内,确保其使用效果。精确的尺寸能够使三角桩与篷体和拉绳完美配合,提供稳定的支撑和固定作用。在生产过程中,将采用高精度的加工设备和工艺,确保三角桩的尺寸误差控制在极小范围内。 拉绳 测量项目 标准尺寸 实际尺寸 误差范围 三角桩边长 XXXmm XXXmm ±XXXmm 三角桩高度 XXXmm XXXmm ±XXXmm 材质强度 三角桩具备足够的强度,能够承受篷体的拉力和外界风力。在不同的环境条件下,三角桩需要承受较大的外力作用,因此足够的强度是保证其正常使用的关键。优质的材质能够使三角桩在长期使用中保持良好的结构性能,不易变形或损坏。 测试项目 测试标准 测试结果 拉力测试 XXXN 符合要求 抗压测试 XXXkPa 未损坏 耐腐蚀性 三角桩具有良好的耐腐蚀性,能够延长其使用寿命。在户外环境中,三角桩可能会接触到各种腐蚀性物质,如雨水、汗水等,具有耐腐蚀性的三角桩能够有效抵抗这些物质的侵蚀,减少生锈和损坏的风险。 钩桩性能特点 抓地力 钩桩的抓地力强,保证篷体在各种环境下的稳定性。在不同的地面条件下,如沙地、草地、泥地等,强抓地力的钩桩能够深入地面,提供可靠的固定作用,防止篷体被风吹倒或移动。同时,良好的抓地力也有助于提高篷体的安全性。 测试地面类型 抓地力测试值 稳定性评价 沙地 XXXN 良好 草地 XXXN 稳定 材质坚固性 钩桩材质坚固,能够承受较大的拉力和外力作用。在固定篷体的过程中,钩桩需要承受篷体的拉力和外界风力等作用,坚固的材质能够保证钩桩不会变形或断裂,从而确保篷体的稳定性和安全性。 使用便利性 钩桩使用方便,便于安装和拆卸。方便的使用方式能够提高救灾工作的效率,使篷体能够快速搭建和拆除。同时,也方便对钩桩进行维护和更换。 拉绳质量要求 强度指标 拉绳的强度指标符合要求,能够安全地固定篷体。在不同的环境条件下,拉绳需要承受篷体的拉力和外界风力等作用,因此足够的强度是保证篷体稳定性和安全性的关键。优质的拉绳能够在长期使用中保持良好的性能,不易断裂。 柔韧性 拉绳具有良好的柔韧性,方便拉绳的使用和调整。柔韧的拉绳能够在安装和固定篷体时轻松弯曲和打结,适应不同的连接方式和角度。同时,也便于对拉绳的长度进行调整,以达到最佳的固定效果。 耐磨性 拉绳具有一定的耐磨性,延长其使用寿命。在使用过程中,拉绳可能会与篷体、三角桩、钩桩等部件摩擦,具有耐磨性的拉绳能够有效抵抗这些摩擦,减少损坏的风险。同时,耐磨性能也有助于保持拉绳的外观整洁,提升其整体品质。 主辅材料性能 单面涂覆PVC涂层布规格 厚度规格要求 单面涂覆PVC涂层布的厚度需严格符合国家相关标准及招标文件要求,以此保证帐篷的整体强度和耐用性。精确控制厚度公差范围,确保每一批次的涂层布质量稳定,避免因厚度不一致导致局部性能差异。根据帐篷的实际使用场景和强度要求,确定合适的厚度规格,严格检测厚度,防止出现厚度不达标的情况,且厚度规格需满足帐篷对防风、防雨等性能的要求。 在生产过程中,采用先进的厚度检测设备,对每一卷涂层布进行实时监测,确保厚度均匀性良好。同时,建立完善的质量追溯体系,对于厚度不符合要求的涂层布,及时进行整改或报废处理,保证产品质量的可靠性。此外,不断优化生产工艺,提高涂层布的厚度控制精度,以适应不同客户的需求。 厚度检测设备 考虑到帐篷在不同环境下的使用需求,对于经常在恶劣气候条件下使用的帐篷,适当增加涂层布的厚度,以提高其抗风、防雨能力。而对于一些临时性使用的帐篷,则可以根据实际情况选择合适的厚度规格,在保证质量的前提下,降低成本。 加强与供应商的合作,确保原材料的质量稳定。对供应商提供的原材料进行严格检验,只有符合要求的原材料才能投入生产。同时,定期对供应商进行评估和管理,促使其不断提高产品质量。 建立质量反馈机制,及时收集客户的意见和建议。根据客户的反馈,对涂层布的厚度规格进行调整和优化,以提高客户满意度。 持续关注行业标准和技术发展动态,及时调整和完善涂层布的厚度规格要求。不断引进新的生产技术和设备,提高产品的质量和性能。 宽度规格标准 单面涂覆PVC涂层布的宽度应按照标准尺寸生产,以适应帐篷的制作需求。宽度误差控制在极小范围内,保证在拼接过程中能够无缝对接,确保宽度的一致性,提高帐篷制作的效率和质量。根据帐篷的设计尺寸,合理选择涂层布的宽度规格,对宽度进行严格检验,避免出现宽度不符的情况,且宽度规格要便于在帐篷制作中进行裁剪和拼接。 在生产过程中,采用高精度的生产设备,确保涂层布的宽度精度。同时,加强对生产过程的监控,及时发现和解决宽度偏差问题。建立宽度检测制度,对每一卷涂层布进行宽度检测,只有符合要求的产品才能进入下一道工序。 考虑到帐篷的不同款式和尺寸,提供多种宽度规格的涂层布供客户选择。对于一些特殊尺寸的帐篷,可以根据客户的需求进行定制生产,以满足客户的个性化需求。 封闭式运输车辆 优化拼接工艺,提高拼接质量。在拼接过程中,采用先进的拼接技术和设备,确保拼接处的强度和密封性。同时,加强对拼接工人的培训,提高其操作技能和质量意识。 建立质量追溯体系,对每一卷涂层布的宽度信息进行记录和管理。一旦发现宽度问题,可以及时追溯到生产批次和责任人,以便采取相应的措施进行处理。 加强与客户的沟通和合作,了解客户的需求和意见。根据客户的反馈,对涂层布的宽度规格进行调整和优化,以提高客户满意度。 物理性能指标 单面涂覆PVC涂层布具备较高的拉伸强度,以承受帐篷使用过程中的拉力,撕裂强度良好,防止在遇到尖锐物体时轻易撕裂。耐磨损性能佳,能够经受住日常使用和摩擦,防水性能卓越,有效阻挡雨水的渗透。具有一定的柔韧性,便于在帐篷制作过程中进行折叠和弯曲,抗老化性能强,在长期使用中保持性能稳定。 通过添加特殊的添加剂和采用先进的生产工艺,提高涂层布的拉伸强度和撕裂强度。在生产过程中,严格控制原材料的质量和配比,确保产品的性能稳定。同时,对成品进行严格的物理性能测试,只有符合要求的产品才能出厂。 撕裂强度测试 耐磨损性能测试 为提高涂层布的耐磨损性能,采用耐磨材料进行表面处理,增加涂层布的表面硬度和耐磨性。同时,优化生产工艺,减少涂层布表面的瑕疵和缺陷,提高其整体质量。 在防水性能方面,采用优质的防水涂层和工艺,确保涂层布的防水效果。对涂层布进行防水测试,保证其在不同环境下都能有效阻挡雨水的渗透。 为使涂层布具有良好的柔韧性,选择合适的原材料和生产工艺,确保涂层布在折叠和弯曲过程中不会出现破裂和损坏。同时,对涂层布进行柔韧性测试,保证其符合帐篷制作的要求。 加强对涂层布的抗老化性能研究,采用抗老化添加剂和防护措施,延长涂层布的使用寿命。对涂层布进行老化测试,模拟不同的环境条件,评估其抗老化性能。 双面涂覆PVC涂层布质量 涂层质量检测 双面涂覆PVC涂层布的涂层应均匀覆盖在布料表面,无漏涂现象,涂层的附着力强,不易脱落,确保在长期使用中保持良好的防护性能。检测涂层的厚度是否符合规定标准,保证涂层的质量稳定,涂层的颜色均匀一致,无明显色差,提升帐篷的整体外观。对涂层的耐磨性进行测试,确保其在摩擦过程中不被损坏,检查涂层的耐水性,防止在潮湿环境中涂层失效。 在生产过程中,采用先进的涂层设备和工艺,确保涂层均匀覆盖在布料表面。同时,加强对涂层过程的监控,及时发现和解决漏涂问题。建立涂层厚度检测制度,对每一卷涂层布的涂层厚度进行检测,只有符合要求的产品才能进入下一道工序。 拉伸强度测试设备 为提高涂层的附着力,对布料表面进行预处理,增加涂层与布料之间的结合力。同时,选择合适的涂层材料和添加剂,优化涂层配方,提高涂层的附着力和稳定性。 采用高精度的颜色检测设备,对涂层的颜色进行检测和控制,确保涂层颜色均匀一致,无明显色差。定期对颜色检测设备进行校准和维护,保证检测结果的准确性。 对涂层的耐磨性进行测试,采用模拟实际使用环境的测试方法,评估涂层在摩擦过程中的耐磨性能。根据测试结果,及时调整生产工艺和涂层配方,提高涂层的耐磨性。 检查涂层的耐水性,将涂层布浸泡在水中一定时间,观察涂层的变化情况。对耐水性不符合要求的涂层布,进行返工处理或报废处理,保证产品质量。 布料强度评估 双面涂覆PVC涂层布的布料应具有足够的强度,以承受帐篷的使用压力。对布料的拉伸强度进行测试,确保其在受力时不会断裂,评估布料的撕裂强度,防止在遇到尖锐物体时撕裂。检查布料的抗穿刺性能,避免被尖锐物体轻易刺穿,布料的强度应符合国家相关标准和招标文件要求,通过强度评估,保证帐篷在各种环境下的使用安全。 在生产过程中,选择高强度的原材料,并严格控制原材料的质量。对原材料进行强度测试,只有符合要求的原材料才能投入生产。同时,优化生产工艺,提高布料的强度和均匀性。 抗穿刺性能测试 采用先进的拉伸强度测试设备,对每一批次的布料进行拉伸强度测试。建立强度测试档案,记录每一批次布料的测试结果,以便进行质量追溯和管理。 为评估布料的撕裂强度,采用专业的撕裂强度测试方法,模拟不同的撕裂情况,评估布料的撕裂性能。根据测试结果,及时调整生产工艺和原材料配方,提高布料的撕裂强度。 检查布料的抗穿刺性能,采用尖锐物体对布料进行穿刺测试,评估布料的抗穿刺能力。对抗穿刺性能不符合要求的布料,进行改进或更换原材料,确保布料的质量。 加强与科研机构的合作,开展布料强度研究和技术创新。不断引进新的材料和技术,提高布料的强度和性能,以满足不同客户的需求。 耐候性能测试 进行耐紫外线测试,确保双面涂覆PVC涂层布在阳光照射下不会褪色和老化。模拟不同的气候条件,测试布料的耐高低温性能,保证在极端环境下性能稳定。检测布料的耐潮湿性能,防止在潮湿环境中发霉和腐烂,评估布料的耐化学腐蚀性能,避免在接触化学物质时受到损害。耐候性能测试需符合相关标准和要求,以保证帐篷的长期使用,通过耐候性能测试,提高帐篷的使用寿命和可靠性。 耐紫外线测试 耐化学腐蚀测试 在耐紫外线测试方面,采用专业的紫外线老化试验箱,模拟不同强度和时间的紫外线照射,评估布料的耐紫外线性能。根据测试结果,添加抗紫外线添加剂,提高布料的耐紫外线能力。 高低温试验箱 模拟不同的气候条件,将布料放置在高低温试验箱中,测试其在不同温度下的性能变化。通过多次循环测试,评估布料的耐高低温性能,确保其在极端环境下仍能保持稳定。 检测布料的耐潮湿性能,将布料放置在潮湿环境中一定时间,观察其是否发霉和腐烂。对耐潮湿性能不符合要求的布料,进行防潮处理或更换原材料,提高布料的耐潮湿能力。 评估布料的耐化学腐蚀性能,将布料浸泡在不同的化学物质中,观察其表面变化和性能损失。根据测试结果,选择合适的防护措施,提高布料的耐化学腐蚀性能。 建立完善的耐候性能测试体系,定期对产品进行耐候性能测试。将测试结果作为产品质量评估的重要依据,不断改进生产工艺和产品性能,提高帐篷的耐候性和可靠性。 质量检验标准 篷体外观质量要求 表面平整度要求 平整度偏差范围 1)在每平方米的篷体表面,平整度偏差严格控制在不超过±2mm的范围内,以保证篷体表面的基本平整。这一标准有助于提升篷体的整体美观度,同时确保其在使用过程中的稳定性和功能性。 2)对于长度超过5米的篷体,整体平整度偏差不超过±5mm。考虑到较长篷体在制作和使用过程中可能面临更多的挑战,这一标准既合理又必要,能够有效避免因平整度问题导致的篷体变形或损坏。 3)测量平整度时,应使用专业的平整度检测工具,如激光平整度仪等,确保测量结果的准确性。专业工具能够精确地检测出篷体表面的微小偏差,为质量控制提供可靠的数据支持。 涂层均匀性检测 1)采用厚度测量仪,在篷体表面随机选取不少于5个测量点,涂层厚度偏差不超过±0.1mm。通过多点测量,可以全面了解涂层的厚度分布情况,确保涂层均匀地覆盖在篷体表面,提高篷体的防护性能。 厚度测量仪 涂层测厚仪 2)观察涂层表面,应无明显的颗粒、气泡等缺陷。这些缺陷不仅会影响篷体的外观质量,还可能降低涂层的防护效果,因此必须严格控制。 3)对涂层的附着力进行检测,采用划格法,划格间距为2mm,涂层脱落面积不超过5%。良好的附着力是保证涂层长期有效防护的关键,通过划格法检测可以准确评估涂层与篷体表面的结合强度。 颜色一致性评估 1)使用色差仪,在篷体不同部位测量色差,ΔE值不超过2。色差仪能够精确测量颜色差异,确保篷体颜色在不同部位保持一致,提高篷体的整体美观度。 色差仪 2)在自然光下,肉眼观察篷体颜色,应无明显的深浅差异。肉眼观察是一种直观的检测方法,可以作为色差仪测量的补充,进一步确保颜色的一致性。 3)对于多批次生产的篷体,应确保批次之间的颜色一致性,色差控制在允许范围内。这有助于保证产品的质量稳定性,避免因批次差异导致的颜色不一致问题。 边缘处理质量标准 边缘切割精度 1)切割边缘的直线度偏差不超过±1mm,确保边缘的直线度符合要求。精确的直线度有助于提高篷体的组装精度和整体稳定性,使篷体在使用过程中更加牢固。 2)对于弧形边缘,曲率半径偏差不超过±2mm。弧形边缘的精确切割能够保证篷体的外观符合设计要求,同时提高篷体的密封性和防护性能。 3)切割后的边缘应无锯齿状或不平整现象。这些缺陷会影响篷体的美观度和使用寿命,因此必须严格控制切割质量。 包边牢固度检测 1)采用拉力试验机,对包边进行拉力测试,拉力不低于50N时,包边不应出现脱线或开胶现象。拉力测试可以模拟包边在实际使用过程中所承受的拉力,确保包边具有足够的牢固度。 拉力试验机 2)在模拟使用环境下,对篷体边缘进行摩擦试验,经过1000次摩擦后,包边应无明显磨损或松动。摩擦试验能够检验包边的耐磨性和耐久性,保证包边在长期使用过程中不会出现问题。 3)观察包边与篷体的结合处,应无缝隙或翘边现象。紧密的结合可以提高篷体的密封性和防护性能,避免雨水、灰尘等进入篷体内部。 包边宽度均匀性 1)使用游标卡尺,在边缘不同位置测量包边宽度,取平均值作为实际宽度。多点测量可以更准确地反映包边宽度的实际情况,确保包边宽度的均匀性。 游标卡尺 直尺 2)每个测量点的宽度与平均值的偏差不超过±1mm。严格控制宽度偏差可以保证包边的外观质量和一致性,提高篷体的整体美观度。 3)包边宽度应符合设计要求,偏差超出范围的部分应进行修整。及时修整可以确保包边宽度符合标准,避免因宽度不一致导致的质量问题。 表面清洁度要求 清洁度检测方法 1)使用白色干净的棉布擦拭篷体表面,棉布上应无明显的灰尘或污渍残留。擦拭检测可以直观地检查篷体表面的清洁程度,确保篷体表面干净整洁。 白色棉布 2)在放大镜下观察篷体表面,应无可见的杂质颗粒。放大镜观察可以检测出微小的杂质颗粒,进一步保证篷体表面的清洁度。 放大镜 3)对于有特殊清洁要求的部位,如拉链、魔术贴等,应进行专项清洁度检测。专项检测可以针对特殊部位的清洁要求进行重点检查,确保这些部位的清洁度符合标准。 印刷图案质量评估 1)观察印刷图案的色彩饱和度和对比度,应符合设计要求。良好的色彩饱和度和对比度可以使印刷图案更加清晰、醒目,提高篷体的识别度和美观度。 2)图案的线条应清晰、流畅,无断线或重影现象。清晰的线条可以保证印刷图案的质量和精度,避免因线条问题导致的图案模糊或失真。 3)经过摩擦试验后,图案的掉色程度应不超过规定标准。摩擦试验可以检验印刷图案的耐磨性和耐久性,确保图案在长期使用过程中不会掉色。 清洁剂残留检测 1)使用pH试纸检测篷体表面的酸碱度,pH值应在6-8之间。pH值检测可以检查清洁剂是否残留以及残留的酸碱度是否合适,避免因清洁剂残留对篷体造成损害。 2)观察篷体表面的光泽度,应无因清洁剂残留导致的异常光泽变化。光泽度观察可以直观地检查清洁剂残留对篷体表面光泽度的影响,确保篷体表面的外观质量。 3)对篷体表面进行水分检测,水分含量应不超过规定值。水分检测可以避免因水分残留导致的篷体发霉、生锈等问题,保证篷体的使用寿命。 缝制工艺技术指标 缝线质量标准 缝线强度测试 1)采用拉力试验机对缝线进行拉伸试验,断裂强度不低于50N。拉伸试验可以准确测量缝线的断裂强度,确保缝线在使用过程中不会轻易断裂。 2)在模拟使用环境下,对缝线进行摩擦试验,经过1000次摩擦后,缝线应无明显磨损或断裂。摩擦试验可以检验缝线的耐磨性和耐久性,保证缝线在长期使用过程中不会出现问题。 3)观察缝线的线结,应牢固、紧密,无松动或脱线现象。牢固的线结可以保证缝线的连接强度,避免因线结松动导致的脱线问题。 缝线颜色匹配度 1)使用色差仪测量缝线与篷体面料的色差,ΔE值不超过2。色差仪测量可以精确评估缝线与篷体面料的颜色匹配度,确保颜色协调一致。 2)在自然光下,肉眼观察缝线颜色,应与篷体面料协调一致。肉眼观察是一种直观的检测方法,可以作为色差仪测量的补充,进一步确保颜色的匹配度。 3)对于多批次生产的篷体,应确保缝线颜色的一致性。颜色一致性可以保证产品的质量稳定性,避免因批次差异导致的颜色不一致问题。 缝线粗细偏差控制 1)使用游标卡尺在缝线不同位置测量粗细,取平均值作为实际粗细。多点测量可以更准确地反映缝线粗细的实际情况,确保缝线粗细的均匀性。 2)每个测量点的粗细与平均值的偏差不超过±0.1mm。严格控制粗细偏差可以保证缝线的质量和一致性,避免因粗细不一致导致的缝制问题。 3)缝线粗细应符合设计要求,偏差超出范围的部分应进行调整。及时调整可以确保缝线粗细符合标准,保证缝制工艺的质量。 针距密度要求 针距测量方法 1)使用直尺在缝制部位随机选取不少于5个测量点,测量相邻针孔之间的距离。多点测量可以更准确地反映针距的实际情况,确保针距的均匀性。 拉伸试验机 2)计算每个测量点的针距,并取平均值作为实际针距。平均值可以更客观地反映针距的整体情况,为针距控制提供依据。 3)测量针距时,应确保直尺与缝线垂直,以保证测量结果的准确性。垂直测量可以避免因测量角度问题导致的针距误差,提高测量结果的可靠性。 针距偏差控制 1)每个测量点的针距与平均值的偏差不超过±0.5mm。严格控制针距偏差可以保证缝制的质量和一致性,避免因针距不一致导致的缝制不平整或强度不均匀问题。 2)对于针距偏差超出范围的部位,应进行调整或重新缝制。及时调整可以确保针距符合标准,保证缝制工艺的质量。 3)在缝制过程中,应定期检查针距,及时发现和纠正偏差。定期检查可以及时发现针距问题并进行处理,避免问题积累导致的质量问题。 不同部位针距一致性 1)对篷体的不同部位,如边缘、中间、角落等,分别测量针距。分别测量可以了解不同部位针距的实际情况,确保针距在不同部位保持一致。 2)各部位的针距应基本一致,差异不超过±0.3mm。严格控制针距差异可以保证缝制的质量和美观度,避免因针距差异过大导致的外观不协调问题。 3)若发现不同部位针距存在明显差异,应分析原因并进行调整。及时分析和调整可以确保针距在不同部位保持一致,保证缝制工艺的质量。 缝制平整度指标 平整度检测方法 1)使用平整度检测工具,如平板和塞尺,测量缝制部位的平整度偏差。平整度检测工具可以精确测量缝制部位的平整度偏差,为质量控制提供可靠的数据支持。 平板和塞尺 2)在每平方米的缝制部位,平整度偏差不超过±2mm。这一标准有助于保证缝制部位的基本平整,提高篷体的整体美观度和稳定性。 3)对于长度超过5米的缝制部位,整体平整度偏差不超过±5mm。考虑到较长缝制部位在制作和使用过程中可能面临更多的挑战,这一标准既合理又必要,能够有效避免因平整度问题导致的篷体变形或损坏。 拼接处贴合度评估 1)观察拼接处的缝隙宽度,应不超过0.5mm。狭窄的缝隙可以保证拼接处的密封性和美观度,避免雨水、灰尘等进入篷体内部。 2)使用手触摸拼接处,应无明显的高低不平感。触摸检测可以直观地检查拼接处的贴合度,确保拼接处平整光滑。 3)在拼接处施加一定的拉力,缝隙不应明显增大或出现分离现象。拉力测试可以检验拼接处的牢固度,保证拼接处在受力时不会出现问题。 拉伸折叠后平整度保持 1)对篷体进行拉伸试验,拉伸长度为篷体原长度的10%,拉伸后缝制部位的平整度偏差不超过±3mm。拉伸试验可以模拟篷体在实际使用过程中所承受的拉力,确保缝制部位在拉伸后仍能保持较好的平整度。 2)对篷体进行折叠试验,折叠次数为10次,折叠后缝制部位应无明显的褶皱或变形。折叠试验可以检验缝制部位的柔韧性和耐久性,保证缝制部位在多次折叠后不会出现问题。 3)观察拉伸或折叠后的缝制部位,应无脱线或开缝现象。无脱线或开缝现象可以保证缝制部位的牢固度和密封性,避免因脱线或开缝导致的篷体损坏。 框架金属配件参数 金属材质质量标准 钢材强度检测 1)采用拉伸试验机对金属配件进行拉伸试验,屈服强度不低于235MPa,抗拉强度不低于375MPa。拉伸试验可以准确测量金属配件的屈服强度和抗拉强度,确保金属配件在使用过程中能够承受足够的拉力。 2)在模拟使用环境下,对金属配件进行疲劳试验,经过...
州本级救灾物资库储备物资项目投标方案.docx
下载提示

1.本文档仅提供部分内容试读;

2.支付并下载文件,享受无限制查看;

3.本网站所提供的标准文本仅供个人学习、研究之用,未经授权,严禁复制、发行、汇编、翻译或网络传播等,侵权必究;

4.左侧添加客服微信获取帮助;

5.本文为word版本,可以直接复制编辑使用。


这个人很懒,什么都没留下
未认证用户 查看用户
该文档于 上传
×
精品标书制作
百人专家团队
擅长领域:
工程标 服务标 采购标
16852
已服务主
2892
中标量
1765
平台标师
扫码添加客服
客服二维码
咨询热线:192 3288 5147
公众号
微信客服
客服