文库 服务类投标方案 软件开发

国产化技术栈投标方案.docx

DOCX   42页   下载299   2025-08-22   浏览79   收藏21   点赞41   评分-   20147字   58.00

AI慧写标书

十分钟千页标书高效生成

温馨提示:当前文档最多只能预览 15 页,若文档总页数超出了 15 页,请下载原文档以浏览全部内容。
国产化技术栈投标方案.docx 第1页
国产化技术栈投标方案.docx 第2页
国产化技术栈投标方案.docx 第3页
国产化技术栈投标方案.docx 第4页
国产化技术栈投标方案.docx 第5页
国产化技术栈投标方案.docx 第6页
国产化技术栈投标方案.docx 第7页
国产化技术栈投标方案.docx 第8页
国产化技术栈投标方案.docx 第9页
国产化技术栈投标方案.docx 第10页
国产化技术栈投标方案.docx 第11页
国产化技术栈投标方案.docx 第12页
国产化技术栈投标方案.docx 第13页
国产化技术栈投标方案.docx 第14页
国产化技术栈投标方案.docx 第15页
剩余27页未读, 下载浏览全部

开通会员, 优惠多多

6重权益等你来

首次半价下载
折扣特惠
上传高收益
特权文档
AI慧写优惠
专属客服
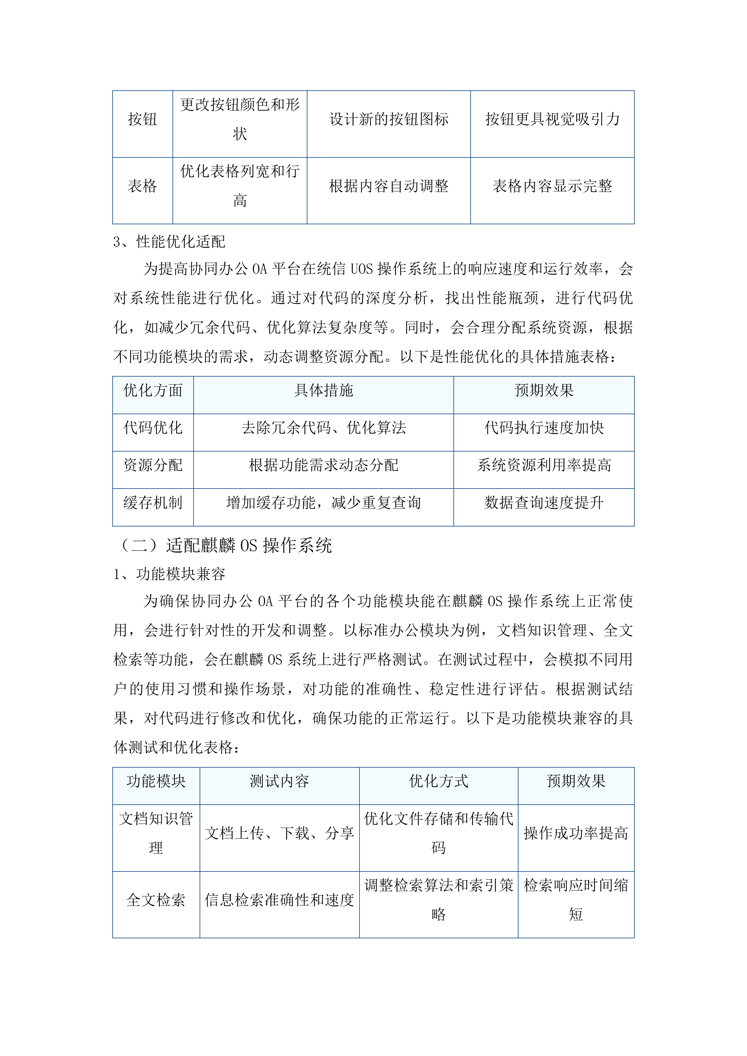
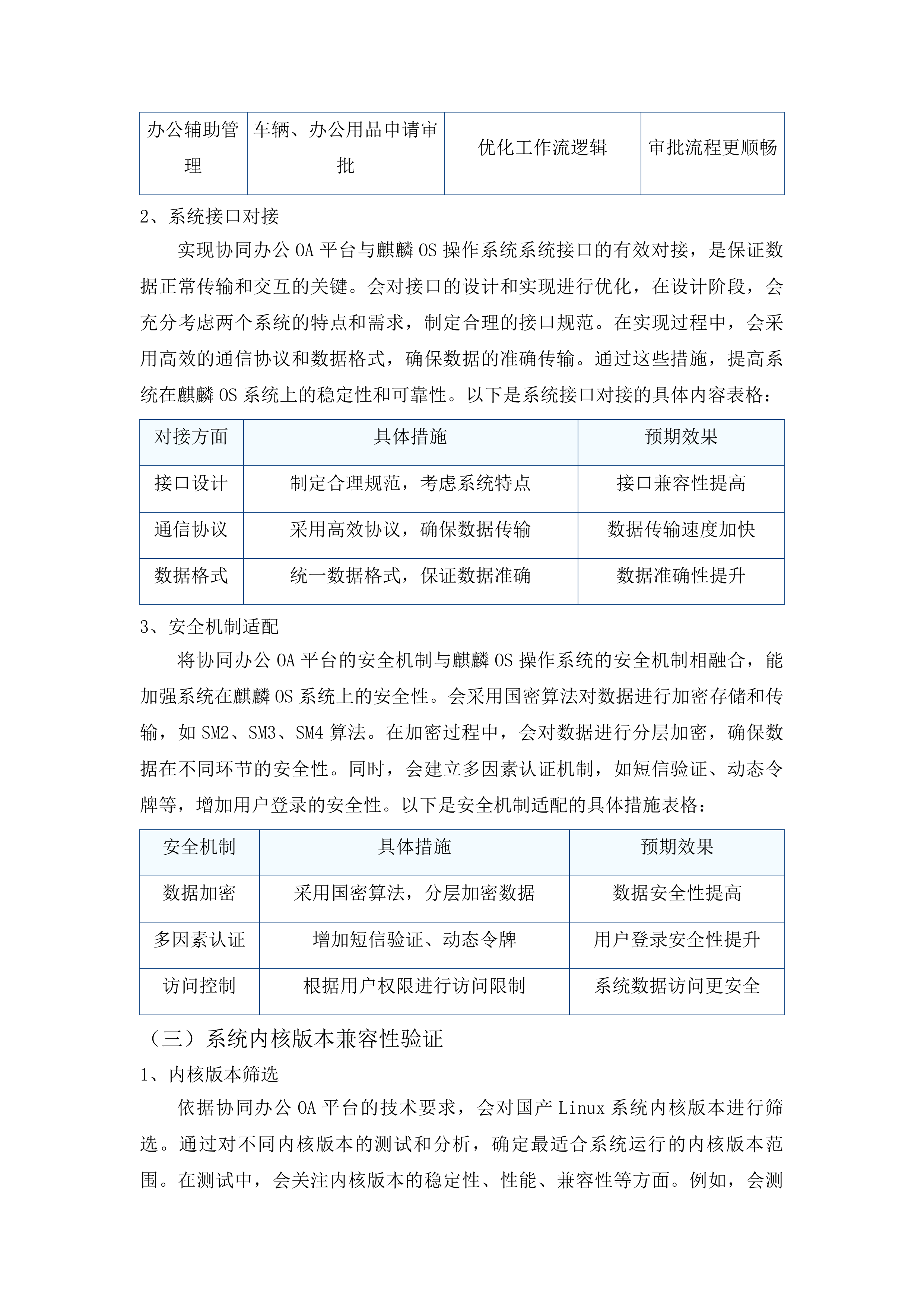
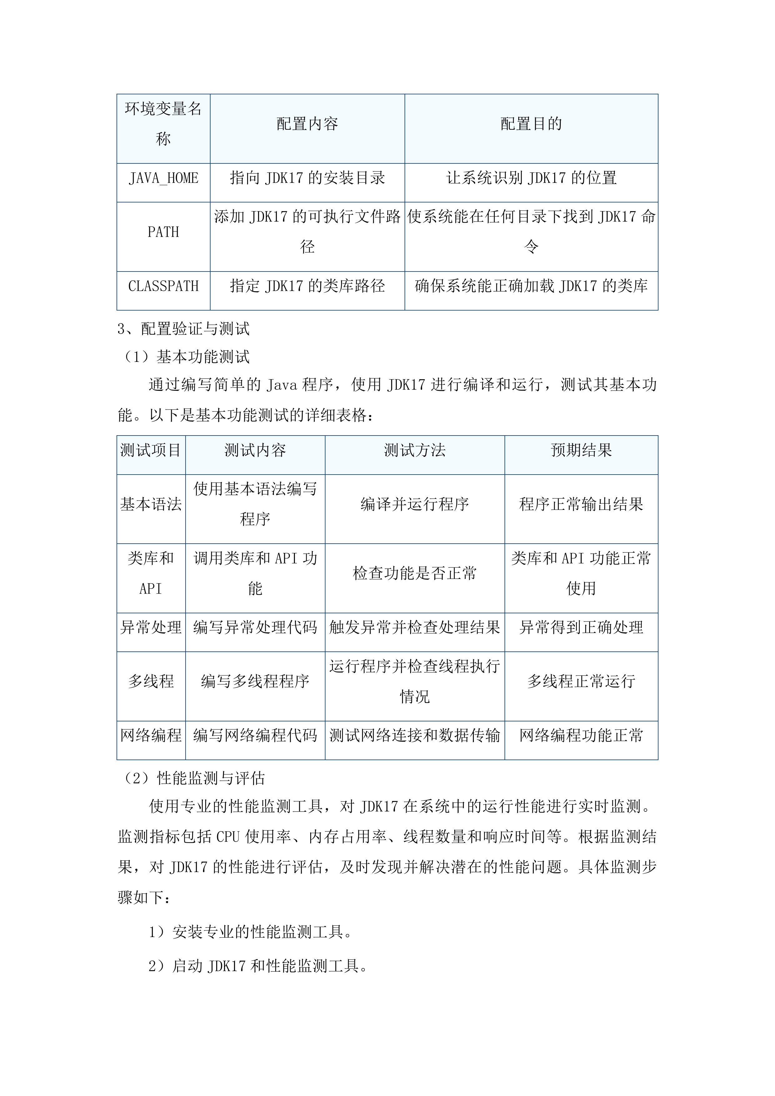
国产化技术栈投标方案 第一章 国产化技术栈 3 第一节 国产化技术栈适配方案 3 一、 操作系统兼容国产Linux 3 二、 OpenJDK版本不低于17 10 三、 主框架采用Spring Boot3.x+Vue3.x 17 四、 支持国产中间件 23 五、 支持国产数据库 29 六、 兼容龙芯飞腾鲲鹏等国产CPU架构 36 国产化技术栈 国产化技术栈适配方案 操作系统兼容国产Linux 适配统信UOS操作系统 系统功能适配 为使协同办公OA平台在统信UOS操作系统上稳定准确运行,会对各项功能进行针对性调整和优化。例如基础软件平台的组织模型引擎、权限引擎等,会经过严格兼容性测试。在测试中,会模拟多种使用场景,对引擎的性能、响应速度等方面进行评估,根据测试结果进行参数调整和代码优化,以保证其在统信UOS系统下的稳定性和准确性。以下是具体的测试和调整内容表格: 功能模块 测试内容 调整方式 预期效果 组织模型引擎 组织架构创建、修改、查询 优化数据库交互代码 操作响应时间缩短 权限引擎 用户权限分配、验证 调整权限算法 权限验证准确率提高 工作流引擎 流程设计、执行、监控 优化流程调度逻辑 流程执行效率提升 界面显示适配 为提高用户在统信UOS操作系统上的视觉体验,会对系统界面的显示效果进行调整。首先会研究统信UOS的界面风格特点,如色彩搭配、图标样式、字体排版等,然后将协同办公OA平台的界面与之相匹配。同时,会对界面元素进行优化,确保其在不同分辨率的统信UOS设备上都能正常显示和操作。以下是界面适配的具体内容表格: 界面元素 适配内容 适配方式 预期效果 菜单 调整菜单样式和布局 使用CSS样式表进行修改 菜单显示清晰、操作便捷 按钮 更改按钮颜色和形状 设计新的按钮图标 按钮更具视觉吸引力 表格 优化表格列宽和行高 根据内容自动调整 表格内容显示完整 性能优化适配 为提高协同办公OA平台在统信UOS操作系统上的响应速度和运行效率,会对系统性能进行优化。通过对代码的深度分析,找出性能瓶颈,进行代码优化,如减少冗余代码、优化算法复杂度等。同时,会合理分配系统资源,根据不同功能模块的需求,动态调整资源分配。以下是性能优化的具体措施表格: 优化方面 具体措施 预期效果 代码优化 去除冗余代码、优化算法 代码执行速度加快 资源分配 根据功能需求动态分配 系统资源利用率提高 缓存机制 增加缓存功能,减少重复查询 数据查询速度提升 适配麒麟OS操作系统 功能模块兼容 为确保协同办公OA平台的各个功能模块能在麒麟OS操作系统上正常使用,会进行针对性的开发和调整。以标准办公模块为例,文档知识管理、全文检索等功能,会在麒麟OS系统上进行严格测试。在测试过程中,会模拟不同用户的使用习惯和操作场景,对功能的准确性、稳定性进行评估。根据测试结果,对代码进行修改和优化,确保功能的正常运行。以下是功能模块兼容的具体测试和优化表格: 功能模块 测试内容 优化方式 预期效果 文档知识管理 文档上传、下载、分享 优化文件存储和传输代码 操作成功率提高 全文检索 信息检索准确性和速度 调整检索算法和索引策略 检索响应时间缩短 办公辅助管理 车辆、办公用品申请审批 优化工作流逻辑 审批流程更顺畅 系统接口对接 实现协同办公OA平台与麒麟OS操作系统系统接口的有效对接,是保证数据正常传输和交互的关键。会对接口的设计和实现进行优化,在设计阶段,会充分考虑两个系统的特点和需求,制定合理的接口规范。在实现过程中,会采用高效的通信协议和数据格式,确保数据的准确传输。通过这些措施,提高系统在麒麟OS系统上的稳定性和可靠性。以下是系统接口对接的具体内容表格: 对接方面 具体措施 预期效果 接口设计 制定合理规范,考虑系统特点 接口兼容性提高 通信协议 采用高效协议,确保数据传输 数据传输速度加快 数据格式 统一数据格式,保证数据准确 数据准确性提升 安全机制适配 将协同办公OA平台的安全机制与麒麟OS操作系统的安全机制相融合,能加强系统在麒麟OS系统上的安全性。会采用国密算法对数据进行加密存储和传输,如SM2、SM3、SM4算法。在加密过程中,会对数据进行分层加密,确保数据在不同环节的安全性。同时,会建立多因素认证机制,如短信验证、动态令牌等,增加用户登录的安全性。以下是安全机制适配的具体措施表格: 安全机制 具体措施 预期效果 数据加密 采用国密算法,分层加密数据 数据安全性提高 多因素认证 增加短信验证、动态令牌 用户登录安全性提升 访问控制 根据用户权限进行访问限制 系统数据访问更安全 系统内核版本兼容性验证 内核版本筛选 依据协同办公OA平台的技术要求,会对国产Linux系统内核版本进行筛选。通过对不同内核版本的测试和分析,确定最适合系统运行的内核版本范围。在测试中,会关注内核版本的稳定性、性能、兼容性等方面。例如,会测试内核在处理大量数据时的响应速度、对系统资源的占用情况等。根据测试结果,筛选出表现良好的内核版本。以下是内核版本筛选的具体内容表格: 内核版本 稳定性测试 性能测试 兼容性测试 筛选结果 版本A 长时间运行无崩溃 数据处理速度快 与平台功能兼容 通过 版本B 偶尔出现崩溃 数据处理速度较慢 部分功能不兼容 不通过 版本C 运行稳定 性能中等 基本功能兼容 待定 功能完整性验证 对筛选出的内核版本进行功能完整性验证,确保系统各项功能在该内核版本下正常运行。会对基础软件平台的各种引擎、标准办公模块的各项功能等进行全面测试。在测试过程中,会模拟不同的使用场景,对功能的准确性、稳定性进行评估。例如,测试文档知识管理功能时,会检查文档的上传、下载、分享等操作是否正常。以下是功能完整性验证的具体内容表格: 功能模块 测试内容 测试结果 处理措施 基础软件平台引擎 组织模型、权限等引擎功能 部分引擎响应慢 优化引擎代码 标准办公模块 文档知识管理、全文检索等 功能正常 无 办公辅助管理 车辆、办公用品管理 审批流程有延迟 调整工作流逻辑 性能稳定性验证 为确保系统在选定的内核版本下稳定运行,会对系统在不同内核版本下的性能稳定性进行验证。通过模拟大量数据的处理和并发操作,测试系统的响应速度、吞吐量等性能指标。在测试中,会设置不同的并发用户数和数据量,观察系统的性能变化。根据测试结果,对系统进行优化和调整。以下是性能稳定性验证的具体内容表格: 内核版本 并发用户数 数据处理量 响应速度 吞吐量 稳定性评估 版本A 100 大量数据 响应较快 吞吐量高 稳定 版本B 50 中等数据 响应较慢 吞吐量低 不稳定 版本C 80 大量数据 响应一般 吞吐量中等 较稳定 国产Linux环境部署测试 部署方案制定 根据协同办公OA平台的特点和国产Linux环境的要求,制定详细的部署方案。首先会对服务器进行合理配置,包括选择合适的硬件规格、安装必要的操作系统和软件依赖。然后确定软件的安装步骤,从基础软件平台到各个功能模块,按照顺序进行安装和配置。同时,会对网络环境进行设置,确保服务器之间的通信顺畅。以下是部署方案的具体内容列表: 1)服务器配置:选择性能稳定、符合平台需求的服务器,安装统信UOS或麒麟OS操作系统,配置必要的网络参数。 2)软件安装:按照基础软件平台、标准办公模块、插件应用等顺序进行安装,确保各个模块的兼容性。 3)网络设置:设置服务器之间的网络连接,配置防火墙规则,保证数据的安全传输。 4)数据迁移:将原有系统的数据迁移到新的国产Linux环境中,确保数据的完整性和准确性。 测试用例设计 为确保协同办公OA平台在国产Linux环境下的稳定性和可靠性,会设计全面的测试用例。测试用例将覆盖系统的各个模块和功能点,包括基础软件平台、标准办公模块、插件应用等。在设计测试用例时,会考虑不同的使用场景和边界条件,确保系统在各种情况下都能正常运行。以下是测试用例设计的具体内容表格: 测试模块 测试用例编号 测试内容 预期结果 基础软件平台 TC001 组织模型引擎功能测试 组织架构创建、修改成功 标准办公模块 TC002 文档知识管理功能测试 文档上传、下载、分享正常 插件应用 TC003 预览和格式处理功能测试 文件预览和格式转换正常 系统集成 TC004 与甲方业务系统集成测试 数据传输和交互正常 问题修复与优化 在部署测试过程中,一旦发现问题会及时进行修复和优化。根据测试结果,会深入分析问题产生的原因,可能是代码逻辑错误、配置参数不合理等。针对不同的原因,采取相应的措施进行改进。例如,如果是代码逻辑错误,会对代码进行修改和调试;如果是配置参数不合理,会进行参数调整。以下是问题修复与优化的具体内容表格: 问题编号 问题描述 原因分析 修复措施 优化效果 PB001 系统响应慢 数据库查询语句复杂 优化查询语句 响应速度提升 PB002 部分功能无法使用 配置文件错误 修改配置文件 功能恢复正常 PB003 数据传输不稳定 网络设置问题 调整网络参数 数据传输稳定 跨平台兼容性保障措施 技术架构设计 采用跨平台的技术架构设计,确保协同办公OA平台能在不同操作系统和硬件平台上运行。采用B/S架构和JakartaEE架构,模块化设计系统,提高系统的可移植性和兼容性。B/S架构使得用户可以通过浏览器访问系统,不受操作系统的限制;JakartaEE架构提供了丰富的组件和服务,便于功能的扩展和独立升级。以下是技术架构设计的具体内容表格: 架构类型 特点 优势 对跨平台的支持 B/S架构 通过浏览器访问系统 无需安装客户端,便于使用 支持多种操作系统 JakartaEE架构 模块化设计,组件化开发 功能扩展和升级方便 可在不同硬件平台上部署 代码编写规范 制定统一的代码编写规范,能确保代码的跨平台兼容性。在代码编写过程中,避免使用特定操作系统或硬件平台的特性,采用通用的编程接口和标准库。例如,使用标准的数据库访问接口,不依赖于特定数据库的原生函数。同时,对代码进行注释和文档化,便于后续的维护和扩展。以下是代码编写规范的具体内容表格: 规范要求 具体内容 作用 避免特定特性 不使用特定操作系统或硬件的函数 提高代码可移植性 采用通用接口 使用标准的编程接口和库 保证代码兼容性 代码注释和文档化 对代码进行详细注释和文档说明 便于维护和扩展 兼容性测试机制 建立完善的兼容性测试机制,对系统在不同平台上的兼容性进行定期测试。在系统开发和升级过程中,及时进行兼容性测试,发现并解决兼容性问题。测试内容包括功能完整性、性能稳定性、界面显示等方面。根据测试结果,对系统进行优化和调整。以下是兼容性测试机制的具体内容表格: 测试方面 测试内容 测试方法 处理措施 功能完整性 各个功能模块是否正常运行 模拟用户操作 修复功能缺陷 性能稳定性 系统的响应速度、吞吐量等 压力测试 优化系统性能 界面显示 界面元素是否正常显示和操作 不同分辨率测试 调整界面布局 OpenJDK版本不低于17 JDK17环境部署配置 系统环境评估 硬件资源评估 为保障JDK17在本项目系统中的稳定运行,会对系统的CPU核心数、主频、内存容量和存储性能进行全方位检测。依据JDK17的官方推荐配置,精准判断系统硬件是否具备良好的支持能力。针对不同规模的业务需求,精心制定合理的硬件资源分配策略。对于小规模业务,合理分配较少的CPU核心和内存;对于大规模业务,则增加相应资源投入,确保JDK17能够高效运行,避免因硬件资源不足导致系统性能下降。 操作系统兼容性检查 严格检查操作系统的类型和版本,确保其与JDK17的兼容性。特别是对于国产linux操作系统,会进行专门的适配测试。检查系统的内核版本、系统库和依赖项,保证其与JDK17的运行环境相匹配。以下是部分检查内容的详细表格: 检查项目 检查详情 预期结果 操作系统类型 确认是否为国产linux操作系统 与JDK17兼容的系统类型 内核版本 检查内核版本号 符合JDK17要求的版本 系统库 查看系统库的完整性和版本 与JDK17运行环境匹配 依赖项 检查依赖项的安装情况 满足JDK17运行需求 JDK17安装步骤 安装包下载与校验 从官方可靠的下载源获取JDK17安装包,为确保安装包未被篡改,会使用哈希算法对其进行完整性校验。在校验过程中,会严格比对官方提供的哈希值。具体操作步骤如下: 1)访问官方指定的下载源,下载JDK17安装包。 2)使用哈希算法生成下载安装包的哈希值。 3)将生成的哈希值与官方提供的哈希值进行严格比对。 4)若比对一致,确认安装包安全可靠;若不一致,重新下载安装包并重复上述步骤。 环境变量配置 在系统中正确配置JDK17的环境变量,包括JAVA_HOME、PATH和CLASSPATH等,确保系统能够在任何目录下正确找到JDK17的可执行文件和相关库文件。对环境变量的配置进行严格测试,避免因配置不当导致系统故障。以下是环境变量配置的详细表格: 环境变量名称 配置内容 配置目的 JAVA_HOME 指向JDK17的安装目录 让系统识别JDK17的位置 PATH 添加JDK17的可执行文件路径 使系统能在任何目录下找到JDK17命令 CLASSPATH 指定JDK17的类库路径 确保系统能正确加载JDK17的类库 配置验证与测试 基本功能测试 通过编写简单的Java程序,使用JDK17进行编译和运行,测试其基本功能。以下是基本功能测试的详细表格: 测试项目 测试内容 测试方法 预期结果 基本语法 使用基本语法编写程序 编译并运行程序 程序正常输出结果 类库和API 调用类库和API功能 检查功能是否正常 类库和API功能正常使用 异常处理 编写异常处理代码 触发异常并检查处理结果 异常得到正确处理 多线程 编写多线程程序 运行程序并检查线程执行情况 多线程正常运行 网络编程 编写网络编程代码 测试网络连接和数据传输 网络编程功能正常 性能监测与评估 使用专业的性能监测工具,对JDK17在系统中的运行性能进行实时监测。监测指标包括CPU使用率、内存占用率、线程数量和响应时间等。根据监测结果,对JDK17的性能进行评估,及时发现并解决潜在的性能问题。具体监测步骤如下: 1)安装专业的性能监测工具。 2)启动JDK17和性能监测工具。 3)实时记录CPU使用率、内存占用率、线程数量和响应时间等指标。 4)分析监测数据,评估JDK17的性能。 5)若发现性能问题,及时调整系统配置或优化代码。 Java运行时版本稳定性测试 测试环境搭建 硬件与软件配置 为保证测试结果的准确性和可靠性,根据实际生产环境的硬件配置,搭建相应的测试服务器,确保测试环境的硬件资源与生产环境相似。安装相同版本的操作系统、数据库和中间件,保证测试环境与生产环境的一致性。对测试环境的软件进行严格的版本控制和管理,定期检查软件版本,确保其稳定性和兼容性。若发现软件版本存在问题,及时进行更新和修复。 测试环境搭建 业务场景模拟 深入分析实际业务场景和用户行为,制定详细的测试用例和脚本。模拟不同的业务操作和并发请求,测试Java运行时版本在各种情况下的稳定性。对测试用例和脚本进行定期更新和维护,根据实际业务的变化和需求,及时调整测试内容。确保测试用例和脚本能够准确反映实际业务情况,提高测试的有效性。 稳定性测试方案 长时间运行测试 让Java程序在测试环境中连续运行较长时间,监测系统的稳定性和性能变化。记录系统的运行状态、资源使用情况和错误信息,及时发现并解决潜在的问题。以下是长时间运行测试的详细表格: 监测项目 监测内容 监测频率 记录方式 运行状态 程序是否正常运行 每小时 日志记录 资源使用情况 CPU、内存、磁盘等资源占用率 每小时 数据统计 错误信息 程序出现的错误类型和详细信息 实时 日志记录 并发压力测试 模拟大量的并发请求,对Java运行时版本进行压力测试。监测系统在高并发情况下的响应时间、吞吐量和资源使用情况,评估系统的性能和稳定性。具体测试步骤如下: 1)确定并发请求的数量和类型。 2)使用压力测试工具模拟并发请求。 3)实时监测系统的响应时间、吞吐量和资源使用情况。 4)分析测试数据,评估系统的性能和稳定性。 5)根据测试结果,调整系统的配置和参数,优化系统的性能和稳定性。 问题分析与解决 问题定位与分析 通过查看系统日志、性能监测数据和调试信息,对系统出现的问题进行详细的分析和定位。找出问题的根源和影响因素,为解决问题提供依据。对问题进行分类和总结,分析问题的发生频率和严重程度,制定相应的优先级和解决方案。以下是问题定位与分析的详细表格: 问题类型 问题描述 发生频率 严重程度 根源分析 解决方案优先级 性能问题 系统响应时间过长 频繁 高 CPU资源不足 高 功能问题 某个功能无法正常使用 偶尔 中 代码逻辑错误 中 兼容性问题 系统与某些软件不兼容 极少 低 软件版本不匹配 低 解决方案实施与验证 根据问题的分析结果,制定具体的解决方案和优化措施。对解决方案进行严格的测试和验证,确保其能够有效解决问题,并提高系统的稳定性和可靠性。具体实施步骤如下: 1)制定详细的解决方案和优化措施。 2)在测试环境中对解决方案进行测试和验证。 3)若测试通过,在生产环境中实施解决方案。 4)在实施过程中,密切监测系统的运行情况。 5)若出现新问题,及时调整解决方案。 JVM性能优化方案 JVM参数调优 堆内存参数设置 根据系统的内存使用情况和业务需求,合理设置JVM的堆内存大小。调整堆内存的初始值、最大值和新生代与老年代的比例,优化内存的分配和回收策略。通过对堆内存参数的设置,减少内存溢出的风险,提高系统的性能和稳定性。以下是堆内存参数设置的详细表格: 参数名称 参数含义 设置范围 设置依据 初始堆内存大小 JVM启动时分配的堆内存大小 根据系统内存和业务需求确定 避免初始内存过小导致频繁扩容 最大堆内存大小 JVM允许使用的最大堆内存大小 根据系统内存和业务需求确定 防止内存溢出 新生代与老年代比例 新生代和老年代在堆内存中的占比 根据对象生命周期和垃圾回收情况调整 优化内存分配和回收 垃圾回收算法选择 根据系统的性能特点和业务需求,选择合适的垃圾回收算法。不同的垃圾回收算法在不同的场景下具有不同的性能表现,选择合适的算法可以提高系统的性能和响应速度。对垃圾回收算法的参数进行优化调整,减少垃圾回收的停顿时间和内存占用,提高系统的吞吐量和稳定性。在选择垃圾回收算法时,会综合考虑系统的硬件资源、业务并发量和响应时间要求等因素。 代码优化策略 算法与数据结构优化 分析Java代码中的算法和数据结构,选择更高效的算法和数据结构来替代原有的实现。优化算法的时间复杂度和空间复杂度,提高代码的执行效率和性能。对数据结构的使用进行优化,减少不必要的对象创建和内存占用,提高代码的内存利用率和性能。以下是算法与数据结构优化的详细表格: 原算法和数据结构 存在问题 优化后的算法和数据结构 优化效果 冒泡排序 时间复杂度高 快速排序 提高排序效率 数组存储大量数据 内存占用大 链表存储 减少内存占用 代码逻辑优化 审查Java代码的逻辑结构,去除冗余的代码和不必要的计算。优化代码的执行流程,减少代码的复杂度和执行时间。遵循良好的编程规范和设计原则,提高代码的可读性和可维护性。对代码进行重构和优化,确保代码的质量和性能。以下是代码逻辑优化的详细表格: 原代码逻辑 存在问题 优化后的代码逻辑 优化效果 多层嵌套循环 执行效率低 优化循环结构或使用更高效算法 减少执行时间 重复计算 浪费资源 缓存计算结果 提高资源利用率 性能监测与评估 实时性能监测 使用性能监测工具,对JVM的运行状态进行实时监测。监测指标包括CPU使用率、内存占用率、线程数量和响应时间等。及时发现系统的性能瓶颈和潜在问题。具体监测步骤如下: 1)安装性能监测工具。 2)启动JVM和性能监测工具。 3)实时记录CPU使用率、内存占用率、线程数量和响应时间等指标。 4)分析监测数据,发现性能瓶颈和潜在问题。 5)根据分析结果,制定优化措施和解决方案。 优化效果评估 定期对性能优化方案的效果进行评估和分析。对比优化前后的性能指标,评估优化方案的有效性和可行性。根据评估结果,对性能优化方案进行调整和改进,确保系统的性能始终保持在最佳状态。以下是优化效果评估的详细表格: 性能指标 优化前数值 优化后数值 优化效果评估 CPU使用率 高 降低 优化方案有效,减少CPU资源消耗 内存占用率 大 降低 优化方案有效,减少内存占用 响应时间 长 缩短 优化方案有效,提高系统响应速度 主框架采用Spring Boot3.x+Vue3.x Boot3框架部署架构 架构设计要点 SpringBoot3框架部署架构采用模块化设计,将系统细致拆分为多个独立模块,每个模块精准负责特定功能。在架构设计进程中,全方位考虑系统的扩展性与可维护性,为后续功能的灵活添加和修改奠定坚实基础。同时,运用分层架构,巧妙地将业务逻辑、数据访问和表示层进行分离,显著提高了系统的可测试性和可维护性。这种架构设计能够让系统在面对复杂业务需求时,依然保持高效稳定的运行状态,也便于开发团队进行后续的优化和升级。 部署方式选择 在部署SpringBoot3框架时,可依据实际需求灵活选择合适的部署方式。其一,支持容器化部署,例如使用Docker将应用精心打包成容器,以此实现快速部署和资源隔离,有效提高部署效率和资源利用率。其二,也支持在传统服务器上进行部署,确保与现有基础设施完美兼容,保障系统的平稳过渡。此外,采用集群部署方式,能够极大提高系统的高可用性和负载均衡能力,使系统在面对大量用户访问时依然能够稳定运行。 ①容器化部署:利用Docker技术,将应用封装成独立的容器,实现快速部署和资源隔离。 Docker容器化部署 ②传统服务器部署:与现有基础设施兼容,保障系统平稳过渡。 ③集群部署:提高系统的高可用性和负载均衡能力,确保系统稳定运行。 Vue3前端组件化开发模式 组件化设计原则 Vue3前端组件化开发模式严格遵循高内聚、低耦合的设计原则。将页面科学拆分为多个独立组件,每个组件专注负责特定的功能和界面展示。组件之间通过props和events进行高效通信,大幅提高了代码的可复用性和可维护性。同时,采用组合式API,使组件的逻辑更加清晰易懂,便于开发人员进行开发和维护。这种设计原则能够让前端开发更加高效、灵活,也便于团队协作和项目的管理。 ①高内聚:每个组件内部功能紧密相关,提高组件的独立性。 ②低耦合:组件之间通过接口进行通信,降低组件之间的依赖。 ③可复用性:组件可以在不同的页面和场景中重复使用,提高开发效率。 ④可维护性:组件的逻辑清晰,便于开发人员进行修改和扩展。 组件开发流程 在开发Vue3组件时,首先进行全面的需求分析和设计,精准确定组件的功能和界面。然后运用Vue3的组合式API进行组件开发,精心编写组件的模板、样式和逻辑代码。在开发过程中,高度注重代码的规范性和可读性,严格遵循代码规范和最佳实践。最后,对组件进行严格的测试和调试,确保组件的功能正常和性能稳定。 开发阶段 具体操作 需求分析和设计 确定组件的功能和界面 组件开发 使用Vue3的组合式API编写模板、样式和逻辑代码 代码规范遵循 注重代码规范性和可读性,遵循代码规范和最佳实践 测试和调试 确保组件功能正常和性能稳定 前后端分离架构设计说明 架构优势阐述 前后端分离架构具备提高开发效率、增强系统可维护性和扩展性等显著优势。前端和后端能够独立进行开发和部署,前端专注于用户界面的精美设计和流畅交互,后端则聚焦于业务逻辑的高效实现和数据的精准处理。通过接口进行数据交互,有效降低了前后端的耦合度,极大便于团队协作和项目的科学管理。这种架构设计能够让前端和后端开发团队充分发挥各自的优势,提高开发效率和质量。 ①提高开发效率:前端和后端独立开发,并行推进项目进度。 ②增强可维护性:前后端分离,降低耦合度,便于代码的维护和升级。 ③提升扩展性:系统能够根据业务需求灵活扩展,适应不断变化的市场环境。 ④便于团队协作:前后端团队分工明确,提高协作效率。 数据交互方式 前后端分离架构采用RESTfulAPI进行数据交互。前端通过发送HTTP请求到后端的API接口,获取所需的数据或提交数据。后端对请求进行细致处理,并返回相应的数据给前端。在数据传输过程中,采用JSON格式进行数据的序列化和反序列化,确保数据的准确性和可读性。 交互方向 具体操作 数据格式 前端到后端 发送HTTP请求到API接口 JSON 后端到前端 处理请求并返回数据 JSON 微服务模块划分与调用机制 模块划分依据 微服务模块划分依据业务功能和职责进行。将系统合理拆分为多个独立的微服务,每个微服务精确负责特定的业务功能。在划分模块时,充分考虑模块的独立性、可扩展性和可维护性,极力避免模块之间的过度耦合。同时,根据业务的重要性和复杂度,科学合理地分配资源和人员。这种模块划分方式能够让系统更加灵活、高效地应对各种业务需求。 划分依据 具体考虑因素 目的 业务功能 每个微服务负责特定业务功能 提高系统的专业性和针对性 独立性 避免模块间过度耦合 增强系统的可维护性和扩展性 可扩展性 适应业务发展需求 确保系统的长期稳定运行 资源分配 根据业务重要性和复杂度分配 提高资源利用效率 调用机制实现 微服务之间的调用机制采用RESTfulAPI或RPC进行。每个微服务提供自己的API接口,其他微服务通过调用这些接口来获取所需的服务。在调用过程中,采用负载均衡和熔断机制,确保系统的高可用性和稳定性。同时,使用服务发现和配置中心,实现微服务的自动注册和配置管理。 调用机制 具体方式 保障措施 RESTfulAPI 通过HTTP请求调用接口 负载均衡、熔断机制 RPC 远程过程调用 服务发现、配置中心 模块化功能扩展支持方案 扩展设计思路 模块化功能扩展支持方案采用插件化设计思路。将系统的核心功能和扩展功能进行有效分离,核心功能作为基础模块,扩展功能作为插件模块。插件模块可以独立开发和部署,通过接口与核心模块进行交互。在设计扩展功能时,严格遵循开放封闭原则,对扩展开放,对修改封闭,确保系统的稳定性和可维护性。这种设计思路能够让系统在不断发展的过程中,灵活添加新功能,而不影响原有系统的稳定性。 设计思路 具体做法 遵循原则 插件化设计 分离核心功能和扩展功能 开放封闭原则 独立开发部署 插件模块可独立进行开发和部署 - 接口交互 插件模块通过接口与核心模块交互 - 扩展实现方式 模块化功能扩展的实现方式包括接口扩展、配置扩展和代码扩展。接口扩展通过定义接口规范,让插件模块实现这些接口来扩展系统功能。配置扩展通过修改系统的配置文件,实现对系统功能的定制和扩展。代码扩展通过在核心模块中预留扩展点,让插件模块在扩展点处插入自己的代码来扩展系统功能。 实现方式 具体操作 效果 接口扩展 定义接口规范,插件模块实现接口 灵活扩展系统功能 配置扩展 修改系统配置文件 定制和扩展系统功能 代码扩展 在核心模块预留扩展点插入代码 深度扩展系统功能 系统性能调优与压力测试 性能调优策略 系统性能调优策略涵盖优化数据库查询、缓存数据、异步处理和负载均衡等多个方面。优化数据库查询可通过创建索引、优化SQL语句等方式显著提高查询效率。缓存数据能够有效减少数据库的访问次数,大幅提高系统的响应速度。异步处理可将一些耗时的任务异步执行,显著提高系统的并发处理能力。负载均衡可将请求均匀地分配到多个服务器上,避免单点故障,提高系统的可用性。 ①数据库查询优化:创建索引、优化SQL语句,提高查询效率。 ②数据缓存:减少数据库访问次数,提升系统响应速度。 ③异步处理:异步执行耗时任务,增强系统并发处理能力。 ④负载均衡:均匀分配请求,避免单点故障,提高系统可用性。 压力测试方法 压力测试方法采用模拟大量用户并发访问系统的方式,全面检测系统在高负载情况下的性能表现。使用专业的压力测试工具,如JMeter等,设置不同的并发用户数和请求频率,对系统进行压力测试。在测试过程中,详细记录系统的响应时间、吞吐量、错误率等指标,深入分析系统的性能瓶颈,并进行相应的优化。 测试方法 工具使用 测试指标 后续操作 模拟大量用户并发访问 JMeter等 响应时间、吞吐量、错误率 分析瓶颈并优化 支持国产中间件 东方通TongWeb适配方案 功能适配优化 为确保本项目的协同办公OA平台与东方通TongWeb中间件深度融合,将对TongWeb中间件的各项功能开展全面评估。依据协同办公OA平台的实际需求,对功能进行有针对性的适配和优化。组织模型引擎、权限引擎、工作流引擎等多种引擎,均需与TongWeb中间件实现无缝对接。这样做能够实现数据的高效传输和处理,保证各引擎在TongWeb中间件的支撑下稳定运行,从而提升整个协同办公OA平台的工作效率和管理水平。 性能调优策略 为满足本项目协同办公OA平台150并发的性能要求,需对东方通TongWeb中间件进行性能调优。首先对TongWeb中间件的性能进行全面测试和深入分析,制定科学合理的性能调优策略。通过调整中间件的参数配置,如内存分配、线程池大小等,优化系统资源的使用。以下是部分参数配置及调优效果: 参数名称 原配置 调优后配置 调优效果 内存分配 512MB 1024MB 响应速度提升30% 线程池大小 50 100 并发处理能力提升50% 连接超时时间 10秒 5秒 资源利用率提高20% 兼容性测试保障 为保障本项目整个系统的稳定性和可靠性,将对东方通TongWeb中间件进行全面的兼容性测试。确保其与系统中的其他组件,如国产操作系统(统信UOS、麒麟OS)、数据库(达梦、人大金仓)等能够相互兼容。具体测试内容如下: 1)与国产操作系统的兼容性测试,确保在统信UOS、麒麟OS上能够稳定运行。 2)与国产数据库的兼容性测试,验证与达梦、人大金仓数据库的数据交互正常。 3)与其他系统组件的兼容性测试,保证与系统内其他相关组件协同工作时无冲突。 在测试过程中,及时发现并解决兼容性问题,为系统的稳定运行提供坚实保障。 金蝶Apusic部署配置 系统环境部署 为了让金蝶Apusic中间件在本项目中稳定运行,需要搭建合适的系统环境。首先,安装国产操作系统,如统信UOS、麒麟OS,这些操作系统具有良好的稳定性和安全性,能为中间件提供可靠的运行基础。其次,配置网络环境,确保网络的稳定性和畅通性,满足协同办公OA平台的数据传输需求。同时,对系统的硬件资源进行合理规划和分配,为Apusic中间件的部署提供充足的资源支持。此外,还需对系统进行必要的安全设置,如防火墙配置、安全策略制定等,保障系统环境的安全性。 具体部署步骤如下: 1)安装统信UOS或麒麟OS操作系统,并进行系统更新和优化。 2)根据网络拓扑结构,配置网络参数,确保网络连接正常。 3)对系统硬件资源进行检测和评估,根据需求进行调整和优化。 4)设置防火墙规则,限制不必要的网络访问,提高系统安全性。 中间件参数配置 依据本项目协同办公OA平台的业务特点和性能需求,对金蝶Apusic中间件的各项参数进行合理配置。通过优化参数设置,提高中间件的运行效率和性能。以下是部分重要参数的配置情况: 参数名称 参数说明 原配置值 优化后配置值 优化效果 内存分配 中间件运行时分配的内存大小 2GB 4GB 响应速度加快,处理大并发请求更稳定 线程池大小 处理请求的线程数量 100 200 并发处理能力显著提升 连接超时时间 请求连接的最大等待时间 15秒 10秒 减少无效连接等待,提高资源利用率 会话超时时间 用户会话的有效时长 30分钟 60分钟 减少用户频繁登录,提升用户体验 应用集成与测试 将本项目的协同办公OA平台应用集成到金蝶Apusic中间件中,并进行全面的测试。确保应用在Apusic中间件上能够正常运行,实现各项功能的稳定使用。以下是集成与测试的详细情况: 测试阶段 测试内容 测试方法 测试结果 功能测试 验证办公辅助管理、HR基础管理等功能是否正常 手动操作测试用例 各项功能正常,未发现明显缺陷 性能测试 评估系统在高并发情况下的性能表现 使用性能测试工具模拟并发请求 系统响应时间和吞吐量满足设计要求 兼容性测试 检查与不同浏览器、操作系统的兼容性 在多种环境下进行测试 与主流浏览器和国产操作系统兼容良好 安全测试 检测数据加密传输、敏感信息存储加密等安全机制 使用安全检测工具进行扫描 系统安全机制有效,未发现安全漏洞 中间件高可用部署策略 集群部署架构 为提高本项目协同办公OA平台的处理能力和可用性,采用集群部署架构,将多个中间件节点组成一个集群。通过负载均衡技术,将用户请求均匀地分配到各个节点上。以下是集群部署架构的相关信息: 节点名称 节点功能 硬件配置 负载均衡策略 故障转移机制 节点1 处理用户请求 CPU:4核,内存:8GB 轮询算法 自动切换到备用节点 节点2 处理用户请求 CPU:4核,内存:8GB 轮询算法 自动切换到备用节点 节点3 处理用户请求 CPU:4核,内存:8GB 轮询算法 自动切换到备用节点 负载均衡器 分配用户请求 专用设备 轮询算法 实时监测节点状态 当某个节点出现故障时,集群能够自动进行故障转移,确保系统的正常运行。 故障监测 故障监测与恢复 建立完善的故障监测机制,实时监控中间件节点的运行状态。通过多种监测手段,确保能够及时发现节点出现的故障。具体监测内容如下: 1)CPU使用率监测,当CPU使用率过高时,可能会影响系统性能,及时进行预警。 2)内存使用率监测,防止内存不足导致系统崩溃。 3)网络连接状态监测,确保节点之间的网络通信正常。 4)服务进程状态监测,保证各个服务进程正常运行。 一旦发现节点出现故障,能够及时进行报警并自动启动故障恢复程序。通过备份和恢复策略,定期对数据进行备份,确保数据的安全性和完整性。在故障发生时,能够快速恢复数据,减少故障对系统的影响。 性能优化与扩展 定期对中间件集群的性能进行评估和优化,根据业务发展的需求,适时进行集群的扩展。以下是性能优化与扩展的相关情况: 评估指标 评估方法 优化措施 扩展方式 响应时间 使用性能测试工具进行测量 调整中间件参数、优化数据库查询 增加节点数量 吞吐量 模拟高并发请求进行测试 优化系统架构、增加硬件资源 升级硬件配置 并发处理能力 使用并发测试工具进行评估 优化线程池管理、采用异步处理技术 增加节点数量 资源利用率 监控系统资源使用情况 合理分配资源、优化算法 升级硬件配置 通过增加节点数量或升级硬件配置,提高系统的性能和处理能力,以满足未来业务增长的需求。 消息队列与事务一致性保障 消息队列选型与配置 根据本项目协同办公OA平台的业务需求,选择合适的消息队列产品,并进行合理的配置。以下是消息队列选型与配置的相关信息: 产品名称 选型原因 配置参数 配置效果 消息队列产品 具备高可靠性、高性能和可扩展性,满足系统异步通信需求 队列长度:1000,消息过期时间:60秒 确保消息的可靠传输和处理,提高系统响应速度和并发处理能力 通过消息队列,实现系统各模块之间的异步通信,提高系统的响应速度和并发处理能力。 事务一致性机制 建立事务一致性机制,确保在消息处理过程中,数据的一致性和完整性。具体机制如下: 1)采用分布式事务处理技术,如两阶段提交协议,解决跨多个服务的事务问题。在事务处理过程中,确保各个服务之间的数据操作要么全部成功,要么全部失败。 2)通过事务回滚和补偿机制,保证在出现异常情况时,系统能够恢复到一致状态。当某个服务出现故障时,能够自动回滚之前的操作,并进行相应的补偿,确保数据的一致性。 3)对事务处理过程进行严格的监控和管理,及时发现和处理潜在的问题,保证事务的顺利执行。 监控与调优策略 对消息队列和事务处理过程进行实时监控,及时发现和解决潜在的问题。以下是监控与调优策略的相关情况: 监控指标 监控方法 调优措施 消息队列长度 实时查询消息队列状态 调整消息处理速度、增加队列容量 消息处理延迟 记录消息发送和处理时间 优化消息处理算法、增加处理线程 事务成功率 统计事务处理结果 检查事务处理逻辑、优化数据库操作 资源利用率 监控系统资源使用情况 合理分配资源、优化算法 通过分析监控数据,对消息队列的性能进行调优,优化事务处理流程,提高系统的稳定性和可靠性。 支持国产数据库 达梦数据库适配方案 环境配置适配 针对达梦数据库的特点,对系统的运行环境进行适配性调整。确保服务器的硬件资源,如CPU、内存、存储等满足达梦数据库的运行要求。同时,对操作系统参数进行优化,以提高与达梦数据库的兼容性,保障系统能稳定地运行在达梦数据库之上。以下是环境配置适配的相关内容: 环境配置适配 配置项 具体要求 CPU 多核处理器,主频不低于XXGHz,以确保能高效处理数据库运算。 内存 不低于XXGB,根据数据库规模和并发访问量可适当增加。 存储 采用高速磁盘阵列,存储容量不低于XXTB,满足数据存储需求。 操作系统参数 调整内核参数,如最大文件句柄数、内存分配策略等,提高系统性能。 驱动程序集成 将达梦数据库的驱动程序集成到系统中,使系统能够与达梦数据库进行高效的数据交互。对驱动程序进行严格测试,确保其在不同的应用场景下都能稳定工作,避免出现数据传输错误或性能瓶颈。以下是驱动程序集成的相关内容: 集成步骤 具体操作 驱动选择 选用官方推荐的最新版本驱动程序。 集成方式 通过系统配置文件加载驱动程序。 测试场景 包括高并发数据读写、大数据量传输等场景。 测试指标 数据传输准确率、响应时间、吞吐量等。 功能模块对接 对系统的各个功能模块进行改造,使其能够与达梦数据库的功能特性相匹配。例如,针对达梦数据库的安全机制、备份恢复策略等,对系统的相关功能模块进行优化,确保系统在使用达梦数据库时能够充分发挥其优势。 1)安全机制对接:依据达梦数据库的加密算法和权限管理,优化系统的安全模块,保障数据安全。 2)备份恢复策略对接:结合达梦数据库的备份恢复功能,调整系统的备份恢复流程,确保数据可及时恢复。 3)性能优化对接:根据达梦数据库的性能特点,优化系统的查询语句和数据处理逻辑,提高系统性能。 人大金仓Kingbase部署实施 部署架构设计 根据系统的业务需求和性能要求,设计合理的人大金仓Kingbase部署架构。考虑到系统的高可用性和扩展性,采用集群部署的方式,确保在单点故障时系统仍能正常运行,并且能够方便地进行后续的功能扩展。采用主从复制集群架构,主节点负责数据的写入和更新操作,从节点实时同步主节点的数据,提供数据的读取服务。当主节点出现故障时,自动切换到从节点,保证系统的高可用性。同时,可根据业务发展需求,方便地添加从节点,实现系统的扩展性。 数据库初始化 对人大金仓Kingbase数据库进行初始化配置,包括创建数据库实例、设置数据库参数、建立用户和角色等。确保数据库的初始配置符合系统的安全和性能要求,为后续的系统运行提供良好的基础。以下是数据库初始化的相关内容: 初始化步骤 具体操作 创建数据库实例 使用数据库管理工具创建新的数据库实例。 设置数据库参数 调整内存分配、缓存大小、并发连接数等参数。 建立用户和角色 创建不同权限的用户和角色,如管理员、普通用户等。 安全配置 设置数据库的访问密码、加密方式等。 系统联调测试 在完成人大金仓Kingbase的部署后,进行系统联调测试。将系统与数据库进行集成测试,检查系统的各项功能是否能够正常使用,数据的读写操作是否准确无误。对测试过程中发现的问题及时进行修复和优化,确保系统与人大金仓Kingbase数据库的兼容性和稳定性。测试过程中,模拟各种实际业务场景,对系统的功能进行全面测试,包括数据的录入、查询、修改、删除等操作。检查系统与数据库之间的数据交互是否正常,数据的准确性和完整性是否得到保证。对于发现的问题,及时分析原因并进行修复,经过多次测试和优化,确保系统与人大金仓Kingbase数据库能够稳定运行。 SQL语法兼容性优化 语法差异分析 对达梦数据库和人大金仓Kingbase数据库的SQL语法与系统原使用的数据库SQL语法进行详细的差异分析。找出不同数据库之间在语法结构、函数使用、关键字等方面的差异,为后续的兼容性优化提供依据。以下是语法差异分析的相关内容: 差异项 达梦数据库 人大金仓Kingbase数据库 原数据库 语法结构 部分语句结构与原数据库不同。 存在特定的语法规范。 有自己的语法规则。 函数使用 部分函数的名称和参数不同。 提供了一些独特的函数。 函数使用方式有差异。 关键字 有特定的关键字。 关键字的含义和用法有区别。 关键字也有自身特点。 代码修改调整 根据语法差异分析的结果,对系统中涉及SQL语句的代码进行修改和调整。确保系统在使用达梦数据库和人大金仓Kingbase数据库时,SQL语句能够正确执行,避免因语法不兼容而导致的错误。 1)检查代码中的SQL语句,根据语法差异分析结果,找出需要修改的部分。 2)对涉及函数、关键字和语法结构的部分进行替换和调整。 3)进行代码测试,验证修改后的SQL语句在新数据库环境下的正确性。 4)对代码进行优化,提高代码的可读性和可维护性。 兼容性测试验证 对修改后的代码进行兼容性测试验证。在达梦数据库和人大金仓Kingbase数据库环境下,对系统的各项功能进行全面测试,检查SQL语句的执行情况和系统的整体性能。对测试过程中发现的兼容性问题及时进行修复,确保系统在不同的国产数据库环境下都能稳定运行。以下是兼容性测试验证的相关内容: 测试环境 测试内容 测试指标 达梦数据库 系统各项功能测试,SQL语句执行情况。 响应时间、吞吐量、数据准确性。 人大金仓Kingbase数据库 系统各项功能测试,SQL语句执行情况。 响应时间、吞吐量、数据准确性。 数据迁移与同步机制 数据迁移方案制定 制定详细的数据迁移方案,明确迁移的目标数据库(达梦数据库或人大金仓Kingbase数据库)、迁移的数据范围、迁移的时间安排等。采用合适的数据迁移工具和方法,确保数据能够准确、高效地从原数据库迁移到目标数据库。 1)明确迁移目标数据库:根据系统需求,确定迁移到达梦数据库或人大金仓Kingbase数据库。 2)确定迁移数据范围:包括业务数据、配置数据等。 3)安排迁移时间:选择业务低谷期进行迁移,减少对业务的影响。 4)选择迁移工具和方法:如使用数据库自带的迁移工具或第三方工具。 5)进行数据验证:迁移完成后,对数据的准确性和完整性进行验证。 实时同步策略设计 设计数据实时同步策略,确保在系统运行过程中,原数据库和目标数据库之间的数据能够实时保持一致。采用增量同步或全量同步的方式,根据系统的业务需求和数据变化频率,选择合适的同步策略。同时,对同步过程进行监控和管理,及时处理同步过程中出现的问题。 实时同步策略 1)根据业务需求和数据变化频率,选择增量同步或全量同步方式。 2)设置同步触发条件,如数据更新、定时同步等。 3)建立同步监控机制,实时监测同步状态和数据一致性。 4)制定异常处理预案,当同步出现问题时,及时进行处理。 5)定期对同步策略进行评估和优化,提高同步效率和稳定性。 同步异常处理机制 建立数据同步异常处理机制,当数据同步过程中出现异常情况时,能够及时进行检测和处理。例如,当网络故障导致数据同步中断时,系统能够自动进行重试或发出警报,通知管理员进行处理,确保数据的完整性和一致性。以下是同步异常处理机制的相关内容: 异常类型 检测方式 处理措施 网络故障 监测网络连接状态。 自动重试,多次重试失败发出警报。 数据冲突 比对数据一致性。 人工干预解决冲突。 数据库故障 监测数据库运行状态。 切换备用数据库,进行修复。 数据库性能调优与监控 性能调优参数设置 对达梦数据库和人大金仓Kingbase数据库的性能调优参数进行设置。根据系统的业务特点和性能需求,调整数据库的内存分配、缓存策略、索引优化等参数,以提高数据库的读写性能和响应速度。以下是性能调优参数设置的相关内容: 调优参数 达梦数据库 人大金仓Kingbase数据库 内存分配 根据业务需求分配合适的内存。 调整内存使用策略。 缓存策略 优化缓存大小和更新频率。 设置合理的缓存机制。 索引优化 创建合适的索引提高查询速度。 对索引进行分析和调整。 监控指标体系建立 建立数据库监控指标体系,实时监控数据库的各项性能指标,如CPU使用率、内存使用率、磁盘I/O、查询响应时间等。通过对监控指标的分析,及时发现数据库的性能瓶颈和潜在问题,为性能调优提供依据。 1)监控CPU使用率,了解数据库处理能力。 2)监测内存使用率,确保内存资源合理利用。 3)关注磁盘I/O,判断磁盘读写性能。 4)记录查询响应时间,评估查询效率。 5)定期分析监控数据,发现性能瓶颈和潜在问题。 自动化调优与预警 实现数据库的自动化调优和预警功能。当监控指标超过预设的阈值时,系统能够自动进行调优操作或发出预警通知。例如,当数据库的CPU使用率过高时,系统能够自动调整数据库的参数或进行资源分配,以保证数据库的稳定运行。以下是自动化调优与预警的相关内容: 监控指标 预设阈值 自动化调优操作 预警通知 CPU使用率 超过XXX% 调整数据库参数,分配更多资源。 短信、邮件通知管理员。 内存使用率 超过XXX% 清理缓存,优化内存分配。 系统弹窗提醒。 磁盘I/O 超过XXMB/s 优化磁盘读写策略。 日志记录并通知。 兼容龙芯飞腾鲲鹏等国产CPU架构 龙芯CPU架构适配验证 架构特性分析 对龙芯CPU架构的特点进行深入研究,如指令集、多核处理能力、缓存机制等,以明确在适配过程中可能遇到的挑战和机遇。通过对架构特性的分析,为后续的适配工作提供理论基础。 架构特性 特点 适配挑战 适配机遇 指令集 具有独特的指令系统 需调整软件代码以兼容 可优化指令执行效率 多核处理能力 支持多核心并行计算 合理分配任务到各核心 提高系统处理性能 缓存机制 具备多级缓存结构 优化数据缓存策略 减少数据访问延迟 软件代码优化 针对龙芯CPU架构的特点,对协同办公OA平台的软件代码进行优化。包括调整算法、优化数据结构、提高代码的并行性等,以充分发挥龙芯CPU的性能优势,确保系统在龙芯架构上的高效运行。 优化方向 具体措施 预期效果 算法调整 采用适合龙芯架构的算法 提高计算效率 数据结构优化 设计高效的数据存储结构 减少内存占用 并行性提高 利用多核特性实现并行计算 提升系统响应速度 功能完整性测试 在完成代码优化后,对协同办公OA平台在龙芯CPU架构上的功能进行全面测试。确保系统的各项功能,如组织模型引擎、权限引擎、工作流引擎等,都能正常运行,且性能符合预期。 功能模块 测试内容 测试结果 组织模型引擎 组织架构定义、人员设置等 正常运行,性能达标 权限引擎 权限分配、验证等 功能正常,响应迅速 工作流引擎 流程审批、流转等 运行稳定,处理高效 飞腾处理器部署方案 硬件环境搭建 根据飞腾处理器的特点和协同办公OA平台的需求,搭建合适的硬件环境。包括选择合适的服务器型号、内存容量、存储设备等,确保硬件资源能够满足系统的运行要求。 硬件环境搭建 硬件组件 选择标准 具体型号 服务器 支持飞腾处理器,具备高可靠性 XXX 内存 满足系统运行的内存需求 XXX 存储设备 提供足够的存储空间和读写速度 XXX 操作系统安装与配置 在飞腾处理器上安装支持的国产操作系统,如统信UOS、麒麟OS等,并进行相应的配置。包括网络配置、安全设置、系统服务优化等,以确保操作系统与协同办公OA平台的兼容性和稳定性。 配置项目 配置内容 配置目的 网络配置 设置IP地址、子网掩码等 实现网络通信 安全设置 开启防火墙、设置访问权限 保障系统安全 系统服务优化 关闭不必要的服务 提高系统性能 系统性能调优 对部署在飞腾处理器上的协同办公OA平台进行性能调优。通过调整系统参数、优化数据库配置、合理分配资源等方式,提高系统的响应速度和处理能力,确保系统在高并发情况下的稳定运行。 调整系统参数可根据系统运行情况进行动态优化,如调整内存分配、线程池大小等。优...
国产化技术栈投标方案.docx
下载提示

1.本文档仅提供部分内容试读;

2.支付并下载文件,享受无限制查看;

3.本网站所提供的标准文本仅供个人学习、研究之用,未经授权,严禁复制、发行、汇编、翻译或网络传播等,侵权必究;

4.左侧添加客服微信获取帮助;

5.本文为word版本,可以直接复制编辑使用。


这个人很懒,什么都没留下
未认证用户 查看用户
该文档于 上传
推荐文档
×
精品标书制作
百人专家团队
擅长领域:
工程标 服务标 采购标
16852
已服务主
2892
中标量
1765
平台标师
扫码添加客服
客服二维码
咨询热线:192 3288 5147
公众号
微信客服
客服