文库 服务类投标方案 软件开发

西宁市第二人民医院公立医院改革与高质量发展示范项目信息化建设项目投标方案.docx

DOCX   1118页   下载32   2025-08-31   浏览104   收藏32   点赞657   评分-   702390字   228.00

AI慧写标书

十分钟千页标书高效生成

温馨提示:当前文档最多只能预览 15 页,若文档总页数超出了 15 页,请下载原文档以浏览全部内容。
西宁市第二人民医院公立医院改革与高质量发展示范项目信息化建设项目投标方案.docx 第1页
西宁市第二人民医院公立医院改革与高质量发展示范项目信息化建设项目投标方案.docx 第2页
西宁市第二人民医院公立医院改革与高质量发展示范项目信息化建设项目投标方案.docx 第3页
西宁市第二人民医院公立医院改革与高质量发展示范项目信息化建设项目投标方案.docx 第4页
西宁市第二人民医院公立医院改革与高质量发展示范项目信息化建设项目投标方案.docx 第5页
西宁市第二人民医院公立医院改革与高质量发展示范项目信息化建设项目投标方案.docx 第6页
西宁市第二人民医院公立医院改革与高质量发展示范项目信息化建设项目投标方案.docx 第7页
西宁市第二人民医院公立医院改革与高质量发展示范项目信息化建设项目投标方案.docx 第8页
西宁市第二人民医院公立医院改革与高质量发展示范项目信息化建设项目投标方案.docx 第9页
西宁市第二人民医院公立医院改革与高质量发展示范项目信息化建设项目投标方案.docx 第10页
西宁市第二人民医院公立医院改革与高质量发展示范项目信息化建设项目投标方案.docx 第11页
西宁市第二人民医院公立医院改革与高质量发展示范项目信息化建设项目投标方案.docx 第12页
西宁市第二人民医院公立医院改革与高质量发展示范项目信息化建设项目投标方案.docx 第13页
西宁市第二人民医院公立医院改革与高质量发展示范项目信息化建设项目投标方案.docx 第14页
西宁市第二人民医院公立医院改革与高质量发展示范项目信息化建设项目投标方案.docx 第15页
剩余1103页未读, 下载浏览全部

开通会员, 优惠多多

6重权益等你来

首次半价下载
折扣特惠
上传高收益
特权文档
AI慧写优惠
专属客服
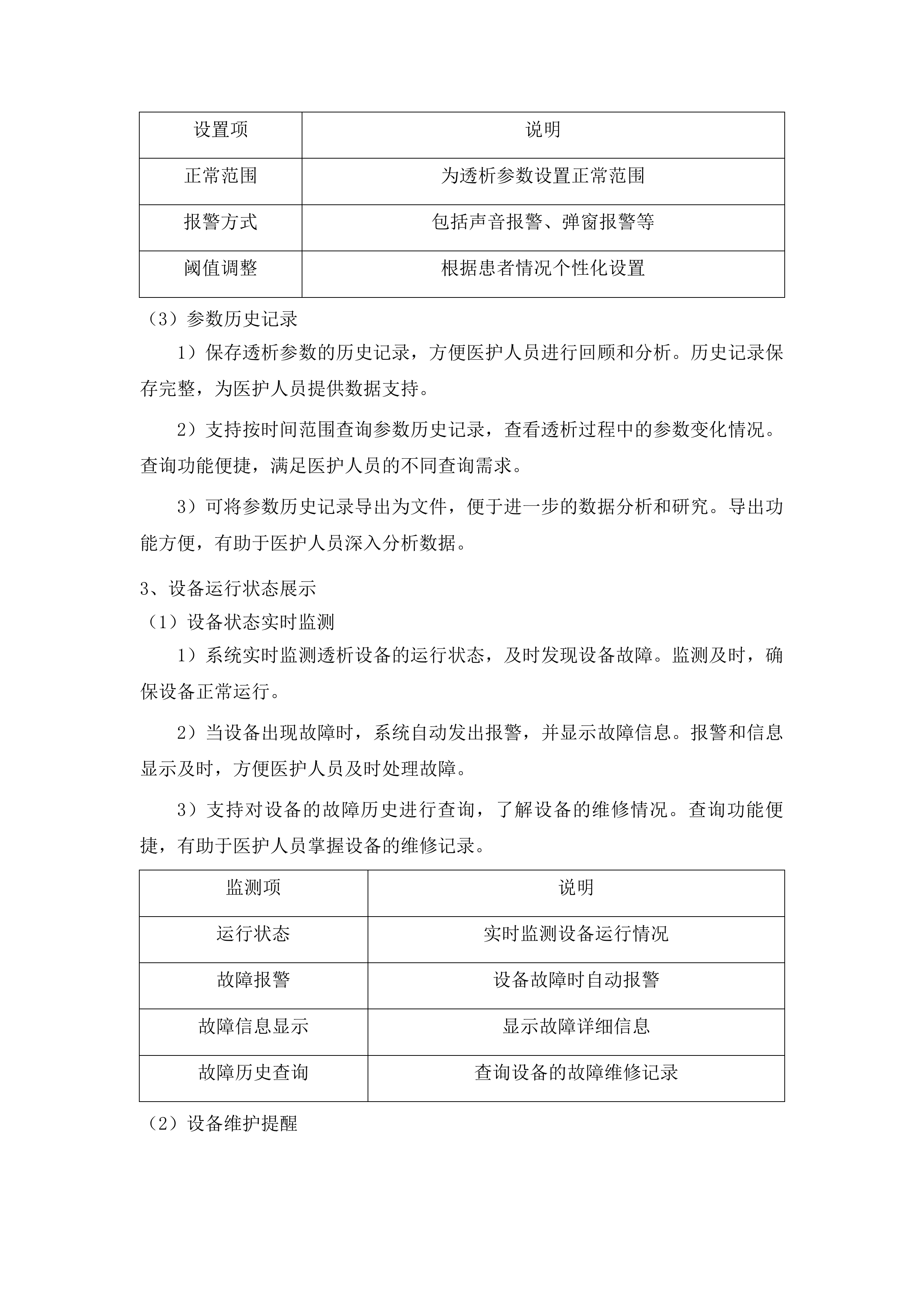
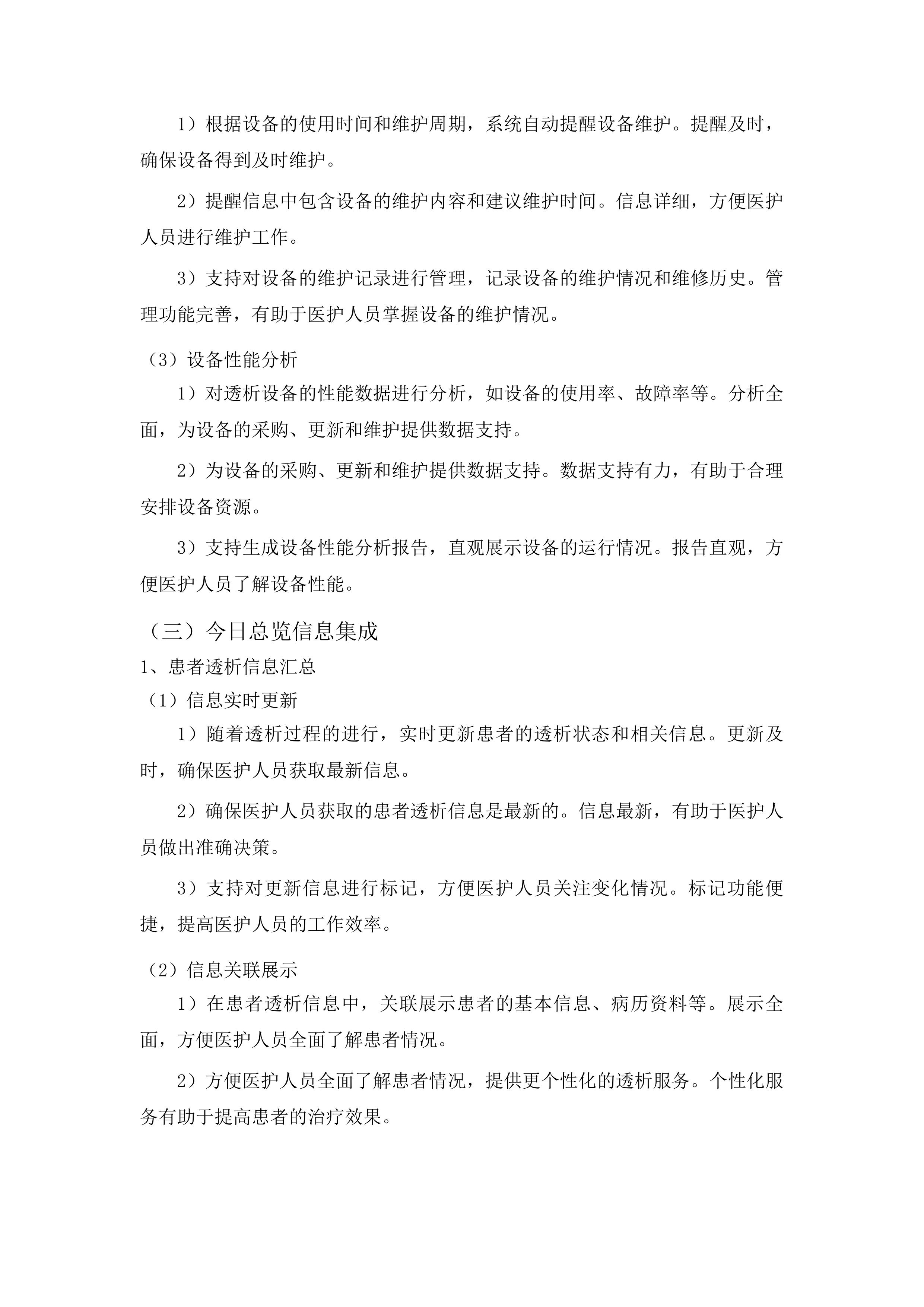
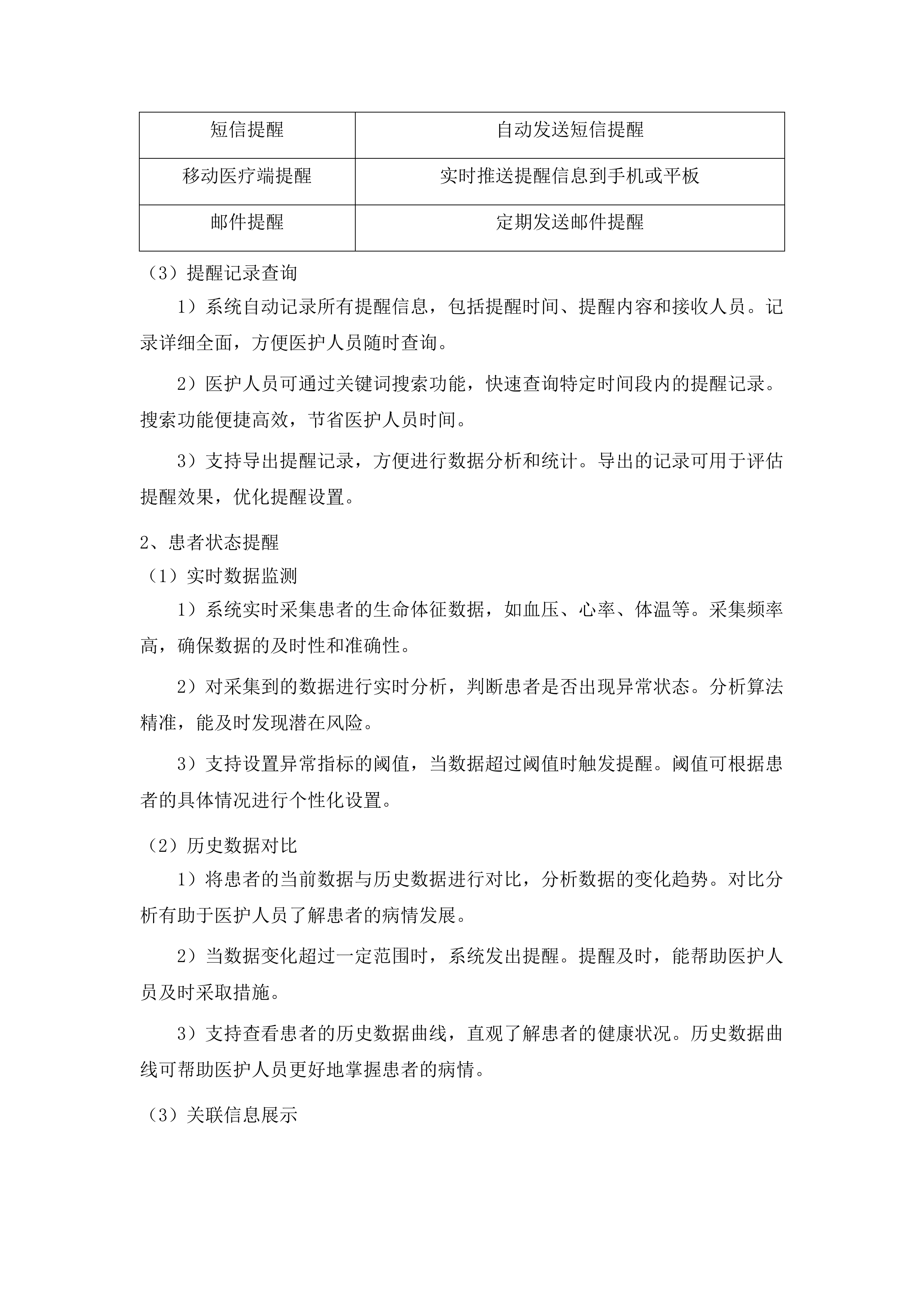
西宁市第二人民医院公立医院改革与高质量发展示范项目信息化建设项目投标方案 第一章 服务要求及技术参数 7 第一节 血液净化系统首页功能 7 一、 数据可视化展示模块 7 二、 多角色权限访问控制 19 三、 系统首页个性化配置 31 第二节 智能排床功能实现 51 一、 排床模板配置管理 51 二、 排床操作功能模块 61 三、 排床记录管理功能 76 第三节 透析流程标准化支持 89 一、 SOP标准流程内置 89 二、 流程节点提醒确认 102 三、 流程执行状态管理 112 第四节 患者信息全面管理 126 一、 患者基础信息模块 126 二、 医疗数据管理功能 135 三、 数据查询与对接功能 151 第五节 医嘱及治疗流程管理 161 一、 医嘱管理功能模块 161 二、 治疗流程执行功能 177 三、 空气消毒管理功能 192 第六节 内瘘手术与溶栓治疗管理 195 一、 内瘘手术管理模块 195 二、 溶栓治疗管理功能 210 三、 结构化报告与对接 218 第七节 费用与库存管理 228 一、 费用统计管理功能 228 二、 缴费与计价管理 238 三、 库存管理功能模块 250 第八节 数据统计与质量控制 257 一、 数据统计分析功能 257 二、 质量管理模块功能 271 第九节 设备与感染控制管理 284 一、 设备管理功能模块 284 二、 感染控制管理功能 291 三、 设备维护管理功能 304 第十节 科室管理与数据上报 317 一、 科室人员管理功能 317 二、 数据上报功能模块 338 第十一节 联机与外设功能支持 351 一、 透析机联机功能 351 二、 外设功能支持模块 357 第十二节 移动医疗与AI辅助功能 368 一、 移动医疗支持功能 368 二、 AI辅助功能模块 382 第十三节 权限管理与接口对接 392 一、 权限管理功能模块 392 二、 接口对接功能实现 399 第十四节 心理评估系统功能要求 411 一、 医生管理端测评软件 411 二、 患者管理端测评软件 419 三、 韦氏智力测验系统 433 四、 二维码云筛查系统 451 第十五节 心理系统硬件配置清单 463 一、 韦氏测验工具箱配置 463 二、 心理CT医生端配置 475 三、 打印机设备配置 485 四、 患者端硬件配置 492 第十六节 个性化功能与维保承诺 512 一、 个性化功能支持 512 二、 维保服务承诺 528 三、 额外服务保障 539 第二章 自主创新产品 551 第一节 自主知识产权产品说明 551 一、 投标产品自主研发声明 551 二、 知识产权证明材料清单 565 三、 核心技术独立性阐述 582 四、 知识产权合规承诺 604 第三章 服务能力 624 第一节 服务内容理解 624 一、 血液净化信息系统升级需求解析 624 二、 心理认知评估训练系统服务响应 643 第二节 重点难点分析 658 一、 系统兼容性保障策略 658 二、 个性化功能开发实施难点 673 第三节 服务实施计划 682 一、 需求调研与系统设计阶段 682 二、 开发测试与部署上线规划 697 第四节 服务保障措施 712 一、 技术支持服务体系构建 712 二、 维保服务与质量监督 735 第五节 服务实施流程 747 一、 系统开发与测试管理流程 747 二、 部署交付与运维支持流程 758 第六节 质量保证措施 769 一、 项目质量控制体系建设 769 二、 系统性能与安全保障 780 第七节 服务进度安排 798 一、 硬件交付进度计划 798 二、 软件开发与交付周期管理 803 三、 项目应急预案 818 第八节 合理化建议 838 一、 系统功能优化建议 838 二、 管理运维提升建议 856 第四章 售后服务 864 第一节 售后服务计划 864 一、 月度系统例行检查安排 864 二、 运行状态评估机制 875 三、 故障预防与优化措施 892 四、 定期报告提交规范 906 第二节 售后服务方式 925 一、 远程技术支持体系 925 二、 本地现场服务安排 938 三、 专属运维服务通道建设 945 第三节 售后服务人员及响应时间 966 一、 专项售后团队配置 966 二、 技术支持响应时效 984 三、 人员技能保障措施 996 第四节 售后服务承诺 1002 一、 免费运维服务范围 1002 二、 服务期限保障 1022 三、 额外费用承诺 1028 第五节 系统运维期应急处置措施 1038 一、 故障分级响应机制 1038 二、 应急处理时限承诺 1053 三、 系统可用性保障措施 1065 第六节 人员培训方案 1071 一、 现场集中培训安排 1071 二、 线上培训资源建设 1089 三、 培训效果保障措施 1101 服务要求及技术参数 血液净化系统首页功能 数据可视化展示模块 智能提醒功能实现 透析时间提醒 个性化提醒设置 1)医护人员可根据实际需求,为不同患者或不同透析班次设置个性化的提醒时间。例如,对于病情较重的患者,可设置更频繁的提醒;对于常规透析班次,可设置固定的提醒时间。 2)支持设置提醒的重复周期,如每天、每周、每月等。医护人员可根据患者的透析计划,灵活设置提醒周期,确保患者不会错过透析时间。 3)可对提醒信息进行标记,区分重要提醒和一般提醒。重要提醒可采用特殊的颜色或图标进行标记,以便医护人员快速识别。 设置项 说明 提醒时间 可根据患者或透析班次个性化设置 重复周期 支持每天、每周、每月等设置 提醒标记 区分重要提醒和一般提醒 多渠道提醒方式 1)除系统内提醒外,还支持短信提醒功能,确保医护人员在无法及时查看系统时也能收到提醒。短信提醒可设置为自动发送,确保提醒信息及时送达。 2)与移动医疗端同步提醒信息,医护人员可在手机或平板电脑上接收提醒。移动医疗端提醒可实时推送,方便医护人员随时随地获取提醒信息。 3)支持邮件提醒,方便医护人员在办公电脑上查看提醒信息。邮件提醒可设置为定期发送,确保医护人员不会错过重要提醒。 提醒方式 说明 系统内提醒 在系统界面显示提醒信息 短信提醒 自动发送短信提醒 移动医疗端提醒 实时推送提醒信息到手机或平板 邮件提醒 定期发送邮件提醒 提醒记录查询 1)系统自动记录所有提醒信息,包括提醒时间、提醒内容和接收人员。记录详细全面,方便医护人员随时查询。 2)医护人员可通过关键词搜索功能,快速查询特定时间段内的提醒记录。搜索功能便捷高效,节省医护人员时间。 3)支持导出提醒记录,方便进行数据分析和统计。导出的记录可用于评估提醒效果,优化提醒设置。 患者状态提醒 实时数据监测 1)系统实时采集患者的生命体征数据,如血压、心率、体温等。采集频率高,确保数据的及时性和准确性。 2)对采集到的数据进行实时分析,判断患者是否出现异常状态。分析算法精准,能及时发现潜在风险。 3)支持设置异常指标的阈值,当数据超过阈值时触发提醒。阈值可根据患者的具体情况进行个性化设置。 历史数据对比 1)将患者的当前数据与历史数据进行对比,分析数据的变化趋势。对比分析有助于医护人员了解患者的病情发展。 2)当数据变化超过一定范围时,系统发出提醒。提醒及时,能帮助医护人员及时采取措施。 3)支持查看患者的历史数据曲线,直观了解患者的健康状况。历史数据曲线可帮助医护人员更好地掌握患者的病情。 关联信息展示 1)在提醒信息中,同时展示患者的基本信息、病历资料和相关检查报告。展示内容全面,方便医护人员快速了解患者情况。 2)方便医护人员快速了解患者的整体情况,做出准确的判断。有助于提高医护人员的工作效率和准确性。 3)支持链接到患者的详细信息页面,进一步查看患者的相关信息。链接功能便捷,方便医护人员深入了解患者病情。 任务待办提醒 任务分配与跟踪 1)系统根据医护人员的岗位职责和工作安排,自动分配待办任务。分配合理,确保任务得到有效执行。 2)对任务的执行情况进行实时跟踪,显示任务的完成状态和进度。跟踪及时,方便医护人员掌握任务进展。 3)支持对未完成的任务进行催办,确保任务按时完成。催办功能有效,提高任务完成率。 任务提醒设置 1)医护人员可根据自己的工作习惯,设置任务提醒的时间和方式。设置灵活,满足不同医护人员的需求。 2)支持设置任务的优先级,优先提醒重要任务。优先级设置合理,确保重要任务得到及时处理。 3)可对任务提醒进行批量操作,如全部标记已读、全部删除等。批量操作便捷,提高工作效率。 设置项 说明 提醒时间 可根据工作习惯设置 提醒方式 支持多种方式选择 任务优先级 设置重要任务优先提醒 批量操作 支持全部标记已读、全部删除等 任务统计与分析 1)系统自动统计医护人员的任务完成情况,生成任务统计报表。报表详细,为绩效考核提供数据支持。 2)对任务的完成时间、完成质量等进行分析,为绩效考核提供依据。分析全面,有助于客观评价医护人员的工作表现。 3)支持查看任务的详细执行记录,了解任务的执行过程。记录详细,方便医护人员总结经验教训。 统计分析项 说明 任务完成情况 自动统计生成报表 完成时间 分析任务完成的时间情况 完成质量 评估任务完成的质量水平 详细执行记录 查看任务执行的具体过程 透析监控数据呈现 生命体征数据展示 数据可视化设计 1)采用动态折线图、柱状图等可视化方式,清晰展示生命体征数据的变化趋势。可视化效果直观,方便医护人员观察数据变化。 2)为不同的生命体征指标设置不同的颜色和线条样式,便于区分。颜色和线条样式设置合理,提高数据辨识度。 3)支持对图表进行缩放和拖动操作,方便查看细节数据。操作便捷,满足医护人员的不同查看需求。 可视化方式 说明 动态折线图 展示数据变化趋势 柱状图 直观呈现数据 颜色和线条样式 区分不同生命体征指标 缩放和拖动操作 方便查看细节数据 异常数据标记 1)当生命体征数据出现异常时,系统自动在图表上标记出来。标记及时,提醒医护人员关注异常情况。 2)标记信息中显示异常指标的名称、数值和异常时间。信息详细,方便医护人员了解异常详情。 3)支持对异常数据进行详细查看,了解异常发生的原因和处理情况。查看功能便捷,有助于医护人员及时采取措施。 数据对比分析 1)可同时展示多个患者的生命体征数据,进行对比分析。对比分析有助于发现患者之间的差异。 2)支持对同一患者不同时间段的生命体征数据进行对比,分析数据的变化情况。对比分析有助于了解患者的病情发展。 3)提供数据对比的统计分析功能,如平均值、标准差等。统计分析功能为医护人员提供更准确的数据分析。 透析参数数据呈现 参数实时更新 1)系统实时采集透析设备的参数数据,并及时更新到界面上。采集和更新及时,确保医护人员获取最新数据。 2)确保医护人员获取的参数数据与实际透析过程同步。同步性好,提高医护人员的决策准确性。 3)支持对数据更新的时间间隔进行设置,满足不同的监控需求。设置灵活,适应不同的工作场景。 参数报警设置 1)为透析参数设置正常范围,当参数超出范围时,系统发出报警。报警设置合理,及时提醒医护人员异常情况。 2)报警方式包括声音报警、弹窗报警等,确保医护人员及时发现异常。报警方式多样,提高报警的有效性。 3)支持对报警参数的阈值进行调整,根据患者的具体情况进行个性化设置。阈值调整灵活,满足不同患者的需求。 设置项 说明 正常范围 为透析参数设置正常范围 报警方式 包括声音报警、弹窗报警等 阈值调整 根据患者情况个性化设置 参数历史记录 1)保存透析参数的历史记录,方便医护人员进行回顾和分析。历史记录保存完整,为医护人员提供数据支持。 2)支持按时间范围查询参数历史记录,查看透析过程中的参数变化情况。查询功能便捷,满足医护人员的不同查询需求。 3)可将参数历史记录导出为文件,便于进一步的数据分析和研究。导出功能方便,有助于医护人员深入分析数据。 设备运行状态展示 设备状态实时监测 1)系统实时监测透析设备的运行状态,及时发现设备故障。监测及时,确保设备正常运行。 2)当设备出现故障时,系统自动发出报警,并显示故障信息。报警和信息显示及时,方便医护人员及时处理故障。 3)支持对设备的故障历史进行查询,了解设备的维修情况。查询功能便捷,有助于医护人员掌握设备的维修记录。 监测项 说明 运行状态 实时监测设备运行情况 故障报警 设备故障时自动报警 故障信息显示 显示故障详细信息 故障历史查询 查询设备的故障维修记录 设备维护提醒 1)根据设备的使用时间和维护周期,系统自动提醒设备维护。提醒及时,确保设备得到及时维护。 2)提醒信息中包含设备的维护内容和建议维护时间。信息详细,方便医护人员进行维护工作。 3)支持对设备的维护记录进行管理,记录设备的维护情况和维修历史。管理功能完善,有助于医护人员掌握设备的维护情况。 设备性能分析 1)对透析设备的性能数据进行分析,如设备的使用率、故障率等。分析全面,为设备的采购、更新和维护提供数据支持。 2)为设备的采购、更新和维护提供数据支持。数据支持有力,有助于合理安排设备资源。 3)支持生成设备性能分析报告,直观展示设备的运行情况。报告直观,方便医护人员了解设备性能。 今日总览信息集成 患者透析信息汇总 信息实时更新 1)随着透析过程的进行,实时更新患者的透析状态和相关信息。更新及时,确保医护人员获取最新信息。 2)确保医护人员获取的患者透析信息是最新的。信息最新,有助于医护人员做出准确决策。 3)支持对更新信息进行标记,方便医护人员关注变化情况。标记功能便捷,提高医护人员的工作效率。 信息关联展示 1)在患者透析信息中,关联展示患者的基本信息、病历资料等。展示全面,方便医护人员全面了解患者情况。 2)方便医护人员全面了解患者情况,提供更个性化的透析服务。个性化服务有助于提高患者的治疗效果。 3)支持点击患者姓名,查看患者的详细信息页面。查看功能便捷,方便医护人员深入了解患者病情。 信息统计分析 1)对今日患者的透析信息进行统计分析,如透析人数、透析班次分布等。统计分析全面,为科室的管理和决策提供数据支持。 2)生成统计报表和图表,直观展示透析信息的分布情况。报表和图表直观,方便医护人员查看和分析数据。 3)为科室的管理和决策提供数据支持。数据支持有力,有助于科室合理安排资源。 医护人员排班信息 排班信息可视化 1)以表格或日历形式展示医护人员的排班信息,清晰直观。可视化效果好,方便医护人员查看排班信息。 2)不同的班次和人员用不同的颜色或图标进行区分。区分明显,提高排班信息的辨识度。 3)支持对排班信息进行放大和缩小操作,方便查看细节。操作便捷,满足医护人员的不同查看需求。 展示形式 说明 表格形式 清晰展示排班信息 日历形式 直观呈现排班情况 颜色或图标区分 区分不同班次和人员 放大和缩小操作 方便查看细节信息 排班变更提醒 1)当排班信息发生变更时,系统及时通知相关医护人员。通知及时,确保医护人员及时了解排班变更情况。 2)提醒方式包括短信提醒、系统内消息提醒等。提醒方式多样,提高提醒的有效性。 3)确保医护人员及时了解排班变更情况,做好工作安排。工作安排合理,有助于提高工作效率。 排班历史记录 1)保存医护人员的排班历史记录,方便进行查询和统计。历史记录保存完整,为医护人员的绩效考核提供数据支持。 2)支持按时间范围查询排班历史记录,了解排班的变化情况。查询功能便捷,满足医护人员的不同查询需求。 3)可对排班历史记录进行导出,便于进一步的分析和管理。导出功能方便,有助于医护人员深入分析排班数据。 设备使用情况展示 设备状态实时更新 1)随着透析过程的进行,实时更新设备的使用状态和相关信息。更新及时,确保医护人员获取最新设备信息。 2)确保医护人员获取的设备使用情况是最新的。信息最新,有助于医护人员合理安排设备资源。 3)支持对更新信息进行标记,方便医护人员关注设备状态变化。标记功能便捷,提高医护人员的工作效率。 设备使用统计分析 1)对今日设备的使用情况进行统计分析,如设备的使用时长、使用次数等。统计分析全面,为设备的采购、更新和维护提供数据支持。 2)生成统计报表和图表,直观展示设备的使用情况。报表和图表直观,方便医护人员查看和分析数据。 3)为设备的采购、更新和维护提供数据支持。数据支持有力,有助于合理安排设备资源。 统计分析项 说明 使用时长 统计设备的使用时间 使用次数 统计设备的使用次数 统计报表 直观展示设备使用情况 图表展示 方便查看和分析数据 设备预约管理 1)支持对透析设备进行预约管理,医护人员可提前预约设备的使用时间。预约管理功能完善,避免设备的冲突使用。 2)避免设备的冲突使用,提高透析工作的效率。工作效率提高,有助于缩短患者的等待时间。 3)可查看设备的预约记录,了解设备的预约情况。查看功能便捷,方便医护人员合理安排设备资源。 每日统计图表生成 患者透析次数统计 数据实时采集 1)系统实时采集患者的透析记录,确保统计数据的准确性。采集及时,保证数据的真实性。 2)随着透析过程的进行,及时更新统计数据。更新及时,确保数据的时效性。 3)支持对数据采集的时间间隔进行设置,满足不同的统计需求。设置灵活,适应不同的工作场景。 图表自定义设置 1)支持对统计图表的类型、颜色、样式等进行自定义设置。设置灵活,满足不同用户的视觉需求和审美偏好。 2)满足不同用户的视觉需求和审美偏好。个性化设置,提高用户的使用体验。 3)可对图表的标题、坐标轴标签等进行修改,使图表更加清晰易懂。修改功能便捷,提高图表的可读性。 数据导出功能 1)支持将统计图表和相关数据导出为文件,如Excel、PDF等。导出功能方便,便于医护人员进行进一步的数据分析和报告撰写。 2)方便医护人员进行进一步的数据分析和报告撰写。数据分析和报告撰写有助于总结经验,提高医疗质量。 3)可对导出文件的格式和内容进行设置,满足不同的使用需求。设置灵活,适应不同的工作场景。 透析费用统计 费用数据整合 1)整合患者的透析费用记录,确保统计数据的完整性。整合全面,保证数据的准确性。 2)包括透析治疗费用、药品费用、耗材费用等。费用涵盖全面,为费用分析提供准确数据。 3)支持对费用数据进行分类和汇总,便于统计分析。分类和汇总功能完善,提高数据分析的效率。 费用趋势分析 1)对每日的透析费用进行趋势分析,预测费用的变化情况。分析准确,为科室的财务管理和成本控制提供参考。 2)为科室的财务管理和成本控制提供参考。参考有力,有助于科室合理安排资金。 3)支持对费用趋势进行可视化展示,如绘制趋势线、预测曲线等。可视化展示直观,方便医护人员查看和分析费用趋势。 费用对比分析 1)可将今日的透析费用与历史数据进行对比,分析费用的变化原因。对比分析全面,有助于找出费用变化的因素。 2)支持按不同的时间段进行对比,如本周与上周、本月与上月等。对比时间段灵活,满足不同的分析需求。 3)为费用的优化和控制提供依据。依据有力,有助于降低透析费用。 耗材使用统计 耗材数据采集 1)系统实时采集耗材的使用记录,确保统计数据的准确性。采集及时,保证数据的真实性。 2)随着透析过程的进行,及时更新耗材的使用数量和金额。更新及时,确保数据的时效性。 3)支持对数据采集的时间间隔进行设置,满足不同的统计需求。设置灵活,适应不同的工作场景。 耗材库存管理 1)结合耗材的使用统计数据,对耗材的库存进行管理。管理科学,确保耗材的供应。 2)实时监控耗材的库存数量,当库存不足时及时提醒补货。监控及时,避免耗材短缺。 3)支持对耗材的采购计划进行制定和调整,确保耗材的供应。采购计划制定合理,保证耗材的正常使用。 耗材成本分析 1)对每日的耗材使用成本进行分析,了解耗材成本的构成和变化情况。分析全面,为耗材的采购和使用提供成本控制建议。 2)为耗材的采购和使用提供成本控制建议。建议有力,有助于降低耗材成本。 3)支持对耗材成本进行可视化展示,如绘制成本曲线、成本占比图等。可视化展示直观,方便医护人员查看和分析耗材成本。 分析项 说明 成本构成 了解耗材成本的构成情况 成本变化 分析耗材成本的变化趋势 成本控制建议 为采购和使用提供建议 可视化展示 绘制成本曲线、成本占比图等 多角色权限访问控制 角色权限自定义配置 科室角色灵活定义 岗位角色精准划分 依据科室的具体工作流程和职责分工,对岗位角色进行精准划分,确保每个角色的权限与工作内容相匹配。医生角色可拥有患者信息管理、医嘱开具等权限,能够全面掌握患者的病情和治疗情况,为患者制定合理的治疗方案。护士角色可进行透析操作记录、患者护理等操作,专注于患者的日常护理和透析过程的执行。通过精准的岗位角色划分,提高工作效率和管理水平,使每个岗位的人员都能明确自己的职责和权限,避免工作中的混乱和重复劳动。 此外,还可以根据科室的特殊需求,设置一些特殊的岗位角色,如透析设备维护员、质量管理员等。透析设备维护员负责透析设备的日常维护和保养,确保设备的正常运行;质量管理员负责对透析治疗的质量进行监督和管理,保证透析治疗的安全和有效。这些特殊岗位角色的设置,能够进一步完善科室的管理体系,提高科室的整体运营效率。 同时,随着科室业务的发展和变化,岗位角色的划分也可以进行相应的调整和优化。例如,当科室引入新的治疗技术或设备时,可以及时调整相关岗位角色的权限和职责,以适应新的工作需求。通过不断地优化岗位角色划分,使科室的管理更加科学、合理,提高科室的竞争力和服务质量。 权限配置灵活调整 可根据科室的业务变化和管理需求,随时对角色的权限进行灵活调整。当科室引入新的业务流程时,可及时为相关角色添加相应的操作权限。例如,若科室开展了新的透析治疗项目,就需要为医生和护士等相关角色添加该项目的操作权限,包括患者评估、治疗方案制定、治疗过程监控等。若业务流程发生变更,也能快速对角色权限进行调整,确保系统始终适应科室的发展变化。 以下是不同业务变化情况下角色权限调整的示例表格: 业务变化情况 涉及角色 原权限 调整后权限 引入新透析项目 医生 常规透析患者信息管理、医嘱开具 新增新透析项目患者评估、治疗方案制定权限 引入新透析项目 护士 常规透析操作记录、患者护理 新增新透析项目治疗过程监控、护理操作权限 业务流程变更,增加患者透析前心理评估环节 医生 患者信息管理、医嘱开具 新增患者透析前心理评估权限 业务流程变更,增加患者透析前心理评估环节 护士 透析操作记录、患者护理 新增协助医生进行患者心理评估记录权限 科室开展远程透析监控业务 医生 科室内部患者信息管理、医嘱开具 新增远程透析患者信息查看、远程医嘱开具权限 科室开展远程透析监控业务 护士 科室内部透析操作记录、患者护理 新增远程透析患者护理指导、操作记录权限 通过灵活的权限调整,能够使系统的权限配置与科室的业务发展保持同步,提高系统的实用性和适应性,为科室的高效运营提供有力支持。 角色权限快速复制 支持对已有的角色权限进行快速复制,方便创建新的角色或调整相似角色的权限。当需要创建多个相似的岗位角色时,可直接复制已有角色的权限,再进行微调。例如,科室要新增一批实习医生岗位,可复制正式医生角色的权限,然后根据实习医生的实际工作需求,去掉一些涉及重要决策和高风险操作的权限,如重大手术方案制定、特殊药物处方权等。 对于一些临时项目或短期工作,也可以通过复制已有角色权限来快速创建相应的角色。如开展一次透析技术研究项目,可复制研究员角色的权限,再根据项目的具体要求进行适当调整,赋予其对特定透析数据的访问和分析权限。通过快速的角色权限复制,提高系统配置的效率,减少了手动设置权限的工作量和出错概率。 此外,在科室进行人员岗位调整时,若新岗位与原岗位有一定的相似性,也可以利用角色权限复制功能,快速为员工分配合适的权限。比如,护士从普通透析病房调到特殊透析病房,可先复制特殊透析病房护士角色的权限,再根据实际情况进行个性化的调整,确保员工能够顺利开展新岗位的工作。 访问权限分级管理 分级策略科学制定 功能模块分级评估 对系统的各个功能模块进行评估,根据其功能的重要性和敏感程度,确定其所属的权限级别。患者的隐私信息管理模块可设置为一级权限,只有高级管理员才能访问,因为该模块包含患者的个人身份信息、病历资料、治疗记录等高度敏感的数据,一旦泄露可能会对患者造成严重的影响。而一些公共信息展示模块,如科室公告、设备使用说明等,可设置为较低的权限级别,供更多人员访问。 对于涉及患者治疗核心环节的功能模块,如透析方案制定、医嘱管理等,应设置为较高的权限级别,只有具备相应专业资质和授权的医生才能操作。这样可以保证治疗方案的科学性和准确性,避免因不当操作导致的医疗事故。而对于一些辅助性的功能模块,如数据统计报表生成、设备维护提醒等,可设置为相对较低的权限级别,允许相关的技术人员和管理人员进行操作。 随着系统的不断更新和业务的发展,还需要定期对功能模块进行重新评估和分级。当引入新的功能模块时,要根据其功能特点和敏感程度,合理确定其权限级别。通过对功能模块的分级评估,合理分配访问权限,保障系统的安全性和数据的保密性。 数据资源分级分类 对系统中的数据资源进行分级分类,根据数据的敏感程度和重要性,将其划分为不同的级别。患者的医疗记录数据可设置为高级别权限,只有授权的医生和护士才能访问,因为这些数据包含了患者的病情诊断、治疗过程、用药情况等关键信息,对于患者的治疗和护理具有重要的指导意义。而一些一般性的统计数据,如科室每月的透析患者数量、治疗费用统计等,可设置为较低的权限级别,供科室管理人员和财务人员进行查看和分析。 对于涉及患者隐私的个人信息,如身份证号码、联系方式、家庭住址等,应设置为最高级别的权限,只有经过严格授权的人员才能获取。同时,要对这些数据进行加密存储和传输,确保数据的安全性。而对于一些公共数据,如医学研究成果、行业标准规范等,可设置为较低的权限级别,供更多人员进行学习和参考。 通过对数据资源的分级分类,能够更好地保护患者的隐私和数据安全,同时也能提高数据的使用效率和管理水平。不同级别的数据资源可以采用不同的安全策略和管理措施,确保数据在不同的使用场景下都能得到妥善的保护。 分级策略动态调整 根据业务需求和安全策略的变化,及时对访问权限的分级策略进行动态调整。当系统引入新的功能模块时,可重新评估其权限级别。若新引入的是一个涉及患者基因检测数据管理的功能模块,由于基因检测数据的高度敏感性,应将其设置为高级权限级别,只有专业的基因检测医生和高级管理员才能访问。 当发生数据安全事件时,也需要对分级策略进行调整。如发现某个低权限级别的数据模块存在安全漏洞,可能导致数据泄露,应立即提高该模块的权限级别,限制访问人员范围。以下是不同情况下分级策略调整的示例表格: 情况描述 原权限级别 调整后权限级别 涉及功能模块或数据资源 引入新的基因检测数据管理功能模块 无 高级 基因检测数据管理模块 数据安全事件,低权限数据模块存在漏洞 低级 中级 特定低权限数据模块 业务发展,需要更多人员参与某数据统计分析 高级 中级 特定数据统计分析模块 政策法规变化,对某类患者数据保护要求提高 中级 高级 相关患者数据资源 系统更新,某功能模块安全性提升 中级 低级 该功能模块 科室业务调整,某数据资源重要性降低 高级 中级 该数据资源 通过动态的分级策略调整,确保系统的安全性和适应性,使访问权限的分级策略始终与业务需求和安全要求相匹配。 用户角色分级匹配 角色权限精准对应 根据用户角色的职责和工作内容,精准地为其分配相应的访问权限级别。医生角色可拥有较高的权限级别,能够访问和操作患者的详细信息和医嘱管理模块,以便全面了解患者的病情,为患者制定准确的治疗方案。护士角色的权限级别相对较低,主要负责患者的日常护理和透析操作记录,可访问患者的基本信息和护理相关的功能模块。 对于科室的管理人员,如科室主任、护士长等,他们的权限级别应能够满足其管理职责的需求,可访问科室的人员信息、设备管理、业务统计等功能模块,以便进行有效的管理和决策。而对于一些后勤人员,如设备维护人员、清洁人员等,他们的权限级别应仅限于与他们工作相关的功能模块,如设备维护记录、清洁任务分配等。 通过精准的角色权限对应,提高工作效率和管理水平,使每个角色的人员都能在其权限范围内高效地开展工作,避免因权限不当导致的工作失误和安全隐患。 权限升级严格审批 当用户角色需要升级访问权限级别时,需经过严格的审批流程。审批过程中,需对用户的工作需求、安全风险等进行评估,确保权限升级的合理性和安全性。若一名实习医生需要升级权限以参与更复杂的透析治疗方案制定,审批人员要考虑该实习医生的专业技能水平、培训情况、工作表现等因素。 同时,要评估权限升级可能带来的安全风险,如是否会增加数据泄露的可能性、是否会影响其他人员的工作等。只有在综合评估后,认为权限升级是合理且安全的,才能批准升级申请。审批流程可以包括提交申请、上级审核、安全评估、最终审批等环节,每个环节都要严格把关。 通过严格的权限升级审批,防止权限滥用和数据泄露,保障系统的安全性和数据的保密性。避免因不合理的权限升级导致敏感信息被不当访问和操作,从而维护科室的正常工作秩序和患者的权益。 权限降级及时处理 当用户角色的工作内容发生变化或出现安全风险时,及时对其访问权限级别进行降级处理。当护士离职或调岗时,及时降低其访问权限级别,避免其继续访问敏感的患者信息和关键的业务数据。若发现某护士存在违规操作行为,可能会对患者安全和数据安全造成威胁,也应立即对其权限进行降级处理。 权限降级处理要迅速、准确,确保在发现问题后能够及时采取措施。同时,要通知相关人员,说明权限降级的原因和时间,避免因权限变更不及时导致的工作混乱。对于权限降级的人员,要进行相应的教育和培训,使其了解权限变更的必要性和重要性,避免再次出现类似的问题。 通过及时的权限降级处理,保障系统的安全性和数据的保密性,防止因权限管理不善导致的安全事故和数据泄露事件的发生。 访问权限审计监督 访问日志详细记录 对用户的每一次访问操作进行详细记录,包括访问时间、访问IP地址、访问的功能模块和数据资源等信息。访问日志可存储在系统中,以便随时进行查询和审计。通过详细的访问日志记录,能够清晰地了解每个用户的操作行为和操作轨迹,为安全审计提供了有力的证据。 例如,若发现某用户在非工作时间频繁访问敏感数据,通过查看访问日志可以确定具体的访问时间、访问的具体数据内容,以及该用户的IP地址等信息,从而进一步调查是否存在违规操作或安全隐患。访问日志还可以用于分析用户的使用习惯和行为模式,为系统的优化和安全策略的调整提供参考。 同时,要定期对访问日志进行备份,防止数据丢失。并且要设置合理的存储期限,以便在需要时能够及时查阅历史记录。通过详细的访问日志记录,能够有效地监督用户的访问行为,保障系统的安全性和数据的保密性。 异常行为实时预警 通过设定规则和阈值,对用户的异常访问行为进行实时预警。当用户在非工作时间频繁访问敏感数据时,系统可及时发出预警信息。可设置规则,若某用户在晚上10点至早上6点之间访问患者的隐私信息超过3次,系统自动触发预警。 对于异常的IP地址访问、异常的操作频率等情况,也可以设置相应的预警规则。当检测到异常行为时,系统可以通过短信、邮件、系统提示等方式通知相关的管理人员,以便及时采取措施进行处理。实时的异常行为预警,能够及时发现和处理安全隐患,避免安全事故的发生。 同时,要不断优化预警规则和阈值,根据系统的实际运行情况和安全需求进行调整。并且要对预警信息进行及时的分析和处理,判断是否真的存在安全问题,避免误报和漏报的情况发生。 审计结果定期分析 定期对访问权限审计结果进行分析,总结访问行为的规律和趋势,发现潜在的安全风险。根据审计分析结果,及时调整访问权限策略和安全措施。可每月对访问日志进行一次全面的分析,统计不同角色用户的访问频率、访问时间分布、访问的功能模块等信息。 通过分析发现,某类用户在某个时间段内对某一功能模块的访问频率异常升高,可能存在潜在的安全风险,需要进一步调查原因,并根据情况调整访问权限。审计结果还可以用于评估安全策略的有效性,若发现某些安全规则未能有效阻止异常访问行为,需要对规则进行优化和完善。 定期的审计结果分析,有助于不断完善系统的安全性和管理水平,使系统的访问权限管理更加科学、合理,保障系统的稳定运行和数据的安全。 操作权限实时校验 操作请求实时拦截 请求权限精准判断 系统对用户的操作请求进行精准分析,判断其所需的权限是否与用户当前的权限配置相匹配。当用户尝试删除患者信息时,系统会检查其是否具有删除权限。若用户的权限配置中不包含删除患者信息的权限,系统将拦截该操作请求。 对于一些复杂的操作请求,系统会综合考虑多个因素进行判断。如用户请求修改患者的重要治疗信息,系统不仅会检查用户是否具有修改权限,还会检查修改的内容是否符合相关的业务规则和安全要求。通过精准的请求权限判断,确保操作的合法性和安全性,避免因权限不当导致的误操作和数据泄露。 同时,系统会不断更新和完善权限判断的算法和规则,以适应业务的发展和变化。并且会对权限判断的过程进行记录和审计,以便在需要时进行追溯和查询。 拦截信息明确提示 当操作请求被拦截时,系统向用户明确提示权限不足的原因和解决方法。提示用户联系管理员申请相应的权限。若用户尝试访问一个需要高级权限的功能模块而被拦截,系统会弹出提示框,显示“您没有访问该功能模块的权限,请联系管理员申请权限”。 以下是不同操作请求被拦截时的提示信息示例表格: 操作请求 拦截原因 提示信息 解决方法 删除患者信息 用户权限中无删除权限 您没有删除患者信息的权限,请联系管理员申请权限 联系管理员申请删除权限 修改患者重要治疗信息 用户权限不足且修改内容不符合规则 您没有修改该患者重要治疗信息的权限,且修改内容不符合业务规则,请联系管理员咨询 联系管理员咨询权限和规则问题 访问高级权限功能模块 用户权限级别不够 您没有访问该高级权限功能模块的权限,请联系管理员申请权限 联系管理员申请高级权限 批量导出患者敏感数据 用户权限中无批量导出权限 您没有批量导出患者敏感数据的权限,请联系管理员申请权限 联系管理员申请批量导出权限 修改系统设置 用户权限中无修改系统设置权限 您没有修改系统设置的权限,请联系管理员申请权限 联系管理员申请修改系统设置权限 明确的拦截信息提示,提高用户的操作体验和管理效率,使用户能够清楚地知道自己的操作被拦截的原因,并及时采取正确的解决方法。 拦截规则动态更新 根据系统的安全策略和业务需求,及时对操作请求的拦截规则进行动态更新。当系统发现新的安全漏洞时,可及时调整拦截规则。若发现黑客可能利用某个功能模块的漏洞进行数据窃取,系统会立即更新拦截规则,禁止用户在未经过安全验证的情况下访问该功能模块。 随着业务的发展和变化,也需要对拦截规则进行相应的调整。如科室开展了新的业务流程,涉及到一些新的操作请求,系统需要及时添加相应的拦截规则,确保新业务流程的安全运行。通过动态的拦截规则更新,确保系统始终具备较强的安全性,能够有效地防范各种安全威胁。 同时,要对拦截规则的更新过程进行记录和审计,以便在需要时进行追溯和查询。并且要对更新后的拦截规则进行测试和验证,确保其不会影响系统的正常运行和用户的操作体验。 权限变更实时同步 权限变更快速传播 系统采用高效的同步机制,确保权限变更信息能够快速传播到各个相关模块和系统中。当管理员为用户添加了新的权限后,该用户在其他相关系统中也能立即获得相应的权限。如管理员为一名医生添加了远程会诊的权限,该医生在远程会诊系统中能够马上使用该权限进行会诊操作。 对于一些跨部门、跨系统的权限变更,系统会通过分布式同步技术,确保权限变更信息能够在短时间内同步到所有相关的系统节点。快速的权限变更传播,提高了系统的响应速度和用户体验,避免因权限同步不及时导致的工作延误和操作错误。 同时,系统会对权限变更传播的过程进行监控和记录,确保信息的准确传递。若发现同步异常,会及时进行处理和修复,保证权限变更能够顺利完成。 同步状态实时监控 对权限变更的同步状态进行实时监控,确保所有相关模块和系统都已成功更新权限信息。若出现同步异常情况,系统可及时发出警报并进行处理。系统会实时监测各个模块和系统的权限变更同步状态,显示每个模块的同步进度和结果。 以下是权限变更同步状态监控的示例表格: 相关模块/系统 同步状态 同步进度 异常信息(若有) 处理措施 患者信息管理系统 已同步 100% 无 无 医嘱管理系统 同步中 80% 无 继续监控 远程会诊系统 异常 30% 网络连接中断 检查网络连接,重新同步 设备管理系统 已同步 100% 无 无 财务管理系统 同步中 60% 无 继续监控 实时的同步状态监控,保障了权限变更的准确性和可靠性,使管理员能够及时发现和解决同步过程中出现的问题,确保系统的正常运行和用户权限的正确使用。 同步失败自动重试 当权限变更同步失败时,系统自动进行重试,确保权限变更信息能够最终同步到各个相关模块和系统中。重试次数和间隔时间可根据实际情况进行设置。若在第一次同步时,由于网络故障导致某个系统的权限变更同步失败,系统会在设定的间隔时间后自动进行重试。 可设置重试次数为3次,间隔时间为5分钟。若第一次重试仍然失败,系统会在5分钟后进行第二次重试,以此类推。若经过3次重试后仍然失败,系统会记录详细的失败信息,并通知管理员进行手动处理。自动的同步失败重试机制,提高了系统的稳定性和可靠性,减少了因同步失败导致的权限不一致问题。 同时,系统会对重试的过程进行记录和分析,以便找出同步失败的原因,对系统进行优化和改进。并且会根据不同的失败原因,调整重试的策略和参数,提高重试的成功率。 操作权限历史记录 变更信息完整保存 系统对每一次操作权限变更的详细信息进行完整保存,确保信息的准确性和完整性。变更信息可存储在数据库中,以便随时进行查询和审计。每一次权限变更的记录包括变更时间、变更人员、变更的权限内容、变更的原因等信息。 以下是操作权限变更信息保存的示例表格: 变更时间 变更人员 变更的权限内容 变更原因 2025-01-0110:00:00 管理员A 为医生B添加远程会诊权限 医生B参与远程会诊项目 2025-02-1514:30:00 管理员C 取消护士D的患者信息删除权限 护士D岗位调整,无需该权限 2025-03-2009:15:00 管理员E 为科室主任F添加系统设置修改权限 科室主任F负责系统管理工作 2025-04-0516:45:00 管理员G 降低实习医生H的部分权限 实习医生H实习阶段调整 2025-05-1211:20:00 管理员I 为护士长J添加设备管理权限 护士长J负责设备管理工作 完整的变更信息保存,为权限管理提供了有力的支持,使管理员能够随时查阅权限变更的历史情况,进行追溯和审计,确保权限管理的透明度和合规性。 历史记录便捷查询 提供便捷的查询界面,方便管理员和审计人员查询用户的操作权限变更历史记录。可根据时间范围、用户姓名、变更内容等条件进行查询。管理员可以在查询界面输入医生张三的姓名,选择特定的时间范围,即可快速查询到张三在该时间段内的操作权限变更记录。 查询界面还可以提供高级搜索功能,支持多条件组合查询。如管理员可以同时根据用户姓名、变更内容和变更原因进行查询,提高查询的准确性和效率。便捷的历史记录查询,提高了权限管理的效率和透明度,使管理员能够及时了解权限变更的情况,发现潜在的问题和风险。 同时,系统会对查询操作进行记录和审计,确保查询行为的合法性和合规性。并且会对查询结果进行加密和保护,防止信息泄露。 记录安全长期存储 采用安全可靠的存储方式,对操作权限历史记录进行长期存储,确保数据的安全性和完整性。可定期对历史记录进行备份,防止数据丢失。将操作权限历史记录存储在多个不同的物理存储设备中,如磁盘阵列、磁带库等,以提高数据的可靠性。 对存储的数据进行加密处理,防止数据在存储和传输过程中被窃取或篡改。定期对存储设备进行检查和维护,确保设备的正常运行。同时,会制定完善的数据恢复策略,在数据出现问题时能够快速恢复。安全的长期存储方式,保障了历史记录的可用性和可靠性,使操作权限历史记录能够长期保存,为后续的审计和管理提供有力的支持。 此外,会根据业务的发展和技术的进步,不断优化存储方式和策略,提高数据存储的安全性和效率。并且会对存储过程进行监控和管理,确保数据的安全和完整。 系统首页个性化配置 界面布局自定义设置 区域大小灵活调整 实时预览调整效果 在调整界面布局时,可实现实时预览调整后的效果,医护人员能够直观地看到每一次调整所带来的变化,确保在达到理想的显示状态后再进行保存。这样可以避免因盲目保存而导致的布局不合理问题,提高工作效率。同时,系统支持多种布局模式的切换,如平铺式、堆叠式等。平铺式布局能够使各个功能区域清晰展示,便于同时查看多个信息;堆叠式布局则可以在有限的界面空间内展示更多的内容,满足不同场景下的使用需求。无论是在日常工作中对大量数据的集中查看,还是在特定任务下对关键信息的突出显示,都能通过灵活切换布局模式来实现。 在实际操作中,医护人员可以根据自己的工作习惯和当前的工作重点,随时调整界面布局。例如,在进行患者信息综合查询时,选择平铺式布局可以更全面地查看各项数据;而在进行某项特定的治疗操作时,堆叠式布局可以将相关的功能模块集中展示,方便操作。这种实时预览和多模式切换的功能,使得界面布局更加贴合医护人员的实际需求,提升了工作的便捷性和舒适度。 此外,系统还提供了详细的布局调整提示,帮助医护人员更好地理解不同布局模式的特点和适用场景。在切换布局模式时,系统会自动保存之前的布局设置,方便随时恢复。同时,对于一些常用的布局模式,医护人员可以将其设置为默认模式,下次打开系统时即可直接使用。 界面布局调整 布局模式切换 多布局方案保存 系统可以保存多种不同的界面布局方案,医护人员可根据不同的工作场景和个人喜好快速切换。比如,在日常查房时,可使用一种简洁明了的布局方案,突出显示患者的基本信息和关键指标;而在进行病例讨论时,则可以切换到另一种布局,展示更多的详细数据和分析图表。这样的设置大大提高了工作效率,减少了因频繁调整界面布局而浪费的时间。 对于保存的布局方案,系统支持进行重命名、删除等管理操作,方便维护。医护人员可以根据布局方案的用途为其命名,如“查房模式”“病例讨论模式”等,以便快速识别和选择。如果某个布局方案不再使用,也可以轻松删除,避免占用过多的系统资源。 同时,为了方便医护人员管理布局方案,系统还提供了分类管理功能。可以将不同类型的布局方案进行分类,如按工作流程、科室需求等进行分类,使得布局方案的查找和使用更加便捷。此外,系统还支持对布局方案进行备份和恢复操作,确保在出现意外情况时,重要的布局方案不会丢失。 功能模块显示调整 颜色风格自主选择 颜色对比度优化 在自定义颜色时,系统会自动对颜色对比度进行优化,确保文字和图标在各种颜色背景下都具有良好的可读性。这是因为在医疗工作中,准确读取信息至关重要,良好的颜色对比度可以避免因视觉误差而导致的错误判断。同时,系统还提供颜色对比度调节功能,医护人员可根据实际情况进行微调。例如,在光线较暗的环境下,可以适当提高对比度,使文字和图标更加清晰;而在光线明亮的环境中,则可以降低对比度,减少视觉疲劳。 系统对颜色对比度的优化是基于科学的算法和大量的实验数据,能够在保证视觉效果的同时,最大程度地提高信息的可读性。在调节对比度时,系统会实时显示调整后的效果,让医护人员能够直观地看到对比度变化对界面显示的影响。此外,系统还提供了预设的对比度方案,医护人员可以根据自己的喜好直接选择使用。 为了确保颜色对比度的设置符合医疗行业的标准和规范,系统会定期更新对比度优化算法,并提供相关的技术支持和培训。医护人员在使用过程中,如果遇到任何问题或有特殊需求,都可以随时联系技术人员进行咨询和解决。 颜色风格选择 夜间模式适配 系统具备夜间模式,选择夜间模式后,界面颜色会自动调整为柔和的色调,减少对医护人员眼睛的刺激。在夜间工作时,柔和的色调可以降低视觉疲劳,提高工作的舒适度。同时,系统支持自动切换夜间模式,可根据系统时间或环境光线自动开启或关闭。例如,当系统检测到当前时间为夜间或环境光线较暗时,会自动切换到夜间模式;而当白天到来或环境光线变亮时,又会自动切换回正常模式。 夜间模式的色调设置经过精心调配,既保证了信息的清晰显示,又不会对眼睛造成过度刺激。在夜间模式下,文字和图标仍然具有良好的对比度,方便医护人员准确读取信息。此外,系统还提供了夜间模式的个性化设置选项,医护人员可以根据自己的习惯调整色调的亮度和饱和度。 为了确保夜间模式的稳定性和可靠性,系统会对自动切换功能进行定期检测和优化。同时,在自动切换过程中,系统会保存当前的工作状态,避免因模式切换而导致的信息丢失或操作中断。医护人员在使用夜间模式时,如果遇到任何问题或有特殊需求,都可以随时联系技术人员进行解决。 字体样式自由设定 字体颜色匹配设置 字体颜色可与界面整体颜色风格相匹配,也可进行单独设置,以达到更好的视觉效果。通过与界面整体颜色风格相匹配,能够使整个界面更加协调统一;而进行单独设置则可以突出显示某些重要信息,便于医护人员快速识别。例如,对于关键的患者信息或紧急提醒,可以设置为醒目的颜色,如红色或黄色。同时,能够对不同功能模块的文字字体进行差异化设置,便于区分不同类型的信息。比如,将患者基本信息的字体设置为一种风格,而将医嘱信息的字体设置为另一种风格,使医护人员在查看信息时能够更加清晰地分辨不同类型的内容。 在设置字体颜色时,系统提供了丰富的颜色选择,医护人员可以根据自己的喜好和实际需求进行选择。同时,系统还提供了颜色预览功能,在选择颜色时可以实时看到设置后的效果,确保达到理想的视觉效果。此外,系统还支持对字体颜色进行渐变、阴影等效果的设置,进一步增强文字的视觉效果。 为了确保字体颜色的设置符合医疗行业的规范和要求,系统会对颜色的对比度和可读性进行检测。如果设置的颜色对比度不符合标准,系统会给出提示并提供调整建议。医护人员在使用过程中,如果遇到任何问题或有特殊需求,都可以随时联系技术人员进行咨询和解决。 多语言字体支持 系统支持多种语言的字体显示,满足不同地区医护人员的使用需求。在全球化的医疗环境中,不同地区的医护人员可能使用不同的语言进行交流和工作,多语言字体支持可以确保他们能够方便地使用系统。在切换语言时,字体能够自动适配相应的语言显示要求,保证文字的清晰和准确显示。无论是中文、英文、法文还是其他语言,系统都能提供良好的显示效果。 为了实现多语言字体的支持,系统采用了先进的字体渲染技术和字符编码标准。对于不同语言的特殊字符和符号,系统都能进行准确的显示和处理。同时,系统还提供了字体更新功能,确保能够及时支持新出现的语言和字体。 在实际应用中,医护人员可以根据自己的需求随时切换语言。系统会自动保存当前的语言设置,下次打开系统时即可直接使用。此外,系统还提供了多语言帮助文档和操作指南,方便医护人员在使用过程中进行参考和学习。 语言类型 字体特点 显示效果 中文 支持多种中文字体,如宋体、黑体等 文字清晰,笔画完整 英文 提供多种英文字体样式,如Arial、TimesNewRoman等 字母间距合理,易于阅读 法文 适配法文字母的特殊符号和拼写规则 准确显示法文中的重音符号等 功能模块显示调整 模块显示隐藏控制 模块显示顺序调整 可对显示的功能模块的顺序进行调整,将常用的模块排在前面,提高操作的便捷性。医护人员在日常工作中,经常使用的功能模块可能会有所不同,通过调整显示顺序,可以使他们更快速地找到所需的功能。例如,将患者管理模块、医嘱管理模块等常用模块排在前列,方便医护人员随时进行操作。调整模块显示顺序时,系统会自动保存设置,下次打开时保持相同的显示顺序,避免了每次都需要重新调整的麻烦。 在调整模块显示顺序时,医护人员可以通过简单的拖拽操作来完成,操作方便快捷。系统会实时显示调整后的顺序,让医护...
西宁市第二人民医院公立医院改革与高质量发展示范项目信息化建设项目投标方案.docx
下载提示

1.本文档仅提供部分内容试读;

2.支付并下载文件,享受无限制查看;

3.本网站所提供的标准文本仅供个人学习、研究之用,未经授权,严禁复制、发行、汇编、翻译或网络传播等,侵权必究;

4.左侧添加客服微信获取帮助;

5.本文为word版本,可以直接复制编辑使用。


这个人很懒,什么都没留下
未认证用户 查看用户
该文档于 上传
推荐文档
×
精品标书制作
百人专家团队
擅长领域:
工程标 服务标 采购标
16852
已服务主
2892
中标量
1765
平台标师
扫码添加客服
客服二维码
咨询热线:192 3288 5147
公众号
微信客服
客服